Next Article in Journal
Combined Electrocoagulation and Physicochemical Treatment of Cork Boiling Wastewater
Next Article in Special Issue
Editorial for the Special Issue “Circular Economy Strategies for Sustainable Development: Applications and Impacts”
Previous Article in Journal
Rural School Leader’s View of the Local School and Higher Education: A Case of Rural China
Previous Article in Special Issue
The Mechanism of Forming the Strategic Potential of an Enterprise in a Circular Economy
 
 
Font Type:
Arial Georgia Verdana
Font Size:
Aa Aa Aa
Line Spacing:
Column Width:
Background:
Article

Transforming Linear Production Chains into Circular Value Extended Systems

EGADE Business School, Tecnologico de Monterrey, San Pedro Garza García 66269, Mexico
*
Author to whom correspondence should be addressed.
Sustainability 2022, 14(7), 3726; https://doi.org/10.3390/su14073726
Submission received: 23 February 2022 / Revised: 14 March 2022 / Accepted: 15 March 2022 / Published: 22 March 2022

Abstract

:
Different schools of thought, theories, and concepts have been developed to diminish the social and environmental impact that the take–make–dispose linear economic model has produced. Such is the case of industrial ecology (IE) and circular economy (CE). However, the principles and guidelines in IE literature are focused more on resource efficiency without considering the social externalities. In the same sense, CE literature has not brought clear guidance about how to circularize linear businesses and is mainly focused on recycling strategies, which could be the least profitable and attractive option among the circular business models (CBM). Based on the sustainable wealth creation through disruptive innovation and enabling technologies (SWIT) framework and the business model framework, we have developed a roadmap to transform linear value chains into an industrial ecology cluster of zero-waste chains and enabling institutions called a circular value extended system (CVES), which is able to exploit non-usual business opportunities of waste and residue revaluation. This systemic approach opens the possibilities of creating a socially inclusive, environmentally resilient, and economically viable system of capital. A case study is presented to clarify the design process and application of the framework. Our contribution entails guidelines to transform linear value chains into a cluster of circular economy systems capable of producing sustainable increasing returns to benefit multiple regional stakeholders.

1. Introduction

Sustainability is a “vision”, something most of us share, but does not give advice on how to act.
-Schnitzer and Ulgiati, 2007
Resources for industrial production are becoming scarcer and more expensive to extract, mainly for developing countries. The Global Footprint Network [1] has reported that humans use as many ecological resources as if we lived on 1.75 Earths. In response, some industries and nations have begun transforming their linear production chains into industrial ecosystems capable of reducing the consumption of virgin materials and creating symbiotic linkages of waste and residue sharing [2,3].
These industrial ecosystems are often called eco-industrial parks (EIP) [3]. Examples of EIP entail the cases of Kalundborg, Denmark [4], Guigang, China [5], Kawasaki, Japan [6], Jyvaskyla, Finland [7], Las Gaviotas, Colombia [8], among others. The research on EIP has focused on optimizing energy and materials within the EIP to reduce the environmental impact compared to multiple stand-alone linear production chains.
Nevertheless, the design and efficiency of EIPs still have some gaps in developing a holistic zero-waste (zero-emissions) economy. The optimization of energy and materials exchange within EIPs does not assess the real impact of upstream and downstream supply chains outside the industrial network [9,10]. Therefore, there is a need to expand the scope of industrial ecology (IE) principles so that business leaders can analyze the impact that the linear value chains have on the environment and on the community where they are embedded.
In this sense, circular economy (CE) scales up the concepts of industrial metabolism and optimization to an economy-wide system to establish a new model of economic development, production, distribution, and recovery of products [11]. However, the implementation of CE is mainly focused on recycling and product-as-a-service systems (PSS) and not on how to transform linear business models into a cluster of multiple business models in practice [12,13]. Moreover, CE literature is mostly centered on environmental aspects and marginally addresses the social and institutional implications [14].
Consequently, this paper aims to bring guidelines on implementing CE building blocks to create self-sustained wealth that produces value-added to society, the environment, and the firm by transforming linear value chains into a cluster of non-usual businesses. We seek to facilitate the design of a mechanism capable of transforming linear production chains into a viable ecological cluster of firms, institutions, and supporting stakeholders to deliver sustainable increasing returns (SIR) for all the participants through the leverage of business opportunities found on waste, obsolete products, new capabilities and residue revalorization [13].
The development of the model is based on sustainable wealth creation through disruptive innovation and enabling technologies (SWIT) framework [13], which entails concepts from blue economy [15], industrial ecology [16], principles from the circular economy approach [17], as well as systems dynamic modeling of complex phenomena [18,19]. The value added from the SWIT framework to the CE discussion is its systemic approach, which points out the need for a holistic innovation considering all key stakeholders instead of product innovation or the participation of just isolated stakeholders in the transformation of sustainable production processes. The model we propose has been called a circular value extended system (CVES), and its aim is the generation of a balanced value proposition [20] among the economic, social, and environmental spheres. For this, we have extended the contribution from Osterwalder et al. [21] to a triple value proposition to facilitate practitioners to distinguish non-usual business models that may be part of industrial ecology business clusters, able to create sustainable value for all stakeholders. To widen the understanding of our proposal, we share the methodology applied in an action research case to show the advantages and differentials of the approach.
This article is organized as follows: Section 2 reviews the basis of industrial ecology, circular economy, and sustainable wealth generation through disruptive innovation and enabling technologies (SWIT) framework, as well as the business model literature. Section 3 describes the action research methodology undertaken to apply the framework in our business case. Section 4 describes the economic, social, and environmental context in Bartica, Guyana, where the framework has been proposed for implementation. Section 5 illustrates the roadmap for transforming a linear chain into a CVES with a stepwise exemplification for our business case in the gold mining industry in Bartica. Section 6 entails the discussion of the management implications and the advantages of the CVES for the creation and assembly of CBMs. Finally, Section 7 involves the relevant conclusions from this work, including limitations and further research.

2. Literature Review

2.1. Industrial Ecology and Performance of Eco-Industrial Parks

The IE literature was born as a response to the conflict between industrial activities and ecological systems [22] when traditional and reactive approaches such as “end-of-pipe” pollution control methods were ineffective to treat industrial waste [16]. The concept of industrial symbiosis [3], built on the notion of symbiotic biological relationships in nature, plays a central role in implementing IE practices. Each of the firms involved in industrial symbiosis systems seek to deliver extended value for their customers but coexist in harmony with natural ecosystems [23].
The IE literature research of industrial parks as ecosystems further evolved into the concept of eco-industrial parks (EIPs) [24,25]. EIPs are arrangements of firms that comply with the concept of industrial symbiosis through the exchange of resources, such as raw materials, waste, water, energy, and information [2,3]. The industrial symbiosis concept has been widely implemented to design and manage EIP by researchers, specialized consultants, and personnel from economic and environmental development agencies in industrialized and developing countries [23]. Based on results of previous research that considered warming potential (GWP), water acidification, biodiversity degradation, CO2 emissions, among other measurements [4,5,6], EIP performance has shown that EIPs have effectively reduced the environmental impact from the industry.
Nevertheless, the design and the measures of EIP usually overlook the consideration of downstream and upstream chains and their environmental impact, as well as other externalities and relationships that may have relevant implications on the original design of EIPs [9,10]. Sokka, Pakarinen, and Melanen [26] highlighted the importance of these considerations in a case study of the EIP based on a pulp and paper plant in Kymi, Finland, where they find that 70% of direct emissions from the EIP activity comes from the raw material production, which is not an activity considered within the EIP. Though industrial symbiosis in EIP can provide environmental benefits compared to value chains in isolation, the evaluation focused just on the EIP network can yield a different picture from the environmental impact when upstream processes are included in the study as well [26]. Therefore, radical innovations and a broader holistic vision are needed to approach a truly sustainable business model for wealth creation [13,27].

2.2. Circular Economy and Circular Business Models

Similar to the IE stream, CE was born as an alternative to the take-make-dispose economic model [17,28], and it can be traced back to the environmental economy [29] and the ecological economy literature [30]. These pillars of CE pointed out that the environment has different roles: it provides resources, a life support system, and a sink for emissions and waste. However, there is no price or market of these environmental goods (environmental services) even though they have a clear value for humanity, provoking that deterioration of the environment due to industrial activity can increase without limits if no regulations and specific actions are enacted [29,30]. Scaling up the concepts of industrial symbiosis and optimization from IE, the circular economy literature seeks to establish a new model of development, production, distribution, and recovery of products to revalorize the emissions and waste to decouple economic growth and resource use [11,13,31].
Circular business models (CBM) are a new kind of business model (BM) where the value creation is grounded on keeping the economic value embedded into products after their use and exploiting it for new types of market offerings [12]. Though the 3R’s principles (reduction, reduce and recycle) [11] or the ReSOLVE (regenerate, share, optimize, loop, virtualize, exchange) framework from the Ellen MacArthur Foundation [17] are the base for CBMs, most of them are focused on recycling and product-as-a-service-system (PSS) [11,12]. This focus on recycling could be an obstacle for further implementing CE initiatives because it could be the least sustainable solution based on resource efficiency and profitability [1]. Additionally, these business model frameworks are just business-oriented, while circular economy needs a holistic vision and planning, which considers all stakeholders’ involvement within the community as discussed in the SWIT framework [13,32].
Moreover, another gap in the CE literature is the lack of research regarding how to practically transform linear BM into a circular one [12]. Sometimes, CE theoretical concepts are given as a suggestion to firms and politicians, without any explanation or guideline on implementing such practices [12]. Just evoking a concept such as CE in management systems is unlikely to lead to the radical innovations needed for sustainable business models [27]. Therefore, the CE research must move forward the development of CBM to more inclusive, collaborative, and non-usual initiatives [33] that can deliver value not just for firms but also for citizens, institutions, and the environment.
Additionally, the discussion about CBM centers involves cleaner production processes but omits the rebound effects that material and energy efficiency might generate [34]. The rebound effects literature acknowledges that energy and material efficiency can reduce the environmental impact, but if the consumption of the goods rises beyond a certain amount, this benefit can be surpassed by the net impact [35,36]. CBM is not the exception to this phenomenon [37], and thus, we discussed the implications of rebound effects in our model.

2.3. Sustainable Wealth Creation through Disruptive Innovation and Technologies (SWIT) Framework

The sustainable wealth creation through disruptive innovation and enabling technologies (SWIT) framework [13] is a systemic approach for regional sustainable economic growth based primarily on circular economy (CE) and industrial ecology (IE) perspectives [3] using a system thinking approach [18,19] as an integral and collaborative concept. This approach focuses on how the unit of analysis interacts with its other constituent parts. Thus, instead of fragmenting the system configuration into different elements and analyzing them individually, it accounts for the more significant number of interactions and its feedback effects and synergies among external stakeholders [13,32].
The SWIT systemic framework provides the conditions for the interaction of procedures at three levels of complexity: product-residues chain level, stakeholders’ synergy cluster level, and a regional level that accounts for external institutions [13,32]. The product-residue level entails the circularization of linear production chains by revaluating and transforming residues and waste into closed-loop chains of multiple processes, called zero-value residue industrial ecology systems (ZRIES). The cluster-level or circular value extended system (CVES) articulates the synergies of multiple ZRIES business units within a region, with a common goal for its inhabitants. Finally, the sharing value system (SVS) at the regional level provides the necessary conditions (resources, technologies, policies, infrastructure, institutions), resource allocation management, and inclusive governance to achieve an effective generation of sustainable wealth for all stakeholders [13].
The SWIT framework attempts to overcome the lack of design in the academic literature of economic growth with a systemic vision [13]. The objective of this paper is to extend the implementation of this framework addressing the lack of guidelines for the circularization of linear BM [12]. Based on the SWIT framework, this paper contributes with guidelines based on the CVES concept to transform linear value chains into valuable circular value systems. In contrast to EIPs, we seek to address the downstream and upstream chains and their environmental impact and the relevant externalities and relationships for the design of EIPs [9,10,26].
The purpose of the CVES cluster is to achieve effective and efficient clean production and waste revaluation that creates economic rents, social inclusiveness, and quality of life growth for the population by creating sustainable increasing returns while increasing natural resilience [13,32]. To achieve this, the proposed design of the CVES includes all stakeholders involved in the development of the value proposition and not just the business-oriented participants.

2.4. Triple Value Proposition Design

Our proposal extends the conventional business model framework from Osterwalder and Pigneur [20] to the inclusion of diverse stakeholders. Osterwalder and Pigneur [20] defined a BM as the description of the rationale of how an organization creates, delivers, and captures value. Conventional business models conceptualize value generation from a “one-shot” approach; instead, we proposed a model that is focused on creating value by the iteration of several cycles in the circular system through time, where various stakeholders participate, creating multiple value benefits for all.
Osterwalder et al. [21] have broken down the value proposition and the customer segment from the business model canvas for further analysis. The value proposition map (Figure 1) breaks the value proposition down into products and services, pain relievers, and gain creators for the customer [21]. The customer segment profile (Figure 1) breaks the customer segment down into its jobs, pains, and gains [21]. Although these guidelines are helpful for conventional BMs, we extend the value proposition map and the customer segment profile [21] for the development of the CVES extended value proposition.
Mainly, we consider that the CVES serves three “customers” based on the triple-bottom-line of sustainability: the society, the environment, and the industrial firms. Thus, the circular approach requires the engagement of three customers, forming a triple value proposition (TVP). In Section 5, we present the designing steps for the CVES, which entails developing the TVP.

3. Methodology: Validating the CVES with Action Research

The CVES has been designed to articulate the synergies of the cluster of multiple ZRIES chains [13]. The present work aims to describe how to implement the CVES model to transform linear value chains into a cluster of multiple initiatives. The CVES model has been validated by previous research [13,31,32], which include cases such as the transformation of residues from the food industry [38], the exploitation of the residues from the palm oil production [13], and the transformation of a complete community into a cluster of businesses [32].
The method we have employed is a participatory action research approach in which diagnosing and planning are performed in collaboration between researchers and key stakeholders from the community [39]. The action research methodology is ideal for validating the framework because it is collaborative, generates theory grounded in action by evaluating the applicability of existing theories, and the relationships amongst stakeholders are relevant. These elements are essential for the case study we address, in which we depend on the balance of the three main stakeholders (environment, society, and industry) and supporting institutions (ABIIGS: academy, banks, infrastructure, industry leaders, government, and citizens of the local society).
Motivated by Guyana’s Department of Environment of British Guyana and the UNEP, the town of Bartica was selected to develop the CVES mechanism to balance economic development, social welfare, and environmental resilience. In the following section, we present the action research case of Bartica, providing an overview of the social, economic, and environmental state of the town.

4. Case Study: Bartica, British Guyana

This case study was performed between 2017–2018, motivated by the Green State Development Strategy (GSDS): Vision 2040 from Guyana’s policy development led by Guyana’s Department of Environment. The United Nations Environmental Program (UNEP) Regional Director of Latin America and the Caribbean, and the GSDS Coordination Desk, look for the engagement of the private sector in the second session of “Green Conversation” under the theme From Green Towns to Green Cities.
We considered implementing the SWIT framework [13] as a development plan for Bartica since the mining industry is the main economic driver in Guyana, but the benefits for its population are not being reflected in the economic development of the country. Additionally, the mining industry has had extraordinary impacts on the environment, such as deforestation, topsoil removal, and contamination of watercourses. Thus, developing a CVES focused on “circularizing” the gold mining industry in this region might be an enabler for economic growth, environmental impact reduction, and improvement of the population’s life quality.
Guyana is well endowed with natural resources, where gold and bauxite have played an essential role in the local economy. Artisan, small and medium-scale mines (ASMS) have dominated Guyana’s mining industry. Under the Mining Act 1989, the Guyana Geology and Mine Commission (GGMC) receives over 50 percent of its income through royalties and fees. Furthermore, the GGMC serves as a regulatory entity that also provides training to miners on environmentally friendly practices.
Nevertheless, growth in Guyana’s gross domestic product (GDP) has been highly volatile over the past decades due to geopolitical events, natural disasters, and global community price fluctuations. In 2015 and 2018, very significant oil reserves were discovered, putting Guyana at a critical point in its history, providing its citizens with an opportunity to change its development path. The GSDS: Vision 2040 plan seeks to develop sustained economic growth that is low-carbon, climate-resilient, and promotes social cohesion, good governance, and careful management of finite resources.
After several unstructured interviews with local authorities and the people from Bartica, observation, and document review, we identified the key activities and relevant residues and wastes from the gold mining industry in Bartica. The following section describes the roadmap and the steps undertaken to design a CVES based on the gold mining industry.

5. Research Results: Roadmap for the Development of the CVES

This section describes stepwise the design and development of a CVES. The steps (Figure 2) are based on previous case studies the authors have developed [13,32,38], experts think tanks, document review from Guyana, and unstructured interviews with local leaders from Bartica. Additionally, we framed this roadmap with the literature from IE, CE, SWIT, and business models (BM) frameworks. The exemplification of the steps is performed with the actions undertaken in the action research case developed in Bartica, British Guyana.

5.1. Identification and Deployment of the Key Linear Value Chains

The original concept of the value chain has evolved with the idea of shared value [40], highlighting that the core of economic value creation must simultaneously fulfill the society’s aspirations to achieve durable economic success. One way to create shared value is to develop local support groups for the firm assembled as a cluster 40]. The first step we proposed for creating a circular cluster is to trace the extended value map [13]. This structure allows identifying valuable activities of an industry chain, the processes involved, the raw material required, the machinery, and identifying the residues generated that could be used as inputs by decomposer firms [13].
Data gathering at this phase is performed through primary and secondary sources (documents, interviews, observation), used in eco-industrial parks (EIP) designing processes to optimize the exchange of raw materials, water, waste, and energy [2,3]. The identification of residues, waste, and obsolete products (RWO) can be carried out by experts on the supply chain or other different practices. As performed in IE literature, the waste from the value chain stages can be studied by material flow analysis (MFA) [41], substance flow analysis (SFA) [42], physical input–output accounting, and life cycle assessment (LCA) [43,44].
At this stage, the objective is to develop the most detailed value chain where all the production processes, residues, and wastes are depicted. All stages of the value chain should be identified to propose systemic and holistic solutions [45]. In Figure 3, we have represented the extended value map for the gold production in Guyana based on the available documentation of the mining industry [46,47]. The RWO we have identified in Guyana’s mining industry is the tailings generated from excavation, the vegetal material that was in the original landscape, the toxic slurry from the purification treatment of gold, the molds that are used to cast the metal, the metal scrap and the tires from obsolete machinery that are left on the open field and on the city.

5.2. Deployment of the Multiple RWO Chains Forming Multiple ZRIES

The SWIT framework proposes that the RWO should be transformed through technological procedures into sequences of processes capable of decomposing and producing valuable products that generate new residue-nutrient chains for other processes [31]. The revalorization of RWO can start with scavengers and decomposers firms in the industrial system. Scavenger firms can collect materials, dismantle and make them accessible for other companies, and decomposer firms enable recycling by breaking down complex molecules into simpler nutrients for other processes [38,48]. Moreover, dematerialization or virtualization [17,49,50] is also essential for the ZRIES (zero residues/waste) chains design and the creation of sustainable wealth. Information systems facilitate the connection between RWO generators and transformation processes by exchanging information to coordinate different actors [50].
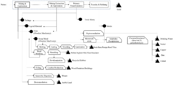
It is important to recognize that added processes and products generate more residues or other types of waste than the original linear value chain. Therefore, this is an iterative process between identifying processes and residues until the chains have zero-residues or harmless residues [13]. The objective of each new process is to reduce the RWO and create additional value for the stakeholders. In Figure 4, we have listed and deployed different processes that can be generated by decomposer and scavenger firms to transform the RWO from the extended value chain from the gold mining industry into valuable products.
These ZRIES chains have the potential not only to restore the environment but to generate value through different products, which at a regular linear value chain are part of the waste and never recover. In Table 1, we can observe the waste generated by the linear model of the gold mining activity. Furthermore, Table 1 describes the potential new products that can be generated by the gold mining industry by rethinking the system with ZRIES chains.

5.3. Identifying the Multiple “Customers” with Their Characteristics, Pains and Gains

The value creation of our model is not centered on just one customer segment; we propose that the value creation is delivered to three “customers” based on the spheres of the triple-bottom-line (TBL): the society, the environment, and the industrial firms. Thus, this step involves an in-depth analysis of the value that the three “customers” receive from the gold extended linear value chain (Table 2).
Osterwalder et al. [21] customer segment profile involves three parts: (1) customer jobs, the description of what the (2) the gain creators, which is how the product or service creates customer benefits; and (3) the pain relievers, which refers to how the product or service alleviate “pains” or discomforts to the client. Based on this model, we propose three questions that should be addressed, taking into account the three customers:
  • What does this client need?
  • How this product or service is beneficial to the client?
  • How does this product or service negatively affect the client?
The customers and these questions can be arranged as shown in Table 2 and Figure 5. All intersections must be filled to expand the scope of benefits and pains delivered by the product or service. This process should be validated through surveys and interviews performed with the local community. This stage highlights the problems that the environment, society, and firms can face due to the activity of the linear value chain.

5.4. Triple Value Proposition

The development of the triple customer segment profile and the ZRIES description points out the problems that the customers face and multiple business opportunities that can be addressed [38]. These opportunities can form a cascade of initiatives that create an increasing value for the three types of “customers”.
Based on the BM framework [21], the triple impact value map also entails three parts: (1) products and services delivered by the CVES, (2) the benefits to the three “customers” that the CVES delivers, and (3) the pains that the CVES relieves (Figure 5).
The TVP is a tool that helps to set the goals that need to be achieved for the value creation for the three customers. Consequently, the extended value chain and the initiatives that identify a business opportunity from the RWO must comply with the TVP. In other words, value creation for one customer does not compromise the prosperity of other customers. Thus, the creation of value must come from the synergy and balance between more than one customer.

5.5. Identifying the Multiple Values and Benefits for the Different Stakeholders

Following the SWIT principles [13], the processes and technologies capable of creating maximum value from the transformation of residues or waste must have been identified at this point (Section 5.2). However, it is still needed to connect the different ZRIES chains by identifying synergies among them and involving the stakeholders in the community that have a close interaction with the linear value chain and can also be interested in the business opportunities that have been identified. Chertow [3] described this as stakeholder processes, which entail the construction of committees. These committees consist of covenants and codes to rule the interaction among the stakeholders [59].
With the stakeholders identified and involved in the creation of the CVES, we finish with the TVP emerging statements, which have a similar purpose as mission statements [60,61]; they give clarity about the synergistic participation of the three customers; they highlight the importance and the purpose of each element of the cluster, and they guide the strategic plan for the stakeholders involved. Due to the systemic nature and dynamics of the CVES and the participants involved, different TVP emerging statements are used to describe the initiatives that were designed to be simultaneously working (Table 3).

5.6. Mapping the Synergies, Flows, and Clusterization of All Stakeholders, to Assemble the CVES Cluster

Finally, to better picture the CVES model we are creating, we developed a system dynamic model representing the TVP emerging statements. This model and the TVP emerging statements are made simultaneously to clarify and balance the relationship of each element in the cluster. The system dynamic model represents the linear value chain, the new business opportunities, and its relationship among the three customers. This model facilitates the monitoring of the CVES as a whole and for each of its elements. Based on the systemic approach [18,19], this model can have balance and reinforcement loops. The former tries to bring things to the desired state, and the latter produces both growth and decay; that is, the compound change in one direction with even more change (Figure 6).
In summary, the CVES map shows the dynamics among “flows, feedbacks, synergies and stakeholders”; creating reinforced (R) loops or balanced (B) loops, where the whole cluster has a general purpose: create sustainable wealth. For instance, the economic “customer” has new economic flows and fewer remediation costs to address; the environmental “customer” receives additional value with less pollution and more resilience; the social “customer” has an increased economic benefit through new jobs, improved public health, and social equality. The main balance loop in the model is due to rebound effects. We further discuss rebound effects in our model in the following section.
Based on the goals and outputs of the initial report “Providing cross-sectorial solutions to support Bartica Green Town” provided by UNEP and the information gathering provided by the local team (local officials, civil society representatives from commerce chambers, businessmen, policymakers, NGOs, community leaders, among others), we have proposed to develop “Bartica’s sustainable ecosystem”, which is the implementation of the CVES cluster and all required capabilities and conditions “to decouple the economic growth of the environmental damage and of the social inequality” of the region, creating sustainable wealth for all citizens, its industries and its natural resources (Figure 7).

6. Discussion

Linear BMs have diminished the availability of natural resources and the planet’s resilience. Although “greener” practices have attempted to alleviate the social and environmental impact of conventional BMs through more efficient processes, we have not diminished the real problems, and it is expected that they even could increase. Increasing the efficiency of linear BMs is ineffective because they do not focus on extending the life of products, the take-back of obsolete products, and holistic management of used materials to transform once again into nutrients for a new cycle of production [62].
However, going from the theory to the implementation of CE principles is not an easy task and involves a deep knowledge of external conditions that affect all regional stakeholders. Guidelines about CE business creation are scarce and focused on a few business models such as PSS, C2C loops, inverse logistics, and recycling activities [12]. With the development of the CVES, we attempt to move research towards this goal. The CVES is a “systemic and holistic approach” [13] that can guide designers and business strategists on how to implement sustainability practices to create self-sustained wealth that creates extended value to the society, the environment, and the firm by transforming linear value chains into a cluster of non-usual business, helping on the transition towards a circular economy.
We have found three main differential characteristics of the CVES in contrast to the conventional value chain. First, it is a dynamic process and not a static chain; the unit processes are not planned to be performed one after another; the cycles of energy, material, and information are performed simultaneously. Secondly, the CVES is not just driven by the activity economic actors; it needs the collaboration of multiple actors to address the shared value delivered to the social, environmental, and economic spheres. Finally, the sum of all initiatives and their synergies in the CVES can produce what we call “sustainable increasing returns” (SIR) [63]. In other words, it fosters self-managed economic growth, environmental recovery, and equal social development, all together under a holistic incremental value creation.
In the case of the gold mining industry in Bartica, the design and implementation of the CVES imply opening multiple alternatives for the local inhabitants. Bartica, as in several small towns from developing countries, usually depends on the strength of one industry that is mainly based on natural resource extraction, with the impossibility of generating other sources of income. This multiple business approach may bring to the town a green and sustainable alternative. Furthermore, geopolitical opportunities may support this new green deal for the country. When we visited the country, Guyana was in the process of receiving a large amount of funding from royalties from the oil found offshore their territorial limits. This situation may empower this type of initiative to have a more sustainable and resilient town and country.

Rebound Effects Considerations

As we mentioned before, the balance loops in the CVES model are caused by the consequences of rebound effects [37]. In this section, we will discuss how these rebound effects can be anticipated or managed.
First, one assumption is that the circular products could have less quality than linear products and therefore be offered at the lowest prices to compete in the market. However, this first assumption is easy to demonstrate that it should not necessarily be true for all circular products. For instance, some products such as bioplastics or electric vehicles are more expensive than their linear counterparts. Our model attempts to make circular products more competitive by creating a cascade of businesses, while the linear counterparts are produced in isolated linear production chains.
Secondly, to be economically attractive, some products of the CVES should be cheaper to produce than their counterparts. This might generate the rise in consumption of the product, and its net environmental impact mathematically might be higher [37]. At this point, it is important to mention that the businesses involved in the CVES are interdependent, and this limits the production of some goods. For instance, in our Bartica model, scrap metal does not exist without using mining machinery. In consequence, the availability of circular products can not follow the pace of the product demand, which might raise the prices and balance the product demand once again.
Finally, if some of the circular products can follow their demand in the market, we propose that the business that participates in a CVES should create multiple CBMs logic and not just a circular production value chain. In other words, it is not only to concentrate on how the products are produced but on how they are delivered to consumers and how far the businesses extend their responsibility in materials.

7. Conclusions

Due to the ongoing evolution of the CE literature, there is an increasing interest in the topic but also different approaches to CE implementation. In practice, some business seeks to innovate using the CE principles just aiming at reducing the environmental impact and promoting the more efficient use of natural resources (e.g., electric cars, digital platforms, green solutions) [14]. However, reformulating the value proposition of products and services and considering the social implications is marginally addressed [14]. In contrast, our model attempts to balance the economic, environmental, and social spheres. Moreover, the focus is not generating value through more efficient use of resources but the creation of a cascade of multiple businesses, forming a symbiosis that exploits different ways of value generation and becomes “eco-effective” instead (e.g., sharing economy, dematerialization, upcycling) [28].
Our model does not seek to avoid linear value chains but instead is a “systems” oriented approach that focuses on the multiple business opportunities that the linear value chains generate, as nature can create value from waste [64]. Therefore, business designers and strategists who want to apply our model should concentrate on developing a system with different stakeholders, leaving product innovation in second place. Our approach could be helpful for the implementation of “extended producer responsibility (EPR)”, where the recovering and remediation costs of transforming waste produced by the linear supply chains can be reduced by reevaluating the residues using the CVES model, and at the end, to produce effective SIRs, for all the three main stakeholders of the natural ecosystem. The reason to consider the CVES as a sustainable increasing returns mechanism is that the success of the feedback loop may attract more participants [63] and, in consequence, increase the value delivered to the three stakeholders (society, environment, industry).
This research, however, has its limitations. First, due to the fragmented and increasing literature of CE, there might be other approaches focused on a different level of analysis or evaluating business models just by their resource efficiency. Secondly, from the action research experience on the field, one limitation identified is that it requires a group of leaders who can manage the tradeoffs between local stakeholders. Additionally, they should have enough technical knowledge to discover non-usual transformation processes (with local resources, machinery, labor capacities) and business opportunities for the cluster of CVES. Thirdly, the business solutions for a specific region might not be replicable to a different geographical context due to the availability of resources, capacities, conditions, characteristics of stakeholders, and mainly to the availability of the proper assembly of ABIIGS institutions (Academy, Banking, Industry, Infrastructure, Government and Society) from a specific region.
However, the steps we have described here can be replicated according to the specific customer segment profile (Table 2) and the local conditions for each new case. Finally, the governance context can foster or hinder the solutions; for instance, the regulations for water quality, food waste collection, or plastic regulations, can change depending on the local context. Nevertheless, this kind of problem can also be solved with the government’s involvement as a critical institution in developing the CVES cluster.
The CVES can be improved with further research; multiple new business opportunities can be added accordingly to the expansion of the leading linear production chains. Each step can be further developed or substituted by new methods. Further research can also focus on the personal profiles and capabilities of business and social leaders who have managed to create clusters in CE projects in specific social and political circumstances.

Author Contributions

Conceptualization, C.S.; methodology, B.B.; validation, B.B. and C.S.; formal analysis, B.B.; investigation, B.B.; writing—original draft preparation, C.S. All authors have read and agreed to the published version of the manuscript.

Funding

This research received no external funding.

Institutional Review Board Statement

Not applicable.

Informed Consent Statement

Not applicable.

Data Availability Statement

Not applicable.

Conflicts of Interest

The authors declare no conflict of interest.

References

  1. The Global Footprint Network. National Footprint and Biocapacity Accounts. Available online: http://data.footprintnetwork.org/?_ga=2.200497511.871541179.1605312320-1841177995.1605312320#/countryTrends?cn=5001&type=earth (accessed on 1 January 2021).
  2. Ayres, R.U.; Ayres, L. A Handbook of Industrial Ecology; Edward Elgar Publishing: Cheltenham, UK, 2002. [Google Scholar]
  3. Chertow, M. Industrial symbiosis: Literature and taxonomy. Annu. Rev. Energy Environ. 2000, 25, 313–337. [Google Scholar] [CrossRef] [Green Version]
  4. Jacobsen, N.B. Industrial symbiosis in Kalundborg, Denmark: A quantitative assessment of economic and environmental aspects. J. Ind. Ecol. 2006, 10, 239–255. [Google Scholar] [CrossRef]
  5. Zhu, Q.; Lowe, E.A.; Wei, Y.A.; Barnes, D. Industrial symbiosis in China: A case study of the Guitang Group. J. Ind. Ecol. 2007, 11, 31–42. [Google Scholar] [CrossRef]
  6. Van Berkel, R.; Fujita, T.; Hashimoto, S.; Geng, Y. Industrial and urban symbiosis in Japan: Analysis of the Eco-Town program 1997–2006. J. Env. Manag. 2009, 90, 1544–1556. [Google Scholar] [CrossRef]
  7. Korhonen, J. Regional industrial ecology: Examples from regional economic systems of forest industry and energy supply in Finland. J. Env. Manag. 2001, 63, 367–375. [Google Scholar] [CrossRef] [Green Version]
  8. Weisman, A. Gaviotas: A Village to Reinvent the World; Chelsea Green Publishing: White River Junction, UK, 2008. [Google Scholar]
  9. Martin, M.; Svensson, N.; Eklund, M. Who gets the benefits? An approach for assessing the environmental performance of industrial symbiosis. J. Clean. Prod. 2015, 98, 263–271. [Google Scholar] [CrossRef] [Green Version]
  10. Mattila, T.; Lehtoranta, S.; Sokka, L.; Melanen, M.; Nissinen, A. Methodological aspects of applying life cycle assessment to industrial symbioses. J. Ind. Ecol. 2012, 16, 51–60. [Google Scholar] [CrossRef]
  11. Ghisellini, P.; Cialani, C.; Ulgiati, S. A review on circular economy: The expected transition to a balanced interplay of environmental and economic systems. J. Clean. Prod. 2016, 114, 11–32. [Google Scholar] [CrossRef]
  12. Rosa, P.; Sassanelli, C.; Terzi, S. Towards circular business models: A systematic literature review on classification frameworks and archetypes. J. Clean. Prod. 2019, 236, 117696. [Google Scholar] [CrossRef]
  13. Scheel, C. Beyond sustainability. Transforming industrial zero-valued residues into increasing economic returns. J. Clean. Prod. 2016, 131, 376–386. [Google Scholar] [CrossRef]
  14. Merli, R.; Preziosi, M.; Acampora, A. How do scholars approach the circular economy? A systematic literature review. J. Clean. Prod. 2018, 178, 703–722. [Google Scholar] [CrossRef]
  15. Pauli, G.A. The Blue Economy: 10 Years, 100 Innovations, 100 Million Jobs; Paradigm Publications: Boulder, CO, USA, 2010. [Google Scholar]
  16. Frosch, R.; Gallopoulos, N. Strategies for manufacturing. Sci. Am. 1989, 261, 144–153. [Google Scholar] [CrossRef]
  17. Ellen MacArthur Foundation. Towards the Circular Economy: Business Rationale for an Accelerated Transition. Available online: https://www.ellenmacarthurfoundation.org/assets/downloads/TCE_Ellen-MacArthur-Foundation_9-Dec-2015.pdf (accessed on 1 January 2021).
  18. Richmond, B.; Peterson, S. An Introduction to Systems Thinking; High Performance Systems, Incorporated: Lebanon, NH, USA, 2001. [Google Scholar]
  19. Sterman, J.D. Business Dynamics: Systems Thinking and Modeling for a Complex World; Irwin/McGraw-Hill: Boston, MA, USA, 2000; Volume 19. [Google Scholar]
  20. Osterwalder, A.; Pigneur, Y. Business Model Generation: A Handbook for Visionaries, Game Changers, and Challengers; John Wiley & Sons: Hoboken, NJ, USA, 2010. [Google Scholar]
  21. Osterwalder, A.; Pigneur, Y.; Bernarda, G.; Smith, A. Value Proposition Design: How to Create Products and Services Customers Want; John Wiley & Sons: Hoboken, NJ, USA, 2014. [Google Scholar]
  22. Schnitzer, H.; Ulgiati, S. Less bad is not good enough: Approaching zero emissions techniques and systems. J. Clean. Prod. 2007, 15, 1185–1189. [Google Scholar] [CrossRef]
  23. Neves, A.; Godina, R.; Azevedo, S.G.; Matias, J.C. A comprehensive review of industrial symbiosis. J. Clean. Prod. 2020, 247, 119113. [Google Scholar] [CrossRef]
  24. Côté, R.; Hall, J. Industrial parks as ecosystems. J. Clean. Prod. 1995, 3, 41–46. [Google Scholar] [CrossRef]
  25. Lowe, E.A.; Evans, L.K. Industrial ecology and industrial ecosystems. J. Clean. Prod. 1995, 3, 47–53. [Google Scholar] [CrossRef]
  26. Sokka, L.; Pakarinen, S.; Melanen, M. Industrial symbiosis contributing to more sustainable energy use–an example from the forest industry in Kymenlaakso, Finland. J. Clean. Prod. 2011, 19, 285–293. [Google Scholar] [CrossRef]
  27. O’Rourke, D.; Connelly, L.; Koshland, C.P. Industrial ecology: A critical review. Int. J. Env. Pollut. 1996, 6, 89–112. [Google Scholar] [CrossRef]
  28. Webster, K. The Circular Economy: A Wealth of Flows; Ellen MacArthur Foundation Publishing: Cowes, UK, 2015. [Google Scholar]
  29. Boulding, K.E. The Economics of the Coming Spaceship Earth. Available online: https://www.laceiba.org.mx/wp-content/uploads/2017/08/Boulding-1996-The-economics-of-the-coming-spaceship-earth.pdf (accessed on 1 January 2021).
  30. Pearce, D.W.; Turner, R.K. Economics of Natural Resources and the Environment; JHU Press: Baltimore, MD, USA, 1990. [Google Scholar]
  31. Scheel, C.; Aguiñaga, E.; Bello, B. Decoupling economic development from the consumption of finite resources using circular economy. A model for developing countries. Sustainability 2020, 12, 1291. [Google Scholar] [CrossRef] [Green Version]
  32. Aguiñaga, E.; Henriques, I.; Scheel, C.; Scheel, A. Building resilience: A self-sustainable community approach to the triple bottom line. J. Clean. Prod. 2017, 173, 186–196. [Google Scholar] [CrossRef]
  33. Kraaijenhagen, C.; van Oppen, C.; Bocken, N. Circular Business; Circular Collaboration Publ: Amersfoot, The Netherlands, 2016. [Google Scholar]
  34. Greening, L.A.; Greene, D.L.; Difiglio, C. Energy efficiency and consumption—The rebound effect—A survey. Energy Policy 2000, 28, 389–401. [Google Scholar] [CrossRef]
  35. Gillingham, K.; Rapson, D.; Wagner, G. The rebound effect and energy efficiency policy. Rev. Environ. Econ. Policy 2016, 10, 68–88. [Google Scholar] [CrossRef] [Green Version]
  36. Lin, B.; Zhao, H. Technological progress and energy rebound effect in China’s textile industry: Evidence and policy implications. Renew. Sustain. Energy Rev. 2016, 60, 173–181. [Google Scholar] [CrossRef]
  37. Zink, T.; Geyer, R. Circular economy rebound. J. Ind. Ecol. 2017, 21, 593–602. [Google Scholar] [CrossRef]
  38. Zacarías, M.A.V.; Aguiñaga, E.; Lagunas, E.A. Sustainable entrepreneurship in industrial ecology: The cheese case in Mexico. Int. J. Trade Glob. Mark. 2017, 10, 19–27. [Google Scholar]
  39. Wen, Z.; Meng, X. Quantitative assessment of industrial symbiosis for the promotion of circular economy: A case study of the printed circuit boards industry in China’s Suzhou New District. J. Clean. Prod. 2015, 90, 211–219. [Google Scholar] [CrossRef]
  40. Porter, M.; Kramer, M. Creating Shared Value: How to reinvent capitalism and unleash a wave of innovation and growth. Harvard Bus. Rev. 2017, 11, 1–17. [Google Scholar]
  41. Graedel, T.E. Material flow analysis from origin to evolution. Environ. Sci. Technol. 2019, 53, 12188–12196. [Google Scholar] [CrossRef]
  42. Van der Voet, E. Substance flow analysis methodology. In A Handbook of Industrial Ecology; Ayres, R.U., Ayres, L., Eds.; Edward Elgar Publishing: Cheltenham, UK, 2002. [Google Scholar] [CrossRef]
  43. Zhang, L.; He, C.; Yang, A.; Yang, Q.; Han, J. Modeling and implication of coal physical input-output table in China—Based on clean coal concept. Resour. Conserv. Recycl. 2018, 129, 355–365. [Google Scholar] [CrossRef]
  44. Hauschild, M.Z.; Rosenbaum, R.K.; Olsen, S.I. Life Cycle Assessment; Springer: Cham, Switzerland, 2018. [Google Scholar] [CrossRef]
  45. Weimer, L.; Braun, T.; vom Hemdt, A. Design of a systematic value chain for lithium-ion batteries from the raw material perspective. Resour. Policy 2019, 64, 101473. [Google Scholar] [CrossRef]
  46. Brink, C. Small Mining Operations: Gold in Guyana—Part I: Porknocking on the Puruni River Road. ICMJ’s Prospecting and Mining Journal. Available online: https://www.icmj.com/magazine/print-article/gold-in-guyana-part-i-porknocking-on-the-puruni-river-road-2065/ (accessed on 1 January 2021).
  47. Clive, Y.T. Too Big to Fail: A Scoping Study of The Small and Medium Scale Gold and Diamond Mining Industry in Guyana. Available online: https://www.yumpu.com/en/document/view/6955171/a-scoping-study-of-the-small-and-medium-scale-gold-and- (accessed on 1 January 2021).
  48. Geng, Y.; Côté, R.P. Scavengers and decomposers in an eco-industrial park. Int. J. Sustain. Dev. World Ecol. 2002, 9, 333–340. [Google Scholar] [CrossRef]
  49. Antikainen, M.; Teuvo, U.; Kivikytö-Reponen, P. Digitalisation as an enabler of circular economy. Procedia CIRP 2018, 73, 45–49. [Google Scholar] [CrossRef]
  50. Konietzko, J.; Bocken, N.; Hultink, E.J. Online Platforms and the Circular Economy. In Innovation for Sustainability; Bocken, N., Ritala, P., Albareda, L., Verburg, R., Eds.; Palgrave Macmillan: Cham, Switzerland, 2019; pp. 435–450. [Google Scholar] [CrossRef]
  51. Johnson, J.; Reck, B.K.; Wang, T.; Graedel, T.E. The energy benefit of stainless steel recycling. Energy Policy 2008, 36, 181–192. [Google Scholar] [CrossRef]
  52. Landi, D.; Marconi, M.; Meo, I.; Germani, M. Reuse scenarios of tires textile fibers: An environmental evaluation. Procedia Manuf. 2018, 21, 329–336. [Google Scholar] [CrossRef]
  53. Bockstal, L.; Berchem, T.; Schmetz, Q.; Richel, A. Devulcanisation and reclaiming of tires and rubber by physical and chemical processes: A review. J. Clean. Prod. 2019, 236, 117574. [Google Scholar] [CrossRef]
  54. Li, X.; Xu, H.; Gao, Y.; Tao, Y. Comparison of end-of-life tire treatment technologies: A Chinese case study. Waste Manag. 2010, 30, 2235–2246. [Google Scholar] [CrossRef]
  55. Sun, W.; Ji, B.; Khoso, S.A.; Tang, H.; Liu, R.; Wang, L.; Hu, Y. An extensive review on restoration technologies for mining tailings. Environ. Sci. Pollut. Res. 2018, 25, 33911–33925. [Google Scholar] [CrossRef]
  56. Kosmützky, A.; Krücken, G. Sameness and difference: Analyzing institutional and organizational specificities of universities through mission statements. Int. Stud. Manag. Organ. 2015, 45, 137–149. [Google Scholar] [CrossRef]
  57. Breznik, K.; Law, K.M. What do mission statements reveal about the values of top universities in the world? Int. J. Organ. Anal. 2019, 108, 105213. [Google Scholar] [CrossRef]
  58. Bijarchiyan, M.; Sahebi, H.; Mirzamohammadi, S. A sustainable biomass network design model for bioenergy production by anaerobic digestion technology: Using agricultural residues and livestock manure. Energy Sustain. Soc. 2020, 10, 1–17. [Google Scholar] [CrossRef] [Green Version]
  59. Work and Environment Initiative. Handbook on Codes, Covenants, Conditions, and Restrictions for Eco-Industrial Parks; Cornell Center Environment, Cornell University: New York, NY, USA, 1999. [Google Scholar]
  60. Baetz, M.C.; Bart, C.K. Developing mission statements which work. Long Range Plan. 1996, 29, 526–533. [Google Scholar] [CrossRef] [Green Version]
  61. Campbell, A. Mission statements. Long Range Plan. 1997, 30, 931–932. [Google Scholar] [CrossRef]
  62. Scheel, C.; Aguiñaga, E. La Economía Circular, una Alternativa a los Límites del Crecimiento Lineal. Available online: https://www.researchgate.net/publication/319839814_Economia_circular_una_alternativa_a_los_limites_del_crecimiento_lineal (accessed on 1 January 2021).
  63. Brian, A.W. Increasing returns and the new world of business. Harvard Bus. Rev. 1996, 74, 100–110. [Google Scholar]
  64. McDonough, W.; Braungart, M. Cradle to Cradle: Remaking the Way We Make Things; North Point Press: New York, NY, USA, 2010. [Google Scholar]
Figure 1. Value Proposition Map and the Customer Segment Profile adapted from Osterwalder et al. [21].
Figure 1. Value Proposition Map and the Customer Segment Profile adapted from Osterwalder et al. [21].
Sustainability 14 03726 g001
Figure 2. Roadmap for the CVES cluster design.
Figure 2. Roadmap for the CVES cluster design.
Sustainability 14 03726 g002
Figure 3. Extended value map for the natural resource extraction for gold production.
Figure 3. Extended value map for the natural resource extraction for gold production.
Sustainability 14 03726 g003
Figure 4. Processes and valuable products forming multiple ZRIES for the gold mining industry in Bartica, Guyana.
Figure 4. Processes and valuable products forming multiple ZRIES for the gold mining industry in Bartica, Guyana.
Sustainability 14 03726 g004
Figure 5. Triple Value Proposition. (Adapted from Osterwalder et al. [21]). Based on some of the main “products” result of the gold mining industry.
Figure 5. Triple Value Proposition. (Adapted from Osterwalder et al. [21]). Based on some of the main “products” result of the gold mining industry.
Sustainability 14 03726 g005
Figure 6. System Dynamics interaction of the CVES (multiple ZRIES–zero emission–chains) and the three key stakeholders.
Figure 6. System Dynamics interaction of the CVES (multiple ZRIES–zero emission–chains) and the three key stakeholders.
Sustainability 14 03726 g006
Figure 7. Bartica’s sustainable ecosystem (CVES) integrates all linear chains created from the core industry of the town, the gold industry. This map shows the interaction of the system dynamics approach applied to the multiple stakeholders and businesses.
Figure 7. Bartica’s sustainable ecosystem (CVES) integrates all linear chains created from the core industry of the town, the gold industry. This map shows the interaction of the system dynamics approach applied to the multiple stakeholders and businesses.
Sustainability 14 03726 g007
Table 1. Linear gold mining scenario vs. ZRIES system potential products.
Table 1. Linear gold mining scenario vs. ZRIES system potential products.
The End-of-Life Scenario of Linear Gold Mining Industry ModelThe Potential of Multiple ZRIES Chains.
Abandoned scrap metal from drilling machinery, bulldozers and transportation vehicles.Each ton of recycling steel recovered for steel production uses approximately 32% less energy and generates 20% CO2 emissions [51].
Abandoned tires from machinery and transportation vehicles with components such as metals, stabilizers, plasticizers and colorants that leach into the soil causing death to local species and bacteria in the soil [52].There are different processes to produce new products or energy with less environmental impact such as pyrolysis, devulcanization and grinding [53,54].
Accumulation of tailings with different risks to the surrounding population’s health due to volatile particles and, in the presence of sulfides, the heavy metals can be leached and contaminate soil and bodies of water nearby [55].Remediation of soil by extracting or reducing the concentration of heavy metals makes the soil available for plant growth. There are also different processes but the most promising one is bioremediation [55].
The bodies of water are subject to mercury contamination and the leach of heavy metals from the mining activity [56,57].Remediation costs can be reduced with phytoremediation and bioremediation techniques. Furthermore, some valuable products such as metals sulfides can be obtained [56,57].
The vegetation (plants, foliage) that is not any kind of timber plant is taken apart from the mining zone and treated as waste.In combination with other wastes, the vegetation can be converted into biogas through anaerobic digestion [58].
Table 2. Triple Customer Segment Profile for the gold mining industry in Bartica, Guyana.
Table 2. Triple Customer Segment Profile for the gold mining industry in Bartica, Guyana.
“Customers”
EnvironmentSociety (Local)Firms
(1) What does this client need?Complete its natural cycles.
Natural degradation.
Remediation.
Conservation of regional natural resources
Good public health.
Useful land for housing, economic activities, or amusement.
Good revenues and prosperity
Clean and drinking water.
Profit rising.
Return of investment.
Avoid fines.
Good reputation
(2) How this product or service is beneficial to the client?It does not generate any benefit for the local environmentIs benefited from the taxes paid by international extracting firms.
It is a source of jobs.
It is a product with high demand and impacts several industries.
(3) How does this product or service negatively affect the client?The pollution intoxicates and degrades the ecosystem.
Impacts the landscape.
Pollution of water by residues.
Diseases due to waste.
Unsuitable land for living and recreational activities.
Bad reputation among consumers and society due to pollution.
Negative international standards of competitiveness.
Table 3. TVP emerging statements describing the value creation for the three customers.
Table 3. TVP emerging statements describing the value creation for the three customers.
TVP Statements
The activity of the new business opportunities generated from RWO (e.g., tailings, toxic slurry, tires, scrap metals) as raw materials originate new jobs (e.g., welders, handymen). The new jobs reduce the income inequality in the region and increase the social welfare of Bartica’s inhabitants. This can raise the participation of the population with the cluster.
The identification of new business opportunities transforms RWO into beneficial raw materials (e.g., recycled metals and recycled rubber). This facilitates the production of valuable products in the market, generating new economic flows. For the firms, it represents more revenues or utilities. Therefore, the firms participating in the cluster can increase their activity within the cluster or attract more participants.
The material reprocessing due to the cluster activity can diminish the extraction of virgin materials (e.g., more raw material for tires or extraction of virgin metals). The reduction of extraction activities avoids the pollution of resources such as water, air and soil. Meanwhile, the environment’s resilience increases, finally raising the availability of resources for a new cycle of the CVES cluster.
The material reprocessing generates improved public health for the local inhabitants (e.g., respiratory diseases), increasing their social welfare. This can raise the participation of the local population with the cluster.
The material reprocessing generates the reduction of remediation costs (e.g., water purification) and, in consequence, the increase of economic utilities. Finally, the rise of utilities can foster the engagement of the firm with the cluster.
Publisher’s Note: MDPI stays neutral with regard to jurisdictional claims in published maps and institutional affiliations.

Share and Cite

MDPI and ACS Style

Scheel, C.; Bello, B. Transforming Linear Production Chains into Circular Value Extended Systems. Sustainability 2022, 14, 3726. https://doi.org/10.3390/su14073726

AMA Style

Scheel C, Bello B. Transforming Linear Production Chains into Circular Value Extended Systems. Sustainability. 2022; 14(7):3726. https://doi.org/10.3390/su14073726

Chicago/Turabian Style

Scheel, Carlos, and Bernardo Bello. 2022. "Transforming Linear Production Chains into Circular Value Extended Systems" Sustainability 14, no. 7: 3726. https://doi.org/10.3390/su14073726

APA Style

Scheel, C., & Bello, B. (2022). Transforming Linear Production Chains into Circular Value Extended Systems. Sustainability, 14(7), 3726. https://doi.org/10.3390/su14073726

Note that from the first issue of 2016, this journal uses article numbers instead of page numbers. See further details here.

Article Metrics

Back to TopTop