Green Supply Chain Management Practices’ Impact on Operational Performance with the Mediation of Technological Innovation
Abstract
1. Introduction
2. Literature Review
2.1. Green Supply Chain Management Practices
2.2. Technological Innovation (TI)
| Focus of the Study | Method | Findings of the Study | Year | Reference |
|---|---|---|---|---|
| To develop a comprehensive GSCM practice and performance model that can be theorized and experimentally evaluated. | Structural Equation Modelling | According to the findings, adoption of GSCM techniques by manufacturers improves environmental and economic performance, which has a significant impact on operational performance. | 2012 | Green, Zelbst [38] |
| To develop three models for evaluating the mediation linkages between the external and internal practices of GSCM in terms of environmental, economic, and operational performance using coordination theory. | Factor Analysis and Hierarchical Multiple Regression Analysis | The empirical results correspond to the mediation effects, implying that manufacturers must coordinate internal and external components of GSCM implementation to reap the performance gains. | 2012 | Zhu, Sarkis [39] |
| To examine the research framework and find a link between Green Supply Cchain Management practices and technical innovation in manufacturing companies. | PLS-SEM | The study indicated a strong positive association between three GSCM practices (internal environmental management, eco-design, and investment recovery) and technological innovation, but it did not find a significant positive relationship between green purchasing and customer cooperation with technological innovation. | 2014 | Lee, Ooi [26] |
| Performance evaluation of Green Supply Chain Management | Fuzzy ANP, Fuzzy DEMATEL, and Fuzzy TOPSIS | According to the study, the most important factors for evaluating the firm’s green SCM activities are green design, green logistics, and green transformation. | 2016 | Uygun and Dede [40] |
| To investigate the factors affecting green supply chain operational performance of the Thai auto parts manufacturing firm. | Factor Analysis and Multiple Linear Regression Analysis | The study’s findings show that green procurement is the most important component for implementing green SCM processes, followed by green transportation and green manufacturing. | 2016 | Tippayawong, Niyomyat [41] |
| To determine the degree of correlation between the two indicators of management support and their organization’s learning and the idea of Green Supply Chain Management. | Factor Analysis | This study found a positive significant association between organizational learning mechanisms, organizational support, and GSCM practices using controlled variables, such as organization size, the perspective of the country, cost pressure by firms, and industry practices at various levels. | 2018 | Suryanto, Haseeb [42] |
| To see how GSCM techniques (such as internal practices, external practices, investment recovery, and eco-design) affect organizational performance in Pakistan. | Factor Analysis and Linear Regression Analysis | The findings show that using GSCM practices reduces environmental pollution and operational costs, but it does not improve organizational flexibility in Pakistani industries. | 2018 | Mumtaz, Ali [43] |
| To determine whether external forces (regulatory and customer pressures) have a moderating influence on the link between GSCM and operational performance. | Linear Regression Analysis | The findings reveal the partial mediating effect of operational performance between GSCM, environmental, and financial performance, as well as the moderating effect of external pressures on the link between GSCM and operational success. | 2021 | Hashmi and Akram [44] |
| To find the influence of Industry 4.0 on economic and environmental performance in emerging economies such as Pakistan through the use of Green Supply Chain Management (GSCM) approaches. | PLS-SEM | The findings show that GSCM methods mitigate the impact of Industry 4.0 on both economic and environmental consequences. | 2021 | Umar, Khan [45] |
2.3. Operational Performance (OP)
3. Research Framework and Hypothesis Development
3.1. Green Supply Chain Management Practices → Technological Advancement
3.2. Technological Innovation → Operational Performance
3.3. Green Supply Chain Management Practices → Operational Performance
3.4. The Mediating Role of Technological Innovation
| Constructs | Definitions |
|---|---|
| Green manufacturing | Green production focuses on planning, regulating, and reducing resources such as water, energy, and materials and reducing hazardous waste from the manufacturing process [71]. |
| Eco-design | Manufacturers must design goods that decrease materials and energy consumption; promote the recycling, reuse, and recovery of significant parts and materials; and reduce or prevent the use of poisonous and dangerous elements in manufacturing processes [78] |
| Investment recovery | Investment recovery is a strategy that encourages the sale of surplus materials, reduces energy consumption from equipment and machinery, and recycles discarded goods [71]. |
| Green information system | The green information system (GIS) refers to the collaborative use of information technology to construct focused systems that assist organizations in achieving ecological sustainability [79]. |
| Green purchasing | Green purchasing is concerned with the production and processing of ecologically friendly items and does not damage the environment and collaboration with suppliers [38]. |
| Technical innovation | The execution of a concept for a new product or a new service or the introduction of new elements in an organization’s manufacturing or service operation is what technical innovation refers to [80]. |
| Operational performance | The combination of efficient product creation, process improvements, quality conformance, and short lead times [81]. |
4. Methodology
4.1. Data Collection
4.2. Data Analysis
5. Results
5.1. Measurement Model
5.2. Validating Higher-Order Construct (HOC)
5.3. Structural Equation Model and Hypothesis Testing
6. Discussion and Implication
6.1. Theoretical Implication
6.2. Managerial Implication
7. Conclusions
Limitations and Future Research Direction
Author Contributions
Funding
Institutional Review Board Statement
Informed Consent Statement
Data Availability Statement
Conflicts of Interest
Appendix A
| Questionnaire Items | SD | D | N | A | SA | |
|---|---|---|---|---|---|---|
| Green Manufacturing | ||||||
| GM1 | This organization’s product is recyclable and reusable. | ❑1 | ❑2 | ❑3 | ❑4 | ❑5 |
| GM2 | Manufacturing operations guarantee that hazardous compounds are used less frequently in the process. | ❑1 | ❑2 | ❑3 | ❑4 | ❑5 |
| GM3 | The product life cycle method is utilized to improve the product’s environmental performance, as well as its manufacturing efficiency. | ❑1 | ❑2 | ❑3 | ❑4 | ❑5 |
| GM4 | Efforts were made to limit the amount of material, water, and energy consumed in the production process. | ❑1 | ❑2 | ❑3 | ❑4 | ❑5 |
| GM5 | Compliance with all applicable requirements is ensured by a waste management program. | ❑1 | ❑2 | ❑3 | ❑4 | ❑5 |
| GM6 | In manufacturing operations, the use of energy obtained from renewable resources is optimized. | ❑1 | ❑2 | ❑3 | ❑4 | ❑5 |
| GM7 | Harmful waste is kept to a minimum during the production process. | ❑1 | ❑2 | ❑3 | ❑4 | ❑5 |
| GM8 | Pollution sources were identified and eliminated through the development of preventative initiatives. | ❑1 | ❑2 | ❑3 | ❑4 | ❑5 |
| Eco-design | ||||||
| ED1 | Our company adheres to stringent product design guidelines in order to decrease material and energy usage. | ❑1 | ❑2 | ❑3 | ❑4 | ❑5 |
| ED2 | Our company maintains a product design that allows for the reuse, recycling, and recovery of materials and parts. | ❑1 | ❑2 | ❑3 | ❑4 | ❑5 |
| ED3 | Our company maintains product design in order to eliminate or limit the usage of hazardous goods and production processes. | ❑1 | ❑2 | ❑3 | ❑4 | ❑5 |
| Investment Recovery | ||||||
| IR1 | During the previous year, surplus inventories/materials were recovered through investment (sale). | ❑1 | ❑2 | ❑3 | ❑4 | ❑5 |
| IR2 | During the previous year, scrap and used materials were sold. | ❑1 | ❑2 | ❑3 | ❑4 | ❑5 |
| IR3 | During the previous year, surplus capital equipment was sold. | ❑1 | ❑2 | ❑3 | ❑4 | ❑5 |
| IR4 | During the previous year, participation in environmental improvements was improved, and the recycled items were sold. | ❑1 | ❑2 | ❑3 | ❑4 | ❑5 |
| Green Information System | ||||||
| GIS1 | Our organization has a formal structure in place to enhance the environment in its operations. | ❑1 | ❑2 | ❑3 | ❑4 | ❑5 |
| GIS2 | We have institutional departments in place that are in charge of environmental issues. | ❑1 | ❑2 | ❑3 | ❑4 | ❑5 |
| GIS3 | Green practices and steps in the system are generally available practices and processes in the system. | ❑1 | ❑2 | ❑3 | ❑4 | ❑5 |
| GIS4 | Within our company, we formally track and report on our environmental performance. | ❑1 | ❑2 | ❑3 | ❑4 | ❑5 |
| GIS5 | Within the firm, we measure, monitor, and communicate environmental data on a regular basis. | ❑1 | ❑2 | ❑3 | ❑4 | ❑5 |
| GIS6 | To track and monitor environmental risks, the company has a well-developed database. | ❑1 | ❑2 | ❑3 | ❑4 | ❑5 |
| Green Purchasing | ||||||
| GP1 | Environmental criteria for bought products in design specifications is provided to vendors. | ❑1 | ❑2 | ❑3 | ❑4 | ❑5 |
| GP2 | Our organization collaborates with suppliers to achieve environmental goals. | ❑1 | ❑2 | ❑3 | ❑4 | ❑5 |
| GP3 | Internal environmental audit for suppliers’ management is performed. | ❑1 | ❑2 | ❑3 | ❑4 | ❑5 |
| GP4 | The ISO14001 certification of suppliers is performed. | ❑1 | ❑2 | ❑3 | ❑4 | ❑5 |
| GP5 | Environmentally friendly practice review of a second-tier supplier is performed. | ❑1 | ❑2 | ❑3 | ❑4 | ❑5 |
| GP6 | Environmental parameters are used to choose suppliers. | ❑1 | ❑2 | ❑3 | ❑4 | ❑5 |
| GP7 | Products are eco-labeled. | ❑1 | ❑2 | ❑3 | ❑4 | ❑5 |
| Technological Innovation | ||||||
| TI1 | We have the ability to create items with unique characteristics. | ❑1 | ❑2 | ❑3 | ❑4 | ❑5 |
| TI2 | For new product development, we employ cutting-edge technologies. | ❑1 | ❑2 | ❑3 | ❑4 | ❑5 |
| TI3 | The rate at which new products are developed is adequate and competitive. | ❑1 | ❑2 | ❑3 | ❑4 | ❑5 |
| TI4 | There has already been a sufficient number of new items launched to the market. | ❑1 | ❑2 | ❑3 | ❑4 | ❑5 |
| TI5 | We have a number of new goods that are first-to-market (early market entrants). | ❑1 | ❑2 | ❑3 | ❑4 | ❑5 |
| TI6 | In terms of technology, we are competitive. | ❑1 | ❑2 | ❑3 | ❑4 | ❑5 |
| TI7 | In the process, we employ cutting-edge/new technology. | ❑1 | ❑2 | ❑3 | ❑4 | ❑5 |
| TI8 | We are quick to integrate the most recent technology advancements. | ❑1 | ❑2 | ❑3 | ❑4 | ❑5 |
| TI9 | Our company’s processes, procedures, and technology evolve at a quick pace. | ❑1 | ❑2 | ❑3 | ❑4 | ❑5 |
| Operational Performance | ||||||
| OP1 | We create products that are high-performing and suit the expectations of customers. | ❑1 | ❑2 | ❑3 | ❑4 | ❑5 |
| OP2 | Scrap, rework, and faults are all on the decline. | ❑1 | ❑2 | ❑3 | ❑4 | ❑5 |
| OP3 | The number of complaints from consumers is steadily decreasing. | ❑1 | ❑2 | ❑3 | ❑4 | ❑5 |
| OP4 | Productivity has been steadily rising. | ❑1 | ❑2 | ❑3 | ❑4 | ❑5 |
| OP5 | Manufacturing unit costs are steadily falling. | ❑1 | ❑2 | ❑3 | ❑4 | ❑5 |
| OP6 | We respond quickly to changes in market demand. | ❑1 | ❑2 | ❑3 | ❑4 | ❑5 |
References
- Waidyasekara, K.; Sandamali, R. Impact of Green Concept on Business Objectives of an Organisation. In Proceedings of the World Construction Conference, Colombo, Sri Lank, 28–30 June 2012. [Google Scholar]
- Lin, Y.; Luo, J.; Ieromonachou, P.; Rong, K.; Huang, L. Strategic orientation of servitization in manufacturing firms and its impacts on firm performance. Ind. Manag. Data Syst. 2019, 119, 292–316. [Google Scholar] [CrossRef]
- Zahraee, M.S.; Mamizadeh, F.; Vafaei, S.A. Greening assessment of suppliers in automotive supply chain: An empirical survey of the automotive industry in Iran. Glob. J. Flex. Syst. Manag. 2018, 19, 225–238. [Google Scholar] [CrossRef]
- Fornasiero, R.; Zangiacomi, A.; Franchini, V.; Bastos, J.; Azevedo, A.; Vinelli, A. Implementation of customisation strategies in collaborative networks through an innovative Reference Framework. Prod. Plan. Control 2016, 27, 1158–1170. [Google Scholar] [CrossRef]
- Chan, T.Y.; Wong, C.W.; Lai, K.H.; Lun, V.Y.; Ng, C.T.; Ngai, E.W. Green service: Construct development and measurement validation. Prod. Oper. Manag. 2016, 25, 432–457. [Google Scholar] [CrossRef]
- Chin, T.A.; Tat, H.H.; Sulaiman, Z.; Muhamad Zainon, S.N.L. Green supply chain management practices and sustainability performance. Adv. Sci. Lett. 2015, 21, 1359–1362. [Google Scholar] [CrossRef]
- Ong, S.T.; Magsi, H.B.; Burgess, T.F. Organisational culture, environmental management control systems, environmental performance of Pakistani manufacturing industry. Int. J. Product. Perform. Manag. 2019, 68, 1293–1322. [Google Scholar] [CrossRef]
- Anwar, A.; Younis, M.; Ullah, I. Impact of Urbanization and Economic Growth on CO2 Emission: A Case of Far East Asian Countries. Int. J. Environ. Res. Public Health 2020, 17, 2531. [Google Scholar] [CrossRef] [PubMed]
- Shah, A.S.A.; Solangi, Y.A. A sustainable solution for electricity crisis in Pakistan: Opportunities, barriers, and policy implications for 100% renewable energy. Environ. Sci. Pollut. Res. Int. 2019, 26, 29687–29703. [Google Scholar] [CrossRef] [PubMed]
- Wang, Y.; Yang, Y. Analyzing the green innovation practices based on sustainability performance indicators: A Chinese manufacturing industry case. Environ. Sci. Pollut. Res. 2021, 28, 1181–1203. [Google Scholar] [CrossRef] [PubMed]
- Sarwar, A.; Zafar, A.; Hamza, M.; Qadir, A. The effect of green supply chain practices on firm sustainability performance: Evidence from Pakistan. Uncertain Supply Chain Manag. 2021, 9, 31–38. [Google Scholar] [CrossRef]
- Lorette, K. Why Businesses Should Go Green. Available online: http://smallbusiness.chron.com/businesses-should-green-766.html (accessed on 10 June 2018).
- Lin, H.-Y.; Tseng, M.-L. Assessing the competitive priorities within sustainable supply chain management under uncertainty. J. Clean. Prod. 2016, 112, 2133–2144. [Google Scholar] [CrossRef]
- Kurian, J. The role of digitalization in adopting green supply chain management practices: A critical review of literature. Econ. Environ. Cons. 2020, 26, 213–220. [Google Scholar]
- Fahimnia, B.; Sarkis, J.; Davarzani, H. Green supply chain management: A review and bibliometric analysis. Int. J. Prod. Econ. 2015, 162, 101–114. [Google Scholar] [CrossRef]
- Seuring, S.; Müller, M. From a literature review to a conceptual framework for sustainable supply chain management. J. Clean. Prod. 2008, 16, 1699–1710. [Google Scholar] [CrossRef]
- Tseng, M.L.; Islam, M.S.; Karia, N.; Fauzi, F.A.; Afrin, S. A literature review on green supply chain management: Trends and future challenges. Resour. Conserv. Recycl. 2019, 141, 145–162. [Google Scholar] [CrossRef]
- Hervani, A.A.; Helms, M.M.; Sarkis, J. Performance measurement for green supply chain management. Benchmarking Int. J. 2005, 12, 330–350. [Google Scholar] [CrossRef]
- Fragouli, E.; Yankson, J.K. The role of strategic planning on the management of organizational change. Financ. Risk Manag. Rev. 2015, 1, 68–87. [Google Scholar] [CrossRef][Green Version]
- Srivastava, S.K. Green supply-chain management: A state-of-the-art literature review. Int. J. Manag. Rev. 2007, 9, 53–80. [Google Scholar] [CrossRef]
- Haake, H.; Seuring, S. Sustainable procurement of minor items–exploring limits to sustainability. Sustain. Dev. 2009, 17, 284–294. [Google Scholar] [CrossRef]
- Vanalle, R.M.; Ganga, G.M.D.; Godinho Filho, M.; Lucato, W.C. Green supply chain management: An investigation of pressures, practices, and performance within the Brazilian automotive supply chain. J. Clean. Prod. 2017, 151, 250–259. [Google Scholar] [CrossRef]
- Zhu, Q.; Feng, Y.; Choi, S.-B. The role of customer relational governance in environmental and economic performance improvement through green supply chain management. J. Clean. Prod. 2017, 155, 46–53. [Google Scholar] [CrossRef]
- Wang, K.H.; Umar, M.; Akram, R.; Caglar, E. Is technological innovation making world “Greener”? An evidence from changing growth story of China. Technol. Forecast. Soc. Change 2021, 165, 120516. [Google Scholar] [CrossRef]
- Dodgson, M. Technological collaboration and innovation. In The Handbook of Industrial Innovation; Edward Elgar Publishing Ltd.: Cheltenham, UK, 1994; pp. 285–292. [Google Scholar]
- Lee, V.H.; Ooi, K.B.; Chong, A.Y.L.; Seow, C. Creating technological innovation via green supply chain management: An empirical analysis. Expert Syst. Appl. 2014, 41, 6983–6994. [Google Scholar] [CrossRef]
- Börjesson, S.; Elmquist, M.; Hooge, S. The challenges of innovation capability building: Learning from longitudinal studies of innovation efforts at Renault and Volvo Cars. J. Eng. Technol. Manag. 2014, 31, 120–140. [Google Scholar] [CrossRef]
- Wang, C.-H.; Lu, I.-Y.; Chen, C.-B. Evaluating firm technological innovation capability under uncertainty. Technovation 2008, 28, 349–363. [Google Scholar] [CrossRef]
- Aljanabi, A.R.A. The mediating role of absorptive capacity on the relationship between entrepreneurial orientation and technological innovation capabilities. Int. J. Entrep. Behav. Res. 2018, 24, 818–841. [Google Scholar] [CrossRef]
- Yonghong, Z.; Zigang, Z.; Kaijin, L. Impact of technological innovation on growth trajectory of enterprise’s technological capability: A theoretical analysis. Singap. Manag. Rev. 2005, 27, 81–102. [Google Scholar]
- Abdallah, B.A.; Phan, A.C.; Matsui, Y. Investigating the effects of managerial and technological innovations on operational performance and customer satisfaction of manufacturing companies. Int. J. Bus. Innov. Res. 2016, 10, 153–183. [Google Scholar] [CrossRef]
- Prajogo, I.D.; Sohal, A.S. The relationship between TQM practices, quality performance, and innovation performance: An empirical examination. Int. J. Qual. Reliab. Manag. 2003, 20, 901–918. [Google Scholar] [CrossRef]
- Hong, J.; Liao, Y.; Zhang, Y.; Yu, Z. The effect of supply chain quality management practices and capabilities on operational and innovation performance: Evidence from Chinese manufacturers. Int. J. Prod. Econ. 2019, 212, 227–235. [Google Scholar] [CrossRef]
- Gunday, G.; Ulusoy, G.; Kilic, K.; Alpkan, L. Effects of innovation types on firm performance. Int. J. Prod. Econ. 2011, 133, 662–676. [Google Scholar] [CrossRef]
- Kim, D.-Y.; Kumar, V.; Kumar, U. Relationship between quality management practices and innovation. J. Oper. Manag. 2012, 30, 295–315. [Google Scholar] [CrossRef]
- Liu, C.-C. An empirical study on the construction of a model for measuring organisational innovation in Taiwanese high-tech enterprises. Int. J. Innov. Manag. 2005, 9, 241–257. [Google Scholar] [CrossRef]
- Damanpour, F.; Gopalakrishnan, S. The dynamics of the adoption of product and process innovations in organizations. J. Manag. Stud. 2001, 38, 45–65. [Google Scholar] [CrossRef]
- Green, K.W.; Zelbst, P.J.; Meacham, J.; Bhadauria, V.S. Green supply chain management practices: Impact on performance. Supply Chain Manag. Int. J. 2012, 17, 290–305. [Google Scholar] [CrossRef]
- Zhu, Q.; Sarkis, J.; Lai, K.-H. Examining the effects of green supply chain management practices and their mediations on performance improvements. Int. J. Prod. Res. 2012, 50, 1377–1394. [Google Scholar] [CrossRef]
- Uygun, Ö.; Dede, A. Performance evaluation of green supply chain management using integrated fuzzy multi-criteria decision making techniques. Comput. Ind. Eng. 2016, 102, 502–511. [Google Scholar] [CrossRef]
- Tippayawong, K.Y.; Niyomyat, N.; Sopadang, A.; Ramingwong, S. Factors affecting green supply chain operational performance of the thai auto parts industry. Sustainability 2016, 8, 1161. [Google Scholar] [CrossRef]
- Suryanto, T.; Haseeb, M.; Hartani, N.H. The correlates of developing green supply chain management practices: Firms level analysis in Malaysia. Int. J. Supply Chain Manag. 2018, 7, 316. [Google Scholar]
- Mumtaz, U.; Ali, Y.; Petrillo, A. A linear regression approach to evaluate the green supply chain management impact on industrial organizational performance. Sci. Total Environ. 2018, 624, 162–169. [Google Scholar] [CrossRef] [PubMed]
- Hashmi, D.S.; Akram, S. Impact of green supply chain management on financial and environmental performance: Mediating role of operational performance and the moderating role of external pressures. LogForum 2021, 17, 359–371. [Google Scholar]
- Umar, M.; Khan, S.A.R.; Yusliza, M.Y.; Ali, S.; Yu, Z. Industry 4.0 and green supply chain practices: An empirical study. Int. J. Product. Perform. Manag. 2021, 71, 814–832. [Google Scholar] [CrossRef]
- Mady, M.T. The impact of plant size and type of industry on manufacturing competitive priorities: An empirical investigation. Compet. Rev. Int. Bus. J. 2008, 18, 351–366. [Google Scholar]
- Abdallah, B.A.; Obeidat, B.Y.; Aqqad, N.O. The impact of supply chain management practices on supply chain performance in Jordan: The moderating effect of competitive intensity. Int. Bus. Res. 2014, 7, 13. [Google Scholar] [CrossRef]
- Tan, K.-C.; Kannan, V.R.; Narasimhan, R. The impact of operations capability on firm performance. Int. J. Prod. Res. 2007, 45, 5135–5156. [Google Scholar] [CrossRef]
- Fine, H.C.; Hax, A.C. Manufacturing strategy: A methodology and an illustration. Interfaces 1985, 15, 28–46. [Google Scholar] [CrossRef]
- Ferdows, K.; de Meyer, A. Lasting improvements in manufacturing performance: In search of a new theory. J. Oper. Manag. 1990, 9, 168–184. [Google Scholar] [CrossRef]
- Squire, B.; Brown, S.; Readman, J.; Bessant, J. The impact of mass customisation on manufacturing trade-offs. Prod. Oper. Manag. 2006, 15, 10–21. [Google Scholar] [CrossRef]
- Ortega, H.C.; Garrido-Vega, P.; Machuca, J.A.D. Analysis of interaction fit between manufacturing strategy and technology management and its impact on performance. Int. J. Oper. Prod. Manag. 2012, 32, 958–981. [Google Scholar] [CrossRef]
- Di Al-Sa’, F.A.; Abdallah, A.B.; Dahiyat, S.E. The mediating role of product and process innovations on the relationship between knowledge management and operational performance in manufacturing companies in Jordan. Bus. Process Manag. J. 2017, 23, 349–376. [Google Scholar] [CrossRef]
- Abdallah, B.A.; Phan, A.C.; Matsui, Y. Investigating the relationship between strategic manufacturing goals and mass customization. In Proceedings of the 16th International Annual European Operations Management Association (EurOMA), Göteborg, Sweden, 14–17 June 2009. [Google Scholar]
- De Carvalho, L.S.; Stefanelli’, N.O.; Viana, L.C.; Vasconcelos, D.D.S.C.; Oliveira, B.G. Green supply chain management and innovation: A modern review. Manag. Environ. Qual. Int. J. 2020, 31, 470–482. [Google Scholar] [CrossRef]
- H’Mida, S.; Lakhal, S.Y. A model for assessing the greenness effort in a product supply chain. Int. J. Glob. Environ. Issues 2007, 7, 4–24. [Google Scholar] [CrossRef]
- Lee, K.-H. Integrating carbon footprint into supply chain management: The case of Hyundai Motor Company (HMC) in the automobile industry. J. Clean. Prod. 2011, 19, 1216–1223. [Google Scholar] [CrossRef]
- Tseng, M.-L.; Tan, K.; Chiu, A.S. Identifying the competitive determinants of firms’ green supply chain capabilities under uncertainty. Clean Technol. Environ. Policy 2016, 18, 1247–1262. [Google Scholar] [CrossRef]
- Silva, G.M.; Gomes, P.J.; Sarkis, J. The role of innovation in the implementation of green supply chain management practices. Bus. Strategy Environ. 2019, 28, 819–832. [Google Scholar] [CrossRef]
- Song, H.; Gao, X. Green supply chain game model and analysis under revenue-sharing contract. J. Clean. Prod. 2018, 170, 183–192. [Google Scholar] [CrossRef]
- Vachon, S.; Klassen, R.D. Environmental management and manufacturing performance: The role of collaboration in the supply chain. Int. J. Prod. Econ. 2008, 111, 299–315. [Google Scholar] [CrossRef]
- Bowen, E.F.; Rostami, M.; Steel, P. Timing is everything: A meta-analysis of the relationships between organizational performance and innovation. J. Bus. Res. 2010, 63, 1179–1185. [Google Scholar] [CrossRef]
- Boer, H.; During, W.E. Innovation, what innovation? A comparison between product, process and organisational innovation. Int. J. Technol. Manag. 2001, 22, 83–107. [Google Scholar] [CrossRef]
- Ju, K.-J.; Park, B.; Kim, T. Causal relationship between supply chain dynamic capabilities, technological innovation, and operational performance. Manag. Prod. Eng. Rev. 2016, 7, 6–15. [Google Scholar] [CrossRef]
- Kafetzopoulos, D.; Psomas, E. The impact of innovation capability on the performance of manufacturing companies: The Greek case. J. Manuf. Technol. Manag. 2015, 26, 104–130. [Google Scholar] [CrossRef]
- Abdallah, A.; Phan, C. The relationship between just-in-time production and human resource management, and their impact on competitive performance. Yokohama Bus. Rev. 2007, 28, 27–57. [Google Scholar]
- Mallikarathna, D.H.; Silva, C.C. The impact of Green supply chain management practices on operational performance and customer satisfaction. In Proceedings of the International Conference on Industrial Engineering and Operations Management, Bangkok, Thailand, 5–7 March 2019. [Google Scholar]
- Famiyeh, S.; Kwarteng, A.; Asante-Darko, D.; Dadzie, S.A. Green supply chain management initiatives and operational competitive performance. Benchmarking Int. J. 2018, 25, 607–631. [Google Scholar] [CrossRef]
- Yang, J.; Han, Q.; Zhou, J.; Yuan, C. The influence of environmental management practices and supply chain integration on technological innovation performance—Evidence from China’s manufacturing industry. Sustainability 2015, 7, 15342–15361. [Google Scholar] [CrossRef]
- Feng, M.; Yu, W.; Wang, X.; Wong, C.Y.; Xu, M.; Xiao, Z. Green supply chain management and financial performance: The mediating roles of operational and environmental performance. Bus. Strategy Environ. 2018, 27, 811–824. [Google Scholar] [CrossRef]
- Khan, R.S.A.; Qianli, D. Impact of green supply chain management practices on firms’ performance: An empirical study from the perspective of Pakistan. Environ. Sci. Pollut. Res. 2017, 24, 16829–16844. [Google Scholar] [CrossRef] [PubMed]
- Yang, C.S.; Lu, C.S.; Haider, J.J.; Marlow, P.B. The effect of green supply chain management on green performance and firm competitiveness in the context of container shipping in Taiwan. Transp. Res. Part E Logist. Transp. Rev. 2013, 55, 55–73. [Google Scholar] [CrossRef]
- de Sousa Jabbour, A.B.L.; Jabbour, C.J.C.; Latan, H.; Teixeira, A.A.; de Oliveira, J.H.C. Quality management, environmental management maturity, green supply chain practices and green performance of Brazilian companies with ISO 14001 certification: Direct and indirect effects. Transp. Res. Part E Logist. Transp. Rev. 2014, 67, 39–51. [Google Scholar] [CrossRef]
- Jermsittiparsert, K.; Sutduean, J.; Sutduean, C. The mediating role of innovation performance between the relationship of green supply chain management skills and environmental performance. Int. J. Supply Chain Manag. 2019, 8, 107–119. [Google Scholar]
- Mughal, M. Impact of green supply chain management practices on performance of manufacturing companies in Jordan: A moderating role of supply chain traceability. Arthatama 2019, 3, 67–82. [Google Scholar]
- Hasan, M. Sustainable supply chain management practices and operational performance. Am. J. Ind. Bus. Manag. 2013, 3, 42–48. [Google Scholar] [CrossRef]
- Bagheri, M.; Mitchelmore, S.; Bamiatzi, V.; Nikolopoulos, K. Internationalization orientation in SMEs: The mediating role of technological innovation. J. Int. Manag. 2019, 25, 121–139. [Google Scholar] [CrossRef]
- Zhu, Q.; Sarkis, J.; Lai, K.-H. Confirmation of a measurement model for green supply chain management practices implementation. Int. J. Prod. Econ. 2008, 111, 261–273. [Google Scholar] [CrossRef]
- Gholami, R.; Molla, A.; Goswami, S.; Brewster, C. Green information systems use in social enterprise: The case of a community-led eco-localization website in the West Midlands region of the UK. Inf. Syst. Front. 2018, 20, 1345–1361. [Google Scholar] [CrossRef]
- Damanpour, F.; Evan, W.M. Organizational innovation and performance: The problem of “organizational lag”. Adm. Sci. Q. 1984, 29, 392–409. [Google Scholar] [CrossRef]
- Kotabe, M.; Martin, X.; Domoto, H. Gaining from vertical partnerships: Knowledge transfer, relationship duration, and supplier performance improvement in the US and Japanese automotive industries. Strateg. Manag. J. 2003, 24, 293–316. [Google Scholar] [CrossRef]
- Mustaghis-ur-Rahman, R.R.; Jalees, T. The effectiveness of support policies for SMEs in Pakistan: A study of Karachi based SMEs. Pak. Bus. Rev. 2015, 16, 829–916. [Google Scholar]
- Policy, S. SME Led Economic Growth—Creating Jobs and Reducing Poverty, Ministry of Industries, Production & Special Initiatives; Small and Medium Enterprise Development Authority Pakistan: Lahore, Pakistan, 2007.
- Rao, K.; Bogale, G.M. Developing tools to describe green manufacturing practices. Int. J. Manag. Soc. Sci. 2017, 5, 94–103. [Google Scholar]
- Habib, M.; Bao, Y.; Nabi, N.; Dulal, M.; Asha, A.A.; Islam, M. Impact of Strategic Orientations on the Implementation of Green Supply Chain Management Practices and Sustainable Firm Performance. Sustainability 2021, 13, 340. [Google Scholar] [CrossRef]
- Yu, Y.; Zhang, M.; Huo, B. The impact of supply chain quality integration on green supply chain management and environmental performance. Total Qual. Manag. Bus. Excell. 2019, 30, 1110–1125. [Google Scholar] [CrossRef]
- Qu, K.; Liu, Z. The Moderating Role of Green Information System over Supply Chain in Promoting Green Innovation and Production. 2020. Available online: https://ssrn.com/abstract=3516068 (accessed on 20 June 2018).
- Shahid, H.M.; Waseem, R.; Khan, H.; Waseem, F.; Hasheem, M.J.; Shi, Y. Process innovation as a moderator linking sustainable supply chain management with sustainable performance in the manufacturing sector of Pakistan. Sustainability 2020, 12, 2303. [Google Scholar] [CrossRef]
- Bagozzi, P.R.; Yi, Y. Specification, evaluation, and interpretation of structural equation models. J. Acad. Mark. Sci. 2012, 40, 8–34. [Google Scholar] [CrossRef]
- Munim, H.Z.; Schramm, H.-J. The impacts of port infrastructure and logistics performance on economic growth: The mediating role of seaborne trade. J. Shipp. Trade 2018, 3, 1. [Google Scholar] [CrossRef]
- Zeng, N.; Liu, Y.; Gong, P.; Hertogh, M.; König, M. Do right PLS and do PLS right: A critical review of the application of PLS-SEM in construction management research. Front. Eng. Manag. 2021, 8, 356–369. [Google Scholar] [CrossRef]
- Khan, R.A.S.; Yu, Z. Assessing the eco-environmental performance: An PLS-SEM approach with practice-based view. Int. J. Logist. Res. Appl. 2021, 24, 303–321. [Google Scholar] [CrossRef]
- Hair Jr, J.F.; Matthews, L.M.; Matthews, R.L.; Sarstedt, M. PLS-SEM or CB-SEM: Updated guidelines on which method to use. Int. J. Multivar. Data Anal. 2017, 1, 107–123. [Google Scholar] [CrossRef]
- Astrachan, B.C.; Patel, V.K.; Wanzenried, G. A comparative study of CB-SEM and PLS-SEM for theory development in family firm research. J. Fam. Bus. Strategy 2014, 5, 116–128. [Google Scholar] [CrossRef]
- Khan, S.A.R.; Zhang, Y.; Kumar, A.; Zavadskas, E.; Streimikiene, D. Measuring the impact of renewable energy, public health expenditure, logistics, and environmental performance on sustainable economic growth. Sustain. Dev. 2020, 28, 833–843. [Google Scholar] [CrossRef]
- Hair Jr, J.F.; Sarstedt, M.; Hopkins, L.; Kuppelwieser, V.G. Partial least squares structural equation modeling (PLS-SEM): An emerging tool in business research. Eur. Bus. Rev. 2014, 26, 106–121. [Google Scholar] [CrossRef]
- Sarstedt, M.; Hair Jr, J.F.; Cheah, J.H.; Becker, J.M.; Ringle, C.M. How to specify, estimate, and validate higher-order constructs in PLS-SEM. Australas. Mark. J. 2019, 27, 197–211. [Google Scholar] [CrossRef]
- Purwanto, A.; Sudargini, Y. Partial Least Squares Structural Squation Modeling (PLS-SEM) Analysis for Social and Management Research: A Literature Review. J. Ind. Eng. Manag. Res. 2021, 2, 114–123. [Google Scholar]
- Purwanto, A.; Asbari, M.; Santoso, T.I.; Paramarta, V.; Sunarsi, D. Social and Management Research Quantitative Analysis for Medium Sample: Comparing of Lisrel, Tetrad, GSCA, Amos, SmartPLS, WarpPLS, and SPSS. J. Ilm. Ilmu Adm. Publik J. Pemikir. Dan Penelit. Adm. Publik 2020, 9, 518–532. [Google Scholar]
- Fornell, C.; Larcker, D.F. Structural Equation Models with Unobservable Variables and Measurement Error: Algebra and Statistics; Sage Publications: Los Angeles, CA, USA, 1981. [Google Scholar]
- Hult, G.T.M.; Hair Jr, J.F.; Proksch, D.; Sarstedt, M.; Pinkwart, A.; Ringle, C.M. Addressing endogeneity in international marketing applications of partial least squares structural equation modeling. J. Int. Mark. 2018, 26, 1–21. [Google Scholar] [CrossRef]
- Kock, N. Common method bias in PLS-SEM: A full collinearity assessment approach. Int. J. E Collab. 2015, 11, 1–10. [Google Scholar] [CrossRef]
- Cohen, J. Statistical Power Analysis for the Behavioral Sciences; Lawrence Erlbaum Associates: Hillsdale, MI, USA, 1988; pp. 20–26. [Google Scholar]
- Geffen, A.C.; Rothenberg, S. Suppliers and environmental innovation: The automotive paint process. Int. J. Oper. Prod. Manag. 2000, 20, 166–186. [Google Scholar] [CrossRef]
- Henseler, J.; Ringle, C.M.; Sinkovics, R.R. The use of partial least squares path modeling in international marketing. In New Challenges to International Marketing; Emerald Group Publishing Limited: Bingley, UK, 2009. [Google Scholar]
- Gharakhani, D.; Mavi, R.K.; Hamidi, N. Impact of supply chain management practices on innovation and organizational performance in Iranian Companies. Afr. J. Bus. Manag. 2012, 6, 5939–5949. [Google Scholar] [CrossRef]
- Shafique, M.; Asghar, M.; Rahman, H. The impact of green supply chain management practices on performance: Moderating role of institutional pressure with mediating effect of green innovation. Bus. Manag. Econ. Eng. 2017, 15, 91–108. [Google Scholar] [CrossRef]
- Seman, N.A.A.; Govindan, K.; Mardani, A.; Zakuan, N.; Samand, M.Z.M.; Hooker, R.E.; Ozkul, S. The mediating effect of green innovation on the relationship between green supply chain management and environmental performance. J. Clean. Prod. 2019, 229, 115–127. [Google Scholar] [CrossRef]



| n | (%) | n | (%) | ||
|---|---|---|---|---|---|
| Types of Firms | Designation | ||||
| Automotive/Auto parts manufacturing | 40 | 17.9 | Assistant Manager | 75 | 33.6 |
| Chemicals and petrochemicals | 7 | 3.1 | Executive | 63 | 28.3 |
| Food, beverage, and tobacco products | 7 | 3.1 | First-line Manager | 6 | 2.7 |
| Other | 35 | 15.6 | Manager | 34 | 15.2 |
| Paper printing, packaging | 7 | 3.1 | Other | 21 | 9.4 |
| Pharmaceutical | 9 | 4 | Senior Managers | 24 | 10.8 |
| Textiles and garments | 118 | 52.9 | |||
| Firms Size | Experience | ||||
| Large-scale company | 205 | 91.9 | 0 to 5 years | 165 | 73.9 |
| Medium-scale company | 14 | 6.2 | 10 to 15 years | 15 | 6.7 |
| Small-scale company | 4 | 1.8 | 5 to 10 years | 39 | 17.4 |
| More than 15 years | 4 | 1.7 | |||
| ISO Certification | |||||
| No | 22 | 9.8 | |||
| Yes | 201 | 90.1 | |||
| Cronbach’s Alpha | Composite Reliability | Average Variance Extracted (AVE) | |
|---|---|---|---|
| ED | 0.796 | 0.880 | 0.710 |
| GIS | 0.923 | 0.940 | 0.723 |
| GM | 0.844 | 0.881 | 0.516 |
| GP | 0.891 | 0.917 | 0.648 |
| IR | 0.702 | 0.812 | 0.521 |
| OP | 0.878 | 0.907 | 0.621 |
| TI | 0.895 | 0.916 | 0.578 |
| ED | GIS | GM | GP | IR | OP | TI | |
|---|---|---|---|---|---|---|---|
| ED | 0.843 | ||||||
| GIS | 0.628 | 0.850 | |||||
| GM | 0.684 | 0.672 | 0.718 | ||||
| GP | 0.567 | 0.763 | 0.585 | 0.805 | |||
| IR | 0.581 | 0.596 | 0.592 | 0.549 | 0.722 | ||
| OP | 0.549 | 0.621 | 0.517 | 0.505 | 0.506 | 0.788 | |
| TI | 0.565 | 0.639 | 0.526 | 0.545 | 0.465 | 0.751 | 0.760 |
| ED | GIS | GM | GP | IR | OP | TI | |
|---|---|---|---|---|---|---|---|
| ED1 | 0.846 | 0.606 | 0.565 | 0.511 | 0.541 | 0.502 | 0.501 |
| ED2 | 0.832 | 0.445 | 0.485 | 0.466 | 0.404 | 0.436 | 0.484 |
| ED3 | 0.849 | 0.530 | 0.683 | 0.451 | 0.521 | 0.445 | 0.441 |
| GIS1 | 0.539 | 0.852 | 0.579 | 0.641 | 0.482 | 0.533 | 0.522 |
| GIS2 | 0.488 | 0.795 | 0.559 | 0.617 | 0.411 | 0.486 | 0.548 |
| GIS3 | 0.568 | 0.865 | 0.611 | 0.650 | 0.511 | 0.601 | 0.588 |
| GIS4 | 0.547 | 0.889 | 0.548 | 0.658 | 0.543 | 0.559 | 0.562 |
| GIS5 | 0.518 | 0.859 | 0.564 | 0.656 | 0.566 | 0.474 | 0.516 |
| GIS6 | 0.540 | 0.839 | 0.562 | 0.673 | 0.531 | 0.500 | 0.520 |
| GM2 | 0.439 | 0.295 | 0.613 | 0.280 | 0.307 | 0.257 | 0.241 |
| GM3 | 0.500 | 0.533 | 0.742 | 0.520 | 0.465 | 0.440 | 0.409 |
| GM4 | 0.515 | 0.432 | 0.714 | 0.331 | 0.420 | 0.334 | 0.350 |
| GM5 | 0.488 | 0.550 | 0.749 | 0.473 | 0.469 | 0.403 | 0.369 |
| GM6 | 0.518 | 0.507 | 0.765 | 0.449 | 0.469 | 0.456 | 0.484 |
| GM7 | 0.499 | 0.431 | 0.743 | 0.337 | 0.382 | 0.318 | 0.303 |
| GM8 | 0.484 | 0.564 | 0.693 | 0.484 | 0.422 | 0.326 | 0.415 |
| GP2 | 0.463 | 0.662 | 0.517 | 0.754 | 0.524 | 0.437 | 0.443 |
| GP3 | 0.511 | 0.657 | 0.543 | 0.805 | 0.539 | 0.420 | 0.432 |
| GP4 | 0.389 | 0.565 | 0.442 | 0.803 | 0.414 | 0.359 | 0.360 |
| GP5 | 0.469 | 0.629 | 0.445 | 0.860 | 0.440 | 0.429 | 0.471 |
| GP6 | 0.455 | 0.614 | 0.458 | 0.856 | 0.370 | 0.421 | 0.499 |
| GP7 | 0.440 | 0.543 | 0.416 | 0.743 | 0.361 | 0.357 | 0.408 |
| IR1 | 0.324 | 0.343 | 0.324 | 0.329 | 0.710 | 0.350 | 0.267 |
| IR2 | 0.271 | 0.223 | 0.280 | 0.185 | 0.611 | 0.234 | 0.225 |
| IR3 | 0.347 | 0.352 | 0.292 | 0.390 | 0.746 | 0.328 | 0.314 |
| IR4 | 0.626 | 0.664 | 0.681 | 0.569 | 0.807 | 0.485 | 0.467 |
| OP1 | 0.530 | 0.487 | 0.403 | 0.376 | 0.408 | 0.759 | 0.646 |
| OP2 | 0.455 | 0.548 | 0.416 | 0.381 | 0.457 | 0.819 | 0.598 |
| OP3 | 0.410 | 0.482 | 0.356 | 0.422 | 0.363 | 0.778 | 0.548 |
| OP4 | 0.409 | 0.548 | 0.492 | 0.418 | 0.515 | 0.859 | 0.592 |
| OP5 | 0.286 | 0.353 | 0.303 | 0.330 | 0.238 | 0.701 | 0.461 |
| OP6 | 0.470 | 0.486 | 0.444 | 0.450 | 0.369 | 0.804 | 0.676 |
| TI1 | 0.385 | 0.552 | 0.375 | 0.402 | 0.371 | 0.488 | 0.654 |
| TI2 | 0.531 | 0.524 | 0.503 | 0.441 | 0.422 | 0.579 | 0.813 |
| TI3 | 0.404 | 0.439 | 0.326 | 0.378 | 0.303 | 0.493 | 0.755 |
| TI4 | 0.340 | 0.380 | 0.408 | 0.410 | 0.351 | 0.555 | 0.719 |
| TI5 | 0.335 | 0.386 | 0.337 | 0.344 | 0.267 | 0.546 | 0.719 |
| TI7 | 0.501 | 0.481 | 0.382 | 0.419 | 0.373 | 0.597 | 0.786 |
| TI8 | 0.508 | 0.574 | 0.453 | 0.468 | 0.390 | 0.653 | 0.843 |
| TI9 | 0.393 | 0.520 | 0.384 | 0.433 | 0.327 | 0.637 | 0.777 |
| ED | GIS | GM | GP | IR | OP | |
|---|---|---|---|---|---|---|
| ED | ||||||
| GIS | 0.7283 | |||||
| GM | 0.8369 | 0.7451 | ||||
| GP | 0.6694 | 0.8401 | 0.6579 | |||
| IR | 0.7207 | 0.6775 | 0.6947 | 0.6401 | ||
| OP | 0.6462 | 0.6799 | 0.5777 | 0.5663 | 0.6011 | |
| TI | 0.6612 | 0.6973 | 0.583 | 0.6046 | 0.5495 | 0.8393 |
| HOC | LOC | Outer Weight | T Statistics | p Value | Outer Loadings | VIF |
|---|---|---|---|---|---|---|
| GSCMP | ED | 0.325 | 2.634 | 0.008 | 0.835 | 2.205 |
| GIS | 0.584 | 4.465 | 0 | 0.943 | 3.11 | |
| GM | 0.061 | 0.495 | 0.62 | 0.779 | 2.405 | |
| GP | 0.054 | 0.452 | 0.651 | 0.786 | 2.522 | |
| IR | 0.122 | 1.194 | 0.233 | 0.725 | 1.845 |
| R Square | R Square Adjusted | Q2 | |
|---|---|---|---|
| OP | 0.610 | 0.607 | 0.369 |
| TI | 0.454 | 0.452 | 0.252 |
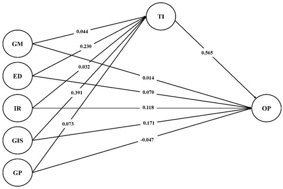
| Coefficient | Mean | SD | T Statistics | p Values | |
|---|---|---|---|---|---|
| Path coefficient | |||||
| GSCMP → TI | 0.674 | 0.68 | 0.041 | 16.282 | 0.000 |
| TI → OP | 0.564 | 0.556 | 0.063 | 8.958 | 0.000 |
| GSCMP → OP | 0.281 | 0.29 | 0.063 | 4.489 | 0.000 |
| Total indirect effect | |||||
| GSCMP → OP | 0.38 | 0.378 | 0.047 | 8.144 | 0.000 |
| Specific indirect effect | |||||
| GSCMP → TI → OP | 0.38 | 0.378 | 0.047 | 8.144 | 0.000 |
| Total effect | |||||
| GSCMP → TI | 0.674 | 0.68 | 0.041 | 16.282 | 0.000 |
| TI → OP | 0.564 | 0.556 | 0.063 | 8.958 | 0.000 |
| GSCMP → OP | 0.661 | 0.668 | 0.048 | 13.683 | 0.000 |
Publisher’s Note: MDPI stays neutral with regard to jurisdictional claims in published maps and institutional affiliations. |
© 2022 by the authors. Licensee MDPI, Basel, Switzerland. This article is an open access article distributed under the terms and conditions of the Creative Commons Attribution (CC BY) license (https://creativecommons.org/licenses/by/4.0/).
Share and Cite
Khan, M.T.; Idrees, M.D.; Rauf, M.; Sami, A.; Ansari, A.; Jamil, A. Green Supply Chain Management Practices’ Impact on Operational Performance with the Mediation of Technological Innovation. Sustainability 2022, 14, 3362. https://doi.org/10.3390/su14063362
Khan MT, Idrees MD, Rauf M, Sami A, Ansari A, Jamil A. Green Supply Chain Management Practices’ Impact on Operational Performance with the Mediation of Technological Innovation. Sustainability. 2022; 14(6):3362. https://doi.org/10.3390/su14063362
Chicago/Turabian StyleKhan, Muhammad Talha, Muhammad Dawood Idrees, Muhammad Rauf, Abdul Sami, Arsalan Ansari, and Atif Jamil. 2022. "Green Supply Chain Management Practices’ Impact on Operational Performance with the Mediation of Technological Innovation" Sustainability 14, no. 6: 3362. https://doi.org/10.3390/su14063362
APA StyleKhan, M. T., Idrees, M. D., Rauf, M., Sami, A., Ansari, A., & Jamil, A. (2022). Green Supply Chain Management Practices’ Impact on Operational Performance with the Mediation of Technological Innovation. Sustainability, 14(6), 3362. https://doi.org/10.3390/su14063362

