Short-Term Streamflow Forecasting Using Hybrid Deep Learning Model Based on Grey Wolf Algorithm for Hydrological Time Series
Abstract
:1. Introduction
2. Materials and Methods
2.1. Study Region
2.2. Datasets and Pre-Processing
2.3. Methods
2.3.1. Gated Recurrent Unit
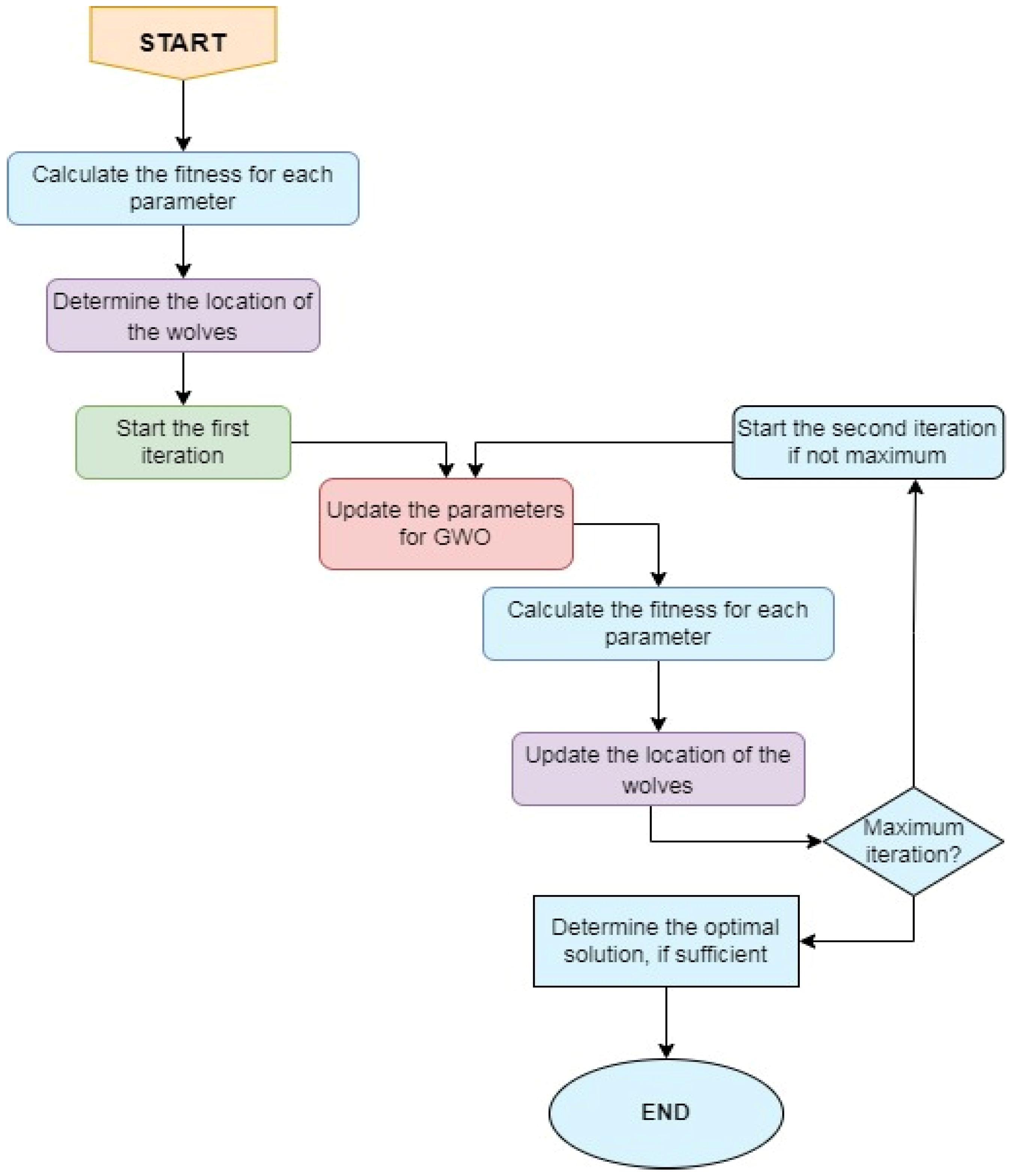
2.3.2. Grey Wolf Optimization
2.3.3. Predicting of Streamflow Based on GWO-GRU (Proposed) Model
3. Results
3.1. Performance Evaluation of Models
3.2. Comparative Analysis and Discussion
4. Conclusions
Author Contributions
Funding
Institutional Review Board Statement
Informed Consent Statement
Data Availability Statement
Conflicts of Interest
Abbreviations
| ANN | Artificial Neural Networks |
| DL | Deep Learning |
| DSI | Hydraulic State Works |
| EIEI | Electrical Works Survey Administration General Directorate |
| FMS | Flow Measurement Station |
| GRU | Gated Recurrent Unit |
| LSTM | Long Short-Term Memory |
| MAE | Mean Absolute Error |
| MAPE | Mean Absolute Percentage Error |
| MSE | Mean Square Error |
| GA | Genetic Algorithm |
| ACA | Ant Colony Algorithm |
| PSO | Particle Swarm Optimization |
| ABC | Artificial Bee Colony |
| DEA | Differential Evaluation Algorithm |
| CO | Cuckoo Optimization |
| CSA | Crow Search Algorithm |
| GWO | Grey Wolf Optimization |
| WWO | White Whale Optimization |
| WSO | Weighted Superposition Optimization |
| FO | Forest Optimization |
| SA | Simulation Annealing |
| IPCC | Intergovernmental Panel on Climate Change |
| BCO | Bee Colony Optimization |
| RMSE | Root Mean Square Error |
| RNN | Recurrent Neural Networks |
| SD | Standard Deviation |
References
- Makkeasorn, A.; Chang, N.B.; Zhou, X. Short-term streamflow forecasting with global climate change implications—A comparative study between genetic programming and neural network models. J. Hydrol. 2008, 352, 336–354. [Google Scholar] [CrossRef]
- Mishra, A.K.; Singh, V.P. A review of drought concepts. J. Hydrol. 2010, 391, 202–216. [Google Scholar] [CrossRef]
- Kilinc, H.C.; Haznedar, B. A Hybrid Model for Streamflow Forecasting in the Basin of Euphrates. Water 2022, 14, 80. [Google Scholar] [CrossRef]
- Zealand, C.M.; Burn, D.H.; Simonovic, S.P. Short term streamflow forecasting using artificial neural networks. J. Hydrol. 1999, 214, 32–48. [Google Scholar] [CrossRef] [Green Version]
- Wang, W.C.; Chau, K.W.; Cheng, C.T.; Qiu, L. A comparison of performance of several artificial intelligence methods for forecasting monthly discharge time series. J. Hydrol. 2009, 374, 294–306. [Google Scholar] [CrossRef] [Green Version]
- Myronidis, D.; Ioannou, K.; Fotakis, D.; Dörflinger, G. Streamflow and hydrological drought trend analysis and forecasting in Cyprus. Water Resour. Manag. 2018, 32, 1759–1776. [Google Scholar] [CrossRef]
- Krajewski, W.F.; Ghimire, G.R.; Quintero, F. Streamflow Forecasting without Models. J. Hydrometeorol. 2020, 21, 1689–1704. [Google Scholar] [CrossRef]
- Nourani, V.; Baghanam, A.H.; Adamowski, J.; Kisi, O. Applications of hybrid wavelet–Artificial Intelligence models in hydrology: A review. J. Hydrol. 2014, 514, 358–377. [Google Scholar] [CrossRef]
- Londhe, S.; Charhate, S. Comparison of data-driven modelling techniques for river flow forecasting. Hydrol. Sci. J. 2010, 55, 1163–1174. [Google Scholar] [CrossRef]
- Yaseen, Z.M.; El-shafie, A.; Jaafar, O.; Afan, H.A.; Sayl, K.N. Artificial intelligence-based models for stream-flow forecasting: 2000–2015. J. Hydrol. 2015, 530, 829–844. [Google Scholar] [CrossRef]
- Zhang, Z.; Zhang, Q.; Singh, V.P. Univariate streamflow forecasting using commonly used data-driven models: Literature review and case study. Hydrol. Sci. J. 2018, 63, 1091–1111. [Google Scholar] [CrossRef]
- Fathian, F.; Mehdizadeh, S.; Kozekalani Sales, A.; Safari, M.J.S. Hybrid models to improve the monthly river flow prediction: Integrating artificial intelligence and nonlinear time series models. J. Hydrol. 2019, 575, 1200–1213. [Google Scholar] [CrossRef]
- Tikhamarine, Y.; Souag-Gamane, D.; Ahmed, A.N.; Kisi, O.; El-Shafie, A. Improving artificial intelligence models accuracy for monthly streamflow forecasting using grey Wolf optimization (GWO) algorithm. J. Hydrol. 2020, 582, 124435. [Google Scholar] [CrossRef]
- Türkşen, Ö.; Akgün, F. Genetik-Simpleks hibrit algoritması ile doğrusal olmayan regresyon model parametrelerinin nokta tahmini. J. Stat. Stat. Actuar. Sci. 2018, 2, 81–92. [Google Scholar]
- Chen, Y.; Song, L.; Liu, Y.; Yang, L.; Li, D.A. Review of the Artificial Neural Network Models for Water Quality Prediction. Appl. Sci. 2020, 10, 5776. [Google Scholar] [CrossRef]
- Ebrahimi, S.; Esfandiari, M.; Ahmadi, A. Efficiency of Regression, ANN and ANN-algorithm Genetic Hybrid Models in the Evaluation of Wind Erosion. J. Water Soil Resour. Conserv. 2022, (in press). [Google Scholar]
- Han, S.; Meng, Z.; Zhang, X.; Yan, Y. Hybrid Deep Recurrent Neural Networks for Noise Reduction of MEMS-IMU with Static and Dynamic Conditions. Micromachine 2021, 12, 214. [Google Scholar] [CrossRef] [PubMed]
- Karim, M.E.; Maswood, M.M.S.; Das, S.; Alharbi, A.G. BHyPreC: A Novel Bi-LSTM Based Hybrid Recurrent Neural Network Model to Predict the CPU Workload of Cloud Virtual Machine. IEEE Access 2021, 9, 131476–131495. [Google Scholar] [CrossRef]
- Karijadi, I.; Chou, S.Y. A hybrid RF-LSTM based on CEEMDAN for improving the accuracy of building energy consumption prediction. Energy Build. 2022, 259, 111908. [Google Scholar] [CrossRef]
- Cho, K.; Van Merriënboer, B.; Gulcehre, C.; Bahdanau, D.; Bougares, F.; Schwenk, H.; Bengio, Y. Learning phrase representations using RNN encoder-decoder for statistical machine translation. In Proceedings of the 2014 Conference on Empirical Methods in Natural Language Processing (EMNLP), Doha, Qatar, 25–29 October 2014; Association for Computational Linguistics: Stroudsburg, PA, USA, 2014; pp. 1724–1734. [Google Scholar]
- Garip, Z.; Çimen, M.E.; Boz, A.F. An Enhanced Chaotic Based Whale Optimization Algorithm for Parameter Extraction of Photovoltaic Models. J. Polytech. 2021, 154, 113018. [Google Scholar]
- Çelik, Y.; Yıldız, İ.; Karadeniz, A.T. A Brief Review of Metaheuristic Algorithms Improved in the Last Three Years. Eur. J. Sci. Technol. 2019, 463–477. [Google Scholar] [CrossRef]
- Durgut, R.; Aydın, M. Adaptive binary artificial bee colony for multi-dimensional knapsack problem. J. Gazi Univ. Fac. Eng. Archit. 2021, 36, 2333–2348. [Google Scholar]
- Haznedar, B.; Arslan, M.T.; Kalinli, A. Optimizing ANFIS using simulated annealing algorithm for classification of microarray gene expression cancer data. Med. Biol. Eng. Comput. 2021, 59, 497–509. [Google Scholar] [CrossRef]
- Avuçlu, D.; Ekmekci, D. Geleceğin Dünyasında Bilimsel ve Mesleki Çalışmalar, Bilgisayar Mühendisliği/I.; Ekin Yayinevi: Ankara, Turkey, 2020; ISBN 978-625-7983-95-2. [Google Scholar]
- Koc, I.; Baykan, O.K.; Babaoglu, I. Multilevel image thresholding selection based on grey wolf optimizer. J. Polytech. 2018, 21, 841–847. [Google Scholar]
- Guimarães Santos, C.A.; Silva, G.B. Daily streamflow forecasting using a wavelet transform and artificial neural network hybrid models. Hydrol. Sci. J. 2013, 59, 312–324. [Google Scholar] [CrossRef]
- Štravs, L.; Brilly, M. Development of a low-flow forecasting model using the M5 machine learning method. Hydrol. Sci. J. 2007, 52, 466–477. [Google Scholar] [CrossRef]
- Khosravi, K.; Miraki, S.; Saco, P.M.; Farmani, R. Short-term River streamflow modeling using Ensemble-based additive learner approach. J. Hydro-Environ. Res. 2021, 39, 81–91. [Google Scholar] [CrossRef]
- Zhao, X.; Lv, H.; Wei, Y.; Lv, S.; Zhu, X. Streamflow Forecasting via Two Types of Predictive Structure-Based Gated Recurrent Unit Models. Water 2021, 13, 91. [Google Scholar] [CrossRef]
- Wegayehu, E.B.; Muluneh, F.B. Multivariate Streamflow Simulation Using Hybrid Deep Learning Models. Comput. Intell. Neurosci. 2021, 2021, 5172658. [Google Scholar] [CrossRef]
- Negi, G.; Kumar, A.; Pant, S.; Ram, M. GWO: A review and applications. Int. J. Syst. Assur. Eng. Manag. 2021, 12, 1–8. [Google Scholar] [CrossRef]
- Mahmoudi, N.; Majidi, A.; Jamei, M.; Jalali, M.; Maroufpoor, S.; Shiri, J.; Yaseen, Z.M. Mutating fuzzy logic model with various rigorous meta-heuristic algorithms for soil moisture content estimation. Agric. Water Manag. 2022, 261, 107342. [Google Scholar] [CrossRef]
- Emami, S.; Parsa, J. Optimal Design of River Groynes using Meta-Heuristic Models. Environ. Water Eng. 2022, 8, 146–160. [Google Scholar]
- Abdelkader, E.M.; Al-Sakkaf, A.; Elshaboury, N.; Alfalah, G. Hybrid Grey Wolf Optimization-Based Gaussian Process Regression Model for Simulating Deterioration Behavior of Highway Tunnel Components. Processes 2022, 10, 36. [Google Scholar] [CrossRef]
- Uzlu, E. Estimates of greenhouse gas emission in Turkey with grey wolf optimizer algorithm-optimized artificial neural networks. Neural Comput. Appl. 2021, 33, 13567–13585. [Google Scholar] [CrossRef]
- Jung, S.; Moon, J.; Park, S.; Hwang, E. An Attention-Based Multilayer GRU Model for Multistep-Ahead Short-Term Load Forecasting. Sensors 2021, 21, 1639. [Google Scholar] [CrossRef] [PubMed]
- Cavus, Y.; Aksoy, H. Spatial Drought Characterization for Seyhan River Basin in the Mediterranean Region of Turkey. Water 2019, 11, 1331. [Google Scholar] [CrossRef] [Green Version]
- Su Yönetimi Genel Müdürlüğü. Seyhan Havzası Sektörel Su Tahsis Planı Hazırlanması Projesi; Impact of Climate Change on Water Resources Project; Ankara, Turkey. 2016. (In Turkish). Available online: https://www.tarimorman.gov.tr/SYGM/Belgeler/asi%20ve%20Seyhan%20kurakl%C4%B1k%20%20%C3%A7ed%20taslak/Seyhan_Havzasi_Taslak_SCD_Raporu_rev(1).pdf (accessed on 8 February 2022).
- Simsek, O. Hydrological drought analysis of Mediterranean basins, Turkey. Arab. J. Geosci. 2021, 14, 2136. [Google Scholar] [CrossRef]
- Zeybekoglu, U. Spatiotemporal analysis of droughts in Hirfanli Dam basin, Turkey by the Standardised Precipitation Evapotranspiration Index (SPEI). Acta Geophys. 2022, 128, 1–11. [Google Scholar] [CrossRef]
- Ayten, N.; Değirmencioğlu, S.; Kimence, T. Planning of Sectoral Water Allocation: A case study of Seyhan River Basin. Turk. J. Water Sci. Manag. 2017, 2, 48–61. [Google Scholar] [CrossRef]
- TUBITAK. Havza Koruma Eylem Planları-Seyhan Havzası; Water Management and Preparation of Basin Protection Action Plans; The Scientific and Technological Research Council of Turkey (TUBITAK); Marmara Research Center (MAM) (TUBITAK): Ankara, Turkey, 2010. [Google Scholar]
- İrvem, A.; Topaloğlu, F.; Uygur, V. Estimating spatial distribution of soil loss over Seyhan River Basin in Turkey. J. Hydrol. 2007, 336, 30–37. [Google Scholar] [CrossRef]
- Chan, C. Property rights and climate change vulnerability in Turkish forest communities: A case study from Seyhan River Basin, Turkey. Clim. Dev. 2013, 5, 1–13. [Google Scholar] [CrossRef]
- Ozkaya, A.; Zerberg, Y. Water storage change assessment in the Seyhan Reservoir (Turkey) using HEC-ResSim model. Arab. J. Geosci. 2021, 14, 504. [Google Scholar] [CrossRef]
- Turhan, E.; Kallis, G.; Zografos, C. Power Asymmetries, Migrant Agricultural Labour and Adaptation Governance in Turkey: A Political Ecology of Double Exposures; Wiley: Hoboken, NJ, USA, 2019. [Google Scholar]
- Yılmaz, M.U. Improvement of Streamflow Estımatıon in Ungauged Basıns. Ph.D. Thesis, Istanbul Technical University, Istanbul, Turkey, 2020. [Google Scholar]
- Sivapalan, M.; Takeuchi, K.; Franks, S.W.; Gupta, V.K.; Karambiri, H.; Lakshmi, V.; Liang, X.; McDonnell, J.J.; Mendiondo, E.M.; O’Connell, P.E.; et al. IAHS decade on predictions in ungauged basins (PUB), 2003–2012: Shaping an exciting future for the hydrological sciences. Hydrol. Sci. J. 2003, 48, 857–880. [Google Scholar] [CrossRef] [Green Version]
- Hochreiter, S.; Schmidhuber, J. Long short-term memory. Neural Comput. 1997, 9, 1735–1780. [Google Scholar] [CrossRef] [PubMed]
- Chung, J.; Gulcehre, Ç.; Cho, K.; Bengio, Y. Empirical evaluation of gated recurrent neural networks on sequence modeling. arXiv 2014, arXiv:1412.3555. [Google Scholar]
- Le, X.H.; Ho, H.V.; Lee, G. Application of gated recurrent unit (GRU) network for forecasting river water levels affected by tides. In International Conference on Asian and Pacific Coasts; Springer: Singapore, 2019; pp. 673–680. [Google Scholar]
- Gao, S.; Huang, Y.; Zhang, S.; Han, J.; Wang, G.; Zhang, M.; Lin, Q. Short-term runoff prediction with GRU and LSTM networks without requiring time step optimization during sample generation. J. Hydrol. 2020, 589, 125188. [Google Scholar] [CrossRef]
- Xiang, Z.; Demir, I. Distributed long-term hourly streamflow predictions using deep learning—A case study for State of Iowa. Environ. Model. Softw. 2020, 131, 104761. [Google Scholar] [CrossRef]
- Kuan, L.; Yan, Z.; Xin, W.; Yan, C.; Xiangkun, P.; Wenxue, S.; Zhe, J.; Yong, Z.; Nan, X.; Xin, Z. Short-term electricity load forecasting method based on multilayered self-normalizing GRU network. In Proceedings of the 2017 IEEE Conference on Energy Internet and Energy System Integration (EI2), Beijing, China, 26–28 November 2017; pp. 1–5. [Google Scholar]
- Kadali, K.S.; Rajaji, L.; Moorthy, V.; Viswanatharao, J. Economic generation schedule on thermal power system considering emission using grey wolves’ optimization. Energy Procedia 2017, 117, 509–518. [Google Scholar] [CrossRef]
- Mirjalili, S.; Mirjalili, S.M.; Lewis, A. Grey wolf optimizer. Adv. Eng. Softw. 2014, 69, 46–61. [Google Scholar] [CrossRef] [Green Version]
- İnanç, T. Gray Wolf Algorithm Based Short Therm Hibrid Wind Power Forecasting Models and Aplication. Master’s Thesis, Bilecik Şeyh Edebali University, Bilecik, Turkey, 2021. [Google Scholar]
- Zhao, X.; Lv, H.; Lv, S.; Sang, Y.; Wei, Y.; Zhu, X. Enhancing robustness of monthly streamflow forecasting model using gated recurrent unit based on improved grey wolf optimizer. J. Hydrol. 2021, 601, 126607. [Google Scholar] [CrossRef]
- Le, X.; Nguyen, D.; Jung, S.; Yeon, M.; Lee, G. Comparison of Deep Learning Techniques for River Streamflow Forecasting. IEEE Access 2021, 9, 71805–71820. [Google Scholar] [CrossRef]
- Taylor, K.E. Summarizing multiple aspects of model performance in a single diagram. J. Geophys. Res. 2011, 106, 7183–7192. [Google Scholar] [CrossRef]
- Tikhamarine, Y.; Souag-Gamane, D.; Kisi, O. A new intelligent method for monthly streamflow prediction: Hybrid wavelet support vector regression based on grey wolf optimizer (WSVR–GWO). Arab. J. Geosci. 2019, 12, 540. [Google Scholar] [CrossRef]
- Kohli, M.; Arora, S. Chaotic grey wolf optimization algorithm for constrained optimization problems. J. Comput. Des. Eng. 2017, 16, 30114. [Google Scholar] [CrossRef]
- Oudira, H.; Gouri, A.; Mezache, A. Optimization of distributed CFAR detection using grey wolf algorithm. Procedia Comput. Sci. 2019, 158, 74–83. [Google Scholar] [CrossRef]
- Liu, J.; Sun, T.; Luo, Y.; Yang, S.; Cao, Y.; Zhai, J. Echo state network optimization using binary grey wolf algorithm. Neurocomputing 2020, 385, 310–318. [Google Scholar] [CrossRef]
- Ozsoydan, F.B. Effects of dominant wolves in grey wolf optimization algorithm. Appl. Soft Comput. 2019, 83, 105658. [Google Scholar] [CrossRef]
- Song, X.; Tang, L.; Zhao, S.; Zhang, X.; Li, L.; Huang, J.; Cai, W. Grey Wolf Optimizer for parameter estimation in surface waves. Soil Dyn. Earthq. Eng. 2015, 75, 147–157. [Google Scholar] [CrossRef]
- Daniel, E.; Anitha, J.; Gnanaraj, J. Optimum laplacian waveletmask based medical image using hybrid cuckoo search—Grey wolf optimization algorithm. Knowl.-Based Syst. 2017, 17, 30239. [Google Scholar]
- Bayancık, R. Transient Stability Constrained Multi-Objective Optimal Power Flow Using Grey Wolf Algorithm. Master’s Thesis, Ege University, Bornova, Turkey, 2020. [Google Scholar]
- Ardaç, H.A. Image Denoising with Modified Grey Wolf Optimizer. Master’s Thesis, Düzce University, Düzce, Turkey, 2018. [Google Scholar]
- Akto, İ. Application of Gray Wolf Optimization Algorithm to Data Mining Problems. Master’s Thesis, Necmettin Erbakan University, Konya, Turkey, 2018. [Google Scholar]
- Yaseen, Z.M.; Ebtehaj, I.; Bonakdari, H.; Deo, R.C.; Mehr, A.D.; Mohtar, W.H.M.W.; Diop, L.; El-Shafie, A.; Singh, V.P. Novel approach for streamflow forecasting using a hybrid ANFIS-FFA model. J. Hydrol. 2017, 554, 263–276. [Google Scholar] [CrossRef]







| FMS | River–FMS | Coordinates | Catchment Area (km2) | Elevation (m) | Observation (Year) | |
|---|---|---|---|---|---|---|
| East | North | |||||
| (° ′ ″) | (° ′ ″) | |||||
| 1818 | Üçtepe | 35°27′17″ | 37°25′25″ | 13.740 | 148 | 2000–2009 |
| 1845 | Tuzla | 35°03′50″ | 36°47′08″ | 19.352 | 20 | 2010–2020 |
| Station | Model | RMSE | MAE | MAPE | SD | R2 |
|---|---|---|---|---|---|---|
| Üçtepe | GWO–GRU | 82.9352 | 85.9337 | 62.4796 | 0.1973 | 0.9127 |
| GRU | 124.5772 | 184.0664 | 121.0787 | 0.1981 | 0.8031 | |
| Linear regression | 120.5431 | 107.9480 | 72.6310 | 0.2076 | 0.8164 | |
| Tuzla | GWO–GRU | 13.1618 | 5.1279 | 16.7701 | 1.5006 | 0.9833 |
| GRU | 21.1149 | 10.7858 | 19.2608 | 1.2958 | 0.9557 | |
| Linear regression | 19.9784 | 8.2487 | 62.1828 | 2.8657 | 0.9598 |
Publisher’s Note: MDPI stays neutral with regard to jurisdictional claims in published maps and institutional affiliations. |
© 2022 by the authors. Licensee MDPI, Basel, Switzerland. This article is an open access article distributed under the terms and conditions of the Creative Commons Attribution (CC BY) license (https://creativecommons.org/licenses/by/4.0/).
Share and Cite
Kilinc, H.C.; Yurtsever, A. Short-Term Streamflow Forecasting Using Hybrid Deep Learning Model Based on Grey Wolf Algorithm for Hydrological Time Series. Sustainability 2022, 14, 3352. https://doi.org/10.3390/su14063352
Kilinc HC, Yurtsever A. Short-Term Streamflow Forecasting Using Hybrid Deep Learning Model Based on Grey Wolf Algorithm for Hydrological Time Series. Sustainability. 2022; 14(6):3352. https://doi.org/10.3390/su14063352
Chicago/Turabian StyleKilinc, Huseyin Cagan, and Adem Yurtsever. 2022. "Short-Term Streamflow Forecasting Using Hybrid Deep Learning Model Based on Grey Wolf Algorithm for Hydrological Time Series" Sustainability 14, no. 6: 3352. https://doi.org/10.3390/su14063352
APA StyleKilinc, H. C., & Yurtsever, A. (2022). Short-Term Streamflow Forecasting Using Hybrid Deep Learning Model Based on Grey Wolf Algorithm for Hydrological Time Series. Sustainability, 14(6), 3352. https://doi.org/10.3390/su14063352

