Measuring the Innovation Orientation of Organizational Culture: An Application to the Service Provider Companies of the State-Owned Oil Company PEMEX in the Southeast of Mexico
Abstract
1. Introduction
2. Literature Review
2.1. Background of the Innovation Concept
2.2. Background to the Concept of OC
- Next, we grouped scientific research according to how the authors understood OC. Thus, we identified research that understands OC as:
- The set of ways of conducting oneself and learned behaviors which guide the interpretation and action in organizations through patterns of appropriate behavior in different situations, which are considered important to transmit them to the next generation to establish an organized way of life [5,23].
- The dominant values, beliefs and principles accepted and shared by the staff of a company, and the control these have over the way they interact with each other and with the environment [22].
- The knowledge originating from and shared by the social interactions of its members, enriching it for the benefit of the organization [25].
- The internal environment generated by the physical layout that promotes social relationships among its members, and between them and their customers, promoting a series of interpretations, assumptions, beliefs and shared values that guide the operation of the company [21].
- Change and dynamic configuration, which are transformed by employees during the process of decoding organizational events over time, which are neither uniform nor static [25].
- Transmission of a sense of identity and unity among the members of an organization, materialized in the creation of a specific way of acting, which differentiates the organization from others [26].
- A system of processes that increase the company’s profits through effectiveness and efficiency [27].
2.3. Concept of OCI
3. Materials and Methods
3.1. Characterization of the OCI
- The behavioral characteristics of company personnel with OCI.
- The structural characteristics of the company with OCI.
- The intention to innovate;
- An infrastructure that supports the development of innovation;
- The operational level of behavior necessary to influence the market, along with value orientation;
- The right environment for the implementation of innovation.
3.2. Characteristics of the Personnel of a Company with OCI
3.2.1. Intention to Innovate
3.2.2. Motivation to Innovate
3.3. Structural Characteristics of a Company with OCI
3.3.1. Innovation Infrastructure
3.3.2. Innovation Implementation
4. Hypotheses, Research Model and Methodology
Methodology of the Empirical Study
5. Results
5.1. Level of Innovation in the OC
5.2. Individualized Analysis of Each Dimension of The Measurement Instrument
| Item | Communication | SL | IR | Opinion |
|---|---|---|---|---|
| OCI01 | The company promotes free discussion forums where workers freely express ideas, opinions, problems, achievements and news. | 0.848 | 0.7191 | |
| OCI02 | The employee is free to respectfully express what he/she likes or dislikes about the company without fear of reprisal. | 0.820 | 0.5867 | |
| OCI03 | The opinions of all workers are considered. | 0.848 | 0.7191 | |
| OCI04 | The communication that exists in the company is open and honest. | 0.613 | 0.3757 | Deleted |
| OCI05 | Communication in the company takes place in person when circumstances warrant it. | 0.575 | 0.3306 | Deleted |
| Values | ||||
| OCI06 | The company allows the independent development of new projects. | 0.817 | 0.6674 | |
| OCI07 | There is mutual trust and respect between the management and employees. | 0.653 | 0.4264 | Deleted |
| OCI08 | I have never had an administrative sanction. | 0.560 | 0.3136 | Deleted |
| OCI09 | I always comply in a timely manner with my work activities. | 0.751 | 0.5640 | |
| OCI10 | Employees are responsible for product quality and can make decisions independently. | 0.746 | 0.5550 | |
| Quality Orientation | ||||
| OCI11 | The company generates continuous strategic initiatives to maintain a competitive advantage. | 0.559 | 0.2116 | Deleted |
| OCI12 | The worker is motivated to generate new ideas to solve problems or to improve their work activities. | 0.766 | 0.6724 | |
| OCI13 | Quality is the responsibility of the worker; therefore, he/she is made aware of the objectives, mission, and vision of the company. | 0.685 | 0.4692 | Deleted |
| Factors | Items | Cronbach’s Alpha |
|---|---|---|
| Innovation-generating communication | OCI03, OCI01, OCI12, OCI06 OCI02 | 0.899 |
| Responsibility for continuous improvement | OCI09, OCI10 | 0.623 |
| Item | Identity | CE | FI | Opinion |
|---|---|---|---|---|
| OCI14 | Managers anticipate the needs for change and pinpoint the factors necessary for change. | 0.494 | 0.2440 | Deleted |
| OCI15 | High performance in each job is rewarded. | 0.748 | 0.5595 | |
| OCI16 | Competence at work increases the spirit of self-improvement. | 0.550 | 0.3025 | Deleted |
| OCI17 | I am satisfied with my work. | 0.518 | 0.2683 | Deleted |
| OCI18 | The worker is motivated by new programs or work processes. | 0.655 | 0.4290 | Deleted |
| OCI19 | Managers listen to and support the employee and motivate him/her to be part of the total quality solutions and management, as well as the company’s plans and policies. | 0.594 | 0.3528 | Deleted |
| OCI20 | A friendly working environment is the fundamental source of motivation among employees. | 0.573 | 0.3283 | Deleted |
| OCI21 | Achieving personal goals is the greatest motivation for people. | 0.676 | 0.4569 | Deleted |
| OCI22 | Having the option to work individually allows innovation to develop in the company. | 0.606 | 0.3672 | Deleted |
| OCI23 | I feel committed to the growth and development of the company. | 0.686 | 0.4705 | |
| Teamwork | ||||
| OCI24 | The company’s activities are carried out in teams. | 0.699 | 0.4886 | |
| OCI25 | In this company, the most important thing is the achievement of objectives and results. | 0.731 | 0.5343 | |
| OCI26 | I see this company as innovative, with a willingness to take on new challenges and risks. | 0.607 | 0.3684 | Deleted |
| Knowledge Management | ||||
| OCI27 | My proposals are valued by my co-workers. | 0.523 | 0.2735 | Deleted |
| OCI28 | I am prepared to generate ideas in my area of work. | 0.649 | 0.4212 | Deleted |
| Symbolic Activities | ||||
| OCI29 | I know how to contribute to the development of innovation within the company. | 0.581 | 0.3375 | Deleted |
| OCI30 | In the company, we are encouraged to think and behave in original and new ways. | 0.754 | 0.5685 | |
| OCI31 | The company has increased its activities aimed at developing innovation. | 0.686 | 0.4705 | Deleted |
| Symbolic Language | ||||
| OCI32 | The company provides the right environment for workers to interact, support each other, form work teams and actively participate in the development of the company’s innovation. | 0.811 | 0.6577 | |
| OCI33 | Risk-taking departments are incentivized; mistakes are not personalized. | 0.785 | 0.6162 | |
| OCI34 | When there are new technologies and ways of doing things, we are the first to adopt them. | 0.712 | 0.5069 | |
| OCI35 | We workers are open to change. | 0.673 | 0.4529 | Deleted |
| Factors | Items | Cronbach’s Alpha |
|---|---|---|
| Adaptation to change through incentives. | OCI33, OCI15, OCI30, OCI31, OCI34 | 0.882 |
| Success generated through the cooperation and commitment of the workers. | OCI25, OCI24, OCI23 | 0.783 |
| Items | Mission | CE | FI | Opinion |
|---|---|---|---|---|
| OCI36 | The activities of the employees are oriented towards the mission and vision of the company. | 0.609 | 0.3708 | Deleted |
| OCI37 | Productivity has improved compared with 2 years ago. | 0.477 | 0.2275 | Deleted |
| OCI38 | Managers have the right leadership to maintain innovation in the company. | 0.640 | 0.4096 | Deleted |
| OCI39 | Company leaders encourage employee initiative, risk-taking and innovation. | 0.589 | 0.3469 | Deleted |
| OCI40 | Workers have a sense of belonging and empowerment in the work processes. | 0.661 | 0.4369 | Deleted |
| OCI41 | The employee has the power to propose changes in the company’s decisions and actions if he/she considers that he/she can improve it. | 0.709 | 0.5026 | |
| OCI42 | Team supervisors provide opportunities for employees to demonstrate their leadership skills. | 0.695 | 0.4830 | |
| Vision | ||||
| OCI43 | I have the necessary knowledge to support and give value to my ideas and proposals. | 0.461 | 0.2125 | Deleted |
| OCI44 | Continuous learning is encouraged within the organization, and we have the necessary time to improve our skills and abilities. | 0.642 | 0.4121 | Deleted |
| OCI45 | Managers provide a suitable environment for the development of employees. | 0.791 | 0.6256 | |
| OCI46 | Managers are clear about the company’s ultimate objectives. | 0.739 | 0.5461 | |
| OCI47 | We have the financial and human resources necessary to develop innovation in the company. | 0.580 | 0.3364 | Deleted |
| OCI48 | This company tries to reduce administrative and production costs. | 0.556 | 0.3091 | Deleted |
| Objectives and Goals | ||||
| OCI49 | In our company, there is an area focused on the development of innovation (ID, quality or other) as part of its strategy. | 0.509 | 0.2590 | Deleted |
| OCI50 | The new knowledge acquired in the company is disseminated in the areas related to it. | 0.686 | 0.4705 | |
| OCI51 | The project manager can accelerate, delay, modify or cancel the project if he/she thinks it is in the best interest of the company. | 0.598 | 0.3576 | Deleted |
| OCI52 | We are free to set and implement strategies. | 0.686 | 0.4705 | |
| OCI53 | Employees are treated fairly, and this is reflected in their levels of participation in the company. | 0.691 | 0.4774 | |
| OCI54 | The training is sufficient and focused on the development of new skills, capabilities and knowledge to maintain innovation in the company. | 0.558 | 0.3113 | Deleted |
| Regulations | ||||
| OCI55 | We are willing to do things differently and look for new solutions. | 0.578 | 0.3340 | Deleted |
| OCI56 | The company develops activities to provide value to the community and protect the environment. | 0.536 | 0.2872 | Deleted |
| OCI57 | The company is made up of people from different cultures, customs, and regions of the country. | 0.495 | 0.2450 | Deleted |
| OCI58 | Workers have the freedom to organize their work in the most convenient way. | 0.615 | 0.3782 | Deleted |
| OCI59 | Workers must carry out their work activities according to strict rules, and penalties are applied in the event of a fault. | 0.776 | 0.6021 | |
| OCI60 | In this company, a very detailed and precise strategic planning is carried out and the actions marked in it are not modified. | 0.798 | 0.6368 | |
| OCI61 | The company has rules governing the personal appearance of employees. | 0.793 | 0.6288 | |
| OCI62 | We have a good working environment that allows us to collaborate with each other and with other departments. | 0.757 | 0.5730 | |
| OCI63 | Creativity and innovation are rewarded. | 0.753 | 0.5670 | |
| OCI64 | Non-monetary incentives are the most important. | 0.695 | 0.4830 |
| Factors | Items | Cronbach’s Alpha |
|---|---|---|
| Managers promoting Knowledge management | OCI42, OCI41, OCI63, OCI53, OCI64, OCI52 | 0.862 |
| Leadership and equity as a basis for innovation | OCI45, OCI62, OCI46, OCI50 | 0.841 |
| Standardization as a basis for innovation | OCI60, OCI61, OCI59 | 0.750 |
| Items | Change Orientation | CE | FI | Opinion |
|---|---|---|---|---|
| OCI65 | Our employees trust the people who make the company’s strategic decisions. | 0.757 | 0.573 | |
| OCI66 | Flexible production systems are focused on environmental changes. | 0.78 | 0.608 | |
| OCI67 | The company has some flexibility in the interpretation of rules and values that are not specified. | 0.785 | 0.616 | |
| OCI68 | The worker is given the training and support to do different things when there is an opportunity to do them. | 0.608 | 0.369 | Deleted |
| OCI69 | The worker performs different tasks without having a very specialized and routine job. | 0.715 | 0.511 | |
| OCI70 | The worker has the time and opportunity to develop their creative potential. | 0.671 | 0.450 | Deleted |
| OCI71 | Managers are willing to take risks to seize and explore growth opportunities. | 0.649 | 0.421 | Deleted |
| OCI72 | We are aware that mistakes can happen and can be learned from. | 0.642 | 0.412 | Deleted |
| OCI73 | Risk-taking is encouraged without fear of punishment for mistakes. | 0.657 | 0.431 | Deleted |
| Decision Making | ||||
| OCI74 | Information on the results is made public so that everyone can improve their work. | 0.703 | 0.494 | Deleted |
| OCI75 | Regardless of the productivity results of the work areas, workers are always motivated to improve the results. | 0.693 | 0.480 | Deleted |
| OCI76 | Within the company, uncertainty is taken as an opportunity and not as a risk. | 0.634 | 0.401 | Deleted |
| OCI77 | The company can modify processes and systems quickly to stay competitive in the marketplace. | 0.735 | 0.540 | |
| Customer Orientation | ||||
| OCI78 | When customers are not satisfied with our products and/or services, we quickly adjust to their needs. | 0.688 | 0.473 | Deleted |
| OCI79 | The jobs and tasks assigned are short-term oriented. | 0.575 | 0.330 | Deleted |
| OCI80 | Employees decide what they want to learn within the company. | 0.749 | 0.561 | |
| OCI81 | The company promotes the rotation of workers as a strategy for them to acquire experience and knowledge of other areas. | 0.599 | 0.358 | Deleted |
| Market Orientation | ||||
| OCI82 | Workers carry out their work activities with a minimum of supervision. | 0.721 | 0.519 | |
| OCI83 | The company is oriented towards efficiency, since the work is done with the fewest possible staff, maximizing the results. | 0.729 | 0.531 | |
| OCI84 | The company is constantly improving its business processes. | 0.664 | 0.440 | Deleted |
| Factors | Items | Cronbach’s Alpha |
|---|---|---|
| Competitiveness in innovation development | OCI67, OCI66, OCI65, OCI77, OCI83 | 0.875 |
| Development of creativity | OCI80, OCI82, OCI69 | 0.733 |
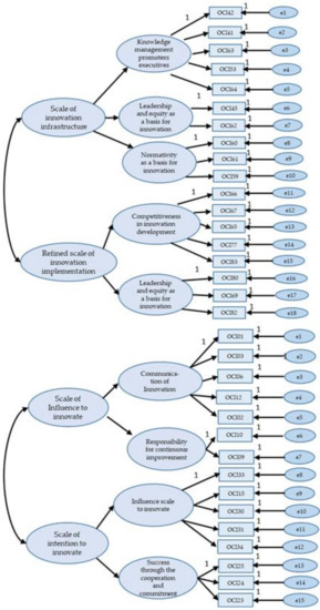
5.3. Test of the Measurement Model
6. Conclusions
7. Limitations of the Proposal
8. Future Lines of Research
Author Contributions
Funding
Institutional Review Board Statement
Informed Consent Statement
Data Availability Statement
Conflicts of Interest
References
- Shahnaei, S.; Long, C.S. The review of improving innovation performance through human resource practices in organization performance. Asian Soc. Sci. 2015, 11, 52. [Google Scholar] [CrossRef]
- Riivari, E.; Lämsä, A.; Kujala, J.; Heiskanen, E. The ethical culture of organisations and organisational innovativeness. Eur. J. Innov. Manag. 2012, 15, 310–331. [Google Scholar] [CrossRef]
- Bendak, S.; Shikhli, A.M.; Abdel-Razek, R.H. How changing organizational culture can enhance innovation: Development of the innovative culture enhancement framework. Cogent Bus. Manag. 2020, 7, 1712125. [Google Scholar] [CrossRef]
- Schumpeter, J.A. Teoría del Desenvolvimiento Económico. Available online: http://www.proglocode.unam.mx/sites/proglocode.unam.mx/files/docencia/Schumpeter.-Capitulo-6.-El-ciclo-econ%C3%B3mico.pdf (accessed on 17 May 2020).
- Naranjo-Valencia, J.C.; Jiménez, D.J.; Sanz-Valle, R. Is organizational culture an antecedent of firm’s innovation? Cuad. De Econ. Y Dir. De La Empresa 2012, 15, 63–72. [Google Scholar] [CrossRef]
- Taghizadeh, S.K.; Rahman, S.A.; Hossain, M.; Haque, M. Characteristics of organizational culture in stimulating service innovation and performance. Mark. Intell. Plan. 2019, 38, 224–238. [Google Scholar] [CrossRef]
- Souto, J.E. Gestión de una Cultura de Innovación Basada en las Personas. J. Technol. Manag. Innov. 2015, 10, 60–65. [Google Scholar] [CrossRef][Green Version]
- Harrison, R. How to Design and Conduct Self-Directed Learning Experiences. Group Organ. Stud. 1978, 3, 149–167. [Google Scholar] [CrossRef]
- Dobni, C.B. Measuring innovation culture in organizations. Eur. J. Innov. Manag. 2008, 11, 539–559. [Google Scholar] [CrossRef]
- Donate, M.J.; Guadamillas, F. Organizational factors to support knowledge management and innovation. J. Knowl. Manag. 2011, 15, 890–914. [Google Scholar] [CrossRef]
- Encuesta Nacional sobre Productividad y Competitividad de las Micro, Pequeñas y Medianas Empresas (ENAPROCE) 2018. Available online: https://www.inegi.org.mx/programas/ccpv/2020/ (accessed on 15 May 2021).
- Innovación: Más relevante por COVID-19 según 8 de cada 10 empresas en México y Centroamérica. Available online: https://home.kpmg/mx/es/home/sala-de-prensa/press-releases/2021/04/innovacion-mas-relevante-por-covid-19-segun-8-de-cada-10-empresas-en-mexico-y-centroamerica.html (accessed on 17 May 2021).
- Schumpeter, J.A. Business Cycles: A Theoretical, Historical and Statistical of the Capitalist Process. Available online: https://discoversocialsciences.com/wp-content/uploads/2018/03/schumpeter_businesscycles_fels.pdf (accessed on 17 May 2021).
- Van De Ven, A.H. Central Problems in the Management of Innovation. Manag. Sci. 1986, 32, 590–607. [Google Scholar] [CrossRef]
- Porter, M. Competitive Strategy: Techniques for Analyzing Industries and Competitors, 2nd ed.; The Free Press: New York, NY, USA, 1980; pp. 238–249. [Google Scholar]
- Amabile, T.M.; Conti, R.; Coon, H.; Lazenby, J.; Herron, M. Assessing the work environment for creativity. Acad. Manag. J. 1996, 39, 1154–1184. [Google Scholar] [CrossRef]
- Naranjo, J.; Jiménez-Jiménez, D.; Sanz-Valle, R. Studying the links between organizational culture, innovation, and performance in Spanish companies. Rev. Latinoam. Psicol. 2016, 48, 30–41. [Google Scholar] [CrossRef]
- Piansoongnern, O. Chinese leadership and its impacts on innovative work behavior of the Thai employees. Glob. J. Flex. Syst. Manag. 2016, 17, 15–27. [Google Scholar] [CrossRef]
- Ghasemzadeh, P.; Nazari, J.A.; Farzaneh, M.; Mehralian, G. Moderating role of innovation culture in the relationship between organizational learning and innovation performance. Learn. Organ. 2019, 26, 289–303. [Google Scholar] [CrossRef]
- Pettigrew, A.M. On Studying Organizational Cultures. Adm. Sci. Q. 1979, 24, 570. [Google Scholar] [CrossRef]
- Ouchi, W. Theory Z: How American business can meet the Japanese challenge. Bus. Horiz. 1981, 24, 82–83. [Google Scholar] [CrossRef]
- Deal, T.E.; Kennedy, A.A. Corporate cultures: The rites and rituals of corporate life: Addison-Wesley, 1982. Bus. Horiz. 1983, 26, 82–85. [Google Scholar] [CrossRef]
- Senbeto, D.L.; Hon, A.H.Y.; Law, R. Organizational Cultures Determine Employee Innovation in Response to Seasonality: Regulatory Processes of Openness and Resistance. J. Hosp. Tour. Res. 2021, 16, 74–94. [Google Scholar] [CrossRef]
- Janka, M.; Heinicke, X.; Guenther, T.W. Beyond the “good” and “evil” of stability values in organizational culture for managerial innovation: The crucial role of management controls. Rev. Manag. Sci. 2019, 14, 1363–1404. [Google Scholar] [CrossRef]
- Sánchez, I. Desarrollo de un instrumento de medida de la cultura organizativa: Un modelo confirmatorio en los hoteles españoles. Rev. Eur. De Dir. Y Econ. De La Empresa. 2010, 19, 107–126. [Google Scholar]
- Mazaira, A.; Dopico, A.; Vázquez, E.G. Incidencia en el grado de orientación al mercado de las organizaciones empresariales en el desarrollo de las capacidades estratégicas de marketing. Rev. Eur. De Dir. Y Econ. De La Empresa 2005, 14, 181–208. [Google Scholar]
- Hofstede, G. Attitudes, Values and Organizational Culture: Disentangling the Concepts. Organ. Stud. 1998, 19, 477–493. [Google Scholar] [CrossRef]
- Pallas, F.; Böckermann, F.; Götz, O. Tecklenburg, K. Innovativeness: Developing a multidimensional formative measure. Int. J. Innov. Manag. 2013, 17, 1350009. [Google Scholar] [CrossRef]
- Jarmooka, Q.; Fulford, R.G.; Morris, R.; Barratt-Pugh, L. The mapping of information and communication technologies, and knowledge management processes, with company innovation. J. Knowl. Manag. 2020, 25, 313–335. [Google Scholar] [CrossRef]
- Ghanem, A.; Mokhtar, S. The influence of organizational culture and leadership behavior on innovation performance. Int. J. Bus. Res. 2015, 15, 47–56. [Google Scholar] [CrossRef]
- Moreno, I.P.; Real, J.C.; De-La-Rosa-Navarro, D. La incidencia del capital humano y la cultura emprendedora en la innovación. Cuad. De Econ. Y Dir. De La Empresa 2011, 14, 139–150. [Google Scholar] [CrossRef]
- Berraies, S.; Hamza, K.A.; Chtioui, R. Distributed leadership and exploratory and exploitative innovations: Mediating roles of tacit and explicit knowledge sharing and organizational trust. J. Knowl. Manag. 2020, 25, 1287–1318. [Google Scholar] [CrossRef]
- Linke, A.; Zerfass, A. Internal communication and innovation culture: Developing a change framework. J. Commun. Manag. 2011, 15, 332–348. [Google Scholar] [CrossRef]
- Dobni, C.B. The relationship between an innovation orientation and competitive strategy. Int. J. Innov. Manag. 2010, 14, 331–357. [Google Scholar] [CrossRef]
- Santos-Vijande, M.L.; López-Sánchez, J.; González-Mieres, C. Organizational learning, innovation, and performance in KIBS. J. Manag. Organ. 2012, 18, 870–904. [Google Scholar] [CrossRef]
- Morcillo, P. Siempre nos quedará la innovación. Rev. Eur. De Dir. Y Econ. De La Empresa 2012, 21, 215–218. [Google Scholar] [CrossRef][Green Version]
- Azar, G.; Drogendijk, R. Cultural distance, innovation and export performance: An examination of perceived and objective cultural distance. Eur. Bus. Rev. 2016, 28, 176–207. [Google Scholar] [CrossRef]
- Hussain, S.; Terziovski, M. Intellectual property appropriation strategy and its impact on innovation performance. Int. J. Innov. Manag. 2016, 20, 1650016. [Google Scholar] [CrossRef]
- Anning-Dorson, T. Innovation and competitive advantage creation. Int. Mark. Rev. 2018, 35, 580–600. [Google Scholar] [CrossRef]
- Stock, R.M.; Schnarr, N.L. Exploring the product innovation outcomes of corporate culture and executive leadership. Int. J. Innov. Manag. 2016, 20, 1650009. [Google Scholar] [CrossRef]
- Nguyen, V.T.; Siengthai, S.; Swierczek, F.; Bamel, U.K. The effects of organizational culture and commitment on employee innovation: Evidence from Vietnam’s IT industry. J. Asia Bus. Stud. 2019, 13, 719–742. [Google Scholar] [CrossRef]
- Zhang, S.; Liu, X.; Du, Y. When and how authoritarian leadership influences employee innovation behavior in the context of Chinese culture. Leadersh. Organ. Dev. J. 2021, 42, 722–734. [Google Scholar] [CrossRef]
- Carvaja, S.A.; Pérez, M.D.; Cabello, R.V.; Espinosa, C.C. Identifying Key Factors Affecting Culture of Innovation: A Case Study of Chilean Medium Mining Sector. J. Technol. Manag. Innov. 2015, 10, 132–145. [Google Scholar] [CrossRef][Green Version]
- Bonnet, D.; Deora, A.; Buvat, J.; Subrahmanyam, K.; Khadikar, A. Organizing for Digital: Why Digital Dexterity Matters. MIT Center for Digital Business and Capgemini Consulting. 2015. Available online: https://www.capgemini.com/consulting/wp-content/uploads/sites/30/2017/07/digital_orgns_cover_08-12.pdf (accessed on 17 May 2020).






| Area | Dimension |
|---|---|
| Behavioral characteristics of staff in a company with OCI | Intention to innovate |
| Influence to innovate | |
| Structural features of an enterprise with OCI | Innovation infrastructure |
| Innovation implementation |
| (1)→ Title: Degree of orientation towards innovation of the OC of the service provider companies of the parastatal PEMEX in the southeast of Mexico. |
| (2)→ Objective: To know the characteristics that make up the OC of a company to determine its level of orientation towards innovation. |
| (3)→ Coverage: Southeast of Mexico |
| (4)→ Frequency: Unique |
| (5)→ Reference period: Year 2019 |
| (6)→ Units of analysis: Small, medium, and large companies. |
| (7)→ Sampling scheme: (a)→ Target population: Companies that provide services to the state-owned company PEMEX. (b)→ Sampling unit: States of Veracruz, Tabasco and Campeche. (c)→ Sampling scope: 321 companies. (d)→ Sample size: 176 companies (e)→ Sampling procedure: Simple random (f)→ Area of estimation: Results were produced for the southeast of Mexico. (g)→ Sampling error: ±0.05% (h)→ Confidence level: 95% |
| (8)→ Method of data collection. (a)→ Type of interview: Direct online questionnaire. (b)→ Informants: Managers, middle and operational managers. |
| Dimension | Managers | Middle Management | Operational |
|---|---|---|---|
| Intention to innovate | 13.36 | 9.84 | 8.03 |
| Motivation to innovate | 22.69 | 16.02 | 13.22 |
| Innovation infrastructure | 17.54 | 13.24 | 11.45 |
| Innovation implementation | 16.21 | 11.98 | 10.33 |
| Total | 69.80% | 51.08% | 43.03% |
| Dimension | KMO | Bartlett’s Test of Sphericity | ||
|---|---|---|---|---|
| Significance | Gl | Chi-Square | ||
| Intention to innovate | 0.925 | 0.000 | 78 | 6748.867 |
| Motivation to innovate | 0.971 | 0.000 | 231 | 13,894.177 |
| Innovation infrastructure | 0.953 | 0.000 | 406 | 15,906.095 |
| Innovation implementation | 0.948 | 0.000 | 190 | 11,994.074 |
| Model | Unstandardized Coefficients | Typified Coefficients | t | Sig. | Collinearity Statistic | ||
|---|---|---|---|---|---|---|---|
| Beta | Beta Standard Error | Tolerance | IVF | ||||
| Constant | 0.003 | 0.002 | 1.301 | 0.195 | |||
| Intention to innovate | 0.250 | 0.000 | 0.267 | 3496.449 | 0.000 | 0.182 | 5.481 |
| Motivation to innovate | 0.250 | 0.000 | 0.284 | 2914.699 | 0.000 | 0.113 | 8.885 |
| Innovation infrastructure | 0.250 | 0.000 | 0.242 | 2390.393 | 0.000 | 0.104 | 9.633 |
| Innovation implementation | 0.250 | 0.000 | 0.263 | 3821.193 | 0.000 | 0.226 | 4.433 |
| Intention to Innovate OCI01. Open discussion OCI03. Statement of views OCI06. Autonomy OCI12. Continuous self-improvement OCI02. Tolerance of disagreement OCI10. Self-discipline, consistency and responsibility. | Motivation to Innovate OCI33. Relaxed atmosphere and good mood. OCI15. Spirit of self-improvement OCI30 and OCI31. Attitude towards and aptitude for innovation. OCI34. Resistance to change OCI25 and OCI24. Objectives and tasks assigned as challenges OCI23. Staff commitment |
| Innovation Infrastructure OCI42 and OCI41. Worker empowerment OCI63. Rewards OCI53. Employee participation OCI64. Acknowledgement OCI45. Committed environment OCI60, OCI61, OCI62 and OCI59. Rigor in activities | Innovation Implementation (refined scale) OCI66 and OCI67. Flexibility OCI65. Trust OCI77. Some degree of tension OCI83. Efficiency OCI80. Working in areas of interest OCI69. Non-routine OCI82. Efficiency |
| Model | R | R2 | Adjusted R2 | Standard Error of the Estimate | Durbin-Watson |
|---|---|---|---|---|---|
| 1 | 0.977 | 0.954 | 0.954 | 1.638 | 1.650 |
Publisher’s Note: MDPI stays neutral with regard to jurisdictional claims in published maps and institutional affiliations. |
© 2022 by the authors. Licensee MDPI, Basel, Switzerland. This article is an open access article distributed under the terms and conditions of the Creative Commons Attribution (CC BY) license (https://creativecommons.org/licenses/by/4.0/).
Share and Cite
Pineda-Celaya, L.; Andrés-Reina, M.-P.; González-Pérez, M. Measuring the Innovation Orientation of Organizational Culture: An Application to the Service Provider Companies of the State-Owned Oil Company PEMEX in the Southeast of Mexico. Sustainability 2022, 14, 2035. https://doi.org/10.3390/su14042035
Pineda-Celaya L, Andrés-Reina M-P, González-Pérez M. Measuring the Innovation Orientation of Organizational Culture: An Application to the Service Provider Companies of the State-Owned Oil Company PEMEX in the Southeast of Mexico. Sustainability. 2022; 14(4):2035. https://doi.org/10.3390/su14042035
Chicago/Turabian StylePineda-Celaya, Lourdes, María-Paz Andrés-Reina, and Manuel González-Pérez. 2022. "Measuring the Innovation Orientation of Organizational Culture: An Application to the Service Provider Companies of the State-Owned Oil Company PEMEX in the Southeast of Mexico" Sustainability 14, no. 4: 2035. https://doi.org/10.3390/su14042035
APA StylePineda-Celaya, L., Andrés-Reina, M.-P., & González-Pérez, M. (2022). Measuring the Innovation Orientation of Organizational Culture: An Application to the Service Provider Companies of the State-Owned Oil Company PEMEX in the Southeast of Mexico. Sustainability, 14(4), 2035. https://doi.org/10.3390/su14042035

