Research on a Prediction Method for Passenger Waiting-Area Demand in High-Speed Railway Stations
Abstract
1. Introduction
- (1)
- Passengers’ carry-on luggage is gradually reduced and miniaturized. The travel process is more convenient and shortens the total travel time within the city, as well as the time spent in the station.
- (2)
- With the development of intelligent transportation systems, the reliability of the timetables for transportation has increased and shortened the waiting times of passengers. In particular, the waiting times in small and medium-sized cities are now shorter than those in first-tier cities. Therefore, with the decreasing necessity of waiting for trains, the waiting pattern in stations has changed from “waiting” to “waiting and passing through”.
- (3)
- By November 2020, the number of elderly tourists in China accounted for more than 20% of the total number of tourists in the country [12]. With the increasing demand for outbound travel among the elderly, a convenient and fast ride process and a quiet and comfortable station environment undoubtedly improve the travel satisfaction experienced by the elderly.
2. Literature Review
3. Methods
3.1. Problem Description
3.2. Model Setting
3.3. Model Development
3.3.1. Number of Passengers Leaving
3.3.2. Number of Passengers Arriving
3.4. Model Validation
4. Case Study
4.1. Data Preparation
4.1.1. Selection of High-Speed Railway Stations
4.1.2. Determination of the Seating Capacity of Passenger Train
4.1.3. Passenger Arrival Rule
4.2. The Number of Passengers Spending time in the Waiting Room on Weekdays
4.2.1. Train Departure Frequency
4.2.2. The Number of Passengers Spending Time in the Waiting Room
4.3. The Number of Passengers Spending Time in the Waiting Room during Holidays
4.3.1. Train Departure Frequency
4.3.2. Number of Passengers Spending Time in the Station Waiting Room
5. Discussion
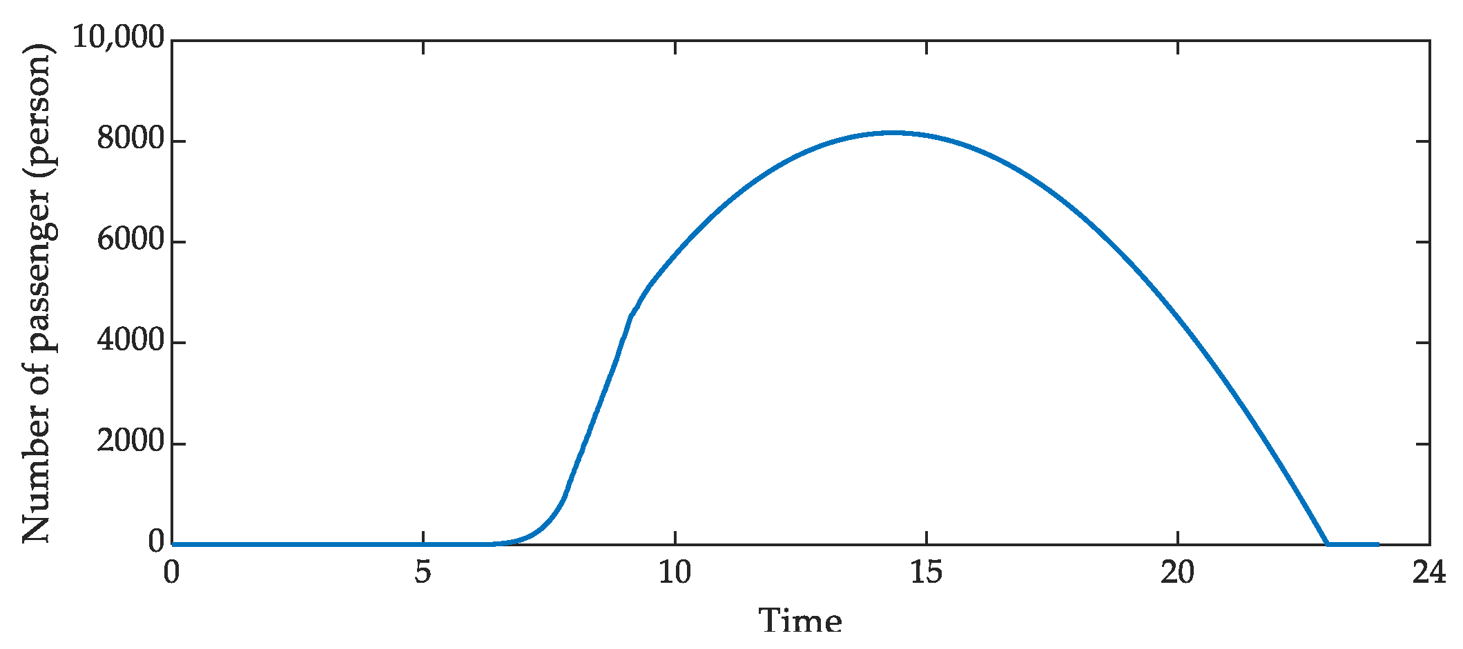
5.1. Maximum Number of Passengers Spending Time in the Waiting Room
5.2. Analysis of the Utilization Rate of Waiting Capacity in Station Waiting Rooms
5.3. Effect of the Duration of Passengers’ Early Arrival Times on the Maximum Number of Passengers Spending Time in the Station Waiting Room
- (1)
- During holidays, shortening the length of passengers’ early arrival time makes the reductions in the maximum number of passengers gathered greater than on weekdays.
- (2)
- By shortening the length of passengers’ early arrival time, the reduction rate in the maximum number of passengers spending time in the waiting room is greatest for Hefei South Railway Station and the least for Beijing South Railway Station. This indicates that reducing the length of early passenger arrival times in new first-tier cities, compared to first-tier cities, can effectively reduce the maximum number of passengers spending time in waiting rooms at medium-sized stations. This may be related to the development of urban public transportation facilities, external travel demand and the travel habits of frequent passengers and others.
6. Conclusions
- (1)
- Due to the influence of the urban traffic environment and passenger flow, the departing passengers of large railway stations in first-tier cities have a longer waiting time, meaning more passengers in the waiting room. For small stations located in third-tier and fourth-tier cities, passengers’ early arrival time is shorter, and the number of passengers spending time in the waiting room is, thus, smaller. During holidays, the growth in the rate of passengers using the waiting room and the utilization rate of the waiting capacity of large stations in first-tier cities is higher than that of medium-sized stations in new first-tier cities and of small stations in third-tier and fourth-tier cities.
- (2)
- Without changing the habits of passengers regarding train departure, shortening the early arrival time of passengers and reducing the maximum number of passengers spending time in the waiting room of medium-sized stations in new first-tier cities can be achieved more easily than in the case of large stations in first-tier cities. With regard to shortening the early arrival time of passengers, the decrease in the maximum number of passengers gathering during weekdays is higher than the decrease during holidays.
- (3)
- Urban functionality will affect the changing pattern of the number of passengers spending time in station waiting rooms. The growth rate of the maximum number of passengers spending time in the waiting rooms of high-speed railway stations that are tourist city transition nodes is higher than that seen at a regular station during holidays. When shortening the length of the early arrival times of passengers, the rate of reduction in the maximum number of passengers in the waiting room is less than that in a regular station.
Author Contributions
Funding
Institutional Review Board Statement
Informed Consent Statement
Data Availability Statement
Conflicts of Interest
References
- Around the Beijing-Tianjin Network. The Operating Mileage of China’s High-Speed Railway Has Reached 37900 km, Ranking First in the World. Available online: https://baijiahao.baidu.com/s?id=1689835624278543525&wfr=spider&for=pc (accessed on 25 January 2021).
- Xiong, J.; Shen, Z. The rise and future development of high-speed railways in China. J. Transp. Eng. 2021, 21, 6–29. [Google Scholar] [CrossRef]
- Han, L.F.; Yang, B.Y. A study on the rational coupling of high-speed railway station space efficiency, order and directness—Taking the new high-speed railway passenger stations at home and abroad in the past decade as an example. Huazhong Archit. 2021, 39, 65–69. [Google Scholar] [CrossRef]
- Liang, Y.; Song, W.; Dong, X. Evaluating the Space Use of Large Railway Hub Station Areas in Beijing toward Integrated Station-City Development. Land 2021, 10, 1267. [Google Scholar] [CrossRef]
- Beijing Evening News. Beijing South Railway Station “Beautician” Cleaning Area Is Equivalent to 7 Football Fields. Available online: http://beijing.qianlong.com/2017/0116/1319409.html (accessed on 16 January 2017).
- Why Tokyo Station, Which Has a Population of One Million People per Day, Is in Good Order. Available online: http://blog.sina.com.cn/s/blog_4cd1c1670102xp15.html (accessed on 3 April 2018).
- Riders at Each Station. Available online: https://www.jreast.co.jp/passenger/index.html (accessed on 7 November 2020).
- Why Can Tokyo Station in Japan Improve the Boarding and Landing Efficiency When the Station Building Is Smaller. Available online: https://www.zhihu.com/question/291372835 (accessed on 17 April 2019).
- Zhang, S.S. Based on the comprehensive development of large-scale stations along the railway line—Talking about the reform of Xi’an Station with the complex of Kyoto Railway Station in Japan. Railw. Stand. Des. 2016, 60, 114–118. [Google Scholar] [CrossRef]
- Google Maps View. Available online: http://www.williamlong.info/google/archives/482.html (accessed on 10 October 2007).
- After Reading This Article, You May Come to South America for a Train. Available online: https://baijiahao.baidu.com/s?id=1589127766619833919&wfr=spider&for=pc (accessed on 9 January 2018).
- The “Slow” Service in the high-Speed Rail Era Makes the Travel of Elderly Passengers Warmer. Available online: http://news.gaotie.cn/pinglun/2020-11-30/559801.html (accessed on 17 November 2020).
- Zhang, T.W. Study on the rule of passenger aggregation in railway passenger stations. J. Railw. 2009, 31, 31–34. [Google Scholar]
- Li, J.P. Train Station Passenger Flow Study. In Proceedings of the 2000 Winter Simulation Conference Proceedings, Winter, Orlando, FL, USA, 10–13 December 2000; Volume 2, pp. 1173–1176. [Google Scholar]
- Bychkov, I.; Kazakov, A.; Lempert, A.; Zharkov, M. Modeling of Railway Stations Based on Queuing Networks. Appl. Sci. 2021, 11, 2425. [Google Scholar] [CrossRef]
- Xu, X.Y.; Liu, J.; Li, H.Y.; Hu, J.Q. Analysis of subway station capacity with the use of queueing theory. Transp. Res. Part C Emerg. Technol. 2014, 38, 28–43. [Google Scholar] [CrossRef]
- Train, K.E. Discrete Choice Methods with Simulation; Cambridge University Press: Cambridge, UK, 2003. [Google Scholar]
- Zhao, W.R. Study on Waiting Capacity of Waiting Room of Large-Scale High-Speed Railway Passenger Station; Beijing Jiaotong University: Beijing, China, 2017; p. 118. [Google Scholar]
- Chen, X.C.; Wang, Y.Q. Passenger agglomeration rule of railway passenger station. Based on improved graphic method. J. Lanzhou Jiaotong Univ. 2015, 34, 90–94, 106. [Google Scholar]
- Zhang, R.B. Analysis and Calculation Method of Waiting Capacity of Railway Passenger Station; Beijing Jiaotong University: Beijing, China, 2011; p. 78. [Google Scholar]
- He, Y.Q.; Mao, B.H.; Chen, S.K. Study on the calculation method of the maximum number of passengers gathered in railway passenger stations. J. China Railw. Soc. 2006, 1, 6–11. [Google Scholar] [CrossRef]
- Guo, S.; Fu, Z.N. Analysis of passenger aggregation Rule of departure Train in High- Speed Railway Station. Transp. Sci. Technol. Econ. 2017, 19, 34–38. [Google Scholar] [CrossRef]
- Lu, K.; Wei, W.; Lin, G.R.; Tian, X.; Xu, J.M. Combined forecasting method of gathering number of passenger transport hub based on KNN regression. J. Jilin Univ. 2021, 51, 1241–1250. [Google Scholar] [CrossRef]
- Zhu, C.F.; Li, H.J.; Wang, Q.R. Research on Operation Arrangement for Waiting Hall in Railway Passenger Station. J. Softw. 2013, 8, 101–109. [Google Scholar] [CrossRef]
- Yuan, H.; He, S.; Chun, Y.J. Analysis on the Main Factors Influencing the High-Speed Railway Passenger Flow. Adv. Mater. Res. 2014, 3149, 919–921. [Google Scholar] [CrossRef]
- Hassannayebi, E.; Zegordi, S.H.; Yaghini, M.; Amin-Naseri, M.R. Timetable optimization models and methods for minimizing passenger waiting time at public transit terminals. Transp. Plan. Technol. 2017, 40, 278–304. [Google Scholar] [CrossRef]
- Yao, J.L.; Zhao, S.Y. Computational modeling of the highest aggregation number in large HSR stations. J. Railw. Sci. Eng. 2019, 16, 34–41. [Google Scholar] [CrossRef]
- The Preliminary Design of Zhoukou East Station of Zheng the High-Speed Railway Is Scheduled to Start in September. Available online: https://henan.qq.com/a/20170706/009982.htm (accessed on 6 April 2017).
- Of the 10 Railway Stations with the Largest Construction Area in China, Nanjing South Railway Station Can only Be Ranked Second! Available online: https://new.qq.com/rain/a/20210820a00i9b00 (accessed on 20 August 2021).
- Xi’an North Railway Station Officially Opened on the 11th to Build Tang Feng Han Yun. Available online: https://news.qq.com/a/20110110/000020.htm (accessed on 10 January 2011).
- High-Speed Rail: The Five Largest High-Speed Railway Stations in China, the Second in Hefei South Railway Station. Available online: https://3g.163.com/dy/article/EJLNQDC30544518N.html (accessed on 9 April 2019).
- Ingvardson, J.B.; Nielsen, O.A.; Raveau, S.; Nielsen, B.F. Passenger arrival and waiting time distributions dependent on train service frequency and station characteristics: A smart card data analysis. Transp. Res. Part C 2018, 90, 292–306. [Google Scholar] [CrossRef]
- Marco, L.; Ulrich, W.; Andrew, N. Passenger arrival rates at public transport stations. In Proceedings of the Transp. Res. Board 86th Annual Meeting, Washington, DC, USA, 21–25 January 2007. [Google Scholar]
- Guo, S.; Yu, L.; Chen, X.M.; Zhang, Y. Modelling waiting time for passengers transferring from rail to buses. Transp. Plan. Technol. 2011, 34, 795–809. [Google Scholar] [CrossRef]
- Sun, X.K. Study on the Rule of Passenger Arrival at Railway Passenger Station; Southwest Jiaotong University: Chengdu, China, 2011; p. 79. [Google Scholar]
- Yang, X.; Ma, C.X.; Song, J.Y.; Liu, B. Analysis of the Rule for Passenger Waiting Time at Lanzhou Station. Procedia Soc. Behav. Sci. 2014, 138, 29–36. [Google Scholar] [CrossRef][Green Version]
- Yao, J.L.; Mo, X. Study on the rule of passenger arrival and service of real-name ticket inspection in large-scale high speed railway station. Logist. Technol. 2018, 41, 66–70. [Google Scholar] [CrossRef]
- Wei, Z.; Wei, L.F.; Jin, W.; David, F. Complete Estimation Approach for Characterizing Passenger Travel Time Distributions at Rail Transit Stations. J. Transp. Eng. Part A Syst. 2020, 146, 04020050. [Google Scholar] [CrossRef]













| High-Speed Railway Station | Construction Area (×104 m2) | Platform Scale | Effective Waiting Area (×104 m2) |
|---|---|---|---|
| Zhoukou East Railway Station | 6.66 | 3 platforms, 8 lines | 0.29 |
| Beijing South Railway Station | 42.00 | 13 platforms, 24 lines | 1.69 |
| Hefei South Railway Station | 49.00 | 12 platforms, 26 lines | 1.53 |
| Xi’an North Railway Station | 33.66 | 18 platforms, 34 lines | 2.12 |
| High-Speed Railway Station | Weekdays | Holidays |
|---|---|---|
| Zhoukou East Railway Station | 228 | 320 |
| Beijing South Railway Station | 480 | 720 |
| Hefei South Railway Station | 253 | 407 |
| Xi’an North Railway Station | 320 | 500 |
| Type | l (min) | μ | σ |
|---|---|---|---|
| 1 | [0,60] | 3.2369 | 0.2908 |
| 2 | [0,90] | 3.5769 | 0.3006 |
| 3 | [0,120] | 3.6742 | 0.3106 |
| High-Speed Railway Station | Train Departure Frequency | R2 |
|---|---|---|
| Zhoukou East Railway Station | 0.75 | |
| Beijing South Railway Station | 0.80 | |
| Hefei South Railway Station | 0.85 | |
| Xi’an North Railway Station | 0.88 |
| High-Speed Railway Station | Train Departure Frequency | R2 |
|---|---|---|
| Zhoukou East Railway Station | 0.80 | |
| Beijing South Railway Station | 0.87 | |
| Hefei South Railway Station | 0.95 | |
| Xi’an North Railway Station | 0.92 |
Publisher’s Note: MDPI stays neutral with regard to jurisdictional claims in published maps and institutional affiliations. |
© 2022 by the authors. Licensee MDPI, Basel, Switzerland. This article is an open access article distributed under the terms and conditions of the Creative Commons Attribution (CC BY) license (https://creativecommons.org/licenses/by/4.0/).
Share and Cite
Cao, Y.; Guan, H.; Li, T.; Han, Y.; Zhu, J. Research on a Prediction Method for Passenger Waiting-Area Demand in High-Speed Railway Stations. Sustainability 2022, 14, 1245. https://doi.org/10.3390/su14031245
Cao Y, Guan H, Li T, Han Y, Zhu J. Research on a Prediction Method for Passenger Waiting-Area Demand in High-Speed Railway Stations. Sustainability. 2022; 14(3):1245. https://doi.org/10.3390/su14031245
Chicago/Turabian StyleCao, Yangliu, Hongzhi Guan, Tao Li, Yan Han, and Junze Zhu. 2022. "Research on a Prediction Method for Passenger Waiting-Area Demand in High-Speed Railway Stations" Sustainability 14, no. 3: 1245. https://doi.org/10.3390/su14031245
APA StyleCao, Y., Guan, H., Li, T., Han, Y., & Zhu, J. (2022). Research on a Prediction Method for Passenger Waiting-Area Demand in High-Speed Railway Stations. Sustainability, 14(3), 1245. https://doi.org/10.3390/su14031245

