The Safe Development Paradox in Flood Risk Management: A Critical Review
Abstract
1. Introduction
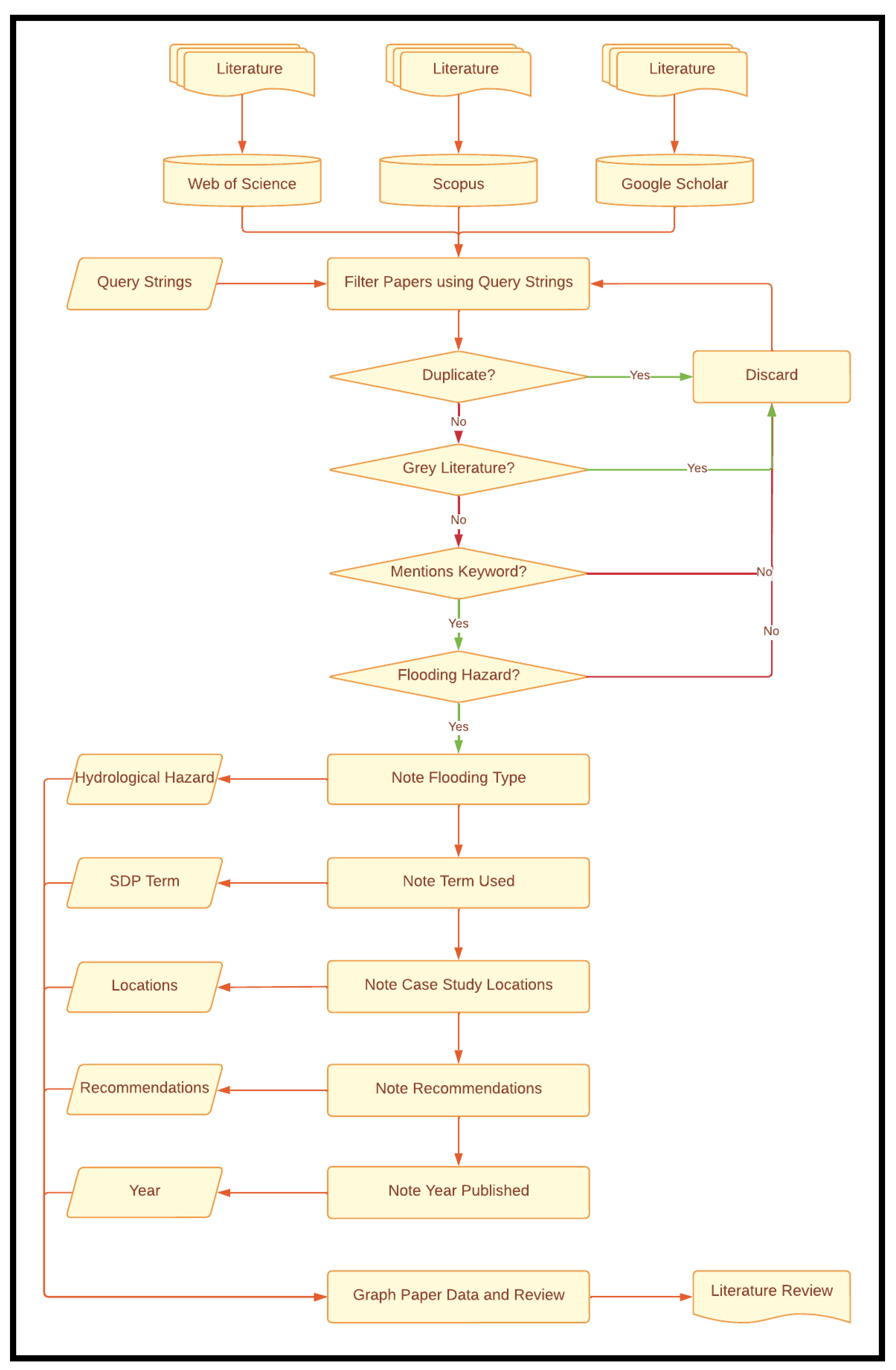
2. Methods
3. Results and Discussion
3.1. Temporal Distribution
3.2. Hydrological Hazard
3.3. Geographic Distribution
3.4. Literature Recommendations
4. Conclusions and Outlook
Author Contributions
Funding
Data Availability Statement
Conflicts of Interest
Appendix A
| Database | Query Strings |
|---|---|
| Web of Science | AK=(“Safe Development Paradox”) OR TI=(“Safe Development Paradox”) OR AB=(“Safe Development Paradox”) Timespan = 2000–2021 AK=(“Levee Effect”) OR TI=(“Levee Effect”) OR AB=(“Levee Effect”) Timespan = 2000–2021 AK=(“Safety Dilemma”) OR TI=(“Safety Dilemma”) OR AB=(“Safety Dilemma”) Timespan = 2000–2021 |
| Scopus | TITLE-ABS-KEY (“Safe Development Paradox”) AND PUBYEAR > 1999 TITLE-ABS-KEY (“Levee Effect”) AND PUBYEAR > 1999 TITLE-ABS-KEY (“Safety Dilemma”) AND PUBYEAR > 1999 |
| Google Scholar | “Safe Development Paradox” “Levee Effect” “Safety Dilemma” |

| Filter | Criteria |
|---|---|
| Grey Literature? |
|
| Mentions Keyword? |
|
| Flooding Hazard? |
|
| Theme | Category | Inclusion Criteria |
| Local Hydrology | Fluvial |
|
| Coastal |
| |
| Terminology | Safe Development Paradox |
|
| Levee Effect |
| |
| Safety Dilemma |
| |
| Geographic Distribution | Nation |
|
| Recommendation | Housing Defence |
|
| Improved Communication |
| |
| Improved Modelling |
| |
| Improved Science |
| |
| Insurance |
| |
| Planning Control |
| |
| Relocation |
| |
| None |
|
| Database | Query Strings |
|---|---|
| Web of Science | AK=(“Flood Risk”) OR TI=(“Flood Risk”) OR AB=(“Flood Risk”) |
| Scopus | TITLE-ABS-KEY (“Flood Risk”) AND PUBYEAR > 1999 |
| Authors | Year Published | Title | Journal | DOI |
|---|---|---|---|---|
| Akhter, F., Mazzoleni, M., Brandimarte, L. | 2021 | Analysis of 220 Years of Floodplain Population Dynamics in the US at Different Spatial Scales | Water | 10.3390/w13020141 |
| Anderson, W., Kjar, S. | 2008 | Hurricane Katrina and the levees: taxation, calculation, and the matrix of capital | International Journal of Social Economics | 10.1108/03068290810889198 |
| Angelo, C., Fiori, A., Volpi, E. | 2020 | Structural, dynamic and anthropic conditions that trigger the emergence of the levee effect: insight from a simplified risk-based framework | Hydrological Sciences Journal | 10.1080/02626667.2020.1729985 |
| Armstrong, S., Lazarus, E. | 2019 | Reconstructing patterns of coastal risk in space and time along the US Atlantic coast, 1970–2016 | Natural Hazards and Earth System Sciences | 10.5194/nhess-19-2497-2019 |
| Auerswald, K., Moyle, P., Selbert, S., Gelst, J. | 2019 | HESS Opinions: Socio-economic and ecological trade-offs of flood management-benefits of a transdisciplinary approach | Hydrology and Earth System Sciences | 10.5194/hess-23-1035-2019 |
| Barendrecht, M., Viglione, A., Blöschl. G. | 2017 | A dynamic framework for flood risk | Water Security | 10.1016/j.wasec.2017.02.001 |
| Burby, R. | 2006 | Hurricane Katrina and the Paradoxes of Government Disaster Policy: Bringing About Wise Governmental Decisions for Hazardous Areas | The ANNALS of the American Academy of Political and Social Science | 10.1177/0002716205284676 |
| Collenteur, R., De Moel, H., Jongman, B., Di Baldassarre, G. | 2014 | The failed-levee effect: Do societies learn from flood disasters? | Natural Hazards | 10.1007/s11069-014-1496-6 |
| Cutter, S., Emrich, C., Gall, M., Reeves, R. | 2018 | Flash Flood Risk and the Paradox of Urban Development | Natural Hazards Review | 10.1061/(ASCE)NH.1527-6996.0000268 |
| Di Baldassarre, G., Kemerink, J., Kooy, M., Brandimarte, L., | 2014 | Floods and societies: the spatial distribution of water-related disaster risk and its dynamics | WIREs Water | 10.1002/wat2.1015 |
| Di Baldassarre, G., Viglione, A., Carr, G., Kuil, L., Yan, K., Brandimarte, L., Blöschl, G. | 2015 | Debates—Perspectives on socio-hydrology: Capturing feedbacks between physical and social processes | Water Resources Research | 10.1002/2014WR016416 |
| Di Baldassarre, G., Kreibich, H., Vorogushyn, S., Aerts, J., Arnbjerg-Nielsen, K., Barendrecht, M., Bates, P., Borga, M., Botzen, W., Bubeck, P., De Marchi, B., Llasat, C., Mazzoleni, M., Molinari, D., Mondino, E., Mård, J., Petrucci, O., Scolobig, A., Viglione, A., Ward, P. | 2018 | Hess Opinions: An interdisciplinary research agenda to explore the unintended consequences of structural flood protection | Hydrology and Earth System Sciences | 10.5194/hess-22-5629-2018 |
| Domeneghetti, A., Carisi, F., Castellarin, A., Brath, A. | 2015 | Evolution of flood risk over large areas: Quantitative assessment for the Po river | Journal of Hydrology | 10.1016/j.jhydrol.2015.05.043 |
| Eakin, H., Lemos, M., Nelson, D. | 2014 | Differentiating capacities as a means to sustainable climate change adaptation | Global Environmental Change | 10.1016/j.gloenvcha.2014.04.013 |
| Ferdous, M., Wesselink, A., Brandimarte, L., Di Baldassarre, G., Rahman, M. | 2019 | The levee effect along the Jamuna River in Bangladesh | Water International | 10.1080/02508060.2019.1619048 |
| Ferdous, M., Di Baldassarre, G., Brandimarte, L., Wesselink, A. | 2020 | The interplay between structural flood protection, population density, and flood mortality along the Jamuna River, Bangladesh | Regional Environmental Change | 10.1007/s10113-020-01600-1 |
| Ferreira, S., Hamilton, K., Vincent, J. | 2013 | Does development reduce fatalities from natural disasters? New evidence for floods | Environment and Development Economics | 10.1017/S1355770X13000387 |
| Fox-Rogers, L., Devitt, C., O’Neil, E., Brereton, F., Clinch, J. | 2016 | Is there really “nothing you can do”? Pathways to enhanced flood-risk preparedness | Journal of Hydrology | 10.1016/j.jhydrol.2016.10.009 |
| Georgic, W., Klaiber, H. | 2021 | A Flood of Construction: The Role of Levees in Urban Floodplain Development | Land Economics | 10.3368/le.98.1.071520-0106R1 |
| Gissing, A., Van Leeuwen, J., Tofa, M., Haynes, K. | 2018 | Flood levee influences on community preparedness: a paradox? | Australian Institute for Disaster Resilience | 10.3316/agispt.20180827001081 |
| Haer, T., Husby, T., Botzen, W., Aerts, J. | 2020 | The safe development paradox: An agent-based model for flood risk under climate change in the European Union | Global Environmental Change | 10.1016/j.gloenvcha.2019.102009 |
| Harwood, S., Carson, D., Wensing, E., Jackson, L. | 2014 | Natural Hazard Resilient Communities and Land Use Planning: The Limitations of Planning Governance in Tropical Australia | Journal of Geography & Natural Disasters | 10.4172/2167-0587.1000130 |
| Herreros-Cantis, P., Olivotto, V., Grabowski, Z., McPhearson, T. | 2019 | Shifting landscapes of coastal flood risk: environmental (in)justice of urban change, sea level rise, and differential vulnerability in New York City | Urban Transformations | 10.1186/s42854-020-00014-w |
| Hutton, N., Tobin, G., Montz, B. | 2019 | The levee effect revisited: Processes and policies enabling development in Yuba County, California | Journal of Flood Risk Management | 10.1111/jfr3.12469 |
| Jiao, S., Li, W., Wen, J. | 2021 | Spatiotemporal changes of manufacturing firms in the flood prone Yangtze Delta | Environmental Hazards | 10.1080/17477891.2021.1988502 |
| Kates, R., Colten, C., Laska, S., Leatherman, S. | 2006 | Reconstruction of New Orleans after Hurricane Katrina: A research perspective | PNAS | 10.1073/pnas.0605726103 |
| Lazarus, E., Ziros, L. | 2021 | Yachts and marinas as hotspots of coastal risk | Anthropocene Coasts | 10.1139/anc-2020-0012 |
| Malecha, M., Woodruff, S., Berke, P. | 2021 | Planning to Exacerbate Flooding: Evaluating a Houston, Texas, Network of Plans in Place during Hurricane Harvey Using a Plan Integration for Resilience Scorecard | Natural Hazards Review | 10.1061/(ASCE)NH.1527-6996.0000470 |
| Mallakpour, I, Sadegh, M., AghaKouchak, A. | 2020 | Changes in the exposure of California’s levee-protected critical infrastructure to flooding hazard in a warming climate | Environmental Research Letters | 10.1088/1748-9326/ab80ed |
| Massazza, G., Bacci, M., Descroix, L., Ibrahim, M., Fiorillo, E., Katiellou, G., Panthou, G., Pezzoli, A., Rosso, M., Sauzedde, E., Terenziani, A., De Filippis, T., Rocchi, L., Burrone, S., Tiepolo, M., Vischel, T., Tarchiani, V. | 2021 | Recent Changes in Hydroclimatic Patterns over Medium Niger River Basins at the Origin of the 2020 Flood in Niamey (Niger) | Water | 10.3390/w13121659 |
| Mazzoleni, M., Mård, J., Rusca, M., Odongo, V., Lindersson, S., Di Baldassarre, G. | 2019 | Floodplains in the Anthropocene: A Global Analysis of the Interplay Between Human Population, Built Environment, and Flood Severity | Water Resources Research | 10.1029/2020WR027744 |
| Michaelis, T., Brandimarte, L., Mazzeloni, M. | 2020 | Capturing flood-risk dynamics with a coupled agent-based and hydraulic modelling framework | Hydrological Sciences Journal | 10.1080/02626667.2020.1750617 |
| Mochizuki, J., Mechler, R., Hochrainer-Stigler, S., Keating, A., Williges, K. | 2014 | Revisiting the ‘disaster and development’ debate—Toward a broader understanding of macroeconomic risk and resilience | Climate Risk Management | 10.1016/j.crm.2014.05.002 |
| Richert, C., Erdlenbruch, K., Grelot, F. | 2019 | The impact of flood management policies on individual adaptation actions: Insights from a French case study | Ecological Economics | 10.1016/j.ecolecon.2019.106387 |
| Sisi, J., Li, W., Wen, J. | 2021 | Spatiotemporal changes of manufacturing firms in the flood prone Yangtze Delta | Environmental Hazards | 10.1080/17477891.2021.1988502 |
| Sivapalan, M., Blöschl, G. | 2015 | Time scale interactions and the coevolution of humans and water | Water Resources Research | 10.1002/2015WR017896 |
| Stevens, M., Song, Y., Berke, P. | 2009 | New Urbanist developments in flood-prone areas: safe development, or safe development paradox? | Natural Hazards | 10.1007/s11069-009-9450-8 |
| Toshiharu, K., Narantsetseg, C. | 2019 | Long term changes in flooding around Gifu City | The International Archives of the Photogrammetry, Remote Sensing and Spatial Information Sciences | 10.5194/isprs-archives-XLII-3-W8-421-2019 |
| Tyler, J., Abdul-Akeem, S., Noonan, D. | 2019 | A review of the community flood risk management literature in the USA: lessons for improving community resilience to floods | Natural Hazards | 10.1007/s11069-019-03606-3 |
| Undurraga, R., Vicuña, S., Melo, O. | 2020 | Compensating Water Service Interruptions to Implement a Safe-to-Fail Approach to Climate Change Adaptation in Urban Water Supply | Water | 10.3390/w12061540 |
| Ventimiglia, U., Candela, A., Aronica, G. | 2020 | A Cost Efficiency Analysis of Flood Proofing Measures for Hydraulic Risk Mitigation in an Urbanized Riverine Area | Water | 10.3390/w12092395 |
| Wasson, R., Jain, V., Katuri, A., Lahiri, S., Parkash, S., Singhvi, A., Varma, N., Bansal, P., Chuah, C. | 2019 | Riverine Flood Hazard: Part B. Disaster risk reduction in India | Proceedings of the Indian National Science Academy | 10.16943/ptinsa/2018/49502 |
| Yu, D., Chang, H., Davis, T., Hillis, V., Marston, L., Oh, W., Sivapalan, M., Waring, T. | 2020 | Socio-hydrology: an interplay of design and self-organization in a multilevel world | Ecology and Society | 10.5751/ES-11887-250422 |
References
- Sharples, J.J.; Cary, G.J.; Fox-Hughes, P.; Mooney, S.; Evans, J.P.; Fletcher, M.-S.; Fromm, M.; Grierson, P.F.; McRae, R.; Baker, P. Natural hazards in Australia: Extreme bushfire. Clim. Chang. 2016, 139, 85–99. [Google Scholar] [CrossRef]
- Natho, S.; Thieken, A.H. Implementation and adaptation of a macro-scale method to assess and monitor direct economic losses caused by natural hazards. Int. J. Disaster Risk Reduct. 2018, 28, 191–205. [Google Scholar] [CrossRef]
- Gbadegesin, A.S.; Olorunfemi, F.B.; Raheem, U.A. Urban Vulnerability to Climate Change and Natural Hazards in Nigeria. In Coping with Global Environmental Change, Disasters and Security; Springer: Berlin/Heidelberg, Germany, 2011; pp. 669–687. [Google Scholar] [CrossRef]
- Leichenko, R. Climate change and urban resilience. Curr. Opin. Environ. Sustain. 2011, 3, 164–168. [Google Scholar] [CrossRef]
- Sanders, B.F.; Grant, S.B. Re-envisioning stormwater infrastructure for ultrahazardous flooding. WIREs Water 2020, 7, e1414. [Google Scholar] [CrossRef]
- Vora, A.; Sharma, P.J.; Loliyana, V.D.; Patel, P.L.; Timbadiya, P.V. Assessment and Prioritization of Flood Protection Levees along the Lower Tapi River, India. Nat. Hazards Rev. 2018, 19. [Google Scholar] [CrossRef]
- Betzold, C.; Mohamed, I. Seawalls as a response to coastal erosion and flooding: A case study from Grande Comore, Comoros (West Indian Ocean). Reg. Environ. Chang. 2016, 17, 1077–1087. [Google Scholar] [CrossRef]
- Kates, R.W.; Colten, C.E.; Laska, S.; Leatherman, S.P. Reconstruction of New Orleans after Hurricane Katrina: A research perspective. Proc. Natl. Acad. Sci. USA 2006, 103, 14653–14660. [Google Scholar] [CrossRef]
- Burby, R.J. Hurricane Katrina and the Paradoxes of Government Disaster Policy: Bringing About Wise Governmental Decisions for Hazardous Areas. Ann. Am. Acad. Polit. Soc. Sci. 2006, 604, 171–191. [Google Scholar] [CrossRef]
- Di Baldassarre, G.; Viglione, A.; Carr, G.; Kuil, L.; Yan, K.; Brandimarte, L.; Blöschl, G. Debates-Perspectives on socio-hydrology: Capturing feedbacks between physical and social processes. Water Resour. Res. 2015, 51, 4770–4781. [Google Scholar] [CrossRef]
- Di Baldassarre, G.; Kreibich, H.; Vorogushyn, S.; Aerts, J.; Arnbjerg-Nielsen, K.; Barendrecht, M.; Bates, P.; Borga, M.; Botzen, W.; Bubeck, P.; et al. Hess Opinions: An interdisciplinary research agenda to explore the unintended consequences of structural flood protection. Hydrol. Earth Syst. Sci. 2018, 22, 5629–5637. [Google Scholar] [CrossRef]
- Erdik, M.; Durukal, E. Earthquake risk and its mitigation in Istanbul. Nat. Hazards 2007, 44, 181–197. [Google Scholar] [CrossRef]
- Höller, P. Avalanche hazards and mitigation in Austria: A review. Nat. Hazards 2007, 43, 81–101. [Google Scholar] [CrossRef]
- Ripberger, J.T.; Jenkins-Smith, H.C.; Silva, C.L.; Czajkowski, J.; Kunreuther, H.; Simmons, K.M. Tornado Damage Mitigation: Homeowner Support for Enhanced Building Codes in Oklahoma. Risk Anal. 2018, 38, 2300–2317. [Google Scholar] [CrossRef]
- Arévalo, J.R.; Naranjo-Cigala, A. Wildfire Impact and the “Fire Paradox” in a Natural and Endemic Pine Forest Stand and Shrubland. Fire 2018, 1, 44. [Google Scholar] [CrossRef]
- Burningham, K.; Fielding, J.; Thrush, D. ‘It’ll never happen to me’: Understanding public awareness of local flood risk. Disasters 2007, 32, 216–238. [Google Scholar] [CrossRef] [PubMed]
- Collenteur, R.; de Moel, H.; Jongman, B.; Di Baldassarre, G. The failed-levee effect: Do societies learn from flood disasters? Nat. Hazards 2014, 76, 373–388. [Google Scholar] [CrossRef]
- Van Aalst, M.K. The impacts of climate change on the risk of natural disasters. Disasters 2006, 30, 5–18. [Google Scholar] [CrossRef]
- Merz, B.; Elmer, F.; Thieken, A. Significance of “high probability/low damage” versus “low probability/high damage” flood events. Nat. Hazards Earth Syst. Sci. 2009, 9, 1033–1046. [Google Scholar] [CrossRef]
- Hallegatte, S.; Green, C.; Nicholls, R.J.; Corfee-Morlot, J. Future flood losses in major coastal cities. Nat. Clim. Change 2013, 3, 802–806. [Google Scholar] [CrossRef]
- White, G. Human Adjustment to Floods. Ph.D. Thesis, University of Chicago, Chicago, IL, USA, 1945. [Google Scholar]
- Tobin, G.A. The Levee Love Affair: A Stormy Relationship? JAWRA J. Am. Water Resour. Assoc. 1995, 31, 359–367. [Google Scholar] [CrossRef]
- Burton, C.; Cutter, S.L. Levee Failures and Social Vulnerability in the Sacramento-San Joaquin Delta Area, California. Nat. Hazards Rev. 2008, 9, 136–149. [Google Scholar] [CrossRef]
- Montz, B.E.; Tobin, G.A. Livin’ Large with Levees: Lessons Learned and Lost. Nat. Hazards Rev. 2008, 9, 150–157. [Google Scholar] [CrossRef]
- Ludy, J.; Kondolf, G.M. Flood risk perception in lands “protected” by 100-year levees. Nat. Hazards 2012, 61, 829–842. [Google Scholar] [CrossRef]
- Di Baldassarre, G.; Viglione, A.; Carr, G.; Kuil, L.; Salinas, J.L.; Blöschl, G. Socio-hydrology: Conceptualising human-flood interactions. Hydrol. Earth Syst. Sci. 2013, 17, 3295–3303. [Google Scholar] [CrossRef]
- Di Baldassarre, G.; Kooy, M.; Kemerink, J.S.; Brandimarte, L. Towards understanding the dynamic behaviour of floodplains as human-water systems. Hydrol. Earth Syst. Sci. 2013, 17, 3235–3244. [Google Scholar] [CrossRef]
- Welch, A.C.; Nicholls, R.J.; Lázár, A.N. Evolving deltas: Coevolution with engineered interventions. Elem. Sci. Anthr. 2017, 5, 49. [Google Scholar] [CrossRef]
- De Winter, R.C.; Sterl, A.; de Vries, J.W.; Weber, S.L.; Ruessink, G. The effect of climate change on extreme waves in front of the Dutch coast. Ocean Dyn. 2012, 62, 1139–1152. [Google Scholar] [CrossRef]
- Acharya, V.V. Manufacturing Tail Risk: A Perspective on the Financial Crisis of 2007–2009. Found. Trends Financ. 2009, 4, 247–325. [Google Scholar] [CrossRef]
- Banks, J.C.; Camp, J.V.; Abkowitz, M.D. Adaptation planning for floods: A review of available tools. Nat. Hazards 2013, 70, 1327–1337. [Google Scholar] [CrossRef]
- Douben, K.-J. Characteristics of river floods and flooding: A global overview, 1985–2003. Irrig. Drain. 2006, 55, S9–S21. [Google Scholar] [CrossRef]
- Jonkman, S.N.; Schweckendiek, T. Briefing: Lessons learned from failures of flood defences. Proc. Inst. Civ. Eng. Forensic Eng. 2015, 168, 85–88. [Google Scholar] [CrossRef]
- Lumbroso, D.M.; Vinet, F. A comparison of the causes, effects and aftermaths of the coastal flooding of England in 1953 and France in 2010. Nat. Hazards Earth Syst. Sci. 2011, 11, 2321–2333. [Google Scholar] [CrossRef]
- Sudmeier-Rieux, K.; Arce-Mojica, T.; Boehmer, H.J.; Doswald, N.; Emerton, L.; Friess, D.A.; Galvin, S.; Hagenlocher, M.; James, H.; Laban, P.; et al. Scientific evidence for ecosystem-based disaster risk reduction. Nat. Sustain. 2021, 4, 803–810. [Google Scholar] [CrossRef]
- Petit, O. Paradise lost? The difficulties in defining and monitoring Integrated Water Resources Management indicators. Curr. Opin. Environ. Sustain. 2016, 21, 58–64. [Google Scholar] [CrossRef]
- Liu, J.; Dietz, T.; Carpenter, S.R.; Folke, C.; Alberti, M.; Redman, C.L.; Schneider, S.H.; Ostrom, E.; Pell, A.N.; Lubchenco, J.; et al. Coupled Human and Natural Systems. Ambio 2007, 36, 639–649. [Google Scholar] [CrossRef] [PubMed]
- Sivapalan, M.; Savenije, H.H.G.; Blöschl, G. Socio-hydrology: A new science of people and water. Hydrol. Process. 2011, 26, 1270–1276. [Google Scholar] [CrossRef]
- Sivapalan, M.; Blöschl, G. Time scale interactions and the coevolution of humans and water. Water Resour. Res. 2015, 51, 6988–7022. [Google Scholar] [CrossRef]
- Stevens, M.R.; Song, Y.; Berke, P.R. New Urbanist developments in flood-prone areas: Safe development, or safe development paradox? Nat. Hazards 2009, 53, 605–629. [Google Scholar] [CrossRef]
- D’Angelo, C.; Fiori, A.; Volpi, E. Structural, dynamic and anthropic conditions that trigger the emergence of the levee effect: Insight from a simplified risk-based framework. Hydrol. Sci. J. 2020, 65, 914–927. [Google Scholar] [CrossRef]
- Saito, S.; Fukuoka, S. Roles of Natural Levees on the Ara River Alluvial Fan. J. Jpn. Soc. Civ. Eng. Ser. B1 Hydraulic Eng. 2011, 67, I_673–I_678. [Google Scholar] [CrossRef]
- Tyler, J.; Sadiq, A.-A.; Noonan, D.S. A review of the community flood risk management literature in the USA: Lessons for improving community resilience to floods. Nat. Hazards 2019, 96, 1223–1248. [Google Scholar] [CrossRef]
- Jongman, B.; Ward, P.J.; Aerts, J.C.J.H. Global exposure to river and coastal flooding: Long term trends and changes. Glob. Environ. Change 2012, 22, 823–835. [Google Scholar] [CrossRef]
- Lees, N. The Brandt Line after forty years: The more North–South relations change, the more they stay the same? Rev. Int. Stud. 2020, 47, 85–106. [Google Scholar] [CrossRef]
- Scussolini, P.; Aerts, J.C.J.H.; Jongman, B.; Bouwer, L.M.; Winsemius, H.C.; de Moel, H.; Ward, P.J. FLOPROS: An evolving global database of flood protection standards. Nat. Hazards Earth Syst. Sci. 2016, 16, 1049–1061. [Google Scholar] [CrossRef]
- Ferdous, R.; Di Baldassarre, G.; Brandimarte, L.; Wesselink, A. The interplay between structural flood protection, population density, and flood mortality along the Jamuna River, Bangladesh. Reg. Environ. Chang. 2020, 20, 1–9. [Google Scholar] [CrossRef]
- Michaelis, T.; Brandimarte, L.; Mazzoleni, M. Capturing flood-risk dynamics with a coupled agent-based and hydraulic modelling framework. Hydrol. Sci. J. 2020, 65, 1458–1473. [Google Scholar] [CrossRef]
- Armstrong, S.B.; Lazarus, E.D. Reconstructing patterns of coastal risk in space and time along the US Atlantic coast, 1970–2016. Nat. Hazards Earth Syst. Sci. 2019, 19, 2497–2511. [Google Scholar] [CrossRef]
- Hutton, N.S.; Tobin, G.A.; Montz, B.E. The levee effect revisited: Processes and policies enabling development in Yuba County, California. J. Flood Risk Manag. 2018, 12, e12469. [Google Scholar] [CrossRef]
- Richert, C.; Erdlenbruch, K.; Grelot, F. The impact of flood management policies on individual adaptation actions: Insights from a French case study. Ecol. Econ. 2019, 165, 106387. [Google Scholar] [CrossRef]
- Fox-Rogers, L.; Devitt, C.; O’Neill, E.; Brereton, F.; Clinch, J.P. Is there really “nothing you can do”? Pathways to enhanced flood-risk preparedness. J. Hydrol. 2016, 543, 330–343. [Google Scholar] [CrossRef]
- Barendrecht, M.H.; Viglione, A.; Blöschl, G. A dynamic framework for flood risk. Water Secur. 2017, 1, 3–11. [Google Scholar] [CrossRef]
- Haer, T.; Husby, T.G.; Botzen, W.W.; Aerts, J.C. The safe development paradox: An agent-based model for flood risk under climate change in the European Union. Glob. Environ. Chang. 2019, 60, 102009. [Google Scholar] [CrossRef]
- Ferdous, R.; Wesselink, A.; Brandimarte, L.; Di Baldassarre, G.; Rahman, M. The levee effect along the Jamuna River in Bangladesh. Water Int. 2019, 44, 496–519. [Google Scholar] [CrossRef]
- Ventimiglia, U.; Candela, A.; Aronica, G.T. A Cost Efficiency Analysis of Flood Proofing Measures for Hydraulic Risk Mitigation in an Urbanized Riverine Area. Water 2020, 12, 2395. [Google Scholar] [CrossRef]





Publisher’s Note: MDPI stays neutral with regard to jurisdictional claims in published maps and institutional affiliations. |
© 2022 by the authors. Licensee MDPI, Basel, Switzerland. This article is an open access article distributed under the terms and conditions of the Creative Commons Attribution (CC BY) license (https://creativecommons.org/licenses/by/4.0/).
Share and Cite
Breen, M.J.; Kebede, A.S.; König, C.S. The Safe Development Paradox in Flood Risk Management: A Critical Review. Sustainability 2022, 14, 16955. https://doi.org/10.3390/su142416955
Breen MJ, Kebede AS, König CS. The Safe Development Paradox in Flood Risk Management: A Critical Review. Sustainability. 2022; 14(24):16955. https://doi.org/10.3390/su142416955
Chicago/Turabian StyleBreen, Morgan J., Abiy S. Kebede, and Carola S. König. 2022. "The Safe Development Paradox in Flood Risk Management: A Critical Review" Sustainability 14, no. 24: 16955. https://doi.org/10.3390/su142416955
APA StyleBreen, M. J., Kebede, A. S., & König, C. S. (2022). The Safe Development Paradox in Flood Risk Management: A Critical Review. Sustainability, 14(24), 16955. https://doi.org/10.3390/su142416955

