Evaluation of the Coordination Degree of Coal and Gas Co-Mining System Based on System Dynamics
Abstract
1. Introduction
2. Materials and Methods
2.1. Dynamic Evaluation Methods
2.2. Construction of System Dynamics Indexes
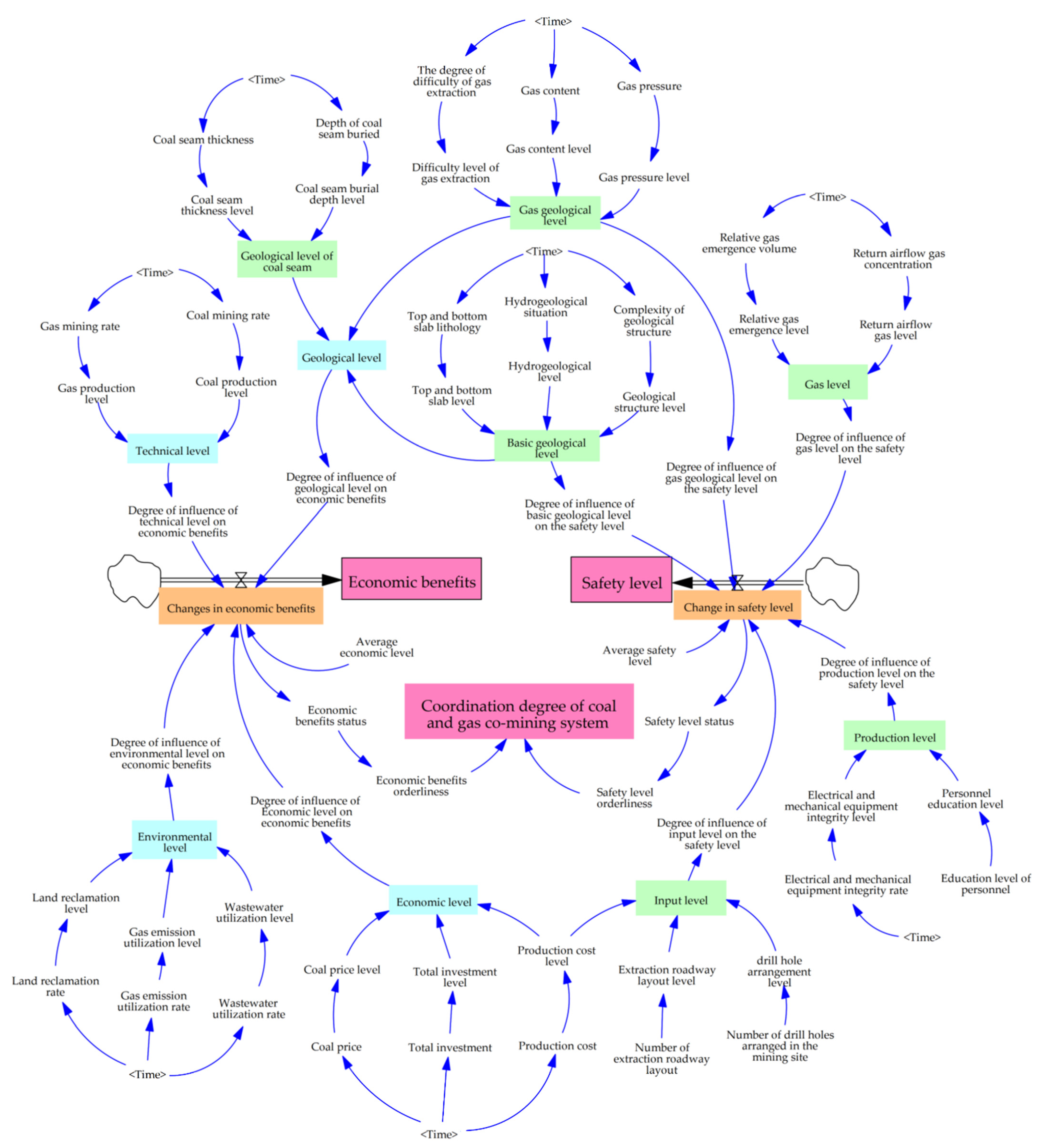
2.2.1. Economic Benefits Subsystem
- (1)
- Depth of coal seam buried → (−) Geological level of coal seam → (+) Geological level → (+) Economic benefits
- (2)
- Coal seam thickness → (+) Geological level of coal seam → (+) Geological level → (+) Economic benefits
- (3)
- Top and bottom slab lithology → (+) Basic geological level → (+) Geological level → (+) Economic benefits
- (4)
- Hydrogeological situation → (−) Basic geological level → (+) Geological level → (+) Economic benefits
- (5)
- Complexity of geological structure → (−) Basic geological level → (+) Geological level → (+) Economic benefits
- (6)
- The degree of difficulty of gas extraction → (−) Gas geological level → (+) Geological level → (+) Economic benefits
- (7)
- Gas content → (+) Gas geological level → (+) Geological level → (+) Economic benefits
- (8)
- Gas pressure → (+) Gas geological level → (+) Geological level → (+) Economic benefits
- (9)
- Coal mining rate → (+) Technical level → (+) Economic benefits
- (10)
- Gas mining rate → (+) Technical level → (+) Economic benefits
- (11)
- Coal price → (+) Economic level → (+) Economic benefits
- (12)
- Production cost → (−) Economic level → (+) Economic benefits
- (13)
- Total investment → (−) Economic level → (−) Economic benefits
- (14)
- Land reclamation rate → (+) Environmental level → (+) Economic benefits
- (15)
- Wastewater utilization rate → (+) Environmental level → (+) Economic benefits
- (16)
- Gas emission utilization rate → (+) Environmental level → (+) Economic benefits
2.2.2. Safety Level Subsystem
- (1)
- Hydrogeological situation → (−) Basic geological level → (+) Safety level
- (2)
- Complexity of geological structure → (−) Basic geological level → (+) Safety level
- (3)
- Top and bottom slab lithology → (+) Basic geological level → (+) Safety level
- (4)
- Gas pressure → (+) Gas geological level → (−) Safety level
- (5)
- Gas content → (+) Gas geological level → (−) Safety level
- (6)
- The degree of difficulty of gas extraction → (−) Gas geological level → (−) Safety level
- (7)
- Electrical and mechanical equipment integrity rate → (+) Production level → (+) Safety level
- (8)
- Education level of personnel → (+) Production level → (+) Safety level
- (9)
- Number of extraction roadway layout → (+) Input level → (+) Safety level
- (10)
- Number of drill holes arranged in the mining site → (+) Input level → (+) Safety level
- (11)
- Production cost → (+) Input level → (+) Safety level
- (12)
- Relative gas emergence volume → (+) Gas level → (−) Safety level
- (13)
- Return airflow gas concentration → (+) Gas level → (−) Safety level
2.3. System Dynamics Model
3. Case Study
3.1. Parameters
3.1.1. Determination of Parameters
- (1)
- Influence level assignment
- (2)
- Influence degree assignment
3.1.2. Coordination Degree Function
- (1)
- Geometric average method
- (2)
- Linear weighting method
3.1.3. Equations
- (1)
- Coordination degree of coal and gas co-mining system = ((safety level orderliness × economic benefits orderliness)^(1/2) × (economic benefits orderliness × W1 + safety level orderliness × W2))^(1/2)
- (2)
- Changes in economic benefits = average economic level × (degree of influence of geological level on economic benefits × W3 + degree of influence of technical level on economic benefits × W4 + degree of influence of environmental level on economic benefits × W5 + degree of influence of economic level on economic benefits × W6)
- (3)
- Geological level = basic geological level × W7 + geological level of coal seam × W8 + gas geological level × W9
- (4)
- Geological level of coal seam = coal seam thickness level × W10 + coal seam burial depth level × W11
- (5)
- Gas geological level = gas pressure level × W12+gas content level × W13 + difficulty level of gas extraction × W14
- (6)
- Basic geological level = geological structure level × W15 + hydrological level × W16 + top and bottom slab level × W17
- (7)
- Technical level = coal production level × W18 + gas production level × W19
- (8)
- Environmental level = land reclamation level × W20 + wastewater utilization level × W21 + gas emission utilization level × W22
- (9)
- Economic level = total investment level × W23 + coal price level × W24 + production cost level × W25
- (10)
- Change in safety level = average safety level × (degree of influence of basic geological level on safety level × W26 + degree of influence of input level on safety level × W27 + degree of influence of gas geological level on safety level × W28 + degree of influence of gas level on safety level × W29 + degree of influence of production level on safety level × W30)
- (11)
- Gas level = return airflow gas level × W31 + relative gas emergence level × W32
- (12)
- Production level = personnel education level × W33 + electrical and mechanical equipment integrity level × W34
- (13)
- Input level = extraction roadway layout level × W35 + production cost level × W36 + drill hole arrangement level × W37
3.1.4. Determination of Weights
3.2. Dynamic Simulation and Analysis of Results
3.2.1. Model Validation
3.2.2. Results
3.2.3. Discussion
4. Conclusions
- (1)
- Taking the Zhuxianzhuang coal mine as an example, the dynamic model of the coordination degree of the coal and gas co-mining system was established. The average co-mining coordination degree of the Zhuxianzhuang coal mine is 0.790. The coordination degree of this co-mining system is on the good side of coordination.
- (2)
- The economic benefits and safety levels of the coal and gas co-mining system were analyzed based on the results of the simulation analysis subsystem. We compared the dynamic trend graphs of the two subsystems and their influencing factors and screened the main influencing factors that affect the degree of coordination of coal and gas co-mining. We then suggested relevant opinions for the coordinated operation of the coal and gas co-mining system in the mine area.
- (3)
- The reasonableness and practicality of the system dynamics model for the coordination degree of the coal and gas co-mining system were verified. The results show that the system dynamics model can effectively simulate the dynamic changes of different variable factors in the co-mining system.
Author Contributions
Funding
Institutional Review Board Statement
Informed Consent Statement
Data Availability Statement
Acknowledgments
Conflicts of Interest
References
- Hu, Z.J.; Liu, R.; Chen, Z. Strategic Thinking on the Ecological Development of Technology Under China’s “Carbon Neutrality” Commitment. Forum Sci. Technol. China 2021, 5, 14–20. [Google Scholar] [CrossRef]
- Liu, W.G.; Xu, X.; Han, J.Y.; Wang, W.; Li, Z.; Yan, Y. Trend model and key technologies of coal mine methane emission reduction aiming for the carbon neutrality. J. China Coal Soc. 2022, 47, 470–479. [Google Scholar] [CrossRef]
- Ren, S.H.; Xie, Y.C.; Jiao, X.M.; Xie, H.P. Characteristics of Carbon Emissions During Coal Development and Technical Approaches for Carbon Neutral Development. Adv. Eng. Sci. 2022, 54, 60–68. [Google Scholar] [CrossRef]
- Xie, H.P.; Wu, L.X.; Zheng, D.Z. Prediction on the energy consumption and coal demand of China in 2025. J. China Coal Soc. 2019, 44, 1949–1960. [Google Scholar] [CrossRef]
- Liang, M.C.; Qin, Y.Y.; Fan, X.; Gao, X. Interpretation of the Main Conclusions and Suggestions of IPCC AR6 Working Group Ⅲ Report. Environ. Prot. 2022, 50, 72–76. [Google Scholar] [CrossRef]
- Markevych, K.; Maistro, S.; Koval, V.; Paliukh, V. Mining sustainability and circular economy in the context of economic security in Ukraine. Min. Miner. Depos. 2022, 16, 101–113. [Google Scholar] [CrossRef]
- Yuan, L.; Zhang, N.; Kan, J.G.; Wang, Y. The concept, model and reserve forecast of green coal resources in China. J. China Univ. Min. Technol. 2018, 47, 1–8. [Google Scholar] [CrossRef]
- National Bureau of Statistics of China. Statistical Communiqué of the People’s Republic of China on the 2021 National Economic and Social Development. China Stat. 2022, 3, 9–26. Available online: https://kns.cnki.net/kcms/detail/detail.aspx?FileName=ZGTJ202203003&DbName=DKFX2022 (accessed on 20 September 2022).
- Xie, H.P.; Zhou, H.W.; Xue, D.J.; Gao, F. Theory, technology and engineering of simultaneous exploitation of coal and gas in China. J. China Coal Soc. 2014, 39, 1391–1397. [Google Scholar] [CrossRef]
- Dzhioeva, A.K.; Brigida, V.S. Spatial non-linearity of methane release dynamics in underground boreholes for sustainable mining. J. Min. Inst. 2020, 245, 522–530. [Google Scholar] [CrossRef]
- Brigida, V.S.; Zinchenko, N.N. Methane release in drainage holes ahead of coal face. J. Min. Sci. 2014, 50, 60–64. [Google Scholar] [CrossRef]
- Qin, B.; Shi, Z.S.; Hao, J.F.; Ye, D.L.; Liang, B.; Sun, W.J. Analysis of the Space–Time Synergy of Coal and Gas Co-mining. ACS Omega 2022, 7, 13737–13749. [Google Scholar] [CrossRef]
- Yuan, L.; Guo, H.; Shen, B.T.; Qu, Q.D.; Xue, J.H. Circular overlying zone at longwall panel for efficient methane capture of multiple coal seams with low permeability. J. China Coal Soc. 2011, 36, 357–365. [Google Scholar] [CrossRef]
- Yuan, L. Theory of pressure-relieved gas extraction and technique system of integrated coal production and gas extraction. J. China Coal Soc. 2009, 34, 1–8. [Google Scholar]
- Li, X.S.; Peng, J.; Xie, Y.L.; Li, Q.H.; Zhou, T.; Wang, J.W.; Zheng, W.B. Influence of High-Temperature Treatment on Strength and Failure Behaviors of a Quartz-Rich Sandstone under True Triaxial Condition. Lithosphere 2022, 2022, 3086647. [Google Scholar] [CrossRef]
- Wang, F.; Zhang, C.; Liang, N. Gas Permeability Evolution Mechanism and Comprehensive Gas Drainage Technology for Thin Coal Seam Mining. Energies 2017, 10, 1382. [Google Scholar] [CrossRef]
- Xie, H.P.; Gao, F.; Zhou, H.W.; Cheng, H.M.; Zhou, F.B. On theoretical and modeling approach to mining-enhanced permeability for simultaneous exploitation of coal and gas. J. China Coal Soc. 2013, 38, 1101–1108. [Google Scholar] [CrossRef]
- Cheng, Z.H.; Chen, L.; Zou, Q.L.; Wang, H.B.; Pu, S.J.; Qi, Q.X.; Liang, C.H.; Fan, S.W.; Su, S.L.; Yan, D.H. Study on high-efficiency co-mining technology system of coal and gas in contiguous seams: A case study of Shaqu Mining Area in Lüliang, Shanxi Province. Coal Sci. Technol. 2021, 49, 122–137. [Google Scholar] [CrossRef]
- Liang, B.; Qin, B.; Sun, F.Y.; Wang, Y.; Sun, Y.N.; KHUONG, P. Application of evaluation index system of coal and gas co-extraction and evaluation model. J. China Coal Soc. 2015, 40, 728–735. [Google Scholar] [CrossRef]
- Forrester, J.W. Industrial Dynamics. J. Oper. Res. Soc. 1997, 48, 1037–1041. [Google Scholar] [CrossRef]
- Jiang, Q.X.; Zhao, Y.Z.; Wang, Z.L.; Fu, Q.; Zhou, Z.M.; Wang, T. Predicting and Evaluating the Water and Soil Resources Security Risk Based on System Dynamics and Variable Fuzzy. J. Basic Sci. Eng. 2018, 26, 780–792. [Google Scholar] [CrossRef]
- Zhou, Z.L.; Cheng, Y.; Kou, T.; Guo, P.C. Air penetration combat forces plan evaluation method based on two-stage DEA model. Syst. Eng. Electron. 2018, 40, 797–804. Available online: https://kns.cnki.net/kcms/detail/detail.aspx?FileName=XTYD201804013&DbName=CJFQ2018 (accessed on 2 September 2022).
- Sun, S.P.; Liu, F.L.; Xue, S. Comprehensive evaluation system for contribution degree of demand-side resources to renewable energy source integration. Electr. Power Autom. Equip. 2015, 35, 77–83. [Google Scholar] [CrossRef]
- Yafei, W. Evaluation system construction of health policy based on system dynamics and complex network. Clust. Comput. 2019, 22, 4589–4596. [Google Scholar] [CrossRef]
- Nguyen, T.; Cook, S.; Ireland, V. Application of System Dynamics to Evaluate the Social and Economic Benefits of Infrastructure Projects. Systems 2017, 5, 29. [Google Scholar] [CrossRef]
- Lu, W.D.; Cheng, G.; Liu, J.; Li, X.C. Based on GAHP-BOCR Coal and Gas Simultaneous Extraction Decision Analysis. Coal Technol. 2017, 36, 146–149. [Google Scholar] [CrossRef]
- Sherin, S.; Rehman, Z.; Hussain, S.; Mohammad, N.; Raza, S. Hazards identification and risk analysis in surface mines of Pakistan using fault tree analysis technique. Min. Miner. Depos. 2021, 15, 119–126. [Google Scholar] [CrossRef]
- Kobylianskyi, B.; Mykhalchenko, H. Improvement of safety management system at the mining enterprises of Ukraine. Min. Miner. Depos. 2020, 14, 34–42. [Google Scholar] [CrossRef]
- Zhong, S.H.; Jiang, X.D. Mining Mode Selection of Coal and Gas Simultaneous Mining Based on FAHP. Coal Eng. 2015, 47, 87–89. Available online: https://kns.cnki.net/kcms/detail/11.4658.TD.20151020.0948.056.html (accessed on 3 August 2022).
- Liu, X.L.; Zhang, Z.Y. Risk analysis of coal and gas outburst using gray comprehensive evaluation. J. Liaoning Tech. Univ. Nat. Sci. 2012, 31, 609–612. Available online: https://kns.cnki.net/kcms/detail/detail.aspx?FileName=FXKY201205009&DbName=CJFQ2012 (accessed on 3 August 2022).
- Xu, E.Y.; Li, X.J.; Xue, F. Assessment of coal and gas outburst by AHP-GT combined model. Saf. Coal Mines 2022, 53, 172–177. [Google Scholar] [CrossRef]








| Indicators | Indicates a Function | Weights |
|---|---|---|
| Economic benefits orderliness | W1 | 0.35 |
| Safety level orderliness | W2 | 0.65 |
| Degree of influence of geological level on economic benefits | W3 | 0.2347 |
| Degree of influence of technical level on economic benefits | W4 | 0.4148 |
| Degree of influence of environmental level on economic benefits | W5 | 0.0662 |
| Degree of influence of Economic level on economic benefits | W6 | 0.2802 |
| Basic geological level | W7 | 0.1893 |
| Geological level of coal seam | W8 | 0.4163 |
| Gas geological level | W9 | 0.3944 |
| Coal seam thickness level | W10 | 0.3056 |
| Coal seam burial level | W11 | 0.6944 |
| Gas pressure level | W12 | 0.3366 |
| Gas content level | W13 | 0.3978 |
| The difficulty level of gas extraction | W14 | 0.2656 |
| Geological structure level | W15 | 0.1219 |
| Hydrogeological level | W16 | 0.1124 |
| Top and bottom slab level | W17 | 0.7657 |
| Coal production level | W18 | 0.491 |
| Gas production level | W19 | 0.509 |
| Land reclamation level | W20 | 0.5193 |
| Wastewater utilization level | W21 | 0.1358 |
| The gas emission utilization level | W22 | 0.3449 |
| Total investment level | W23 | 0.277 |
| Coal price level | W24 | 0.2814 |
| Production cost level | W25 | 0.4416 |
| Degree of influence of basic geological level on safety level | W26 | 0.1086 |
| Degree of influence of input level on safety level | W27 | 0.2395 |
| Degree of influence of gas geological level on safety level | W28 | 0.227 |
| Degree of influence of gas level on safety level | W29 | 0.2718 |
| Degree of influence of production level on safety level | W30 | 0.1531 |
| Return airflow gas level | W31 | 0.4288 |
| Relative gas emergence level | W32 | 0.5712 |
| Personnel education level | W33 | 0.0839 |
| Electrical and mechanical equipment integrity level | W34 | 0.9161 |
Publisher’s Note: MDPI stays neutral with regard to jurisdictional claims in published maps and institutional affiliations. |
© 2022 by the authors. Licensee MDPI, Basel, Switzerland. This article is an open access article distributed under the terms and conditions of the Creative Commons Attribution (CC BY) license (https://creativecommons.org/licenses/by/4.0/).
Share and Cite
Zhong, S.; Lin, D. Evaluation of the Coordination Degree of Coal and Gas Co-Mining System Based on System Dynamics. Sustainability 2022, 14, 16434. https://doi.org/10.3390/su142416434
Zhong S, Lin D. Evaluation of the Coordination Degree of Coal and Gas Co-Mining System Based on System Dynamics. Sustainability. 2022; 14(24):16434. https://doi.org/10.3390/su142416434
Chicago/Turabian StyleZhong, Shuheng, and Dan Lin. 2022. "Evaluation of the Coordination Degree of Coal and Gas Co-Mining System Based on System Dynamics" Sustainability 14, no. 24: 16434. https://doi.org/10.3390/su142416434
APA StyleZhong, S., & Lin, D. (2022). Evaluation of the Coordination Degree of Coal and Gas Co-Mining System Based on System Dynamics. Sustainability, 14(24), 16434. https://doi.org/10.3390/su142416434
