A Fuzzy-Based Application for Marketing 4.0 Brand Perception in the COVID-19 Process
Abstract
1. Introduction
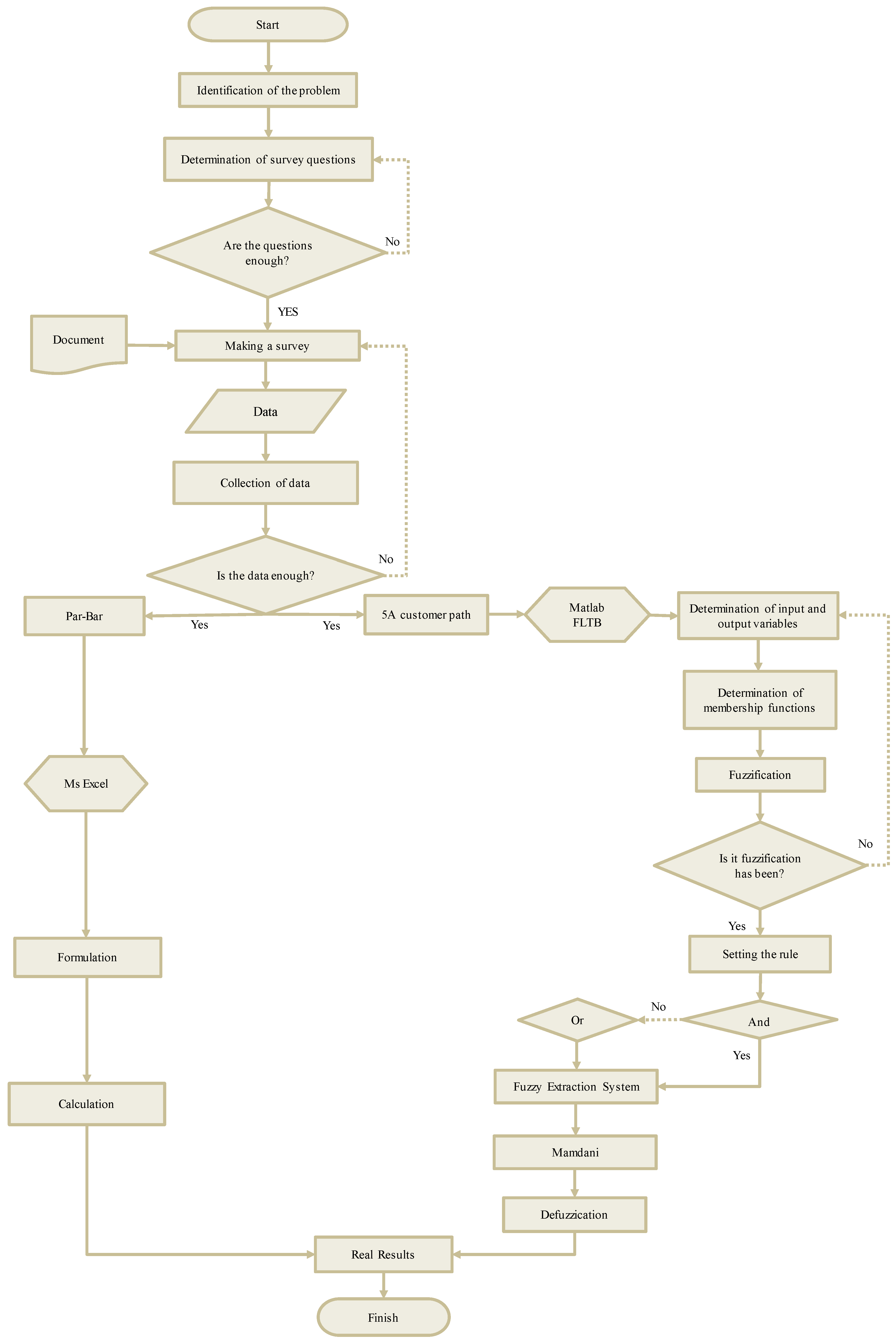
2. Methodology
2.1. Marketing 4.0
5A Customer Path
2.2. Fuzzy Logic Approach
3. Proposed Model
4. Results and Discussion
4.1. Obtaining and Evaluating Data
4.2. Calculation of PAR and BAR Values
4.3. 5A Customer Path Determination
5. Conclusions
Author Contributions
Funding
Institutional Review Board Statement
Informed Consent Statement
Data Availability Statement
Conflicts of Interest
Appendix A
- 18–28
- 26–30
- 31–35
- 36–40
- 41–45
- Over 45 years old
- Woman
- Man
- Primary school graduate
- Middle school graduate
- High school graduate
- Vocational School or Graduate Degree (or student)
- Master’s Degree/Doctorate’s Degree (or student)
- Less than TRY 2300
- TRY 2300–3000
- TRY 3001–4000
- TRY 4001–5000
- TRY 5001–6500
- TRY 6501–8000
- TRY 8001–9500
- TRY 9501–11,000
- TRY 11,001–12,500
- More than TRY 12,500
- 1.
- I knew the products of the “SELPAK” brand before COVID-19
- 1 (never)
- 2 (rarely)
- 3 (sometimes)
- 4 (usually)
- 5 (always)
- 2.
- Before COVID-19, there were works (advertising, sponsorship, social assistance, etc.) of the brand “SELPAK” that caught my attention
- 1 (never)
- 2 (rarely)
- 3 (sometimes)
- 4 (usually)
- 5 (always)
- 3.
- Before COVID-19, I was doing price research and quality research when buying the products of the brand “SELPAK”.
- 1 (never)
- 2 (rarely)
- 3 (sometimes)
- 4 (usually)
- 5 (always)
- 4.
- I was buying the “SELPAK” brand before COVID-19
- 1 (never)
- 2 (rarely)
- 3 (sometimes)
- 4 (usually)
- 5 (always)
- 5.
- Before COVID-19, I would recommend the brand “SELPAK” to my friends
- 1 (never)
- 2 (rarely)
- 3 (sometimes)
- 4 (usually)
- 5 (always)
- 6.
- I know the products of the “SELPAK” brand during the COVID-19 process
- 1 (never)
- 2 (rarely)
- 3 (sometimes)
- 4 (usually)
- 5 (always)
- 7.
- I do price research and quality research while buying the “SELPAK” brand during the COVID-19 process
- 1 (never)
- 2 (rarely)
- 3 (sometimes)
- 4 (usually)
- 5 (always)
- 8.
- I buy the brand “SELPAK” during the COVID-19 process
- 1 (never)
- 2 (rarely)
- 3 (sometimes)
- 4 (usually)
- 5 (always)
- 9.
- I would recommend the “SELPAK” brand to my friends during the COVID-19 process
- 1 (never)
- 2 (rarely)
- 3 (sometimes)
- 4 (usually)
- 5 (always)
- 10.
- During the COVID-19 process, there are works (advertising, sponsorship, social assistance, etc.) of the brand “SELPAK” that caught my attention
- 1 (never)
- 2 (rarely)
- 3 (sometimes)
- 4 (usually)
- 5 (always)
References
- Wang, S.; Wan, J.; Zhang, D.; Li, D.; Zhang, C. Towards smart factory for industry 4.0: Self-organized multi-agent system with big data-based feedback and coordination. Comput. Netw. 2016, 101, 158–168. [Google Scholar] [CrossRef]
- Büchi, G.; Cugno, M.; Castagnoli, R. Smart factory performance and Industry 4.0. Technol. Forecast. Soc. Chang. 2020, 150, 119790. [Google Scholar] [CrossRef]
- Cagnetti, C.; Gallo, T.; Silvestri, C.; Ruggieri, A. Lean production and Industry 4.0: Strategy/management or technique/implementation? A systematic literature reviews. International Conference on Industry 4.0 and Smart Manufacturing. Procedia Comput. Sci. 2021, 180, 404–413. [Google Scholar] [CrossRef]
- Langlotz, P.; Aurich, J.A. Causal and temporal relationships within the combination of Lean Production Systems and Industry 4.0. Procedia CIRP 2021, 96, 236–241. [Google Scholar] [CrossRef]
- Memika, T.; Korkusuz Polat, T. Internet of things supported airport boarding system and evaluation with fuzzy. Intell. Autom. Soft Comput. 2023, 35, 2687–2702. [Google Scholar] [CrossRef]
- Enrique, D.V.; Druczkoski, J.C.M.; Lima, T.M.; Charrua-Santos, F. Advantages and difficulties of implementing Industry 4.0 technologies for labor flexibility. Procedia Comput. Sci. 2021, 181, 347–352. [Google Scholar] [CrossRef]
- Fuertes, G.; Zamorano, J.; Alfaro, M.; Vargas, M.; Sabattin, J.; Duran, C.; Ternero, R.; Rivera, R. Opportunities of the Technological Trends Linked to Industry 4.0 for Achieve Sustainable Manufacturing Objectives. Sustainability 2022, 14, 11118. [Google Scholar] [CrossRef]
- Baran, E.; Korkusuz Polat, T. Classification of Industry 4.0 for Total Quality Management: A Review. Sustainability 2022, 14, 3329. [Google Scholar] [CrossRef]
- Contini, G.; Peruzzini, M. Sustainability and Industry 4.0: Definition of a Set of Key Performance Indicators for Manufacturing Companies. Sustainability 2022, 14, 11004. [Google Scholar] [CrossRef]
- Patel, P.C.; Feng, C.; Guedes, M.J. Marketing capability and new venture survival: The role of marketing myopia. Ind. Mark. Manag. 2021, 93, 307–326. [Google Scholar] [CrossRef]
- Tang, T.; Zhang, S.; Peng, J. The value of marketing innovation: Market-driven versus market-driving. J. Bus. Res. 2021, 126, 88–98. [Google Scholar] [CrossRef]
- Babar, M.; Habib, A. Product market competition in accounting, finance, and corporate governance: A review of the literature. Int. Rev. Financ. Anal. 2021, 73, 101607. [Google Scholar] [CrossRef]
- Erdmann, A.; Ponzoa, J.M. Digital inbound marketing: Measuring the economic performance of grocery e-commerce in Europe and the USA. Technol. Forecast. Soc. Chang. 2021, 162, 120373. [Google Scholar] [CrossRef] [PubMed]
- Hughes, T.; Vafeas, M. Marketing Agency/Client Service-For-Service Provision in an Age of Digital Transformation. J. Bus.-Bus. Mark. 2019, 26, 265–280. [Google Scholar] [CrossRef]
- Gregor, B. Evolution and modern concepts of marketing. Studia Pol. Akad. Nauk Kom. Przestrz. Zagospod. Kraj. 2002, 112, 9–36. [Google Scholar]
- Rahayu, A.U.; Kautsar, A. Marketing 4.0: A Digital Transformation in Pharmaceutical Industry to Reach Customer Brand Experience. J. Univ. Padjadjaran 2018, 16, 80–85. [Google Scholar] [CrossRef]
- Hwang, J.; Kim, J.Y. Food tourists’ connectivity through the 5A journey and advocacy: Comparison between generations Y and X. Asia Pac. J. Tour. Res. 2020, 25, 27–38. [Google Scholar] [CrossRef]
- Székely, S.; Csata, Z.; Cioca, L.I.; Benedek, A. Industrial Marketing 4.0—Upgrading the Industrial Costumers’ Path to the Digital Economy. Pol. J. Manag. Stud. 2020, 22, 535–548. [Google Scholar] [CrossRef]
- Dash, G.; Kiefer, K.; Paul, J. Marketing-to-Millennials: Marketing 4.0, customer satisfaction and purchase intention. J. Bus. Res. 2021, 122, 608–620. [Google Scholar] [CrossRef]
- Aoki, K.; Obeng, E.; Borders, A.L.; Lester, D.H. Can brand experience increase customer contribution: How to create effective sustainable touchpoints with customers? J. Glob. Sch. Mark. Sci. 2019, 29, 51–62. [Google Scholar] [CrossRef]
- Duncan, T. Principles of Advertising & IMC, 2nd ed.; McGraw-Hill Companies: Chicago, IL, USA, 2005. [Google Scholar]
- Syam, N.; Sharma, A. Waiting for sales renaissance in the fourth industrial revolution: Machine learning and artificial intelligence in sales research and practice. Ind. Mark. Manag. 2018, 69, 135–146. [Google Scholar] [CrossRef]
- Mustak, M.; Salminen, J.; Plé, L.; Wirtz, J. Artificial intelligence in marketing: Topic modeling, scientometric analysis, and research agenda. J. Bus. Res. 2020, 123, 389–404. [Google Scholar] [CrossRef]
- Kitchens, B.; Dobolyi, D.; Li, J.; Abbasi, A. Advanced customer analytics: Strategic value through integration of relationship-oriented Big Data. J. Manag. Inf. Syst. 2018, 35, 540–574. [Google Scholar] [CrossRef]
- Dekimpe, M.G. Retailing and retailing research in the age of big data analysis. Int. J. Res. Mark. 2020, 37, 3–14. [Google Scholar] [CrossRef]
- Dzyabura, D.; Hauser, J.R. Recommending products when consumers learn their preferences weights. Mark. Sci. 2019, 38, 365–541. [Google Scholar] [CrossRef]
- Jahn, B.; Kunz, W. How to transform consumers into fans of your brand. J. Serv. Manag. 2012, 23, 344–361. [Google Scholar] [CrossRef]
- Pantano, E.; Pizzi, G. Forecasting artificial intelligence on online customer assistance: Evidence from chatbot patent analysis. J. Retail. Consum. Serv. 2020, 55, 102096. [Google Scholar] [CrossRef]
- Tjepkema, L. What Is Artificial Intelligence (AI) Marketing? A Complete Guide. Emarsys. 2016, pp. 53–55. Available online: https://emarsys.com/learn/blog/artificial-intelligence-marketing-solutions/ (accessed on 31 May 2021).
- Wirth, N. Hello marketing, what can artificial intelligence help you with. Int. J. Mark. Res. 2018, 60, 435–438. [Google Scholar] [CrossRef]
- Verma, S.; Sharma, R.; Deb, S.; Maitra, D. Artificial intelligence in marketing: Systematic review and future research direction. Int. J. Inf. Manag. Data Insights 2021, 1, 100002. [Google Scholar] [CrossRef]
- Janarthanan, R.; Balamurali, R.; Annapoorani, A.; Vimala, V. Prediction of rainfall using Fuzzy Logic. Mater. Today Proc. 2021, 37, 959–963. [Google Scholar] [CrossRef]
- Mijović, N.; Kalić, M.; Kuljanin, J. Tuning the Fuzzy Logic system by two meta-heuristics: Case study of airline market share on long-haul routes. Transp. Res. Procedia 2021, 52, 453–460. [Google Scholar] [CrossRef]
- Yıldız, S.; Kişoğlu, S. Bulanık Mantık Yaklaşımı ile Hazır Giyimde Beden Numarası Eşleştirme. E-J. New World Sci. Acad. 2011, 6, 2C0031. [Google Scholar]
- Sarmah, P.; Nema, A.K.; Sarmah, R. An approach to determine the quality of EIA reports of hydropower plants using analytic network process and Fuzzy Logic toolbox. Environ. Impact Assess. Rev. 2020, 85, 106462. [Google Scholar] [CrossRef]
- Soylu, S.; Carman, K. Fuzzy Logic based automatic slip control system for agricultural tractors. J. Terramechanics 2021, 95, 25–32. [Google Scholar] [CrossRef]
- Iancu, I. Heart disease diagnosis based on mediative Fuzzy Logic. Artif. Intell. Med. 2018, 89, 51–60. [Google Scholar] [CrossRef]
- Arslankaya, S.; Celik, T.M. Prediction of Heart Attack Using Fuzzy Logic Method and Determination of Factors Affecting Heart Attacks. Int. J. Comput. Exp. Sci. Eng. (IJCESEN) 2021, 7, 1–8. [Google Scholar] [CrossRef]
- Fu, Y.L.; Liang, K.C. Fuzzy Logic programming and adaptable design of medical products for the COVID-19 anti-epidemic normalization. Comput. Methods Programs Biomed. 2020, 197, 105762. [Google Scholar] [CrossRef]
- Kokoc, M.; Ersoz, S.; Aktepe, A. A Fuzzy Inference System Proposal for Selecting Marketing Strategy. Int. J. East. Anatolia Sci. Eng. Des. 2020, 2, 1–21. [Google Scholar]
- Li, S.; Li, J.Z. Agents International: Integration of multiple agents, simulation, knowledge bases and Fuzzy Logic for international marketing decision making. Expert Syst. Appl. 2010, 37, 2580–2587. [Google Scholar] [CrossRef]
- Lin, H.C.; Wang, C.S.; Chen, J.C.; Wu, B. New statistical analysis in marketing research with fuzzy data. J. Bus. Res. 2016, 69, 2176–2181. [Google Scholar] [CrossRef]
- Howells, K.; Ertugan, A. Applying Fuzzy Logic for sentiment analysis of social media network data in marketing. In Proceedings of the 9th International Conference on Theory and Application of Soft Computing, Computing with Words and Perception, ICSCCW 2017, Budapest, Hungary, 24–25 August 2017. [Google Scholar]
- ETBIS. 2020. Available online: https://eticaret.gov.tr/istatistikler (accessed on 21 March 2021).
- Erdogan, G.M. E-Commerce and Digital Advertising Investments in the COVID-19 Period. Selcuk Commun. Mag. 2020, 13, 1296–1318. [Google Scholar]
- Wang, H.; Ko, E.; Woodside, A.; Yu, J. SNS marketing activities as a sustainable competitive advantage and traditional market equity. J. Bus. Res. 2021, 130, 378–383. [Google Scholar] [CrossRef]
- Tarabasz, A. The reevaluation of communication in customer approach—Towards Marketing 4.0. Int. J. Contemp. Manag. 2013, 12, 124–134. [Google Scholar]
- Kotler, P.; Kartajaya, H.; Setiawan, I. Marketing 4.0 Moving from Traditional to Digital; John Wiley & Sons, Inc.: Hoboken, NJ, USA, 2017. [Google Scholar]
- Isilar, H.B. Evaluation of Digital Marketing Applications in Airline Industry. J. Aviat. Space Stud. 2021, 1, 42–63. [Google Scholar]
- Swoboda, B.; Winters, A. Effects of the most useful online-offline and online-offline channel integration services for consumers. Decis. Support Syst. 2021, 145, 113522. [Google Scholar] [CrossRef]
- Gau, W.B. A Reflection on Marketing 4.0 From the Perspective of Senior Citizen’s Communities of Practice. SAGE Open 2019, 9, 21582440198. [Google Scholar] [CrossRef]
- Martínez-Ruiz, M.P.; Gómez-Suárez, M.; Jiménez-Zarco, A.I.; Izquierdo-Yusta, A. Editorial: Toward Consumer 4.0 Insight and Opportunities Under the Marketing 4.0 Scenario. Front. Pyscol. 2021, 11, 611114. [Google Scholar] [CrossRef]
- Wereda, W.; Woźniak, J. Building Relationships with Customer 4.0 in the Era of Marketing 4.0: The Case Study of Innovative Enterprises in Poland. Soc. Sci. 2019, 8, 177. [Google Scholar] [CrossRef]
- Varey, R.J.; McKie, D. Staging consciousness: Marketing 3.0, post-consumerism and future pathways. J. Cust. Behav. 2010, 9, 321–334. [Google Scholar] [CrossRef]
- Wu, L.; Liu, H. Tracing fake-news footprints: Characterizing social media messages by how they propagate. In Proceedings of the Eleventh ACM International Conference on Web Search and Data Mining, Marina Del Rey, CA, USA, 5–9 February 2018; pp. 637–645. [Google Scholar]
- Andreini, D.; Pedeliento, G.; Zarantonello, L.; Solerio, C. A renaissance of brand experience: Advancing the concept through a multi-perspective analysis. J. Bus. Res. 2018, 91, 123–133. [Google Scholar] [CrossRef]
- Tampi, E.N.H.; Pamungkas, I.N.A. Analysis Customer Path 5A Pada Sponsor Film AADC 2 Sebagai Program Entertainment Branding. ProTVF 2018, 2, 69–86. [Google Scholar] [CrossRef]
- Softscotch. New Customer Paths. 2021. Available online: https://www.softscotch.com/new-customer-path (accessed on 5 February 2021).
- Mawarni, D.M.; Pamungkas, I.N.A. Analysis of Customer Path 5A on Instagram Tcash. E-Proceeding Manag. 2019, 6, 1402–1411. [Google Scholar]
- Brakus, J.J.; Schmitt, B.H.; Zarantonello, L. Brand experience: What is it? How is it measured? Does it affect loyalty? J. Mark. 2009, 73, 52–68. [Google Scholar] [CrossRef]
- Ertekin, D. Marketing Sectors and Archetypes. 2018. Available online: https://medium.com/@AmpersandBlog/pazarlama-sekt%C3%B6r%C3%BC-ve-arketipleri-8b18eff2b5ce (accessed on 5 August 2021).
- Zadeh, L.A. Fuzzy Sets. Inf. Control 1965, 8, 338–353. [Google Scholar] [CrossRef]
- Zimmerman, H.J. Fuzzy Set Theory and Its Applications; Kluwer Ac. Publishing: New York, NY, USA, 1990; 400p. [Google Scholar]
- Homaifar, A.; McCormick, E. Simultaneous design of membership functions and rule sets for fuzzy controllers using genetic algorithms. IEEE Trans. Fuzzy Syst. 1995, 3, 129–139. [Google Scholar] [CrossRef]
- Keskenler, M.F.; Keskenler, E.F. Historical Development of Fuzzy Logic. Takvim-I Vekayi 2017, 5, 1–10. [Google Scholar]
- Ozkan, E.; Iphar, M.; Konuk, A. Fuzzy Logic Approach in Resource Classification. Int. J. Min. Reclam. Environ. 2017, 33, 183–205. [Google Scholar] [CrossRef]
- Basligil, H. The fuzzy analytic hierarchy process for software selection problems. J. Eng. Nat. Sci. 2005, 3, 24–33. [Google Scholar]
- Rodriguez, K.L.F.; Romero, F.T. Desarrollo de un sistema logico difuso para el control de la locomocion bipeda de un robot humanoide NAO. Res. Comput. Sci. 2016, 113, 181–194. [Google Scholar] [CrossRef]
- Shanthi, L.; Bogale, B.; Ali, M. Survey on Fuzzy Logic and subjective performance evaluation of supply chain management. Int. J. Sci. Res. Comput. Sci. Eng. Inf. Technol. 2018, 3, 636–642. [Google Scholar]
- Korkusuz Polat, T. Risk Priority with Fuzzy Logic: Application of A Textile Factory. Sak. Univ. J. Sci. 2019, 23, 203–212. [Google Scholar] [CrossRef]
- Aktepe, A.; Ersoz, S.; Turker, A.K.; Barisci, N.; Dalgic, A. An inventory classification approach combining expert systems, clustering, and fuzzy logic with the ABC method, and an application. S. Afr. J. Ind. Eng. 2018, 29, 49–62. [Google Scholar] [CrossRef]
- Turksen, I.B.; Zarandi, M.H.F. Practical Applications of Fuzzy Technologies in Production Planning and Programming-Fuzzy and Clear Approaches; Zimmermann, H.J., Ed.; Kluwer Academic: Norwell, MA, USA, 1999; pp. 479–529. [Google Scholar]
- Ross, T. Fuzzy Logic with Engineering Applications; John Wiley & Sons: West Sussex, UK, 1995. [Google Scholar]
- Mohsin, K.M.; Mokhtar, A.A.; Tse, P.W. A fuzzy logic method: Predicting corrosion under insulation of piping systems with modelling of CUI 3D surfaces. Int. J. Press. Vessel. Pip. 2019, 175, 103929. [Google Scholar] [CrossRef]
- Jain, A.; Sharma, A. Membership Function Equation Methods For Fuzzy Logic Systems. A Comprehensive Review. J. Crit. Rev. 2020, 7, 8717–8733. Available online: https://www.bibliomed.org/mnsfulltext/197/197-1601130290.pdf?1626105764 (accessed on 1 May 2021).
- Lee, C.F.; Tzeng, G.H.; Wang, S.Y. A Fuzzy Set Approach for Generalized CRR Model: An Empirical Analysis of S&P 500 Index Options. Rev. Quant. Financ. Account. 2005, 25, 255–275. [Google Scholar]
- Mavani, N.R.; Yuh, L.C.; Hashim, H.; Rahman, N.A.; Ali, J.M. Fuzzy Mamdani based user-friendly interface for food preservatives determination. Food Bioprod. Process. 2021, 126, 282–292. [Google Scholar] [CrossRef]
- Voskoglou, M. Use of the Triangular Fuzzy Numbers for Student Assessment. Am. J. Appl. Math. Stat. 2015, 3, 1–9. Available online: https://arxiv.org/ftp/arxiv/papers/1507/1507.03257.pdf (accessed on 1 May 2021).
- Arji, G.; Ahmadi, H.; Nilashi, M.; Rashid, T.A.; Ahmed, O.H.; Aljojo, N.; Zainol, A. Fuzzy Logic approach for infectious disease diagnosis: A methodical evaluation, literature and classification. Biocybern. Biomed. Eng. 2019, 39, 937–955. [Google Scholar] [CrossRef]
- Tanak Coşkun, G.; Yılmaz Yalçıner, A. Determining the best price with linear performance pricing and checking with fuzzy logic. Comput. Ind. Eng. 2021, 154, 107150. [Google Scholar] [CrossRef]
- Ahmadi, M.H.E.; Royaee, S.J.; Tayyebi, S.; Boozarjomehry, R.B. A new insight into implementing Mamdani fuzzy inference system for dynamic process modeling: Application on flash separator fuzzy dynamic modeling. Eng. Appl. Artif. Intell. 2020, 90, 103485. [Google Scholar] [CrossRef]
- Nilashi, M.; Ibrahim, O.; Ahmadi, H.; Shahmoradi, L. A knowledge-based system for breast cancer classification using Fuzzy Logic method. Telemat. Inform. 2017, 34, 133–144. [Google Scholar] [CrossRef]
- Danish, E.; Onder, M. Application of Fuzzy Logic for Predicting of Mine Fire in Underground Coal Mine. Saf. Health Work. 2020, 11, 322–334. [Google Scholar] [CrossRef] [PubMed]
- Beigzadeh, R.; Eiamsa-ard, S. Fuzzy Logic to thermal and friction characteristics of turbulent air-flow over diamond-shaped turbulators. Int. Commun. Heat Mass Transf. 2021, 120, 105001. [Google Scholar] [CrossRef]
- Adriaenssens, V.; Baets, B.D.; Goethals, P.L.M.; Pauw, N.D. Fuzzy rule-based models for decision support in ecosystem management. Sci. Total Environ. 2004, 319, 1–12. [Google Scholar] [CrossRef]
- Anooj, P.K. Clinical decision support system: Risk level prediction of heart disease using weighted fuzzy rules. J. King Saud Univ. Comput. Inf. Sci. 2012, 24, 127–140. [Google Scholar] [CrossRef]
- Kaur, A.; Kaur, A. Comparison of mamdani-type and sugeno-type fuzzy inference systems for air conditioning system. Int. J. Soft Comput. Eng. 2012, 2, 323–325. [Google Scholar]
- Paul, A.K.; Shill, P.C.; Rabin, M.R.I.; Murase, K. Adaptive weighted fuzzy rule-based system for the risk level assessment of heart disease. Appl. Intell. 2018, 48, 1739–1756. [Google Scholar] [CrossRef]
- Dhimish, M.; Holmes, V.; Mehrdadi, B.; Dales, M. Comparing Mamdani Sugeno Fuzzy Logic and RBF ANN network for PV fault detection. Renew. Energy 2018, 117, 257–274. [Google Scholar] [CrossRef]
- Mazhar, S.; Ditta, A.; Bulgariu, L.; Ahmad, I.; Ahmed, M.; Nadiri, A.A. Sequential treatment of paper and pulp industrial wastewater: Prediction of water quality parameters by Mamdani Fuzzy Logic model and phytotoxicity assessment. Chemosphere 2019, 227, 256–268. [Google Scholar] [CrossRef]
- Szczepaniak, P.S. Fuzzy and Genetic Approach to Diagnosis of Power Transformers. IFAC Proc. Vol. 2000, 33, 417–422. [Google Scholar] [CrossRef]
- Soto-Zarazúa, G.M.; Rico-García, E.; Ocampo, R.; Guevara-González, R.G.; Herrera-Ruiz, G. Fuzzy-logic-based feeder system for intensive tilapia production (oreochromis niloticus). Aquac. Int. 2010, 18, 379–391. [Google Scholar] [CrossRef]
- Liu, Y.; Gayle, A.A.; Smith, A.W.; Rocklöv, J. The reproductive number of COVID-19 is higher compared to SARS coronavirus. J. Travel Med. 2020, 27, taaa021. [Google Scholar] [CrossRef] [PubMed]
- Zhu, N.; Zhang, D.; Wang, W.; Li, X.; Yang, B.; Song, J. A Novel Coronavirus from Patients with Pneumonia in China. N. Engl. J Med. 2020, 382, 727–733. [Google Scholar] [CrossRef] [PubMed]










| Pre-Pandemic | During Pandemic | |
|---|---|---|
| PAR | 0.96 | 0.79 |
| BAR | 0.78 | 0.71 |
| Linguistic Variables | Fuzzy Numbers |
|---|---|
| Never | (0 0.5 1) |
| Rarely | (1 1.5 2) |
| Sometimes | (2 2.5 3) |
| Usually | (3 3.5 4) |
| Always | (4 4.5 5) |
Publisher’s Note: MDPI stays neutral with regard to jurisdictional claims in published maps and institutional affiliations. |
© 2022 by the authors. Licensee MDPI, Basel, Switzerland. This article is an open access article distributed under the terms and conditions of the Creative Commons Attribution (CC BY) license (https://creativecommons.org/licenses/by/4.0/).
Share and Cite
Yasar, O.; Korkusuz Polat, T. A Fuzzy-Based Application for Marketing 4.0 Brand Perception in the COVID-19 Process. Sustainability 2022, 14, 16407. https://doi.org/10.3390/su142416407
Yasar O, Korkusuz Polat T. A Fuzzy-Based Application for Marketing 4.0 Brand Perception in the COVID-19 Process. Sustainability. 2022; 14(24):16407. https://doi.org/10.3390/su142416407
Chicago/Turabian StyleYasar, Ozge, and Tulay Korkusuz Polat. 2022. "A Fuzzy-Based Application for Marketing 4.0 Brand Perception in the COVID-19 Process" Sustainability 14, no. 24: 16407. https://doi.org/10.3390/su142416407
APA StyleYasar, O., & Korkusuz Polat, T. (2022). A Fuzzy-Based Application for Marketing 4.0 Brand Perception in the COVID-19 Process. Sustainability, 14(24), 16407. https://doi.org/10.3390/su142416407

