Modeling the Barriers Surrounding Digital Government Implementation: Revealing Prospect Opportunities in Saudi Arabia
Abstract
1. Introduction
2. Literature Review
2.1. Digital Government (DG)
2.2. Digital Government (DG) in Saudi Arabia
2.3. Interpretive Structural Modeling (ISM) and Barriers to Digital Government (DG)
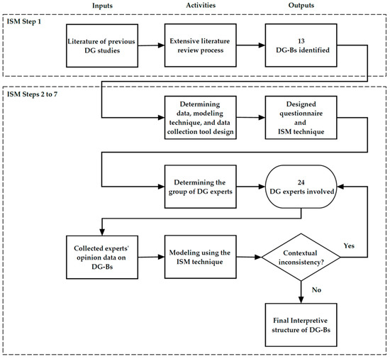
3. Materials and Methods
4. Results
5. Discussion
6. Conclusions
Author Contributions
Funding
Institutional Review Board Statement
Data Availability Statement
Acknowledgments
Conflicts of Interest
References
- Pardi, F.; Nawi, A.S.; Salleh, A.M. Determining Factors toward a Sustainable Development Path in Selected ASEAN Countries and Japan—Evidence from Panel Data Analysis. Int. J. Bus. Inf. 2016, 11, 125–146. [Google Scholar]
- Boos, A. Genuine savings as an indicator for “weak” sustainability: Critical survey and possible ways forward in practical measuring. Sustainability 2015, 7, 4146–4182. [Google Scholar] [CrossRef]
- Koirala, B.S.; Pradhan, G. Determinants of sustainable development: Evidence from 12 Asian countries. Sustain. Dev. 2020, 28, 39–45. [Google Scholar] [CrossRef]
- World Bank. Beyond GDP—Measuring Progress, True Wealth, and the Well-Being of the Nations. 2012. Available online: https://ec.europa.eu/environment/beyond_gdp/download/factsheets/bgdp-ve-ans.pdf (accessed on 7 July 2022).
- World Bank. World Development Indicators. Adjusted Net Savings. 2020. Available online: https://databank.worldbank.org/reports.aspx?source=World-Development-Indicators (accessed on 7 July 2022).
- World Bank. Where Is the Wealth of the Nations? Measuring Capital for the 21st Century; World Bank: Washington, DC, USA, 2006; Available online: https://openknowledge.worldbank.org/bitstream/handle/10986/7505/348550REVISED0101Official0use0ONLY1.pdf?sequence=1 (accessed on 7 July 2022).
- Boos, A.; Holm-Müller, K. The relationship between the resource curse and genuine savings: Empirical evidence. J. Sustain. Dev. 2013, 6, 59. [Google Scholar] [CrossRef]
- Boţa-Avram, C.; Groşanu, A.; Răchişan, P.-R.; Gavriletea, M.D. The bidirectional causality between country-level governance, economic growth and sustainable development: A cross-country data analysis. Sustainability 2018, 10, 502. [Google Scholar] [CrossRef]
- Sato, M.; Samreth, S.; Sasaki, K. The impact of institutional factors on the performance of genuine savings. Int. J. Sustain. Dev. World Ecol. 2018, 25, 56–68. [Google Scholar] [CrossRef]
- Hanley, N.; Dupuy, L.; McLaughlin, E. Genuine savings and sustainability. J. Econ. Surv. 2015, 29, 779–806. [Google Scholar] [CrossRef]
- Acemoglu, D.; Robinson, J.A. Why Nations Fail: The Origins of Power, Prosperity, and Poverty; Crown Publishers: New York, NY, USA, 2012. [Google Scholar]
- Güney, T. Governance and sustainable development: How effective is governance? J. Int. Trade Econ. Dev. 2017, 26, 316–335. [Google Scholar] [CrossRef]
- UN Escap. What Is Good Governance? 2009. Available online: https://www.unescap.org/sites/default/files/good-governance.pdf (accessed on 1 November 2022).
- Weiss, T.G. Governance, good governance and global governance: Conceptual and actual challenges. Third World Q. 2000, 21, 795–814. [Google Scholar] [CrossRef]
- Bawazir, S.A. The key factors of successful sustainable development: E-Government in Saudi Arabia as an example. In Proceedings of the Saudi 18th National Computer Conference (NCC18), Riyadh, Saudi Arabia, 26–29 March 2006; pp. 13–18. [Google Scholar]
- Adjei-Bamfo, P.; Maloreh-Nyamekye, T.; Ahenkan, A. The role of e-government in sustainable public procurement in developing countries: A systematic literature review. Resour. Conserv. Recycl. 2019, 142, 189–203. [Google Scholar] [CrossRef]
- United Nations. United Nations e-Government Survey 2018—Gearing e-Government to Support Transformation towards Sustainable and Resilient Societies; United Nations: New York, NY, USA, 2018. [Google Scholar]
- Elbahnasawy, N.G. E-government, internet adoption, and corruption: An empirical investigation. World Dev. 2014, 57, 114–126. [Google Scholar] [CrossRef]
- Ojo, J.S. E-governance: An imperative for sustainable grass root development in Nigeria. J. Public Adm. Policy Res. 2014, 6, 77–89. [Google Scholar] [CrossRef][Green Version]
- Srivastava, S.C.; Teo, T.S.; Devaraj, S. You Can’t Bribe a Computer: Dealing with the societal challenge of corruption through ICT. Mis Q. 2016, 40, 511–526. [Google Scholar] [CrossRef]
- Majeed, M.T.; Malik, A. E-government, financial development and economic growth. Pak. J. Appl. Econ. 2016, 26, 107–128. [Google Scholar]
- Gautam, A.; Jain, S.; Gautam, I. E governance: A potent tool for effective governance. Int. J. Sci. Technol. Manag. 2017, 6, 503–516. [Google Scholar]
- Khan, F.N.; Majeed, M.T. ICT and e-Government as the sources of economic growth in information age: Empirical evidence from South Asian economies. South Asian Stud. 2020, 34, 227–249. [Google Scholar]
- Bounabat, B. From e-Government to digital Government: Stakes and Evolution Models. E-Ti Electron. J. Inf. Technol. 2017, 10, 1–20. [Google Scholar]
- Digital Government Authority (DGA). Available online: https://dga.gov.sa/dga?id=create_commission (accessed on 7 July 2022).
- Jensen, M. Information and Communication Technologies (ICTs) as Tools for Improving Local Governance in Africa. A UNESCO Project Mission Report and Assessment of the Current Situation and Outlookin Selected African Municipalities (Zanzibar, Lusaka, and Maputo) to Identify Needs for Training on e-Governance, UNESCO, Paris. 2002. Available online: https://silo.tips/download/information-and-communication-technologies-icts-as-tools-for-improving-local-gov (accessed on 30 June 2022).
- Erkut, B. From digital government to digital governance: Are we there yet? Sustainability 2020, 12, 860. [Google Scholar] [CrossRef]
- Moon, M.J.; Lee, J.; Roh, C.-Y. The evolution of internal IT applications and e-government studies in public administration: Research themes and methods. Adm. Soc. 2014, 46, 3–36. [Google Scholar] [CrossRef]
- Dawes, S.S. Governance in the digital age: A research and action framework for an uncertain future. Gov. Inf. Q. 2009, 26, 257–264. [Google Scholar] [CrossRef]
- Scholl, H.J. Is e-government research a flash in the pan or here for the long shot? In Proceedings of the International Conference on Electronic Government, Kraków, Poland, 4–8 September 2006; Springer: Berlin/Heidelberg, Germany, 2006; pp. 13–24. [Google Scholar]
- Erman, N.; Todorovski, L. Mapping the e-government research with social network analysis. In Proceedings of the International Conference on Electronic Government, Kraków, Poland, 4–8 September 2006; Springer: Berlin/Heidelberg, Germany, 2009; pp. 13–25. [Google Scholar]
- Meijer, A.; Bekkers, V. A metatheory of e-government: Creating some order in a fragmented research field. Gov. Inf. Q. 2015, 32, 237–245. [Google Scholar] [CrossRef]
- Scholl, H.J. Making Sense of Indices and Impact Numbers: Establishing Leading EGOV Scholars’ “Signatures”. In Proceedings of the International Conference on Electronic Government; Springer: Cham, Switzerland, 2016; pp. 3–18. [Google Scholar]
- Scholl, H.J.J. Profiling the EG research community and its core. In Proceedings of the International Conference on Electronic Government, Kraków, Poland, 4–8 September 2006; Springer: Berlin/Heidelberg, Germany, 2009; pp. 1–12. [Google Scholar]
- Heeks, R.; Bailur, S. Analyzing e-government research: Perspectives, philosophies, theories, methods, and practice. Gov. Inf. Q. 2007, 24, 243–265. [Google Scholar] [CrossRef]
- Grönlund, Å.; Andersson, A. e-Gov research quality improvements since 2003: More rigor, but research (perhaps) redefined. In Proceedings of the International Conference on Electronic Government, Kraków, Poland, 4–8 September 2006; Springer: Berlin/Heidelberg, Germany, 2006; pp. 1–12. [Google Scholar]
- Wahid, F. The current state of research on eGovernment in developing countries: A literature review. In Proceedings of the International Conference on Electronic Government, Kraków, Poland, 4–8 September 2006; Springer: Berlin/Heidelberg, Germany, 2012; pp. 1–12. [Google Scholar]
- Dawes, S.S. Advancing Digital Government: The Research-Practice-Knowledge Connection. Gest. Polít. Pública 2013, 22, 49–67. [Google Scholar]
- Gil-García, J.R.; Pardo, T.A. E-government success factors: Mapping practical tools to theoretical foundations. Gov. Inf. Q. 2005, 22, 187–216. [Google Scholar] [CrossRef]
- Gil-Garcia, J.R.; Pardo, T.A.; Nam, T. What makes a city smart? Identifying core components and proposing an integrative and comprehensive conceptualization. Inf. Polity 2015, 20, 61–87. [Google Scholar] [CrossRef]
- Scholl, H.J. The EGOV research community: An update on where we stand. In Proceedings of the International Conference on Electronic Government, Kraków, Poland, 4–8 September 2006; Springer: Berlin/Heidelberg, Germany, 2014; pp. 1–16. [Google Scholar]
- Yıldız, M. Big questions of e-government research. Inf. Polity 2012, 17, 343–355. [Google Scholar] [CrossRef]
- Alharbi, A.S.; Halikias, G.; Basahel, A.M.; Yamin, M. Digital Governments of Developed Nations and Saudi Arabia: A Comparative Study. In Proceedings of the 2020 7th IEEE International Conference on Computing for Sustainable Global Development (INDIACom), New Delhi, India, 12–14 March 2020; pp. 255–260. [Google Scholar]
- Alharbi, A.S.; Halikias, G.; Yamin, M.; Basahel, A. An overview of M-government services in Saudi Arabia. Int. J. Inf. Technol. 2020, 12, 1237–1241. [Google Scholar] [CrossRef]
- UNiSYS. Digital Government vs. e-Government. 2022. Available online: https://www.unisys.com/glossary/digital-government-services/#:~:text=Digital%20government%20refers%20to%20the,the%20governments’%20goals%20a%20reality (accessed on 7 July 2022).
- Alghamdi, S.; Beloff, N. Innovative Framework for e-Government adoption in Saudi Arabia: A Study from the business sector perspective. Int. J. Adv. Comput. Sci. Appl. 2016, 7, 655–664. [Google Scholar] [CrossRef]
- Almukhlifi, A.; Deng, H.; Kam, B. e-Government adoption in Saudi Arabia: The moderation influence of transparency. J. Adv. Inf. Technol. 2019, 10, 1–8. [Google Scholar] [CrossRef]
- Santa, R.; MacDonald, J.B.; Ferrer, M. The role of trust in e-Government effectiveness, operational effectiveness and user satisfaction: Lessons from Saudi Arabia in e-G2B. Gov. Inf. Q. 2019, 36, 39–50. [Google Scholar] [CrossRef]
- United Nations ESCWA. Government Electronic and Mobile Services (GEMS-2020) Maturity Index December 2021. February. 2022. Available online: https://www.unescwa.org/publications/government-electronic-mobile-services-maturity-index-2021 (accessed on 7 July 2022).
- Dener, C.; Nii-Aponsah, H.; Ghunney, L.E.; Johns, K.D. GovTech Maturity Index: The State of Public Sector Digital Transformation. International Development in Focus; World Bank: Washington, DC, USA, 2021; Available online: https://openknowledge.worldbank.org/handle/10986/36233 (accessed on 7 July 2022).
- Sushil, S. Interpreting the interpretive structural model. Glob. J. Flex. Syst. Manag. 2012, 13, 87–106. [Google Scholar] [CrossRef]
- Kannan, G.; Haq, A.N.; Sasikumar, P.; Arunachalam, S. Analysis and selection of green suppliers using interpretative structural modelling and analytic hierarchy process. Int. J. Manag. Decis. Mak. 2008, 9, 163–182. [Google Scholar] [CrossRef]
- Mandal, A.; Deshmukh, S. Vendor selection using interpretive structural modelling (ISM). Int. J. Oper. Prod. Manag. 1994, 14, 52–59. [Google Scholar] [CrossRef]
- Makki, A.A.; Alidrisi, H.; Iqbal, A.; Al-Sasi, B.O. Barriers to green entrepreneurship: An ISM-based investigation. J. Risk Financ. Manag. 2020, 13, 249. [Google Scholar] [CrossRef]
- Attard, J.; Orlandi, F.; Scerri, S.; Auer, S. A systematic review of open government data initiatives. Gov. Inf. Q. 2015, 32, 399–418. [Google Scholar] [CrossRef]
- Barcevičius, E.; Cibaitė, G.; Codagnone, C.; Gineikytė, V.; Klimavičiūtė, L.; Liva, G.; Matulevič, L.; Misuraca, G.; Vanini, I. Exploring Digital Government Transformation in the EU; Publications Office of the European Union: Luxembourg, 2019. [Google Scholar] [CrossRef]
- Chadwick, A. Explaining the failure of an online citizen engagement initiative: The role of internal institutional variables. J. Inf. Technol. Polit. 2011, 8, 21–40. [Google Scholar] [CrossRef]
- Ebrahim, Z.; Irani, Z. E-government adoption: Architecture and barriers. Bus. Process Manag. J. 2005, 11, 589–611. [Google Scholar] [CrossRef]
- Eggers, W.D.; Bellman, J. The Journey to Government’s Digital Transformation. Deloitte. 2015. Available online: https://www2.deloitte.com/content/dam/insights/us/articles/digital-transformation-in-government/DUP_1081_Journey-to-govt-digital-future_MASTER.pdf (accessed on 7 July 2022).
- Eynon, R.; Dutton, W.H. Barriers to networked governments: Evidence from Europe. Prometheus 2007, 25, 225–242. [Google Scholar] [CrossRef]
- Lam, W. Barriers to e-government integration. J. Enterp. Inf. Manag. 2005, 18, 511–530. [Google Scholar] [CrossRef]
- Norris, D.F.; Reddick, C.G. Local e-government in the United States: Transformation or incremental change? Public Adm. Rev. 2013, 73, 165–175. [Google Scholar] [CrossRef]
- Savoldelli, A.; Codagnone, C.; Misuraca, G. Understanding the e-government paradox: Learning from literature and practice on barriers to adoption. Gov. Inf. Q. 2014, 31 (Suppl. S1), S63–S71. [Google Scholar] [CrossRef]
- Schwester, R.W. Examining the Barriers to e-Government Adoption. Electron. J. e-Gov. 2009, 7, 113–122. [Google Scholar]
- Toots, M. Why E-participation systems fail: The case of Estonia’s Osale. Gov. Inf. Q. 2019, 36, 546–559. [Google Scholar] [CrossRef]
- Van Veenstra, A.F.; Klievink, B.; Janssen, M. Barriers and impediments to transformational government: Insights from literature and practice. Electron. Gov. Int. J. 2011, 8, 226–241. [Google Scholar] [CrossRef]
- Clarke, A. Digital government units: What are they, and what do they mean for digital era public management renewal? Int. Public Manag. J. 2020, 23, 358–379. [Google Scholar] [CrossRef]
- Martin, C. Barriers to the open government data agenda: Taking a multi-level perspective. Policy Internet 2014, 6, 217–240. [Google Scholar] [CrossRef]
- Noveck, B.; Glover, R. Today’s Problems, Yesterday’s Toolkit. 2019. Available online: https://apo.org.au/sites/default/files/resource-files/2019-08/apo-nid253231.pdf (accessed on 1 November 2022).
- Tangi, L.; Janssen, M.; Benedetti, M.; Noci, G. Barriers and drivers of digital transformation in public organizations: Results from a survey in the Netherlands. In Proceedings of the International Conference on Electronic Government, Kraków, Poland, 4–8 September 2006; Springer: Cham, Switzerland, 2020; pp. 42–56. [Google Scholar] [CrossRef]
- Tangi, L.; Janssen, M.; Benedetti, M.; Noci, G. Digital government transformation: A structural equation modelling analysis of driving and impeding factors. Int. J. Inf. Manag. 2021, 60, 102356. [Google Scholar] [CrossRef]
- Weerakkody, V.; Janssen, M.; El-Haddadeh, R. The resurgence of business process re-engineering in public sector transformation efforts: Exploring the systemic challenges and unintended consequences. Inf. Syst. e-Bus. Manag. 2021, 19, 993–1014. [Google Scholar] [CrossRef]
- Weerakkody, V.; El-Haddadeh, R.; Sabol, T.; Ghoneim, A.; Dzupka, P. E-government implementation strategies in developed and transition economies: A comparative study. Int. J. Inf. Manag. 2012, 32, 66–74. [Google Scholar] [CrossRef]
- Eynon, R.; Margetts, H. Organisational solutions for overcoming barriers to eGovernment. Eur. J. ePract. 2007, 1, 6. [Google Scholar]
- Meijer, A. E-governance innovation: Barriers and strategies. Gov. Inf. Q. 2015, 32, 198–206. [Google Scholar] [CrossRef]
- Wirtz, B.W.; Daiser, P. A meta-analysis of empirical e-government research and its future research implications. Rev. Int. Sci. Adm. 2018, 84, 153–172. [Google Scholar] [CrossRef]
- Pandel, A.; Harrell, C.; Fenton, N.; Zeichner, N. Best Practices in Government Digital Transformation: Preliminary Report. 2018. Available online: https://github.com/18F/transformation-research/blob/master/preliminary-report.md (accessed on 1 November 2022).
- Howes, S.; Bishop, T.K. The Hidden Obstacles to Government Digital Transformation; Institute for Government: London, UK, 2018; pp. 1–16. Available online: https://www.instituteforgovernment.org.uk/sites/default/files/publications/Digital_Transformation_final_WEB.pdf (accessed on 7 July 2022).
- Thakkar, J.; Kanda, A.; Deshmukh, S. Interpretive structural modeling (ISM) of IT-enablers for Indian manufacturing SMEs. Inf. Manag. Comput. Secur. 2008, 16, 113–136. [Google Scholar] [CrossRef]
- Jayant, A.; Azhar, M.; Singh, P. Interpretive structural modeling (ISM) approach: A state of the art literature review. Int. J. Res. Mech. Eng. Technol. 2015, 5, 15–21. [Google Scholar]
- Ravi, V.; Shankar, R. Analysis of interactions among the barriers of reverse logistics. Technol. Forecast. Soc. Chang. 2005, 72, 1011–1029. [Google Scholar] [CrossRef]
- Malone, D.W. An introduction to the application of interpretive structural modeling. Proc. IEEE 1975, 63, 397–404. [Google Scholar] [CrossRef]
- Wilson, C.; Mergel, I. Overcoming barriers to digital government: Mapping the strategies of digital champions. Gov. Inf. Q. 2022, 39, 101681. [Google Scholar] [CrossRef]
- Warshall, S. A theorem on boolean matrices. J. ACM 1962, 9, 11–12. [Google Scholar] [CrossRef]




| Acronym | Barrier | References |
|---|---|---|
| DG-B1 | Legal frameworks (privacy and security) | [55,56,57,58,59,60,61,62,63,64,65,66,67] |
| DG-B2 | Institutional habits and established “ways of doing things” | [56,58,63,64,67,68,69,70,71,72] |
| DG-B3 | Ethical concerns | [56] |
| DG-B4 | Risk aversion | [59,60,68,70,71,72,73,74,75,76] |
| DG-B5 | Perceived barriers related to law, organizational practice, finances | [64,68,70,71,76] |
| DG-B6 | Lack of awareness/strategic thinking | [55,57,61,62,64] |
| DG-B7 | Capacity and skills (project management) | [61,63] |
| DG-B8 | Lack of engagement with and demand from users/citizens | [55,56,60,62,63,64,65,67,74,77] |
| DG-B9 | Technological resources (software and standards) | [62,63] |
| DG-B10 | Technological infrastructure (computers and networks) | [56,58,60,61,62,63,65,66,67] |
| DG-B11 | Difficulty articulating benefits to others | [64,68,77,78] |
| DG-B12 | Political and management support and leadership | [55,57,58,60,61,62,63,64,65,70,71,73,75] |
| DG-B13 | Political coordination | [58,62,63,70] |
| Scenario | Direction of Relationship | SSIM Entry | IRM Entries | |
|---|---|---|---|---|
| (DG-Bi, DG-Bj) * | (DG-Bi, DG-Bj) * | (DG-Bi, DG-Bj) * | (DG-Bj, DG-Bi) * | |
| 1 | DG-Bi → DG-Bj | V | 1 | 0 |
| 2 | DG-Bi ← DG-Bj | A | 0 | 1 |
| 3 | DG-Bi ↔ DG-Bj | X | 1 | 1 |
| 4 | DG-Bi × DG-Bj | O | 0 | 0 |
| Barrier | DG-B1 | DG-B2 | DG-B3 | DG-B4 | DG-B5 | DG-B6 | DG-B7 | DG-B8 | DG-B9 | DG-B10 | DG-B11 | DG-B12 | DG-B13 |
|---|---|---|---|---|---|---|---|---|---|---|---|---|---|
| DG-B1 | A | A | A | A | X | A | X | A | V | V | V | A | |
| DG-B2 | V | V | V | V | V | V | V | V | V | V | V | ||
| DG-B3 | V | X | V | V | V | X | V | V | V | A | |||
| DG-B4 | A | V | X | V | A | V | V | V | A | ||||
| DG-B5 | V | V | V | X | V | V | V | A | |||||
| DG-B6 | A | X | A | V | V | V | A | ||||||
| DG-B7 | V | A | V | V | V | A | |||||||
| DG-B8 | A | V | V | V | A | ||||||||
| DG-B9 | V | V | V | A | |||||||||
| DG-B10 | X | X | A | ||||||||||
| DG-B11 | X | A | |||||||||||
| DG-B12 | A | ||||||||||||
| DG-B13 |
| Barrier | DG-B1 | DG-B2 | DG-B3 | DG-B4 | DG-B5 | DG-B6 | DG-B7 | DG-B8 | DG-B9 | DG-B10 | DG-B11 | DG-B12 | DG-B13 | Driving Power |
|---|---|---|---|---|---|---|---|---|---|---|---|---|---|---|
| DG-B1 | 1 | 0 | 0 | 0 | 0 | 1 | 0 | 1 | 0 | 1 | 1 | 1 | 0 | 6 |
| DG-B2 | 1 | 1 | 1 | 1 | 1 | 1 | 1 | 1 | 1 | 1 | 1 | 1 | 1 | 13 |
| DG-B3 | 1 | 0 | 1 | 1 | 1 | 1 | 1 | 1 | 1 | 1 | 1 | 1 | 0 | 11 |
| DG-B4 | 1 | 0 | 0 | 1 | 0 | 1 | 1 | 1 | 0 | 1 | 1 | 1 | 0 | 8 |
| DG-B5 | 1 | 0 | 1 | 1 | 1 | 1 | 1 | 1 | 1 | 1 | 1 | 1 | 0 | 11 |
| DG-B6 | 1 | 0 | 0 | 0 | 0 | 1 | 0 | 1 | 0 | 1 | 1 | 1 | 0 | 6 |
| DG-B7 | 1 | 0 | 0 | 1 | 0 | 1 | 1 | 1 | 0 | 1 | 1 | 1 | 0 | 8 |
| DG-B8 | 1 | 0 | 0 | 0 | 0 | 1 | 0 | 1 | 0 | 1 | 1 | 1 | 0 | 6 |
| DG-B9 | 1 | 0 | 1 | 1 | 1 | 1 | 1 | 1 | 1 | 1 | 1 | 1 | 0 | 11 |
| DG-B10 | 0 | 0 | 0 | 0 | 0 | 0 | 0 | 0 | 0 | 1 | 1 | 1 | 0 | 3 |
| DG-B11 | 0 | 0 | 0 | 0 | 0 | 0 | 0 | 0 | 0 | 1 | 1 | 1 | 0 | 3 |
| DG-B12 | 0 | 0 | 0 | 0 | 0 | 0 | 0 | 0 | 0 | 1 | 1 | 1 | 0 | 3 |
| DG-B13 | 1 | 0 | 1 | 1 | 1 | 1 | 1 | 1 | 1 | 1 | 1 | 1 | 1 | 12 |
| Dependence Power | 10 | 1 | 5 | 7 | 5 | 10 | 7 | 10 | 5 | 13 | 13 | 13 | 2 |
| Barrier | DG-B1 | DG-B2 | DG-B3 | DG-B4 | DG-B5 | DG-B6 | DG-B7 | DG-B8 | DG-B9 | DG-B10 | DG-B11 | DG-B12 | DG-B13 | Driving Power |
|---|---|---|---|---|---|---|---|---|---|---|---|---|---|---|
| DG-B1 | 1 | 0 | 0 | 0 | 0 | 1 | 0 | 1 | 0 | 1 | 1 | 1 | 0 | 6 |
| DG-B2 | 1 | 1 | 1 | 1 | 1 | 1 | 1 | 1 | 1 | 1 | 1 | 1 | 1 | 13 |
| DG-B3 | 1 | 0 | 1 | 1 | 1 | 1 | 1 | 1 | 1 | 1 | 1 | 1 | 0 | 11 |
| DG-B4 | 1 | 0 | 0 | 1 | 0 | 1 | 1 | 1 | 0 | 1 | 1 | 1 | 0 | 8 |
| DG-B5 | 1 | 0 | 1 | 1 | 1 | 1 | 1 | 1 | 1 | 1 | 1 | 1 | 0 | 11 |
| DG-B6 | 1 | 0 | 0 | 0 | 0 | 1 | 0 | 1 | 0 | 1 | 1 | 1 | 0 | 6 |
| DG-B7 | 1 | 0 | 0 | 1 | 0 | 1 | 1 | 1 | 0 | 1 | 1 | 1 | 0 | 8 |
| DG-B8 | 1 | 0 | 0 | 0 | 0 | 1 | 0 | 1 | 0 | 1 | 1 | 1 | 0 | 6 |
| DG-B9 | 1 | 0 | 1 | 1 | 1 | 1 | 1 | 1 | 1 | 1 | 1 | 1 | 0 | 11 |
| DG-B10 | 0 | 0 | 0 | 0 | 0 | 0 | 0 | 0 | 0 | 1 | 1 | 1 | 0 | 3 |
| DG-B11 | 0 | 0 | 0 | 0 | 0 | 0 | 0 | 0 | 0 | 1 | 1 | 1 | 0 | 3 |
| DG-B12 | 0 | 0 | 0 | 0 | 0 | 0 | 0 | 0 | 0 | 1 | 1 | 1 | 0 | 3 |
| DG-B13 | 1 | 0 | 1 | 1 | 1 | 1 | 1 | 1 | 1 | 1 | 1 | 1 | 1 | 12 |
| Dependence Power | 10 | 1 | 5 | 7 | 5 | 10 | 7 | 10 | 5 | 13 | 13 | 13 | 2 |
| Iteration | Barrier | Reachability Set | Antecedent Set | Intersection Set | Level |
|---|---|---|---|---|---|
| 1 | DG-B1 | DG-B1, DG-B6, DG-B8, DG-B10, DG-B11, DG-B12 | DG-B1, DG-B2, DG-B3, DG-B4, DG-B5, DG-B6, DG-B7, DG-B8, DG-B9, DG-B13 | DG-B1, DG-B6, DG-8 | |
| DG-B2 | DG-B1, DG-B2, DG-B3, DG-B4, DG-B5, DG-B6, DG-B7, DG-B8, DG-B9, DG-B10, DG-B11, DG-B12, DG-B13 | DG-B2 | DG-B2 | ||
| DG-B3 | DG-B1, DG-B3, DG-B4, DG-B5, DG-B6, DG-B7, DG-B8, DG-B9, DG-B10, DG-B11, DG-B12 | DG-B2, DG-B3, DG-B5, DG-B9, DG-B13 | DG-B3, DG-B5, DG-B9 | ||
| DG-B4 | DG-B1, DG-B4, DG-B6, DG-B7, DG-B8, DG-B10, DG-B11, DG-B12 | DG-B2, DG-B3, DG-B4, DG-B5, DG-B7, DG-B9, DG-B13 | DG-B4, DG-B7 | ||
| DG-B5 | DG-B1, DG-B3, DG-B4, DG-B5, DG-B6, DG-B7, DG-B8, DG-B9, DG-B10, DG-B11, DG-B12 | DG-B2, DG-B3, DG-B5, DG-B9, DG-B13 | DG-B3, DG-B5, DG-B9 | ||
| DG-B6 | DG-B1, DG-B6, DG-B8, DG-B10, DG-B11, DG-B12 | DG-B1, DG-B2, DG-B3, DG-B4, DG-B5, DG-B6, DG-B7, DG-B8, DG-B9, DG-B13 | DG-B1, DG-B6, DG-B8 | ||
| DG-B7 | DG-B1, DG-B4, DG-B6, DG-B7, DG-B8, DG-B10, DG-B11, DG-B12 | DG-B2, DG-B3, DG-B4, DG-B5, DG-B7, DG-B9, DG-B13 | DG-B4, DG-B7 | ||
| DG-B8 | DG-B1, DG-B6, DG-B8, DG-B10, DG-B11, DG-B12 | DG-B1, DG-B2, DG-B3, DG-B4, DG-B5, DG-B6, DG-B7, DG-B8, DG-B9, DG-B13 | DG-B1, DG-B6, DG-B8 | ||
| DG-B9 | DG-B1, DG-B3, DG-B4, DG-B5, DG-B6, DG-B7, DG-B8, DG-B9, DG-B10, DG-B11, DG-B12 | DG-B2, DG-B3, DG-B5, DG-B9, DG-B13 | DG-B3, DG-B5, DG-B9 | ||
| DG-B10 | DG-B10, DG-B11, DG-B12 | DG-B1, DG-B2, DG-B3, DG-B4, DG-B5, DG-B6, DG-B7, DG-B8, DG-B9, DG-B10, DG-B11, DG-B12, DG-B13 | DG-B10, DG-B11, DG-B12 | I | |
| DG-B11 | DG-B10, DG-B11, DG-B12 | DG-B1, DG-B2, DG-B3, DG-B4, DG-B5, DG-B6, DG-B7, DG-B8, DG-B9, DG-B10, DG-B11, DG-B12, DG-B13 | DG-B10, DG-B11, DG-B12 | I | |
| DG-B12 | DG-B10, DG-B11, DG-B12 | DG-B1, DG-B2, DG-B3, DG-B4, DG-B5, DG-B6, DG-B7, DG-B8, DG-B9, DG-B10, DG-B11, DG-B12, DG-B13 | DG-B10, DG-B11, DG-B12 | I | |
| DG-B13 | DG-B1, DG-B3, DG-B4, DG-B5, DG-B6, DG-B7, DG-B8, DG-B9, DG-B10, DG-B11, DG-B12, DG-B13 | DG-B2, DG-B13 | DG-B13 | ||
| 2 | DG-B1 | DG-B1, DG-B6, DG-B8 | DG-B1, DG-B2, DG-B3, DG-B4, DG-B5, DG-B6, DG-B7, DG-B8, DG-B9, DG-B13 | DG-B1, DG-B6, DG-B8 | II |
| DG-B2 | DG-B1, DG-B2, DG-B3, DG-B4, DG-B5, DG-B6, DG-B7, DG-B8, DG-B9, DG-B13 | DG-B2 | DG-B2 | ||
| DG-B3 | DG-B1, DG-B3, DG-B4, DG-B5, DG-B6, DG-B7, DG-B8, DG-B9 | DG-B2, DG-B3, DG-B5, DG-B9, DG-B13 | DG-B3, DG-B5, DG-B9 | ||
| DG-B4 | DG-B1, DG-B4, DG-B6, DG-B7, DG-B8 | DG-B2, DG-B3, DG-B4, DG-B5, DG-B7, DG-B9, DG-B13 | DG-B4, DG-B7 | ||
| DG-B5 | DG-B1, DG-B3, DG-B4, DG-B5, DG-B6, DG-B7, DG-B8, DG-B9 | DG-B2, DG-B3, DG-B5, DG-B9, DG-B13 | DG-B3, DG-B5, DG-B9 | ||
| DG-B6 | DG-B1, DG-B6, DG-B8 | DG-B1, DG-B2, DG-B3, DG-B4, DG-B5, DG-B6, DG-B7, DG-B8, DG-B9, DG-B13 | DG-B1, DG-B6, DG-B8 | II | |
| DG-B7 | DG-B1, DG-B4, DG-B6, DG-B7, DG-B8 | DG-B2, DG-B3, DG-B4, DG-B5, DG-B7, DG-B9, DG-B13 | DG-B4, DG-B7 | ||
| DG-B8 | DG-B1, DG-B6, DG-B8 | DG-B1, DG-B2, DG-B3, DG-B4, DG-B5, DG-B6, DG-B7, DG-B8, DG-B9, DG-B13 | DG-B1, DG-B6, DG-B8 | II | |
| DG-B9 | DG-B1, DG-B3, DG-B4, DG-B5, DG-B6, DG-B7, DG-B8, DG-B9 | DG-B2, DG-B3, DG-B5, DG-B9, DG-B13 | DG-B3, DG-B5, DG-B9 | ||
| DG-B13 | DG-B1, DG-B3, DG-B4, DG-B5, DG-B6, DG-B7, DG-B8, DG-B9, DG-B10, DG-B11, DG-B12, DG-B13 | DG-B2, DG-B13 | DG-B13 | ||
| 3 | DG-B2 | DG-B2, DG-B3, DG-B4, DG-B5, DG-B7, DG-B9, DG-B13 | DG-B2 | DG-B2 | |
| DG-B3 | DG-B3, DG-B4, DG-B5, DG-B7, DG-B9 | DG-B2, DG-B3, DG-B5, DG-B9, DG-B13 | DG-B3, DG-B5, DG-B9 | ||
| DG-B4 | DG-B4, DG-B7 | DG-B2, DG-B3, DG-B4, DG-B5, DG-B7, DG-B9, DG-B13 | DG-B4, DG-B7 | III | |
| DG-B5 | DG-B3, DG-B4, DG-B5, DG-B7, DG-B9 | DG-B2, DG-B3, DG-B5, DG-B9, DG-B13 | DG-B3, DG-B5, DG-B9 | ||
| DG-B7 | DG-B4, DG-B7 | DG-B2, DG-B3, DG-B4, DG-B5, DG-B7, DG-B9, DG-B13 | DG-B4, DG-B7 | III | |
| DG-B9 | DG-B3, DG-B4, DG-B5, DG-B7, DG-B9 | DG-B2, DG-B3, DG-B5, DG-B9, DG-B13 | DG-B3, DG-B5, DG-B9 | ||
| DG-B13 | DG-B3, DG-B4, DG-B5, DG-B7, DG-B9, DG-B13 | DG-B2, DG-B13 | DG-B13 | ||
| 4 | DG-B2 | DG-B2, DG-B3, DG-B5, DG-B9, DG-B13 | DG-B2 | DG-B2 | |
| DG-B3 | DG-B3, DG-B5, DG-B9 | DG-B2, DG-B3, DG-B5, DG-B9, DG-B13 | DG-B3, DG-B5, DG-B9 | IV | |
| DG-B5 | DG-B3, DG-B5, DG-B9 | DG-B2, DG-B3, DG-B5, DG-B9, DG-B13 | DG-B3, DG-B5, DG-B9 | IV | |
| DG-B9 | DG-B3, DG-B5, DG-B9 | DG-B2, DG-B3, DG-B5, DG-B9, DG-B13 | DG-B3, DG-B5, DG-B9 | IV | |
| DG-B13 | DG-B3, DG-B5, DG-B9, DG-B13 | DG-B2, DG-B13 | DG-B13 | ||
| 5 | DG-B2 | DG-B2, DG-B13 | DG-B2 | DG-B2 | |
| DG-B13 | DG-B13 | DG-B2, DG-B13 | DG-B13 | V | |
| 6 | DG-B2 | DG-B2 | DG-B2 | DG-B2 | VI |
Publisher’s Note: MDPI stays neutral with regard to jurisdictional claims in published maps and institutional affiliations. |
© 2022 by the authors. Licensee MDPI, Basel, Switzerland. This article is an open access article distributed under the terms and conditions of the Creative Commons Attribution (CC BY) license (https://creativecommons.org/licenses/by/4.0/).
Share and Cite
Makki, A.A.; Alqahtani, A.Y. Modeling the Barriers Surrounding Digital Government Implementation: Revealing Prospect Opportunities in Saudi Arabia. Sustainability 2022, 14, 15780. https://doi.org/10.3390/su142315780
Makki AA, Alqahtani AY. Modeling the Barriers Surrounding Digital Government Implementation: Revealing Prospect Opportunities in Saudi Arabia. Sustainability. 2022; 14(23):15780. https://doi.org/10.3390/su142315780
Chicago/Turabian StyleMakki, Anas A., and Ammar Y. Alqahtani. 2022. "Modeling the Barriers Surrounding Digital Government Implementation: Revealing Prospect Opportunities in Saudi Arabia" Sustainability 14, no. 23: 15780. https://doi.org/10.3390/su142315780
APA StyleMakki, A. A., & Alqahtani, A. Y. (2022). Modeling the Barriers Surrounding Digital Government Implementation: Revealing Prospect Opportunities in Saudi Arabia. Sustainability, 14(23), 15780. https://doi.org/10.3390/su142315780
