Next Article in Journal
Slope Stability Analysis for the Phosphogypsum Stockpiles: A Case Study for the Sustainable Management of the Phosphogypsum Stacks in Aqaba Jordan
Next Article in Special Issue
Journeying through Time: Exploring the 19th Century Old Transportation Legacy of Weld Quay, Malaysia
Previous Article in Journal
Success Factors of Cross-Border Agricultural Investments for Opium Poppy Alternative Project under China’s Belt and Road Initiative
Previous Article in Special Issue
Perception of Light in Museum Environments: Comparison between Real-Life and Virtual Visual Experiences
 
 
Font Type:
Arial Georgia Verdana
Font Size:
Aa Aa Aa
Line Spacing:
Column Width:
Background:
Article

On a City Guide App Model

by
Mirela-Catrinel Voicu
*,
Adina Bărbulescu
and
Denisa Abrudan
East-European Center for Research in Economics and Business, Faculty of Economics and Business Administration, West University of Timisoara, 300223 Timisoara, Romania
*
Author to whom correspondence should be addressed.
Sustainability 2022, 14(23), 15758; https://doi.org/10.3390/su142315758
Submission received: 15 September 2022 / Revised: 26 October 2022 / Accepted: 23 November 2022 / Published: 26 November 2022
(This article belongs to the Special Issue Digital Heritage as Sustainable Resource for Culture and Tourism)

Abstract

For the travel industry, technology, digitalization, and connectivity are factors of significant importance. We proposed a city guide app (CGA) model in this research. The general city tourist information is enormous, but it is essential to know the information of interest for travelers and useful for mobile applications. We used an online survey to detect this kind of information. The interviewees were young people aged 20 to 24 from Romania who used at least a CGA while travelling in different cities, especially abroad. We kept forty questions for the proposed model—sixteen from the previous research on app quality, user habits, travel agency app usage, behavioral intention, twenty-four questions on touristic information proposed by us. We used the partial least squares structural equation modelling (PLS-SEM) method. We concluded which touristic information influences mobile app quality and behavioral intention. Given the age and location of our interviewees, this information could be different, considering the respondent age, location, and habits. Whether we are talking about passionate information technology (IT) developers, city halls, or travel agencies, this study is helpful for those who want to develop a CGA.

1. Introduction

“Technology is one factor reshaping the travel industry. Technology dictates the success or failure of many a travel brand. Artificial intelligence and virtual reality enter the travel industry. Moving to mobile-first is indicated because smartphones are devices available 24 h a day, seven days a week, ensuring hyperconnectivity. Shortly, sharing brands will sit alongside traditional business models to provide an integrated travel ecosystem for urban mobility”.
[1]
According to [2], “Digitalization to Facilitate and Accelerate Recovery is one of the five key trends to emerge in travel rebound during 2021. The opportunity to reset the value travel offers includes greater digital integration”.
“The sharing economy is forcing the travel industry to adapt and evolve similarly to how the retailing industry adapted to online shopping. Successful brands will be those that embrace the new business model. Smartphones have changed everything and are having a profound effect on the travel industry. Mobile infrastructure needs to be in place for travelers to connect to people, places, services and brands as they arrive. If it is not easy to travel, and if it is not easy to connect, people will go elsewhere”.
[3]
Smartphones are more current in our daily lives and have become essential to people’s activities [4]. Mobile technology is a tool for sustainable and smart tourism [5,6,7,8,9]. Regarding the usefulness of a mobile application, high-quality information appears as an essential factor for the tourist, implying well-organized travel without wasting time and money, contributing to the realization of innovative and sustainable tourism [10]. Grace of Information and Communications Technology, the Internet of Things and Cloud Computing, and the “Big Data” phenomenon imply the enormous amount of information in the actual dimension of tourism [10,11,12,13,14,15,16].
The findings unearth noticeable differences between provider and customer perceptions of branded touristic mobile apps—a consequence of different interpretations of personalized experience [17].
The city guide app is a mobile application model (app) which guides the tourist in his journey in a city. Guide is meant to assist (a person) in traveling through or reaching a destination in an unfamiliar area, to show points of interest and to explain their meaning or significance (https://www.dictionary.com/browse/guide, accessed on 12 September 2022). Before mobile travel guide apps appeared, many publishers were creating travel guidebooks. For example, if we visit Amazon and type a particular city name and travel guide keywords into the search box, we obtain a rich offer of such travel guides.
Starting from the aspects presented above which represent essential research issues in the specialized international literature, in this paper, we propose a CGA model, and we answer the following research questions:
  • R1: What touristic information is necessary for building a CGA?
  • R2: How does touristic information influence mobile app quality and behavioral intention of the app user (tourist)?
In Section 2, we conduct a literature review focused on mobile travel guide applications. Section 3 presents the model, the hypothesis, and the data collection. The authors of this paper propose the constructs regarding touristic information, and the other constructs are from the previous literature. In Section 4, we present the results of our study and discuss them in Section 5. In our study, we distinguish two types of tourist information for CGA:
-
A first tourist information type—most important, which influences the mobile app quality and behavioral intention.
-
The second type of tourist information is related to tourist habits, which must be used in CGA or not, depending on the city and the developer preferences.
The conclusions of our research are presented in Section 6.

2. Literature Review

Innovative technologies can improve the tourism experience by offering information/products/services that are more personalized to meet each visitor’s unique preferences [18,19,20,21,22,23,24,25,26,27,28,29,30]. As [31] considered, websites became a central information channel for the touristic destination; today, we study mobile apps as another information channel. In tourism, mobile computing platforms started to reshape marketing practices and tourist behavior [4,32,33,34,35]. Some authors consider that mobile applications for health and medicine will revolutionize travel medicine [36]. Mobile applications are practical for religious tourism [37]. Smartphones have become an inseparable part of young travelers [38]. Even 20 years ago, interviewees felt mobile devices would soon emerge as a powerful distribution platform for tourism [39,40].
Service societies increasingly create brand apps to expand service channels to the mobile end. However, there is a general resistance to brand apps. This resistance includes postponement, opposition and rejection, and usage and image barriers significantly affect rejection [25]. The digital ecosystem comprises many information systems (IS) and mobile apps, which play an essential role in daily life. Because foreign travelers constitute a group of sheer size, analyzing their attitudes toward local mobile apps is essential [41].
Many cities today place considerable emphasis in their tourism strategies [42]. Information in the combined forms of an integrated IT platform and mobile app for travelling will beneficially support a tourist’s information and evaluation process [35,43,44]. Using a mobile application for city travel has been the subject of other recent research papers [30,45,46,47,48,49]. Self-expression, entertainment, information and mobile convenience, satisfaction, and tourism experience influence the intention to visit a city [45] (Palos-Sanchez et al., 2021). Historical cities are engaging tourists by adopting technology in their local businesses. The use of mobile applications for booking accommodations is a subject of study for several research articles [17,46,50,51,52,53,54]. Behavioral intention to use travel apps is a subject of study for accommodation reservations and other types of reservations—airline tickets, car rental, and cruise reservations [55], visits to national parks [56], restaurants reservations [55,56], natural habitats tours [29]. Research concerns on the use of mobile applications for urban tourism we also found in articles addressing the use of mobile applications for local transport [57,58,59,60,61,62,63,64,65]. Tour guide apps assist travelers while waiting in airports [66]. Built-for-disaster purpose mobile applications can be a tool to provide information to tourists, increase their risk awareness, and improve their disaster-preparedness [67]. The coronavirus disease of 2019 (COVID-19) pandemic outbreaks heavily impacted the travel and tourism industry [68,69]. Tourism has a statistically significant positive effect on economic growth and anticipates a recovery in the tourism industry post-COVID-19 [70,71]. The COVID-19 pandemic has accelerated the use of smartphones during the tourist shopping journey [9,72].
Many studies modified the technology acceptance model (TAM) [73] or theory of acceptance and use of technology (UTAUT) [74] in the context of the tourism industry [4,31,46,51,55,57,74,75,76]. Travelers have a positive attitude toward the APP, which produces a positive usage intention, concluding that TAM applies in the tourism industry [4]. Habit is the probability of a person executing a behavior automatically after learning. Studies reveal that the habitual behavior of users affects their behavioral intention to adopt different types of mobile applications or websites [46].
The information provided by mobile applications is a factor that influences tourist intention to visit a city [45]. Information is one of the dimensions that analyzes the mechanisms that towns with industrial tourism resources have established to inform potential customers about tourist activities [77]. The quality of a website’s information can influence the intention to visit different destinations [31]. Even though [31] addressed the importance of information on websites, we consider this valid for mobile applications. The increasing online information overload problem in different fields, including e-tourism and improved customer relationship management, is a research subject. Internet and mobile devices provide tourists with great opportunities to access tourism information. However, the dramatic increase in available tourism choices makes it difficult for tourists to choose which option they prefer. E-tourism recommender systems provide suggestions for tourists. Some systems focus on attractions and destinations, while others offer tour plans that include transportation, restaurants, and accommodation [78,79,80]. During a single trip, people use several mobile tourism applications [38]. The analysis of tourism apps in some towns shows the distribution of essential information to users: from the nearest first-aid station to doctors’ offices, up to the closest point of sales—automated teller machine (POS-ATM) point for cash withdrawal or parking meter. The technological offer has been focusing on the primary exigencies of tourists [10]. Results show and compare unique features of cycling and motorcycling journeys, highlighting in assessing the relationship between land- and soundscapes [81].

3. Research Model and Hypothesis Development

3.1. Research Hypothesis

Given that, generally, the touristic information for a city is in an enormous quantity, in our study, we wanted to consider only the information that is of the most interest to the end user, i.e., for the tourist. Such starting from previous literature research papers, we built a survey including questions on app quality (AQ), user habits (UH), travel agency app usage (TAAU), and behavioral intention (BI), to which we added our questions on touristic information. In our study, we group two types of touristic information:
Primary touristic information, which we denote Touristic Information A (TIA), covers the following items: tourist attractions; castles; museums; historical monuments; galleries; the history of the city; hotels/accommodations; restaurants; traditional food; outdoor destinations—parks, botanical gardens, zoos, theme parks; events—concerts, theme fairs, nightclubs, plays, art exhibitions; transport; gastronomy; location.
Secondary touristic information, which we denote Touristic Information B (TIB), Touristic Information B (TIB), which covers the following items: petrol stations; rent a car/bicycle/boat/motorbike; bicycle tracks; ways to travel in and out of the city, gyms, spas, promotions and discounts at the app’s partners, and translation tools/dictionaries.
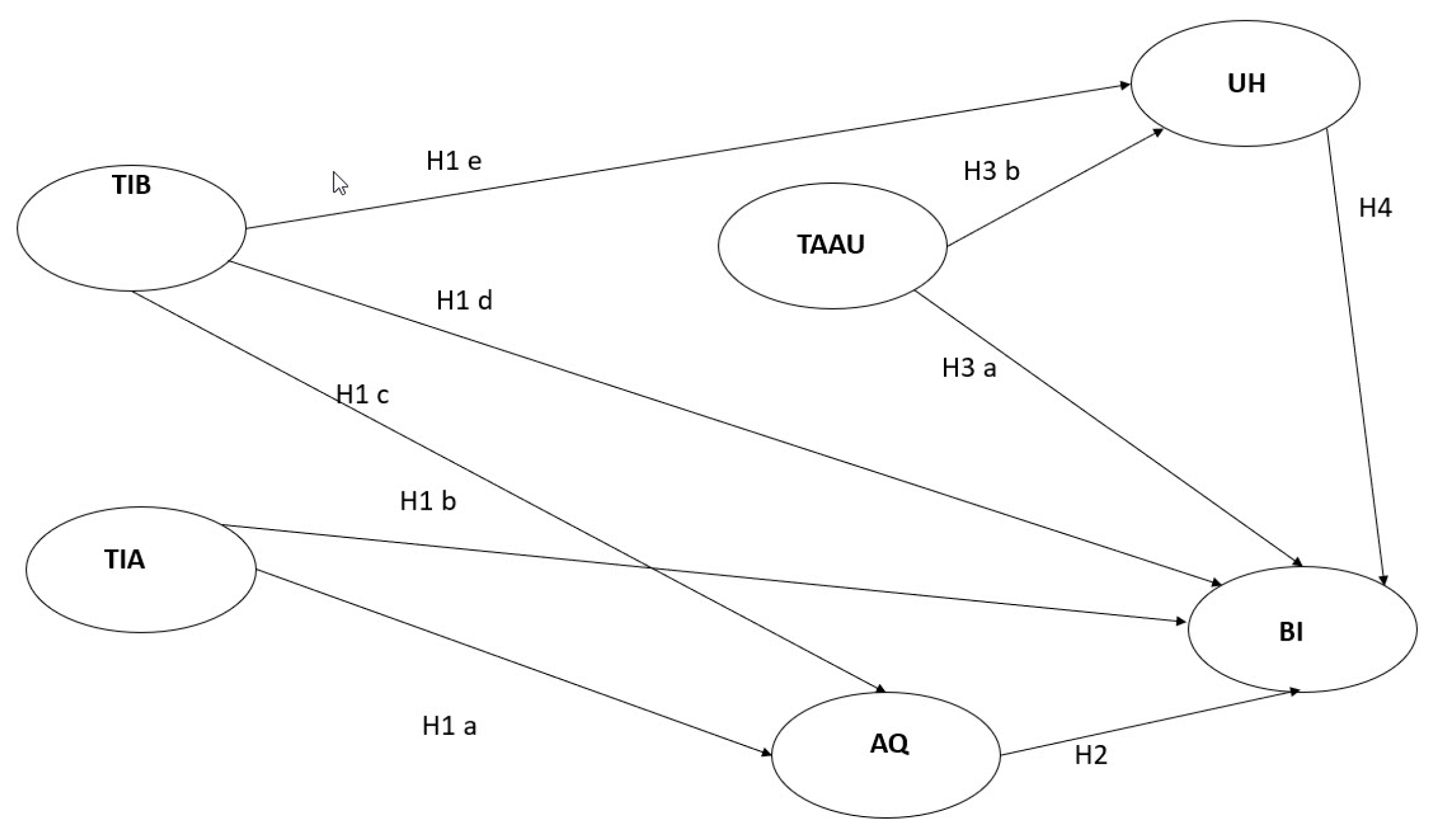
Based on the arguments from this section and Section 2, we formulate the model hypothesis in Table 1.
We presented the hypothesized research model in Figure 1.

3.2. Methodology

This research developed a model for the structure of a CGA. This study started from the curiosity of a mobile app developer and tried to answer the following question: what exactly should we keep in mind when developing a mobile city travel guide app? We found that touristic information, app quality (AQ), travel agency app usage (TAAU), user habits (UH), and behavioral intention (BI) are significant factors when we develop a mobile city travel guide app.
The research used an online survey with a five-point Likert scale from 1, strongly disagree, to 5, strongly agree. We presented the survey questions in Appendix A. Our study survey included authors’ scales on touristic information (TIA and TIB) and adopted scales used in previous literature on other factors. We considered that touristic information should be the focus of the developer’s attention. Using different travel guidebooks, websites, and other mobile apps, the experience gained during our journey—we grouped, in our model, two types of touristic information that can improve the tourist experience. We considered fifteen questions for the first type of touristic information—TIA. We considered nine questions for the second type of touristic information TIB. In our survey, we also used a third group of touristic information, which we denote Touristic Information C (TIC)—see Appendix D. For reasons concerning the model reliability and validity, TIC is not in the model presented in Figure 1. TIC includes the following information: people (locals); tips and tricks (tip and tricks about the city—locations, accommodation, restaurants, cheap/acceptable/expensive shops); offers that depend on the budget; indications for the things to take in luggage; important/useful contacts of travel agencies/public institutions; opening hours, prices; weather; currency; currency converter; ATMs; payments; factors affecting the negative experience; precautions for theft; souvenirs; experiences; embassies; police stations available in the area; shopping; supermarkets; pharmacies; hospitals.
When developing a mobile app, we must consider potential users and their habits of using other mobile apps. For this reason, we considered information on the usage habits of other tourist applications. Thus, for travel agency app usage (TAAU), we adapted four questions on the Skyscanner, TripAdvisor, Airbnb, and Priceline mobile app usage [38], and for habits (UH), we adapted three scales [49,82]. Besides the content, several features contribute to the success of a mobile app. Thus, in the app quality (AQ) construct, we adopted scales from previous studies regarding design quality [31], compatibility, and privacy/security [44]. For the last model construct—behavioral intention (BI), we adopted four scales on performance expectancy [46] and relative advantage [44].

3.3. Data Collection

June is a month in which, in Romania, people prepare for the holidays, and we thought that respondents might be more concerned with the subject of the questionnaire in this month of the year. Data were collected in June 2022 using an online survey. We distributed the questionnaire in the Romanian language to students from our faculty. In turn, these students also distributed the questionnaire online to their friends. Most of the respondents come from the western part of Romania.
We obtained 192 answers, of which only 165 were complete. The interviewees were young people aged 20 to 24 from Romania who used at least a CGA while travelling in different cities, especially abroad. To support the choice made, we remind of the following information:
“Generation Z is tech-savvy and wants to impact the world around them positively” (see slide 16 in [1]) This statement led us to target the mature category of generation Z.
Over 3.5 million Romanians are generation Z’s representatives—between 12 and 27 and 1.137.315 from them are between 20 and 24 (http://storage0.dms.mpinteractiv.ro/media/401/341/5531/18140622/12/grafic-4.jpg, accessed on 12 September 2022).
Share of the population travelling for personal purposes in Romania in 2018, by 15 to 24 years age group is outbound −1.41%; domestic −11.78%; both domestic and outbound 0.23% (Tourism participation by age group in Romania | Statista).
87.7% of Romanian people aged 16 to 64 searched online for a product or service to buy (https://datareportal.com/reports/digital-2021-romania, accessed on 12 September 2022).
With a confidence interval of 95%, a population proportion of 11.4% and a precision level of 5%, we obtain that 155 is the value for the minimum volume of the representative sample.
Table 2 presents the demographic characteristics of the respondents.
We used the partial least squares structural equation modeling (PLS-SEM) method that allows the estimation of complex cause-effect relationships in path models with latent variables. We measured reliability, validity, and correlations among latent constructs using Smart PLS data analysis software.

4. Results

4.1. Reliability and Validity

We checked the indicators’ reliability by investigating the values of the outer loading. All the outer loadings values are greater than 0.7—ensuring the indicators’ reliability (Figure 2 and Table 3). All Cronbach’s Alphas, rho_A, and Composite Reliability (CR) values exceed 0.8 and are less than 0.95, underlining a high internal consistency of indicators measuring each construct (Table 3). All the average variance extracted (AVE) values are higher than 0.5, so convergent validity is confirmed (Table 3).
All loadings exceed cross-loadings (see Appendix B). The Fornell-Larcker criterion is another means to check discriminant validity. In Table 4, all values on the diagonal are greater than those on the corresponding row and column—this means that we assessed discriminant validity.

4.2. Assessing Structural Model

Standard assessment criteria include collinearity statistics (VIF), the coefficient of determination (R2), the predictive relevance through the blindfolding-based cross-validated redundancy measure (Q2), and the statistical significance and relevance of path coefficients. The Variance Inflation Factor (VIF) values are between 1.566 and 3.702 (multicollinearity assessment), while accepted values are five or lower. The coefficient of determination, R2, is 0.697 for the BI endogenous latent variable—this means that the four latent variables (TIA, AQ, TAAU and UH) explain 69.7% of the variance in BI (see Figure 2 and Table 5). The numbers on the arrow are called the path coefficients. They explain how strong the effect of one variable is on another variable (see Figure 2). The model suggests that TIA has the most substantial effect on BI (0.453), followed by UH (0.379), AQ (0.247), and TAAU (0.151). The hypothesized path relationship between latent variables is statistically significant because the standardized path coefficient is greater than 0.1 in each case presented in Figure 2 and Table 5. The coefficient for the TIB -> BI path is −0.047, and this means that it is not statistically significant (its absolute value is less than 0.1). The coefficient of determination, R2, is 0.568 for the AQ; it is 0.270 for UH—all these values are greater than 0.250.
SmartPLS generate T-statistics for significance testing using a procedure called bootstrapping. We conducted a bootstrapping method with 5000 iterations to examine the statistical significance of path coefficients and the coefficient of determination (R2). All path coefficients in Table 6 are statistically significant, which means that all hypotheses are supported (except H1 c, for which the coefficient for the TIB -> BI path is −0.047, in Figure 2).
The effect size (f2) shows how much a latent variable contributes to the value R2 of an endogenous latent variable. The f2 is high for values greater than 0.35; average for values between 0.15 and 0.35; and low for values 0.02 and 0.15, respectively. Thus, the relation between TIA on AQ is strong; the relations between UH and BI, between TIA and BI, and between TIB and UH are averages, whereas the relation between AQ and BI, between TAAU and BI, between TAAU and UH, and between TIB and AQ are smalls. Also, TIB does not affect BI (see Table 7).
Predictive relevance Q2 is high for BI (0.460) and AQ (0.401) and moderate for UH (0.220), depicting high predictive relevance of the structural model. In Appendix C, we presented the descriptive statistics of the indicators.
With the statistical results obtained in this section, we can conclude the utility of the CGA model presented in Figure 1.

5. Discussion

This research proposed a new model for the development of a CGA. Starting from the previous literature, our model contains six constructs: TIA, TIB, AQ, TAAU, UH, and BI. In our study, we analyzed the following aspects:
  • R1: What touristic information is necessary for building a CGA?
  • R2: How does touristic information influences mobile app quality and behavioral intention of the app user (tourist)?
As seen in the previous section, tourist information comprises two constructs. Even though they refer to information, these two constructs influence BI and AQ differently. The construct TIA has the most critical influence on BI and AQ. The essential thing in developing a CGA is the information on touristic attractions, castles, museums, historical monuments, galleries, history of the city, hotels/accommodations, restaurants, traditional foods, transport, outdoor destinations (parks, botanical gardens, zoos, theme parks), events (concerts, theme fairs, night clubs, plays, art exhibitions), and location. Thus, mobile application developers must consider this information if they want the application to be successful.
As we saw in the previous section, we can include other types of information in CGA, such as TIB that directly influences AQ. The TIB refers to petrol stations, rent a car/bicycle/motorbike/boat, bicycle tracks, ways to travel in and out of the city, gyms, spas, news, promotions/discounts at the app’s partners, and app translation tools/dictionaries. TIB has only an indirect influence on BI. In other words, some tourists using the CGA will not be interested in such information. The indirect influence of TIB on BI refers to user habits, and the information from TIB may be helpful for tourists with specific habits. The CGA developers decide if they want to include TIB in CGA (whether it is profitable or not as an investment in the business, in the case of a particular city). Some authors found that habits do not influence the BI context of using mobile applications for tourism [46]. In extending the UTATUT model in a consumer context, the authors found that habits influence BI [82]. Our study shows that habits can influence BI in the context of mobile applications for tourism. We believe that this result of our work strengthens the study presented in [83] (this being a reference paper in the specialized literature) in the context where there is still uncertainty regarding the influence of habits and uses of mobile applications.
The TAAU construct shows us that Skyscanner, TripAdvisor, Airbnb mobile app or Priceline mobile app users can be CGA users. Thus, our study reinforces the views presented in [38] regarding the fact that a tourist on his trip uses you in several tourist mobile applications (for hotel room reservations, and mobile applications of airports) and that users of particular applications could become users of our CGA. A CGA does not have to duplicate these kinds of applications. If, for example, a city has several airports, a CGA could specify all the airports of the city and provide some links to their website or mobile applications. Airport websites or apps provide information about flight times of various cancellations or other issues. The CGA may also have links to websites or apps with booking for accommodation, restaurant tables, touristic objectives, and transport.
If we look at Appendix D, we will see that there are 22 questions about tourist information (TIC), which we do not include in the model from Figure 1 for reasons of reliability and validity. This result makes it seem surprising in the context where most tourist guides (e.g., books, mobile apps) contain such information and even our respondents, in more than 50% of cases, strongly agree or agree. To better understand the meaning of this result, we will take the following question as an example: travel guides mobile applications provide information about the weather (see Appendix D). In the context where tourist guides about a particular city provide information about the local weather, why does our model still not show that the weather information does not influence AQ and BI? A possible reasonable answer would be the following: mobile users generally have at least one application on their mobile that provides the weather. This answer can mean that even if CGA provides information about the weather in a particular city, the presence of this information in the CGA application should not influence AQ and BI (meaning that the tourist already knows from another mobile application what the weather is).
On the other hand, if we look in Appendix A at TIA_9 travel guide apps provide general information, we can use everything in Appendix D or any other touristic information.
The significant difference between TIC and TIA_9 is that tourism information analyzed individually, as in TIC, does not influence AQ and BI, but as a group of information, as in TIA_9, influences AQ and BI. This result means that CGA developers will choose what kind of information to enter for TIA_9. Considering the example above, CGA developers will decide whether or not to include weather information (as one from TIC) in TIA_9.
The main contribution of this work is to address the issue of information. As we see in the specialized literature, on the one hand, the quality of the information in touristic apps is considered very important e.g., [10,31]. However, we do not find examples of research that specify which one of the information is useful for touristic mobile applications. Our results are helpful for destination managers and developers to improve the general quality of the mobile application in terms of information and for tourists who engage in mobile applications.
If we talk about the limitations of this study, there are some regarding the respondents’ age, location, and habits. Thus, we recommend studying respondents with different ages, locations, and habits for future studies. In other words, we could find slightly different results for another group of respondents.

6. Conclusions

Being in a broad global context of technology and digitization in the tourism industry, where the use of smartphones plays a primary role in achieving connectivity [1,2,3], starting from a broad specialized literature (Section 2), in this research we proposed a model about the touristic information that should be included when we create the CGA.
We adapted scales from previous research for four constructs—AQ, BI, UH TAAU. We proposed scales for two constructs—TIA and TIB, this being this paper author contribution in building and proposing a new CGA model. We used an online survey. The respondents were young people aged 20 to 24 from Romania who used at least a CGA while travelling in different cities, especially abroad. The limitation of this study regards the respondents’ age, location, and habits—changing these items, the results could be little bit different. Future studies should consider other target group, to compare the results with the results from our study. Our study has theoretical implications in the mobile travel app theory (much research presented in Section 2) and can be helpful for anyone which want to build or improve a CGA. The use of IT in general, and mobile technologies, is on the trend of business in sustainable tourism [1,2,3]. Thus, mobile tourism applications (not CGA ones) are helpful for theoretical research and especially for practical applicability.

Author Contributions

Authors equally contributed to designing and writing this paper. Conceptualization, M.-C.V., A.B. and D.A.; methodology, M.-C.V.; software, M.-C.V.; validation, M.-C.V.; investigation, M.-C.V.; resources, M.-C.V., A.B. and D.A.; writing—original draft preparation, M.-C.V. and A.B.; writing—review and editing, M.-C.V. and A.B. All authors have read and agreed to the published version of the manuscript.

Funding

This research received no external funding.

Institutional Review Board Statement

Not applicable.

Informed Consent Statement

Not applicable.

Data Availability Statement

Not applicable.

Conflicts of Interest

The author declares no conflict of interest.

Appendix A. The Survey Questions

ConstructScale Scale ReferenceReference Constructs
Touristic Information A (TIA) Travel guide apps contain relevant information aboutAuthors’ own contribution
TIA_1... tourist attractions.
TIA_2... castles, museums, historical monuments, galleries.
TIA_3... the history of the city.
TIA_4... hotels/accommodations.
TIA_5... restaurants.
TIA_6... traditional foods.
Travel guide apps contain information about
TIA_7...outdoor destinations—parks, botanical gardens, zoos, theme parks.
TIA_8...events—concerts, theme fairs, night clubs, plays, art exhibitions.
Travel guide apps
TIA_9...provide general information.
TIA_10...offer representative images.
Travel guide apps provide information about
TIA_11...the attraction—architecture, landscape.
TIA_12...general services.
TIA_13Travel guide apps offer information about accommodation, transport, gastronomy.
TIA_14Travel guide apps include the ability to add a location to favorites.
TIA_15Travel guide apps contain relevant information about the distance between your current location and attractions.
Touristic Information B (TIB)
Travel guide apps contain information aboutAuthors’ own contribution
TIB_1... petrol stations.
TIB_2… rent a car/bicycle/boat/motorbike.
TIB_3…bicycle tracks.
TIB_4.. ways to travel in and out of the city.
TIB_5… gyms.
TIB_6… spas information.
TIB_7… news.
TIB_8… promotions and discounts at the app’s partners.
TIB_9Travel guide apps contain translation tools/dictionaries.
Travel Agency App Usage (TAAU) When traveling, I useadapted from [38]
TAAU_1…SkyScanner mobile app
TAAU_2…TripAdvisor mobile app
TAAU_3… Airbnb mobile app
TAAU_4…Priceline mobile app
App Quality (AQ)
AQ_1The display color on the travel guide app is adequate.adapted from [31] Design quality
AQ_2It’s easy to search for information on the travel guide app.
AQ_3Travel guide app is compatible with my travel preferences.[44]Compatibility
AQ_4Travel guide app suits my travel needs.
AQ_5I feel safe installing and using travel guide app. Privacy/security
User Habits (UH)
UH_1I’m addicted to using travel guide apps (when I travel).[46,82] Habit
UH_2I have to use the travel guide app when I travel.
UH_3Using the travel guide app has become second nature to me.
Behavioral intention (BI) I intend to use travel guide applications when I travel, because travel guide apps
BI_1…increase my chances of achieving things that are important to me[46] Performance expectancy
BI_2… enhance my travel experience[44]Relative advantage
BI_3…make it easier to understand destinations
BI_4… help me save a lot of time

Appendix B. Cross-Loadings

AQBITAAUTIATIBUH
AQ_10.8490.6390.0430.6630.4190.345
AQ_20.8720.6330.1780.6620.3450.35
AQ_30.8490.6470.2230.5850.4410.385
AQ_40.860.7730.2820.6290.2450.491
AQ_50.7970.540.1850.5650.3240.389
BI_10.5370.7570.2030.310.380.692
BI_20.7380.8920.2450.4810.3770.500
BI_30.6790.8270.1130.6630.3050.224
BI_40.5820.8280.3050.5640.260.412
TAAU_10.1940.230.868−0.1840.2740.393
TAAU_20.2910.3370.8240.0070.0850.313
TAAU_30.0870.0730.738−0.188−0.0420.096
TAAU_4−0.0190.0470.834−0.2940.0360.247
TIA_10.4250.333−0.2070.7430.189−0.174
TIA_20.4140.357−0.2390.7210.206−0.074
TIA_30.5110.428−0.120.7220.2510.020
TIA_40.4780.347−0.2740.7270.378−0.089
TIA_50.5420.414−0.1580.7320.2650.011
TIA_60.6010.366−0.2260.7570.2620.029
TIA_70.5170.439−0.1410.7150.3830.106
TIA_80.6630.606−0.0140.8030.4390.193
TIA_90.6100.444−0.1230.7580.1140.055
TIA_100.5890.428−0.0670.7550.1600.050
TIA_110.5390.536−0.0580.7590.2560.074
TIA_120.5980.492−0.0040.7280.2480.084
TIA_130.5590.464−0.1390.7740.1820.091
TIA_140.5760.617−0.1130.7580.2560.043
TIA_150.4890.416−0.0590.7170.366−0.034
TIB_10.2440.208−0.0610.2410.7500.286
TIB_20.4260.3080.0940.3380.7790.253
TIB_30.3860.2740.2280.3040.7760.188
TIB_40.3690.390.1860.3100.8290.392
TIB_50.2360.2530.1480.2180.7960.326
TIB_60.3120.326−0.0180.4020.7330.152
TIB_70.3560.310.1620.2970.7880.354
TIB_80.3270.4000.2340.1790.7970.508
TIB_90.2140.2460.0270.2200.7230.354
UH_10.3300.4390.336−0.0360.3780.900
UH_20.5070.6060.3180.1200.3420.928
UH_30.4280.4620.3660.0370.4320.922

Appendix C. Cross-Loadings

MeanMedianMinMaxSt. Dev.Excess KurtosisSkewness
TIA_14.4795250.6661.927−1.288
TIA_24.5765350.5840.089−1.035
TIA_34.2734350.742−1.048−0.489
TIA_44.4975350.619−0.295−0.839
TIA_54.4365350.707−0.546−0.861
TIA_64.4425350.626−0.505−0.677
TIA_74.3884350.628−0.623−0.529
TIA_84.2184350.731−1.066−0.367
TIA_94.4735350.647−0.353−0.845
TIA_104.4915350.568−0.675−0.565
TIA_114.3275250.8030.354−1.019
TIA_124.2364350.687−0.87−0.346
TIA_134.5455350.533−0.954−0.546
TIA_144.3645250.7950.932−1.19
TIA_154.3524350.64−0.669−0.477
TIB_14.0244150.8870.884−0.836
TIB_24.0484150.8591.903−1.138
TIB_33.9454150.8620.975−0.755
TIB_43.974150.9620.308−0.803
TIB_53.7214150.9180.036−0.411
TIB_64.0554150.8181.718−0.905
TIB_73.6674150.9560.348−0.422
TIB_83.9334151.034−0.145−0.763
TIB_93.7524150.9430.018−0.532
TAAU_12.9883151.473−1.3840.056
TAAU_23.5154151.408−1.081−0.498
TAAU_33.6554151.472−0.898−0.733
TAAU_42.8243151.362−1.2820.046
AQ_14.0914250.769−0.54−0.4
AQ_24.4484350.576−0.71−0.467
AQ_34.174350.684−0.868−0.232
AQ_44.2484350.742−1.08−0.438
AQ_54.234250.857−0.277−0.814
BI_13.6734250.909−0.68−0.28
BI_24.1824250.8550.174−0.889
BI_34.3454250.7191.996−1.221
BI_44.4555350.627−0.462−0.719
UH_13.1453151.217−0.878−0.119
UH_23.43151.026−0.765−0.016
UH_33.23151.197−0.935−0.136

Appendix D. TIC questions

Travel guides mobile applications provide information about
…country (traditions, rules, etc.)
…people (locals)
…tips and tricks (tip and tricks about the city—locations, accommodation, restaurants, cheap/acceptable/expensive shops)
…offers that depend on the budget
…indications for the things thins to take in luggage
…important/useful contacts of travel agencies/public institutions, etc.
…opening hours, prices
…weather
…currency
…currency converter
…ATMs
…payments
…factors affecting the negative experience
…precautions for theft
…souvenirs
…experiences
…embassies
…police stations available in the area
…shopping
…supermarkets
…pharmacies
…hospitals

References

  1. Available online: https://www.euromonitor.com/article/the-future-of-travel-2030 (accessed on 12 September 2022).
  2. Available online: https://go.euromonitor.com/webinar-travel-top-100-city-destinations-210311.html (accessed on 12 September 2022).
  3. Available online: https://www.euromonitor.com/article/euromonitor-international-ceo-tim-kitchin-to-speak-at-the-wttc-global-summit-2015 (accessed on 12 September 2022).
  4. Lin, S.Y.; Juan, P.J.; Lin, S.W. A tam framework to evaluate the effect of smartphone application on tourism information search behavior of foreign independent travelers. Sustainability 2020, 12, 9366. [Google Scholar] [CrossRef]
  5. Kim, D.; Kim, S. The role of mobile technology in tourism: Patents, articles, news, and mobile tour app reviews. Sustainability 2017, 9, 2082. [Google Scholar] [CrossRef]
  6. Lin, M.; Li, F.Y.; Zhou, H. A Research on the combination of oblique photography and mobile applications based on the sustainable development of tourism. Sustainability 2020, 12, 3501. [Google Scholar] [CrossRef]
  7. Manca, F.; Daina, N.; Sivakumar, A.; Yi, J.W.X.; Zavistas, K.; Gemini, G.; Vegetti, I.; Dargan, L.; Marchet, F. Using digital social market applications to incentivise active travel: Empirical analysis of a smart city initiative. Sustain. Cities Soc. 2022, 77, 103595. [Google Scholar] [CrossRef]
  8. Shami, M.R.; Rad, V.B.; Moinifar, M. The structural model of indicators for evaluating the quality of urban smart living. Technol. Forecast. Soc. Chang. 2022, 176, 121427. [Google Scholar] [CrossRef]
  9. Vo-Thanh, T.; Zaman, M.; Hasan, R.; Rather, R.A.; Lombardi, R.; Secundo, G. How a mobile app can become a catalyst for sustainable social business: The case of Too Good To Go. Technol. Forecast. Soc. Chang. 2021, 171, 120962. [Google Scholar] [CrossRef]
  10. Lerario, A.; Varasano, A.; Di Turi, S.; Maiellaro, N. Smart Tirana. Sustainability 2017, 9, 2338. [Google Scholar] [CrossRef]
  11. An, S.; Kim, W.; Lee, B.; Suh, J. A Study on the Tourism-Related Information Consumption Process of Tourists on Social Networking Sites. Sustainability 2022, 14, 3980. [Google Scholar] [CrossRef]
  12. Xu, Y.; Li, J.; Belyi, A.; Park, S. Characterizing destination networks through mobility traces of international tourists—A case study using a nationwide mobile positioning dataset. Tour. Manag. 2021, 82, 104195. [Google Scholar] [CrossRef]
  13. Li, J.; Xu, L.; Tang, L.; Wang, S.; Li, L. Big data in tourism research: A literature review. Tour. Manag. 2018, 68, 301–323. [Google Scholar] [CrossRef]
  14. Peng, H.; Zhang, H.; Wang, J. Cloud decision support model for selecting hotels on TripAdvisor.com with probabilistic linguistic information. Int. J. Hosp. Manag. 2018, 68, 124–138. [Google Scholar] [CrossRef]
  15. Xiang, Z.; Schwartz, Z.; Gerdes, J.H.; Uysal, M. What can big data and text analytics tell us about hotel guest experience and satisfaction? Int. J. Hosp. Manag. 2015, 44, 120–130. [Google Scholar] [CrossRef]
  16. Fuchs, M.; Höpken, W.; Lexhagen, M. Big data analytics for knowledge generation in tourism destinations—A case from Sweden. J. Destin. Mark. Manag. 2014, 3, 198–209. [Google Scholar] [CrossRef]
  17. Lei, S.I.; Wang, D.; Law, R. Perceived technology affordance and value of hotel mobile apps: A comparison of hoteliers and customers. J. Hosp. Tour. Manag. 2019, 39, 201–211. [Google Scholar] [CrossRef]
  18. Ye, Q.; Law, R.; Gu, B. The impact of online user reviews on hotel room sales. Int. J. Hosp. Manag. 2009, 28, 180–182. [Google Scholar] [CrossRef]
  19. Sparks, B.A.; Browning, V. The impact of online reviews on hotel booking intentions and perception of trust. Tour. Manag. 2011, 32, 1310–1323. [Google Scholar] [CrossRef]
  20. Buhalis, D.; Amaranggana, A. Smart Tourism Destinations Enhancing Tourism Experience Through Personalisation of Services. In Information and Communication Technologies in Tourism; Springer: Cham, Switzerland, 2015; pp. 377–389. [Google Scholar] [CrossRef]
  21. Ladhari, R.; Michaud, M. EWOM effects on hotel booking intentions, attitudes, trust, and website perceptions. Int. J. Hosp. Manag. 2015, 46, 36–45. [Google Scholar] [CrossRef]
  22. Ert, E.; Fleischer, A.; Magen, N. Trust and reputation in the sharing economy: The role of personal photos in Airbnb. Tour. Manag. 2016, 55, 62–73. [Google Scholar] [CrossRef]
  23. Wozniak, T.; Schaffner, D.; Stanoevska-Slabeva, K.; Lenz-Kesekamp, V. Psychological antecedents of mobile consumer behaviour and implications for customer journeys in tourism. Inf. Technol. Tour. 2018, 18, 85–112. [Google Scholar] [CrossRef]
  24. Tussyadiah, I.P.; Park, S. When guests trust hosts for their words: Host description and trust in sharing economy. Tour. Manag. 2018, 67, 261–272. [Google Scholar] [CrossRef]
  25. Chen, Q.; Lu, Y.; Gong, Y.; Tang, Q. Why do users resist service organization’s brand mobile apps? The force of barriers versus cross-channel synergy. Int. J. Inf. Manag. 2019, 47, 274–282. [Google Scholar] [CrossRef]
  26. Gössling, S.; Michael Hall, C. Sharing versus collaborative economy: How to align ICT developments and the SDGs in tourism? J. Sustain. Tour. 2019, 27, 74–96. [Google Scholar] [CrossRef]
  27. Skard, S.; Knudsen, E.S.; Sjåstad, H.; Thorbjørnsen, H. How virtual reality influences travel intentions: The role of mental imagery and happiness forecasting. Tour. Manag. 2021, 87, 104360. [Google Scholar] [CrossRef]
  28. Tian, Z.; Shi, Z.; Cheng, Q. Examining the antecedents and consequences of mobile travel app engagement. PLoS ONE 2021, 16, e0248460. [Google Scholar] [CrossRef] [PubMed]
  29. Wu, S.; Wong, I.K.A.; Lin, Z. Understanding the role of atmospheric cues of travel apps: A synthesis between media richness and stimulus–organism–response theory. J. Hosp. Tour. Manag. 2021, 49, 226–234. [Google Scholar] [CrossRef]
  30. Coves-Martínez, Á.L.; Sabiote-Ortiz, C.M.; Frías-Jamilena, D.M. Cultural intelligence as an antecedent of satisfaction with the travel app and with the tourism experience. Comput. Hum. Behav. 2022, 127, 107049. [Google Scholar] [CrossRef]
  31. Chung, N.; Lee, H.; Lee, S.J.; Koo, C. The influence of tourism website on tourists’ behavior to determine destination selection: A case study of creative economy in Korea. Technol. Forecast. Soc. Chang. 2015, 96, 130–143. [Google Scholar] [CrossRef]
  32. Wang, D.; Park, S.; Fesenmaier, D.R. The Role of Smartphones in Mediating the Touristic Experience. J. Travel Res. 2012, 51, 371–387. [Google Scholar] [CrossRef]
  33. Lalicic, L.; Dickinger, A. An assessment of user-driven innovativeness in a mobile computing travel platform. Technol. Forecast. Soc. Chang. 2019, 144, 233–241. [Google Scholar] [CrossRef]
  34. Lei, S.S.I.; Chan, I.C.C.; Tang, J.; Ye, S. Will tourists take mobile travel advice? Examining the personalization-privacy paradox. J. Hosp. Tour. Manag. 2022, 50, 288–297. [Google Scholar] [CrossRef]
  35. Hadjielias, E.; Christofi, M.; Christou, P.; Hadjielia Drotarova, M. Digitalization, agility, and customer value in tourism. Technol. Forecast. Soc. Chang. 2022, 175, 121334. [Google Scholar] [CrossRef]
  36. Ferretti, A.; Hedrich, N.; Lovey, T.; Vayena, E.; Schlagenhauf, P. Mobile apps for travel medicine and ethical considerations: A systematic review. Travel Med. Infect. Dis. 2021, 43, 102143. [Google Scholar] [CrossRef]
  37. Allal-Chérif, O. Intelligent cathedrals: Using augmented reality, virtual reality, and artificial intelligence to provide an intense cultural, historical, and religious visitor experience. Technol. Forecast. Soc. Chang. 2022, 178, 121604. [Google Scholar] [CrossRef]
  38. Gao, J.; Zeng, X.; Zhang, C.; Porananond, P. Understanding the young middle-class Chinese outbound tourism consumption: A social practice perspective. Tour. Manag. 2022, 92, 104555. [Google Scholar] [CrossRef]
  39. Buhalis, D.; Licata, M.C. The Future eTourism intermediaries. Tour. Manag. 2002, 23, 171–180. [Google Scholar] [CrossRef]
  40. Larsen, J.; Urry, J.; Axhausen, K.W. Networks and tourism. Mobile Social Life. Ann. Tour. Res. 2007, 34, 244–262. [Google Scholar] [CrossRef]
  41. Huang, Y.; Estrader, J.; Song, J. Electronic Commerce Research and Applications Affinity and foreign users ’ perception about Chinese mobile apps: An integrated view of affective contagion and value-based perspectives. Electron. Commer. Res. Appl. 2022, 53, 101157. [Google Scholar] [CrossRef]
  42. Crouch, G.I.; Del Chiappa, G.; Perdue, R.R. International convention tourism: A choice modelling experiment of host city competition. Tour. Manag. 2019, 71, 530–542. [Google Scholar] [CrossRef]
  43. Dacko, S.G.; Spalteholz, C. Upgrading the city: Enabling intermodal travel behaviour. Technol. Forecast. Soc. Chang. 2014, 89, 222–235. [Google Scholar] [CrossRef]
  44. Fang, J.; Zhao, Z.; Wen, C.; Wang, R. Design and performance attributes driving mobile travel application engagement. Int. J. Inf. Manag. 2017, 37, 269–283. [Google Scholar] [CrossRef]
  45. Palos-Sanchez, P.; Saura, J.R.; Velicia-Martin, F.; Cepeda-Carrion, G. A business model adoption based on tourism innovation: Applying a gratification theory to mobile applications. Eur. Res. Manag. Bus. Econ. 2021, 27, 100149. [Google Scholar] [CrossRef]
  46. Nathan, R.J.; Victor, V.; Tan, M.; Fekete-Farkas, M. Tourists’ use of Airbnb app for visiting a historical city. Inf. Technol. Tour. 2020, 22, 217–242. [Google Scholar] [CrossRef]
  47. Briciu, A.; Briciu, V.A.; Kavoura, A. Evaluating how “smart” Brasov, Romania can be virtually via a mobile application for cultural tourism. Sustainability 2020, 12, 5324. [Google Scholar] [CrossRef]
  48. Julsrud, D.T.E.; Krogstad, D.J.R. Is there enough trust for the smart city? exploring acceptance for use of mobile phone data in oslo and tallinn. Technol. Forecast. Soc. Chang. 2020, 161, 120314. [Google Scholar] [CrossRef] [PubMed]
  49. Kumar, D.S.; Purani, K.; Viswanathan, S.A. Influences of ‘appscape’ on mobile app adoption and m-loyalty. J. Retail. Consum. Serv. 2018, 45, 132–141. [Google Scholar] [CrossRef]
  50. Stoica, G.D.; Andreiana, V.-A.; Duica, M.C.; Stefan, M.-C.; Susanu, I.O.; Coman, M.D.; Iancu, D. Perspectives for the Development of Sustainable Cultural Tourism. Sustainability 2022, 14, 5678. [Google Scholar] [CrossRef]
  51. Kim, J.J.; Han, H. Hotel Service Innovation with Smart Technologies: Exploring Consumers’ Readiness and Behaviors. Sustainabiliy 2022, 14, 5746. [Google Scholar] [CrossRef]
  52. Nyns, S.; Schmitz, S. Using mobile data to evaluate unobserved tourist overnight stays. Tour. Manag. 2022, 89, 104453. [Google Scholar] [CrossRef]
  53. Tao, M.; Nawaz, M.Z.; Nawaz, S.; Butt, A.H.; Ahmad, H. Users’ acceptance of innovative mobile hotel booking trends: UK vs. PRC. Inf. Technol. Tour. 2018, 20, 9–36. [Google Scholar] [CrossRef]
  54. Fong, L.H.N.; Lam, L.W.; Law, R. How locus of control shapes intention to reuse mobile apps for making hotel reservations: Evidence from chinese consumers. Tour. Manag. 2017, 61, 331–342. [Google Scholar] [CrossRef]
  55. Ahmad, W.; Kim, W.G.; Choi, H.M.; Haq, J.U. Modeling behavioral intention to use travel reservation apps: A cross-cultural examination between US and China. J. Retail. Consum. Serv. 2021, 63, 102689. [Google Scholar] [CrossRef]
  56. Mihanyar, P.; Rahman, S.A.; Aminudin, N. The Effect of National Park Mobile Apps on National Park Behavioral Intention: Taman Negara National Park. Procedia Econ. Financ. 2016, 37, 324–330. [Google Scholar] [CrossRef]
  57. Palau-Saumell, R.; Forgas-Coll, S.; Sánchez-García, J.; Robres, E. User Acceptance of Mobile Apps for Restaurants: An Expanded and Extended UTAUT-2. Sustainability 2019, 11, 1210. [Google Scholar] [CrossRef]
  58. Roh, M.; Park, K. Adoption of O2O food delivery services in South Korea: The moderating role of moral obligation in meal preparation. Int. J. Inf. Manag. 2019, 47, 262–273. [Google Scholar] [CrossRef]
  59. Sun, Y.; Liu, C.; Zhang, C. Mobile Technology and Studies on Transport Behavior: A Literature Analysis, Integrated Research Model, and Future Research Agenda. Mob. Inf. Syst. 2021, 2021, 9309904. [Google Scholar] [CrossRef]
  60. Javid, M.A.; Ali, N.; Hussain Shah, S.A.; Abdullah, M. Travelers’ Attitudes toward Mobile Application–Based Public Transport Services in Lahore. SAGE Open 2021, 11, 2158244020988709. [Google Scholar] [CrossRef]
  61. Qian, C.; Li, W.; Duan, Z.; Yang, D.; Ran, B. Using mobile phone data to determine spatial correlations between tourism facilities. J. Transp. Geogr. 2021, 92, 103018. [Google Scholar] [CrossRef]
  62. Zheng, W.; Liao, Z.; Lin, Z. Navigating through the complex transport system: A heuristic approach for city tourism recommendation. Tour. Manag. 2020, 81, 104162. [Google Scholar] [CrossRef]
  63. Ye, J.; Zheng, J.; Yi, F. A study on users’ willingness to accept mobility as a service based on UTAUT model. Technol. Forecast. Soc. Chang. 2020, 157, 120066. [Google Scholar] [CrossRef]
  64. Kim, H.; Koo, C.; Chung, N. The role of mobility apps in memorable tourism experiences of Korean tourists: Stress-coping theory perspective. J. Hosp. Tour. Manag. 2021, 49, 548–557. [Google Scholar] [CrossRef]
  65. Liébana-Cabanillas, F.; Molinillo, S.; Ruiz-Montañez, M. To use or not to use, that is the question: Analysis of the determining factors for using NFC mobile payment systems in public transportation. Technol. Forecast. Soc. Chang. 2019, 139, 266–276. [Google Scholar] [CrossRef]
  66. Bogicevic, V.; Bujisic, M.; Bilgihan, A.; Yang, W.; Cobanoglu, C. The impact of traveler-focused airport technology on traveler satisfaction. Technol. Forecast. Soc. Chang. 2017, 123, 351–361. [Google Scholar] [CrossRef]
  67. Aliperti, G.; Cruz, A.M. Promoting built-for-disaster-purpose mobile applications: An interdisciplinary literature review to increase their penetration rate among tourists. J. Hosp. Tour. Manag. 2020, 44, 193–210. [Google Scholar] [CrossRef]
  68. Shin, H.; Kang, J. Reducing perceived health risk to attract hotel customers in the COVID-19 pandemic era: Focused on technology innovation for social distancing and cleanliness. Int. J. Hosp. Manag. 2020, 91, 102664. [Google Scholar] [CrossRef]
  69. Škare, M.; Soriano, D.R.; Porada-Rochoń, M. Impact of COVID-19 on the travel and tourism industry. Technol. Forecast. Soc. Chang. 2021, 163, 120469. [Google Scholar] [CrossRef]
  70. Scarlett, H.G. Tourism recovery and the economic impact: A panel assessment. Res. Glob. 2021, 3, 100044. [Google Scholar] [CrossRef]
  71. da Silva Lopes, H.; Remoaldo, P.C.; Ribeiro, V.; Martín-Vide, J. Effects of the COVID-19 pandemic on tourist risk perceptions—The case study of Porto. Sustainability 2021, 13, 3699. [Google Scholar] [CrossRef]
  72. García-Milon, A.; Olarte-Pascual, C.; Juaneda-Ayensa, E. Assessing the moderating effect of COVID-19 on intention to use smartphones on the tourist shopping journey. Tour. Manag. 2021, 87, 104361. [Google Scholar] [CrossRef]
  73. Davis, F.D. Perceived Usefuness, perceived ease of use and user acceptance of information technology. MIS Quart 1989, 13, 319–340. [Google Scholar] [CrossRef]
  74. Venkatesh, V. Determinants of perceived ease of use: Integrating perceived behavioral control, computer anxiety and enjoyment into the technology acceptance model. Inf. Syst. Res. 2000, 11, 3–11. [Google Scholar] [CrossRef]
  75. San Martín, H.; Herrero, Á. Influence of the user’s psychological factors on the online purchase intention in rural tourism: Integrating innovativeness to the UTAUT framework. Tour. Manag. 2012, 33, 341–350. [Google Scholar] [CrossRef]
  76. Kuo, T.S.; Huang, K.C.; Nguyen, T.Q.; Nguyen, P.H. Adoption of mobile applications for identifying tourism destinations by travellers: An integrative approach. J. Bus. Econ. Manag. 2019, 20, 860–877. [Google Scholar] [CrossRef]
  77. Medeiros, M.; Ozturk, A.; Hancer, M.; Weinland, J.; Okumus, B. Understanding travel tracking mobile application usage: An integration of self determination theory and UTAUT2. Tour. Manag. Perspect. 2022, 42, 100949. [Google Scholar] [CrossRef]
  78. Cristobal-Fransi, E.; Daries, N.; Martin-Fuentes, E.; Montegut-Salla, Y. Industrial Heritage 2.0: Internet presence and development of the electronic commerce of industrial tourism. Sustainability 2020, 12, 5965. [Google Scholar] [CrossRef]
  79. Lu, J.; Wu, D.; Mao, M.; Wang, W.; Zhang, G. Recommender system application developments: A survey. Decis. Support Syst. 2015, 74, 12–32. [Google Scholar] [CrossRef]
  80. Moreno, A.; Valls, A.; Isern, D.; Marin, L.; Borràs, J. SigTur/E-Destination: Ontology-based personalized recommendation of Tourism and Leisure Activities. Eng. Appl. Artif. Intell. 2013, 26, 633–651. [Google Scholar] [CrossRef]
  81. Ruotsalo, T.; Haav, K.; Stoyanov, A.; Roche, S.; Fani, E.; Deliai, R.; Mäkelä, E.; Kauppinen, T.; Hyvönen, E. SMARTMUSEUM: A mobile recommender system for the Web of Data. J. Web Semant. 2013, 20, 50–67. [Google Scholar] [CrossRef]
  82. Scuttari, A. Tourism experiences in motion. Mobile, visual and psychophysiological methods to capture tourists “on the move.”. Tour. Manag. Perspect. 2021, 38, 100825. [Google Scholar] [CrossRef]
  83. Venkatesh, V.; Thong, J.Y.L.; Xu, X. Consumer acceptance and use of information technology: Extending the unified theory of acceptance and use of technology. MIS Q. 2012, 36, 157–178. [Google Scholar] [CrossRef]
Figure 1. Hypothesized research model.
Figure 1. Hypothesized research model.
Sustainability 14 15758 g001
Figure 2. PLS-SEM results.
Figure 2. PLS-SEM results.
Sustainability 14 15758 g002
Table 1. Research hypotheses associated with the proposed theoretical model.
Table 1. Research hypotheses associated with the proposed theoretical model.
HypothesisReferences
(H1 a). TIA has a direct positive influence on AQ.[18,19,20,21,22,23,24,25,26,27,28,29,30,31,35,43,44,45,70]
(H1 b). TIA has a direct positive influence on BI.[18,19,20,21,22,23,24,25,26,27,28,29,30,31,35,43,44,45,55,56,57,58,59,65,66,67]
(H1 c). TIB has a direct positive influence on AQ.[18,19,20,21,22,23,24,25,26,27,28,29,30,31,35,43,44,45,67]
(H1 d). TIB has a direct positive influence on BI.[18,19,20,21,22,23,24,25,26,27,28,29,30,31,35,43,44,45,55,56,57,58,59,65,66,67]
(H1 e). TIB has a direct positive influence on UH.[18,19,20,21,22,23,24,25,26,27,28,29,30,31,35,38,43,44,45,46,67,82]
(H1 f). TIA has an indirect positive influence on BI.[18,19,20,21,22,23,24,25,26,27,28,29,30,31,35,40,41,42,55,56,57,58,59,65,66,67]
(H1 g). TIB has an indirect positive influence on BI.[18,19,20,21,22,23,24,25,26,27,28,29,30,31,35,40,41,42,55,56,57,58,59,65,66,67]
(H2). AQ has a direct positive influence on BI.[29,31,44,55,56,57,58,59,65,66,67]
(H3 a). TAAU has a direct positive influence on BI.[29,38,55,56,57,58,59,65,66,67]
(H3 b). TAAU has a direct positive influence on UH.[38,46,82]
(H3 c). TAAU has an indirect positive influence on BI.[29,38,55,56,57,58,59,65,66,67]
(H4). UH has a direct positive influence on BI.[29,38,55,56,57,58,59,65,66,67]
Table 2. Respondents’ information.
Table 2. Respondents’ information.
CharacteristicsCategoryFrequency%
GenderFemalle8652%
Male7948%
Age20–24 165100%
Google Maps app using when travelingAlways14790%
Sometimes1810%
Booking.com app using when travelingAlways11167%
Sometimes4527%
I find travel apps easy to use when travelingTotal agreement12375%
Partial agreement4225%
Using a smartphone allows me to buy quickerAlways10262%
Sometimes6338%
Table 3. Reliability and Validity.
Table 3. Reliability and Validity.
ConstructsItemsOuter LoadingsCronbach’s Alpharho_ACR AVE
AQ 0.9000.904 0.9260.715
AQ_10.849
AQ_20.872
AQ_30.849
AQ_40.860
AQ_50.797
BI 0.8440.848 0.8960.684
BI_10.757
BI_20.892
BI_30.827
BI_40.828
TAAU 0.8470.913 0.8890.668
TAAU_10.868
TAAU_20.824
TAAU_30.738
TAAU_40.834
TIA 0.9430.946 0.9490.555
TIA_10.743
TIA_20.721
TIA_30.722
TIA_40.727
TIA_50.732
TIA_60.757
TIA_70.715
TIA_80.803
TIA_90.758
TIA_100.755
TIA_110.759
TIA_120.728
TIA_130.774
TIA_140.758
TIA_150.717
TIB 0.9170.928 0.9310.601
TIB_10.750
TIB_20.779
TIB_30.776
TIB_40.829
TIB_50.796
TIB_60.733
TIB_70.788
TIB_80.797
TIB_90.723
UH 0.9050.910 0.9410.841
UH_10.900
UH_20.928
UH_30.922
Table 4. Fornell-Larcker criterion analysis for checking discriminant validity.
Table 4. Fornell-Larcker criterion analysis for checking discriminant validity.
AQBITAAUTIATIBUH
AQ0.846
BI0.7690.827
TAAU0.2160.2640.817
TIA0.7350.611−0.1630.745
TIB0.4180.3990.1580.3550.775
UH0.4640.5520.3700.0480.4180.917
Table 5. Path coefficients—direct, indirect, and total effects.
Table 5. Path coefficients—direct, indirect, and total effects.
DirectIndirectTotal
AQBIBIBITAAUTIATIBUH
AQ 0.247 0.247
BI
TAAU 0.1510.1180.27 0.312
TIA0.6720.4530.1660.618
TIB0.179−0.0470.1840.137 0.368
UH 0.379 0.379
Table 6. T-Statistics of path coefficients.
Table 6. T-Statistics of path coefficients.
Path Coeff.T Statisticsp ValuesRemark
TIA -> AQ0.67216.6590.000H1 a is supported
TIA -> BI0.4536.1260.000H1 b is supported
TIB -> AQ0.1794.1720.000H1 d is supported
TIB -> UH0.3686.9400.000H1 e is supported
TIA -> AQ -> BI0.1662.5420.011H1 f is supported
TIB -> UH -> BI0.1403.8810.000H1 g is supported
AQ -> BI0.2472.6410.009H2 is supported
TAAU -> BI0.1513.7410.000H3 a is supported
TAAU -> UH0.3126.4120.000H3 b is supported
TAAU -> UH -> BI0.1183.6120.000H3 c is supported
UH -> BI0.3794.9880.000H4 is supported
Table 7. f2 values.
Table 7. f2 values.
AQBITAAUTIATIBUH
AQ 0.048
BI
TAAU 0.054 0.130
TIA0.9130.183
TIB0.0650.005 0.181
UH 0.245
Publisher’s Note: MDPI stays neutral with regard to jurisdictional claims in published maps and institutional affiliations.

Share and Cite

MDPI and ACS Style

Voicu, M.-C.; Bărbulescu, A.; Abrudan, D. On a City Guide App Model. Sustainability 2022, 14, 15758. https://doi.org/10.3390/su142315758

AMA Style

Voicu M-C, Bărbulescu A, Abrudan D. On a City Guide App Model. Sustainability. 2022; 14(23):15758. https://doi.org/10.3390/su142315758

Chicago/Turabian Style

Voicu, Mirela-Catrinel, Adina Bărbulescu, and Denisa Abrudan. 2022. "On a City Guide App Model" Sustainability 14, no. 23: 15758. https://doi.org/10.3390/su142315758

APA Style

Voicu, M.-C., Bărbulescu, A., & Abrudan, D. (2022). On a City Guide App Model. Sustainability, 14(23), 15758. https://doi.org/10.3390/su142315758

Note that from the first issue of 2016, this journal uses article numbers instead of page numbers. See further details here.

Article Metrics

Back to TopTop