Do Personal Values and Political Ideology Affect Sustainable Consumption?
Abstract
1. Introduction
2. Theoretical Perspectives
2.1. Political Identity
2.2. Personal Values
3. Model and Hypotheses
3.1. Political Identity and Consumption Behavior
3.2. Personal Values
3.3. Green Consumption Values
3.4. Antecedents of Sustainable Consumption
3.5. Beliefs and Sustainable Consumption Behavior
4. Methods
4.1. Data Collection
4.2. Measures
4.2.1. Political Identity
4.2.2. Personal Values
4.2.3. Green Consumption Values
4.2.4. Sustainability-Related Beliefs
4.2.5. Sustainable Consumption Behavior
4.3. Test of Social Desirability Bias
4.4. Test of Discriminant Validity
4.5. Results
5. Discussion
6. Conclusions
Author Contributions
Funding
Institutional Review Board Statement
Conflicts of Interest
Appendix A
| N = 179 (%) | |
|---|---|
| Age | |
| Up to 25 years | 8.90 |
| 26 to 35 years | 16.20 |
| 36 to 45 years | 19.60 |
| 46 to 55 years | 12.30 |
| 56 to 65 years | 21.60 |
| 66 years or older | 21.20 |
| Sex | |
| Male (%) | 45.80 |
| Female (%) | 54.20 |
| Education | |
| Less than high school | 2.80 |
| High school graduate | 28.50 |
| Some college but no degree | 19.00 |
| Associate degree in college (2 years) | 11.70 |
| Bachelor’s degree | 23.50 |
| Master’s degree or higher | 14.5 |
| Income | |
| Up to USD 25,000 | 29.10 |
| USD 25,001 to 50,000 | 25.10 |
| USD 50,001 to 75,000 | 14.50 |
| USD 75,001 to 100,000 | 9.50 |
| USD 100,001 to 125,000 | 9.50 |
| USD 125,001 to 150,000 | 5.60 |
| More than USD 150,000 | 6.70 |
| Race | |
| White or Caucasian | 78.20 |
| Black or African American | 10.60 |
| Hispanic (Hispanic or Latino origin) | 6.10 |
| Asian-American or Pacific Islander | 5.60 |
| American Indian or Alaska native | 2.20 |
| Other | 2.80 |
Appendix B
| Variable Name | Statement |
| PI1 | Nowadays we hear a lot about things the government could do to improve peoples’ quality of life. To what extent are your views on proposed policies regarding SOCIAL ISSUES in favor of policies proposed by the so-called “liberals” or by those of “conservatives”? |
| PI2 | Nowadays we hear a lot about things the government could do to improve peoples’ quality of life. To what extent are your views on proposed policies regarding ECONOMIC ISSUES in favor of policies proposed by the so-called “liberals” or by those of “conservatives”? |
| PI3 | To what extent are your views on proposed policies regarding GENERAL ISSUES (e.g., role of government, international relations, etc.) in favor of policies proposed by the so-called “liberals” or by those of “conservatives”? |
| Personal values (measured on a 5-point scale: 5= extremely important to me, 1 = not at all important to me). | |
| Variable Name | Value |
| PV1 | Self-respect |
| PV2 | Warm relationship with others |
| PV3 | Sense of belonging |
| PV4 | Fun and enjoyment in life |
| Green consumption values (measured on a 5-point scale: 5 = strongly agree, 1 = strongly disagree). | |
| Variable Name | Value |
| GV1 | It is important to me that the products I use do not harm the environment |
| GV2 | I consider the potential environmental impact of my actions when making many of my decisions |
| GV3 | My purchase habits are affected by my concern for our environment |
| GV4 | I am concerned about wasting the resources of our planet |
| GV5 | I would describe myself as environmentally responsible |
| GV6 | I am willing to be inconvenienced in order to take actions that are environmentally friendly |
| Sustainability-related beliefs: environmental (measured on a 5-point scale: 5 = strongly agree, 1 = strongly disagree). You would buy a product only if you believe that (during the manufacture). | |
| Variable Name | Belief |
| BE1 | It is made from recycled materials |
| BE2 | It can be disposed of in an environmentally friendly manner |
| BE3 | It is packaged in an environmentally friendly manner |
| BE4 | It is produced in an environmentally friendly manner |
| Sustainability-related beliefs: social (measured on a 5-point scale: 5 = strongly agree, 1 = strongly disagree). You would buy a product only if you believe that (during the manufacture). | |
| Variable Name | Belief |
| BS1 | No illegal child labor is involved |
| BS2 | Workers are not discriminated against |
| BS3 | Workers are not abused |
| BS4 | Workers are treated fairly or are compensated |
| Sustainable consumption behavior (measured on a 5-point scale: 5 = strongly agree, 1 = strongly disagree) | |
| Variable Name | Behavior |
| SC1 | I regularly recycle paper, plastic, and metal |
| SC2 | I prefer to use recycled paper when I can |
| SC3 | I use reusable shopping bags |
| SC4 | I often talk with friends or strangers about environmental issues |
| SC5 | I often attend environmental rallies |
| SC6 | I usually prefer to eat vegetables than meat |
Appendix C

References
- Intergovernmental Panel on Climate Change. Climate Change 2021. The Physical Science Basis. 2021. Report. Available online: https://www.ipcc.ch/report/ar6/wg1/downloads/report/IPCC_AR6_WGI_Full_Report.pdf (accessed on 3 November 2021).
- Bray, J.; Johns, N.; Kilburn, D. An exploratory study into the factors impeding ethical consumption. J. Bus. Ethics 2011, 98, 597–608. [Google Scholar] [CrossRef]
- Kaufmann, H.R.; Panni, M.F.A.K.; Orphanidou, Y. Factors affecting consumers’ green purchasing behavior: An integrated conceptual framework. Amfiteatru Econ. J. 2012, 14, 50–69. Available online: http://hdl.handle.net/10419/168746 (accessed on 10 October 2021).
- Milfont, T.L.; Markowitz, E. Sustainable consumer behavior: A multilevel perspective. Curr. Opin. Psychol. 2016, 10, 112–117. [Google Scholar] [CrossRef]
- Testa, F.; Pretner, G.; Iovino, R.; Bianchi, G.; Tessitore, S.; Iraldo, F. Drivers to green consumption: A systematic review. Environ. Dev. Sustain. 2021, 23, 4826–4880. [Google Scholar] [CrossRef]
- International Institute for Sustainable Development (IISD). Sustainable Consumption & Production. Available online: https://enb.iisd.org/topics/sustainable-consumption-production (accessed on 11 April 2022).
- Purvis, B.; Mao, Y.; Robinson, D. Three pillars of sustainability: In search of conceptual origins. Sustain. Sci. 2019, 14, 681–695. [Google Scholar] [CrossRef]
- Elliott, R. The taste for green: The possibilities and dynamics of status differentiation through “green” consumption. Poetics 2013, 41, 294–322. [Google Scholar] [CrossRef]
- United Nations. COP26 The Glasgow Climate Pact. Available online: https://ukcop26.org/wp-content/uploads/2021/11/COP26-Presidency-Outcomes-The-Climate-Pact.pdf (accessed on 11 April 2022).
- Crockett, D.; Wallendorf, M. The role of normative political ideology in consumer behavior. J. Consum. Res. 2004, 31, 511–528. [Google Scholar] [CrossRef]
- Lye, D.N.; Waldron, I. Attitudes toward cohabitation, family, and gender roles: Relationships to values and political ideology. Sociol. Perspect. 1997, 40, 199–225. [Google Scholar] [CrossRef]
- Roccas, S.; Sagiv, L. Personal values and behavior: Taking the cultural context into account. Soc. Personal. Psychol. Compass 2010, 4, 30–41. [Google Scholar] [CrossRef]
- Sherman, A.K.; Rowe, A.J.; Bird, S.; Powers, S.; Legault, L. Motivational orientation explains the link between political ideology and proenvironmental behavior. Ecopsychology 2016, 8, 239–249. [Google Scholar] [CrossRef]
- Sivapalan, A.; von der Heidt, T.; Scherrer, P.; Sorwar, G. A consumer values-based approach to enhancing green consumption. Sustain. Prod. Consum. 2021, 28, 699–715. [Google Scholar] [CrossRef]
- Swigart, K.L.; Anantharaman, A.; Williamson, J.A.; Grandey, A.A. Working while liberal/conservative: A review of political ideology in organizations. J. Manag. 2020, 46, 1063–1091. [Google Scholar] [CrossRef]
- Woodruff, A.D. Personal values and the direction of behavior. Sch. Rev. 1942, 50, 32–42. [Google Scholar] [CrossRef]
- Söderbaum, P. Political economic person, ideological orientation and institutional change. J. Interdiscip. Econ. 2021, 12, 179–197. [Google Scholar] [CrossRef]
- Madani, F.; Seenivasan, S.; Ma, J. Determinants of store patronage: The roles of political ideology, consumer and market characteristics. J. Retail. Consum. Serv. 2021, 63, 102691. [Google Scholar] [CrossRef]
- Dunlap, R.E. The impact of political orientation on environmental attitudes and actions. Environ. Behav. 1975, 7, 428–454. [Google Scholar] [CrossRef]
- Panno, A.; Carrus, G.; Brizi, A.; Maricchiolo, F.; Giacomantonio, M.; Mannetti, L. Need for cognitive closure and political ideology. Soc. Psychol. 2018, 49, 103–112. [Google Scholar] [CrossRef]
- Watkins, L.; Aitken, R.; Mather, D. Conscientious consumers: A relationship between moral foundations, political orientation and sustainable consumption. J. Clean. Prod. 2016, 134, 137–146. [Google Scholar] [CrossRef]
- Lee, J.; Cho, M. New insights into socially responsible consumers: The role of personal values. Int. J. Consum. Stud. 2019, 43, 123–133. [Google Scholar] [CrossRef]
- Gunden, C.; Atis, E.; Salali, H.E. Investigating consumers’ green values and food-related behaviours in Turkey. Int. J. Consum. Stud. 2020, 44, 53–63. [Google Scholar] [CrossRef]
- Hanimann, R.; Vinterbäck, J.; Mark-Herbert, C. Consumer behavior in renewable electricity: Can branding in accordance with identity signaling increase demand for renewable electricity and strengthen supplier brands? Energy Policy 2015, 78, 11–21. [Google Scholar] [CrossRef]
- Juan, Y.K.; Hsu, Y.H.; Xie, X. Identifying customer behavioral factors and price premiums of green building purchasing. Ind. Mark. Manag. 2017, 64, 36–43. [Google Scholar] [CrossRef]
- Schlegelmilch, B.B.; Bohlen, G.M.; Diamantopoulos, A. The link between green purchasing decisions and measures of environmental consciousness. Eur. J. Mark. 1996, 30, 35–55. [Google Scholar] [CrossRef]
- Chwialkowska, A.; Flicinska-Turkiewicz, J. Overcoming perceived sacrifice as a barrier to the adoption of green non-purchase behaviours. Int. J. Consum. Stud. 2021, 45, 205–220. [Google Scholar] [CrossRef]
- McCall, G.J.; Simmons, J.L. Identities and Interactions; Free Press: New York, NY, USA, 1978. [Google Scholar]
- Turner, J.C.; Hogg, M.A.; Oakes, P.J.; Reicher, S.D.; Wetherell, M.S. Rediscovering the Social Group: A Self-Categorization Theory; Basil Blackwell: New York, NY, USA, 1987. [Google Scholar]
- Stets, J.E.; Burke, P.J. Identity theory and social identity theory. Soc. Psychol. Q. 2000, 63, 224–237. [Google Scholar] [CrossRef]
- Young, I.M. Intersecting Voices: Dilemmas of Gender, Political Philosophy, and Policy; Princeton University Press: Princeton, NJ, USA, 1997; ISBN-13: 978-0691012018. [Google Scholar]
- Tajfel, H. Human Groups and Social Categories: Studies in Social Psychology; Cambridge University Press: Cambridge, UK, 1981; ISBN-13: 978-0521280730. [Google Scholar]
- Huddy, L. From social to political identity: A critical examination of social identity theory. Political Psychol. 2001, 22, 127–156. [Google Scholar] [CrossRef]
- Jung, J.; Mittal, V. Political identity and the consumer journey: A research review. J. Retail. 2020, 96, 55–73. [Google Scholar] [CrossRef]
- Chen, S.Y.; Urminsky, O. The role of causal beliefs in political identity and voting. Cognition 2019, 188, 27–38. [Google Scholar] [CrossRef]
- Duhachek, A.; Han, D.; Tormala, Z.L. Stability vs. change: The effect of political ideology on product preference. In NA—Advances in Consumer Research; Cotte, J., Wood, S., Eds.; Association for Consumer Research: Duluth, MN, USA, 2014; Volume 42, pp. 59–64. [Google Scholar]
- Barbaranelli, C.; Caprara, G.V.; Vecchione, M.; Fraley, C.R. Voters’ personality traits in presidential elections. Personal. Individ. Differ. 2007, 42, 1199–1208. [Google Scholar] [CrossRef]
- Carney, D.R.; Jost, J.T.; Gosling, S.D.; Potter, J. The secret Lives of liberals and conservatives: Personality profiles, interaction styles, and the things they leave behind. Political Psychol. 2008, 29, 807–840. [Google Scholar] [CrossRef]
- Jost, J.T.; Glaser, J.; Kruglanski, A.W.; Sulloway, F.J. Political conservatism as motivated social cognition. Psychol. Bull. 2003, 129, 339. [Google Scholar] [CrossRef] [PubMed]
- Duckitt, J.; Wagner, C.; Du Plessis, I.; Birum, I. The psychological bases of ideology and prejudice: Testing a dual process model. J. Personal. Soc. Psychol. 2002, 83, 75. [Google Scholar] [CrossRef]
- Graham, J.; Haidt, J.; Nosek, B.N. Liberals and conservatives rely on different sets of moral foundations. J. Personal. Soc. Psychol. 2009, 96, 1029–1046. [Google Scholar] [CrossRef] [PubMed]
- Haidt, J.; Graham, J. When morality opposes justice: Conservatives have moral intuitions that liberals may not recognize. Soc. Justice Res. 2007, 20, 98–116. [Google Scholar] [CrossRef]
- Jung, K.; Garbarino, E.; Briley, D.A.; Wynhausen, J. Blue and red voices: Effects of political ideology on consumers’ complaining and disputing behavior. J. Consum. Res. 2017, 44, 477–499. [Google Scholar] [CrossRef]
- Chan, E.Y.; Ilicic, J. Political ideology and brand attachment. Int. J. Res. Mark. 2019, 36, 630–646. [Google Scholar] [CrossRef]
- White, K.; Hardisty, D.J.; Habib, R. The elusive green consumer. Harv. Bus. Rev. 2019, 11, 124–133. [Google Scholar]
- Schwartz, S.H. Universals in the content and structure of values: Theoretical advances and empirical tests in 20 countries. In Advances in Experimental Social Psychology; Academic Press: Cambridge, MA, USA, 1992; Volume 25, pp. 1–65. [Google Scholar] [CrossRef]
- Schwartz, S.H. Are there universal aspects in the structure and contents of human values? J. Soc. Issues 1994, 50, 19–45. [Google Scholar] [CrossRef]
- Rokeach, M. The Nature of Human Values; Free Press: New York, NY, USA, 1973; ISBN-13: 978-0029267509. [Google Scholar]
- Kahle, L.R. Social values and consumer behavior: Research from the list of values. In The Psychology of Values: The Ontario Symposium; Lawrence Erlbaum Associates: Mahwah, NJ, USA, 1996; Volume 8, pp. 135–151. [Google Scholar]
- Steg, L.; De Groot, J.I.M. Environmental values. In The Oxford Handbook of Environmental and Conservation Psychology; Clayton, S., Ed.; Oxford University Press: New York, USA, 2012; pp. 81–92. [Google Scholar] [CrossRef]
- Nilsson, A.; von Borgstede, C.; Biel, A. Willingness to accept climate change strategies: The effect of values and norms. J. Environ. Psychol. 2004, 24, 267–277. [Google Scholar] [CrossRef]
- Nordlund, A.M.; Garvill, J. Value structures behind proenvironmental behavior. Environ. Behav. 2002, 34, 740–756. [Google Scholar] [CrossRef]
- Nordlund, A.M.; Garvill, J. Effects of values, problem awareness, and personal norm on willingness to reduce personal car use. J. Environ. Psychol. 2003, 23, 339–347. [Google Scholar] [CrossRef]
- Wright, J.P.; Beaver, K.M.; Morgan, M.A.; Connolly, E.J. Political ideology predicts involvement in crime. Personal. Individ. Differ. 2017, 106, 236–241. [Google Scholar] [CrossRef]
- Khan, R.; Misra, K.; Singh, V. Ideology and brand consumption. Psychol. Sci. 2013, 24, 326–333. [Google Scholar] [CrossRef] [PubMed]
- Shavitt, S. Political ideology drives consumer psychology: Introduction to research dialogue. J. Consum. Psychol. 2017, 27, 500–501. [Google Scholar] [CrossRef]
- Kidwell, B.; Farmer, A.; Hardesty, D.M. Getting liberals and conservatives to go green: Political ideology and congruent appeals. J. Consum. Res. 2013, 40, 350–367. [Google Scholar] [CrossRef]
- Fernandes, D.; Mandel, N. Political conservatism and variety-seeking. J. Consum. Psychol. 2014, 24, 79–86. [Google Scholar] [CrossRef]
- Farmer, A.; Kidwell, B.; Hardesty, D.M. The politics of choice: Political ideology and intolerance of ambiguity. J. Consum. Psychol. 2021, 31, 6–21. [Google Scholar] [CrossRef]
- Gromet, D.M.; Kunreuther, H.; Larrick, R.P. Political ideology affects energy-efficiency attitudes and choices. Proc. Natl. Acad. Sci. USA 2013, 110, 9314–9319. [Google Scholar] [CrossRef] [PubMed]
- Cerutti, F. A political identity of the Europeans? Thesis Elev. 2003, 72, 26–45. [Google Scholar] [CrossRef]
- Karp, D.G. Values and their effect on pro-environmental behavior. Environ. Behav. 1996, 28, 111–133. [Google Scholar] [CrossRef]
- Vermeir, I.; Verbeke, W. Sustainable food consumption: Exploring the consumer attitude–behavioral intention gap. J. Agric. Environ. Ethics 2006, 19, 169–194. [Google Scholar] [CrossRef]
- Triandis, H.C. Collectivism and individualism as cultural syndromes. Cross-Cult. Res. 1993, 27, 155–180. [Google Scholar] [CrossRef]
- Halder, P.; Hansen, E.N.; Kangas, J.; Laukkanen, T. How national culture and ethics matter in consumers’ green consumption values. J. Clean. Prod. 2020, 265, 121754. [Google Scholar] [CrossRef]
- Haws, K.L.; Winterich, K.P.; Naylor, R.W. Seeing the world through GREEN-tinted glasses: Green consumption values and responses to environmentally friendly products. J. Consum. Psychol. 2014, 24, 336–354. [Google Scholar] [CrossRef]
- do Paço, A.; Shiel, C.; Alves, H. A new model for testing green consumer behaviour. J. Clean. Prod. 2019, 207, 998–1006. [Google Scholar] [CrossRef]
- Bailey, A.A.; Mishra, A.S.; Tiamiyu, M.F. Application of GREEN scale to understanding US consumer response to green marketing communications. Psychol. Mark. 2018, 35, 863–875. [Google Scholar] [CrossRef]
- Kahle, L.R.; Xie, G.-X. Social values in consumer psychology. In Handbook of Consumer Psychology; Routledge: Oxford, UK, 2018; pp. 576–586, ISBN-13: 978-0-8058-5603-3. [Google Scholar]
- Stern, P.C.; Kalof, L.; Dietz, T.; Guagnano, G.A. Values, beliefs, and proenvironmental action: Attitude formation toward emergent attitude objects. J. Appl. Soc. Psychol. 1995, 25, 1611–1636. [Google Scholar] [CrossRef]
- Homer, P.M.; Kahle, L.R. A structural equation test of the value-attitude-behavior hierarchy. J. Personal. Soc. Psychol. 1988, 54, 638–646. [Google Scholar] [CrossRef]
- Olli, E.; Grendstad, G.; Wollebaek, D. Correlates of environmental behaviors: Bringing back social context. Environ. Behav. 2001, 33, 181–208. [Google Scholar] [CrossRef]
- Joshi, Y.; Rahman, Z. Investigating the determinants of consumers’ sustainable purchase behaviour. Sustain. Prod. Consum. 2017, 10, 110–120. [Google Scholar] [CrossRef]
- Kozar, J.M.; Connell, K.Y.H. Socially and environmentally responsible apparel consumption: Knowledge, attitudes, and behaviors. Soc. Responsib. J. 2013, 9, 316–325. [Google Scholar] [CrossRef]
- Al Mamun, A.; Mohamad, M.R.; Yaacob, M.R.B.; Mohiuddin, M. Intention and behavior towards green consumption among low-income households. J. Environ. Manag. 2018, 227, 73–86. [Google Scholar] [CrossRef] [PubMed]
- Tanner, C.; Kast, S.W. Promoting sustainable consumption: Determinants of green purchases by Swiss consumers. Psychol. Mark. 2003, 20, 883–902. [Google Scholar] [CrossRef]
- Trivedi, R.H.; Patel, J.D.; Acharya, N. Causality analysis of media influence on environmental attitude, intention and behaviors leading to green purchasing. J. Clean. Prod. 2018, 196, 11–22. [Google Scholar] [CrossRef]
- Fishbein, M.; Ajzen, I. Belief, Attitude, Intention and Behavior; Addison-Wesley: Reading, MA, USA, 1975. [Google Scholar]
- Lu, L.-C.; Chang, H.-H.; Chang, A. Consumer personality and green buying intention: The mediate role of consumer ethical beliefs. J. Bus. Ethics 2015, 127, 205–219. [Google Scholar] [CrossRef]
- Goh, S.K.; Balaji, M.S. Linking green skepticism to green purchase behavior. J. Clean. Prod. 2016, 131, 629–638. [Google Scholar] [CrossRef]
- Muthén, L.K.; Muthén, B.O. How to use a Monte Carlo study to decide on sample size and determine power. Struct. Equ. Model. 2002, 9, 599–620. [Google Scholar] [CrossRef]
- Wolf, E.J.; Harrington, K.M.; Clark, S.L.; Miller, M.W. Sample size requirements for structural equation models: An evaluation of power, bias, and solution propriety. Educ. Psychol. Meas. 2013, 73, 913–934. [Google Scholar] [CrossRef]
- Balderjahn, I.; Buerke, A.; Kirchgeorg, M.; Peyer, M.; Seegebarth, B.; Wiedmann, K.-P. Consciousness for sustainable consumption: Scale development and new insights in the economic dimension of consumers’ sustainability. AMS Rev. 2013, 3, 181–192. [Google Scholar] [CrossRef]
- Hart, C.M.; Ritchie, T.D.; Hepper, E.G.; Gebauer, J.E. The balanced inventory of desirable responding short form (BIDR-16). Sage Open 2015, 5, 2158244015621113. [Google Scholar] [CrossRef]
- Henseler, J.; Ringle, C.M.; Sarstedt, M. A new criterion for assessing discriminant validity in variance-based structural equation modeling. J. Acad. Mark. Sci. 2015, 43, 115–135. [Google Scholar] [CrossRef]
- Gold, A.H.; Malhotra, A.; Segars, A.H. Knowledge management: An organizational capabilities perspective. J. Manag. Inf. Syst. 2001, 18, 185–214. [Google Scholar] [CrossRef]
- Hu, L.; Bentler, P.M. Cutoff criteria for fit indexes in covariance structure analysis: Conventional criteria versus new alternatives. Struct. Equ. Model. 1999, 6, 1–55. [Google Scholar] [CrossRef]
- Hess, D.J.; Maki, A. Climate change belief, sustainability education, and political values: Assessing the need for higher-education curriculum reform. J. Clean. Prod. 2019, 228, 1157–1166. [Google Scholar] [CrossRef]
- Podsakoff, P.M.; MacKenzie, S.B.; Lee, J.Y.; Podsakoff, N.P. Common method biases in behavioral research: A critical review of the literature and recommended remedies. J. Appl. Psychol. 2003, 88, 879–903. [Google Scholar] [CrossRef]
- Nunnally, J.C. Psychometric Theory; McGraw-Hill: New York, NY, USA, 1967. [Google Scholar]
- Tyson, A. On Climate Change, Republicans Are Open to Some Policy Approaches, Even as They Assign the Issue Low Priority, Pew Research Center. 2021. Available online: https://www.pewresearch.org/fact-tank/2021/07/23/on-climate-change-republicans-are-open-to-some-policy-approaches-even-as-they-assign-the-issue-low-priority/ (accessed on 17 November 2021).

| Scale | Mean | S.D. | Reliability (Alpha) | Composite Reliability | Average Variance Extracted |
|---|---|---|---|---|---|
| Political identity | 9.04 | 3.57 | 0.96 | 0.59 | 0.44 |
| Personal values | 17.26 | 2.53 | 0.74 | 0.46 | 0.44 |
| Green values | 21.77 | 5.72 | 0.93 | 0.93 | 0.069 |
| Sustainability-related environmental beliefs | 13.93 | 3.93 | 0.96 | 0.82 | 0.71 |
| Sustainability-related social beliefs | 16.70 | 3.84 | 0.93 | 0.77 | 0.73 |
| Sustainable behavior | 18.32 | 4.96 | 0.69 | 0.68 | 0.27 |
| Political Identity | |||||
| Personal values | 0.094 | ||||
| Green values | −0.326 | 0.472 | |||
| Sustainability-related environmental beliefs | −0.206 | 0.312 | 0.743 | ||
| Sustainability-related social beliefs | −0.053 | 0.195 | 0.309 | 0.507 | |
| Sustainable behavior | −0.361 | 0.211 | 0.853 | 0.768 | 0.248 |
| Political identity | Personal values | Environmental beliefs | Social beliefs | Sustainable behaviors |
| Indicator Variable | Factor Loading (Maximum Likelihood Estimate) |
|---|---|
| PI-S | 0.937 |
| PI-E | 0.913 |
| PI-G | 0.964 |
| PV1 | 0.545 |
| PV2 | 0.697 |
| PV3 | 0.685 |
| PV4 | 0.652 |
| GV1 | 0.778 |
| GV2 | 0.877 |
| GV3 | 0.894 |
| GV4 | 0.767 |
| GV5 | 0.854 |
| GV6 | 0.805 |
| BE1 | 0.786 |
| BE2 | 0.885 |
| BE3 | 0.898 |
| BE4 | 0.876 |
| BS1 | 0.851 |
| BS2 | 0.848 |
| BS3 | 0.941 |
| BS4 | 0.898 |
| SC1 | 0.471 |
| SC2 | 0.551 |
| SC3 | 0.444 |
| SC4 | 0.708 |
| SC5 | 0.442 |
| SC6 | 0.435 |
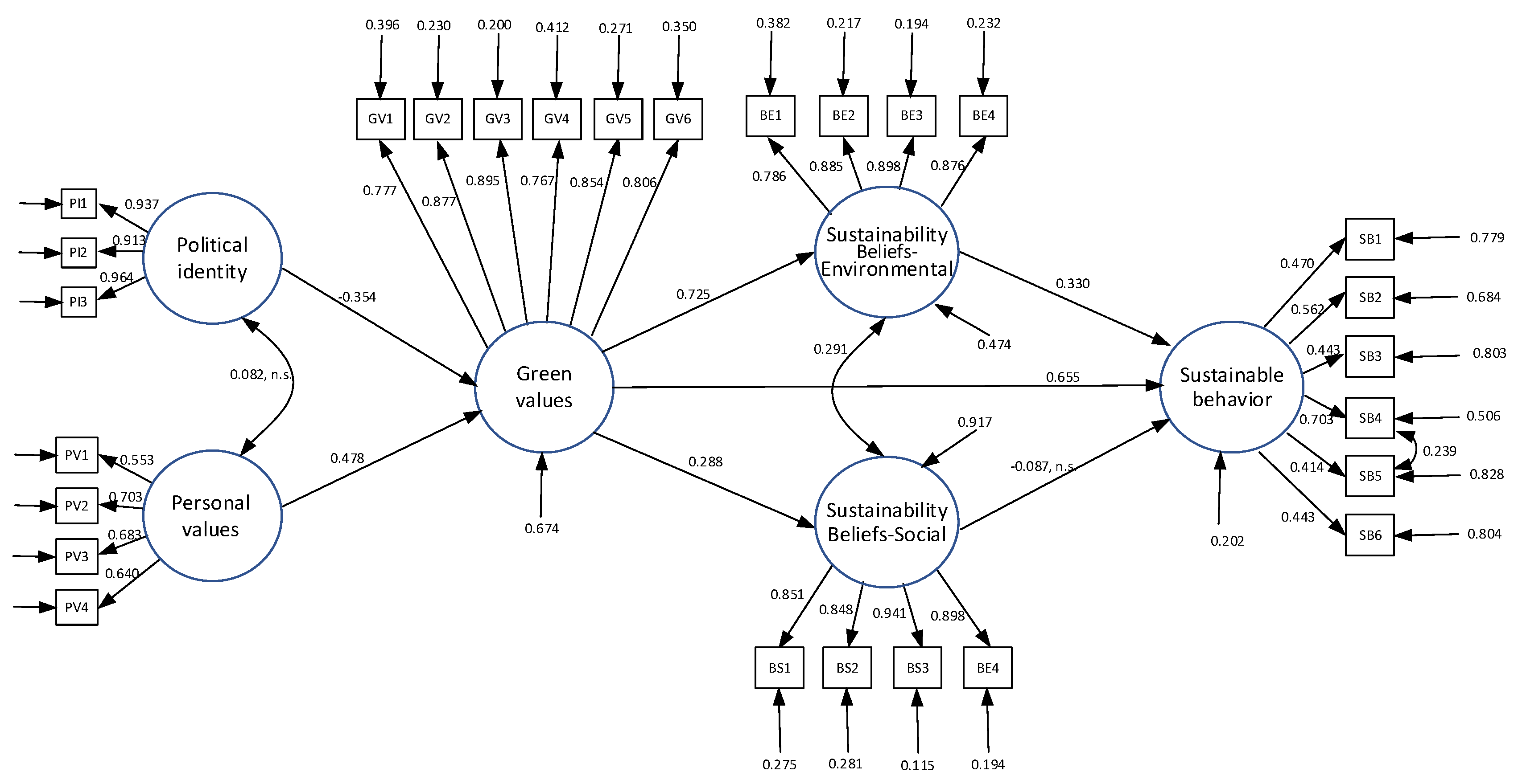
| Hypothesis (Expected Relationship) | Maximum Likelihood Estimate | t-Value | |
|---|---|---|---|
| Political identity → green consumption values | H1 (−) | −0.354 | −4.750 * |
| Personal values → green consumption values | H2 (+) | 0.478 | 5.663 * |
| Green consumption values → sustainable consumption behavior | H3 (+) | 0.655 | 4.546 * |
| Green consumption values → sustainability-related environmental beliefs | H4a (+) | 0.725 | 8.605 * |
| Green consumption values → Sustainability-related social beliefs | H4b (+) | 0.288 | 3.625 * |
| Sustainability-related environmental beliefs → sustainable consumption behavior | H5a (+) | 0.330 | 2.632 * |
| Sustainability-related social beliefs → sustainable consumption behavior | H5b (+) | −0.087 | −1.117 |
Publisher’s Note: MDPI stays neutral with regard to jurisdictional claims in published maps and institutional affiliations. |
© 2022 by the authors. Licensee MDPI, Basel, Switzerland. This article is an open access article distributed under the terms and conditions of the Creative Commons Attribution (CC BY) license (https://creativecommons.org/licenses/by/4.0/).
Share and Cite
Mathur, A.; Moschis, G.P. Do Personal Values and Political Ideology Affect Sustainable Consumption? Sustainability 2022, 14, 15512. https://doi.org/10.3390/su142315512
Mathur A, Moschis GP. Do Personal Values and Political Ideology Affect Sustainable Consumption? Sustainability. 2022; 14(23):15512. https://doi.org/10.3390/su142315512
Chicago/Turabian StyleMathur, Anil, and George P. Moschis. 2022. "Do Personal Values and Political Ideology Affect Sustainable Consumption?" Sustainability 14, no. 23: 15512. https://doi.org/10.3390/su142315512
APA StyleMathur, A., & Moschis, G. P. (2022). Do Personal Values and Political Ideology Affect Sustainable Consumption? Sustainability, 14(23), 15512. https://doi.org/10.3390/su142315512
