Cooling Potential of Ship Engine Intake Air Cooling and Its Realization on the Route Line †
Abstract
1. Introduction
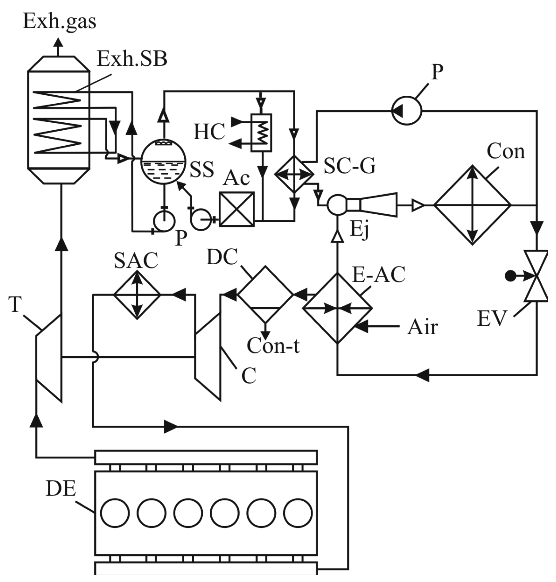
2. Materials and Methods
3. Results of Investigation
4. Discussion
5. Conclusions
Author Contributions
Funding
Institutional Review Board Statement
Informed Consent Statement
Data Availability Statement
Conflicts of Interest
Nomenclature
| ACh | Absorption lithium-bromide chiller | |
| CDH | cooling degree-hour | °C·h | 
| COP | coefficient of performance | |
| ECh | ejector chiller | |
| EIAC | engine intake air cooling | |
| Symbols and units | ||
| be | specific fuel consumption | g/kWh | 
| ca | air specific heat | kJ/(kg·K) | 
| G | mass flow rate | kg/s | 
| Pe | power | kW | 
| Q0 | absolute cooling capacity | kW | 
| q0 | specific cooling capacity | kJ/kg; kW/(kg/s) | 
| ta | air temperature | °C | 
| t0 | boiling refrigerant temperature | °C | 
| φ | air relative humidity | % | 
| τ | time | h | 
| Δt | temperature drop | °C; K | 
| ΣB | summarized fuel reduction | t | 
| ξ | specific heat ratio | |
| Subscripts | ||
| 15 | set temperature 15 °C | |
| 0.35; 0.4; 0.5 | COP = 0.35; 0.4; 0.5 | |
| a, amb | air, ambient air | |
| a.in | inlet air | |
| def | deficit | |
| f | fuel | |
| h | heat | |
| max | maximum | |
| opt | optimum | |
| rat | rational | |
Appendix A

References
- Bistrovic, N.; Bernecic, D. Energy efficiency in maritime transport. In Proceedings of the 18th Annual General Assembly of the International Association of Maritime Universities—Global Perspectives in MET: Towards Sustainable, Green and Integrated Maritime Transport; IAMU: Blaj, Romania, 2017; Volume 32017, pp. 47–50. [Google Scholar]
- MAN Diesel Turbo, CEAS Engine Calculations. Available online: https://marine.man-es.com/two-stroke/ceas (accessed on 1 November 2022).
- Influence of Ambient Temperature Conditions. Main Engine Operation of MAN B&W Two-Stroke Engines; MAN Diesel & Turbo: Copenhagen, Denmark, 2010; p. 15. Available online: https://www.yumpu.com/en/document/read/3124190/influence-of-ambient-temperature-conditions-man-diesel-turbo (accessed on 1 November 2022).
- MAN B&W 60-35 ME-B-TII Type Engines. Engine Selection Guide; MAN Diesel: Copenhagen, Denmark, 2010; p. 325. Available online: https://man-es.com/applications/projectguides/2stroke/content/printed/meb.pdf (accessed on 1 November 2022).
- Radchenko, A.; Radchenko, M.; Mikielewicz, D.; Pavlenko, A.; Radchenko, R.; Forduy, S. Energy saving in trigeneration plant for food industries. Energies 2022, 15, 1163. [Google Scholar] [CrossRef]
- Radchenko, A.; Scurtu, I.-C.; Radchenko, M.; Radchenko, R.; Forduy, S.; Zubarev, A. Monitoring the efficiency of cooling air at the inlet of gas engine in integrated energy system. Therm. Sci. 2022, 26, 185–194. [Google Scholar] [CrossRef]
- Radchenko, A.; Tsoy, A.; Portnoi, B.; Kantor, S. Increasing the efficiency of gas turbine inlet air cooling in actual climatic conditions of Kazakhstan and Ukraine. AIP Conf. Proc. 2020, 2285, 030071. [Google Scholar] [CrossRef]
- Yang, C.; Yang, Z.; Cai, R. Analytical method for evaluation of gas turbine inlet air cooling in combined cycle power plant. Appl. Energy 2009, 86, 848–856. [Google Scholar] [CrossRef]
- Manzela, A.A.; Hanriot, S.M.; Cabezas-Gómez, L.; Sodré, J.R. Using engine exhaust gas as energy source for an absorption refrigeration system. Appl. Energy 2010, 87, 1141–1148. [Google Scholar] [CrossRef]
- Popli, S.; Rodgers, P.; Eveloy, V. Gas turbine efficiency enhancement using waste heat powered absorption chillers in the oil and gas industry. Appl. Therm. Eng. 2013, 50, 918–931. [Google Scholar] [CrossRef]
- Yang, Z.; Radchenko, M.; Radchenko, A.; Mikielewicz, D.; Radchenko, R. Gas turbine intake air hybrid cooling systems and a new approach to their rational designing. Energies 2022, 15, 1474. [Google Scholar] [CrossRef]
- Radchenko, A.; Radchenko, M.; Mikielewicz, D.; Radchenko, R.; Andreev, A. A novel degree-hour method for rational design loading. Proc. Inst. Mech. Eng. Part A J. Power Energy 2022. [Google Scholar] [CrossRef]
- Radchenko, M.; Radchenko, A.; Radchenko, R.; Kantor, S.; Konovalov, D.; Kornienko, V. Rational loads of turbine inlet air absorption-ejector cooling systems. Proc. Inst. Mech. Eng. Part A J. Power Energy 2021, 236, 450–462. [Google Scholar] [CrossRef]
- Elbel, S.; Lawrence, N. Review of recent developments in advanced ejector technology. Int. J. Refrig. 2016, 62, 1–18. [Google Scholar] [CrossRef]
- Śmierciew, K.; Gagan, J.; Butrymowicz, D.; Karwacki, J. Experimental investigations of solar driven ejector air-conditioning system. Energy Build. 2014, 80, 260–267. [Google Scholar] [CrossRef]
- Radchenko, R.; Tsoy, A.; Forduy, S.; Anatoliy, Z.; Kalinichenko, I. Utilizing the heat of gas module by an absorption lithium-bromide chiller with an ejector booster stage. AIP Conf. Proc. 2020, 2285, 030084. [Google Scholar] [CrossRef]
- Kornienko, V.; Radchenko, R.; Radchenko, M.; Radchenko, A.; Pavlenko, A.; Konovalov, D. Cooling cyclic air of marine engine with water-fuel emulsion combustion by exhaust heat recovery chiller. Energies 2022, 15, 248. [Google Scholar] [CrossRef]
- Butrymowicz, D.; Gagan, J.; Śmierciew, K.; Łukaszuk, M.; Dudar, A.; Pawluczuk, A.; Łapiński, A.; Kuryłowicz, A. Investigations of prototype ejection refrigeration system driven by low grade heat. In Proceedings of the HTRSE-2018, E3S Web of Conferences, Międzyzdroje, Poland, 2–5 September 2018; Volume 70, p. 03002. [Google Scholar] [CrossRef]
- Yang, Z.; Konovalov, D.; Radchenko, M.; Radchenko, R.; Kobalava, H.; Radchenko, A.; Kornienko, V. Analysis of efficiency of thermopressor application for internal combustion engine. Energies 2022, 15, 2250. [Google Scholar] [CrossRef]
- Konovalov, D.; Radchenko, M.; Kobalava, H.; Radchenko, A.; Radchenko, R.; Kornienko, V.; Maksymov, V. Research of characteristics of the flow part of an aerothermopressor for gas turbine intercooling air. Proc. Inst. Mech. Eng. Part A J. Power Energy 2021, 236, 634–646. [Google Scholar] [CrossRef]
- Konovalov, D.; Kobalava, H.; Radchenko, M.; Sviridov, V.; Scurtu, I.C. Optimal sizing of the evaporation chamber in the low-flow aerothermopressor for a combustion engine. In Advanced Manufacturing Processes II, Selected Papers from the 2nd Grabchenko’s International Conference on Advanced Manufacturing Processes (InterPartner-2020), Odessa, Ukraine, 8–11 September 2020; Tonkonogyi, V., Ivanov, V., Trojanowska, J., Oborskyi, G., Grabchenko, A., Pavlenko, I., Edl, M., Kuric, I., Dasic, P., Eds.; Springer: Cham, Switzerland, 2021; pp. 654–663. [Google Scholar] [CrossRef]
- Radchenko, A.; Trushliakov, E.; Tkachenko, V.; Portnoi, B.; Prjadko, O. Improvement of the refrigeration capacity utilizing for the ambient air conditioning system. In Advanced Manufacturing Processes II, Selected Papers from the 2nd Grabchenko’s International Conference on Advanced Manufacturing Processes (InterPartner-2020), Odessa, Ukraine, 8–11 September 2020; Tonkonogyi, V., Ivanov, V., Trojanowska, J., Oborskyi, G., Grabchenko, A., Pavlenko, I., Edl, M., Kuric, I., Dasic, P., Eds.; Springer: Cham, Switzerland, 2021; pp. 714–723. [Google Scholar] [CrossRef]
- Zellner, S.; Burgtorf, J.; Kraft-Schäfer, D. (Eds.) Cogeneration & Trigeneration—How to produce energy efficiently. In A Practical Guide for Experts in Emerging and Developing Economies; Deutsche Gesellschaft für Internationale Zusammenarbeit (GIZ) GmbH: Bonn, Germany, 2016; 144p. [Google Scholar]
- One engine. Three Powerful Results. Trigeneration with Jenbacher Gas Engines. GE Energy. Jenbacher Trigeneration Solutions. 13 December 2006. Available online: http://ftp.demec.ufpr.br/disciplinas/TM106/Absorcao.pdf (accessed on 1 November 2022).
- Radchenko, M.; Mikielewicz, D.; Andreev, A.; Vanyeyev, S.; Savenkov, O. Efficient ship engine cyclic air cooling by turboexpander chiller for tropical climatic conditions. In Lecture Notes in Networks and Systems, Advances in Intelligent Systems and Computing, International Scientific and Technical Conference on Integrated Computer Technologies in Mechanical Engineering—Synergetic Engineering, ICTM 2020, Kharkiv, Ukraine, 29–30 October 2020; Nechyporuk, M., Pavlikov, V., Kritskiy, D., Eds.; Springer: Cham, Switzerland, 2021; Volume 188, pp. 498–507. [Google Scholar] [CrossRef]
- Radchenko, A.; Stachel, A.; Forduy, S.; Portnoi, B.; Rizun, O. Analysis of the efficiency of engine inlet air chilling unit with cooling towers. In Lecture Notes in Mechanical Engineering, Advances in Design, Simulation and Manufacturing III, Proceedings of the 3rd International Conference on Design, Simulation, Manufacturing: The Innovation Exchange, DSMIE-2020, Kharkiv, Ukraine, 9–12 June 2020; Ivanov, V., Pavlenko, I., Liaposhchenko, O., Machado, J., Edl, M., Eds.; Springer: Cham, Switzerland, 2020; pp. 322–331. [Google Scholar] [CrossRef]
- Radchenko, R.; Pyrysunko, M.; Kornienko, V.; Scurtu, I.C.; Patyk, R. Improving the ecological and energy efficiency of internal combustion engines by ejector chiller using recirculation gas heat. In Lecture Notes in Networks and Systems, Advances in Intelligent Systems and Computing, International Scientific and Technical Conference on Integrated Computer Technologies in Mechanical Engineering—Synergetic Engineering, ICTM 2020, Kharkiv, Ukraine, 29–30 October 2020; Nechyporuk, M., Pavlikov, V., Kritskiy, D., Eds.; Springer: Cham, Switzerland, 2021; Volume 188, pp. 531–541. [Google Scholar] [CrossRef]
- Shu, G.; Liang, Y.; Wei, H.; Tian, H.; Zhao, J.; Liu, L. A review of waste heat recovery on two-stroke IC engine aboard ships. Renew. Sustain. Energy Rev. 2013, 19, 385–401. [Google Scholar] [CrossRef]
- Pham, V.V. Advanced Technology Solutions for Treatment and Control Noxious Emission of Large Marine Diesel Engines: A Brief Review. J. Mech. Eng. Res. Dev. 2019, 42, 21–27. [Google Scholar] [CrossRef]
- Kornienko, V.; Radchenko, R.; Bohdal, Ł.; Kukiełka, L.; Legutko, S. Investigation of condensing heating surfaces with reduced corrosion of boilers with water-fuel emulsion combustion. In Lecture Notes in Networks and Systems, Advances in Intelligent Systems and Computing, International Scientific and Technical Conference on Integrated Computer Technologies in Mechanical Engineering—Synergetic Engineering, ICTM 2020, Kharkiv, Ukraine, 29–30 October 2020; Nechyporuk, M., Pavlikov, V., Kritskiy, D., Eds.; Springer: Cham, Switzerland, 2021; Volume 188, pp. 300–309. [Google Scholar] [CrossRef]
- Kornienko, V.; Radchenko, R.; Stachel, A.; Andreev, A.; Pyrysunko, M. Correlations for pollution on condensing surfaces of exhaust gas boilers with water-fuel emulsion combustion. In Advanced Manufacturing Processes, Selected Papers from the Grabchenko’s International Conference on Advanced Manufacturing Processes (InterPartner-2019), Odessa, Ukraine, 10–13 September 2019; Tonkonogyi, V., Ivanov, V., Trojanowska, J., Oborskyi, G., Edl, M., Kuric, I., Pavlenko, I., Dasic, P., Eds.; Springer: Cham, Switzerland, 2020; pp. 530–539. [Google Scholar] [CrossRef]
- Pavlenko, A.M. Change of emulsion structure during heating and boiling. Int. J. Energy Clean Environ. 2019, 20, 291–302. [Google Scholar] [CrossRef]
- Wojs, M.K.; Orliński, P.; Kamela, W.; Kruczyński, P. Research on the influence of ozone dissolved in the fuel-water emulsion on the parameters of the CI engine. In Proceedings of the Scientific Conference on Automotive Vehicles and Combustion Engines (KONMOT 2016), Krakow, Poland, 22–23 September 2016; 148, p. 012089. [Google Scholar] [CrossRef]
- Pavlenko, A. Energy conversion in heat and mass transfer processes in boiling emulsions. Therm. Sci. Eng. Prog. 2019, 15, 100439. [Google Scholar] [CrossRef]
- Yang, Z.; Zhang, D.; Caglayan, O.; Jenkinson, I.; Bonsall, S.; Wang, J.; Huang, M.; Yan, X. Selection of techniques for reducing shipping NOx and SOx emissions. Transp. Res. Part D Transp. Environ. 2012, 17, 478–486. [Google Scholar] [CrossRef]
- Wang, F.; Guo, H. Design of mixed scrubbing and desulfurization system for a marine engine. IOP Conf. Ser. Mater. Sci. Eng. 2019, 472, 012098. [Google Scholar] [CrossRef]
- Kornienko, V.; Radchenko, R.; Bohdal, T.; Radchenko, M.; Andreev, A. Thermal characteristics of the wet pollution layer on condensing heating surfaces of exhaust gas boilers. In Lecture Notes in Mechanical Engineering, Advances in Design, Simulation and Manufacturing IV, Proceedings of the 4th International Conference on Design, Simulation, Manufacturing: The Innovation Exchange, DSMIE-2021, Lviv, Ukraine, 8–11 June 2021; Ivanov, V., Pavlenko, I., Liaposhchenko, O., Machado, J., Edl, M., Eds.; Springer: Cham, Switzerland, 2021; Volume 2, pp. 339–348. [Google Scholar] [CrossRef]
- Yang, Z.; Kornienko, V.; Radchenko, M.; Radchenko, A.; Radchenko, R.; Pavlenko, A. Capture of pollutants from exhaust gases by low-temperature heating surfaces. Energies 2021, 15, 120. [Google Scholar] [CrossRef]
- Kruzel, M.; Bohdal, T.; Dutkowski, K.; Radchenko, M. The effect of microencapsulated PCM slurry coolant on the efficiency of a shell and tube heat exchanger. Energies 2022, 15, 5142. [Google Scholar] [CrossRef]
- Korze’n, A.; Taler, D. Modeling of transient response of a plate fin and tube heat exchanger. Int. J. Therm. Sci. 2015, 92, 188–198. [Google Scholar] [CrossRef]
- Konovalov, D.; Kobalava, H.; Maksymov, V.; Radchenko, R.; Avdeev, M. Experimental research of the excessive water injection effect on resistances in the flow part of a low-flow aerothermopressor. In Lecture Notes in Mechanical Engineering, Advances in Design, Simulation and Manufacturing III, Proceedings of the 3rd International Conference on Design, Simulation, Manufacturing: The Innovation Exchange, DSMIE-2020, Kharkiv, Ukraine, 9–12 June 2020; Ivanov, V., Pavlenko, I., Liaposhchenko, O., Machado, J., Edl, M., Eds.; Springer: Cham, Switzerland, 2020; pp. 292–301. [Google Scholar] [CrossRef]
- Mikielewicz, D.; Klugmann, M.; Wajs, J. Flow boiling intensification in minichannels by means of mechanical flow turbulising inserts. Int. J. Therm. Sci. 2013, 65, 79–91. [Google Scholar] [CrossRef]
- Kruzel, M.; Bohdal, T.; Dutkowski, K.; Kuczyński, W.; Chliszcz, K. Current research trends in the process of condensation of cooling zeotropic mixtures in compact condensers. Energies 2022, 15, 2241. [Google Scholar] [CrossRef]
- Bohdal, T.; Sikora, M.; Widomska, K.; Radchenko, A.M. Investigation of flow structures during HFE-7100 refrigerant condensation. Arch. Thermodyn. 2015, 36, 25–34. [Google Scholar] [CrossRef]
- Chaker, M.; Meher-Homji, C.B. Inlet fogging of gas turbine engines: Climatic analysis of gas turbine evaporative cooling potential of international locations. In Proceedings of the ASME TURBO EXPO, Amsterdam, The Netherlands, 3–6 June 2002. GT-2002-30559. [Google Scholar] [CrossRef]
- Coskun, C. A novel approach to degree-hour calculation: Indoor and outdoor reference temperature based degree-hour calculation. Energy 2010, 35, 2455–2460. [Google Scholar] [CrossRef]
- Oktay, Z.; Coskun, C.; Dincer, I. A new approach for predicting cooling degree-hours and energy requirements in buildings. Energy 2011, 36, 4855–4863. [Google Scholar] [CrossRef]
- Coskun, C.; Demiral, D.; Ertürk, M.; Oktay, Z. Modified Degree-Hour Calculation Method. In Solar Power; Rugescu, R., Ed.; InTech: London, UK, 2012; pp. 55–62. [Google Scholar]
- Liang, X.; He, G.; Zhou, S.; Hao, Z.; Cai, D. Absorption characteristics of NH3/NASCN working pair in an adiabatic absorber with structured packing. Appl. Therm. Eng. 2021, 185, 116325. [Google Scholar] [CrossRef]
- Al-Tahaineh, H.A. Cooling of compressor air inlet of a gas turbine power plant using ammonia-water vapor absorption system. Int. J. Energy Eng. 2013, 3, 267–271. [Google Scholar]
- Lucia, U. Adsorber efficiency in adsorbtion refrigeration. Renew. Sustain. Energy Rev. 2013, 20, 570–575. [Google Scholar] [CrossRef]
- Sur, A.; Das, R.K.; Sah, R. Influence of initial bed temperature on bed performance of an adsorption refrigeration system. Therm. Sci. 2018, 22, 2583–2595. [Google Scholar] [CrossRef]
- Kavvadias, K.; Tosios, A.; Maroulis, Z. Design of a combined heating, cooling and power system: Sizing, operation strategy selection and parametric analysis. Energy Convers. Manag. 2010, 51, 833–845. [Google Scholar] [CrossRef]
- Radchenko, N.; Trushliakov, E.; Tsoy, A.; Shchesiuk, O. Methods to determine a design cooling capacity of ambient air conditioning systems in climatic conditions of Ukraine and Kazakhstan. AIP Conf. Proc. 2020, 2285, 030074. [Google Scholar] [CrossRef]
- Radchenko, N.; Tsoy, A.; Mikielewicz, D.; Kantor, S.; Tkachenko, V. Improving the efficiency of railway conditioners in actual climatic conditions of operation. AIP Conf. Proc. 2020, 2285, 030072. [Google Scholar] [CrossRef]
- Zhao, P.; Suryanarayanan, S.; Simoes, M.G. An Energy Management System for Building Structures Using a Multi-Agent Decision-Making Control Methodology. IEEE Trans. Ind. Appl. 2013, 49, 322–330. [Google Scholar] [CrossRef]
- Fumo, N.; Mago, P.J.; Smith, A. Analysis of combined cooling, heating, and power systems operating following the electric load and following the thermal load strategies with no electricity export. Proc. Inst. Mech. Eng. Part A J. Power Energy 2011, 225, 1016–1025. [Google Scholar] [CrossRef]
- Rodriguez-Aumente, P.A.; Rodriguez-Hidalgo, M.C.; Nogueira, J.I.; Lecuona, A.; Veneg, M.C. District heating and cooling for business buildings in Madrid. Appl. Therm. Eng. 2013, 50, 1496–1503. [Google Scholar] [CrossRef]
- Suamir, I.N.; Tassou, S.A. Performance evaluation of integrated trigeneration and CO2 refrigeration systems. Appl. Therm. Eng. 2013, 50, 1487–1495. [Google Scholar] [CrossRef]
- Ortiga, J.; Bruno, J.C.; Coronas, A. Operational optimization of a complex trigeneration system connected to a district heating and cooling network. Appl. Therm. Eng. 2013, 50, 1536–1542. [Google Scholar] [CrossRef]
- Cardona, E.; Piacentino, A. A methodology for sizing a trigeneration plant in mediterranean areas. Appl. Therm. Eng. 2003, 23, 1665–1680. [Google Scholar] [CrossRef]
- Freschi, F.; Giaccone, L.; Lazzeroni, P.; Repetto, M. Economic and environmental analysis of a trigeneration system for food-industry: A case study. Appl. Energy 2013, 107, 157–172. [Google Scholar] [CrossRef]
- Carvalho, M.; Lozano, M.A.; Serra, L.M. Multicriteria synthesis of trigeneration systems considering economic and environmental aspects. Appl. Energy 2012, 91, 245–254. [Google Scholar] [CrossRef]
- Geldermann, J.; Rentz, O. Multi-criteria analysis for the assessment of environmentally relevant installations. J. Ind. Ecol. 2020, 9, 127–142. [Google Scholar] [CrossRef]
- Forsyth, J.L. Gas turbine inlet air chilling for LNG. In IGT Int. Liq. Nat. Gas Conf. Proc. 2013, 3, 1763–1778. [Google Scholar]
- Kalhori, S.B.; Rabiei, H.; Mansoori, Z. Mashad trigeneration potential—An opportunity for CO2 abatement in Iran. Energy Convers. Manag. 2012, 60, 106–114. [Google Scholar] [CrossRef]
- METEOMANZ. Available online: https://meteomanz.com (accessed on 21 December 2021).













| Publisher’s Note: MDPI stays neutral with regard to jurisdictional claims in published maps and institutional affiliations. | 
© 2022 by the authors. Licensee MDPI, Basel, Switzerland. This article is an open access article distributed under the terms and conditions of the Creative Commons Attribution (CC BY) license (https://creativecommons.org/licenses/by/4.0/).
Share and Cite
Yang, Z.; Radchenko, R.; Radchenko, M.; Radchenko, A.; Kornienko, V. Cooling Potential of Ship Engine Intake Air Cooling and Its Realization on the Route Line. Sustainability 2022, 14, 15058. https://doi.org/10.3390/su142215058
Yang Z, Radchenko R, Radchenko M, Radchenko A, Kornienko V. Cooling Potential of Ship Engine Intake Air Cooling and Its Realization on the Route Line. Sustainability. 2022; 14(22):15058. https://doi.org/10.3390/su142215058
Chicago/Turabian StyleYang, Zongming, Roman Radchenko, Mykola Radchenko, Andrii Radchenko, and Victoria Kornienko. 2022. "Cooling Potential of Ship Engine Intake Air Cooling and Its Realization on the Route Line" Sustainability 14, no. 22: 15058. https://doi.org/10.3390/su142215058
APA StyleYang, Z., Radchenko, R., Radchenko, M., Radchenko, A., & Kornienko, V. (2022). Cooling Potential of Ship Engine Intake Air Cooling and Its Realization on the Route Line. Sustainability, 14(22), 15058. https://doi.org/10.3390/su142215058
 
        





