Spatiotemporal Changes in Waterfowl Habitat Suitability in the Caohai Lake Wetland and Responses to Human Activities
Abstract
1. Introduction
2. Materials and Methods
2.1. Overview of the Study Area
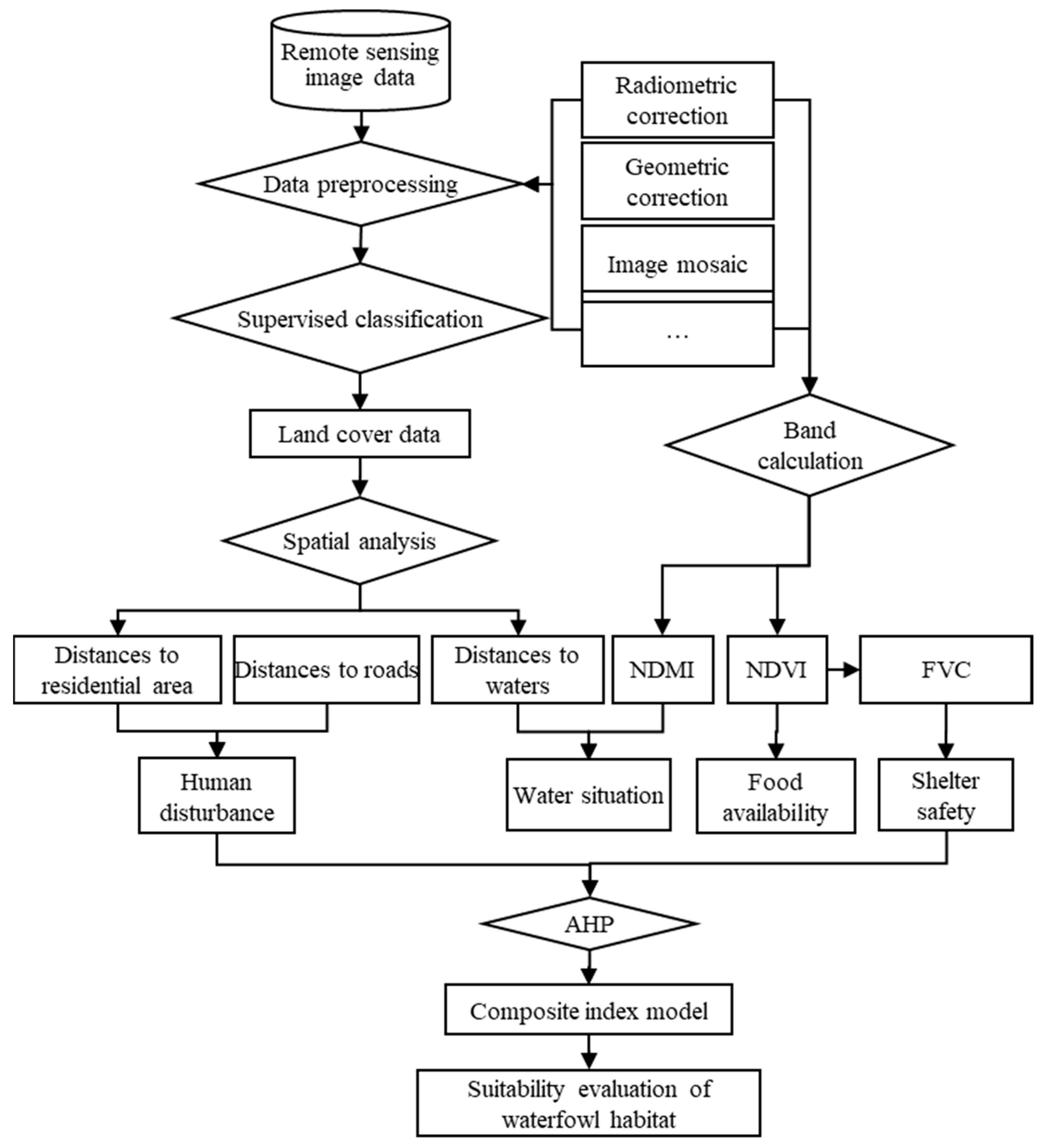
2.2. Data Sources and Processing
2.3. Habitat Suitability Evaluation Model
2.4. The Response of Habitat Suitability to Human Activities
3. Results
3.1. Variation Characteristics of the Caohai Lake Wetland Land Cover over the Last 20 Years
3.2. Habitat Suitability Evaluation
3.3. Response of Habitat Suitability to Human Activities
4. Discussion
4.1. Strengths and Shortcomings of the Suitability Evaluation Methods
4.2. Waterfowl Habitat Suitability Changes and Influencing Factors
4.3. The Implications of Effective Waterfowl Conservation
5. Conclusions
Author Contributions
Funding
Institutional Review Board Statement
Informed Consent Statement
Data Availability Statement
Conflicts of Interest
References
- Mistry, J.; Berardi, A.; Simpson, M. Birds as indicators of wetland status and change in the North Rupununi, Guyana. Biodivers. Conserv. 2008, 17, 2383–2409. [Google Scholar] [CrossRef]
- MacPherson, M.P.; Webb, E.B.; Raedeke, A.; Mengel, D.; Nelson, F. A review of Bayesian belief network models as decision-support tools for wetland conservation: Are water birds potential umbrella taxa. Biol. Conserv. 2018, 226, 215–223. [Google Scholar] [CrossRef]
- Dixon, M.J.R.; Loh, J.; Davidson, N.C.; Beltrame, C.; Freeman, R.; Walpole, M. Tracking global change in ecosystem area: The Wetland Extent Trends index. Biol. Conserv. 2016, 193, 27–35. [Google Scholar] [CrossRef]
- Cumming, G.S.; Paxton, M.; King, J.; Beuster, H. Foraging guild membership explains variation in waterbird responses to the hydrological regime of an arid-region flood-pulse river in Namibia. Freshw. Biol. 2012, 57, 1202–1213. [Google Scholar] [CrossRef]
- Reid, J.R.W.; Colloff, M.J.; Arthur, A.D.; McGinness, H.M. Influence of Catchment Condition and water resource development on waterbird assemblages in the Murray-Darling Basin, Australia. Biol. Conserv. 2013, 165, 25–34. [Google Scholar] [CrossRef]
- Fardila, D.; Kelly, L.T.; Moore, J.L.; McCarthy, M.A. A systematic review reveals changes in where and how we have studied habitat loss and fragmentation over 20 years. Biol. Conserv. 2017, 212, 130–138. [Google Scholar] [CrossRef]
- Hu, S.; Niu, Z.; Chen, Y.; Li, L.; Zhang, H. Global wetlands: Potential distribution, wetland loss, and status. Sci. Total Environ. 2017, 586, 319–327. [Google Scholar] [CrossRef]
- Program, M. Ecosystems and Human Well-Being: Wetlands and Water Synthesis: A Report of the Millennium Ecosystem Assessment; World Resources Institute: Washington, DC, USA, 2005. [Google Scholar]
- Davis, C.L.; Miller, D.A.W.; Campbell Grant, E.H.; Halstead, B.J.; Kleeman, P.M.; Walls, S.C.; Barichivich, W.J. Linking variability in climate to wetland habitat suitability: Is it possible to forecast regional responses from simple climate measures. Wetl. Ecol. Manag. 2019, 27, 39–53. [Google Scholar] [CrossRef]
- Fu, B.; Pollino, C.A.; Cuddy, S.M.; Andrews, F. Assessing climate change impacts on wetlands in a flow regulated catchment: A case study in the Macquarie Marshes, Australia. J. Environ. Manag. 2015, 157, 127–138. [Google Scholar] [CrossRef]
- Naugle, D.E.; Johnson, R.R.; Estey, M.E.; Higgins, K.F. A landscape approach to conserving wetland bird habitat in the Prairie Pothole Region of eastern South Dakota. Wetlands 2000, 20, 588–604. [Google Scholar] [CrossRef]
- Heintzman, L.J.; McIntyre, N.E. Quantifying the effects of projected urban growth on connectivity among wetlands in the Great Plains (USA). Landsc. Urban Plan. 2019, 186, 1–12. [Google Scholar] [CrossRef]
- Mondal, B.; Dolui, G.; Pramanik, M.; Maity, S.; Biswas, S.S.; Pal, R. Urban expansion and wetland shrinkage estimation using a GIS-based model in the East Kolkata Wetland, India. Ecol. Indic. 2017, 83, 62–73. [Google Scholar] [CrossRef]
- Brotons, L.; Thuiller, W.; Araújo, M.B.; Hirzel, A.H. Presence-absence versus presence-only modelling methods for predicting bird habitat suitability. Ecography 2004, 27, 437–448. [Google Scholar] [CrossRef]
- Strubbe, D.; Broennimann, O.; Chiron, F.; Matthysen, E. Niche conservatism in non-native birds in Europe: Niche unfilling rather than niche expansion. Glob. Ecol. Biogeogr. 2013, 22, 962–970. [Google Scholar] [CrossRef]
- Reza, M.I.H.; Abdullah, S.A.; Nor, S.B.M.; Ismail, M.H. Integrating GIS and expert judgment in a multi-criteria analysis to map and develop a habitat suitability index: A case study of large mammals on the Malayan Peninsula. Ecol. Indic. 2013, 34, 149–158. [Google Scholar] [CrossRef]
- Cardador, L.; De Cáceres, M.; Bota, G.; Giralt, D.; Casas, F.; Arroyo, B.; Brotons, L. A Resource-Based Modelling Framework to Assess Habitat Suitability for Steppe Birds in Semiarid Mediterranean Agricultural Systems. PLoS ONE 2014, 9, e92790. [Google Scholar] [CrossRef]
- Kuang, R.Y.; Zhou, Y.X.; Xing, L.I.; Tian, B. Spatial fuzzy comprehensive assessmentof bird habitat suitability in Chongming Dongtan. Resour. Environ. Yangtze Basin 2009, 18, 229–233. [Google Scholar] [CrossRef]
- Royan, A.; Hannah, D.M.; Reynolds, S.J.; Noble, D.G.; Sadler, J.P. River birds’ response to hydrological extremes: New vulnerability index and conservation implications. Biol. Conserv. 2014, 177, 64–73. [Google Scholar] [CrossRef]
- Liao, C.; Mao, Q.; Shi, H.; Bai, H.; Li, J. Study on Habitat suitability evaluation for wetland Birds in Dianchi Lake Wetland. J. Southwest For. Univ. 2021, 41, 78–84. [Google Scholar] [CrossRef]
- Rahmani, R.; Neji, M.; Belgacem, A.O.; Debouba, M. Potential distribution and the habitat suitability of the African mustard (Brassica tournefortii) in Tunisia in the context of climate change. Arab. J. Geosci. 2020, 13, 512. [Google Scholar] [CrossRef]
- Kumar, S.; Stohlgren, T.J. Maxent Modeling for Predicting Suitable Habitat for Threatened and Endangered Tree Canacomyrica monticola in New Caledonia. J. Ecol. Nat. Environ. 2018, 154, 94–98. [Google Scholar]
- Wen, D.; Su, L.; Hu, Y.; Xiong, Z.; Liu, M.; Long, Y. Surveys of Large Waterfowl and Their Habitats Using an Unmanned Aerial Vehicle: A Case Study on the Siberian Crane. Drones 2021, 5, 102. [Google Scholar] [CrossRef]
- Bakó, G.; Tolnai, M.; Takács, Á. Introduction and Testing of a Monitoring and Colony-Mapping Method for Waterbird Populations That Uses High-Speed and Ultra-Detailed Aerial Remote Sensing. Sensors 2014, 14, 12828–12846. [Google Scholar] [CrossRef] [PubMed]
- Weissensteiner, M.H.; Poelstra, J.W.; Wolf, J.B.W. Low-budget ready-to-fly unmanned aerial vehicles: An effective tool for evaluating the nesting status of canopy-breeding bird species. J. Avian Biol. 2015, 46, 425–430. [Google Scholar] [CrossRef]
- Sun, Y. Population Ecological Characteristics and Habitat Assessment of Asian Elephant (Elephas maximus) in Nangunhe National Nature Reserve, China. Master’s Thesis, Beijing Forestry University, Beijing, China, 2021. [Google Scholar] [CrossRef]
- Kerr, J.T.; Ostrovsky, M. From space to species: Ecological applications for remote sensing. Trends Ecol. Evol. 2003, 18, 299–305. [Google Scholar] [CrossRef]
- Zlinszky, A.; Heilmeier, H.; Balzter, H.; Czúcz, B.; Pfeifer, N. Remote Sensing and GIS for Habitat Quality Monitoring: New Approaches and Future Research. Remote Sens. 2015, 7, 7987–7994. [Google Scholar] [CrossRef]
- Cardoni, D.A.; Favero, M.; Isacch, J.P. Recreational activities affecting the habitat use by birds in Pampa’s wetlands, Argentina: Implications for waterbird conservation. Biol. Conserv. 2008, 141, 797–806. [Google Scholar] [CrossRef]
- Xia, S.; Liu, Y.; Chen, B.; Jia, Y.; Zhang, H.; Liu, G.; Yu, X. Effect of water level fluctuations on wintering goose abundance in Poyang Lake wetlands of China. Chin. Geogr. Sci. 2016, 27, 248–258. [Google Scholar] [CrossRef]
- Dronova, I.; Beissinger, S.; Burnham, J.; Gong, P. Landscape-Level Associations of Wintering Waterbird Diversity and Abundance from Remotely Sensed Wetland Characteristics of Poyang Lake. Remote Sens. 2016, 8, 462. [Google Scholar] [CrossRef]
- Cardador, L.; Cáceres, M.D.; Giralt, D.; Bota, G.; Aquilué, N.; Arroyo, B.; Brotons, L. Tools for exploring habitat suitability for steppe birds under land use change scenarios. Agric. Ecosyst. Environ. 2015, 200, 119–125. [Google Scholar] [CrossRef]
- Tian, Y.; Luo, L.; Mao, D.; Wang, Z.; Li, L.; Liang, J. Using Landsat images to quantify different human threats to the Shuangtai Estuary Ramsar site, China. Ocean. Coast. Manag. 2017, 135, 56–64. [Google Scholar] [CrossRef]
- Liang, J.; Hua, S.; Zeng, G.; Yuan, Y.; Lai, X.; Li, X.; Yu, X. Application of weight method based on canonical correspondence analysis for assessment of Anatidae habitat suitability: A case study in East Dongting Lake, Middle China. Ecol. Eng. 2015, 77, 119–126. [Google Scholar] [CrossRef]
- Dong, Z.; Wang, Z.; Liu, D.; Li, L.; Ren, C.; Tang, X.; Liu, C. Assessment of habitat suitability for waterbirds in the West Songnen Plain, China, using remote sensing and GIS. Ecol. Eng. 2013, 55, 94–100. [Google Scholar] [CrossRef]
- Jitariu, V.; Dorosencu, A.; Ichim, P.; Ion, C. Severe Drought Monitoring by Remote Sensing Methods and Its Impact on Wetlands Birds Assemblages in Nuntași and Tuzla Lakes (Danube Delta Biosphere Reserve). Land 2022, 11, 672. [Google Scholar] [CrossRef]
- Harrison, P.A.; Berry, P.M.; Henriques, C.; Holman, I.P. Impacts of socio-economic and climate change scenarios on wetlands: Linking water resource and biodiversity meta-models. Clim. Chang. 2008, 90, 113–139. [Google Scholar] [CrossRef]
- Regmi, G.R.; Huettmann, F. (Eds.) Hindu Kush-Himalaya Watersheds Downhill: Landscape Ecology and Conservation Perspectives; Springer Nature Switzerland AG: Cham, Switzerland, 2020. [Google Scholar] [CrossRef]
- Hirzel, A.H.; Helfer, V.; Metral, F. Assessing habitat-suitability models with a virtual species. Ecol. Model. 2001, 145, 111–121. [Google Scholar] [CrossRef]
- Bradley, B.A.; Olsson, A.D.; Wang, O.; Dickson, B.G.; Pelech, L.; Sesnie, S.E.; Zachmann, L.J. Species detection vs. habitat suitability: Are we biasing habitat suitability models with remotely sensed data? Ecol. Model. 2012, 244, 57–64. [Google Scholar] [CrossRef]
- Chen, Y.; Chen, Q.; Feng, T. Comprehensive Scientific Investigation Report on Caohai Nature Reserve in Guizhou; China Forestry Publishing House: Beijing, China, 2021. [Google Scholar]
- The Total Investment of 27 Projects in Seven Categories of Caohai Comprehensive Treatment Project in Weining Autonomous County Was 6.674 Billion Yuan. Available online: https://www.guizhou.gov.cn/home/sxdt/202109/t20210913_70277690.html (accessed on 2 August 2022).
- Qiu, X.; Yin, X.; Liu, H.; Qin, J.; Wang, Y. Optimized scheme for planting aquatic plants to protect waterfowl habitat in Hongze Lake Wetland. J. Hydroecol. 2020, 41, 107–114. [Google Scholar] [CrossRef]
- Dong, Z.; Liu, D.; Wang, Z.; Ren, C. Assessment of the habitat suitability for waterfowls in the Panjin, Liaoning with GIS and remote sensing. Acta Ecol. Sin. 2014, 34, 1503–1511. [Google Scholar] [CrossRef]
- Du, B.; Wu, Y.; Liu, Y.; Ru, W.; Li, Y.; Gao, R.; Hong, J. Assessment of habitat suitability for whooper swan in Sanmenxia swan lake national urban wetland park. J. Cap. Norm. Univ. 2020, 41, 45–51. [Google Scholar] [CrossRef]
- Tian, Y.; Wang, Z.; Mao, D.; Li, L.; Liu, M.; Jia, M.; Lu, C. Remote Observation in habitat suitability changes for waterbirds in the West Songnen Plain, China. Sustainability 2019, 11, 1552. [Google Scholar] [CrossRef]
- Wang, C. Comparison and selection of comprehensive evaluation index models. Stat. Educ. 2008, 4, 17–18. [Google Scholar]
- Tian, P.; Li, J.; Jiang, Y.; Shi, X. Ecological vulnerability of the bay landscape and its response to human activities: A case study of the East China Sea. Acta Ecol. Sin. 2019, 39, 1463–1474. [Google Scholar] [CrossRef]
- Chen, P.; Fu, S.; Wen, C. Assessment of impact on coastal wetland of Xiamen Bay and response of landscape pattern from human disturbance from 1989 to 2010. J. Appl. Oceanogr. 2014, 33, 167–174. [Google Scholar] [CrossRef]
- Xiao, C.; Xie, X.; Wu, T.; Jiang, G. Dynamic changes of landscape pattern and hemeroby in Ximen Island wetland, Zhejiang Province, China. Chin. J. Appl. Ecol. 2014, 25, 3255–3262. [Google Scholar] [CrossRef]
- Qi, Z.; Liao, J.; Xu, W.; Ni, Y. Suitability analysis of mountain settlements in Qinling using a GIS system. Acta Ecol. Sin. 2015, 35, 1274–1283. Available online: http://dx.chinadoi.cn/10.5846/stxb201305020899 (accessed on 16 July 2022).
- Fan, X.; Gu, X.; Yu, H.; Long, A.; Tiando, D.S.; Ou, S.; Li, J.; Rong, Y.; Tang, G.; Zheng, Y.; et al. The Spatial and Temporal Evolution and Drivers of Habitat Quality in the Hung River Valley. Land 2021, 10, 1369. [Google Scholar] [CrossRef]
- Song, S.; Li, H.; Huang, L.; Shi, Y.; Li, X. Remote sensing monitoring of water area changes of Caohai National Nature Reserve in Weining, Guizhou in the past 35 years. Guizhou Sci. 2021, 39, 76–82. [Google Scholar]
- Osborne, P.E.; Alonso, J.C.; Bryant, R.G. Modelling landscape-scale habitat use using GIS and remote sensing: A case study with great bustards. J. Appl. Ecol. 2001, 38, 458–471. [Google Scholar] [CrossRef]
- Yang, R.; Zhang, Y.; Feng, J. Habitat suitability analysis in live releasing of two butterflies Papilio polytes Linnaeus and Stichophthalma howqua (Westwood) in China using ENFA. Acta Entomol. Sin. 2008, 3, 290–297. [Google Scholar] [CrossRef]
- Li, X.; Cheng, R.; Xiao, W.; Sun, G.; Ma, T.; Liu, F.; Pan, K. Assessment of the Suitability of Wintering Anatidae Habitats before and after Impoundment in the Three Gorges Reservoir Region. Sustainability 2021, 13, 4743. [Google Scholar] [CrossRef]
- Zhang, Y.; Wang, Z.; Ren, C.; Yu, H.; Dong, Z.; Lu, C.; Mao, D. Changes in habitat suitability for waterbirds of the Momoge Nature Reserve of China during 1990–2014. J. Environ. Eng. Landsc. Manag. 2017, 25, 367–378. [Google Scholar] [CrossRef]
- Wu, D.; Hu, C.; Zhang, M.; Li, H. Spatial relevancy between foraging sites of overwintering Black-necked Cranes and farming lands in Caohai Wetland, Guizhou, China. Acta Ecol. Sin. 2021, 41, 3238–3247. [Google Scholar] [CrossRef]
- Ruan, O.; Liu, S.; Chen, F.; Luo, J.; Hu, H. Habitat suitability evaluation of black-necked cranes based on multi-source remote sensing in Caohai National Nature Reserve, Gguizhou. Acta Ecol. Sin. 2022, 42, 1947–1957. [Google Scholar] [CrossRef]
- Sica, Y.V.; Quintana, R.D.; Radeloff, V.C.; Gavier-Pizarro, G.I. Wetland loss due to land use change in the Lower Paraná River Delta, Argentina. Sci. Total Environ. 2016, 568, 967–978. [Google Scholar] [CrossRef]
- Rees, E.C.; Bruce, J.H.; White, G.T. Factors affecting the behavioural responses of whooper swans (Cygnus c. cygnus) to various human activities. Biol. Conserv. 2005, 121, 369–382. [Google Scholar] [CrossRef]
- Beale, C.M.; Monaghan, P. Behavioural responses to human disturbance: A matter of choice. Anim. Behav. 2004, 68, 1065–1069. [Google Scholar] [CrossRef]
- Thiollay, J.-M. Raptor Communities in French Guiana: Distribution, Habitat Selection, and Conservation. J. Raptor Res. 2007, 41, 90–105. [Google Scholar] [CrossRef]
- Bolduc, F.; Afton, A.D. Relationships between Wintering Waterbirds and Invertebrates, Sediments and Hydrology of Coastal Marsh Ponds. Waterbirds 2004, 27, 333–341. Available online: http://www.jstor.org/stable/1522511 (accessed on 22 August 2022). [CrossRef]
- Palomino, D.; Carrascal, L.M. Habitat associations of a raptor community in a mosaic landscape of Central Spain under urban development. Landsc. Urban Plan. 2007, 83, 268–274. [Google Scholar] [CrossRef]
- Kim, H.; Lee, E.; Park, C.; Lee, K.; Lee, D.; Lee, W.; Kim, J.-U. Modeling the Habitat of the Red-Crowned Crane (Grus japonensis) Wintering in Cheorwon-Gun to Support Decision Making. Sustainability 2016, 8, 576. [Google Scholar] [CrossRef]









| Year | Data Source | Frame Number-Time | Acquisition Source |
|---|---|---|---|
| 2000 | landsat5 TM | 129041-00-02, 129041-00-03, 129041-00-04 | National Aeronautics and Space Administration |
| 2010 | landsat8 OLI | 129041-10-02, 129041-10-03, 129041-10-04 | |
| 2022 | landsat8 OLI | 129041-22-02, 129041-22-03, 129041-22-04 |
| Target Layer | Criterion Layer | Decision Layer | ||
|---|---|---|---|---|
| Factor | Weight | Factor | Weight | |
| Waterfowl habitat suitability evaluation | Water source status | 0.3 | Distance from water bodies | 0.65 |
| NDMI | 0.35 | |||
| Disturbance factor | 0.2 | Distance from roads | 0.45 | |
| Distance from residential areas | 0.55 | |||
| Shelter | 0.2 | Land cover | 0.60 | |
| Fractional vegetation cover | 0.40 | |||
| Food availability | 0.3 | NDVI | 1 | |
| Evaluation Markers | Optimal Suitability | Good Suitability | Fair Suitability | Poor Suitability | Unsuitable |
|---|---|---|---|---|---|
| Distance from water bodies | 0–300 | 300–600 | 600–1200 | 1200–2400 | >2400 |
| NDMI | >0.3 | 0.2–0.3 | 0.1–0.2 | 0–0.1 | <0 |
| Distance from roads | >800 | 400–800 | 200–400 | 100–200 | 0–100 |
| Distance from residential areas | >1200 | 600–1200 | 300–600 | 150–300 | 0–150 |
| Land cover | Marshland, cultivated land | Forestland, grassland | Water bodies | Bare land | Built-up land |
| Fractional vegetation cover (FVC) | 0.8–1.0 | 0.6–0.8 | 0.4–0.6 | 0.2–0.4 | 0–0.2 |
| NDVI | >0.6 | 0.4–0.6 | 0.2–0.4 | 0–0.2 | <0 |
| Assigned grade | 10 | 8 | 6 | 4 | 2 |
| Type of Land Cover | Forestland | Grassland | Water | Marshland | Bare Land | Cultivated Land | Built-Up Land |
|---|---|---|---|---|---|---|---|
| Disturbance index | 0.3 | 0.4 | 0.2 | 0.1 | 0.7 | 0.6 | 0.95 |
| Suitability Grade | 2000 | 2010 | 2022 | |||
|---|---|---|---|---|---|---|
| Area (km2) | Proportion (%) | Area (km2) | Proportion (%) | Area (km2) | Proportion (%) | |
| Unsuitable | 36.49 | 30.51 | 34.74 | 29.04 | 25.61 | 21.40 |
| Poor suitability | 46.68 | 39.03 | 44.52 | 37.22 | 24.27 | 20.29 |
| Fair suitability | 30.09 | 25.16 | 30.71 | 25.68 | 50.70 | 42.39 |
| Good suitability | 6.09 | 5.09 | 8.62 | 7.21 | 15.71 | 13.14 |
| Optimum suitability | 0.26 | 0.22 | 1.02 | 0.85 | 3.32 | 2.78 |
Publisher’s Note: MDPI stays neutral with regard to jurisdictional claims in published maps and institutional affiliations. |
© 2022 by the authors. Licensee MDPI, Basel, Switzerland. This article is an open access article distributed under the terms and conditions of the Creative Commons Attribution (CC BY) license (https://creativecommons.org/licenses/by/4.0/).
Share and Cite
Liu, X.; Qiu, Y.; Zheng, Z.; Hong, Q.; Zhang, Y.; Qian, Q.; Wan, B.; Chen, Q. Spatiotemporal Changes in Waterfowl Habitat Suitability in the Caohai Lake Wetland and Responses to Human Activities. Sustainability 2022, 14, 14409. https://doi.org/10.3390/su142114409
Liu X, Qiu Y, Zheng Z, Hong Q, Zhang Y, Qian Q, Wan B, Chen Q. Spatiotemporal Changes in Waterfowl Habitat Suitability in the Caohai Lake Wetland and Responses to Human Activities. Sustainability. 2022; 14(21):14409. https://doi.org/10.3390/su142114409
Chicago/Turabian StyleLiu, Xian, Ying Qiu, Zuli Zheng, Qingwen Hong, Yanjiao Zhang, Qiao Qian, Baodan Wan, and Qunli Chen. 2022. "Spatiotemporal Changes in Waterfowl Habitat Suitability in the Caohai Lake Wetland and Responses to Human Activities" Sustainability 14, no. 21: 14409. https://doi.org/10.3390/su142114409
APA StyleLiu, X., Qiu, Y., Zheng, Z., Hong, Q., Zhang, Y., Qian, Q., Wan, B., & Chen, Q. (2022). Spatiotemporal Changes in Waterfowl Habitat Suitability in the Caohai Lake Wetland and Responses to Human Activities. Sustainability, 14(21), 14409. https://doi.org/10.3390/su142114409
