The Adaptation Behaviour of Marine Fishermen towards Climate Change and Food Security: An Application of the Theory of Planned Behaviour and Health Belief Model
Abstract
1. Introduction
2. Literature Review and Hypothesis Development
2.1. Perceived Susceptibility and Adaptation Behaviour
2.2. Perceived Severity and Adaptation Behaviour
2.3. Perceived Benefit and Adaptation Behaviour
2.4. Perceived Barriers and Adaptation Behaviour
2.5. Awareness and Attitudes
2.6. The Mediating Effects of Awareness and Attitude towards Adaptation Behaviour
2.7. Research Framework
3. Research Methods
3.1. Questionnaire Design
3.2. Sample Size, Sampling Technique and Data Collection
4. Results
4.1. Demographic Characteristics of Marine Fishermen
4.2. Assessment of the Measurement Model
4.3. Assessment of the Structural Model
4.4. Indirect (Mediation) Effect Analysis
4.5. Multigroup Analysis (MGA)
5. Discussion
Limitations of the Study and Future Research Directions
6. Conclusions and Policy Implications
Author Contributions
Funding
Institutional Review Board Statement
Informed Consent Statement
Data Availability Statement
Conflicts of Interest
References
- Galappaththi, E.K.; Ford, J.D.; Bennett, E.M. A framework for assessing community adaptation to climate change in a fisheries context. Environ. Sci. Policy 2019, 92, 17–26. [Google Scholar] [CrossRef]
- Loring, P.A.; Fazzino, D.V.; Agapito, M.; Chuenpagdee, R.; Gannon, G.; Isaacs, M. fish and food security in small-scale fisheries. In Transdisciplinarity for Small-Scale Fisheries Governance; Springer: Cham, Switzerland, 2019; pp. 55–73. [Google Scholar]
- Dyck, A.J.; Sumaila, U.R. Economic impact of ocean fish populations in the global fishery. J. Bioeconomic 2010, 12, 227–243. [Google Scholar] [CrossRef]
- Food and Agriculture Organization of the United Nations. World fisheries and aquaculture in review. In Nature and Resources; FAO: Rome, Italy, 2018. [Google Scholar]
- Teh, L.C.L.; Pauly, D. Who brings in the fish? The relative contribution of small-scale and industrial fisheries to food security in Southeast Asia. Front. Mar. Sci. 2018, 5, 1–9. [Google Scholar] [CrossRef]
- Sumaila, U.R.; Palacios-Abrantes, J.; Cheung, W.W.L. Climate change, shifting threat points, and the management of transboundary fish stocks. Ecol. Soc. 2020, 25, 40–49. [Google Scholar] [CrossRef]
- Rahman, L.F.; Marufuzzaman, M.; Alam, L.; Bari, M.A.; Sumaila, U.R.; Sidek, L.M. Developing an ensembled machine learning prediction model for marine fish and aquaculture production. Sustainability 2021, 13, 9124. [Google Scholar] [CrossRef]
- Sumby, J.; Haward, M.; Fulton, E.A.; Pecl, G.T. Hot fish: The response to climate change by regional fisheries bodies. Mar. Policy 2021, 123, 1–7. [Google Scholar] [CrossRef]
- Begum, M.; Masud, M.M.; Alam, L.; Mokhtar, M.B.; Amir, A.A. The impact of climate variables on marine fish production: An empirical evidence from Bangladesh based on autoregressive distributed lag (ARDL) approach. Environ. Sci. Pollut. Res. 2022, 1–15. [Google Scholar] [CrossRef] [PubMed]
- Shaffril, H.A.M.; Hamzah, A.; D’Silva, J.L.; Abu Samah, B.; Abu Samah, A. Individual adaptive capacity of small-scale fishermen living in vulnerable areas towards the climate change in Malaysia. Clim. Dev. 2017, 9, 313–324. [Google Scholar] [CrossRef]
- Free, C.M.; Thorson, J.T.; Pinsky, M.L.; Oken, K.L.; Wiedenmann, J.; Jensen, O.P. Impacts of historical warming on marine fisheries production. Science 2019, 363, 979–983. [Google Scholar] [CrossRef] [PubMed]
- Intergovernmental Panel on Climate Change. Summary for Policymakers. Climate Change 2014: Impacts, adaptation, and vulnerability. In IPCC Working Group II Contribution to AR5, the Fifth Assessment Report of the Intergovernmental Panel on Climate Change; IPCC: Geneva, Switzerland, 2014. [Google Scholar]
- Adger, W.N.; Agrawala, S.; Mirza, M.M.Q.; Conde, C.; O’Brien, K.; Pulhin, J.; Pulwarty, R.; Smit, B.; Takahashi, K. Assessment of Adaptation Practices, Options, Constraints and Capacity. Climate Change 2007: Impacts, Adaptation and Vulnerability; Contribution of Working Group II to the Fourth Assessment Report of the Intergovernmental Panel on Climate Change; Parry, M.L., Canziani, O.F., Palutikof, J.P., van der Linden, P.J., Hanson, C.E., Eds.; Cambridge University Press: Cambridge, UK, 2007; pp. 717–743. [Google Scholar]
- Bro, A.S. Climate Change Adaptation, Food Security, and Attitudes toward Risk among Smallholder Coffee Farmers in Nicaragua. Sustainability 2020, 12, 6946. [Google Scholar]
- Wang, W.; Zhao, X.; Li, H.; Zhang, Q. Will social capital affect farmers’ choices of climate change adaptation strategies? Evidences from rural households in the Qinghai-Tibetan Plateau, China. J. Rural Stud. 2021, 83, 127–137. [Google Scholar] [CrossRef]
- Malone, E.L. Vulnerability and resilience in the face of climate change: Current research and needs for population information. Popul. Action Int. 2009, 31, 1–24. [Google Scholar]
- Smit, B.; Wandel, J. Adaptation, adaptive capacity and vulnerability. Glob. Environ. Chang. 2006, 16, 282–292. [Google Scholar] [CrossRef]
- Shaffril, H.A.M.; Idris, K.; Sahharon, H.; Samah, A.A.; Samah, B.A. Adaptation towards climate change impacts among highland farmers in Malaysia. Environ. Sci. Pollut. Res. 2020, 27, 25209–25219. [Google Scholar] [CrossRef]
- Purwanti, T.S.; Syafrial, S.; Huang, W.C.; Saeri, M. What Drives Climate Change Adaptation Practices in Smallholder Farmers? Evidence from Potato Farmers in Indonesia. Atmosphere 2022, 13, 113. [Google Scholar] [CrossRef]
- Herath, G.; Hasanov, A.; Park, J. Impact of climate change on paddy production in Malaysia: Empirical analysis at the national and state level experience. In Proceedings of the International Conference on Management Science and Engineering Management, Subang Jaya, Malaysia, 5–8 August 2019; Springer Nature: Cham, Switzerland, 2020; pp. 656–664. [Google Scholar]
- Luu, T.A.; Nguyen, A.T.; Trinh, Q.A.; Pham, V.T.; Le, B.B.; Nguyen, D.T.; Hens, L. Farmers’ intention to climate change adaptation in agriculture in the Red River Delta Biosphere Reserve (Vietnam): A combination of Structural Equation Modeling (SEM) and Protection Motivation Theory (PMT). Sustainability 2019, 11, 2993. [Google Scholar] [CrossRef]
- Masud, M.M.; Azam, M.N.; Mohiuddin, M.; Banna, H.; Akhtar, R.; Alam, A.S.A.F.; Begum, H. Adaptation barriers and strategies towards climate change: Challenges in the agricultural sector. J. Clean. Prod. 2017, 156, 698–706. [Google Scholar] [CrossRef]
- Mase, A.S.; Gramig, B.M.; Prokopy, L.S. Climate change beliefs, risk perceptions, and adaptation behavior among Midwestern US crop farmers. Clim. Risk Manag. 2017, 15, 8–17. [Google Scholar] [CrossRef]
- Tesfahunegn, G.B.; Mekonen, K.; Tekle, A. Farmers’ perception on causes, indicators and determinants of climate change in northern Ethiopia: Implication for developing adaptation strategies. Appl. Geogr. 2016, 73, 1–12. [Google Scholar] [CrossRef]
- Niles, M.T.; Lubell, M.; Brown, M. How limiting factors drive agricultural adaptation to climate change. Agric. Ecosyst. Environ. 2015, 200, 178–185. [Google Scholar] [CrossRef]
- Abu Samah, A.; Shaffril, H.A.M. A comparative study between mainland and islander small-scale fishermen’s adaptation towards climate change. Environ. Sci. Pollut. Res. 2020, 27, 11277–11289. [Google Scholar] [CrossRef] [PubMed]
- Ahmad, N.; Shaffril, H.A.M.; Abu Samah, A.; Idris, K.; Abu Samah, B.; Hamdan, M.E. The adaptation towards climate change impacts among islanders in Malaysia. Sci. Total Environ. 2020, 699, 134404. [Google Scholar] [CrossRef] [PubMed]
- Abu Samah, A.; Shaffril, H.A.M.; Hamzah, A.; Abu Samah, B. Factors Affecting Small-Scale Fishermen’s Adaptation Toward the Impacts of Climate Change: Reflections from Malaysian Fishers. SAGE Open 2019, 9, 1–11. [Google Scholar] [CrossRef]
- Van Valkengoed, A.M.; Steg, L. Meta-analyses of factors motivating climate change adaptation behaviour. Nat. Clim. Chang. 2019, 9, 158–163. [Google Scholar] [CrossRef]
- Alam, K. Farmers’ adaptation to water scarcity in drought-prone environments: A case study of Rajshahi District, Bangladesh. Agri. Water Manag. 2015, 148, 196–206. [Google Scholar] [CrossRef]
- Rashid, M.H.; Afroz, S.; Gaydon, D.; Muttaleb, A.; Poulton, P.; Roth, C.; Abedin, Z. Climate change perception and adaptation options for agriculture in Southern Khulna of Bangladesh. Appl. Ecol. Environ. Sci. 2014, 2, 25–31. [Google Scholar] [CrossRef]
- Sarker, M.A.R.; Alam, K.; Gow, J. Assessing the determinants of rice farmers’ adaptation to climate change in Bangladesh. Int. J. Clim. Strateg. Manag. 2013, 5, 382–403. [Google Scholar]
- Habiba, U.; Shaw, R.; Takeuchi, Y. Farmer’s perception and adaptation practices to cope with drought: Perspectives from Northwestern Bangladesh. Int. J. Disaster Risk Reduct. 2012, 1, 72–84. [Google Scholar] [CrossRef]
- Rawlani, A.K.; Sovacool, B.K. Building responsiveness to climate change through community based adaptation in Bangladesh. Mitig. Adapt. Strateg. Glob. Chang. 2011, 16, 845–863. [Google Scholar] [CrossRef]
- Amoako Johnson, F.; Hutton, C.W.; Hornby, D.; Lázár, A.N.; Mukhopadhyay, A. Is shrimp farming a successful adaptation to salinity intrusion? A geospatial associative analysis of poverty in the populous Ganges–Brahmaputra–Meghna Delta of Bangladesh. Sustain. Sci. 2016, 11, 423–439. [Google Scholar] [CrossRef]
- Islam, M.A.; Akber, M.A.; Ahmed, M.; Rahman, M.M.; Rahman, M.R. Climate change adaptations of shrimp farmers: A case study from southwest coastal Bangladesh. Clim. Dev. 2019, 11, 459–468. [Google Scholar] [CrossRef]
- Shameem, M.I.M.; Momtaz, S.; Kiem, A.S. Local perceptions of and adaptation to climate variability and change: The case of shrimp farming communities in the coastal region of Bangladesh. Clim. Chang. 2015, 133, 253–266. [Google Scholar] [CrossRef]
- Islam, A.R.M.T.; Hasanuzzaman, M.; Jaman, M.; Alam, E.; Mallick, J.; Monirul Alam, G.M.; Sattar, M.A.; Techato, K. Assessing farmers’ typologies of perception for adopting sustainable adaptation strategies in bangladesh. Climate 2021, 9, 167. [Google Scholar] [CrossRef]
- Hossain, M.S.; Alam, G.M.M.; Fahad, S.; Sarker, T.; Moniruzzaman, M.; Rabbany, M.G. Smallholder farmers’ willingness to pay for flood insurance as climate change adaptation strategy in northern Bangladesh. J. Clean. Prod. 2022, 338, 130584. [Google Scholar] [CrossRef]
- Deb, A.K.; Haque, C.E. Multi-dimensional coping and adaptation strategies of small-scale fishing communities of Bangladesh to climate change induced stressors. Int. J. Clim. Chang. Strateg. Manag. 2017, 9, 446–468. [Google Scholar] [CrossRef]
- Hasan, Z.; Nursey-Bray, M. Artisan fishers’ perception of climate change and disasters in coastal Bangladesh. J. Environ. Plan. Manag. 2018, 61, 1204–1223. [Google Scholar] [CrossRef]
- Hoque, S.F.; Quinn, C.; Sallu, S. Differential livelihood adaptation to social-ecological change in coastal Bangladesh. Reg. Environ. Chang. 2018, 18, 451–463. [Google Scholar] [CrossRef]
- Islam, M.; Rahman, A.; Paul, B.; Khan, M.I. Barriers to climate change adaptation: Insights from the sundarbans mangrove-based fisheries of bangladesh. Asian Fisher. Sci. 2020, 33, 175–186. [Google Scholar] [CrossRef]
- Islam, M.S.; Zhang, Y. The potential of strategic environmental assessment to reduce disaster risks through climate change adaptation in the coastal zone of Bangladesh. Int. J. Clim. Chang. Strateg. Manag. 2019, 11, 137–153. [Google Scholar] [CrossRef]
- Masud-All-Kamal, M.; Nursey-Bray, M. Best intentions and local realities: Unseating assumptions about implementing planned community-based adaptation in Bangladesh. Clim. Dev. 2022, 1–10. [Google Scholar] [CrossRef]
- Rahman, S.; Islam, M.S.; Khan, M.N.H.; Touhiduzzaman, M. Climate change adaptation and disaster risk reduction (DRR) through coastal afforestation in South-Central Coast of Bangladesh. Manag. Environ. Qual. Int. J. 2019, 30, 498–517. [Google Scholar] [CrossRef]
- Rahman Sunny, A.; Masum, K.M.; Islam, N.; Rahman, M.; Rahman, A.; Islam, J.; Rahman, S.; Ahmed, K.; Prodhan, S.H.; Sunny, A.R. Analyzing Livelihood Sustainability of Climate Vulnerable Fishers: Insight from Bangladesh. J. Aquac. Res. Dev. 2020, 11, 593. [Google Scholar]
- Islam, M.M.; Rahman, M.A.; Khan, M.S.; Mondal, G.; Khan, M.I. Transformational adaptations to climatic hazards: Insights from mangroves-based coastal fisheries dependent communities of Bangladesh. Mar. Policy 2021, 128, 104475. [Google Scholar] [CrossRef]
- Uddin, M.S.; Haque, C.E.; Khan, M.N.; Doberstein, B.; Cox, R.S. “Disasters threaten livelihoods, and people cope, adapt and make transformational changes”: Community resilience and livelihoods reconstruction in coastal communities of Bangladesh. Int. J. Disaster Risk Reduct. 2021, 63, 1–14. [Google Scholar] [CrossRef]
- Islam, M.; Sallu, S.; Hubacek, K.; Paavola, J. Limits and barriers to adaptation to climate variability and change in Bangladeshi coastal fishing communities. Mar. Policy 2014, 43, 208–216. [Google Scholar] [CrossRef]
- Alam, E.; Hridoy, A.E.E.; Naim, M. Factors affecting small-scale fishers adaptation toward the impacts of climate change: Reflections from south eastern Bangladeshi fishers. Int. Energy J. 2021, 21, 119–131. [Google Scholar]
- Hossain, M.S.; Hein, L.; Rip, F.I.; Dearing, J.A. Integrating ecosystem services and climate change responses in coastal wetlands development plans for Bangladesh. Mitig. Adapt. Strateg. Glob. Chang. 2015, 20, 241–261. [Google Scholar] [CrossRef]
- Khan, M.I.; Kundu, G.K.; Akter, M.S.; Mallick, B.; Islam, M.M. Climatic impacts and responses of migratory and non-migratory fishers of the Padma River, Bangladesh. Soc. Sci. 2018, 7, 254. [Google Scholar] [CrossRef]
- Ghanian, M.; Ghoochani, M.O.; Dehghanpour, M.; Taqipour, M.; Taheri, F.; Cotton, M. Understanding farmers’ climate adaptation intention in Iran: A protection-motivation extended model. Land Use Policy 2020, 94, 104553. [Google Scholar] [CrossRef]
- Fishbein, M.; Ajzen, I. Belief, Attitude, Intention and Behavior: An Introduction to Theory and Research; Addison-Wesley Publishing Co.: Reading, MA, USA, 1975. [Google Scholar]
- Ataei, P.; Gholamrezai, S.; Movahedi, R.; Aliabadi, V. An analysis of farmers’ intention to use green pesticides: The application of the extended theory of planned behavior and health belief model. J. Rural Stud. 2021, 81, 374–384. [Google Scholar] [CrossRef]
- Song, Z.; Shi, X. Cherry growers’ perceived adaption efficacy to climate change and meteorological hazards in northwest China. Int. J. Disaster Risk Reduct. 2020, 46, 101620. [Google Scholar] [CrossRef]
- Moradhaseli, S.; Sadighi, H.; Ataei, P. Investigation of the farmers’ safety and protective behavior to use pesticides in the farms. Health Educ. Health Promot. 2017, 5, 53–65. [Google Scholar]
- Daxini, A.; O’Donoghue, C.; Ryan, M.; Buckley, C.; Barnes, A.P.; Daly, K. Which factors influence farmers’ intentions to adopt nutrient management planning? J. Environ. Manag. 2018, 224, 350–360. [Google Scholar] [CrossRef]
- Rezaei, A.; Salmani, M.; Razaghi, F.; Keshavarz, M. An empirical analysis of effective factors on farmers adaptation behavior in water scarcity conditions in rural communities. Int. Soil Water Conserv. Res. 2017, 5, 265–272. [Google Scholar] [CrossRef]
- Bagheri, A.; Bondori, A.; Allahyari, M.S.; Damalas, C.A. Modeling farmers’ intention to use pesticides: An expanded version of the theory of planned behavior. J. Environ. Manag. 2019, 248, 109291. [Google Scholar] [CrossRef]
- Vaz, E.D.; Gimenes, R.M.T.; Borges, J.A.R. Identifying socio-psychological constructs and beliefs underlying farmers’ intention to adopt on-farm silos. NJAS-Wagening. J. Life Sci. 2020, 92, 100322. [Google Scholar] [CrossRef]
- Aliabadi, V.; Gholamrezai, S.; Ataei, P. Rural people’s intention to adopt sustainable water management by rainwater harvesting practices: Application of TPB and HBM models. Water Supply 2020, 20, 1847–1861. [Google Scholar] [CrossRef]
- El-Deeb, S.; Correia, M.; Richter, C. A Fuzzy Set Analysis of the Determinants of Intention to Adapt and Pro-Environmental Behaviour. Int. J. Sociol. Soc. Policy 2021, 41, 786–804. [Google Scholar] [CrossRef]
- Rosenstock, I.M. Why People Use Health Services. Milbank Q. 2005, 83. [Google Scholar] [CrossRef]
- Bayard, B.; Jolly, C. Environmental behavior structure and socio-economic conditions of hillside farmers: A multiple-group structural equation modeling approach. Ecol. Econ. 2007, 62, 433–440. [Google Scholar] [CrossRef]
- Umamaheswari, T.; Sugumar, G.; Krishnan, P.; Ananthan, P.S.; Anand, A.; Jeevamani, J.J.J.; Rao, C.S. Vulnerability assessment of coastal fishing communities for building resilience and adaptation: Evidences from Tamil Nadu, India. Environ. Sci. Policy 2021, 123, 114–130. [Google Scholar] [CrossRef]
- Hamdan, M.E.; Ahmad, N.; Samah, B.A.; Shaffril, H.A.M. Measuring Islanders Adaptive Capacity towards the Impact of Climate Change: A Case of Community in Langkawi Island. Int. J. Acad. Res. Bus. Soc. Sci. 2018, 8, 273–281. [Google Scholar]
- Marquit, J.D. Threat Perception as a Determinant of Pro-Environmental Behaviors: Public Involvement in Air Pollution Abatement in Cache Valley, Utah; Utah State University: Logan, UT, USA, 2008. [Google Scholar]
- Champion, V.L.; Skinner, C.S. The Health Belief Model. In Health behavior and Health Education; Glanz, K., Rimer, B.K., Viswanath, K., Eds.; Jossey-Bass: San Francisco, CA, USA, 2008; pp. 45–66. [Google Scholar]
- Orji, R.; Vassileva, J.; Mandryk, R. Towards an Effective Health Interventions Design: An Extension of the Health Belief Model. Mechatronik 2012, 122, 40–41. [Google Scholar] [CrossRef]
- Quiroga, S.; Suárez, C.; Diego Solís, J.; Martinez-Juarez, P. Framing vulnerability and coffee farmers’ behaviour in the context of climate change adaptation in Nicaragua. World Dev. 2020, 126, 104733. [Google Scholar] [CrossRef]
- Rosenstock, I.M. Historical Origins of the Health Belief Model. Health Educ. Behav. 1974, 2, 328–335. [Google Scholar] [CrossRef]
- Ostrom, E. Governing the Commons: The Evolution of Institutions for Collective Action; Cambridge University Press: Cambridge, UK, 1990. [Google Scholar]
- Wade, R. Village Republics: Economic Conditions for Collective Action in South India; ICS Press: San Francisco, CA, USA, 1994. [Google Scholar]
- Adams, W.M.; Brockington, D.; Dyson, J.; Vira, B. Managing tragedies: Understanding conflict over common pool resources. Science 2003, 302, 1915–1916. [Google Scholar] [CrossRef] [PubMed]
- McClanahan, T.R.; Cinner, J.; Kamukuru, A.T.; Abunge, C.; Ndagala, J. Management preferences, perceived benefits and conflicts among resource users and managers in the Mafia Island Marine Park, Tanzania. Environ. Conserv. 2008, 35, 340–350. [Google Scholar] [CrossRef]
- Shackleton, S.; Ziervogel, G.; Sallu, S.; Gill, T.; Tschakert, P. Why is socially-just climate change adaptation in sub-Saharan Africa so challenging? A review of barriers identified from empirical cases. Wiley Interdiscip. Rev. Clim. Chang. 2015, 6, 321–344. [Google Scholar] [CrossRef]
- Akhtar, R.; Afroz, R.; Masud, M.M.; Rahman, M.; Khalid, H.; Duasa, J.B. Farmers’ perceptions, awareness, attitudes and adaption behaviour towards climate change. J. Asia Pac. Econ. 2018, 23, 246–262. [Google Scholar] [CrossRef]
- Klein, R.; Midgley, G.; Preston, B.; Alam, M.; Berkhout, F.; Dow, K.; Shaw, M.; Botzen, W.; Buhaug, H.; Butzer, K.; et al. Adaptation opportunities, constraints and limits. In Climate Change 2014: Impacts, Adaptation, and Vulnerability (Part A: Global and Sectoral Aspects, Contribution of the Working Group II to the Fifth Assessment Report of the Intergovernmental Panel on Climate Change); Field, C.B., Barros, V.R., Dokken, D.J., Mach, K.J., Mastrandrea, M.D., Bilir, T.E., Chatterjee, M., Ebi, K.L., Estrada, Y.O., Genova, R.C., et al., Eds.; Cambridge University Press: Cambridge, UK; New York, NY, USA, 2014; pp. 899–943. [Google Scholar]
- Badjeck, M.C.; Allison, E.H.; Halls, A.S.; Dulvy, N.K. Impacts of climate variability and change on fishery-based livelihoods. Mar. Policy 2010, 34, 375–383. [Google Scholar] [CrossRef]
- Barange, M.; Allen, I.; Allison, E.; Badjeck, M.C.; Blanchard, J.; Drakeford, B.; Dulvy, N.K.; Harle, J.; Holmes, R.; Holt, J.; et al. Predicting the impacts and socio-economic consequences of climate change on global marine ecosystems and fisheries: The QUEST_Fish framework. World Fish. A Soc.-Ecol. Anal. 2011, 29–59, 2011. [Google Scholar]
- Shaffril, M.H.A.; Samah, A.A.; Samsuddin, S.F.; Ali, Z. Mirror-mirror on the wall, what climate change adaptation strategies are practiced by the Asian’s fishermen of all? J. Clean. Prod. 2019, 232, 104–117. [Google Scholar] [CrossRef]
- Mustafa, G.; Latif, I.A.; Bashir, M.K.; Shamsudin, M.N.; Daud, W.M.N.W. Determinants of farmers’ awareness of climate change. Appl. Environ. Educ. Commun. 2019, 18, 219–233. [Google Scholar] [CrossRef]
- Hasan, Z.; Akhter, S. Determinants of public awareness and attitudes on climate change in urban Bangladesh: Dhaka as a case. Eur. J. Soc. Sci. 2011, 21, 154–162. [Google Scholar]
- Dang, H.L.; Li, E.; Nuberg, I.; Bruwer, J. Factors influencing the adaptation of farmers in response to climate change: A review. Clim. Dev. 2019, 11, 765–774. [Google Scholar] [CrossRef]
- Abid, M.; Scheffran, J.; Schneider, U.A.; Ashfaq, M.J.E.S.D. Farmers’ perceptions of and adaptation strategies to climate change and their determinants: The case of Punjab province, Pakistan. Earth Syst. Dyn. 2015, 6, 225–243. [Google Scholar] [CrossRef]
- Ajuang, C.O.; Abuom, P.O.; Bosire, E.K.; Dida, G.O.; Anyona, D.N. Determinants of climate change awareness level in upper Nyakach Division, Kisumu County, Kenya. SpringerPlus 2016, 5, 1015. [Google Scholar] [CrossRef] [PubMed]
- Idrisa, Y.L.; Ogunbameru, B.O.; Ibrahim, A.A.; Bawa, D.B. Analysis of awareness and adaptation to climate change among farmers in the Sahel Savannah agro-ecological zone of Borno State, Nigeria. Br. J. Environ. Clim. Chang. 2012, 2, 216–226. [Google Scholar] [CrossRef]
- Bord, R.; Fisher, A.; O’Connor, R. Public perceptions of global warming: United States and international perspectives. Clim. Res. 1998, 11, 75–84. [Google Scholar] [CrossRef]
- Jeffrey, L.; Hayrolazril, M.S.; Bahaman, A.S.; Jegak, U. Assessment of social adaptation capacity of Malaysian fishermen to climate change. J. Appl. Sci. 2012, 12, 876–881. [Google Scholar]
- Zhang, J.; Fleming, J.; Goericke, R. Fishers’ perspectives on climate variability. Mar. Policy 2012, 36, 466–472. [Google Scholar] [CrossRef]
- Vining, J.; Ebreo, A. Emerging Theoretical and Methodological Perspectives on Conservation Behavior. In Handbook of Environmental Psychology; Bechtel, R.B., Churchman, A., Eds.; John Wiley & Sons, Inc.: Hoboken, NJ, USA, 2002; pp. 541–558. [Google Scholar]
- Dabbs, J.M., Jr.; Leventhal, H. Effects of Varying the Recommendations in a Fear- Arousing Communication. J. Personal. Soc. Psychol. 1966, 4, 525–531. [Google Scholar] [CrossRef] [PubMed]
- Leventhal, H.; Singer, R.; Jones, S. Effects of Fear and Specificity of Recommendation Upon Attitudes and Behavior. J. Personal. Soc. Psychol. 1965, 2, 20–29. [Google Scholar] [CrossRef]
- Hass, J.W.; Bagley, G.S.; Rogers, R.W. Coping with the Energy Crisis: Effects of Fear Appeals Upon Attitudes Toward Energy Consumption. J. Appl. Psycho. 1975, 60, 754–756. [Google Scholar] [CrossRef]
- Masud, M.M.; Akhtar, R.; Afroz, R.; Al-Amin, A.Q.; Kari, F.B. Pro-Environmental Behavior and Public Understanding of Climate Change. Mitig. Adapt. Strateg. Glob. Chang. 2015, 20, 591–600. [Google Scholar] [CrossRef]
- Abu Samah, A.; Shaffril, H.A.M.; Fadzil, M.F. Comparing adaptation ability towards climate change impacts between the youth and the older fishermen. Sci. Total Environ. 2019, 681, 524–532. [Google Scholar] [CrossRef] [PubMed]
- Graziano, K.; Pollnac, R.; Christie, P. Wading past assumptions: Gender dimensions of climate change adaptation in coastal communities of the Philippines. Ocean Coast. Manag. 2018, 162, 24–33. [Google Scholar] [CrossRef]
- Brody, A.; Demetriades, J.; Esplen, E. Gender and Climate Change: Mapping the Linkages–A Scoping Study on Knowledge and Gapsk; Report Prepared for the UK’s Department for International Development (DFID) and Institute of Development Studies (IDS); University of Sussex: Brighton, UK, 2008; pp. 1–25. [Google Scholar]
- Masud, M.M.; Al-Amin, A.Q.; Junsheng, H.; Ahmed, F.; Yahaya, S.R.; Akhtar, R.; Banna, H. Climate change issue and theory of planned behaviour: Relationship by empirical evidence. J. Clean. Prod. 2016, 113, 613–623. [Google Scholar] [CrossRef]
- Dawes, J. Do data characteristics change according to the number of scale points used? An experiment using 5-point, 7-point and 10-point scales. Int. J. Mark. Res. 2008, 50, 61–104. [Google Scholar] [CrossRef]
- Krejcie, R.V.; Morgan, D.W. Determining Sample Size for Research Activities. Educ. Psychol. Meas. 1970, 30, 607–610. [Google Scholar] [CrossRef]
- Hair, J.F.; Hult, G.T.M.; Ringle, C.; Sarstedt, M. A Primer on Partial Least Squares Structural Equation Modeling (PLS-SEM); Sage Publications: Thousand Oaks, CA, USA, 2016. [Google Scholar]
- Fornell, C.; Larcker, D.F. Evaluating structural equation models with unobservable variables and measurement error. J. Mark. Res. 1981, 18, 39–50. [Google Scholar] [CrossRef]
- Hair, J.; Black, W.; Babin, B.; Anderson, R.; Tatham, R. Multivariate Data Analysis, 6th ed.; Pearson Prentice Hall: Upper Saddle River, NJ, USA, 2006. [Google Scholar]
- Tabachnick, B.G.; Fidell, L.S. Using Multivariate Statistics, 5th ed.; Allyn and Bacon,: Boston, MA, USA, 2007; pp. 481–498. [Google Scholar]
- Henseler, J.; Ringle, C.M.; Sinkovics, R.R. The use of partial least squares path modeling in international marketing. Adv. Int. Mark. 2009, 20, 277–319. [Google Scholar]
- Cronbach, L.J. Coefficient Alpha and the Internal Structure of Tests. Psychometrika 1951, 16, 297–334. [Google Scholar] [CrossRef]
- Nunnally, J.C.; Bernstein, I.H. Psychological Theory. MacGraw-Hill: New York, NY, USA, 1994; pp. 131–147. [Google Scholar]
- Henseler, J.; Ringle, C.M.; Sarstedt, M. A new criterion for assessing discriminant validity in variance-based structural equation modeling. J. Acad. Mark. Sci. 2015, 43, 115–135. [Google Scholar]
- Gold, A.H.; Malhotra, A.; Segars, A.H. Knowledge management: An organizational capabilities perspective. J. Manag. Inf. Syst. 2001, 18, 185–214. [Google Scholar] [CrossRef]
- Kline, R.B. Principles and Practice of Structural Equation Modeling; Guilford Publications: New York, NY, USA, 2015. [Google Scholar]
- Yoo, W.; Mayberry, R.; Bae, S.; Singh, K.; He, Q.P.; Lillard, J.W., Jr. A study of effects of multicollinearity in the multivariable analysis. Int. J. Appl. Sci. Technol. 2014, 4, 9–19. [Google Scholar]
- Hair, J.F.; Ringle, C.M.; Sarstedt, M. PLS-SEM: Indeed a silver bullet. J. Mark. Theory Pract. 2011, 19, 139–152. [Google Scholar] [CrossRef]
- Diamantopoulos, A.; Siguaw, J.A. Formative versus reflective indicators in organizational measure development: A comparison and empirical illustration. Br. J. Manag. 2006, 17, 263–282. [Google Scholar] [CrossRef]
- Klarner, P.; Raisch, S. Move to the beat—Rhythms of change and firm performance. Acad. Manag. J. 2013, 56, 160–184. [Google Scholar]
- Cohen, J. Statistical Power Analysis for the Behavioral Sciences; Routledge: Oxford, UK, 2013. [Google Scholar]
- Cohen, W.M.; Levinthal, D.A. Innovation and learning: The two faces of R&D. Econ. J. 1989, 99, 569–596. [Google Scholar]
- Sarstedt, M.; Ringle, C.M.; Hair, J.F. Partial Least Squares Structural Equation Modeling. In Handbook of Market Research; Springer International Publishing: Berlin/Heidelberg, Germany, 2017; pp. 1–40. [Google Scholar]
- Fornell, C.; Cha, J. Partial least squares. In Advanced Methods of Marketing Research; Bagozzi, R.P., Ed.; Blackwell: Cambridge, UK, 1994; pp. 52–78. [Google Scholar]
- Chin, W.W. The partial least squares approach to structural equation modeling. Mode Methods Bus. Res. 1998, 295, 295–336. [Google Scholar]
- Hair, J.F., Jr.; Babin, B.J.; Krey, N. Covariance-based structural equation modeling in the Journal of Advertising: Review and recommendations. J. Advert. 2017, 46, 163–177. [Google Scholar] [CrossRef]
- Hair, J.F., Jr.; Ringle, C.M.; Sarstedt, M. Partial least squares structural equation modeling: Rigorous applications, better results and higher acceptance. Long Range Plan. 2013, 46, 1–12. [Google Scholar] [CrossRef]
- Hanson, J.; Benedict, J. Use of the Health Belief Model to Examine Older Adults’ Food-Handling Behaviors. J. Nutr. Educ. Behav. 2002, 34, 25–30. [Google Scholar] [CrossRef]
- Lubran, M. Factors Influencing Maryland Farmers’ on-Farm Processing License Application Behavior. Ph.D. Thesis, Faculty of the Graduate School of the University of Maryland, College Park, MD, USA, 2010. [Google Scholar]
- Rezaei, R.; Mianaji, S. Using the health belief model to understand farmers’ intentions to engage in the on-farm food safety practices in Iran. J. Agric. Sci. Technol. 2019, 21, 561–574. [Google Scholar]
- Şimşekoǧlu, Ö.; Lajunen, T. Social psychology of seat belt use: A comparison of theory of planned behavior and health belief model. Transp. Res. Part F Traffic Psychol. Behav. 2008, 11, 181–191. [Google Scholar] [CrossRef]
- Vassallo, M.; Saba, A.; Arvola, A.; Dean, M.; Messina, F.; Winkelmann, M.; Claupein, E.; Lähteenmäki, L.; Shepherd, R. Willingness to Use Functional Breads. Applying the Health Belief Model across Four European Countries. Appetite 2009, 52, 452–460. [Google Scholar] [CrossRef]
- Clayton, D.; Griffith, C.; Price, P.; Peters, A. Food Handlers’ Beliefs and Self Reported Practices. Int. J. Environ. Health Res. 2002, 12, 25–39. [Google Scholar] [CrossRef]
- Schafer, R.B.; Schafer, E.; Bultena, G.L.; Hoiberg, E.O. Food Safety: An Application of the Health Belief Model. J. Nutr. Educ. 1993, 25, 17–24. [Google Scholar] [CrossRef]
- Carpenter, C.J. A meta-analysis of the effectiveness of health belief model variables in predicting behavior. Health Commun. 2010, 25, 661–669. [Google Scholar] [CrossRef]
- Riggins, L. Beliefs and Perceptions about HACCP in Childcare Centers: An Exploratory Study; Research Report; Kansas State University: Manhattan, KS, USA, 2006. [Google Scholar]
- Intergovernmental Panel on Climate Change. Climate Change 2022, Impacts, Adaptation and Vulnerability, Summary for Policymakers; IPCC: Geneva, Switzerland, 2022. [Google Scholar]
- Belage, E. Impediments to Adoption of Recommended Milking Practices by Canadian Dairy Farmers. Master’s Thesis, The University of Guelph, Guelph, ON, Canada, 2016. [Google Scholar]
- Vaske, J.J.; Kobrin, K.C. Place Attachment and Environmentally Responsible Behavior. J. Environ. Educ. 2001, 32, 16–21. [Google Scholar] [CrossRef]
- Sereenonchai, S.; Arunrat, N. Fishers’ decisions to adopt adaptation strategies and expectations for their children to pursue the same profession in Chumphon Province, Thailand. Climate 2019, 7, 34. [Google Scholar] [CrossRef]
- Vulturius, G.; André, K.; Swartling, Å.G.; Brown, C.; Rounsevell, M.D.; Blanco, V. The relative importance of subjective and structural factors for individual adaptation to climate change by forest owners in Sweden. Region. Environ. Chang. 2018, 18, 511–520. [Google Scholar] [CrossRef]
- Shaffril, H.A.M.; Samah, B.A.; D’Silva, J.L.; Yassin, S.M. The process of social adaptation towards climate change among Malaysian fishermen. Int. J. Clim. Chang. Strateg. Manag. 2013, 5, 38–53. [Google Scholar] [CrossRef][Green Version]
- Tangang, F.T.; Juneng, L.; Ahmad, S. Trend and interannual variability of temperature in Malaysia: 1961–2002. Theor. Appl. Climatol. 2007, 89, 127–141. [Google Scholar] [CrossRef]
- Eagly, A.; Chaiken, S. The Psychology of Attitudes; Harcourt Brace Jovanovich College Publishers: Fort Worth, TX, USA, 1993. [Google Scholar]
- Klock, C.; Nunn, P.D. Adaptation to climate change in small island developing states: A systematic literature review of academic research. J. Environ. Dev. 2019, 28, 196–218. [Google Scholar] [CrossRef]
- Magee, A.D.; Verdon-Kidd, D.C.; Kiem, A.S.; Royle, S.A. Tropical cyclone perceptions, impacts and adaptation in the Southwest Pacific: An urban perspective from Fiji, Vanuatu and Tonga. Nat. Hazards Earth Syst. Sci. 2016, 16, 1091–1105. [Google Scholar] [CrossRef]
- Azman, A.; D’Silva, J.L.; Samah, B.A.; Man, N.; Shaffril, H.A.M. Relationship between attitude, knowledge, and support towards the acceptance of sustainable agriculture among contract farmers in Malaysia. Asian Soc. Sci. 2013, 9, 99–105. [Google Scholar] [CrossRef]
- Zaremohzzabieh, Z.; Samah, B.A.; Muhammad, M.; Omar, S.Z.; Bolong, J.; Hassan, S.B.H.; Mohamed Shaffril, H.A. Information and Communications Technology Acceptance by Youth Entrepreneurs in Rural Malaysian Communities: The Mediating Effects of Attitude and Entrepreneurial Intention. Inf. Technol. Dev. 2016, 22, 606–629. [Google Scholar] [CrossRef]
- Adger, W.N.; Hughes, T.P.; Folke, C.; Carpenter, S.R.; Rockström, J. Social-ecological resilience to coastal disasters. Science 2005, 309, 1036–1039. [Google Scholar] [CrossRef]
- Shaffril, H.A.M.; D’Silva, J.L.; Kamaruddin, N.; Omar, S.Z.; Bolong, J. The coastal community awareness towards the climate change in Malaysia. Int. J. Clim. Chang. Strateg. Manag. 2015, 7, 516–533. [Google Scholar] [CrossRef]
- Le Dang, H.; Li, E.; Nuberg, I.; Bruwer, J. Understanding farmers’ adaptation intention to climate change: A structural equation modelling study in the Mekong Delta, Vietnam. Environ. Sci. Policy 2014, 41, 11–22. [Google Scholar] [CrossRef]
- Kruglanski, A.W.; Stroebe, W. The Influence of Beliefs and Goals on Attitudes: Issues of Structure, Function, and Dynamics. In The Handbook of Attitudes; Routledge: Milton Park, UK, 2005; Volume 1, pp. 323–368. Available online: https://www.taylorfrancis.com/books/mono/10.4324/9781410612823/handbook-attitudes-dolores-albarracin-blair-johnson-mark-zanna?refId=17a22f00–65cd-448d-bae3-fc8ab133c071&context=ubx (accessed on 30 May 2022).
- McCown, R.L. New Thinking About Farmer Decision Makers. In The Farmer’s Decision: Balancing Economic Successful Agriculture Production with Environmental Quality; Hatfield, J.L., Ed.; Soil and Water Conservation Society: Ankeny, IA, USA, 2005; pp. 11–44. [Google Scholar]
- Abu Samah, B.; Shaffril, H.A.M.; D’Silva, J.; Uli, J. The negative environmental changes on the sea and its impact on the aspects of economic, social and health of the fishermen living in the East Coast Zone of Peninsular Malaysia. Am. J. Environ. Sci. 2011, 7, 534–541. [Google Scholar]
- Nursey-Bray, M. Climate change adaptation in Australia: Education, training and achieving social and political outcomes. Intern. Clim. Chang. Manag. Strateg. 2012, 2, 393–402. [Google Scholar] [CrossRef]
- Ministry of Environment and Forests. Bangladesh Climate Change and Action Plan 2009; MoEF: Dhaka, Bangladesh, 2009. Available online: https://www.iucn.org/downloads/bangladesh_climate_change_strategy_and_action_plan_2009.pdf (accessed on 15 May 2022).
- Ministry of Environment and Forests. National Adaptation Programme of Action (NAPA); MoEF: Dhaka, Bangladesh, 2009. Available online: https://unfccc.int/resource/docs/napa/ban01.pdf (accessed on 16 May 2022).




| Variable | Frequency | % |
|---|---|---|
| Gender | ||
| Male | 302 | 96.5 |
| Female | 10 | 3.2 |
| Full-time/Part-time | ||
| Full-time fishers | 269 | 85.9 |
| Part-time fishers | 43 | 13.7 |
| Marital Status | ||
| Married | 301 | 96.2 |
| Unmarried | 7 | 2.2 |
| Others | 4 | 1.3 |
| Fishing experience (years) | ||
| 1–10 | 53 | 16.9 |
| 11–20 | 143 | 45.7 |
| 21–30 | 79 | 25.2 |
| 31–40 | 26 | 8.3 |
| 41–50 | 10 | 3.2 |
| 51–60 | 1 | 0.3 |
| Household head is <50 years old | ||
| Yes | 234 | 74.8 |
| No | 77 | 24.6 |
| Education Level | ||
| No formal education | 220 | 70.3 |
| Primary | 59 | 18.8 |
| Secondary | 3 | 1.0 |
| Higher secondary | 28 | 8.9 |
| Bachelor’s degree | 2 | 0.6 |
| Technical Skills | ||
| Yes | 40 | 12.8 |
| No | 272 | 86.9 |
| Item | Measurement Item | Outer Loading |
|---|---|---|
| Adaptation Behaviour/Strategies | ||
| 1 | I change fishing gear and use more nets frequently | 0.815 |
| 2 | I change target species and do not catch smaller fish | 0.796 |
| 3 | I shift fishing time and fishing for a longer period (even during cyclones) | 0.789 |
| 4 | I change fishing grounds very often through navigation | 0.815 |
| 5 | I am keen to explore new areas to increase my catch | 0.793 |
| 6 | I like to use fisheries technology, as it significantly helps my fishing activities | 0.790 |
| 7 | I am increasing aquaculture farming | 0.754 |
| 8 | I support migration to other places away from my villages for better work opportunities | 0.724 |
| Attitude towards climate change | ||
| 9 | I am willing to know about the climate change issue | 0.812 |
| 10 | Climate change adaptation is important to me | 0.749 |
| 11 | Climate change affects fishermen’s livelihoods | 0.814 |
| 12 | Climate change hampers coastal and marine fish production | 0.728 |
| 13 | Preservation of the coastal and marine environment is important to me | 0.834 |
| Awareness about climate change | ||
| 14 | Climate change is happening | 0.806 |
| 15 | The rainfall pattern is changing | 0.739 |
| 16 | Temperature is changing | 0.802 |
| 17 | I am aware that climate change is a major threat to coastal and marine fish | 0.790 |
| 18 | I am aware that climate change affects the coastal and marine fisheries sector | 0.785 |
| Perceived susceptibility to climate change | ||
| 19 | The frequency and intensity of typhoon and cyclone is increasing | 0.788 |
| 20 | Fish catches are reducing | 0.778 |
| 21 | Fish size is decreasing | 0.757 |
| 22 | Water quality is dropping | 0.823 |
| 23 | Fish landing sites are being damaged | 0.825 |
| 24 | Spending more time to find commercially important fish species owing to the movement of fishing ground | 0.716 |
| 25 | Decrease in the number of fishing days due to extreme weather conditions | 0.803 |
| 26 | Increase job uncertainties due to climate change effects | 0.749 |
| 27 | Increased number of bycatch (non-target species) | 0.848 |
| 28 | Decrease income level from fisheries | 0.805 |
| Perceived severity of climate change | ||
| 29 | The coastal and marine fisheries sector is mostly affected by climate change | 0.793 |
| 30 | Climate change can cause coastal and marine water pollution | 0.841 |
| 31 | I believe that climate change is extremely dangerous and can seriously put fishermen’s health at risk | 0.830 |
| 32 | There is no early-warning system for extreme weather conditions | 0.764 |
| 33 | There is no weather information station in fishing harbours | 0.815 |
| Perceived benefits of adaptation | ||
| 34 | Good adaptation practices can lead to an increase in fish production | 0.805 |
| 35 | The living standard of fishermen will improve | 0.779 |
| 36 | Adaptation will reduce the adverse effect of climate change on coastal and marine fisheries sectors | 0.800 |
| 37 | Preparation for climate change can save our lives | 0.808 |
| 38 | Fishermen may receive special financial benefits and incentives | 0.772 |
| Perceived Barrier | ||
| 39 | Absence of radio signal and inaccurate cyclone forecast | 0.638 |
| 40 | Lack of safety equipment and navigational instruments | 0.808 |
| 41 | Poor quality boats and engines | 0.799 |
| 42 | Low incomes and lack of access to credit | 0.752 |
| 43 | Lack of skills and livelihood alternatives | 0.826 |
| 44 | Unpredictable weather | 0.804 |
| 45 | Limited access to fisheries extension officers | 0.761 |
| 46 | A high cost of adaptation measures | 0.744 |
| Variable | Cronbach’s Alpha | Composite Reliability | AVE |
|---|---|---|---|
| Adaptation behaviour | 0.911 | 0.928 | 0.616 |
| Attitude | 0.847 | 0.891 | 0.622 |
| Awareness | 0.844 | 0.889 | 0.616 |
| Perceived barriers | 0.902 | 0.920 | 0.591 |
| Perceived benefit | 0.852 | 0.894 | 0.629 |
| Perceived severity | 0.868 | 0.905 | 0.655 |
| Perceived susceptibility | 0.933 | 0.943 | 0.624 |
| Construct | Adaptation Behaviour | Attitude | Awareness | Barriers | Benefit | Severity | Susceptibility |
|---|---|---|---|---|---|---|---|
| Adaptation Behaviour | 0.785 | ||||||
| Attitude | 0.454 | 0.810 | |||||
| Awareness | 0.514 | 0.492 | 0.785 | ||||
| Perceived barriers | −0.078 | −0.063 | 0.093 | 0.769 | |||
| Perceived benefit | 0.577 | 0.126 | 0.478 | 0.123 | 0.793 | ||
| Perceived severity | 0.190 | 0.057 | 0.212 | 0.069 | 0.132 | 0.809 | |
| Perceived susceptibility | 0.272 | 0.264 | 0.342 | −0.123 | 0.241 | −0.050 | 0.790 |
| Items | Adaptation Behaviour | Attitude | Awareness | Barriers | Benefit | Severity | Susceptivility |
|---|---|---|---|---|---|---|---|
| Adaptation Behaviour 1 | 0.818 | 0.427 | 0.445 | −0.070 | 0.496 | 0.129 | 0.241 |
| Adaptation Behaviour 2 | 0.795 | 0.339 | 0.389 | −0.083 | 0.480 | 0.163 | 0.213 |
| Adaptation Behaviour 3 | 0.787 | 0.345 | 0.402 | −0.085 | 0.457 | 0.204 | 0.226 |
| Adaptation Behaviour 4 | 0.818 | 0.425 | 0.417 | −0.064 | 0.483 | 0.126 | 0.235 |
| Adaptation Behaviour 5 | 0.793 | 0.348 | 0.417 | −0.081 | 0.484 | 0.188 | 0.222 |
| Adaptation Behaviour 6 | 0.788 | 0.284 | 0.364 | −0.032 | 0.443 | 0.132 | 0.188 |
| Adaptation Behaviour 7 | 0.753 | 0.345 | 0.413 | 0.022 | 0.396 | 0.112 | 0.195 |
| Adaptation Behaviour 8 | 0.722 | 0.316 | 0.373 | −0.083 | 0.365 | 0.135 | 0.174 |
| Attitude1 | 0.303 | 0.827 | 0.441 | −0.040 | 0.105 | 0.022 | 0.209 |
| Attitude2 | 0.321 | 0.770 | 0.409 | −0.055 | 0.129 | 0.072 | 0.195 |
| Attitude3 | 0.392 | 0.828 | 0.389 | −0.038 | 0.090 | 0.080 | 0.279 |
| Attitude4 | 0.384 | 0.779 | 0.335 | −0.058 | 0.100 | 0.016 | 0.206 |
| Attitude5 | 0.430 | 0.845 | 0.417 | −0.064 | 0.089 | 0.041 | 0.183 |
| Awareness1 | 0.373 | 0.455 | 0.808 | 0.067 | 0.360 | 0.151 | 0.282 |
| Awareness2 | 0.382 | 0.364 | 0.739 | 0.016 | 0.408 | 0.204 | 0.267 |
| Awareness3 | 0.430 | 0.380 | 0.802 | 0.140 | 0.385 | 0.141 | 0.308 |
| Awareness4 | 0.398 | 0.340 | 0.789 | 0.106 | 0.352 | 0.189 | 0.245 |
| Awareness5 | 0.431 | 0.386 | 0.783 | 0.034 | 0.369 | 0.149 | 0.238 |
| Perceived barriers1 | 0.005 | 0.059 | 0.122 | 0.667 | 0.059 | −0.013 | −0.053 |
| Perceived barriers2 | −0.034 | −0.051 | 0.050 | 0.785 | 0.091 | 0.036 | −0.108 |
| Perceived barriers3 | −0.083 | −0.077 | 0.075 | 0.802 | 0.121 | 0.033 | −0.065 |
| Perceived barriers4 | −0.071 | −0.058 | 0.073 | 0.778 | 0.070 | 0.044 | −0.105 |
| Perceived barriers5 | −0.049 | −0.072 | 0.033 | 0.801 | 0.087 | 0.081 | −0.141 |
| Perceived barriers6 | −0.102 | −0.032 | 0.065 | 0.803 | 0.091 | 0.045 | −0.099 |
| Perceived barriers7 | −0.081 | −0.090 | 0.049 | 0.755 | 0.062 | 0.131 | −0.167 |
| Perceived barriers8 | −0.002 | −0.001 | 0.131 | 0.754 | 0.175 | 0.034 | −0.001 |
| Perceived benefit1 | 0.484 | 0.123 | 0.380 | 0.071 | 0.803 | 0.068 | 0.188 |
| Perceived Benefit2 | 0.480 | 0.071 | 0.359 | 0.055 | 0.780 | 0.117 | 0.153 |
| Perceived benefit3 | 0.447 | 0.100 | 0.380 | 0.148 | 0.800 | 0.136 | 0.182 |
| Perceived benefit4 | 0.461 | 0.128 | 0.395 | 0.132 | 0.808 | 0.086 | 0.207 |
| Perceived benefit5 | 0.415 | 0.074 | 0.381 | 0.082 | 0.772 | 0.121 | 0.226 |
| Perceived severity1 | 0.154 | 0.084 | 0.189 | 0.078 | 0.103 | 0.800 | −0.007 |
| Perceived severity2 | 0.184 | 0.048 | 0.165 | 0.012 | 0.089 | 0.845 | 0.007 |
| Perceived severity3 | 0.180 | 0.041 | 0.130 | 0.053 | 0.087 | 0.827 | −0.055 |
| Perceived severity4 | 0.076 | −0.024 | 0.169 | 0.189 | 0.071 | 0.748 | −0.118 |
| Perceived severity5 | 0.155 | 0.059 | 0.199 | −0.006 | 0.169 | 0.819 | −0.059 |
| Perceived suscept1 | 0.166 | 0.148 | 0.286 | −0.092 | 0.301 | −0.030 | 0.784 |
| Perceived suscept10 | 0.204 | 0.264 | 0.273 | −0.132 | 0.088 | −0.026 | 0.780 |
| Perceived suscept2 | 0.167 | 0.204 | 0.267 | −0.067 | 0.215 | −0.005 | 0.761 |
| Perceived suscept3 | 0.321 | 0.271 | 0.312 | −0.092 | 0.214 | −0.053 | 0.825 |
| Perceived suscept4 | 0.210 | 0.254 | 0.258 | −0.091 | 0.124 | −0.047 | 0.827 |
| Perceived suscept5 | 0.168 | 0.138 | 0.194 | −0.146 | 0.105 | −0.104 | 0.711 |
| Perceived suscept6 | 0.183 | 0.195 | 0.292 | −0.091 | 0.260 | −0.022 | 0.804 |
| Perceived suscept7 | 0.142 | 0.182 | 0.237 | −0.064 | 0.193 | 0.012 | 0.752 |
| Perceived suscept8 | 0.311 | 0.231 | 0.318 | −0.109 | 0.219 | −0.048 | 0.847 |
| Perceived suscept9 | 0.193 | 0.140 | 0.226 | −0.097 | 0.178 | −0.086 | 0.800 |
| Construct | Adaptation Behaviour | Attitude | Awareness | Barriers | Benefit | Severity | Susceptibility |
|---|---|---|---|---|---|---|---|
| Adaptation Behaviour | |||||||
| Attitude | 0.505 | ||||||
| Awareness | 0.585 | 0.573 | |||||
| Perceived barriers | 0.094 | 0.090 | 0.125 | ||||
| Perceived benefit | 0.651 | 0.148 | 0.564 | 0.146 | |||
| Perceived severity | 0.208 | 0.077 | 0.247 | 0.105 | 0.151 | ||
| Perceived susceptibility | 0.281 | 0.285 | 0.379 | 0.135 | 0.270 | 0.083 |
| R-Square | Endogenous Variable | R Square | R Square Adjusted | 0.25: Substantial, 0.12: Moderate, 0.02: Weak [119] | |
| Adaptation Behaviour | 0.516 | 0.269 | |||
| Attitude | 0.239 | 0.227 | |||
| Awareness | 0.317 | 0.308 | |||
| Effect Size (F-Square) | Exogenous Variables | Adaptation Behaviour | Attitude | Awareness | 0.35: Large, 0.15: Medium effect, 0.02: Small effect [119] |
| Adaptation behaviour | |||||
| Attitude | 0.018 | ||||
| Awareness | 0.054 | 0.198 | |||
| Perceived barriers | 0.033 | 0.029 | 0.005 | ||
| Perceived benefit | 0.267 | 0.002 | 0.194 | ||
| Perceived severity | 0.018 | 0.028 | 0.042 | ||
| Perceived susceptibility | 0.003 | 0.004 | 0.094 | ||
| Collinearity (Inner VIF) | Exogenous Variables | Adaptation Behaviour | Attitude | Awareness | VIF <= 5.0 [123] |
| Adaptation behaviour | 1.314 | ||||
| Attitude | 1.751 | 1.462 | |||
| Awareness | 1.081 | 1.051 | 1.046 | ||
| Perceived barriers | 1.329 | 1.326 | 1.113 | ||
| Perceived benefit | 1.101 | 1.071 | 1.030 | ||
| Perceived severity | 1.207 | 1.202 | 1.099 | ||
| Predictive Relevance (Q-Square) | Endogenous Variables | CCR | CCC | Value larger than 0 indicates predictive relevance [123] | |
| Adaptation behaviour | 0.270 | 0.495 | |||
| Attitude | 0.143 | 0.433 | |||
| Awareness | 0.190 | 0.419 | |||
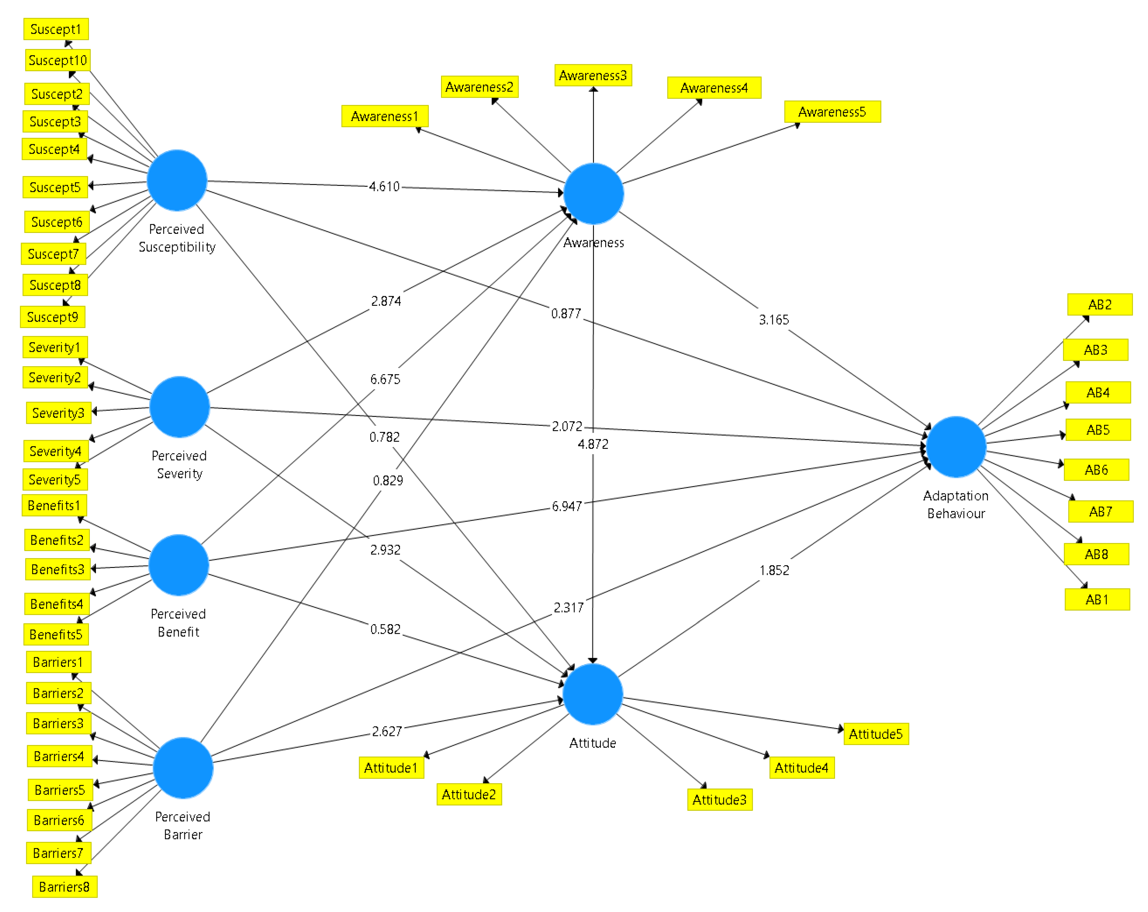
| Hypothesis | OS/Beta | SM | SD | T | p | Decision |
|---|---|---|---|---|---|---|
| H1: Perceived susceptibility -> adaptation behaviour | 0.047 | 0.045 | 0.055 | 0.877 | 0.394 | Not significant |
| H2: Perceived severity -> adaptation behaviour | 0.104 | 0.110 | 0.052 | 2.072 | 0.038 | Significant |
| H3: Perceived benefit -> adaptation behaviour | 0.442 | 0.443 | 0.065 | 6.947 | 0.000 | Significant |
| H4: Perceived barriers -> adaptation behaviour | −0.139 | −0.135 | 0.057 | 2.317 | 0.014 | Significant |
| H5: Awareness -> attitude | 0.469 | 0.474 | 0.099 | 4.872 | 0.000 | Significant |
| Hypothesis | Beta/OS | 95% Confidence Interval Bias Corrected | T | P | Decision | Mediation | |
|---|---|---|---|---|---|---|---|
| LL | UL | ||||||
| H6: Susceptibility -> awareness -> adaptation behaviour | 0.061 | 0.021 | 0.111 | 2.469 | 0.014 | Significant | Full |
| H7: Severity -> awareness -> adaptation behaviour | 0.039 | 0.013 | 0.089 | 2.191 | 0.029 | Significant | Partial |
| H8: Benefit -> awareness -> adaptation behaviour | 0.088 | 0.038 | 0.156 | 2.887 | 0.004 | Significant | Partial |
| H9: Barriers -> awareness -> adaptation behaviour | 0.014 | −0.017 | 0.053 | 0.770 | 0.442 | Not Significant | No |
| H10: Susceptibility -> attitude -> adaptation behaviour | 0.007 | −0.007 | 0.035 | 0.645 | 0.519 | Not Significant | No |
| H11: Severity -> attitude -> adaptation behaviour | −0.077 | −0.043 | −0.001 | 2.142 | 0.027 | Significant | Partial |
| H12: Benefit -> Attitude -> adaptation behaviour | −0.005 | −0.033 | 0.009 | 0.499 | 0.618 | Not Significant | No |
| H13: Barriers -> attitude -> adaptation behaviour | −0.067 | −0.043 | −0.001 | 1.991 | 0.048 | Significant | Partial |
| Hypothesis | Beta (Dumuria) | Beta (Jahajmara) | SD (D) | SD (J) | p-Value (Dumuria) | p-Value (Jahajmara) | Decision |
|---|---|---|---|---|---|---|---|
| Perceived susceptibility -> adaptation behaviour | −0.191 | 0.038 | 0.059 | 0.096 | 0.001 | 0.690 | Supported |
| Perceived severity -> adaptation behaviour | 0.197 | 0.075 | 0.069 | 0.099 | 0.005 | 0.449 | Supported |
| Perceived benefit -> adaptation behaviour | 0.443 | 0.505 | 0.084 | 0.084 | 0.000 | 0.000 | Not supported |
| Perceived barriers -> adaptation behaviour | −0.313 | 0.107 | 0.075 | 0.070 | 0.000 | 0.127 | Supported |
| Awareness -> attitude | 0.469 | 0.820 | 0.100 | 0.188 | 0.000 | 0.000 | Not supported |
| Perceived susceptibility -> awareness -> adaptation behaviour | −0.006 | 0.120 | 0.019 | 0.070 | 0.749 | 0.085 | Not supported |
| Perceived severity -> awareness -> adaptation behaviour | −0.007 | 0.136 | 0.019 | 0.079 | 0.728 | 0.087 | Not supported |
| Perceived benefit -> awareness -> adaptation behaviour | 0.077 | 0.024 | 0.040 | 0.021 | 0.055 | 0.264 | Not supported |
| Perceived barriers -> awareness -> adaptation behaviour | 0.049 | −0.028 | 0.030 | 0.020 | 0.096 | 0.166 | Not supported |
| Perceived susceptibility -> attitude -> adaptation behaviour | 0.055 | 0.005 | 0.040 | 0.022 | 0.174 | 0.822 | Not supported |
| Perceived severity -> attitude -> adaptation behaviour | 0.018 | 0.015 | 0.031 | 0.046 | 0.547 | 0.752 | Not supported |
| Perceived benefit -> attitude -> adaptation behaviour | 0.069 | 0.005 | 0.037 | 0.021 | 0.061 | 0.804 | Not supported |
| Perceived barriers -> attitude -> adaptation behaviour | −0.123 | 0.001 | 0.042 | 0.012 | 0.004 | 0.933 | Supported |
Publisher’s Note: MDPI stays neutral with regard to jurisdictional claims in published maps and institutional affiliations. |
© 2022 by the authors. Licensee MDPI, Basel, Switzerland. This article is an open access article distributed under the terms and conditions of the Creative Commons Attribution (CC BY) license (https://creativecommons.org/licenses/by/4.0/).
Share and Cite
Begum, M.; Masud, M.M.; Alam, L.; Mokhtar, M.B.; Amir, A.A. The Adaptation Behaviour of Marine Fishermen towards Climate Change and Food Security: An Application of the Theory of Planned Behaviour and Health Belief Model. Sustainability 2022, 14, 14001. https://doi.org/10.3390/su142114001
Begum M, Masud MM, Alam L, Mokhtar MB, Amir AA. The Adaptation Behaviour of Marine Fishermen towards Climate Change and Food Security: An Application of the Theory of Planned Behaviour and Health Belief Model. Sustainability. 2022; 14(21):14001. https://doi.org/10.3390/su142114001
Chicago/Turabian StyleBegum, Mahfuza, Muhammad Mehedi Masud, Lubna Alam, Mazlin Bin Mokhtar, and Ahmad Aldrie Amir. 2022. "The Adaptation Behaviour of Marine Fishermen towards Climate Change and Food Security: An Application of the Theory of Planned Behaviour and Health Belief Model" Sustainability 14, no. 21: 14001. https://doi.org/10.3390/su142114001
APA StyleBegum, M., Masud, M. M., Alam, L., Mokhtar, M. B., & Amir, A. A. (2022). The Adaptation Behaviour of Marine Fishermen towards Climate Change and Food Security: An Application of the Theory of Planned Behaviour and Health Belief Model. Sustainability, 14(21), 14001. https://doi.org/10.3390/su142114001

