WSFeIn: A Novel, Dynamic Web Service Composition Adapter for Cloud-Based Mobile Application
Abstract
1. Introduction
- Web service point (WSPoint) serves as a helping hand for users or companies to create their personalized web service composition based on QoS attributes.
- An adapter, known as WSFeIn, facilitates checking the availability of the web service used for web service composition. If the web service is not available, then it chooses the next web service which has been proposed by the web service discovery phases and matches the data type dynamically.
- An adaptive (WSFeIn) composition in a cloud environment is deployed and tested. Therefore, a cloud-based mobile application that uses WSFeIn consumes fewer resources and overcomes traditional mobile application deficiency that consumes more resources to run their applications.
2. Web Service Discovery
Building Web Service Repository
| Algorithm 1 WSPoint for WS in Web Service Repository |
| Input: Request for QoS Attribute Values and QoS Ranking Percentage |
| Output: WSPoint |
|
3. Dynamic Web Service Selection and Adaptive Web Service Com-Position
3.1. Web Service Selection
| Algorithm 2 Search Keyword saved in XML File |
| Input: User Keyword |
| Output: XML File with Method Information |
|
3.2. Web Service Composition Adapter
- A = web service list
- b = selected web service from the web service list
- c = the process after the web service is invoked
- d = adapter requirement for the next process
- x = availability of service in workflow composition
| WSWorkflow = workflow/service/request?(). Workflowservice/availability!(). ( A = WSFeIn/newService/request?(). WSFeIn/checkService/datatypematch?(). WSFeIn/checkService/reply!(“match”) ( WSFeIn/convert?(). ) ) |
| Algorithm 3 WSFeIn Matching Algorithm |
| Input: Data type from Adapter Requirement XML |
| Output: Converted output data type |
|
3.3. Cloud-Based Mobile Application
| Algorithm 4 Traditional Mobile Application |
| Input: Number |
| Output: Total Number of Loops |
|
| Algorithm 5 Cloud-Based Mobile Application. |
| Input: Number |
| Output: Total Number of Loops |
| 1. Void main() { 2. double Count = 0; 3. double calculate = 0; 4. Define EndPoint For Web Service 5. Calculate = Call WebService (User Input) } |
4. Testing and Validation
4.1. Comparison between Equal QOS Ranking and Weightage QOS Ranking
4.2. Influence of QOS Weightage in Searching Result
4.3. User Acceptance Testing
4.4. WSFeIn
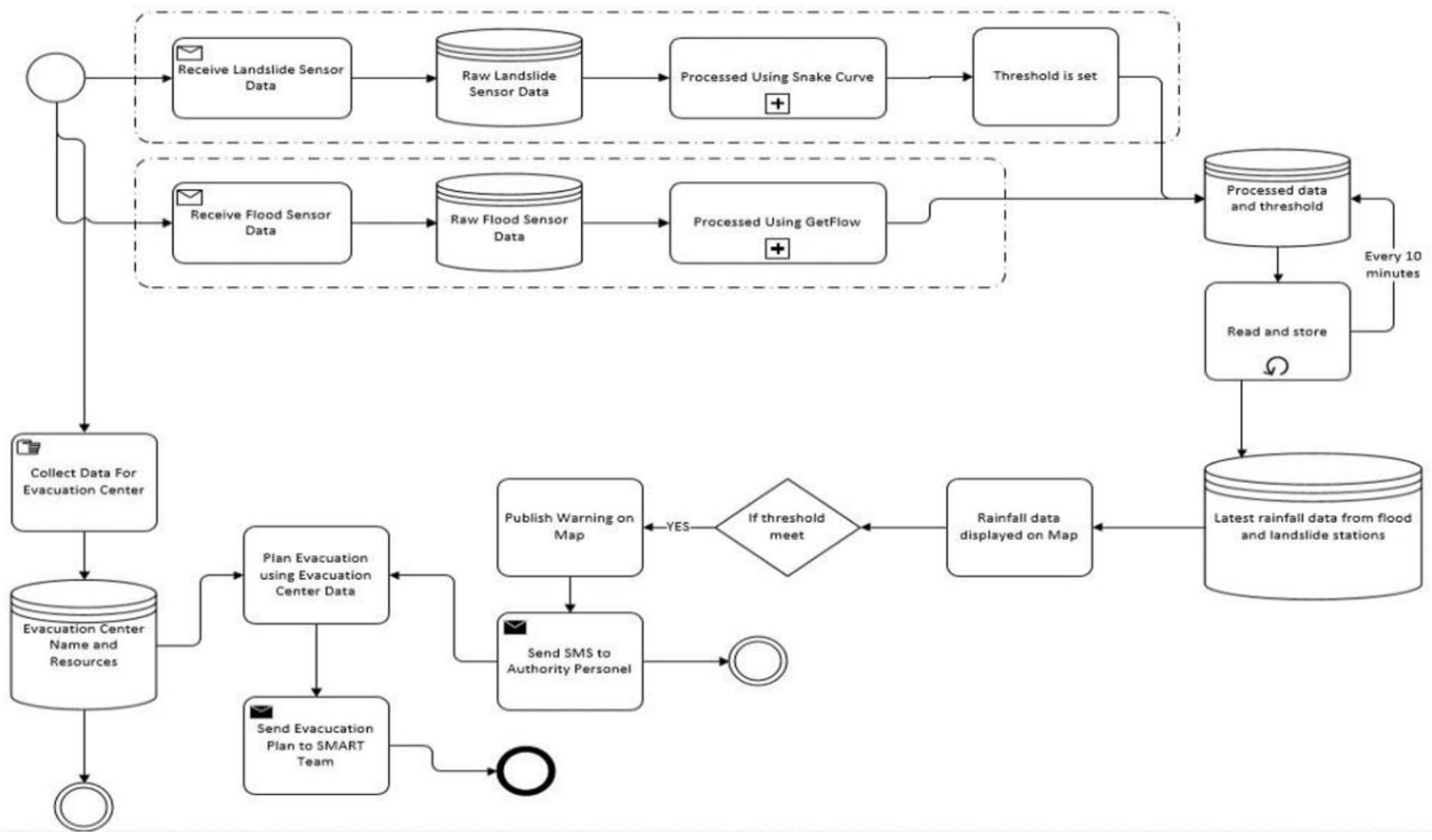
5. Case Study: Early Warning System for Landslides and Floods in Malaysia
5.1. Requirements
5.2. Non-Functional Requirement Testing for Case Study
6. Conclusions
Author Contributions
Funding
Institutional Review Board Statement
Informed Consent Statement
Conflicts of Interest
References
- Parejo Maestre, J.A.; Segura Rueda, S.; Fernández Montes, P.; Ruiz Cortés, A. QoS-aware Web Services Composition using GRASP with Path Relinking. Expert Syst. Appl. 2014, 41, 4211–4223. [Google Scholar] [CrossRef]
- Zo, H.; Nazareth, D.L.; Jain, H.K. Service-oriented application composition with evolutionary heuristics and multiple criteria. ACM Trans. Manag. Inf. Syst. TMIS 2019, 10, 1–28. [Google Scholar] [CrossRef]
- Gao, H.; Huang, W.; Duan, Y.; Yang, X.; Zou, Q. Research on cost-driven services composition in an uncertain environment. J. Internet Technol. 2019, 20, 755–769. [Google Scholar]
- Xie, Y.; Guo, Y.; Mi, Z.; Yang, Y.; Obaidat, M.S. Loosely coupled cloud robotic framework for QoS-driven resource allocation-based Web service composition. IEEE Syst. J. 2019, 14, 1245–1256. [Google Scholar] [CrossRef]
- Sheng, Q.Z.; Qiao, X.; Vasilakos, A.V.; Szabo, C.; Bourne, S.; Xu, X. Web services composition: A decade’s overview. Inf. Sci. 2014, 280, 218–238. [Google Scholar] [CrossRef]
- Feng, X.; Ren, Y.; Hu, J.; Wu, Q.; Jia, Y. A model for service composition with multiple QoS constraints. In Proceedings of the 2007 International Conference on Computing: Theory and Applications (ICCTA’07), Kolkata, India, 5–7 March 2007; pp. 208–213. [Google Scholar]
- Ramalingam, R.; Muniyan, R.; Dumka, A.; Singh, D.P.; Mohamed, H.G.; Singh, R.; Noya, I.D. Routing Protocol for MANET Based on QoS-Aware Service Composition with Dynamic Secured Broker Selection. Electronics 2022, 11, 2637. [Google Scholar] [CrossRef]
- Arunachalam, N.; Amuthan, A. A survey on QoS aware global optimization for dynamic Web service composition. In Proceedings of the 2019 IEEE International Conference on System, Computation, Automation and Networking (ICSCAN), Pondicherry, India, 29–30 March 2019; pp. 1–6. [Google Scholar]
- Fan, X.Q.; Fang, X.W.; Jiang, C.J. Research on Web service selection based on cooperative evolution. Expert Syst. Appl. 2011, 38, 9736–9743. [Google Scholar] [CrossRef]
- Phalnikar, R.; Khutade, P.A. Survey of QoS based web service discovery. In Proceedings of the 2012 World Congress on Information and Communication Technologies, Trivandrum, India, 30 October–2 November 2012; pp. 657–661. [Google Scholar]
- Mitkov, R. (Ed.) The Oxford Handbook of Computational Linguistics; Oxford University Press: Melbourne, Australia, 2022. [Google Scholar]
- Chen, T.; Flores-Lamas, A.; Hague, M.; Han, Z.; Hu, D.; Kan, S.; Wu, Z. Solving string constraints with Regex-dependent functions through transducers with priorities and variables. In Proceedings of the ACM on Programming Languages, 6(POPL); ACM: New York, NY, USA, 2022; pp. 1–31. [Google Scholar]
- Brogi, A.; Canal, C.; Pimentel, E.; Vallecillo, A. Formalizing web service choreographies. Electron. Notes Theor. Comput. Sci. 2004, 105, 73–94. [Google Scholar] [CrossRef]
- Ramasamy, R.K.; Fang, F.C.; Su, C.H.; Chin, K.H. Adaptive web service selection based on data type matching for dynamic web service composition. In Proceedings of the 5th International Conference on Computing and Informatics, ICOCI 2015, Istanbul, Turkey, 11–13 August 2015; pp. 488–494. Available online: https://repo.uum.edu.my/id/eprint/15603/1/PID105.pdf (accessed on 30 August 2022).
- Cotfas, L.A.; Diosteanu, A. Software Reliability in Semantic Web Service Composition Applications. Inform. Econ. 2010, 14, 48–56. [Google Scholar]
- Hanabaratti, K.D.; Rodd, S.F. Effective Replanning Web Service Composition Algorithm for Workload Scheduling under Cloud Environment. arXiv 2022, arXiv:rs.3.rs-1421764/v1. [Google Scholar]
- Ghazi, M.H. Diagnosis of Errors in Stalled Inter-Organizational Workflow Processes. Ph.D. Thesis, Nova Southeastern University, Fort Lauderdale, FL, USA, 2022. [Google Scholar]
- Woltmann, S.; Kittel, J. Development and implementation of multi-agent systems for demand response aggregators in an industrial context. Appl. Energy 2022, 314, 118841. [Google Scholar] [CrossRef]













| Node | Description |
|---|---|
| wsURL | Web Service URL |
| wsID | ID for the web service in local cloud database (unique ID for each web service) |
| methodName | Method name as uploaded by developer |
| Outputs | Output data type for the selected method |
| Inputs | Number of inputs |
| Input | Input data type for the selected method |
| seq | Sequence ID where the WS are sorted based on WSPoints. |
| Number of Iterations | Traditional Mobile Application | Cloud-Based Application | ||
|---|---|---|---|---|
| CPU (%) | RT (Seconds) | CPU (%) | RT (Seconds) | |
| 10 | 37.87 | 3.886 | 34.23 | 2.784 |
| 100 | 37.87 | 4.184 | 34.23 | 2.894 |
| 1000 | 37.87 | 4.754 | 34.23 | 3.326 |
| 10,000 | 37.87 | 4.997 | 34.23 | 3.69 |
| 100,000 | 37.87 | 5.1 | 34.23 | 4.091 |
| 1,000,000 | 37.87 | 5.503 | 34.23 | 4.291 |
| 10,000,000 | 37.87 | 7.09 | 34.23 | 4.321 |
| 100,000,000 | 37.87 | 8.055 | 34.23 | 4.801 |
| Types of QoS | Max Value | Min Value | Metric |
|---|---|---|---|
| Response Time (RT) | - | - | Milliseconds |
| User Rating (UR) | 1 | 5 | Rating |
| Availability (AV) | 1 | 0 | Rating |
| Test Case | Scenario | Top 2 Web Service ID Sorted by Service Point Ascending Order | |
|---|---|---|---|
| Service ID | Service Point | ||
| 1 | RT:60% AV:30% UR:10% | 38 | 570.95 |
| 53 | 576.84 | ||
| 2 | RT:30% AV:60% UR:10% | 38 | 286.17 |
| 53 | 288.92 | ||
| 3 | RT:10% AV:60% UR:30% | 53 | 96.97 |
| 38 | 97.12 | ||
| Test Objective | To check the icons are displayed based on status |
| Test Data | Two Web Service (A and B) with same functionality but in different servers and input data type Web Service A—East Asia Web Service B—South Central United States Web Service A—Input (Integer, Integer) Web Service B—Input (String, Integer) |
| TC# | Step | Expected Result | Actual Output |
|---|---|---|---|
| 1 | Web Service A: Running Web Service B: Running | Workflow Provide Output | Workflow Provided Output |
| 2 | Web Service A: Disabled Web Service B: Running | Workflow Provide Output | Workflow Provided Output |
| 3 | Web Service A: Running Web Service B: Disabled | Workflow Provide Output | Workflow Provided Output |
| 4 | Web Service A: Disabled Web Service B: Disabled | Workflow Fail | Workflow Failed with error Message: Failed to invoke the service. Possible causes: The service is offline or inaccessible |
| Color | Icon | Status | Action |
|---|---|---|---|
| Red | ![]() | Danger | Send SMS to authorities and show signal on map |
| Yellow | ![]() | Warning | Send SMS to authorities and show signal on map Show signal on map |
| Green | ![]() | Normal | No action |
| QoS Attribute | Description |
|---|---|
| Availability | The system should be online 24/7 and able to obtain data and show a notification. |
| Reliability | The system should have a backup that will ensure when the failure occurs the system can recover with minimal interrupt |
| Performance | The total round-trip time required to send and obtain a request for each, and every task should be fast. |
| QoS Criteria | Weightage |
|---|---|
| Performance (Response Time) | 60% |
| Availability | 30% |
| User Rating | 10% |
Publisher’s Note: MDPI stays neutral with regard to jurisdictional claims in published maps and institutional affiliations. |
© 2022 by the authors. Licensee MDPI, Basel, Switzerland. This article is an open access article distributed under the terms and conditions of the Creative Commons Attribution (CC BY) license (https://creativecommons.org/licenses/by/4.0/).
Share and Cite
Ramasamy, R.K.; Chua, F.-F.; Haw, S.-C.; Ho, C.-K. WSFeIn: A Novel, Dynamic Web Service Composition Adapter for Cloud-Based Mobile Application. Sustainability 2022, 14, 13946. https://doi.org/10.3390/su142113946
Ramasamy RK, Chua F-F, Haw S-C, Ho C-K. WSFeIn: A Novel, Dynamic Web Service Composition Adapter for Cloud-Based Mobile Application. Sustainability. 2022; 14(21):13946. https://doi.org/10.3390/su142113946
Chicago/Turabian StyleRamasamy, R. Kanesaraj, Fang-Fang Chua, Su-Cheng Haw, and Chin-Kuan Ho. 2022. "WSFeIn: A Novel, Dynamic Web Service Composition Adapter for Cloud-Based Mobile Application" Sustainability 14, no. 21: 13946. https://doi.org/10.3390/su142113946
APA StyleRamasamy, R. K., Chua, F.-F., Haw, S.-C., & Ho, C.-K. (2022). WSFeIn: A Novel, Dynamic Web Service Composition Adapter for Cloud-Based Mobile Application. Sustainability, 14(21), 13946. https://doi.org/10.3390/su142113946




