Education- and Income Inequality as Drivers of Violent Property Crime in South Africa: A System Dynamics Model
Abstract
1. Introduction
1.1. Crime in South Africa
1.2. Income Inequality in South Africa
1.3. Education Inequality as a Cause of South African Income Inequality
1.4. Linking Income Inequality and Crime in South Africa
- Formulate a system dynamics model that captures the fundamental factors relating to the link between income inequality and crime in South Africa;
- Test the model according to the model testing guidelines discussed by Sterman [16] to determine the credibility of the model concerning the problem addressed;
- Develop and compare different strategies addressing the identified core drivers to reduce the number of annual robbery incidents;
- Recommend future research for model improvement.
2. Literature Review
2.1. Drivers of Crime in South Africa
2.2. Theories Advocating the Link between Inequality and Crime
2.3. Empirical Evidence of the Relationship between Inequality and Crime
3. Methodology
3.1. Step 1: Problem Articulation
3.2. Step 2: Develop a Dynamic Hypothesis
3.3. Step 3: Model Formulation
3.4. Step 4: Testing
3.5. Step 5: Policy Formulation and Evaluation
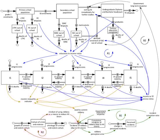
4. Model Development
4.1. Problem Articulation
4.2. Develop a Dynamic Hypothesis
4.3. Model Formulation
4.4. Model Testing
4.5. Policy Formulation and Evaluation
5. Limitations and Future Work
6. Conclusions
Author Contributions
Funding
Institutional Review Board Statement
Informed Consent Statement
Data Availability Statement
Conflicts of Interest
Appendix A
| Endogenous | Exogenous | Excluded |
|---|---|---|
| Grade 1 enrolments, Primary school population Primary school pupils dropping out before completing Grade 7 Population, not enrolled in any educational institution, whose highest- and final level of education is less than Grade 7 Deaths of people forming part of populations that are not enrolled in an educational institution Primary school pupils dropping out of the school system after completing Grade 7 Population, not enrolled in any educational institution, whose highest- and final level of education is Grade 7 Secondary school enrolments Secondary school population Secondary school pupils dropping out before completing Grade 12 Population, not enrolled in any educational institution, whose highest- and final level of education is less than Grade 12 Enrolments for AET and FET after either dropping out of- or completing secondary school The flow representing matriculants moving to an intermediate state population where some will continue to tertiary education, while most will not Population, not enrolled in any educational institution, whose highest- and partially final level of education is Grade 12 Population, not enrolled in any educational institution, whose highest- and partially final level of education is Grade 12 Matriculants immediately enrolling at tertiary education institutions Matriculants delaying enrolment at tertiary education institutions for up to 5 years Population enrolled at tertiary education institutions for undergraduate degrees and diplomas of NQF levels 6, 7 and 8 Students dropping out of undergraduate degrees and diplomas of NQF levels 6, 7 and 8 Graduations of students studying undergraduate degrees and diplomas of NQF levels 6, 7 and 8 Population, not enrolled in any educational institution, whose highest- and final level of education is an undergraduate degree or diploma of NQF level 6, 7 or 8 Births in South Africa Deaths in South Africa South African population Tertiary education access rates for matriculants from households with different incomes | Percentage of total South African population entering Grade 1 annually Normal dropout rates of primary school pupils Percentage of primary school population that is in grade 7 Transition rate from primary school to secondary school Dropout rate of secondary school pupils AET and FET enrolment rates Percentage of secondary school population that is in grade 12 Percentage of Grade 12 population that does not immediately continue to tertiary education Dropout rate for students enrolled at tertiary education institutions for undergraduate degrees and diplomas of NQF levels 6, 7 and 8 Graduation rate of students studying undergraduate degrees and diplomas of NQF levels 6, 7 and 8 Crude South African birth rate Crude South African death rate Percentages governing the delay of enrolment for matriculants from households with differing incomes, which do access tertiary education within five years of matriculation | Tertiary education other than undergraduate degrees and diplomas equivalent to NQF levels 6, 7 and 8 People without any level of education Quality of education offered at educational institutions The effect of early childhood development on dropout and educational attainment |
| Endogenous | Exogenous | Excluded |
|---|---|---|
| Flows representing progressions into the various household income categories Populations representing people not attending any educational institution according to five income categories Upward- and downward mobility of people between the five income category populations Deaths of people in the five income category populations | Ratios determining the distribution of progressions of people with various education levels into different income category populations Upward- and downward mobility rates of flows between the five income category populations South African crude death rate | Availability of jobs affecting people’s earning capability Employment- and unemployment levels Influence of populations with AET and FET qualifications on household income levels Influence of other tertiary qualifications, besides those named, on income levels |
| Endogenous | Exogenous | Excluded |
|---|---|---|
| Income Inequality Indicator (III) The need to commit robbery due to household income inequality Incidents of robbery due to household income inequality Level of criminal and violent culture present in the South African society Growth and decay of South African culture of crime and violence Mindset of people regarding the use of robbery as a means of reducing the strain imposed by household income inequality Difference between actual incidents of robbery and perceived number of robbery incidents Adjustment between perceived and actual incidents of robbery Perceived number of robbery incidents Ratio of actual- over possible incidents of robbery Short-term government response to number of robberies occurring Long-term government response to number of robberies occurring | Maximum strain attainable due to income inequality Relation of the Income Inequality Indicator (III) to strain due to household income inequality Factor determining the sustaining effect that incidents of robbery have on the culture of crime and violence Maximum culture of crime and violence attainable in the societyTime required for present culture of crime and violence to fade from society Number of opportunities to commit robbery in a year Time interval between robbery incident reports Time needed to adjust robbery incident perception error Time available for robbery incidents to occur Relation of number of robberies to short-term government response Relation of number of robberies to long-term government response | Other types of crime influenced by strain due to household income inequality Impact of other types of strain on the occurrence of robbery Other factors influencing the culture of crime and violence in the society Additional factors influencing an individual’s mindset regarding the act of committing robbery (e.g., rational choice theory) Reporting error influencing the authorities’ perceptions regarding robbery incidents |
References
- Burchell, J.M. Principles of Criminal Law, 3rd ed.; Juta: Lansdowne, South Africa, 2005. [Google Scholar]
- South African Police Service. 2017/2018 Annual Crime Report; South African Police Service: Pretoria, South Africa, 2019. [Google Scholar]
- Sulla, V.; Zikhali, P. Overcoming Poverty and Inequality in South Africa: An Assessment of Drivers, Constraints and Opportunities; World Bank: Washington, DC, USA, 2018. [Google Scholar]
- van Broekhuizen, H.; van der Berg, S.; Hofmeyr, H. From Grade 12 into, and through, university: Higher education access and success for the 2008 national NSC cohort. In Post-School Education and the Labour Market in South Africa; Rogan, M., Ed.; HSRC Press: Cape Town, South Africa, 2018; pp. 79–99. [Google Scholar]
- Statistics South Africa. South Africa—General Household Survey 2010; Statistics South Africa: Pretoria, South Africa.
- Statistics South Africa. South Africa—General Household Survey 2011. Available online: http://www.statssa.gov.za/publications/P0318/P03182010.pdf (accessed on 23 October 2022).
- Statistics South Africa. South Africa—General Household Survey 2012. Available online: https://www.datafirst.uct.ac.za/dataportal/index.php/catalog/445 (accessed on 23 October 2022).
- Statistics South Africa. South Africa—General Household Survey 2013. Available online: https://www.datafirst.uct.ac.za/dataportal/index.php/catalog/486 (accessed on 23 October 2022).
- Statistics South Africa. South Africa—General Household Survey 2014. Available online: https://www.datafirst.uct.ac.za/dataportal/index.php/catalog/526 (accessed on 23 October 2022).
- Statistics South Africa. South Africa—General Household Survey 2015. Available online: https://www.datafirst.uct.ac.za/dataportal/index.php/catalog/715 (accessed on 23 October 2022).
- Statistics South Africa. South Africa—General Household Survey 2016. Available online: https://microdata.worldbank.org/index.php/catalog/2879 (accessed on 23 October 2022).
- Statistics South Africa. General Household Survey 2017 Dataset; DataFirst: Pretoria, South Africa, 2018. [Google Scholar] [CrossRef]
- Statistics South Africa. South Africa—General Household Survey 2018. Available online: https://microdata.worldbank.org/index.php/catalog/3512 (accessed on 23 October 2022).
- Statistics South Africa. General Household Survey 2018 Dataset; DataFirst: Pretoria, South Africa, 2019. [Google Scholar] [CrossRef]
- Demombynes, G.; Özler, B. Crime and local inequality in South Africa. J. Dev. Econ. 2005, 76, 265–292. [Google Scholar] [CrossRef]
- Sterman, J. Business Dynamics: Systems Thinking and Modelling for a Complex World, 1st ed.; McGraw-Hill, Inc.: New York, NY, USA, 2000. [Google Scholar]
- CSVR. The Violent Nature of Crime in South Africa; CSVR: Johannesburg, South Africa, 2007. [Google Scholar]
- Schönteich, M.; Louw, A. Crime in South Africa: A Country and Cities Profile; Institute for Security Studies: Pretoria, South Africa, 2011. [Google Scholar]
- Kruger, T.; Lancaster, L.; Landman, K.; Liebermann, S.; Louw, A.; Robertshaw, R. Making South Africa Safe: A Manual for Community-based Crime Prevention; CSIR: Delhi, India, 2016. [Google Scholar]
- CSVR. Tackling Armed Violence: Key Findings and Recommendations of the Study on the Violent Nature of Crime in South Africa; CSVR: Johannesburg, South Africa, 2010. [Google Scholar]
- Harris, G.; Vermaak, C. Economic inequality as a source of interpersonal violence: Evidence from Sub-Saharan Africa and South Africa. South African J. Econ. Manag. Sci. 2015, 18, 45–57. [Google Scholar] [CrossRef][Green Version]
- Enamorado, T.; López-Calva, L.F.; Rodríguez-Castelán, C.; Winkler, H. Income inequality and violent crime: Evidence from Mexico’s drug war. J. Dev. Econ. 2016, 120, 128–143. [Google Scholar] [CrossRef]
- Adekoya, A.F. Income Inequality and Violent Crime in Nigeria: A Panel Corrected Standard Error Approach. Ibadan J. Peace Dev. 2019, 9, 1–10. [Google Scholar]
- Anser, M.K.; Yousaf, Z.; Nassani, A.A.; Alotaibi, S.M.; Kabbani, A.; Zaman, K. Dynamic linkages between poverty, inequality, crime, and social expenditures in a panel of 16 countries: Two-step GMM estimates. J. Econ. Struct. 2020, 9, 2020. [Google Scholar] [CrossRef]
- Rufrancos, H.G.; Power, M.; Pickett, K.E.; Richard, W. Income Inequality and Crime: A Review and Explanation of the Time–series Evidence. Sociol. Criminol. 2013, 1, 1–9. [Google Scholar] [CrossRef]
- Cheteni, P.; Mah, G.; Yohane, K.Y. Drug-related crime and poverty in South Africa. Cogent Econ. Financ. 2018, 6, 1534528. [Google Scholar] [CrossRef]
- Mazorodze, B.T. Youth unemployment and murder crimes in KwaZulu-Natal, South Africa. Cogent Econ. Financ. 2020, 8, 1799480. [Google Scholar] [CrossRef]
- Verrinder, N. Untangling the Determinants of Crime in South Africa. Ph.D. Dissertation, University of Cape Town, Cape Town, South Africa, 2013. Unpublished. [Google Scholar]
- Andresen, M.A. Unemployment, business cycles, crime, and the Canadian provinces. J. Crim. Justice 2013, 41, 220–227. [Google Scholar] [CrossRef]
- Jewkes, R.; Sikweyiya, Y.; Morrell, R.; Dunkle, K. Gender Inequitable Masculinity and Sexual Entitlement in Rape Perpetration South Africa: Findings of a Cross-Sectional Study. PLoS ONE 2011, 6, 1–11. [Google Scholar] [CrossRef]
- Carney, T.; Myers, B.J.; Louw, J.; Lombard, C.; Flisher, A.J. The relationship between substance use and delinquency among high-school students in Cape Town, South Africa. J. Adolesc. 2013, 36, 447–455. [Google Scholar] [CrossRef] [PubMed]
- Mncube, V.; Madikizela-Madiya, N. Gangsterism as a cause of violence in South African schools: The case of six provinces. J. Sociol. Soc. Anthropol. 2014, 5, 43–50. [Google Scholar] [CrossRef]
- Manaliyo, J.-C. Townships as Crime ‘Hot-Spot’ Areas in Cape Town: Perceived Root Causes of Crime in Site B, Khayelitsha. Mediterr. J. Soc. Sci. 2014, 5, 596–603. [Google Scholar]
- Becker, G.S. Crime and Punishment: An Economic Approach. J. Polit. Econ. 1968, 76, 169–217. [Google Scholar] [CrossRef]
- Shaw, C.R.; McKay, H.D. Juvenile Delinquency and Urban Areas; University of Chicago Press: Chicago, IL, USA, 1942. [Google Scholar]
- Merton, R.K. Social Structure and Anomie. Am. Sociol. Rev. 1938, 3, 672–682. [Google Scholar] [CrossRef]
- Kelly, M. Inequality and Crime. Rev. Econ. Stat. 2000, 82, 530–539. [Google Scholar] [CrossRef]
- Bursik, R.J. Social disorganization and theories of crime and delinquency: Problems and prospects. Criminology 1988, 26, 519–551. [Google Scholar] [CrossRef]
- Garoupa, N. Economic Theory of Criminal Behavior. In Encyclopedia of Criminology and Criminal Justice; Springer: New York, NY, USA, 2014. [Google Scholar]
- Akers, R.L.; Sellers, C.S.; Jennings, W.G. Criminological Theories: Introduction, Evaluation, and Application, 7th ed.; Oxford University Press: New York, NY, USA, 2017. [Google Scholar]
- Durkheim, E. Le Suicide: Étude de Sociologie On Suicide; Presses Universitaires de France: Paris, France, 1897. [Google Scholar]
- Durkheim, E. Suicide: A Study in Sociology; Free Press: Glencoe, IL, USA, 1951. [Google Scholar]
- Agnew, R. Foundation for a general strain theory of crime and delinquency. Criminology 1992, 30, 47–88. [Google Scholar] [CrossRef]
- Rosenfeld, R.; Messner, S.F. Crime and the American Dream, 1st ed.; Wadsworth: Belmont, CA, USA, 1994. [Google Scholar]
- Danziger, S. Explaining Urban Crime Rates. Criminology 1976, 14, 291–296. [Google Scholar]
- Jacobs, D. Inequality and Economic Crime. Sociol. Soc. Res. 1981, 66, 12–28. [Google Scholar]
- Blau, J.R.; Blau, P.M. The cost of inequality: Metropolitan structure and violent crime. Am. Sociol. Rev. 1982, 47, 114–129. [Google Scholar] [CrossRef]
- Hsieh, C.-C.; Pugh, M.D. Poverty, income inequality, and violent crime: A meta-analysis of recent aggregate data studies. Crim. Justice Rev. 1993, 18, 182–202. [Google Scholar] [CrossRef]
- Lederman, D.; Loayza, N.; Menéndez, A.M. Violent Crime: Does Social Capital Matter? Econ. Dev. Cult. Change 2002, 50, 509–539. [Google Scholar] [CrossRef]
- Fajnzylber, P.; Lederman, D.; Loayza, N. Inequality and Violent Crime. J. Law Econ. 2002, 45, 1–39. [Google Scholar] [CrossRef]
- Forrester, J.W. Industrial Dynamics; M.I.T. Press: Cambridge, MA, USA, 1961. [Google Scholar]
- Ghaffarzadegan, N.; Lyneis, J.; Richardson, G.P. How small system dynamics models can help the public policy process. Syst. Dyn. Rev. 2011, 27, 22–44. [Google Scholar] [CrossRef]
- Pruyt, E. Small System Dynamics Models for Big Issues: Triple Jump towards Real-World Complexity. TU Delft Library: Delft, The Netherlands, 2013. [Google Scholar]
- Holt, T. Social Learning Theory. In Oxford Bibliographies Online; Oxford University Press: Oxford, UK, 2009. [Google Scholar]
- Bosiakoh, T.A. Differential Association Theory. In Encyclopedia of the Sciences of Learning; Springer: Boston, MA, USA, 2012. [Google Scholar]
- Cohen, L.E.; Felson, M. Social Change and Crime Rate Trends: A Routine Activity Approach. Am. Sociol. Rev. 1979, 44, 588–608. [Google Scholar] [CrossRef]
- Department for Basic Education South Africa. School Realities 2008; Department for Basic Education South Africa: Pretoria, South Africa, 2008. Available online: https://www.education.gov.za/LinkClick.aspx?fileticket=KQB1AFSaSOk%3D&tabid=462&portalid=0&mid=1327&forcedownload=true (accessed on 25 July 2022).
- Department for Basic Education South Africa. School Realities 2009; Department for Basic Education South Africa: Pretoria, South Africa, 2009. Available online: https://www.education.gov.za/LinkClick.aspx?fileticket=pcHIu5M4Xeo%3D&tabid=462&portalid=0&mid=1327&forcedownload=true (accessed on 25 July 2022).
- Department for Basic Education South Africa. School Realities 2010; Department for Basic Education South Africa: Pretoria, South Africa, 2010. Available online: https://www.education.gov.za/LinkClick.aspx?fileticket=UdGRjcHLNik%3D&tabid=462&portalid=0&mid=1327&forcedownload=true (accessed on 25 July 2022).
- Department for Basic Education South Africa. School Realities 2011; Department for Basic Education South Africa: Pretoria, South Africa, 2011. Available online: https://www.education.gov.za/LinkClick.aspx?fileticket=X16-OOIfxAk%3D&tabid=462&portalid=0&mid=1327&forcedownload=true (accessed on 25 July 2022).
- Department for Basic Education South Africa. School Realities 2012; Department for Basic Education South Africa: Pretoria, South Africa, 2012. Available online: https://www.education.gov.za/LinkClick.aspx?fileticket=XnCbuP9in7k%3D&tabid=462&portalid=0&mid=1327&forcedownload=true (accessed on 25 July 2022).
- Department for Basic Education South Africa. School Realities 2013; Department for Basic Education South Africa: Pretoria, South Africa, 2013. Available online: https://www.education.gov.za/LinkClick.aspx?fileticket=SqEviUGpJng%3D&tabid=462&portalid=0&mid=1327&forcedownload=true (accessed on 25 July 2022).
- Department for Basic Education South Africa. School Realities 2014; Department for Basic Education South Africa: Pretoria, South Africa, 2014. Available online: https://www.education.gov.za/LinkClick.aspx?fileticket=qWrI-U3L4WY%3D&tabid=462&portalid=0&mid=1327&forcedownload=true (accessed on 25 July 2022).
- Department for Basic Education South Africa. School Realities 2015; Department for Basic Education South Africa: Pretoria, South Africa, 2015. Available online: https://www.education.gov.za/LinkClick.aspx?fileticket=qGIz6zeGMhE%3D&tabid=462&portalid=0&mid=1327&forcedownload=true (accessed on 25 July 2022).
- Department for Basic Education South Africa. School Realities 2016; Department for Basic Education South Africa: Pretoria, South Africa, 2016. Available online: https://www.education.gov.za/LinkClick.aspx?fileticket=ZdTAcZEVeMY%3D&tabid=462&portalid=0&mid=1326&forcedownload=true (accessed on 29 July 2022).
- Department for Basic Education South Africa. School Realities 2017; Department for Basic Education South Africa: Pretoria, South Africa, 2017. Available online: https://www.education.gov.za/LinkClick.aspx?fileticket=KVwfNwZG728%3D&tabid=462&portalid=0&mid=1327&forcedownload=true (accessed on 29 July 2022).
- Department for Basic Education South Africa. School Realities 2018; Department for Basic Education South Africa: Pretoria, South Africa, 2018. Available online: https://www.education.gov.za/LinkClick.aspx?fileticket=Wggp_-rXzAc%3D&tabid=462&portalid=0&mid=1326&forcedownload=true (accessed on 29 July 2022).
- Southern Africa Labour and Development Research Unit. What Is NIDS? Southern Africa Labour and Development Research Unit: Cape Town, South Africa, 2019. [Google Scholar]
- van Wyk, C. An overview of key data sets in education in South Africa. South African J. Child. Educ. 2015, 5, 146–170. [Google Scholar]











| Factor | Description |
|---|---|
| Inequality | [21] have investigated the relationship between economic inequality and interpersonal violence in South Africa across South Africa’s 52 districts. They found a significant correlation between homicide rates and expenditure inequality. Other, more recent studies have produced similar results for countries such as Mexico, Nigeria and Uganda [22,23,24]. Furthermore, [25] reviewed 17 papers that analyzed the relationship between income inequality and several crime types using time-series evidence from various countries. The review revealed that several studies had found significant positive relationships between income inequality and property crime, as well as violent crimes such as homicide and robbery. |
| Poverty | Using crime data extracted from the South African Police Service database for the period between 1995 and 2016, [26] found a strong association between poverty and drug-related crime in South Africa. |
| Unemployment | In a recent study, [27] used local municipal-level panel data observed between 2006 and 2017 to investigate whether youth unemployment has a causal effect on murder cases in KwaZulu-Natal. His analysis finds a positive and significant effect of youth unemployment on incidents of murder. In a similar study, [28] observed a positive relationship between youth unemployment and violent and property crime in South Africa. Additionally, evidence for the relationship between unemployment and both property- and violent crime has been found in Canada [29] |
| Beliefs about male sexual entitlement | In a cross-sectional household study with a two-stage randomly selected sample of South African men [30] investigated sexual entitlement as a source of rape perpetration in South Africa. The results show that the most common motivations for rape, acknowledged by the sample of men, stemmed from beliefs of male sexual entitlement. |
| Alcohol and other substance use and abuse | [31] investigated the relationship between substance use and delinquency among high-school students in Cape Town. The regression model results suggest that alcohol- and drug use are significantly associated with criminal behaviour of high-school students in the Cape Town area. |
| Activity of gangs | [32] investigated whether gangsterism may be a cause of violence in South African schools. The qualitative study partly consisted of interviews with school stakeholders in six South African provinces. The study’s results suggest that gangsterism is an external factor that aggravates violence in South African schools. |
| Other factors | Various other factors may include tolerances relating to violence and crime, inadequate child rearing and weaknesses of the criminal justice system [20]. The studies by [27,33] demonstrated that community members of townships in the Cape Town area also perceived these as major factors responsible for high crime rates in their communities. |
| Sub-Model | Highly Uncertain Parameter | Base Value | Minimum | Maximum |
|---|---|---|---|---|
| Education | SS dropout rate | 0.0844671 | 0.063 | 0.10558 |
| SSC exit rate | 0.741669 | 0.556 | 0.92709 | |
| Income | I1 upward mobility rate | 0.0017258 | 0.001 | 0.002157250 |
| I2 downward mobility rate | 0.0096093 | 0.007 | 0.0120116 | |
| I2 upward mobility rate | 0.0014278 | 0.001 | 0.001784800 | |
| I3 upward mobility rate | 0.0055254 | 0.004 | 0.0069067 | |
| I4 downward mobility rate | 0.0011492 | 0.0086 | 0.00144 | |
| I4 upward mobility rate | 0.0027543 | 0.00206 | 0.0034429 | |
| I5 downward mobility rate | 0.0012847 | 0.00096 | 0.001605875 | |
| Crime | opportunity to commit robbery | 25000 | 18750 | 31250 |
| criminal and violent culture sustenance factor | 0.1 | 0.075 | 0.125 | |
| culture fade time | 20 | 15 | 25 |
| Intervention | Brief Description | Constant Adjusted | Base Case Value | Adjusted Value |
|---|---|---|---|---|
| I1 | A 50% reduction in secondary school dropout rate for learners from all income categories. | SS dropout rate | 0.08 | 0.04 |
| I2 | Increase access to tertiary education to 50% for matriculants living in households with an average monthly income between R0 and R4999. | ia% | 0.08 | 0.5 |
| I3 | Increase access to tertiary education to 50% for matriculants living in households with an average monthly income between R5000 and R9999. | iia% | 0.16 | 0.5 |
| I4 | Increase access to tertiary education to 50% for matriculants living in households with an average monthly income between R10,000 and R14,999. | iiia% | 0.30 | 0.5 |
| I5 | Increase access to tertiary education to 50% for matriculants living in households with an average monthly income between R15,000 and R19,999. | iva% | 0.30 | 0.5 |
| I6 | Increase access to tertiary education to 50% for matriculants living in households with an average monthly income more than R20,000. | va% | 0.43 | 0.5 |
| Scenario | I1 | I2 | I3 | I4 | I5 | I6 |
|---|---|---|---|---|---|---|
| 1 | x | |||||
| 2 | x | |||||
| 3 | x | |||||
| 4 | x | |||||
| 5 | x | |||||
| 6 | x | |||||
| 7 | x | x | ||||
| 8 | x | x | x | x | ||
| 9 | x | x | x | x | x | |
| 10 | x | x | x | x | x | |
| 11 | x | x | x | x | x | x |
| Scenario | Intervention | Ratio of Tertiary Education Completed in 2130 | % Change | Income Inequality Indicator (III) in 2130 | % Change | Robberies/Year in 2130 | % Change | Culture of Crime and Violence in 2130 | % Change |
|---|---|---|---|---|---|---|---|---|---|
| 0 | Base case | 0.12268126 | NA | 0.461409748 | NA | 4636 | NA | 902.666 | NA |
| 1 | I1 | 0.164480239 | 34.071% | 0.453317374 | −1.754% | 4522 | −2.464% | 900.476 | −0.243% |
| 2 | I2 | 0.223536968 | 82.210% | 0.455803901 | −1.215% | 4557 | −1.708% | 901.156 | −0.167% |
| 3 | I3 | 0.152126178 | 24.001% | 0.460267872 | −0.247% | 4620 | −0.348% | 902.365 | −0.033% |
| 4 | I4 | 0.132008344 | 7.603% | 0.461094737 | −0.068% | 4632 | −0.096% | 902.583 | −0.009% |
| 5 | I5 | 0.128001645 | 4.337% | 0.461235493 | −0.038% | 4634 | −0.053% | 902.620 | −0.005% |
| 6 | I6 | 0.132167354 | 7.732% | 0.461089671 | −0.069% | 4632 | −0.097% | 902.582 | −0.009% |
| 7 | I1 & I2 | 0.276183933 | 125.123% | 0.443498284 | −3.882% | 4383 | −5.457% | 897.663 | −0.554% |
| 8 | I3, I4, I5 & I6 | 0.175016537 | 42.660% | 0.459094644 | −0.502% | 4603 | −0.705% | 902.054 | −0.068% |
| 9 | I1, I3, I4, I5 & I6 | 0.229828417 | 87.338% | 0.44810155 | −2.884% | 4448 | −4.053% | 899.013 | −0.405% |
| 10 | I2, I3, I4, I5 & I6 | 0.264164448 | 115.326% | 0.452310741 | −1.972% | 4508 | −2.771% | 900.192 | −0.274% |
| 11 | I1, I2, I3, I4, I5 & I6 | 0.32503143 | 164.940% | 0.438011467 | −5.071% | 4306 | −7.128% | 896.029 | −0.735% |
Publisher’s Note: MDPI stays neutral with regard to jurisdictional claims in published maps and institutional affiliations. |
© 2022 by the authors. Licensee MDPI, Basel, Switzerland. This article is an open access article distributed under the terms and conditions of the Creative Commons Attribution (CC BY) license (https://creativecommons.org/licenses/by/4.0/).
Share and Cite
Adam, F.; Grobbelaar, S. Education- and Income Inequality as Drivers of Violent Property Crime in South Africa: A System Dynamics Model. Sustainability 2022, 14, 13943. https://doi.org/10.3390/su142113943
Adam F, Grobbelaar S. Education- and Income Inequality as Drivers of Violent Property Crime in South Africa: A System Dynamics Model. Sustainability. 2022; 14(21):13943. https://doi.org/10.3390/su142113943
Chicago/Turabian StyleAdam, Felix, and Sara Grobbelaar. 2022. "Education- and Income Inequality as Drivers of Violent Property Crime in South Africa: A System Dynamics Model" Sustainability 14, no. 21: 13943. https://doi.org/10.3390/su142113943
APA StyleAdam, F., & Grobbelaar, S. (2022). Education- and Income Inequality as Drivers of Violent Property Crime in South Africa: A System Dynamics Model. Sustainability, 14(21), 13943. https://doi.org/10.3390/su142113943

