An Investigation into the Determinants of Investment Awareness: Evidence from the Young Saudi Generation
Abstract
1. Introduction
- What is the level of investment awareness among the young Saudi generation (university students)?
- What is the relationship between factors such as financial literacy, spending patterns, self-control, saving behavior, attitude toward risk, family financial socialization, and investment awareness?
2. Literature Review and Hypotheses’ Development
2.1. Financial Literacy and Investment Awareness
2.2. Spending Patterns and Investment Awareness
2.3. Self-Control and Investment Awareness
2.4. Saving Behavior and Investment Awareness
2.5. Attitude toward Risk and Investment Awareness
2.6. Family Financial Socialization and Investment Awareness
3. Methodology
3.1. Study Framework
3.2. Procedure
3.3. Participants
3.4. Measurement
4. Data Analysis and Results
4.1. Descriptive Statistics
4.2. Results of Structural Equation Modelling
4.2.1. Measurement Model
4.2.2. Structural Model and Hypotheses Testing
5. Discussion
6. Conclusions, Implications, Limitations, and Directions for Future Research
6.1. Implications
- -
- The level of investment awareness among the students of the School of Business and Applied College at King Faisal University is at a reasonable level.
- -
- Financial literacy, self-control, saving behavior, and family financial socialization are significant predictors of investment awareness level.
- -
- The results of this study provide support for the theory of social cognition and the hypothesis of behavioral life-cycle.
- -
- The results of this study fill the existent gap in the literature, as there is a scarcity of evidence on investment awareness in developing countries, particularly Saudi Arabia.
- -
- The study examines a comprehensive model that includes several suggested determinants for investment awareness.
- -
- This study is unique, as it includes both cognitive factors (i.e., financial literacy) and non-cognitive variables (i.e., spending patterns, self-control, saving behavior, and attitude toward risk) as determinants for investment awareness.
- -
- This study responds to the calls of some prior studies, the Financial Sector Development Program of Vision 2030, and other initiatives, such as the “The Smart Investor” by the Saudi Capital Market Authority.
6.2. Limitations and Directions for Future Research
Author Contributions
Funding
Institutional Review Board Statement
Informed Consent Statement
Data Availability Statement
Conflicts of Interest
Appendix A
| Construct | Questions of Survey | Source of Constructs |
|---|---|---|
| Investment Awareness (IA) | I am aware of different investment avenues | [38,90] |
| I am aware that investment is important for the future | ||
| I am aware that investments are good for financial planning | ||
| I am aware that investment can give more income | ||
| I am aware that investment has high risk | ||
| I am trying to improve my investment awareness on different investment alternatives | ||
| I take advantage of social media platforms, newspapers and TV to increase my investment awareness | ||
| I often browse investment websites | ||
| I get investment advice occasionally from financial experts | ||
| Financial literacy (FL) | I know the different type of investments | [21,38,91,92] |
| I know investment has good and bad effects | ||
| I know where to get the information regarding investment | ||
| I Know the importance of diversification in investments | ||
| I know how to manage my personal expenses | ||
| I compare prices when shopping for purchases | ||
| I read to increase my financial knowledge | ||
| I set goals to guide my financial decisions | ||
| I have a spending/budget plan | ||
| I pay my bills on time | ||
| I have the ability to maintain my financial records for my income and expenditure | ||
| Spending Patterns (SP) | I buy things even when I don’t need them | [93] |
| I cannot resist sales signs in window or shop displays, I just have to check them out | ||
| I frequently buy things I did not plan to buy | ||
| My spending habits are creating some chaos in my life | ||
| I hide my spending habits form family or friends | ||
| Self-Control (SC) | When I get money, I always spend it immediately (within 1 or 2 days) | [21,71] |
| I don’t save, because I think it’s too hard | ||
| (I see it, I like it, I buy it’) describe me | ||
| I always failed to control myself from spending money | ||
| When I set saving goals for myself, I rarely achieve them | ||
| I find it tough to break my spending habits | ||
| When I deal with money, I sometimes continue to do something even though I know it’s wrong | ||
| Saving Behavior (SB) | When I get money, I always save a part of it | [10,21,71] |
| I save for living expenses | ||
| I save for my dependents | ||
| I save for future sources of income | ||
| I save for future obligations | ||
| I save in order to meet the expected high rates of inflation (high prices) | ||
| In order to save, I always follow a careful monthly budget | ||
| In order to save, I plan to reduce my expenditure | ||
| Attitude toward Risk (AtR) | I am not willing to take risk when choosing a stock or investment | [25,78,90,94,95] |
| I constantly monitor the performance of my investments | ||
| I prefer to invest in well performing investments | ||
| I Invest in any avenue without considering the risk | ||
| I never blame others for any investment losses | ||
| I am experienced in risky investment | ||
| The investment has a high degree of safety | ||
| The investment is suitable for conservative investors | ||
| I can accept to lose part of my saving capital if the chance of getting a good return is great | ||
| I think one has to take risk in order to gain something | ||
| I would like to increase risk since return is too low | ||
| While making investment decision, I generally prefer risky alternatives | ||
| My willingness to buy risky investment is high | ||
| Family Financial Socialization (FFS) | My family is good example for me when it comes to financial management | [21,71] |
| I always talk about financial management with my family | ||
| I appreciate it when my family gives me advice about what to do with my money | ||
| Saving is something I do regularly because my family wanted me to save when I was little | ||
| People who are important to me think that I should save | ||
| If I decide to save, my family will support this decision |
References
- Bhalla, V.K. Investment Management; S. Chand and Company Ltd.: New Delhi, India, 2006. [Google Scholar]
- Janor, H.; Yakob, R.; Hashim, N.A.; Zanariah, Z.; Wel, C. Financial Literacy and Investment Decisions in Malaysia and United Kingdom: A Comparative Analysis. Geogr. Malays. J. Soc. Space 2017, 12, 106–118. [Google Scholar]
- Marcolin, S.; Abraham, A. Financial Literacy Research: Current Literature and Future Opportunities. Faculty of Commerce-papers, University of Wollongong Research Online, Hong Kong, China, 2006. Available online: https://ro.uow.edu.au/commpapers/223/ (accessed on 6 May 2022).
- Binswanger, J.; Carman, K.G. How real people make long-term decisions: The case of retirement preparation. J. Econ. Behav. Organ. 2012, 81, 39–60. [Google Scholar] [CrossRef]
- Mandell, L.; Klein, L.S. The impact of financial literacy education on subsequent financial behavior. J. Financ. Couns. Plan. 2009, 20, 15–24. [Google Scholar]
- Lokhande, M.A. A study of investment awareness and patterns of savings and investments by rural investors. Indian J. Financ. 2015, 9, 22–31. [Google Scholar] [CrossRef]
- Wang, A. Effects of Gender, Ethnicity, and Work Experienceon College Students’ Credit Card Debt: Implications for Wealth Advisors. J. Wealth Manag. 2011, 14, 85–100. [Google Scholar] [CrossRef]
- Heniawan, D.A.; Dewi, A.S. Factors Affecting Investment Awareness: Case Study on Productive Age in Surabaya City. Asian J. Res. Bus. Manag. 2021, 3, 147–152. [Google Scholar]
- Jureviciene, D.; Jermakova, K. The impact of individuals’ financial behavior on investment decisions. In Proceedings of the Electronic International Interdisciplinary Conference 2012, Ljubljana, Slovenia, 3–7 September 2012; pp. 242–250. [Google Scholar]
- Agarwalla, S.K.; Barua, S.; Jacob, J.; Varma, J.R. A Survey of Financial Literacy among Students, Young Employees and the Retired in India. 2012. Available online: https://faculty.iima.ac.in/~iffm/literacy/youngemployessandretired2012.pdf (accessed on 10 May 2022).
- Sharif, S.P.; Naghavi, N. Family financial socialization, financial information seeking behavior and financial literacy among youth. Asia-Pac. J. Bus. Adm. 2020, 12, 163–181. [Google Scholar]
- Dash, M.K. Factors influencing investment decision of generations in India: An econometric study. Int. J. Buss. Mgt. Eco. Res 2010, 1, 15–26. [Google Scholar]
- Alshebami, A.S.; Aldhyani, T.H.H. The Interplay of Social Influence, Financial Literacy, and Saving Behaviour among Saudi Youth and the Moderating Effect of Self-Control. Sustainability 2022, 14, 8780. [Google Scholar] [CrossRef]
- Garang, M. The effect of Financial Literacy on Investment Decisions in the Juba City South Sudan. Master’s Thesis, University of Nairobi, Nairobi, Kenya, 2016. [Google Scholar]
- Birari, A.; Patil, U. Spending & saving habits of youth in the city of Aurangabad. SIJ Trans. Ind. Financ. Bus. Manag. 2014, 2, 158–165. [Google Scholar]
- Alekam, E.; Mohammed, J.; Salleh, B.; Salniza, M. The Effect of Family, Peer, Behavior, Saving and Spending Behavior on Financial Literacy among Young Generations. Int. J. Organ. Leadersh. 2018, 7, 309–323. [Google Scholar] [CrossRef]
- Ramli, Z.; Anak Nyirop, H.B.; Md Sum, S.; Awang, A.H. The Impact of Financial Shock, Behavior, and Knowledge on the Financial Fragility of Single Youth. Sustainability 2022, 14, 4836. [Google Scholar] [CrossRef]
- Mpaata, E.; Koske, N.; Saina, E. Does self-control moderate financial literacy and savings behavior relationship? A case of micro and small enterprise owners. SEISENSE Bus. Rev. 2021, 1, 32–47. [Google Scholar] [CrossRef]
- Iram, T.; Bilal, A.R.; Latif, S. Is awareness that powerful? Women’s financial literacy support to prospects behaviour in prudent decision-making. Glob. Bus. Rev. 2021, 2021, 237859462. [Google Scholar] [CrossRef]
- Tangney, J.P.; Baumeister, R.F.; Boone, A.L. High self–control predicts good adjustment, less pathology, better grades, and interpersonal success. J. Personal. 2004, 72, 271–324. [Google Scholar] [CrossRef]
- Mpaata, E.; Koskei, N.; Saina, E. Social Influence and Saving Behavior among small business owners in Uganda: The mediating role of Financial Literacy. J. Econ. Financ. Anal. 2021, 5, 17–41. [Google Scholar]
- Alshebami, A.S.; Al Marri, S.H. The Impact of Financial Literacy on Entrepreneurial Intention: The Mediating Role of Saving Behavior. Front. Psychol. 2022, 13, 911605. [Google Scholar] [CrossRef]
- Fellner, G.; Maciejovsky, B. Risk attitude and market behavior: Evidence from experimental asset markets. J. Econ. Psychol. 2007, 28, 338–350. [Google Scholar] [CrossRef]
- Ramanujam, V. Does Investment Awareness Have Effect On Decision Making Among the Information Technology Professionals? Int. J. Bus. Manag. Invent. 2018, 7, 1–8. [Google Scholar]
- Mayfield, C.; Perdue, G.; Wooten, K. Investment management and personality type. Financ. Serv. Rev. 2008, 17, 219–237. [Google Scholar]
- Jorgensen, B.L. Financial Literacy of College Students: Parental and Peer Influences. Ph.D. Thesis, Virginia Polytechnic Institute and State University, Blacksburg, VA, USA, 2007. [Google Scholar]
- Mahmood, H.; Alkahtani, N.S. Human Resource, Financial Market Development and Economic Growth in Saudi Arabia: A Role of Human Capital. Econ. Ann. 2018, 169, 31–34. [Google Scholar] [CrossRef]
- Raimi, L.; Aljadani, A.; Mear, F.C. Management of Value-Added Tax System in Saudi Arabia: Issues, Economic Benefits, Operational Constraints and Policy Recommendations’. In Proceedings of the ICPESS (International Congress on Politic, Economic and Social Studies), Venice, Italy, 28–30 June 2018. [Google Scholar]
- The General Authority for Statistics. “Saudi Youth in Numbers” Report for the World Youth Day 2020. 2020. Available online: https://www.stats.gov.sa/ar/news/397 (accessed on 4 May 2022).
- Nga, J.K.H.; Yong, L.H.L.; Sellappan, R.D. A study of financial awareness among youths. Young Consum. Insights Ideas Responsible Mark. 2010, 11, 277–290. [Google Scholar] [CrossRef]
- Sabri, M.F.; MacDonald, M.; Masud, J.; Paim, L.; Hira, T.; Othman, M. Financial behavior and problems among college students in Malaysia: Research and education implication. Consum. Interests Annu. 2008, 54, 166–170. [Google Scholar]
- Lusardi, A.; Peter, T. Debt literacy, financial experiences, and over indebtedness. J. Pension Econ. Financ. 2015, 14, 332–368. [Google Scholar] [CrossRef]
- Alyahya, R.Y. Financial Literacy among College Students in Saudi Arabia. Master’s Thesis, School of Economics, The University of Queensland, Brisbane, Australia, 2017. [Google Scholar]
- Hasler, A.; Lusardi, A. The Gender Gap in Financial Literacy: A Global Perspective. 2017. Available online: https://gflec.org/wp-content/uploads/2017/07/The-Gender-Gap-in-Financial-Literacy-A-Global-Perspective-Report.pdf (accessed on 10 May 2022).
- OECD. G20/OECD INFE Report on Adult Financial Literacy in G20 Countries. 2017. Available online: https://www.oecd.org/daf/fin/financial-education/G20-OECD-INFE-report-adult-financial-literacy-in-G20-countries.pdf (accessed on 10 May 2022).
- Sedais, K.I.; Al Shahab, O. The Impact of COVID-19 on the Banking Sector of Saudi Arabia. 2020, pp. 1–19. Available online: https://home.kpmg/sa/en/home/insights/2020/04/the-impact-of-covid-19-on-the-banking-sector.html (accessed on 1 May 2022).
- Ali, M.; Ali, L.; Badghish, S.; Soomro, Y. Determinants of Financial Empowerment Among Women in Saudi Arabia. Front. Psychol. 2021, 12, 4049. [Google Scholar] [CrossRef]
- Azhar, Z.; Azilah, N.; Syafiq, A. Investment awareness among young generation. In Proceedings of the International Conference on Business and Management Research, Padang, Indonesia, 1–3 November 2017; pp. 126–135. [Google Scholar]
- Noël, P. The New Oil Regime. Survival 2016, 58, 71–82. [Google Scholar] [CrossRef]
- Madinga, N.W.; Maziriri, E.T.; Chuchu, T.; Magoda, Z. An Investigation of the Impact of Financial Literacy and Financial Socialization on Financial Satisfaction: Mediating Role of Financial Risk Attitude. Glob. J. Emerg. Mark. Econ. 2022, 14, 60–75. [Google Scholar] [CrossRef]
- Mitchell, O.; Lusardi, A. Financial Literacy and Economic Outcomes: Evidence and Policy Implications. J. Retire. 2015, 3, 107–114. [Google Scholar] [CrossRef]
- Sulphey, M.; Faisal, S. Does Demographics Influence ‘Orientation Towards Finances’ (Ortofin): A Study in the Saudi Arabian Context. Int. J. Appl. Bus. Econ. Res. 2017, 15, 291–299. [Google Scholar]
- Li, R.; Qian, Y. Entrepreneurial participation and performance: The role of financial literacy. Manag. Decis. 2020, 58, 583–599. [Google Scholar] [CrossRef]
- Saber, A. The Impact of Financial Literacy on Household Wealth in the Kingdom of Saudi Arabia. Ph.D. Thesis, Victoria University, Melbourne, Australia, 2020. [Google Scholar]
- Bhushan, P. Relationship between financial literacy and investment behavior of salaried individuals. J. Bus. Manag. Soc. Sci. Res. 2014, 3, 82–87. [Google Scholar]
- Azizah, N.; Nurfadhilah, R.; Mior, A. Financial Literacy: A study among the university students. Interdiscip. J. Contemp. Res. Bus. 2013, 5, 279–299. [Google Scholar]
- Lusardi, A.; Mitchell, O.S. Planning and financial literacy: How do women fare? Am. Econ. Rev. 2008, 98, 413–417. [Google Scholar] [CrossRef]
- Abreu, M.; Mendes, V. Financial literacy and portfolio diversification. Quant. Financ. 2010, 10, 515–528. [Google Scholar] [CrossRef]
- Atkinson, A.F.; Messy, F. Measuring financial literacy: Results of the OECD/International Network on Financial Education (INFE) pilot study. Financ. Insur. Priv. Pensions 2012, 15, 1–73. [Google Scholar]
- Grohmann, A.; Kouwenberg, R.; Menkhoff, L. Financial Literacy and Its Consequences in the Emerging Middle Class. Working Paper No 1943. Kiel Institute for the World Economy. 2014. Available online: https://www.ifw-kiel.de/fileadmin/Dateiverwaltung/IfW-Publications/Lukas_Menkhoff/financial-literacy-and-its-consequences-in-the-emerging-middle-class/KWP_1943.pdf (accessed on 1 May 2022).
- Chen, H.; Volpe, R. An analysis of personal financial literacy among college students. Financ. Serv. Rev. 1998, 7, 107–128. [Google Scholar] [CrossRef]
- Aren, S.; Zengin, A.N. Influence of financial literacy and risk perception on choice of investment. Procedia Soc. Behav. Sci. 2016, 235, 656–663. [Google Scholar] [CrossRef]
- Mazumdar, S. Individual Investment Behavior with Respect to financial Knowledge and Investment Risk Preference. Int. J. Manag. Res. Bus. Strategy 2014, 3, 47–55. [Google Scholar]
- Lusardi, A.; Oggero, N. Millennials and Financial Literacy: A Global Perspective. 2017. Available online: https://gflec.org/wpcontent/uploads/2017/07/Millennials-and-Financial-Literacy-Research-Paper.pdf (accessed on 17 September 2022).
- Andriani, D.; Nugraha, N. Spending Habits and Financial Literacy Based on Gender on Employees. In Proceedings of the International Conference on Informatics, Engineering, Science and Technology (INCITEST), Bandung, Indonesia, 9 May 2018; pp. 1–7. [Google Scholar]
- Sotiropoulos, V.; d’Astous, A. Attitudinal, self-efficacy, and social norms determinants of young consumers’ propensity to overspend on credit cards. J. Consum. Policy 2013, 36, 179–196. [Google Scholar] [CrossRef]
- Abendroth, L.J.; Diehl, K. Now or never: Effects of limited purchase opportunities on patterns of regret over time. J. Consum. Res. 2006, 33, 342–351. [Google Scholar] [CrossRef]
- Vosylis, R.; Erentaitė, R. Linking family financial socialization with its proximal and distal outcomes: Which socialization dimensions matter most for emerging adults’ financial identity, financial behaviors, and financial anxiety? Emerg. Adulthood 2020, 8, 464–475. [Google Scholar] [CrossRef]
- Ganatra, M.; Joshi, A. How to Have Better Financial Health in 2022. 2022. Available online: https://www.forbes.com/advisor/in/personal-finance/how-to-have-better-financial-health/ (accessed on 1 May 2022).
- Vijayalakshmi, V.; Paul, M.M. Consumption pattern and financial management among college students. Int. J. Bus. Gen. Manag. 2017, 6, 63–70. [Google Scholar]
- Ajzen, I. The theory of planned behavior. Organ. Behav. Hum. Decis. Process. 1991, 50, 179–211. [Google Scholar] [CrossRef]
- Strömbäck, C.; Lind, T.; Skagerlund, K.; Västfjäll, D.; Tinghög, G. Does self-control predict financial behavior and financial well-being? J. Behav. Exp. Financ. 2017, 14, 30–38. [Google Scholar] [CrossRef]
- Younas, W.; Javed, T.; Kalimuthu, K.R.; Farooq, M.; Khalil-ur-Rehman, F.; Raju, V. Impact of self-control, financial literacy and financial behavior on financial well-being. J. Soc. Sci. Res. 2019, 5, 5211–5218. [Google Scholar]
- Biljanovska, N.; Palligkinis, S. Control Thyself: Self-Control Failure and Household Wealth. SAFE Working Paper No. 69. 2015. Available online: https://ssrn.com/abstract=2509080 (accessed on 5 May 2022).
- Moffitt, T.E.; Arseneault, L.; Belsky, D.; Dickson, N.; Hancox, R.J.; Harrington, H.; Sears, M.R. A gradient of childhood self-control predicts health, wealth, and public safety. Proc. Natl. Acad. Sci. USA 2011, 108, 2693–2698. [Google Scholar] [CrossRef]
- Miotto, A.P.S.; Parente, J. Antecedents and consequences of household financial management in Brazilian lower-middle-class. Rev. Adm. Empres. 2015, 55, 50–64. [Google Scholar] [CrossRef]
- Shefrin, H.M.; Thaler, R.H. The behavioral life-cycle hypothesis. Econ. Inq. 1988, 26, 609–643. [Google Scholar] [CrossRef]
- Alshebami, A.S.; Seraj, A.H.A. The antecedents of saving behavior and entrepreneurial intention of Saudi Arabia University students. Educ. Sci. Theory Pract. 2021, 21, 67–84. [Google Scholar]
- Mugo, E. Effect of Financial Literacy on Investment Decision Cooperative Societies Member in Nairobi. Ph.D. Thesis, KCA University, Nairobi, Kenya, 2016. [Google Scholar]
- Denton, F. Independence and Economic Security in Old Age; UBC Press: Vancouver, BC, Canada, 2011. [Google Scholar]
- Ariffin, M.R.; Sulong, Z.; Abdullah, A. Students’ perception towards financial literacy and saving behavior. World Appl. Sci. J. 2017, 35, 2194–2201. [Google Scholar]
- Ali, M.A.S.; Ammer, M.A.; Elshaer, I.A. Determinants of Investment Awareness: A Moderating Structural Equation Modeling-Based Model in the Saudi Arabian Context. Mathematics 2022, 10, 3829. [Google Scholar] [CrossRef]
- Lusardi, A.; Mitchell, O.S. The economic importance of financial literacy. Theory Evid. J. Econ. Lit. 2014, 52, 5–44. [Google Scholar] [CrossRef] [PubMed]
- Bandura, A. Self-efficacy: Toward a unifying theory of behavioral change. Psychol. Rev. 1977, 84, 191–215. [Google Scholar] [CrossRef] [PubMed]
- Lim, K.L.; Soutar, G.N.; Lee, J.A. Factors affecting investment intentions: A consumer behaviour perspective. J. Financ. Serv. Mark. Nat. Publ. Group 2013, 18, 301–315. [Google Scholar] [CrossRef]
- Ye, J.; Kulathunga, K. How Does Financial Literacy Promote Sustainability in SMEs? A Developing Country Perspective. Sustainability 2019, 11, 2990. [Google Scholar] [CrossRef]
- Maziriri, E.T.; Mapuranga, M.; Madinga, N.W. Self-service banking and financial literacy as prognosticators of business performance among rural small and medium-sized enterprises in Zimbabwe. S. Afr. J. Entrep. Small Bus. Manag. 2018, 10, a180. [Google Scholar] [CrossRef]
- Hermansson, C.; Jonsson, S. The impact of financial literacy and financial interest on risk tolerance. J. Behav. Exp. Financ. 2021, 29, 100450. [Google Scholar] [CrossRef]
- Jin, H.; Liu, S.; Liu, C.; Udawatta, N. Optimizing the concession period of PPP projects for fair allocation of financial risk. Eng. Constr. Archit. Manag. 2019, 26, 2347–2363. [Google Scholar] [CrossRef]
- Van Rooij, M.; Lusardi, A.; Alessie, R. Financial literacy and stock market participation. J. Financ. Econ. 2011, 101, 449–472. [Google Scholar] [CrossRef]
- Ajzen, I.; Fishbein, M. Attitude-behavior relations: Theoretical analysis and review of empirical research. Psychol. Bull. 1977, 84, 888–918. [Google Scholar] [CrossRef]
- Hellström, J.; Zetterdahl, E.; Hanes, N. Loved Ones Matter: Family Effects and Stock Market Participation. 2013. Available online: https://www.diva-portal.org/smash/record.jsf?pid=diva2%3A658287&dswid=-4666 (accessed on 16 September 2022).
- Li, G. Information sharing and stock market participation: Evidence from extended families. Rev. Econ. Stat. 2014, 96, 151–160. [Google Scholar] [CrossRef]
- Solheim, C.A.; Zuiker, V.S.; Levchenko, P. Financial socialization family pathways: Reflections from college students’ narratives. Fam. Sci. Rev. 2011, 16, 97–112. [Google Scholar]
- Kim, J.; Chatterjee, S. Childhood financial socialization and young adults’ financial management. J. Financ. Couns. Plan. 2013, 24, 61–79. [Google Scholar]
- Lachance, M.J.; Choquette-Bernier, N. College students’ consumer competence: A qualitative exploration. Int. J. Consum. Stud. 2004, 28, 433–442. [Google Scholar] [CrossRef]
- Nga, J.K.; Ken, Y.L. The influence of personality trait and demographics on financial decision making among Generation Y. Young Consum. 2013, 14, 230–243. [Google Scholar] [CrossRef]
- Sadiq, M.N.; Khan, R.A.A. Impact of personality traits on investment intention: The mediating role of risk behavior and the moderating role of financial literacy. J. Financ. Econ. Res. 2019, 4, 1–18. [Google Scholar] [CrossRef]
- Salehi, M.; Mohammadi, N. The relationship between emotional intelligence, thinking style, and the quality of investors’ decisions using the log-linear method. Qual. Res. Financ. Mark. 2017, 9, 325–336. [Google Scholar] [CrossRef]
- Sasirekha, P. Determinants of Investment Behavior of Individual Investors. Ph.D. Thesis, Avinashilingam Institute for Home Science and Higher Education for Women, Coimbatore, India, 2015. [Google Scholar]
- Yong, H.N.A.; Tan, K.L. The influence of financial literacy towards risk tolerance. Int. J. Bus. Soc. 2017, 18, 469–484. [Google Scholar] [CrossRef]
- Potrich, A.C.G.; Vieira, K.M.; Kirch, G. Determinants of financial literacy: Analysis of the influence of socioeconomic and demographic variables. Rev. Contab. Finanç. 2015, 26, 362–377. [Google Scholar] [CrossRef]
- Miller, B.G. Early Family Experiences and the Financial Behavior of College Students: The Impact of Gender and Gambling. Ph.D. Thesis, Iowa State University, Ames, IA, USA, 2001. [Google Scholar]
- Pasewark, W.R.; Riley, M.E. It’s a matter of principle: The role of personal values in investment decisions. J. Bus. Ethics 2010, 93, 237–253. [Google Scholar] [CrossRef]
- Aydemir, S.D.; Aren, S. Do the effects of individual factors on financial risk-taking behavior diversify with financial literacy? Kybernetes 2017, 46, 1706–1734. [Google Scholar] [CrossRef]
- Hair, J.F., Jr.; Hult, G.T.M.; Ringle, C.; Sarstedt, M. A Primer on Partial Least Squares Structural Equation Modeling (PLS-SEM); Sage Publications: New York, NY, USA, 2017. [Google Scholar]
- Hair, J.F.; Ringle, C.; Sarstedt, M. PLS-SEM: Indeed a Silver Bullet. J. Mark. Theory Pract. 2011, 9, 139–152. [Google Scholar] [CrossRef]
- Fornell, C.; Larcker, D.F. Structural equation models with unobservable variables and measurement error: Algebra and statistic. J. Mark. Res. 1981, 18, 382–388. [Google Scholar] [CrossRef]
- Cohen, J. Statistical Power Analysis for the Behavioral Sciences; Lawrence Erlbaum Associates: Hillsdale, NJ, USA, 1988. [Google Scholar]
- Fornell, C.; Cha, J. Partial Least Squares. In Advanced Methods of Marketing Research, 1st ed.; Wiley: Hoboken, NJ, USA, 1994; Volume 407, pp. 52–78. [Google Scholar]
- Qureshi, H.A.; Mehmood, S.; Sarwar, A. Determinants of trust and level of awareness of retail investors in stock market of Pakistan. Sci. Int. 2014, 26, 2501–2507. [Google Scholar]
- Fujita, K.; Han, H.A. Moving Beyond Deliberative Control of Impulses. Psychol. Sci. 2015, 20, 799–804. [Google Scholar] [CrossRef]
- Arnida, S.; Nadiah, M.; Rozana, O.; Naina, M.; Syazwani, N. Determinants of savings behaviour among Muslims in Malaysia: An empirical investigation. In Islamic Perspectives Relating to Business, Arts, Culture and Communication; Springer: Singapore, 2015; pp. 275–283. [Google Scholar]
- Kaur, M.; Vohra, T. Understanding Individual Investor’s Behavior: A Review Empirical Evidences. Pac. Bus. Rev. Int. 2012, 5, 10–18. [Google Scholar]


| Variable | Category | Frequency | Percentage |
|---|---|---|---|
| Gender | Male | 213 | 52.1 |
| Female | 196 | 47.9 | |
| Marital status | Married | 84 | 20.5 |
| Single | 325 | 79.5 | |
| Age | Less than 20 years | 76 | 18.58 |
| 21 to 25 years | 269 | 65.77 | |
| 26 to 30 years | 38 | 9.29 | |
| Above 30 years | 26 | 6.36 | |
| Educational level | Diploma | 42 | 10.3 |
| Bachelor’s | 335 | 81.9 | |
| Master’s | 32 | 7.8 | |
| Annual Income | Less than 10,000 SR | 301 | 73.6 |
| 11,000 to 20,000 SR | 56 | 13.7 | |
| More than 20,000 SR | 52 | 12.7 | |
| Savings Possibility | Less than 5000 SR | 295 | 72.1 |
| 5000 to 10,000 SR | 59 | 14.4 | |
| 11,000 to 20,000 SR | 18 | 4.4 | |
| More than 20,000 SR | 37 | 9.1 | |
| Investment experience | Less 1 year | 306 | 74.8 |
| 1 to 2 years | 63 | 15.4 | |
| More than 2 years | 40 | 9.8 |
| Variable | n | Minimum | Maximum | Mean | Std. Deviation | Variance |
|---|---|---|---|---|---|---|
| Investment Awareness (IA) | 409 | 1.00 | 5.00 | 3.85 | 0.703 | 0.495 |
| Financial Literacy (FL) | 409 | 1.00 | 5.00 | 3.68 | 0.815 | 0.664 |
| Spending Patterns (SP) | 409 | 1.00 | 5.00 | 2.77 | 0.969 | 0.939 |
| Self-Control (SC) | 409 | 1.00 | 5.00 | 2.61 | 1.060 | 1.123 |
| Saving Behavior (SB) | 409 | 1.00 | 5.00 | 3.41 | 1.062 | 1.127 |
| Attitude toward Risk (AtR) | 409 | 1.00 | 5.00 | 3.04 | 0.665 | 0.442 |
| Family Financial Socialization (FFS) | 409 | 1.00 | 5.00 | 3.69 | 0.885 | 0.784 |
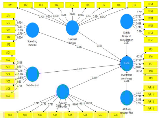
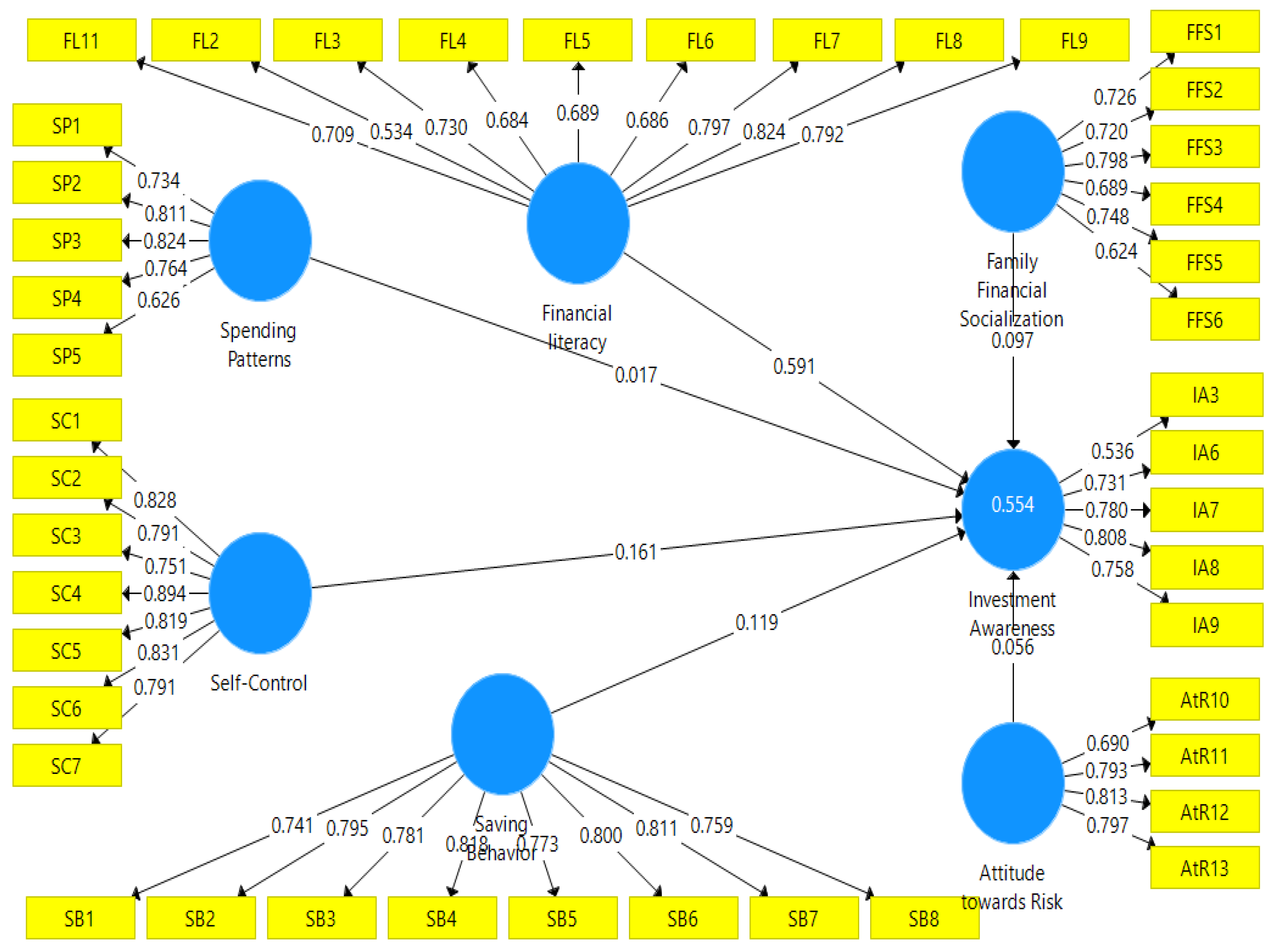
| Construct | Items | Loadings | Cronbach’s Alpha (CA) | Composite Reliability (CR) | Average Variance Extracted (AVE) | Source of Construct |
|---|---|---|---|---|---|---|
| Investment Awareness | IA3 | 0.536 | 0.773 | 0.848 | 0.532 | [38,90] |
| IA6 | 0.731 | |||||
| IA7 | 0.780 | |||||
| IA8 | 0.808 | |||||
| IA9 | 0.758 | |||||
| Financial Literacy | FL2 | 0.534 | 0.882 | 0.906 | 0.519 | [21,38,91,92] |
| FL3 | 0.730 | |||||
| FL4 | 0.684 | |||||
| FL5 | 0.689 | |||||
| FL6 | 0.686 | |||||
| FL7 | 0.797 | |||||
| FL8 | 0.824 | |||||
| FL9 | 0.792 | |||||
| FL11 | 0.709 | |||||
| Spending Patterns | SP1 | 0.734 | 0.814 | 0.868 | 0.570 | [93] |
| SP2 | 0.811 | |||||
| SP3 | 0.824 | |||||
| SP4 | 0.764 | |||||
| SP5 | 0.626 | |||||
| Self-Control | SC1 | 0.828 | 0.918 | 0.933 | 0.666 | [21,71] |
| SC2 | 0.791 | |||||
| SC3 | 0.751 | |||||
| SC4 | 0.894 | |||||
| SC5 | 0.819 | |||||
| SC6 | 0.831 | |||||
| SC7 | 0.791 | |||||
| Saving Behavior | SB1 | 0.741 | 0.911 | 0.928 | 0.616 | [10,21,71] |
| SB2 | 0.795 | |||||
| SB3 | 0.781 | |||||
| SB4 | 0.818 | |||||
| SB5 | 0.773 | |||||
| SB6 | 0.800 | |||||
| SB7 | 0.811 | |||||
| SB8 | 0.759 | |||||
| Attitude toward Risk | AtR10 | 0.690 | 0.778 | 0.857 | 0.600 | [78,95] |
| AtR11 | 0.793 | |||||
| AtR12 | 0.813 | |||||
| AtR13 | 0.797 | |||||
| Family Financial Socialization | FFS1 | 0.726 | 0.814 | 0.865 | 0.518 | [21,71] |
| FFS2 | 0.720 | |||||
| FFS3 | 0.798 | |||||
| FFS4 | 0.689 | |||||
| FFS5 | 0.748 | |||||
| FFS6 | 0.624 |
| Construct | AtR | FFS | FL | IA | SB | SC | SP |
|---|---|---|---|---|---|---|---|
| Attitude toward Risk (AtR) | 0.775 | ||||||
| Family Financial Socialization (FFS) | 0.311 | 0.720 | |||||
| Financial Literacy (FL) | 0.330 | 0.475 | 0.721 | ||||
| Investment Awareness (IA) | 0.349 | 0.457 | 0.701 | 0.729 | |||
| Saving Behavior (SB) | 0.243 | 0.434 | 0.510 | 0.457 | 0.785 | ||
| Self-Control (SC) | 0.214 | 0.053 | −0.100 | 0.117 | −0.118 | 0.816 | |
| Spending Patterns (SP) | 0.268 | 0.104 | 0.055 | 0.187 | −0.006 | 0.705 | 0.755 |
| SSO a | SSE b | Q2 (=1 − SSE/SSO) | |
|---|---|---|---|
| Attitude toward Risk | 1636.000 | 1636.000 | |
| Family Financial Socialization | 2454.000 | 2454.000 | |
| Investment Awareness | 2045.000 | 1464.828 | 0.284 |
| Financial Literacy | 3681.000 | 3681.000 | |
| Saving Behavior | 3272.000 | 3272.000 | |
| Self-Control | 2863.000 | 2863.000 | |
| Spending Patterns | 2045.000 | 2045.000 |
| Hypothesis | Relation | Beta | Std. Error | t-Value | p-Value | Decision |
|---|---|---|---|---|---|---|
| 1 | Attitude toward Risk → Investment Awareness | 0.056 | 0.037 | 1.523 | 0.128 | Rejected |
| 2 | Family Financial Socialization → Investment Awareness | 0.097 | 0.042 | 2.304 | 0.021 | Accepted |
| 3 | Financial Literacy → Investment Awareness | 0.591 | 0.040 | 14.739 | 0.000 | Accepted |
| 4 | Saving Behavior → Investment Awareness | 0.119 | 0.043 | 2.751 | 0.006 | Accepted |
| 5 | Self-Control → Investment Awareness | 0.161 | 0.063 | 2.547 | 0.011 | Accepted |
| 6 | Spending Patterns → Investment Awareness | 0.017 | 0.050 | 0.338 | 0.736 | Rejected |
Publisher’s Note: MDPI stays neutral with regard to jurisdictional claims in published maps and institutional affiliations. |
© 2022 by the authors. Licensee MDPI, Basel, Switzerland. This article is an open access article distributed under the terms and conditions of the Creative Commons Attribution (CC BY) license (https://creativecommons.org/licenses/by/4.0/).
Share and Cite
Ammer, M.A.; Aldhyani, T.H.H. An Investigation into the Determinants of Investment Awareness: Evidence from the Young Saudi Generation. Sustainability 2022, 14, 13454. https://doi.org/10.3390/su142013454
Ammer MA, Aldhyani THH. An Investigation into the Determinants of Investment Awareness: Evidence from the Young Saudi Generation. Sustainability. 2022; 14(20):13454. https://doi.org/10.3390/su142013454
Chicago/Turabian StyleAmmer, Mohammed Abdullah, and Theyazn H. H. Aldhyani. 2022. "An Investigation into the Determinants of Investment Awareness: Evidence from the Young Saudi Generation" Sustainability 14, no. 20: 13454. https://doi.org/10.3390/su142013454
APA StyleAmmer, M. A., & Aldhyani, T. H. H. (2022). An Investigation into the Determinants of Investment Awareness: Evidence from the Young Saudi Generation. Sustainability, 14(20), 13454. https://doi.org/10.3390/su142013454

