Next Article in Journal
Authenticity Mediates the Relationship between Risk Perception of COVID-19 and Subjective Well-Being: A Daily Diary Study
Next Article in Special Issue
The Nonlinear Model of Intersectoral Linkages of Kazakhstan for Macroeconomic Decision-Making Processes in Sustainable Supply Chain Management
Previous Article in Journal
Influence of Mesoscopic Parameters of Weakly Cemented Rocks on Macroscopic Mechanical Properties
Previous Article in Special Issue
Emerging Sustainable Supply Chain Models for 3D Food Printing
 
 
Font Type:
Arial Georgia Verdana
Font Size:
Aa Aa Aa
Line Spacing:
Column Width:
Background:
Article

Applying the Theory of Constraints to Explore the UK Renewable-Energy Supply Chain

1
Cardiff School of Management, Cardiff Metropolitan University, Cardiff CF5 2YB, UK
2
Swansea School of Management, Swansea University, Swansea SA1 8EN, UK
3
Aberystwyth Business School, Aberystwyth University, Aberystwyth SY23 3DL, UK
*
Author to whom correspondence should be addressed.
Sustainability 2022, 14(20), 13307; https://doi.org/10.3390/su142013307
Submission received: 5 July 2022 / Revised: 26 September 2022 / Accepted: 6 October 2022 / Published: 16 October 2022

Abstract

As a result of the emerging energy crisis and the requirement for countries to utilize more energy derived from renewable sources, demand for renewable energy technologies is likely to rise. Therefore, it is critical that production of such technologies is ramped up in order to meet this demand. However, evidence suggests that engineering and manufacturing companies in the UK are not entering the renewables market at the desired rate and, hence, renewable supply chains currently lack the ability to respond to increased demand due to the lack of businesses willing to move into supplying the renewables sector. Through a three phased research approach, this paper will identify the barriers and risks that are suggested as reasons why companies do not invest and operate within the renewables sector. Through further analysis obtained from the survey work and focus groups, the paper goes on to identify and categorize these barriers and risks in the form of ‘system constraints’ which are then used to construct a current reality tree (CRT) that connects the constraints into a comprehensive characterization map of the sector which suggests why companies fail to enter the renewables supply chain market. The CRT identifies the complex arrangement of issues which act as risks and barriers. These issues include; poor supply chain readiness leading to a company’s inability to respond quickly and correctly to opportunities, a lack of suitable policies and government investment in the renewables infrastructure (which leads to a lack of opportunities for supply-chain companies) and a lack of knowledge of the sector by companies, meaning that supply-chain companies are resistant to investing in the sector for fear of poor return on investment. This work provides key insights into the UK manufacturing supply chain and its attitudes to entering the renewables sector. Furthermore, the paper also applies and evaluates the use of the CRT technique and ascertains its suitability to effectively characterize sector issues and its current problems.

1. Introduction

Governments across the world have set ambitious renewable-energy usage targets within their energy portfolios, notably, by 2050 [1,2]. This, in turn, requires countries to develop suitable infrastructures and associated renewable technologies to meet those targets. Therefore, it is important to understand not only the current and projected renewable-energy generation capability within a given country but also to ascertain the capability of the renewable-energy supply to manufacture and install such technologies in order to meet current and future demand.
Developments in establishing directives to shape future renewable-energy practice are changing the landscape for organizations. The United Nations Sustainable Development Goals (UN SDGs) specifically identify the need to “ensure access to affordable, reliable, sustainable and modern energy for all” by 2030 [3]. At the same time and more locally, the Welsh Government has created a ground-breaking piece of legislation with the Well Being of Future Generations Act (WBFG) [4], which identifies sustainable development principles to guide public-sector decision making. Indeed, the WBFG has been explicitly linked to the UN SDGs in recent years, as they clearly share a fundamental desire to “transform the world for people, planet and prosperity” [4]. Alongside the desire to promote sustainable energy production is the impact of geopolitical uncertainty on energy security. The UK government has explicitly identified the need to remove its reliance on Russian oil- and gas-derived energy supplies, as well as the need to decarbonize as part of its energy security strategy [5]. Thus, the growth in renewable energy plays a foundational role in achieving such ambitions and the ability to enable sufficient capacity will play a central role in the success of these strategic goals.
However, it is suggested that creating sufficient technological capacity and, thus, increasing the availability of renewable technologies in order to meet this demand is problematic. This is primarily down to the need for more engineering and manufacturing companies to enter into the UK renewable-energy supply chain [1,2]. Therefore, this paper is focused on one key research question, namely, “what are the barriers and risks that are limiting UK engineering and manufacturing companies from entering the UK renewable-energy supply chain?”. Therefore, this research explores the perceptions of risks and barriers that are seen to inhibit these companies from entering the UK renewable-energy supply chain. Its aim is to characterize the issues surrounding supply-chain capacity and capability towards the production of renewable technologies, which will act as a blueprint for other academic work in characterizing other renewable-technology supply chains in the future. The research focuses on understanding and analyzing the renewable-energy technology supply chain within the UK.
The paper is structured in the following way. The Section 1 has set the context for the need for renewable-energy sector growth and identifies the pressure on capacity that this entails. The literature review then identifies and explores the key issues around risks and barriers within the UK’s renewable-energy supply chains. The Section 3 presents the research that forms the basis of this paper, followed by a discussion of the key themes emerging from the data. Finally, the conclusion draws the main aspects of the paper together and presents consideration of how the research can be developed in the future.

2. Literature Review

With the UK committed to net-zero emissions by 2050 [6] and a previous target of 15% of energy requirements coming from renewable technologies by 2020 [7], there is much discussion about how these targets will be achieved [4,6]. Meeting these targets will obviously require renewable-energy-generating technology to be both available and operational. Coupled with the recent experience of COVID-19 and ongoing geopolitical uncertainty, the risk factors related to energy supply have been brought into sharper focus. This requirement has put the spotlight on the need to develop sufficient supply-chain capacity to produce and implement the needed renewable technologies to have them fully operational within a relatively short time. Developing sufficient capacity requires growth that is not just incumbent on companies currently engaged in the UK renewable-energy supply chain but also entry into the renewables supply chain by companies who have not traditionally engaged with the renewable sector. Thus, the commitment to a renewable-energy supply presents a potential business opportunity to companies across a range of specialisms. Yet, the decision of a business to diversify into the renewable-energy sector is not necessarily a straightforward consideration. The existence of barriers and risks, both real and perceived, to such a venture are inherent factors to consider. Inevitably, the view of companies is essential in articulating the varied obstacles to enabling the sector’s capacity for growth.
Strategic growth inevitably necessitates change. Along with change comes the issue of uncertainty. This uncertainty surrounds market opportunity and whether companies are willing to take the strategic risk of moving out of their well-known market sectors to focus on a new and somewhat uncertain opportunity [8]. This is particularly the case where the change involves diversification of products or entry into unknown markets, as the development of capacity within the renewable-energy sector would appear to require [9]. Invariably, there are risks and barriers that will be integral to the way that strategic direction is realized [10]. However, it would be misleading to consider these two terms to be one and the same, though inevitably they are related. Each has aspects that determine the way they are likely to impact on a business and this study considers them as distinct elements informing the way companies perceive the economic attractiveness of the renewable sector.
Risks are an inherent part of business activity, as resources are invested to achieve the desired future direction with a clear awareness that uncertainties exist [11]. For instance, the current Russia–Ukraine conflict has brought the issue of risk management to the fore, as energy supply-chain reliability and resilience has been affected, forcing most European countries to focus on alternative sourcing and the self-generation of energy in order to become less reliant on Russian oil and gas [12]. However, to ensure countries can make the switch towards more sustainable and renewable forms of energy, there must be serious consideration of the development of suitable technologies and infrastructure to bring renewables into a country’s overall energy portfolio. This requires detailed analysis and development of the engineering, manufacturing and supply-chain capacity and capability issues in order to design, manufacture and implement the technologies and, thus, necessitates the development of a suitable supply-chain strategy and suitable systems to be developed. However, if manufacturing and supply-chain companies are of the opinion that it is not within their interests to invest in renewables, then it is unlikely that countries will reach their targets to become increasingly dependent upon renewable forms of energy. Therefore, accurately identifying the barriers that limit engineering and manufacturing companies from investing in and entering renewable-energy technology supply chains is a critical issue that needs further development [10].
Barriers differ in that they are more concerned with existing external factors that may impact the business [13]. Invariably, the existence of barriers plays an important part in evaluating the risk to the business. However, these barriers need to be understood in their own right [10]. The ability to minimize or even remove potential barriers can make a major strategic difference to the initial decision to undertake a chosen direction as well as the way in which the change is enacted [14]. Inevitably, there are common types of barriers that exist across most business environments, and it is the way they impact a business that is an important focus of attention.
Therefore, this paper has utilized the perception of risks and barriers to understand the constraints within a supply chain to enable a detailed examination of the renewable-energy sector. Risks are identified as “uncertain events” that have an impact on performance and may have undesirable outcomes [15,16] and barriers in supply-chain management are seen as blockages that need identifying and removing or easing to improve performance; the first step in examining the sector is to identify these risks and barriers specifically for the renewables sector [13,17]. Therefore, understanding of the potential risks and barriers that a supply chain may be subjected to enables proactive strategies to be developed that further enable the supply chain to either avoid the potential risk or, if that is not possible, to ensure the risk itself can be adequately managed to minimize its impact on the supply-chain performance both now and in the future [18,19,20]. The first step is to acknowledge there are risks in the supply chain that need to be managed [21]. The authors of [6,22] identify the need to understand the supply-chain barriers within the renewable sector to enable the development and successful implementation of needed projects to meet renewable-energy targets. This focus on developing effective solutions following the identification of the risks and barriers is echoed by [23,24], who discuss that, rather than viewing barriers as stand-alone issues that need to be targeted and removed, barrier identification should be undertaken holistically, thereby ensuring solutions (termed bridges) can be adequately developed and implemented. Thus, a detailed understanding of the holistic supply-chain potential including risks and barriers is crucial to enable a full understanding of the range issues affecting the system.
The holistic nature of systems thinking enables a more informed understanding surrounding dynamic decision making [25,26]. Ensuring the form of communication and language used is visual and diagrammatic, by translating perceptions into explicit pictures, highlights the key risks and barriers as a result of interaction between players in the system. This approach enables both a useful communication tool to present the perceptions and their interconnectivity but also enhances and informs discussions when exploring future developments and improvements [26]. One particularly useful approach towards understanding the dynamics of supply-chain systems is through using a casual loop diagram, which enables development of a big-picture view [27]. However, exploring the interrelationships within the system requires a more effective method to analyze and characterize the nature of systems and explore the issues that prevent companies from operating within the renewable-energy supply sector. Therefore, in this research, the authors apply the theory of constraints (ToC) approach [28] to characterize the system, and identify the key risks and barriers surrounding the reasons why companies are hesitant to work within the renewables supply chain. The current reality tree (CRT) is used to construct the diagram from which the analysis is carried out. To utilize the ToC approach, we focused on risks as potential constraints and barriers as established constraints within the system.
ToC identifies the potential bottlenecks (constraints) to the performance of a system and/or process [17]. These constraints are identified through initially identifying undesirable effects (UDEs). These UDEs are effects that inhibit a system’s performance and, in the context of this study, UDEs would be the perceived barriers and risks companies see as preventing them entering the renewables supply chain [29]. Although, traditionally, the ToC approach has been applied to single organizations as a primarily operations management technique, there is evidence of ToC being applied within the supply-chain perspective [30] and the understanding of a system from ToC analysis [7].
In a significant portion of ToC literature and case studies, the system tends to be viewed as an individual organisation, albeit with influences coming in from the external environment [31]. However, within this research, the ToC theory was applied across the renewable supply chain; thereby, the system in this case was viewed as the whole supply chain rather than an individual company (that is, all the tiers of the supply chain are considered to ensure the full chain is characterized). This view of the system is in-line with the concept of the extended enterprise [32]. The extended enterprise perspective aligns well with the views of [17,33], who explore the idea that the system under consideration in ToC can be a chain composed of many links, or networks of chains, thereby suggesting its appropriate application and usage within supply-chain management. This system perspective is further highlighted by [34] when they estimated only about 20 percent of potential improvement initiatives are within the responsibility of an individual organisation, whereas 80% involve the responsibility of other parties. The constraint-based approach to performance improvement needs to recognize the importance of identifying the constraints that prevent the supply chain and its members from achieving the necessary performance requirements [30]. Again, reiterating the wider system approach. The renewable supply chain is seen to currently have a variety of constraints that need to be understood in detail associated with development and capacity expansion, especially given the short time scales needed to meet the 2030 and 2050 targets [4,6].
Within the ToC approach is the Current Reality Tree (CRT) diagram, which enables the existing and available system state to be presented [35], therefore allowing discussion to develop on which constraints need to be tackled. The advantage of the CRT is that it enables the development of a diagram that succinctly presents a problem scenario utilizing the understanding of the perceived issues within a system [36]. It explores the issue via a cause-and-effect approach allowing the identification and understanding of the interconnectivity of risks and barriers which are the system constraints.
To summarize, the use of ToC in a supply-chain system has gained acceptance [37] and can be seen to have been used as an appropriate management tool to explore and manage potential supply-chain improvements [38]. Utilization of the ToC has been effectively used to explore the potential barriers within the UK food supply chain [39], where it outlined ToC as an effective means by which businesses can manage and navigate those barriers. Our research is focused on identifying and understanding the perceived risks and barriers to the renewable supply chain both now and for future development. By viewing these risk and barriers as constraints for capacity growth within the supply chain, we are able to explore these perceptions through a ToC lens on the system, identifying any bottlenecks (constraints) that would limit a sector from achieving its targets [17]. The ToC approach not only offers a recognized systematic approach for exploring the renewable supply chain’s current growth constraints but also offers a useful visual communication tool to examine and discuss future strategic decision making to remove the barriers to future growth potential.

3. Methodology

The research supporting this paper was split into three distinct phases [40]. Figure 1 shows a diagram of the overall research methodology. Phase 1 research resulted in the identification of a series of risks and barriers affecting the development of renewable supply chains. This information was obtained through three stage approach consisting of a comprehensive literature review, focus groups and individual interviews with industry experts. Phase two involved a survey of companies in order to explore and identify any further risks and barriers and also to understand the ways in which the companies recognized these risks and barriers as potential issues in order of importance to the companies. Phase three of the research built on the data gathered from phase one and two by applying the theory of constraints (ToC) methodology in order to characterize how the barriers and enablers impact a company’s motivations to invest its assets and enter the renewables supply-chain sector. In particular, one of the key aspects of the ToC approach was adopted: constructing a current reality tree (CRT) diagram. This diagram is useful to illustrate the interconnectedness of the risks and barriers within the renewable supply-chain system and to identify the key UDEs from which it is possible to provide solutions to remove these UDEs. This phase is the main element for the analysis being presented in this paper.
To explore the perceptions of risks and barriers in the renewable-sector supply chain, phase one identified an agreed set of factors which were obtained from analyzing secondary data and then validating this data through conducting a series of round-table discussions with key renewables-sector stakeholders. The roundtable discussions provide a forum for exploring group opinion with a variety of stakeholders, thereby offering an informed starting point [40,41]. The round-table discussions included contributions from individuals representing the Welsh Government, key renewable-technology companies and industry sector bodies. The engagement of these stakeholders ensured a cross section of views and opinions, encapsulating the perceptions of risks and barriers informing the study. In addition, the authors undertook a series of semi-structured interviews with companies currently operating within the renewable sector and industry bodies to discuss in detail what these companies felt the risks and barriers were. This enabled the authors to determine a more detailed and nuanced viewpoint from within the industry [40,42]. This triangulation approach ensured a coherent and agreed set of risks and barriers as a robust foundation for the research.
Phase two was focused on obtaining further information pertaining to the risks and barriers in order to assess how they were perceived by a range of companies operating both within and outside the renewable-energy sector supply chain [43]. Its purpose was to build up further layers of information as to the barriers and risks and also to start to cluster and categorize the outputs ready for phase-three modelling. The survey was sent out to over 500 companies. The survey was made available electronically in order to enable ease of access and to make completion as straightforward as possible [44]. A total of 297 companies completed the survey with a range of; manufacturing, technology development, consultancy, engineering, installation, and support and composites companies completing the work [45]. Importantly for the research, the companies encompassed three levels of engagement with the renewable sector, namely, those companies currently working entirely within the UK renewable-energy supply chain (representing 28% or 83 companies); those companies whose portfolio included some UK renewable-energy supply-chain work (representing 46% or 136 companies); and those companies not engaged in any way with the renewables energy supply chain (representing 26% or 78 companies) [46]. The segmentation ensured the data captured views and opinions not only of companies within the renewable-technology supply chains but also from companies yet to work within the sector. It was felt important to elicit such views so we could explore perceptions of risks and barriers from those who could potentially engage in the future and, therefore, enhance the latent overall capacity of the supply chain.
Phase three of the research focused on characterizing the current state of the UK renewable-energy supply-chain sector in the UK. This phase aimed an ‘making sense’ of the complex arrangement of barriers and enablers and characterizing the way in which they interacted with each other. To do this, the ToC method was employed. ToC allows for the construction of a series of ‘trees’ that enable logical thought and systematic analysis of how the risks and barriers interact. The ‘tree’ developed in this study was the current reality tree (CRT). Utilizing the findings from phases 1 and 2 of the research methodology, a detailed CRT was constructed which shows the complexity of interaction between the elements and also provides the basis for solution generation.
The examination of the identified risks and barriers undertaken in phase two of the research programme were used as the ‘constraints’ that impacted a company’s ability to enter the renewables supply chain. Thus, by visualizing the risks and barriers as constraints, it was possible to systematically build the CRT. The list of risks and barriers is key to identifying the relative importance of each risk/barrier within the supply chain but alone they could offer a linear comprehension. However, by utilizing the risks/barriers in the form of constraints, it was possible to develop a CRT diagram that then gave a clear sense of the constraint’s influence and interconnectivity within the system structure. The CRT approach offers a useful methodology to explore the current system status and inform discussions on how to develop the system to remove or reduce the impact of constraints both known and initially hidden [37]. The aim of the CRT was, therefore, to create a picture and establish a set of reasons why there was resistance behind companies entering the renewables supply chain.
To explore the validity of the constructed CRT diagram, a meeting was held with renewable-industry experts. The diagram was presented and discussed to facilitate feedback and comments on the representation to refine the final version. This enabled discussions to explore whether the diagram did indeed offer a realistic representation of the renewable sector as understood by the industry actors and, hence, can inform supply-chain strategic decision making in the future.

4. Data Collected and Results

From the phase one and two research (secondary data analysis, round-table meetings, large-scale survey and interviews) nine risks, five barriers and six undesirable effects were identified. Each risk and barrier is identified alongside the percentage of respondents who identified each risk and barrier in Table 1 below.
The authors then assembled a team of experts made up of academics with specific knowledge and expertise in renewable supply chains and supply chains in general, CEOs of engineering and manufacturing companies who work within and outside the renewables sector, government support agencies that focus on innovation and manufacturing support to the industry and sector skills councils from the renewables sector. Alongside the information gained from the research phases of study, the team’s joint expertise was used to add to the existing research knowledge base. The team members came to a consensus over the identification of the three key constraints of the system. The key constraints are seen as the three major issues that are deemed to cause problems for engineering and manufacturing companies to enter the renewables supply chain. From these three constraints, it was then possible to add further causes and effects that eventually connect the constraints together to create the CRT. These key constraints were:
  • Poor supply-chain readiness (inability to respond quickly and correctly to opportunities).
  • Lack of suitable policies and government investment in renewables infrastructure (leading to a lack of opportunities for supply-chain companies).
  • Lack of knowledge of the sector by engineering and manufacturing companies (meaning that supply-chain companies are resistant to investing in the sector for fear of a poor return on investment).
The team then discussed the key constraints in turn and identified the six main UDEs. The UDEs offer a cause and effect relationship between the UDE and key constraint. Therefore, in the case of poor supply-chain readiness, this constraint is primarily caused by companies having no clear strategic direction to identify specific technologies to develop and companies not having the resources to support new technologies. Table 2 shows the UDEs and key constraints. In the construction of the CRT, the UDEs are mapped into the CRT in order to understand how the UDEs impact the system performance. Figures 2–6 show the overall CRT and how the UDEs connect to the key constraints in a causal relationship.
In order to construct the CRT, further information was used from the survey to build the tree and join the UDEs together. The survey identified that companies felt that the successful conversion from planned projects to actual projects was too low and, thus, represented a significant financial risk to the companies involved. Therefore, companies chose to remain with their existing customer base rather than take the risk of moving into the renewable supply-chain sector.
This risk is coupled with the perception that renewable-technology projects are frequently seen as ‘one-off’ projects and, thus, do not offer continuity for sustainable business growth. Understandably, such a significant concern over the sustainability of business opportunities was felt by many of the respondents. Particularly where companies are considering diversifying from their established areas of business, uncertainty is created and encompasses a significant risk for the business to consider; one that may prove too strong to ignore [47].
Alongside the concerns over the continuity or availability of opportunities to work within the sector, many of the respondents ranked the risk surrounding a lack of knowledge of the sector by the manufacturing and engineering companies as being another key area of concern. Whilst companies considered their engineering and manufacturing capabilities sufficient to operate within the renewables sector, it was the lack of sector knowledge (sourcing, investment levels, and supplier networks, etc.) that led to hesitancy in entering the market. Therefore, companies needed to have clear and well-developed information about the sector, the type of work and a realistic assessment of the risk and investments needed before they would consider entering the renewables sector.
Thus, there is a need for those shaping the sector to create an environment where the benefits of entering the renewables sector are clear as well as the way that growth opportunities are communicated to a wider business audience and, indeed, the way they are seen to address the key perceived risks.
A further key issue highlighted from the research was the perceived bureaucracy and planning constraints that relate to the siting and building of renewable-energy platforms. Lengthy planning processes and lengthy appeals processes mean that companies are reluctant to plan and maintain assets in readiness for a possible project, particularly one in which companies feel they have little opportunity to affect or influence. The remaining barriers are more clearly in the realm of the renewable sector and businesses interested in engaging in the supply chain [11].
Furthermore, companies explained that it is critical that the main stakeholders within the sector should communicate the economic opportunity more effectively, particularly to those companies that are not already engaged and, thus, are outside the community. To achieve the required capacity of new companies entering the supply chain, it is important that the focus of an activity is not simply on working with companies already operating within the sector but also reaching out to companies not currently engaged and to work with them to ensure their involvement and commitment going forward.
In summary, the results of the multi-phased research enabled the authors to highlight the key risks and barriers as well as the key constraints and the undesirable effects from the perception of industry. This information was utilized in phase three of the research programme to develop a ToC/CRT diagram.

5. Development of the CRT

The original question that was established at the initiation of this research was used as the central consideration in the development of the CRT system diagram. The overarching constraint in the system is that “Insufficient engineering and manufacturing companies are entering the UK renewable-energy supply chain”. The CRT utilizes a cause-and-effect logic approach, allowing the researcher to explore perceptions surrounding the challenges and factors and, therefore, investigate UDEs. In terms of supply-chain capacity growth, especially the potential need for rapid capacity growth, the readiness of the supply chain to respond was seen as key. Figure 2 shows the basic construction of the CRT with the three key constraints feeding into the overall system problem.
Therefore, at the first level of the CRT, Figure 2 shows that when there is a combination of; poor supply-chain readiness along with a lack of suitable policies and government investment in renewables infrastructure and a lack of knowledge of the sector by engineering and manufacturing companies, this leads to the key problem, in that insufficient engineering and manufacturing companies are entering the UK renewable-energy supply chain. From here, the CRT is then developed by working downwards to attach causes to each of the main constraints. In doing so, a CRT for each constraint is developed that shows the cause and effect relationships that cause the constraint to occur.

6. Discussion

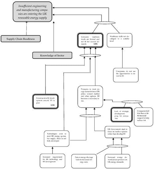
CRT diagrams for each of the three identified constraints are shown in Figure 3, Figure 4 and Figure 5. This led to a detailed representation of the interconnectivity of the issues and discussed factors with the stakeholders. The exploration of these detailed diagrams illustrates the modelling of the interconnections that are present within the system. As an example of how the CRT is constructed, the first of the key constraints is Poor Supply-Chain Readiness, illustrated in Figure 3. Working downwards from this constraint we can see that the two main issues that lead to the key constraint are “There are insufficient networks around the development of renewable energy technology supply chains” and, “Companies lack a clear strategic direction to identify specific technologies to develop”. Both issues are connected together by an ellipse before going into the main constraint. This indicates that both issues work together in the form of an ‘And’ gate, contributing to the main constraint. Working down to the next level in the tree, we see that the next set of issue identified are “Companies do not have the resources to support new technologies”, ‘And’ “Companies do not see suitable support coming from government to assist in developing renewable energy technologies” ‘And’ “Many renewable energy technologies exist but companies are not given clear guidance as to which technology to develop”. These three issues working together lead to the creation of the constraint above, namely, “Companies lack a clear strategic direction to identify specific technologies to develop”. Moving further down the tree and the next three issues, “Companies are fully engaged with current clients to risk investing in renewable energy technologies” ‘And’ “renewable energy technologies is seen as requiring major changes that are least afforded by companies” ‘And’ “Company resources are fully employed, and bad experience of past projects inhibit future development” working together, lead to the creation of the constraint “Companies do not have the resources to support new technologies”. The team worked down the tree in the same way, working out the interconnectivity and interlinkages between the elements of the tree.
Two elements stand out for the degree to which they are potential bottlenecks in the system. Firstly, the lack of resources that companies need to support new technologies is a culmination of preceding factors, which would suggest a significant area to be addressed for this part of the system to be improved. The need for a clear strategic direction identifying specific technologies to develop is a second area of constraint. Adopting the systems perspective would suggest that attention here can have a greater return on the system.
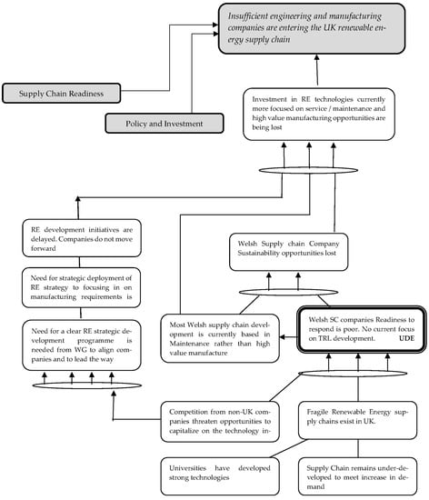
The second key area of the CRT relates to lack of policy and investment, shown in Figure 4. The CRT identifies the issues around the need for a clear renewable-energy strategic development programme. Thus, themes emerge from the CRT that can enhance the way that the overarching system is enhanced. The final key area shown in Figure 5 appears a little more straightforward to understand, as there is a clear element where factors are coalescing; namely, the company readiness levels being unfit to meet future demand. Once again, this resonates with the strategic aspects already identified in the previous two key constraints, as the lack of clear direction inhibits the ability and capacity for companies to develop requisite skills.
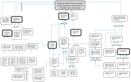
As indicated from the more detailed breakdown of the three key areas in the CRT, the goal is to understand the interconnectivity and relational factors to highlight potential bottlenecks and, hence, open discussion surrounding the UDEs of the system under examination [37]. Figure 6 shows the full CRT with all three key areas interlinked. The impact of such an approach is to show the complex interactivity of the issue and how, through identifying and eliminating of the key UDEs that are constraints in the system, supply-chain growth can begin. By identifying the key UDEs, the system can then focus its attention on resolving or minimizing their effect to improve the performance of the whole [29]. Inevitably, parts of the system will have different impacts, both positive and negative. Thus, for effective change to take place, the most fundamental bottlenecks are where resources should be targeted. Indeed, the process of developing the CRT diagram and recognition of UDEs is an important opportunity for discussion and further understanding of the way the system operates, reflecting the learning inherent in utilizing systems thinking. The construction of the CRT high-level diagram outlined 45 separate factors associated with exploring the overall statement ‘Insufficient engineering and manufacturing companies are entering the UK renewable-energy supply chain. Thus, the CRT diagrams were examined to identify the most problematic UDEs highlighting the factors with the majority of interconnectivity links. From this, analysis of six key UDEs can be discerned, as illustrated in Table 2. Therefore, to improve the capability of the system to increase capacity in the renewable supply chain, there is a need to focus on the six key UDEs.
To effectively explore UDEs and outline the ToC constraints in the system, the research then assessed each UDE in terms of the risks and barriers used to drive the investigation (outlined in Table 1). From the perspective of supply-chain readiness, the two key UDEs identified brought to the forefront risks surrounding ‘uncertainty development’ and ‘lack of continuity’ and the barrier surrounding the ‘adaptation of expertise’. Under the policy and investment section of the diagram, there is a focus on the risks ‘competitiveness’, ‘lack of knowledge of the sector’ issues and primarily connected to the barriers such as ability of to ‘connect to supply chain members’ and ‘the readiness to respond’ factors. In the skills section of the CRT, one key UDE was highlighted and is found to be particularly focused on risks such as ‘uncertainty development’ and ‘lack of knowledge of the sector’ and is a direct result of barriers such as ‘adaption of expertise’ and ‘readiness of business to respond’.
The analysis of the key UDEs highlights the urgent need for policy development and intervention to promote the needed environment for sector development and strategic-direction guidance. This finding aligns well with the policy risk analysis conducted by [48]. What also becomes clear when focusing in on the six key UDEs and their contributing risks and barriers is the needed focus on skills development both within specific renewable-technology areas but also in supply-chain knowledge and development. This has the added advantage of increasing and developing knowledge and opportunities for innovation and performance improvement, as the recognized supply-chain system and collaborative relationship density increases [49]. As a result, there is the potential for a positive impact on supply-chain performance, readiness, and competitiveness opportunities [50]. Interestingly, skills development as a barrier to the adaption of expertise is ranked quite highly, which aligns with [51] indicating this is still an issue 21 years on.
Adopting a design thinking approach to the renewable supply chain provides the advantage of looking at the problem as an extended enterprise holistic system. As stated by [37], “In ToC parlance the design thinking can help discover hidden constraints of a business problem and help design a solution which is technologically feasible and strategically viable to overcome constraints”. Hence, from the ranking exercise achieved by the survey combined with the interviews and round-table discussions, an understanding of the importance of each risk and barrier in relation to each other and the overall view of the respondents was used to develop the ToC CRT diagram. This enabled us to explore how the perceived risks and barriers are connected and, therefore, examine how the hard and soft indicators within cause and effect are identified [52].
The identification of the key UDEs and their associated risks and barriers, although interesting, is only step one. Detailed cause-and-effect analysis is needed to fully explore the root causes. This will then allow research into, and the construction of, a future reality tree (FRT) and, therefore, enable detailed discussion around moving from the CRT to the future reality tree [33,52]. It is clear from the ToC mapping presented in this discussion where the significant aspects of further study should be focused. Indeed, this is where the value of the methods we are exploring in this paper are most evident. The UDEs evident in the analysis are significant factors that will inevitably impact on the ability to meet ambitious targets such as the UN Sustainable Development ambitions for 2030. A vibrant renewable-energy sector underpins the ambitions of many of the UN Goals, not only in the generation of sustainable, climate-friendly energy sources but also in the creation of employment and sustainable communities [53].

7. Conclusions and Recommendations

Through a multi-phased research approach, the authors were able to obtain critical information on why manufacturing and engineering companies did not enter the renewable energy sector. Phases 1 and 2 of the research study involved; secondary data analysis, round-table meetings, a large-scale survey and interviews. From this, nine risks and five barriers to entry into the market were identified. Further analysis of the risks and barriers (Table 1) along with further survey feedback led the expert team to identify the three key constraints which were deemed the major reasons as to why companies did not enter the renewables market. From here, six undesirable effects were identified which acted as the causes of the constraints (Table 2) and, from there, the CRT could be constructed to show all contributing factors.
The study identified that three key constraints were present in the system. They included; poor supply-chain readiness leading to a company’s inability to respond quickly and correctly to opportunities, a lack of suitable policies and government investment in the renewables infrastructure (which leads to lack of opportunities for supply-chain companies) and a lack of knowledge of the sector by companies, meaning that supply-chain companies are resistant to investing in the sector for fear of poor return on investment. All three constraints, either individually or combined, play a key role in why companies do not enter the renewables supply chain.
The ToC CRT was effective in that it allowed the research to develop a holistic view of the renewable-technology supply chain with a view to exploring the implications and challenges of the rapid capacity growth needed to supply sufficient technology to meet renewable-energy usage targets over the next 30 years. Analyzing a supply chain can be highly complex; however, adopting this high-level system view allowed an exploration of the key issues from a strategic level. Utilizing the CRT approach to analyze the system indicated six key UDEs to focus on to enable capacity growth within the sector. Thereby, the need for a multifaceted approach to developing the capacity in the renewable-technology supply chain was highlighted.
Taking a systemic view, utilizing ToC as a tool stimulates communication and discussion of identified factors, i.e., the risks and barriers, by a range of stakeholders. Such interaction is critical to inform future development, e.g., planning and policy making. It cannot be left to individual companies to make the necessary changes; a systems approach considering development of the holistic supply chain, as well as policy-level intervention, is required. What is clear when analyzing the holistic system is that this multifaceted approach will be needed to enable capacity growth in the renewable-technology supply chain to occur in a sustainable fashion, ensuring a resilient industry sector for the future. Thus, applying ToC methods can realize value for a range of stakeholders and is an approach to be advocated for to fully understand and develop a system’s capacity and capability.
Utilizing an iterative approach to the development of the CRT further reflects the systems thinking that informs the study, recognizing the importance of a non-linear methodology, underpinning the validity of the ToC. Furthermore, we promote the ToC as a suitable method to critically understand a system in its entirety, so that the most opportune intervention can be made to enable stronger performance.
As the global factors impacting energy supply continue to ripple through economic confidence, the opportunity for a stronger strategic direction to be identified and communicated is necessary if companies are to provide the capacity growth required for UK provision. Combining these outputs with the phase 1 round-table discussions and interviews, it is possible to determine that both government and the renewables sector must play a key role in assisting companies to enter the renewables market by committing to renewables and opening markets that allow companies to have the confidence to invest and compete within the sector. Likewise, the overly bureaucratic issues around planning are seen as an inhibitor to companies’ readiness to respond to the opportunities offered in the renewables market. This issue further connects the fear that there are already too many international competitors in the market and that Welsh companies would find it difficult to break into this market when supply chains and the level of technical knowledge of the sector is not yet fully developed.

Author Contributions

Conceptualization, R.M.-J. and P.D.; methodology, R.M.-J., P.G.D. and A.T.; software, P.G.D.; validation, A.T.; formal analysis, R.M.-J., P.G.D. and A.T.; investigation, R.M.-J. and P.G.D.; resources, R.M.-J., P.G.D. and A.T.; data curation, R.M.-J. and P.G.D.; writing—original draft preparation, R.M.-J. and P.G.D., writing—review and editing, A.T.; visualization, R.M.-J., P.G.D. and A.T.; supervision, R.M.-J., P.G.D. and A.T.; project administration, P.G.D. All authors have read and agreed to the published version of the manuscript.

Funding

This research received no external funding.

Institutional Review Board Statement

Not applicable.

Informed Consent Statement

Informed consent was obtained from all subjects involved in the study.

Data Availability Statement

Not applicable.

Conflicts of Interest

The authors declare no conflict of interest.

References

  1. Available online: https://www.gov.uk/government/news/new-plans-to-make-uk-world-leader-in-green-energy (accessed on 4 August 2022).
  2. Available online: https://assets.publishing.service.gov.uk/government/uploads/system/uploads/attachment_data/file/936567/10_POINT_PLAN_BOOKLET.pdf (accessed on 4 August 2022).
  3. United Nations. The Millennium Development Goals Report; UN: New York, NY, USA, 2015. [Google Scholar]
  4. Available online: https://www.futuregenerations.wales/about-us/future-generations-act (accessed on 4 August 2022).
  5. Available online: https://ce-hub.org/knowledge-hub/uk-industrial-decarbonisation-strategy/#:~:text=2021%2C%20BEIS%20The%20Industrial%20decarbonisation%20strategy%20is%20the,Plan%20for%20a%20green%20industrial%20revolution%2C%20the%20strategy%3A (accessed on 4 August 2022).
  6. Department for Business, Energy and Industrial Strategy (BEIS). UK Draft National Energy and Climate Plan; BEIS: London, UK, 2019.
  7. Thomas, A.J.; Mason-Jones, R.K.; Turner, D.; Davies, P.; O’Doherty, T.; O’Doherty, D.; Mason-Jones, A.; Murphy, L. Tidal marine energy in the UK: Identifying the future challenges for supply chain development. In Proceedings of the 11th International Conference on Manufacturing Research, ICMR, Cranfield, UK, 19–20 September 2013; pp. 655–660. [Google Scholar]
  8. Bourgeois, L.J. Strategic goals, perceived uncertainty, and economic performance in volatile environments. Acad. Manag. J. 1985, 28, 548–573. [Google Scholar]
  9. Duan, X.; Jin, Z. Positioning decisions within strategic groups: The influences of strategic distance, diversification and media visibility. Manag. Decis. 2014, 52, 1858–1887. [Google Scholar] [CrossRef]
  10. Sharma, S.K.; Singh, R.; Matai, R. Force field analysis of Indian automotive strategic sourcing risk management enablers and barriers. Meas. Bus. Excel. 2018, 22, 258–275. [Google Scholar] [CrossRef]
  11. Kaplan, R.S.; Mikes, A. Available online: https://hbr.org/2012/06/managing-risks-a-new-framework (accessed on 4 August 2022).
  12. Oxford Analytica. Russia’s Slimmed-Down War Aims Still Rule Out Peace. Expert Brief. 2022. [Google Scholar] [CrossRef]
  13. Towill, D.R. The seamless supply chain—The predator’s strategic advantage. Int. J. Technol. Manag. 1997, 13, 37–56. [Google Scholar] [CrossRef]
  14. Ramesh, A.; Banwet, D.; Shankar, R. Modeling the barriers of supply chain collaboration. J. Model. Manag. 2010, 5, 176–193. [Google Scholar] [CrossRef]
  15. OGC. An Introduction to Prince2: Managing and Directing Successful Projects; Axelose, Stationary Office: London, UK, 2009. [Google Scholar]
  16. Hubbard, D.W. The Failure of Risk Management: Why It’s Broken and How to Fix It; John Wiley & Sons: Hoboken, NJ, USA, 2009. [Google Scholar]
  17. Golratt, E.M. What Is This Thing Called Theory of Constraints and How Should It Be Implemented? North River Press: New York, NY, USA, 1990. [Google Scholar]
  18. Childerhouse, P.; Hermiz, R.; Mason-Jones, R.; Popp, A.; Towill, D.R. Information flow in automotive supply chains—Identifying and learning to overcome barriers to change. Ind. Manag. Data Syst. 2003, 103, 491–502. [Google Scholar] [CrossRef]
  19. Manuj, L.; Mentzer, J.T. Global supply chain risk management strategies. Int. J. Phys. Distrib. Logist. Manag. 2008, 38, 192–223. [Google Scholar] [CrossRef]
  20. Olson, D.L.; Wu, D.D. A review of enterprise risk management in supply chain. Kybernetes 2010, 39, 694–706. [Google Scholar] [CrossRef]
  21. Waters, D. Supply Chain Management: An Introduction to Logistics, 2nd ed.; Bloomsbury Publishing: London, UK, 2008. [Google Scholar]
  22. Available online: https://cdn.ymaws.com/www.renewableuk.com/resource/resmgr/publications/reports/Working_for_a_Green_Britain2.pdf (accessed on 4 August 2022).
  23. Fawcett, S.E.; Magnan, G.M.; McCarter, M.W. A Three-Stage Implementation Model for Supply Chain Collaboration. J. Bus. Logist. 2008, 29, 93–112. [Google Scholar] [CrossRef]
  24. Mason-Jones, R.; Davies, P.; Thomas, A.; Mason-Jones, A.; O’Doherty, D. Tidal energy supply chains: Do you want to dip your toe in the water? Sustain. Des. Manuf. 2014, 2014 Pt 2, 825. [Google Scholar]
  25. Ackoff, R.L. Systems thinking and thinking systems. Syst. Dyn. Rev. 1994, 10, 175–188. [Google Scholar] [CrossRef]
  26. Checkland, P. Systems Thinking, Systems Practice; Wiley: Hoboken, NJ, USA, 1999. [Google Scholar]
  27. Manni, K.E.; Cavana, R.Y. Systems Thinking, System Dynamics: Managing Change and Complexity; Pearson: London, UK, 2003. [Google Scholar]
  28. Gupta, M.C.; Boyd, L.H. Theory of constraints: A theory for operations management. Int. J. Oper. Prod. Manag. 2008, 28, 991–1012. [Google Scholar] [CrossRef]
  29. Librelato, T.P.; Lacerda, D.P.; Rodigues, L.H.; Veit, D.R. A process improvement approach based on the Value Stream Mapping and Theory of Constraints Thinking Process. Bus. Process Manag. J. 2014, 20, 922–949. [Google Scholar] [CrossRef]
  30. Simatupang, T.M.; Wright, A.C.; Sridharan, R. Applying the theory of constraints to supply chain collaboration. Supply Chain Manag. Int. J. 2004, 9, 57–70. [Google Scholar] [CrossRef]
  31. Mabin, V.J.; Davies, J. The TOC thinking process. In Theory of Constraints Handbook; Cox, J.F., III, Schleier, J.G., Jr., Eds.; McGraw Hill: New York, NY, USA, 2010; pp. 631–669. [Google Scholar]
  32. Womack, J.P.; Jones, D.T. Lean Thinking Banish Waste and Create Wealth in Your Corporation, 2nd ed.; Free Press, Simon & Schuster, Inc.: New York, NY, USA, 2003. [Google Scholar]
  33. Dettmer, H.W. The Logical Thinking Process: A Systems Approach to Complex Problem Solving; ASQ Quality Press: Milwaukee, WI, USA, 2007. [Google Scholar]
  34. Bowersox DJCloss, D.J.; Stank, T.P. Ten mega-trends that will revolutionise supply chain logistics. J. Bus. Logist. 2000, 21, 1–16. [Google Scholar]
  35. da Costa, J.M.H.; Amaral, C.S.T.; Fernandes, S.D.C.; Rozenfeld, H. A new way to diagnose the new product development process based on recurring current reality trees. Bus. Process Manag. J. 2019, 25, 667–687. [Google Scholar] [CrossRef]
  36. Kim, S.; Mabin, V.J.; Davies, J. The theory of constraints thinking processes: Retrospect and prospect. Int. J. Oper. Prod. Manag. 2008, 28, 155–184. [Google Scholar] [CrossRef]
  37. Banerjee, A.; KMukhopadhyay, K. A contemporary TOC innovative thinking process in the backdrop of leagile supply chain. J. Enterp. Inf. Manag. 2016, 29, 400–443. [Google Scholar] [CrossRef]
  38. Costas, J.; Ponte, B.; Fuente, D.; Pino, R.; Puche, J. Applying Goldratt’s theory of constraints to reduce the bullwhip effect through agent-based modeling. Expert Syst. Appl. 2015, 42, 2049–2060. [Google Scholar] [CrossRef]
  39. Oglethorpe, D.; Heron, G. Testing the theory of constraints in UK local food supply chains. Int. J. Oper. Prod. Manag. 2013, 33, 1346–1367. [Google Scholar] [CrossRef]
  40. Cooper, D.R.; Schindler, P.S. Business Research Methods, 12th ed.; McGraw-Hill International: New York, NY, USA, 2013. [Google Scholar]
  41. van Hoek, R.; Johnson, M. Sustainability and energy efficiency: Research implications from an academic roundtable and two case examples. Int. J. Phys. Distrib. Logist. Manag. 2010, 40, 148–158. [Google Scholar] [CrossRef]
  42. Qu, S.Q.; Dumay, J. The qualitative research interview. Qual. Res. Account. Manag. 2011, 8, 238–264. [Google Scholar] [CrossRef]
  43. De Vaus, D. Surveys in Social Research, 6th ed.; Routledge: London, UK, 2014. [Google Scholar]
  44. Wright, K.B. Researching Internet-Based Populations: Advantages and Disadvantages of Online Survey Research, Online Questionnaire Authoring Software Packages, and Web Survey Services. J. Comput. Mediat. Commun. 2005, 10. [Google Scholar] [CrossRef]
  45. Baruch, Y.; Holtom, B.C. Survey Response Rates and Trends in Organizational Research. Hum. Relat. 2008, 61, 1139–1160. [Google Scholar] [CrossRef]
  46. Royal Academy of Engineers. Making Green Growth Real: UK Offshore Wind Supply Chain; Royal Academy of Engineers: London, UK, 2011. [Google Scholar]
  47. Kim, M.; Chai, S. Assessing the impact of business uncertainty on supply chain integration. Int. J. Logist. Manag. 2016, 27, 463–485. [Google Scholar] [CrossRef]
  48. Gatzert, N.; Kosub, T. Determinants of policy risks of renewable energy investments. Int. J. Energy Sect. Manag. 2017, 11, 28–45. [Google Scholar] [CrossRef]
  49. Zhang, D.; Wang, C.-H.; Zheng, D.; Yu, X. Process of innovation knowledge increase in supply chain network from the perspective of sustainable development. Ind. Manag. Data Syst. 2018, 118, 873–888. [Google Scholar] [CrossRef]
  50. Zelbst, P.J.; Green Jr, K.W.; Sower, V.E.; Reyes, P. Impact of supply chain linkages on supply chain performance. Ind. Manag. Data Syst. 2009, 109, 665–682. [Google Scholar] [CrossRef]
  51. Painuly, J.P. Barriers to renewable energy penetration; a framework for analysis. Renew. Energy 2001, 24, 73–89. [Google Scholar] [CrossRef]
  52. Mabin, V.J.; Forgeson, S.; Green, L. Harnessing resistance: Using the theory of constraints to assist change management. J. Eur. Ind. Train. 2001, 25, 168–191. [Google Scholar] [CrossRef]
  53. Welsh Government. Energy Generation in Wales. 2019. Available online: https://gov.wales/energy-generation-wales-2019 (accessed on 4 August 2022).
Figure 1. Research strategy employed.
Figure 1. Research strategy employed.
Sustainability 14 13307 g001
Figure 2. The three key system constraints identified from the survey and linked to the current reality tree.
Figure 2. The three key system constraints identified from the survey and linked to the current reality tree.
Sustainability 14 13307 g002
Figure 3. Supply-chain-readiness area of the CRT diagram.
Figure 3. Supply-chain-readiness area of the CRT diagram.
Sustainability 14 13307 g003
Figure 4. Policy-development area of the CRT diagram.
Figure 4. Policy-development area of the CRT diagram.
Sustainability 14 13307 g004
Figure 5. Knowledge-and-skills area of the CRT.
Figure 5. Knowledge-and-skills area of the CRT.
Sustainability 14 13307 g005
Figure 6. Full ToC mapping of holistic supply chain showing interactions between the three key areas.
Figure 6. Full ToC mapping of holistic supply chain showing interactions between the three key areas.
Sustainability 14 13307 g006
Table 1. Renewable supply chain risks and barriers.
Table 1. Renewable supply chain risks and barriers.
Risks (Percentage of Respondents in Brackets)Barriers
Planning issues (54%)
Too much of a distraction from core business (54%)
Too competitive, may have already lost out (30%)
No perceived long-term opportunity (21%)
Capacity constraints (39%)
Perceived uncertainty in sector (70%)
Lack of knowledge of the sector (86%)
Lack of policy and financial investment in sector (92%)
One-off projects; lack of continuity (86%)
Bureaucracy and planning constraints (36%)
Networking of supply chain members (28%)
Presence of large international companies limiting opportunities for SMEs (29%)
Adaptation of expertise (20%)
Readiness of supply chain to respond (72%)
Table 2. UDEs developed from the key constraints.
Table 2. UDEs developed from the key constraints.
Key ConstraintsKey UDEs Identified
Poor supply-chain readiness
  • Companies have no clear strategic direction to identify specific technologies to develop
  • Companies do not have the resources to support new technologies
Lack of policy and investment
3.
Investment in renewable-energy technologies currently focused on service/maintenance and high-value manufacturing opportunities are being lost
4.
Lack of a clear strategic development programme which is needed to align companies and lead the way
5.
Welsh supply-chain companies’ readiness to respond is poor.
Lack of knowledge of sector
6.
Company readiness levels are limited and not fit for current demands
Publisher’s Note: MDPI stays neutral with regard to jurisdictional claims in published maps and institutional affiliations.

Share and Cite

MDPI and ACS Style

Mason-Jones, R.; Davies, P.G.; Thomas, A. Applying the Theory of Constraints to Explore the UK Renewable-Energy Supply Chain. Sustainability 2022, 14, 13307. https://doi.org/10.3390/su142013307

AMA Style

Mason-Jones R, Davies PG, Thomas A. Applying the Theory of Constraints to Explore the UK Renewable-Energy Supply Chain. Sustainability. 2022; 14(20):13307. https://doi.org/10.3390/su142013307

Chicago/Turabian Style

Mason-Jones, Rachel, Paul G. Davies, and Andrew Thomas. 2022. "Applying the Theory of Constraints to Explore the UK Renewable-Energy Supply Chain" Sustainability 14, no. 20: 13307. https://doi.org/10.3390/su142013307

APA Style

Mason-Jones, R., Davies, P. G., & Thomas, A. (2022). Applying the Theory of Constraints to Explore the UK Renewable-Energy Supply Chain. Sustainability, 14(20), 13307. https://doi.org/10.3390/su142013307

Note that from the first issue of 2016, this journal uses article numbers instead of page numbers. See further details here.

Article Metrics

Back to TopTop