Pyritization in Stone-Building Materials Modeling of Geochemical Interaction
Abstract
1. Introduction
Geological Background
2. Materials and Methods
- –
- scanning electron microscopy (SEM) combined with an X-ray energy dispersion microscope (EDS). This made it possible to analyze the chemical composition of the samples in the micro-areas. For this purpose, an (SEM) FEI Quanta 200 FEG electron microscope equipped with an X-ray spectrometer (EDX Genesis) and a backscattered electron detector (BSE) was used. The tests were carried out on fresh fractures of piece samples, sputtered with elemental carbon.
- –
- Microscopic observations in reflected light were carried out using a Motic Panthera TEC POL trin polarizing microscope. The micrographs were taken using a high-sensitivity microscope camera with an sCMOS matrix and a shutter type Globar Shutter of Motic Pro-S5 Lite. This allowed the mineral composition to be determined. The observations were made on rock preparations impregnated with epoxy resin. Preparations were covered with a coverslip with dimensions of 24 × 46 mm. In addition, during the course of observation with polarized reflected and transmitted light, an optical waveguide, a quarter-waveguide and a quartz wedge were used.
- –
- Mercury porosimetry was used to identify textural characteristics. The effective porosity, the specific surface area of the pore space and the average pore diameter were determined [35].
- –
- Pearson’s linear correlation coefficient for two variables was determined on the basis of [36].
3. Results
3.1. Mineralogical Characteristics of the Studied Material
3.2. Textural Features of the Sandstone Pore Space
3.3. Geochemical Research
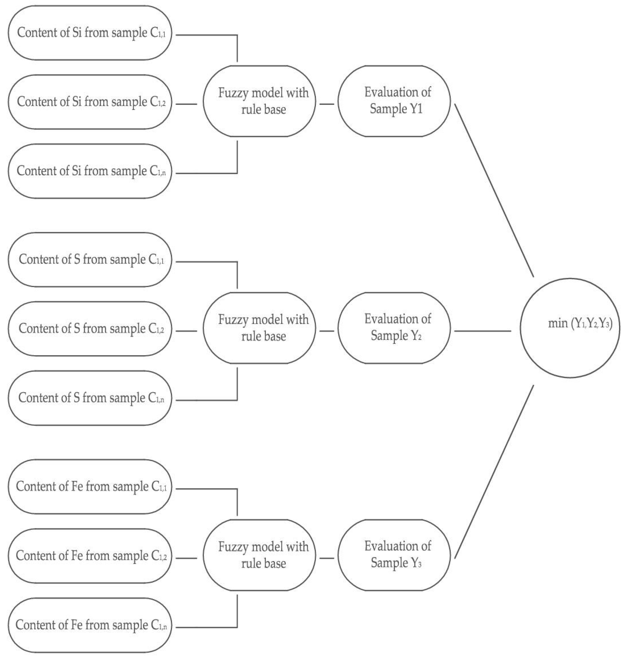
3.4. The Process of Fuzzy Inference
3.4.1. Functions of Membership, Fuzzy Inference
- Gauss curve
- σ—standard deviation
- m—mean expected value
- t—independent variable.
- 2.
- Sig-curve
- a—growth rate
- c—inflection point
- t—independent variable.
3.4.2. Fuzzification
- Three input variables for the percentage of Si, S and Fe (linguistic variables are the input variables).
- One output variable Y (linguistic variable is the output variable).
3.4.3. Knowledge Representation
3.4.4. Inference
3.4.5. Defuzzification
- cl—fuzzy set center.
- μF (l)—function of membership of fuzzy sets F (l) corresponding to a given input variable.
4. Discussion
5. Conclusions
Author Contributions
Funding
Institutional Review Board Statement
Informed Consent Statement
Data Availability Statement
Acknowledgments
Conflicts of Interest
References
- Hydzik-Wiśniewska, J.; Pękala, A. The evaluatin of the physico—Mechanical properties of selected carpathian sandstone in terms of their use as a armourstone. Arch. Min. Sci. 2019, 64, 65–77. [Google Scholar] [CrossRef]
- Duszyński, R. Ecological techniques of bank protection and river revitalization. Mar. Geotech. 2007, 6, 341–351. (In Polish) [Google Scholar]
- Wilczyńska-Michalik, W.; Michalik, M. Deterioration of rock materials in buildings in Krakow. Geol. Rev. 1995, 43, 227–235. [Google Scholar]
- Wilczyńska-Michalik, W. Influence of Atmospheric Pollution on the Weathering of Stones in Cracow Monuments and Rock Outcrops in Cracow, Cracow Częstochowa Upland and the Carpathians; Wydawnictwo Naukowe Akademii Pedagogicznej: Kraków, Poland, 2004. [Google Scholar]
- Buciak, R. Sandstone weathering in urban environment on the example of observation of wall cladding in exits from the Warsaw metro. Geol. Rev. 2012, 60, 554–562. [Google Scholar]
- Rembiś, M. Physical and Mechanical Modification of Sandstone Properties Applying the Methods of Structural Rock Strengthening with the Chemicals Containing Tetraethoxysilane; Publishing House of the AGH: Kraków, Poland, 2013. [Google Scholar]
- Gilarska, A. Iron Sulphide Mineralization in Carbonate Rocks and Sandstones from the Tertiary-Mesozoic Contact Zone of the Bełchatów Deposit. (Szczerców Field). In Proceedings of the 11th Meeting of the Petrology Group of the Mineralogical Society of Poland, Chęciny, Poland, 24–27 October 2004; Volume 24, pp. 171–174. [Google Scholar]
- Oliveira, C.M.; Machado, C.M.; Duarte, G.W.; Peterson, M. Beneficiation of pyrite from coal mining. J. Clean. Prod. 2016, 139, 821–827. [Google Scholar] [CrossRef]
- Pękala, A.; Pytel, M. Evaluation of Temporal Leachability of Strontium from Building Materials to Environment. IOP Conf. Ser. Earth Environ. Sci. 2019, 221, 012124. [Google Scholar] [CrossRef]
- Pękala, A. Research on Temporal Leachability of Trace Elements from Opoka-Rocks in The Aspect of Geochemical Environmental Indicators. IOP Conf. Ser. Earth Environ. Sci. 2019, 221, 1755. [Google Scholar] [CrossRef]
- Matschullat, J.; Ottenstein, N.R.; Reimann, C. Geochemical background—Can we calculate it? Environ. Geol. 2000, 39, 900–1000. [Google Scholar] [CrossRef]
- Akgun, A.; Sezer, E.A.; Nefeslioglu, H.A.; Gokceoglu, C.; Pradhan, B. Aneasy-to-use MATLAB program (MamLand) for the assessment of landslide susceptibility using a Mamdani fuzzy algorithm. Comput. Geosci. 2012, 38, 23. [Google Scholar] [CrossRef]
- Król, A. Release of Heavy Metals from Mineral Composites Taking into Account Environmental Impact. Studies and Monographs; Publishing House of the Opole University of Technology: Opole, Poland, 2012. [Google Scholar]
- Pękala, A.; Musiał, M. Modeling the Leachability of Strontium and Barium from Stone Building Materials. Materials 2021, 14, 3403. [Google Scholar] [CrossRef] [PubMed]
- Mamdani, E.H. Applications of fuzzy algorithms to approximate rea-soning using linguistic synthesis. IEEE Trans. Comput. 1977, C-26, 1181. [Google Scholar] [CrossRef]
- Oszczypko-Clowes, M.; Oszczypko, N. The Age of the Youngest Deposits of the Mszana and Szczawa Tectonic Windows (Magura Nappe, Western Carpathians, Poland. In Proceedings of the XVII Congress of Carpathian—Balkan Geological Association, Bratislava, Slovakia, 1–4 September 2002. [Google Scholar]
- Oszczypko-Clowes, M.; Oszczypko, N. The position and age of the younest deposits in the Mszana Dolna and Szczawa tectonic windows (Magura Nappe, Western Carpathians, Poland). Acta Geol. Pol. 2004, 54, 339–367. [Google Scholar]
- Garecka, M. The boundary of the Oligocene—Miocene in the Polish Outer Carpathians on the basis of calcareous nanoplankton. Geol. Rev. 2006, 54, 850–851. [Google Scholar]
- Oszczypko, N. Poland’s stratigraphic table. Carpathians. Paleogene and Neogene. Pol. Geol. Inst. 2008, 7, 397–404. [Google Scholar]
- Gucwa, I.; Ślączka, A. Variability of sedimentation conditions in the Silesian Basin, Rożnów region. Rep. Meet. Sci. Commun. Pol. Acad. Sci. 1979, 211, 220–221. [Google Scholar]
- Ślączka, A.; Unrug, R. Assessment of regional and local variability of the composition of sandstones in the Krosno layers by the method of variance analysis. Yearb. Pol. Geol. Soc. 1972, 42, 373–395. [Google Scholar]
- Bromowicz, J.; Guik, S.; Magiera, J.; Moroz-Kopczyńska, M.; Nowak, T.W. Carpathian sandstones, their raw material importance and use prospects. Sci. J. AGH. Geol. 1976, 2, 1–93. [Google Scholar]
- Moroz-Kopczyńskiej, M. Lithology of the Krosno sandstones in the area between Istebna and Myślenice in the light of their use in the building materials industry. Geol. Work. 1977, 104, 1–66. [Google Scholar]
- Peszat, C.; Buczek-Pułki, M. Variability of the physical and mechanical properties of the Istebna sandstones in the Carpathian area. Sci. J. AGH Geol. 1984, 10, 5–34. [Google Scholar]
- Peszat, C.; Buczek-Pułki, M. Lithological and facies determinants of the variability of the physical and mechanical properties of the Lower Rosno sandstones of the Silesian unit east of Osława. Miner. Resour. Manag. 1994, 10, 355–397. [Google Scholar]
- Peszat, C. Petrography and raw material properties of fluxoturbidite-turbitide glauconite sandstones of the Krosno layers of the Bóbrka-Polana region. Bull. Geol. Inst. 1997, 346, 208–239. [Google Scholar]
- Peszat, C.; Wieser, T. Mineral composition of matrix in thick-bedded Istebna Sandstones (the Polish Flysch Carpathians). Mineral. Pol. 1999, 30, 73–84. [Google Scholar]
- Bromowicz, J.; Górniak, K.; Przystaś, G.; Rembiś, M. Results of petrographic studies of typical reservoir lithofations of Carpathian flysch. Characteristics of the petrophysical parameters of the flysch oil-gas series of the Polish Carpathians. Pol. J. Miner. Resour. 2001, 4, 31–75. [Google Scholar]
- Rembiś, M.; Smoleńska, A. Resistance of selected Carpathian sandstones to salt crystallization and the changes of their microstructure. Miner. Resour. Manag. 2010, 26, 37–59. (In Polish) [Google Scholar]
- Lefeld, J.; Żytko, K. Poland’s Stratigraphic Table. Carpathians. Chalk. Polish Geological Institute; Publishing House of the Ministry of Environment: Warsaw, Poland, 2008.
- Rajchel, J.; Uchman, A. Ichnology of Upper Cretaceous deep—Sea thick—Bedded flysch sandstones: Lower Istebna Beds, Silesian Unit, Outer Carpathians, southern Poland. Geol. Carpathica 2012, 63, 107–120. [Google Scholar] [CrossRef]
- Leśniak, T.; Słomka, T. Sedimentation environment of the lower Istebna strata (upper Senon), Dobczyce region. Geologist 2000, 26, 51–65. [Google Scholar]
- Strzeboński, P. Sedimentary environment of the Istebna beds (Upper Senonin- Paleocene) of the Silesian Beskid Mts. The Polish Flysch Carpathians. Bull. Pol. Geol. Inst. 2001, 396, 147. [Google Scholar]
- Peszat, C. Petrology of the Istebna sandstones of the Czarnia zone between Cieszyn and Wola Komborska (Polish Flysch Carpathians). Bull. Pol. Geol. Inst. 2001, 394, 73–126. [Google Scholar]
- Suchy, P. AutoPore IV 9520 Operators s Manual V1.09. 2008. Available online: https://www.micromeritics.com/Repository/Files/AutoPore_IV_9500_Operator_Manual_Rev_-_Mar_2018.pdf (accessed on 18 August 2022).
- Swan, A.R.H.; Sandilands, M. Introduction to Geological Data Analysis; Blackwell Science: Oxford, UK, 1995; p. 447. [Google Scholar]
- Musiał, M. Untersuchung des Einflusses der Geometrie auf ihre Pakete PCM Wärmespeichereffizienz. Bauphysik 2019, 41, 324–330. [Google Scholar] [CrossRef]
- Lichołaj, L.; Musiał, M. Assessment of the use of vinyl acetate and acrylic copolymers for coating organic phase change materials. Chem. Ind. 2018, 97, 1852. [Google Scholar] [CrossRef]
- Musiał, M. Experimental and Numerical Analysis of the Energy Efficiency of Transparent Partitions with a Thermal Storage Unit. J. Ecol. Eng. 2020, 21, 201–211. [Google Scholar] [CrossRef]
- Pettijohna, F.J.; Potter, P.D.; Siever, R. Sand and Sandstone; Springer: Berlin/Heidelberg, Germany, 1972; pp. 1–618. [Google Scholar]
- Götze, J.; Zimmerle, W. Quartz and silica as guide to provenance in sediments and sedimentary rocks. In Contributions to Sedimentary Geology; Schweizerbart: Stuttgart, Germany, 2000; Volume 21. [Google Scholar]
- Rembiś, M. Sandstones modified with organosilicon compounds and changes in their porosity and bending strength under the action of concentrated force. Geology 2010, 36, 67–108. [Google Scholar]
- Sahiner, A.; Ermis, T.; Ermis, E. Optimization of energy surface of thiophene-benzothiazole derivative Schiff base molecule with fuzzy logic modelling. Comput. Theor. Chem. 2022, 1211, 113680. [Google Scholar] [CrossRef]
- Chudasama, B. Fuzzy inference systems for mineral prospectivity modeling-optimized using Monte Carlo simulations. MethodsX 2022, 9, 101629. [Google Scholar] [CrossRef]
- Pękala, A. The mineral character and geomechanical properties of the transitional rocks from the Mesozoic—Neogene contact zone in the Bełchatów lignite. J. Sustain. Min. 2014, 13, 3–9. [Google Scholar] [CrossRef][Green Version]
- Pękala, A. Thorum and Uranium in the Rock Raw Materials used for the Production of Building materials. In Proceedings of the Word Multidisciplinary Civil Engineering—Architecture-Urban Planning Symposium, Prague, Czech Republic, 12–16 June 2017. [Google Scholar]
- Pękala, A. Silification of the Mesozoic Rocks Accompanying the Bełchatów Lignite Deposit, Central Poland. Geosciences 2020, 10, 141. [Google Scholar] [CrossRef]
- Migaszewski, Z.M.; Gałuszka, A.; Pasławski, P.; Starnawska, E. An influence of pyrite oxidation on generation of unique acid water:A case study, Podwiśniówka quarry, Holy Cross Mountains (south-central Poland). Pol. J. Environ. S. 2007, 16, 407–421. [Google Scholar]
- Migaszewski, Z.M.; Gałuszka, A.; Hałas, S. Geochemistry and stable sulfur and oxygen isotope rations of the Podwiśniówka pit pond water generated by acid mine drainage (Holy cross Mountains, south-central Poland). Appl. Geochem. 2008, 23, 3620–3630. [Google Scholar] [CrossRef]
- Migaszewski, Z.M.; Gałuszka, A.; Michalik, A. The use of stable sulfur, oxygen and hydrogen isotope geochemical tracesrs of sulfates in the Podwiśniówka acid drainage area (south-central Poland). Aquat. Geochem. 2013, 19, 261–280. [Google Scholar] [CrossRef]
- Migaszewski, Z.M.; Gałuszka, A.; Migaszewski, A. The study of rare earth elements in farmer’s well water of the Podwiśniówka acid mine drainage area (south-central Poland). Environ. Monit. Assess. 2014, 186, 1609–1622. [Google Scholar] [CrossRef]
- Moses, C.O.; Nordstrom, D.K.; Herman, J.S.; Mills, A.J. Aqueous pyrite oxidation by dissolved oxygen and by ferric iron. Geochim. Cosmoch. Acta 1987, 51, 1561–1571. [Google Scholar] [CrossRef]
- McKibben, M.A.; Barnes, H.L. Oxidation of pyrite in lower temperaturę acidic solutions—Rate laws and Surface textures. Geochim. Cosmochim. Acta 1986, 50, 1509–1520. [Google Scholar] [CrossRef]
- Garrles, R.M.; Thompson, M.E. Oxidation of pyrite in ferric sulfate solution. Am. J. Sci. 1960, 258, 57–67. [Google Scholar]
- Nordstrom, D.K.; Alpers, C.N. Geochemistry of Acid Mine Waters. In The Environmental Geochemistry of Mineral Deposits, Reviews in Economic Geology; Plumlee, G.S., Logsdon, M.J., Eds.; Society of Economic Geologists: Littleton, CO, USA, 1999; Volume 6A, pp. 133–160. [Google Scholar]
- Migaszewski, Z.M.; Gałuszka, A. Environmental Geochemistry; PWN Warszawa: Warsaw, Poland, 2017. [Google Scholar]
- Plumlee, G.S. The Environmental Geology of Mineral Deposit. In The Environmental Geochemistry of Mineral Deposits, Part A. Processes, Tchniques, and Health Iusses; Plumlee, G.S., Logsdon, M.J., Eds.; Society of Economic Geologists: Littleton, CO, USA, 1999; Volume 6A, pp. 71–116. [Google Scholar]
- Ehrlich, H.L. Bacterial action on orpiment. Econ. Geol. 1963, 58, 991–994. [Google Scholar] [CrossRef]
- Ehrlich, H.L. Past, present and future of biohydrometallurgy. Hydrometallurgy 1964, 59, 127–134. [Google Scholar] [CrossRef]
- Lowson, R.T. Aqueous oxidation of pyrite by molecular oxygen. Chem. Rev. 1982, 83, 461–497. [Google Scholar] [CrossRef]
- Ficklin, W.H.; Mosier, E.L. Field Methods for Sampling and Analysis of Environmental Samples for Unstable and Selected Stable Constituents. In The Environmental Geochemistry of Mineral Deposits, Part A. Processes, Tchniques, and Health Iusses; Plumlee, G.S., Logsdon, M.J., Eds.; Society of Economic Geologists: Littleton, CO, USA, 1999; Volume 6A, pp. 249–264. [Google Scholar]
- Chen, Y.; Jiao, Y.; Fayek, M.; Wu, L.; Rong, H. Micromorphologies and sulfur isotopic compositions of pyrite in sandstone-hosted uranium deposits: A review and implications for ore genesis). Ore Geol. Rev. 2021, 139, 104512. [Google Scholar] [CrossRef]
- Yue, L.; Chen, Y.; Jin, R.; Miao, P.; Li, J.; Guo, H.; Chen, L. Occurrence of Pyrites in Sandstone-type Uranium Deposits: Relationships with Uranium Mineralization in the North Ordos Basin, China. Ore Geol. Rev. 2019, 109, 426–447. [Google Scholar] [CrossRef]
- Sawłowicz, Z. Framboids—From their origin to application. Mineral. Work. 2000, 88, 1–80. [Google Scholar]















| Component | Krosno Sandstones [vol %] | Istebna Sandstones [vol %] | ||||
|---|---|---|---|---|---|---|
| Min | Max | Average | Min | Max | Average | |
| Quartz | 22.5 | 62.2 | 51.3 | 15.8 | 65.4 | 49.7 |
| Feldspar | 0.5 | 13.7 | 5.5 | 1.9 | 27 | 15.6 |
| Mica | - | 7.8 | 6.15 | - | 15.3 | 1 |
| Glauconite | - | 6.75 | 0.45 | - | 4.3 | 0.5 |
| Rock grain | - | 13.5 | 14.5 | - | 9.3 | 6.8 |
| Heavy minerals | 0.2 | 2.2 | 1 | 0.3 | 1.5 | 0.8 |
| Pyrite | - | 1.5 | 0.5 | - | 2.2 | 1.3 |
| Silica binder | 1.0 | 9.5 | 7.2 | 0.5 | 3.5 | 2.2 |
| Clay binder | 0.8 | 7.6 | 5.5 | 0.5 | 5.4 | 4.7 |
| Carbonate binder | 1.6 | 43.5 | 26.78 | - | - | - |
| Iron binder | - | - | - | - | 1.5 | 0.7 |
| Fine-grained binder | - | 4.5 | 1.5 | 15.7 | 19.8 | 20.2 |
| Parameter | Krosno Sandstones | Istebna Sandstones |
|---|---|---|
| Total porosity [%] | 4.25 | 13.98 |
| Average pore diameter DPOR [µm] | 0.7 | 1.33 |
| Specific surface SPOR [m2/g] | 0.4 | 0.34 |
| Effective porosity PPOR [%] | 41 | 37 |
| Element | Studied Area [wt.%] | |||
|---|---|---|---|---|
| 1 | 2 | 3 | 4 | |
| Al | 0.075 | 0.035 | 0.061 | - |
| Si | 29.121 | 24.717 | 22.848 | - |
| S | - | 0.014 | 0.172 | 52.708 |
| Ca | 0.081 | 0.040 | 0.025 | 0.203 |
| Mn | - | 0.054 | 0.074 | 0.356 |
| Fe | 0.053 | 0.161 | 0.181 | 43.483 |
| Cu | 0.159 | 0.072 | 0.145 | 0.336 |
| Zn | 0.085 | 0.173 | 0.055 | 0.316 |
| Cd | 0.030 | 0.095 | 0.118 | 0.138 |
| Al | Al | |||||||
| Fe | 1.00 | Fe | ||||||
| S | 1.00 | −0.97 | S | |||||
| Ca | 1.00 | 1.00 | 1.00 | Ca | ||||
| Mn | 1.00 | 1.00 | 0.99 | 0.90 | Mn | |||
| Cu | 1.00 | 0.77 | 1.00 | 0.70 | 0.97 | Cu | ||
| Zn | 1.00 | 1.00 | 1.00 | 0.84 | 0.91 | 0.60 | Zn | |
| Cd | 1.00 | −0.31 | 1.00 | −0.60 | 0.12 | −0.05 | −0.17 | Cd |
| Si | 0.64 | −0.97 | −0.97 | −0.82 | −0.21 | −0.90 | −0.91 | −0.80 |
| C1-1.Si [%] | C1-1.S [%] | C1-1.Fe [%] | Y |
|---|---|---|---|
| Small: sig {−29.121; 0} High: sig {0; 29.121} | Small: sig {−0.014; 0} High: sig {0.014; 0} | Small: sig {−0.053; 0} High: sig {0.053; 0} | Good: sig {−10; 0.5} Average: gaus {0.2; 0.5} Small: sig {10; 0.5} |
| No. | The Rules of Fuzzy Inference |
|---|---|
| 1 | If (Si [%] is high) and (S [%] is small) and (Fe [%] is small) then (Y1 is good) |
| 2 | If (Si [%] is high) and (S [%] is small) and (Fe [%] is high) then (Y1 is average) |
| 3 | If (Si [%] is high) and (S [%] is high) and (Fe [%] is small) then (Y1 is average) |
| 4 | If (Si [%] is high) and (S [%] is high) and (Fe [%] is high) then (Y1 is average) |
| 5 | If (Si [%] is small) and (S [%] is high) and (Fe [%] is small) then (Y1 is average) |
| 6 | If (Si [%] is small) and (S [%] is small) and (Fe [%] is high) then (Y1 is average) |
| 7 | If (Si [%] is small) and (S [%] is small) and (Fe [%] is small) then (Y1 is average) |
| 8 | If (Si [%] is small) and (S [%] is high) and (Fe [%] is high) then (Y1 is bad) |
| Linguistic Operator | Operator Use Case |
|---|---|
| Conjunction | Min |
| Alternative | Max |
| Implication | Min |
| Aggregation | Max |
| No | Content of Elements in the Tested Points [%] | Result of Defuzzification | ||
|---|---|---|---|---|
| [-] | Ci.Si | Ci.S | Ci.Fe | Yi |
| 1 | 29.121 | 0.014 | 0.053 | 0.523 |
| 2 | 24.717 | 0.014 | 0.161 | 0.587 |
| 3 | 22.848 | 0.0172 | 0.181 | 0.688 |
| 4 | 22.848 | 52.708 | 43.483 | 0.523 |
| No | Content of Elements in the Tested Points [%] | Result of Defuzzification | ||
|---|---|---|---|---|
| [-] | Ci.Si | Ci.S | Ci.Fe | Yi |
| 1 | 29.121 | 0.014 | 0.053 | 0.523 |
| 2 | 24.717 | 0.014 | 0.161 | 0.587 |
| 3 | 22.848 | 0.0172 | 0.181 | 0.688 |
| 4 | 22.848 | 52.708 | 43.483 | 0.523 |
Publisher’s Note: MDPI stays neutral with regard to jurisdictional claims in published maps and institutional affiliations. |
© 2022 by the authors. Licensee MDPI, Basel, Switzerland. This article is an open access article distributed under the terms and conditions of the Creative Commons Attribution (CC BY) license (https://creativecommons.org/licenses/by/4.0/).
Share and Cite
Pękala, A.; Musiał, M.; Galek, T. Pyritization in Stone-Building Materials Modeling of Geochemical Interaction. Sustainability 2022, 14, 13206. https://doi.org/10.3390/su142013206
Pękala A, Musiał M, Galek T. Pyritization in Stone-Building Materials Modeling of Geochemical Interaction. Sustainability. 2022; 14(20):13206. https://doi.org/10.3390/su142013206
Chicago/Turabian StylePękala, Agnieszka, Michał Musiał, and Tomasz Galek. 2022. "Pyritization in Stone-Building Materials Modeling of Geochemical Interaction" Sustainability 14, no. 20: 13206. https://doi.org/10.3390/su142013206
APA StylePękala, A., Musiał, M., & Galek, T. (2022). Pyritization in Stone-Building Materials Modeling of Geochemical Interaction. Sustainability, 14(20), 13206. https://doi.org/10.3390/su142013206

