An Integrated Approach for Evaluating the Efficiency of FDI Attractiveness: Evidence from Vietnamese Provincial Data from 2012 to 2022
Abstract
1. Introduction
2. Literature Review
2.1. Determinants of FDI, FDI Impact and Attractiveness and Investigations in Vietnam
2.2. Applications of SMA, IFTS, and DEA Methods
2.3. Research Gaps
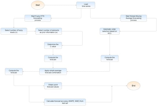
3. Materials and Methods
3.1. Forecasting Techniques
3.1.1. IFTS Fuzzy Time Series
- is a constant and
- is the variation of data between two periods of time determined in Step 1, and,
- is the midpoint of each interval identified in Step 2.
- Determination of the value , the number of elements used in the data set as prior information to forecast the data at ;
- Determination of the value , which represents the number of fuzzy levels. The Sturges formula is used to calculate the required number of fuzzy levels (n);
- Running the implemented DOC algorithm to obtain the C value;
- Computation of forecast.
3.1.2. Simple Moving Average (SMA)
3.1.3. Forecast Combination
3.1.4. Forecast Evaluation
- <10% is a highly accurate forecast;
- 10%~20% is a good forecast;
- 20%~50% is a reasonable forecast;
- 50% is an inaccurate forecast.
3.2. DEA Window
4. A Case Study
4.1. Selection of DMUs
4.2. Selection of Inputs and Outputs
- Labor force (1000 people): the annual number of employees of a province;
- Gross regional domestic product (VND billion): the annual GDP of a province;
- Provincial Competitiveness Index (PCI): This indicator provides information on where a province excels in economic governance, as well as areas where improvement is needed to become more competitive and achieve greater socio-economic growth, including legal institutions, land rental prices, priority conditions, administrative documents, loans, and settlement of legal procedures, etc. The index also examines local efforts toward national green growth strategies in response to climate change.
- FDI by capital (USD million): the annual amount of FDI of a province;
- FDI by cases (USD million): the annual number of FDI projects of a province.
5. Results Analysis
5.1. Results of Forecasting
5.2. Results of DEA Window
6. Discussions and Conclusions
Author Contributions
Funding
Institutional Review Board Statement
Informed Consent Statement
Data Availability Statement
Acknowledgments
Conflicts of Interest
References
- Reaping the Benefits of FDI 4.0 and Digital FDI for Sustainable Development. Available online: https://www.unescap.org/blog/reaping-benefits-fdi-40-and-digital-fdi-sustainable-development (accessed on 26 August 2022).
- Evolution of Vietnam’s FDI over the Years. Available online: https://trungtamwto.vn/chuyen-de/19861-fdi-australia-tai-viet-nam-dien-tien-tinh-hinh-fdi-cua-viet-nam-qua-cac-nam (accessed on 31 May 2022).
- Attracting Foreign Direct Investment into Vietnam in the Period 2010–2020. Available online: https://tapchicongthuong.vn/bai-viet/thuc-trang-thu-hut-von-dau-tu-truc-tiep-nuoc-ngoai-vao-viet-nam-giai-doan-2010-2020-80266.htm (accessed on 31 May 2022).
- Hanh, N.P.; van Hùng, Đ.; Hoat, N.T.; Trang, D.T.T. Improving Quality of Foreign Direct Investment Attraction in Vietnam. Int. J. Qual. Innov. 2017, 3, 7. [Google Scholar] [CrossRef]
- Vietnam Changes Strategy, Chooses More “Green” Manufacturing FDI Flows. Available online: https://vietnamnet.vn/viet-nam-thay-doi-chien-luoc-chon-dong-von-fdi-san-xuat-xanh-hon-2021180.html (accessed on 25 August 2022).
- Solutions to Attract Green FDI in Vietnam. Available online: https://kinhtevadubao.vn/giai-phap-thu-hut-fdi-xanh-tai-viet-nam-21812.html (accessed on 25 August 2022).
- Improving the Efficiency of Attracting FDI into Vietnam. Available online: https://tapchitaichinh.vn/tai-chinh-kinh-doanh/nang-cao-hieu-qua-thu-hut-fdi-vao-viet-nam-335141.html (accessed on 31 May 2022).
- Attracting FDI in Vietnam’s Sustainable Development Strategy: New Orientation, Synchronous Solutions. Available online: http://vjst.vn/vn/tin-tuc/4616/thu-hut-fdi-trong-chien-luoc-phat-trien-ben-vung-cua-viet-nam--dinh-huong-moi--giai-phap-dong-bo.aspx (accessed on 3 July 2022).
- FDI with Uneven Development among Localities. Available online: https://baodautu.vn/fdi-voi-su-phat-trien-khong-deu-giua-cac-dia-phuong-d61003.html (accessed on 3 July 2022).
- Leahy, D.; Montagna, C. Unionisation and Foreign Direct Investment: Challenging Conventional Wisdom? Econ. J. 2000, 110, C80–C92. [Google Scholar] [CrossRef]
- Nguyen, C.H. Labor Force and Foreign Direct Investment: Empirical Evidence from Vietnam. J. Asian Financ. Econ. Bus. 2021, 8, 103–112. [Google Scholar] [CrossRef]
- Ngo, M.N.; Cao, H.H.; Nguyen, L.N.; Nguyen, T.N. Determinants of Foreign Direct Investment: Evidence from Vietnam. J. Asian Financ. Econ. Bus. 2020, 7, 173–183. [Google Scholar] [CrossRef]
- Tran, H.T.T.; Hoang, H.T. An Investigation into the Impacts of FDI, Domestic Investment Capital, Human Resources, and Trained Workers on Economic Growth in Vietnam. In Beyond Traditional Probabilistic Methods in Economics; Springer: Berlin/Heidelberg, Germany, 2019; pp. 940–951. [Google Scholar]
- Nguyen, M.C.; Ho, V.L. Effects of Provincial Competitiveness Index on Attracting Foreign Direct Investment in Provinces of Vietnam during the Period 2012–2016. J. Sci. Technol. 2016. (In Vietnamese). Available online: https://www.researchgate.net/publication/336284267_Anh_huong_cua_chi_so_canh_tranh_cap_tinh_den_thu_hut_dau_tu_truc_tiep_nuoc_ngoai_tai_cac_tinh_thanh_Viet_Nam_giai_doan_2012-2016 (accessed on 10 October 2022).
- Malmquist, S. Index Numbers and Indifference Surfaces. Trab. Estad. 1953, 4, 209–242. [Google Scholar] [CrossRef]
- Lei, M.; Zhao, X.; Deng, H.; Tan, K.C. DEA Analysis of FDI Attractiveness for Sustainable Development: Evidence from Chinese Provinces. Decis. Support Syst. 2013, 56, 406–418. [Google Scholar] [CrossRef]
- Cheng, L.K.; Kwan, Y.K. What Are the Determinants of the Location of Foreign Direct Investment? The Chinese Experience. J Int. Econ. 2000, 51, 379–400. [Google Scholar] [CrossRef]
- Salike, N. Role of Human Capital on Regional Distribution of FDI in China: New Evidences. China Econ. Rev. 2016, 37, 66–84. [Google Scholar] [CrossRef]
- Saini, N.; Singhania, M. Determinants of FDI in Developed and Developing Countries: A Quantitative Analysis Using GMM. J. Econ. Stud. 2018, 45, 348–382. [Google Scholar] [CrossRef]
- Alfaro, L.; Chanda, A.; Kalemli-Ozcan, S.; Sayek, S. FDI and Economic Growth: The Role of Local Financial Markets. J. Int. Econ. 2004, 64, 89–112. [Google Scholar] [CrossRef]
- Tomlin, K.M. Japanese FDI into U.S. Service Industries: Exchange Rate Changes and Services Tradability. Jpn. World Econ. 2008, 20, 521–541. [Google Scholar] [CrossRef]
- Deng, S.; Li, Y.; Chen, J. Evaluating Foreign Investment Environment in China: A Systematic Approach. Eur. J. Oper. Res. 1997, 100, 16–26. [Google Scholar] [CrossRef]
- Suyanto; Salim, R.A.; Bloch, H. Does Foreign Direct Investment Lead to Productivity Spillovers? Firm Level Evidence from Indonesia. World Dev. 2009, 37, 1861–1876. [Google Scholar] [CrossRef]
- Saglam, B.B.; Sayek, S. MNEs and Wages: The Role of Productivity Spillovers and Imperfect Labor Markets. Econ. Model. 2011, 28, 2736–2742. [Google Scholar] [CrossRef]
- Brouwer, J.; Paap, R.; Viaene, J.M. The Trade and FDI Effects of EMU Enlargement. J. Int. Money Financ. 2008, 27, 188–208. [Google Scholar] [CrossRef]
- Barrios, S.; Görg, H.; Strobl, E. Foreign Direct Investment, Competition and Industrial Development in the Host Country. Eur. Econ. Rev. 2005, 49, 1761–1784. [Google Scholar] [CrossRef]
- Barbosa, N.; Eiriz, V. Linking Corporate Productivity to Foreign Direct Investment: An Empirical Assessment. Int. Bus. Rev. 2009, 18, 1–13. [Google Scholar] [CrossRef]
- Basile, R.; Castellani, D.; Zanfei, A. Location Choices of Multinational Firms in Europe: The Role of EU Cohesion Policy. J. Int. Econ. 2008, 74, 328–340. [Google Scholar] [CrossRef]
- Bailey, N. Exploring the Relationship between Institutional Factors and FDI Attractiveness: A Meta-Analytic Review. Int. Bus. Rev. 2018, 27, 139–148. [Google Scholar] [CrossRef]
- Long, C.; Yang, J.; Zhang, J. Institutional Impact of Foreign Direct Investment in China. World Dev. 2015, 66, 31–48. [Google Scholar] [CrossRef]
- Globerman, S.; Shapiro, D. Global Foreign Direct Investment Flows: The Role of Governance Infrastructure. World Dev. 2002, 30, 1899–1919. [Google Scholar] [CrossRef]
- Mihaylova, S. Foreign Direct Investment Attractiveness of Central, Eastern, and Southeastern European Countries: The Importance of Policy-Related Location Advantages. Croat. Econ. Surv. 2020, 22, 65–101. [Google Scholar] [CrossRef]
- Cui, L.; Fan, D.; Li, Y.; Choi, Y. Regional Competitiveness for Attracting and Retaining Foreign Direct Investment: A Configurational Analysis of Chinese Provinces. Reg. Stud. 2020, 54, 692–703. [Google Scholar] [CrossRef]
- Yao, Y.; Chen, G.S.; Zhang, L. Local Financial Intermediation and Foreign Direct Investment: Evidence from China. Int. Rev. Econ. Financ. 2021, 72, 198–216. [Google Scholar] [CrossRef]
- Dang, V.C.; Nguyen, Q.K. Determinants of FDI Attractiveness: Evidence from ASEAN-7 Countries. Cogent Soc. Sci. 2021, 7, 2004676. [Google Scholar] [CrossRef]
- Meyer, K.E.; Nguyen, H.V. Foreign Investment Strategies and Sub-National Institutions in Emerging Markets: Evidence from Vietnam. J. Manag. Stud. 2005, 42, 63–93. [Google Scholar] [CrossRef]
- Anwar, S.; Nguyen, L.P. Foreign Direct Investment and Economic Growth in Vietnam. Asia Pac. Bus. Rev. 2010, 16, 183–202. [Google Scholar] [CrossRef]
- Hoang, H.H.; Goujon, M. Determinants of Foreign Direct Investment in Vietnamese Provinces: A Spatial Econometric Analysis. Postcommunist Econ. 2014, 26, 103–121. [Google Scholar] [CrossRef]
- Esiyok, B.; Ugur, M. A Spatial Regression Approach to Fdi in Vietnam: Province-Level Evidence. Singap. Econ. Rev. 2017, 62, 459–481. [Google Scholar] [CrossRef]
- Nguyen Thi Ngoc, A. Regional Determinants of FDI Location in Vietnam. J. Econ. Dev. 2016, 18, 19–37. [Google Scholar] [CrossRef]
- Vi Dũng, N.; BíchThủy, Đ.T.; NgọcThắng, N. Economic and Non-Economic Determinants of FDI Inflows in Vietnam: A Sub-National AnalysisPost-Communist Economies. Postcommunist Econ. 2018, 30, 1–20. [Google Scholar] [CrossRef]
- Minh, C.H. Institutional Quality and Foreign Direct Investment Inflows: The Case of Vietnam. Asian Econ. Financ. Rev. 2019, 9, 630–641. [Google Scholar] [CrossRef]
- Hoang, H.H.; Huynh, C.M.; Duong, N.M.H.; Chau, N.H. Determinants of Foreign Direct Investment in Southern Central Coast of Vietnam: A Spatial Econometric Analysis. Econ. Change Restruct. 2022, 55, 285–310. [Google Scholar] [CrossRef]
- Lauren, S.; Harlili, S.D. Stock Trend Prediction Using Simple Moving Average Supported by News Classification. In Proceedings of the 2014 International Conference of Advanced Informatics: Concept, Theory and Application (ICAICTA), Bandung, Indonesia, 20–21 August 2014; pp. 135–139. [Google Scholar]
- Svetunkov, I.; Petropoulos, F. Old Dog, New Tricks: A Modelling View of Simple Moving Averages. Int. J. Prod. Res. 2018, 56, 6034–6047. [Google Scholar] [CrossRef]
- Ali, M.M.; Babai, M.Z.; Boylan, J.E.; Syntetos, A.A. On the Use of Simple Moving Averages for Supply Chains Where Information Is Not Shared. IFAC Pap 2015, 48, 1756–1761. [Google Scholar] [CrossRef]
- Muangprathub, J.; Intarasit, A.; Boongasame, L.; Phaphoom, N. Portfolio Risk and Return with a New Simple Moving Average of Price Change Ratio. Wirel. Pers. Commun. 2020, 115, 3137–3153. [Google Scholar] [CrossRef]
- Nayak, C.K.; Nayak, M.R.; Behera, R. Simple Moving Average Based Capacity Optimization for VRLA Battery in PV Power Smoothing Application Using MCTLBO. J. Energy Storage 2018, 17, 20–28. [Google Scholar] [CrossRef]
- Wang, C.H.; Hsu, L.C. Constructing and Applying an Improved Fuzzy Time Series Model: Taking the Tourism Industry for Example. Expert Syst. Appl. 2008, 34, 2732–2738. [Google Scholar] [CrossRef]
- Duru, O. A Fuzzy Integrated Logical Forecasting Model for Dry Bulk Shipping Index Forecasting: An Improved Fuzzy Time Series Approach. Expert Syst. Appl. 2010, 37, 5372–5380. [Google Scholar] [CrossRef]
- Chou, H.-L.; Chen, J.-S.; Cheng, C.-H.; Teoh, H.J. Forecasting Tourism Demand Based on Improved Fuzzy Time Series Model. In Proceedings of the Asian Conference on Intelligent Information and Database Systems, Hue City, Vietnam, 24–26 March 2010; Springer: Berlin/Heidelberg, Germany, 2010; pp. 399–407. [Google Scholar]
- Ghosh, H.; Chowdhury, S.; Prajneshu. An Improved Fuzzy Time-Series Method of Forecasting Based on L–R Fuzzy Sets and Its Application. J. Appl. Stat. 2016, 43, 1128–1139. [Google Scholar] [CrossRef]
- Vovan, T. An Improved Fuzzy Time Series Forecasting Model Using Variations of Data. Fuzzy Optim. Decis. Mak. 2019, 18, 151–173. [Google Scholar] [CrossRef]
- Charnes, A.; Cooper, W.W.; Rhodes, E. Measuring the Efficiency of Decision Making Units. Eur. J. Oper. Res. 1978, 2, 429–444. [Google Scholar] [CrossRef]
- Wang, C.N.; Dang, T.T.; Nguyen, N.A.T.; Wang, J.W. A Combined Data Envelopment Analysis (DEA) and Grey Based Multiple Criteria Decision Making (G-MCDM) for Solar PV Power Plants Site Selection: A Case Study in Vietnam. Energy Rep. 2022, 8, 1124–1142. [Google Scholar] [CrossRef]
- Zheng, Z. Energy Efficiency Evaluation Model Based on DEA-SBM-Malmquist Index. Energy Rep. 2021, 7, 397–409. [Google Scholar] [CrossRef]
- Wang, D.D. Performance Assessment of Major Global Cities by DEA and Malmquist Index Analysis. Comput. Env. Urban Syst. 2019, 77, 101365. [Google Scholar] [CrossRef]
- Amado, C.A.F.; Barreira, A.P.; Santos, S.P.; Guimarães, M.H. Comparing the Quality of Life of Cities That Gained and Lost Population: An Assessment with DEA and the Malmquist Index. Pap. Reg. Sci. 2019, 98, 2075–2097. [Google Scholar] [CrossRef]
- Singh, S.; Bala, M.M.; Kumar, N.; Janor, H. Application of DEA-Based Malmquist Productivity Index on Health Care System Efficiency of ASEAN Countries. Int. J. Health Plann. Manag. 2021, 36, 1236–1250. [Google Scholar] [CrossRef]
- Pacagnella Junior, A.C.; Hollaender, P.S.; Mazzanati, G.V.; Bortoletto, W.W. Infrastructure and Flight Consolidation Efficiency of Public and Private Brazilian International Airports: A Two-Stage DEA and Malmquist Index Approach. J. Adv. Transp. 2020, 2020, 1–15. [Google Scholar] [CrossRef]
- Wang, D.; Li, S.; Sueyoshi, T. DEA Environmental Assessment on U.S. Industrial Sectors: Investment for Improvement in Operational and Environmental Performance to Attain Corporate Sustainability. Energy Econ. 2014, 45, 254–267. [Google Scholar] [CrossRef]
- Mastromarco, C.; Simar, L. Effect of FDI and Time on Catching Up: New Insights from a Conditional Nonparametric Frontier Analysis. J. Appl. Econom. 2015, 30, 826–847. [Google Scholar] [CrossRef]
- Dai, Y.-H. FDI Introduce Efficiency Evaluation Based On GMDH and DEA in China: A Study about FDI Efficiency between Korea and China’s Majoy Cities. J. Northeast Asia Res. 2016, 31, 127–143. [Google Scholar] [CrossRef]
- Teplova, T.V.; Sokolova, T.V. Building the Index of Efficiency of FDI Transformation: Economic Development and Intellectual Capital. Emerg. Mark. Financ. Trade 2019, 55, 2164–2184. [Google Scholar] [CrossRef]
- Zhang, J.; Qu, Y.; Zhang, Y.; Li, X.; Miao, X. Effects of FDI on the Efficiency of Government Expenditure on Environmental Protection Under Fiscal Decentralization: A Spatial Econometric Analysis for China. Int. J. Env. Res. Public Health 2019, 16, 2496. [Google Scholar] [CrossRef] [PubMed]
- Pan, X.; Guo, S.; Han, C.; Wang, M.; Song, J.; Liao, X. Influence of FDI Quality on Energy Efficiency in China Based on Seemingly Unrelated Regression Method. Energy 2020, 192, 116463. [Google Scholar] [CrossRef]
- Wang, Q.; Du, Z.; Wang, B.; Chiu, Y.; Chang, T. Environmental Regulation and Foreign Direct Investment Attractiveness: Evidence from China Provinces. Rev. Dev. Econ. 2022, 26, 899–917. [Google Scholar] [CrossRef]
- Pjevčević, D.; Radonjić, A.; Hrle, Z.; Čolić, V. DEA Window Analysis for Measuring Port Efficiencies in Serbia. Promet Traffic Transp. 1970, 24, 63–72. [Google Scholar] [CrossRef][Green Version]
- Yang, H.H.; Chang, C.Y. Using DEA Window Analysis to Measure Efficiencies of Taiwan’s Integrated Telecommunication Firms. Telecomm. Policy 2009, 33, 98–108. [Google Scholar] [CrossRef]
- Vovan, T.; Ledai, N. A New Fuzzy Time Series Model Based on Cluster Analysis Problem. Int. J. Fuzzy Syst. 2019, 21, 852–864. [Google Scholar] [CrossRef]
- Cruz-Nájera, M.A.; Treviño-Berrones, M.G.; Ponce-Flores, M.P.; Terán-Villanueva, J.D.; Castán-Rocha, J.A.; Ibarra-Martínez, S.; Santiago, A.; Laria-Menchaca, J. Short Time Series Forecasting: Recommended Methods and Techniques. Symmetry 2022, 14, 1231. [Google Scholar] [CrossRef]
- Bates, J.M.; Granger, C.W.J. The Combination of Forecasts. J. Oper. Res. Soc. 1969, 20, 451–468. [Google Scholar] [CrossRef]
- Fischer, I.; Harvey, N. Combining Forecasts: What Information Do Judges Need to Outperform the Simple Average? Int. J. 1999, 15, 227–246. [Google Scholar] [CrossRef]
- Wallis, K.F. Combining Forecasts—Forty Years Later. Appl. Financ. Econ. 2011, 21, 33–41. [Google Scholar] [CrossRef]
- West, K.D. Chapter 3 Forecast Evaluation. In Handbook of Economic Forecasting; Elsevier: Amsterdam, The Netherlands, 2006; pp. 99–134. [Google Scholar]
- Wang, C.-N.; Nguyen, N.-A.-T.; Dang, T.-T.; Trinh, T.-T.-Q. A Decision Support Model for Measuring Technological Progress and Productivity Growth: The Case of Commercial Banks in Vietnam. Axioms 2021, 10, 131. [Google Scholar] [CrossRef]
- Binh Duong Leads the Country in Attracting FDI. Available online: https://tienphong.vn/binh-duong-dung-dau-ca-nuoc-ve-thu-hut-von-fdi-post1432108.tpo (accessed on 2 August 2022).
- Attracting FDI in the Southern Key Economic Region. Available online: https://tienphong.vn/thu-hut-von-fdi-vung-kinh-te-trong-diem-phia-nam-tang-manh-post1407557.tpo (accessed on 2 August 2022).
- Vung Tau: Great Attraction for FDI Investors. Available online: https://vlr.vn/trong-nuoc/ba-ria-vung-tau-suc-hut-lon-voi-cac-nha-dau-tu-fdi-8407.vlr (accessed on 30 May 2022).
- The Push from the Billion-Dollar Project and the Strong Transformation of Bac Ninh and Thai Nguyen. Available online: https://baochinhphu.vn/cu-hich-tu-du-an-ti-usd-va-su-chuyen-minh-manh-me-cua-bac-ninh-thai-nguyen-102220328092911058.htm (accessed on 1 October 2022).
- Vu, T.-H.; Peng, K.-C.; Ha, Q.-T.; Nguyen, T.-G. Evaluation of Total Factor Productivity of Foreign Direct Investment Enterprises in Vietnam: An Application of Malmquist Productivity Index. Int. J. Econ. Bus. Manag. Res. 2019, 3, 59–66. [Google Scholar]
- Hanh, H.T.; Chuyen, B.M.; Huy, D.T.N.; Phuong, N.T.T.; Phuong, H.T.L.; Nuong, L.N. Challenges and Opportunities from Impacts of Fdi and Income on Environment Pollution: Role of Financial Accounting Transparency in Fdi Firms. J. Secur. Sustain. Issues 2020, 10, 643–654. [Google Scholar]
- Socio-Economic Situation of Ha Tinh Province in 2018. Available online: http://thongkehatinh.gov.vn/ChiTietTin.aspx?id=227 (accessed on 30 May 2022).
- Vietnam Revokes License for Vung Ro Oil Refinery Project. Available online: https://en.nhandan.vn/business/item/5913302-vietnam-revokes-license-for-vung-ro-oil-refinery-project.html (accessed on 30 May 2022).
- More than 30% of FDI Is Concentrated in the Red River Delta. Available online: https://congthuong.vn/hon-30-von-fdi-tap-trung-vao-dong-bang-song-hong-164564.html (accessed on 2 August 2022).









| Province | DMU | Key Economic Region | Province | DMU | Key Economic Region |
|---|---|---|---|---|---|
| Bac Giang | FDI-1 | Northern Midlands and Mountains | Binh Dinh | FDI-22 | South Central Coast |
| Phu Tho | FDI-2 | Northern Midlands and Mountains | Binh Thuan | FDI-23 | South Central Coast |
| Quang Ninh | FDI-3 | Northern Midlands and Mountains | Da Nang | FDI-24 | South Central Coast |
| Thai Nguyen | FDI-4 | Northern Midlands and Mountains | Khanh Hoa | FDI-25 | South Central Coast |
| Tuyen Quang | FDI-5 | Northern Midlands and Mountains | Ninh Thuan | FDI-26 | South Central Coast |
| Yen Bai | FDI-6 | Northern Midlands and Mountains | Phu Yen | FDI-27 | South Central Coast |
| Bac Ninh | FDI-7 | Red River Delta | Quang Nam | FDI-28 | South Central Coast |
| Ha Nam | FDI-8 | Red River Delta | Quang Ngai | FDI-29 | South Central Coast |
| Ha Noi | FDI-9 | Red River Delta | Lam Dong | FDI-30 | Central Highlands |
| Hai Duong | FDI-10 | Red River Delta | Binh Duong | FDI-31 | South East |
| Hai Phong | FDI-11 | Red River Delta | Binh Phuoc | FDI-32 | South East |
| Hung Yen | FDI-12 | Red River Delta | Dong Nai | FDI-33 | South East |
| Nam Dinh | FDI-13 | Red River Delta | Ho Chi Minh | FDI-34 | South East |
| Ninh Binh | FDI-14 | Red River Delta | Vung Tau | FDI-35 | South East |
| Thai Binh | FDI-15 | Red River Delta | An Giang | FDI-36 | Mekong River Delta |
| Vinh Phuc | FDI-16 | Red River Delta | Ben Tre | FDI-37 | Mekong River Delta |
| Ha Tinh | FDI-17 | North Central Coast | Can Tho | FDI-38 | Mekong River Delta |
| Hue | FDI-18 | North Central Coast | Hau Giang | FDI-39 | Mekong River Delta |
| Nghe An | FDI-19 | North Central Coast | Kien Giang | FDI-40 | Mekong River Delta |
| Quang Binh | FDI-20 | North Central Coast | Long An | FDI-41 | Mekong River Delta |
| Thanh Hoa | FDI-21 | North Central Coast | Tien Giang | FDI-42 | Mekong River Delta |
| Province | Forecast Errors—Labor Force | Forecast Errors—GDP | Forecast Errors—PCI | ||||||
|---|---|---|---|---|---|---|---|---|---|
| MAPE Proposed Model | MAPE SMA | MAPE IFTS | MAPE Proposed Model | MAPE SMA | MAPE IFTS | MAPE Proposed Model | MAPE SMA | MAPE IFTS | |
| Bac Giang | 3.50 | 4.12 | 2.88 | 15.29 | 23.63 | 6.94 | 0.91 | 2.36 | 2.50 |
| Phu Tho | 2.63 | 1.11 | 4.16 | 0.68 | 10.58 | 9.22 | 1.79 | 4.31 | 4.46 |
| Quang Ninh | 0.41 | 1.89 | 2.70 | 17.45 | 25.12 | 9.79 | 3.37 | 5.05 | 1.69 |
| Thai Nguyen | 0.43 | 1.06 | 0.51 | 1.54 | 10.61 | 13.68 | 2.44 | 4.98 | 1.94 |
| Tuyen Quang | 1.11 | 1.93 | 0.88 | 0.38 | 10.65 | 11.42 | 1.63 | 1.98 | 1.42 |
| Yen Bai | 0.76 | 1.83 | 0.43 | 7.48 | 14.62 | 0.35 | 3.50 | 3.02 | 3.98 |
| Bac Ninh | 1.57 | 4.48 | 1.34 | 15.34 | 18.82 | 11.86 | 5.08 | 6.12 | 4.03 |
| Ha Nam | 0.83 | 2.19 | 3.85 | 10.30 | 18.74 | 1.87 | 1.46 | 2.32 | 1.87 |
| Ha Noi | 4.48 | 1.53 | 10.50 | 3.10 | 7.11 | 13.30 | 2.18 | 3.99 | 2.03 |
| Hai Duong | 2.95 | 0.97 | 4.94 | 6.29 | 14.92 | 2.34 | 1.70 | 3.48 | 1.82 |
| Hai Phong | 1.83 | 0.87 | 2.80 | 12.44 | 19.62 | 5.26 | 5.44 | 4.55 | 6.32 |
| Hung Yen | 0.41 | 0.71 | 0.37 | 24.37 | 32.15 | 16.59 | 6.89 | 9.45 | 4.33 |
| Nam Dinh | 1.00 | 0.92 | 1.09 | 12.40 | 20.00 | 4.81 | 1.70 | 1.67 | 1.88 |
| Ninh Binh | 0.95 | 1.31 | 0.59 | 16.93 | 24.55 | 9.32 | 3.09 | 2.06 | 5.71 |
| Thai Binh | 2.02 | 1.11 | 2.92 | 27.67 | 19.94 | 35.39 | 4.03 | 4.91 | 3.16 |
| Vinh Phuc | 1.67 | 1.27 | 2.60 | 16.81 | 21.05 | 12.57 | 2.14 | 2.20 | 3.20 |
| Ha Tinh | 1.06 | 1.18 | 0.94 | 16.08 | 19.97 | 12.20 | 2.28 | 1.56 | 3.00 |
| Hue | 0.45 | 0.36 | 1.04 | 10.10 | 10.91 | 9.29 | 2.18 | 7.51 | 3.15 |
| Nghe An | 0.91 | 0.38 | 1.77 | 14.18 | 21.73 | 6.63 | 2.60 | 2.42 | 2.78 |
| Quang Binh | 3.50 | 4.12 | 2.88 | 15.29 | 23.63 | 6.94 | 0.91 | 2.36 | 2.50 |
| Thanh Hoa | 0.59 | 0.96 | 0.50 | 19.64 | 27.27 | 12.00 | 2.21 | 2.12 | 5.15 |
| Binh Dinh | 0.81 | 0.72 | 0.91 | 2.22 | 8.89 | 13.33 | 2.96 | 3.20 | 3.44 |
| Binh Thuan | 0.46 | 1.17 | 2.09 | 17.60 | 25.01 | 10.18 | 4.37 | 7.86 | 1.48 |
| Da Nang | 0.81 | 3.03 | 4.66 | 6.78 | 15.27 | 9.20 | 4.69 | 2.48 | 5.85 |
| Khanh Hoa | 1.25 | 2.40 | 1.09 | 7.80 | 5.93 | 14.69 | 2.46 | 1.07 | 5.31 |
| Ninh Thuan | 1.83 | 2.66 | 0.99 | 8.74 | 19.91 | 2.42 | 1.49 | 3.03 | 1.74 |
| Phu Yen | 2.66 | 1.12 | 4.20 | 8.32 | 16.19 | 1.35 | 5.09 | 6.78 | 3.39 |
| Quang Nam | 0.92 | 1.08 | 2.93 | 6.76 | 4.24 | 17.76 | 3.30 | 2.75 | 3.85 |
| Quang Ngai | 0.52 | 0.53 | 0.52 | 2.43 | 11.12 | 6.26 | 1.32 | 1.69 | 1.92 |
| Lam Dong | 4.53 | 4.10 | 4.96 | 0.95 | 10.52 | 8.62 | 3.03 | 2.34 | 3.71 |
| Binh Duong | 3.05 | 8.58 | 2.47 | 13.69 | 23.01 | 4.38 | 4.32 | 3.86 | 4.77 |
| Binh Phuoc | 0.71 | 2.53 | 2.69 | 1.47 | 11.34 | 9.77 | 5.81 | 5.68 | 5.94 |
| Dong Nai | 0.56 | 2.42 | 3.54 | 10.10 | 17.60 | 2.60 | 4.34 | 6.53 | 2.15 |
| Ho Chi Minh | 2.14 | 4.27 | 0.92 | 12.19 | 1.59 | 25.98 | 2.06 | 1.71 | 2.41 |
| Vung Tau | 3.21 | 1.59 | 5.10 | 54.90 | 51.35 | 58.45 | 2.51 | 6.95 | 2.28 |
| An Giang | 3.38 | 6.65 | 2.09 | 2.95 | 9.03 | 3.12 | 2.95 | 9.03 | 3.12 |
| Ben Tre | 1.80 | 2.33 | 1.26 | 10.65 | 16.87 | 4.42 | 3.26 | 10.07 | 3.56 |
| Can Tho | 0.61 | 0.64 | 0.59 | 6.61 | 7.31 | 5.91 | 5.43 | 8.11 | 2.74 |
| Hau Giang | 3.00 | 2.82 | 3.25 | 2.33 | 11.76 | 7.11 | 1.91 | 5.44 | 1.75 |
| Kien Giang | 0.39 | 0.38 | 0.40 | 9.04 | 8.56 | 9.52 | 4.50 | 4.01 | 5.00 |
| Long An | 3.02 | 3.32 | 2.72 | 6.37 | 18.03 | 5.29 | 0.67 | 2.15 | 2.20 |
| Tien Giang | 0.63 | 2.31 | 3.20 | 7.32 | 16.25 | 3.24 | 1.94 | 1.70 | 5.58 |
| Average | 1.65 | 2.12 | 2.39 | 11.02 | 16.80 | 10.37 | 3.00 | 4.16 | 3.31 |
| Province | Forecast Errors—FDI by Capital | Forecast Errors—FDI by Cases | ||||
|---|---|---|---|---|---|---|
| MAPE Proposed Model | MAPE SMA | MAPE IFTS | MAPE Proposed Model | MAPE SMA | MAPE IFTS | |
| Bac Giang | 13.68 | 25.14 | 4.11 | 5.28 | 18.58 | 29.14 |
| Phu Tho | 18.43 | 27.25 | 9.61 | 3.91 | 19.00 | 26.83 |
| Quang Ninh | 2.49 | 4.84 | 7.43 | 5.15 | 11.09 | 21.38 |
| Thai Nguyen | 2.54 | 8.92 | 3.84 | 9.49 | 15.55 | 34.53 |
| Tuyen Quang | 2.93 | 10.24 | 4.39 | 10.64 | 51.18 | 29.90 |
| Yen Bai | 1.31 | 2.02 | 4.64 | 2.97 | 12.87 | 11.47 |
| Bac Ninh | 2.36 | 10.86 | 15.59 | 6.45 | 17.24 | 30.13 |
| Ha Nam | 13.86 | 27.82 | 3.85 | 3.37 | 22.43 | 29.18 |
| Ha Noi | 5.91 | 1.53 | 17.18 | 4.21 | 17.21 | 25.64 |
| Hai Duong | 4.27 | 8.46 | 1.35 | 1.53 | 12.40 | 15.13 |
| Hai Phong | 5.44 | 9.29 | 20.17 | 6.66 | 12.61 | 25.93 |
| Hung Yen | 2.82 | 12.35 | 4.47 | 1.09 | 11.47 | 13.64 |
| Nam Dinh | 3.31 | 4.27 | 10.89 | 10.12 | 10.63 | 30.87 |
| Ninh Binh | 12.46 | 13.00 | 11.91 | 6.26 | 12.85 | 25.37 |
| Thai Binh | 2.43 | 11.99 | 7.43 | 9.13 | 11.70 | 29.95 |
| Vinh Phuc | 5.24 | 13.79 | 3.30 | 2.07 | 16.42 | 19.23 |
| Ha Tinh | 2.95 | 0.50 | 6.40 | 0.39 | 10.24 | 11.03 |
| Hue | 3.61 | 27.00 | 22.34 | 1.78 | 12.76 | 16.31 |
| Nghe An | 15.39 | 17.52 | 13.26 | 7.12 | 15.79 | 30.03 |
| Quang Binh | 13.68 | 25.14 | 4.11 | 5.28 | 18.58 | 29.14 |
| Thanh Hoa | 4.78 | 3.51 | 13.08 | 3.50 | 21.78 | 28.78 |
| Binh Dinh | 15.51 | 25.40 | 29.70 | 2.93 | 8.89 | 7.68 |
| Binh Thuan | 3.25 | 5.31 | 11.81 | 2.91 | 8.31 | 14.13 |
| Da Nang | 2.07 | 7.56 | 3.42 | 4.25 | 21.63 | 30.13 |
| Khanh Hoa | 5.33 | 19.47 | 8.81 | 1.21 | 6.93 | 9.35 |
| Ninh Thuan | 21.31 | 4.95 | 38.69 | 4.10 | 6.79 | 15.00 |
| Phu Yen | 3.47 | 10.87 | 8.66 | 1.41 | 1.04 | 1.78 |
| Quang Nam | 3.16 | 1.10 | 7.41 | 2.56 | 31.50 | 19.39 |
| Quang Ngai | 15.06 | 8.10 | 22.02 | 4.63 | 1.64 | 10.91 |
| Lam Dong | 2.57 | 5.04 | 1.14 | 1.27 | 0.49 | 2.86 |
| Binh Duong | 1.11 | 9.20 | 6.99 | 3.44 | 8.89 | 15.76 |
| Binh Phuoc | 8.46 | 19.88 | 2.96 | 6.98 | 22.14 | 36.11 |
| Dong Nai | 6.11 | 9.34 | 2.87 | 1.51 | 8.42 | 11.13 |
| Ho Chi Minh | 1.50 | 5.64 | 2.63 | 4.00 | 15.24 | 23.25 |
| Vung Tau | 4.67 | 12.27 | 2.93 | 2.12 | 14.47 | 18.70 |
| An Giang | 19.61 | 26.30 | 12.92 | 2.44 | 5.63 | 10.51 |
| Ben Tre | 16.11 | 18.52 | 16.08 | 2.70 | 4.69 | 10.09 |
| Can Tho | 2.57 | 9.95 | 11.68 | 1.62 | 4.14 | 0.89 |
| Hau Giang | 22.22 | 51.03 | 6.59 | 1.37 | 8.70 | 11.43 |
| Kien Giang | 5.77 | 1.67 | 13.21 | 2.62 | 14.23 | 19.47 |
| Long An | 14.43 | 14.39 | 13.70 | 4.01 | 13.66 | 21.67 |
| Tien Giang | 12.09 | 17.61 | 6.57 | 8.93 | 6.04 | 23.90 |
| Average | 7.77 | 13.07 | 10.00 | 4.13 | 13.47 | 19.71 |
| Variables | Labor Force | GDP | PCI | FDI by Capital | FDI by Cases |
|---|---|---|---|---|---|
| Labor Force | 1 | ||||
| GDP | 0.876 ** | 1 | |||
| PCI | 0.108 * | 0.254 ** | 1 | ||
| FDI by Capital | 0.717 ** | 0.858 ** | 0.254 ** | 1 | |
| FDI by Cases | 0.844 ** | 0.951 ** | 0.209 ** | 0.827 ** | 1 |
| Province | 2012 | 2013 | 2014 | 2015 | 2016 | 2017 | 2018 | 2019 | 2020 | 2021 | 2022 | 2012–2022 | Rank |
|---|---|---|---|---|---|---|---|---|---|---|---|---|---|
| Bac Giang | 0.26 | 0.27 | 0.30 | 0.32 | 0.35 | 0.36 | 0.36 | 0.35 | 0.37 | 0.38 | 0.38 | 0.34 | 18 |
| Phu Tho | 0.16 | 0.16 | 0.16 | 0.15 | 0.17 | 0.17 | 0.17 | 0.19 | 0.21 | 0.21 | 0.22 | 0.18 | 28 |
| Quang Ninh | 0.27 | 0.27 | 0.28 | 0.25 | 0.25 | 0.23 | 0.22 | 0.19 | 0.20 | 0.21 | 0.21 | 0.23 | 25 |
| Thai Nguyen | 0.06 | 0.35 | 0.54 | 0.45 | 0.41 | 0.38 | 0.37 | 0.37 | 0.38 | 0.38 | 0.38 | 0.37 | 15 |
| Tuyen Quang | 0.05 | 0.04 | 0.04 | 0.04 | 0.03 | 0.03 | 0.03 | 0.04 | 0.04 | 0.04 | 0.04 | 0.04 | 41 |
| Yen Bai | 0.08 | 0.08 | 0.08 | 0.07 | 0.06 | 0.09 | 0.07 | 0.07 | 0.07 | 0.06 | 0.06 | 0.07 | 39 |
| Bac Ninh | 0.35 | 0.35 | 0.46 | 0.59 | 0.66 | 0.77 | 0.85 | 0.87 | 0.92 | 0.97 | 1.00 | 0.71 | 7 |
| Ha Nam | 0.18 | 0.21 | 0.25 | 0.33 | 0.39 | 0.38 | 0.41 | 0.45 | 0.48 | 0.51 | 0.52 | 0.37 | 14 |
| Ha Noi | 0.68 | 0.67 | 0.67 | 0.72 | 0.74 | 0.65 | 0.75 | 0.75 | 0.79 | 0.81 | 0.81 | 0.73 | 6 |
| Hai Duong | 0.48 | 0.48 | 0.47 | 0.51 | 0.49 | 0.49 | 0.43 | 0.40 | 0.42 | 0.42 | 0.42 | 0.46 | 12 |
| Hai Phong | 0.44 | 0.56 | 0.53 | 0.53 | 0.57 | 0.53 | 0.57 | 0.56 | 0.64 | 0.66 | 0.68 | 0.57 | 9 |
| Hung Yen | 0.44 | 0.45 | 0.49 | 0.53 | 0.50 | 0.47 | 0.46 | 0.37 | 0.38 | 0.38 | 0.38 | 0.44 | 13 |
| Nam Dinh | 0.07 | 0.07 | 0.08 | 0.12 | 0.12 | 0.25 | 0.24 | 0.21 | 0.23 | 0.23 | 0.24 | 0.17 | 30 |
| Ninh Binh | 0.14 | 0.15 | 0.14 | 0.16 | 0.16 | 0.15 | 0.14 | 0.13 | 0.13 | 0.13 | 0.13 | 0.14 | 31 |
| Thai Binh | 0.05 | 0.06 | 0.06 | 0.08 | 0.08 | 0.08 | 0.08 | 0.10 | 0.11 | 0.12 | 0.12 | 0.08 | 38 |
| Vinh Phuc | 0.26 | 0.26 | 0.29 | 0.32 | 0.30 | 0.31 | 0.32 | 0.32 | 0.34 | 0.35 | 0.36 | 0.31 | 20 |
| Ha Tinh | 1.00 | 1.00 | 0.86 | 0.82 | 0.92 | 0.86 | 0.75 | 0.64 | 0.64 | 0.63 | 0.62 | 0.80 | 5 |
| Hue | 0.28 | 0.28 | 0.27 | 0.34 | 0.28 | 0.26 | 0.33 | 0.34 | 0.33 | 0.34 | 0.34 | 0.31 | 21 |
| Nghe An | 0.11 | 0.11 | 0.10 | 0.10 | 0.10 | 0.10 | 0.09 | 0.09 | 0.09 | 0.09 | 0.09 | 0.10 | 37 |
| Quang Binh | 0.26 | 0.27 | 0.30 | 0.32 | 0.35 | 0.36 | 0.36 | 0.35 | 0.37 | 0.38 | 0.38 | 0.34 | 18 |
| Thanh Hoa | 0.42 | 0.53 | 0.49 | 0.46 | 0.44 | 0.51 | 0.48 | 0.45 | 0.47 | 0.46 | 0.46 | 0.47 | 11 |
| Binh Dinh | 0.10 | 0.16 | 0.15 | 0.14 | 0.07 | 0.08 | 0.08 | 0.07 | 0.08 | 0.08 | 0.08 | 0.10 | 36 |
| Binh Thuan | 0.26 | 0.41 | 0.38 | 0.34 | 0.32 | 0.30 | 0.23 | 0.24 | 0.24 | 0.25 | 0.25 | 0.29 | 22 |
| Da Nang | 0.45 | 0.45 | 0.43 | 0.43 | 0.46 | 0.45 | 0.50 | 0.57 | 0.62 | 0.67 | 0.69 | 0.52 | 10 |
| Khanh Hoa | 0.17 | 0.15 | 0.21 | 0.20 | 0.11 | 0.28 | 0.26 | 0.25 | 0.27 | 0.28 | 0.29 | 0.22 | 26 |
| Ninh Thuan | 0.28 | 0.28 | 0.25 | 0.26 | 0.26 | 0.27 | 0.30 | 0.27 | 0.24 | 0.23 | 0.22 | 0.26 | 24 |
| Phu Yen | 0.22 | 0.22 | 0.71 | 0.61 | 0.58 | 0.56 | 0.21 | 0.20 | 0.20 | 0.21 | 0.22 | 0.36 | 17 |
| Quang Nam | 0.48 | 0.43 | 0.40 | 0.39 | 0.35 | 0.33 | 0.32 | 0.31 | 0.33 | 0.33 | 0.33 | 0.36 | 16 |
| Quang Ngai | 0.31 | 0.28 | 0.27 | 0.29 | 0.09 | 0.11 | 0.12 | 0.11 | 0.12 | 0.12 | 0.12 | 0.17 | 29 |
| Lam Dong | 0.16 | 0.15 | 0.15 | 0.11 | 0.10 | 0.10 | 0.08 | 0.07 | 0.07 | 0.07 | 0.07 | 0.10 | 35 |
| Binh Duong | 1.00 | 0.98 | 0.97 | 1.00 | 1.00 | 1.00 | 1.00 | 0.99 | 0.98 | 1.00 | 1.00 | 0.99 | 1 |
| Binh Phuoc | 0.21 | 0.21 | 0.23 | 0.27 | 0.25 | 0.27 | 0.29 | 0.31 | 0.34 | 0.35 | 0.35 | 0.28 | 23 |
| Dong Nai | 0.80 | 0.73 | 0.77 | 0.83 | 0.86 | 0.84 | 0.86 | 0.88 | 0.90 | 0.91 | 0.92 | 0.84 | 4 |
| Ho Chi Minh | 0.84 | 0.88 | 0.91 | 1.00 | 1.00 | 0.94 | 0.93 | 0.95 | 0.97 | 0.99 | 1.00 | 0.95 | 2 |
| Vung Tau | 0.86 | 0.90 | 0.91 | 0.90 | 0.89 | 0.82 | 1.00 | 0.91 | 0.97 | 0.99 | 1.00 | 0.92 | 3 |
| An Giang | 0.02 | 0.02 | 0.03 | 0.03 | 0.02 | 0.02 | 0.02 | 0.02 | 0.02 | 0.02 | 0.02 | 0.02 | 42 |
| Ben Tre | 0.08 | 0.09 | 0.09 | 0.12 | 0.11 | 0.12 | 0.13 | 0.12 | 0.15 | 0.16 | 0.17 | 0.12 | 33 |
| Can Tho | 0.07 | 0.07 | 0.06 | 0.09 | 0.10 | 0.06 | 0.05 | 0.06 | 0.05 | 0.05 | 0.05 | 0.07 | 40 |
| Hau Giang | 0.15 | 0.15 | 0.14 | 0.22 | 0.13 | 0.12 | 0.07 | 0.08 | 0.08 | 0.09 | 0.09 | 0.12 | 34 |
| Kien Giang | 0.18 | 0.16 | 0.15 | 0.19 | 0.19 | 0.24 | 0.24 | 0.23 | 0.23 | 0.24 | 0.24 | 0.21 | 27 |
| Long An | 0.59 | 0.59 | 0.57 | 0.72 | 0.67 | 0.67 | 0.63 | 0.59 | 0.61 | 0.61 | 0.62 | 0.63 | 8 |
| Tien Giang | 0.11 | 0.12 | 0.12 | 0.12 | 0.15 | 0.15 | 0.14 | 0.14 | 0.15 | 0.15 | 0.16 | 0.14 | 32 |
| Average | 0.32 | 0.33 | 0.35 | 0.37 | 0.36 | 0.36 | 0.36 | 0.35 | 0.36 | 0.37 | 0.37 | 0.36 |
| Key Economic Region | 2012 | 2013 | 2014 | 2015 | 2016 | 2017 | 2018 | 2019 | 2020 | 2021 | 2022 |
|---|---|---|---|---|---|---|---|---|---|---|---|
| Northern Midlands and Mountains | 0.15 | 0.20 | 0.23 | 0.21 | 0.21 | 0.21 | 0.20 | 0.20 | 0.21 | 0.21 | 0.21 |
| Red River Delta | 0.31 | 0.32 | 0.34 | 0.39 | 0.40 | 0.41 | 0.43 | 0.42 | 0.44 | 0.46 | 0.47 |
| North Central Coast | 0.42 | 0.44 | 0.40 | 0.41 | 0.42 | 0.42 | 0.40 | 0.37 | 0.38 | 0.38 | 0.38 |
| South Central Coast | 0.28 | 0.30 | 0.35 | 0.33 | 0.28 | 0.30 | 0.25 | 0.25 | 0.26 | 0.27 | 0.27 |
| Central Highlands | 0.16 | 0.15 | 0.15 | 0.11 | 0.10 | 0.10 | 0.08 | 0.07 | 0.07 | 0.07 | 0.07 |
| South East | 0.74 | 0.74 | 0.76 | 0.80 | 0.80 | 0.77 | 0.81 | 0.81 | 0.83 | 0.85 | 0.85 |
| Mekong River Delta | 0.17 | 0.17 | 0.17 | 0.21 | 0.20 | 0.20 | 0.19 | 0.18 | 0.18 | 0.19 | 0.19 |
Publisher’s Note: MDPI stays neutral with regard to jurisdictional claims in published maps and institutional affiliations. |
© 2022 by the authors. Licensee MDPI, Basel, Switzerland. This article is an open access article distributed under the terms and conditions of the Creative Commons Attribution (CC BY) license (https://creativecommons.org/licenses/by/4.0/).
Share and Cite
Le, T.-N.; Dang, T.-T. An Integrated Approach for Evaluating the Efficiency of FDI Attractiveness: Evidence from Vietnamese Provincial Data from 2012 to 2022. Sustainability 2022, 14, 13140. https://doi.org/10.3390/su142013140
Le T-N, Dang T-T. An Integrated Approach for Evaluating the Efficiency of FDI Attractiveness: Evidence from Vietnamese Provincial Data from 2012 to 2022. Sustainability. 2022; 14(20):13140. https://doi.org/10.3390/su142013140
Chicago/Turabian StyleLe, Thi-Nham, and Thanh-Tuan Dang. 2022. "An Integrated Approach for Evaluating the Efficiency of FDI Attractiveness: Evidence from Vietnamese Provincial Data from 2012 to 2022" Sustainability 14, no. 20: 13140. https://doi.org/10.3390/su142013140
APA StyleLe, T.-N., & Dang, T.-T. (2022). An Integrated Approach for Evaluating the Efficiency of FDI Attractiveness: Evidence from Vietnamese Provincial Data from 2012 to 2022. Sustainability, 14(20), 13140. https://doi.org/10.3390/su142013140

