Remediation of Heavy Metal-Contaminated Soils with Soil Washing: A Review
Abstract
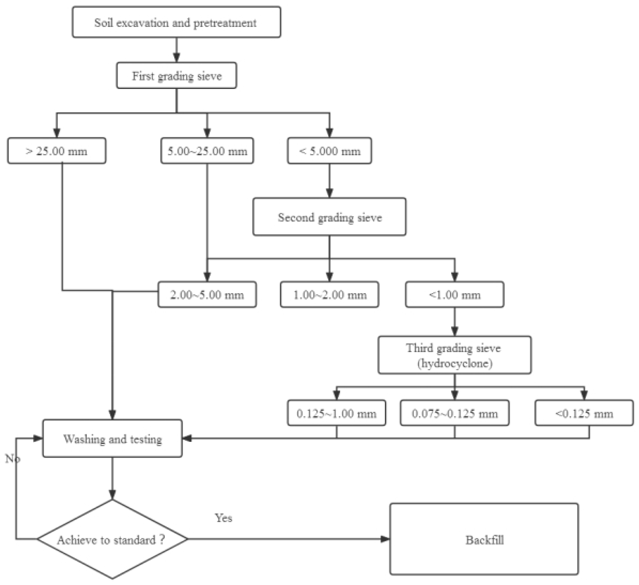
1. Introduction
2. Remedial Applications of Washing Agents
2.1. Inorganic Washing Agents
2.1.1. Acid and Base Solutions
2.1.2. Salt Solutions
2.2. Surfactants
2.2.1. Chemical (Synthetic) Surfactants
2.2.2. Biosurfactants (Natural Surfactants)
2.2.3. Humic Acids (HAs)
2.3. Chelators
2.3.1. Synthetic Chelators
2.3.2. Low-Molecular-Weight Organic Acids (LMWOA)
3. Combined Utilization of Washing Agents
4. The Effect of Washing Conditions
5. The Application of Soil Washing in Pilot Field Studies
6. Conclusions
7. Future Prospects and Recommendations
- (1)
- For the in situ soil washing technology, the blank seepage area caused by the heterogeneity and anisotropy of the soil structure should be considered in practical application. For the ectopic soil washing technology, the transformation of research results should be strengthened in practical application, the washing efficiency should be improved, and the leaching equipment with low cost and broad applicability should be developed.
- (2)
- The development of low-cost green washing agents should be promoted. They do not affect soil fertility, do not damage the original structure and physical and chemical properties of the soil, do not cause secondary pollution to the environment, and the eluent should be easily available.
- (3)
- The combination of multiple soil remediation technologies is an inevitable trend in dealing with complex contaminated sites. Soil washing technology can be combined with other soil remediation technologies to further improve and be popularized through the soil remediation demonstration project for contaminated sites.
- (4)
- The development of washing eluents’ recovery, regeneration, and reuse needs to be achieved. Soil washing technology would produce a large amount of eluent, which may cause secondary pollution if the eluent is not treated effectively. Moreover, HMs in eluent are an important resource, and the extraction of HMs follows the concept of sustainable development.
- (5)
- Currently, most of the research focuses on screening eluents’ conditions. The intensified research on the washing mechanisms may be more conducive to apply washing technology.
Author Contributions
Funding
Institutional Review Board Statement
Informed Consent Statement
Data Availability Statement
Conflicts of Interest
Abbreviations
| AA | Acetic acid |
| Ammonyx KP | Oleyl dimethyl benzyl ammonium chloride |
| AOT | Bis(2-ethylhexyl) sulfosuccinate sodium |
| APG | alkyl polyglucoside |
| BCD | beta-cyclodextrin crystalline |
| Brij-35 | Poly(oxyethylene)23 dodecyl ether |
| CA | Citric acid |
| CATB | Cetyltrimethylammonium bromide |
| DDAC | Didecyl dimethyl ammonium chloride |
| DOC | dissolved organic carbon which |
| DPC | Dodecylpyridinium chloride |
| EDTA | Ethylenediaminetetraacetic acid |
| EDDS | Ethylenediamine-N,N′-disuccinic acid |
| GLDA | Glutamate N,N-diacetic acid |
| HAs | Humic acids |
| HH | Hydroxylamine hydrochloride |
| HTAB | Hexadecyl trimethyl ammonium bromide |
| IDS | Tetrasodium iminodisuccinate |
| LED3A | Sodium N-lauroyl ethylenediamine triacetate |
| LMWOA | Low-molecular-weight organic acids |
| MGDA | Methyl glycine diacetic acid |
| NPAM | Nonionic polyacrylamide |
| NTA | Nitrilotriacetic acid |
| OA | Oxalic acid |
| PFOA | Perfluorooctanoic acid |
| TA | Tartaric acid |
| Texapon-40 | Sodium lauryl ether sulfate |
| SDBS | Sodium dodecyl benzene sulfonate |
| SDHS | Sodium dihexyl sulfosuccinate |
| SDS | Sodium dodecyl sulphate |
| SLES | Sodium laureth sulfate |
| Spolapon AOS 146 | Linear sodium alkene sulfonates and hydroxyalkanesulfonates (C12–C16) |
| Triton X-100 | Polyethylene glycol octyl phenyl ether |
| Tween 80 | Polyoxyethylene sorbitan monooleate |
| VC | ascorbic acid |
References
- Zheng, X.J.; Chen, M.; Wang, J.F.; Li, F.G.; Liu, Y.; Liu, Y.C. Ecological Risk Assessment of Heavy Metals in the Vicinity of Tungsten Mining Areas, Southern Jiangxi Province. Soil Sediment Contam. Int. J. 2020, 29, 665–679. [Google Scholar] [CrossRef]
- Zheng, X.J.; Chen, M.; Wang, J.F.; Liu, Y.; Liao, Y.Q.; Liu, Y.C. Assessment of Zeolite, Biochar, and Their Combination for Stabilization of Multimetal-Contaminated Soil. ACS Omega 2020, 5, 27374–27382. [Google Scholar] [CrossRef]
- Liu, S.J.; Jiang, J.Y.; Wang, S.; Guo, Y.P.; Ding, H. Assessment of water-soluble thiourea-formaldehyde (WTF) resin for stabilization/solidification (S/S) of heavy metal contaminated soils. J. Hazard. Mater. 2018, 346, 167–173. [Google Scholar] [CrossRef]
- Teng, Y.; Ni, S.; Wang, J.; Zuo, R.; Yang, J. A geochemical survey of trace elements in agricultural and non-agricultural topsoil in Dexing area, China. J. Geochem. Explor. 2010, 104, 118–127. [Google Scholar] [CrossRef]
- Yang, Q.; Li, Z.; Lu, X.; Duan, Q.; Huang, L.; Bi, J. A review of soil heavy metal pollution from industrial and agricultural regions in China: Pollution and risk assessment. Sci. Total Environ. 2018, 642, 690–700. [Google Scholar] [CrossRef]
- Zhou, D.M.; Hao, X.Z.; Xue, Y.; Cang, L.; Wang, Y.J.; Chen, H.M. Advances in remediation technologies of contaminated soils. Ecol. Environ. Sci. 2004, 13, 234–242. [Google Scholar]
- Cox, C.D.; Shoesmith, M.A.; Ghosh, M.M. Electrokinetic remediation of mercury-contaminated soils using iodine/iodide lixiviant. Environ. Sci. Technol. 1996, 30, 1933–1938. [Google Scholar] [CrossRef]
- Dermont, G.; Bergeron, M.; Mercier, G.; Richer-Laflèche, M. Soil washing for metal removal: A review of physical/chemical technologies and field applications. J. Hazard. Mater. 2008, 152, 1–31. [Google Scholar] [CrossRef] [PubMed]
- Wu, Y.; Wang, X.; Zhang, X.; Lu, Y.; Chen, M.; Sun, Y.; Ye, P. Experimental study on remediation of low permeability Cu-Zn contaminated clay by vacuum enhanced leaching combined with EDTA and hydrochloric acid. Chemosphere 2022, 298, 134332. [Google Scholar] [CrossRef]
- Zhang, Y.; Wu, C.; Deng, S.; Zhang, J.; Hou, J.; Wang, C.; Fu, Z. Effect of different washing solutions on soil enzyme activity and microbial community in agricultural soil severely contaminated with cadmium. Environ. Sci. Pollut. Res. 2022, 29, 54641–54651. [Google Scholar] [CrossRef] [PubMed]
- Shukla, M.; Baksi, B.; Mohanty, S.P.; Mahanty, B.; Mansi, A.; Rene, E.R.; Behera, S.K. Remediation of chromium contaminated soil by soil washing using EDTA and N-acetyl-L-cysteine as the chelating agents. Prog. Org. Coat. 2022, 165, 106704. [Google Scholar] [CrossRef]
- Diao, J.; Zhao, B.; Qiao, H.; Ma, F.; Huang, L. Dissolution Of Cu (Oh) 2 By A Novel Chelating Surfactant 1-Lauroyl Ethylenediamine Triacetate. FEB-Fresenius Environ. Bull. 2017, 26, 4817–4824. [Google Scholar]
- Zhao, K.; Yang, Y.; Peng, H.; Zhang, L.; Zhou, Y.; Zhang, J.; Luo, L. Silicon fertilizers, humic acid and their impact on physicochemical properties, availability and distribution of heavy metals in soil and soil aggregates. Sci. Total Environ. 2022, 822, 153483. [Google Scholar] [CrossRef] [PubMed]
- Mulligan, C.N.; Yong, R.; Gibbs, B. Surfactant-enhanced remediation of contaminated soil: A review. Eng. Geol. 2001, 60, 371–380. [Google Scholar] [CrossRef]
- Navarro, A.; Martínez, F. The use of soil-flushing to remediate metal contamination in a smelting slag dumping area: Column and pilot-scale experiments. Eng. Geol. 2010, 115, 16–27. [Google Scholar] [CrossRef]
- Van Der Sloot, H.A.; Van Zomeren, A. Characterisation leaching tests and associated geochemical speciation modelling to assess long term release behaviour from extractive wastes. Mine Water Environ. 2012, 31, 92–103. [Google Scholar] [CrossRef]
- Bin, G.; Cao, X.; Dong, Y.; Luo, Y.; Ma, L.Q. Colloid deposition and release in soils and their association with heavy metals. Crit. Rev. Environ. Sci. Technol. 2011, 41, 336–372. [Google Scholar] [CrossRef]
- Wang, Z.; Wang, H.; Wang, H.; Li, Q.; Li, Y. Effect of soil washing on heavy metal removal and soil quality: A two-sided coin. Ecotoxicol. Environ. Saf. 2020, 203, 110981. [Google Scholar] [CrossRef]
- Goh, K.H.; Lim, T.T. Arsenic fractionation in a fine soil fraction and influence of various anions on its mobility in the subsurface environment. Appl. Geochem. 2005, 20, 229–239. [Google Scholar] [CrossRef]
- Chen, M.; Qin, X.; Zeng, G.; Li, J. Impacts of human activity modes and climate on heavy metal “spread” in groundwater are biased. Chemosphere 2016, 152, 439–445. [Google Scholar] [CrossRef]
- Beesley, L.; Marmiroli, M.; Pagano, L.; Pigoni, V.; Fellet, G.; Fresno, T.; Marmiroli, N. Biochar addition to an arsenic contaminated soil increases arsenic concentrations in the pore water but reduces uptake to tomato plants (Solanum lycopersicum L.). Sci. Total Environ. 2013, 454, 598–603. [Google Scholar] [CrossRef] [PubMed]
- Wang, J.; Zeng, X.; Zhang, H.; Li, Y.; Zhao, S.; Su, S.; Zhang, T. Effect of exogenous phosphate on the lability and phytoavailability of arsenic in soils. Chemosphere 2018, 196, 540–547. [Google Scholar] [CrossRef] [PubMed]
- Yoo, J.C.; Shin, Y.J.; Kim, E.J.; Yang, J.-S.; Baek, K. Extraction mechanism of lead from shooting range soil by ferric salts. Process Saf. Environ. Prot. 2016, 103, 174–182. [Google Scholar] [CrossRef]
- Zhao, Z.Q.; Zhu, Y.G.; Li, H.Y.; Smith, S.E.; Smith, F.A. Effects of forms and rates of potassium fertilizers on cadmium uptake by two cultivars of spring wheat (Triticum aestivum, L.). Environ. Int. 2004, 29, 973–978. [Google Scholar] [CrossRef]
- Makino, T.; Takano, H.; Kamiya, T.; Itou, T.; Sekiya, N.; Inahara, M.; Sakurai, Y. Restoration of cadmium-contaminated paddy soils by washing with ferric chloride: Cd extraction mechanism and bench-scale verification. Chemosphere 2008, 70, 1035–1043. [Google Scholar] [CrossRef]
- Makino, T.; Sugahara, K.; Sakurai, Y.; Takano, H.; Kamiya, T.; Sasaki, K.; Itou, T.; Sekjya, N. Remediation of cadmium contamination in paddy soils by washing with chemicals: Selection of washing chemicals. Environ. Pollut. 2006, 144, 2–10. [Google Scholar] [CrossRef]
- Makino, T.; Kamiya, T.; Takano, H.; Itou, T.; Sekiya, N.; Sasaki, K.; Maejima, Y. Remediation of cadmium-contaminated paddy soils by washing with calcium chloride: Verification of on-site washing. Environ. Pollut. 2007, 147, 112–119. [Google Scholar] [CrossRef]
- Du, X.; Liu, D.; Cui, S. Effect of soil colloid release on heavy metal interception during runoff infiltration. China Environ. Sci. 2022, 42, 1278–1286. (In Chinese) [Google Scholar]
- Paria, S. Surfactant-enhanced remediation of organic contaminated soil and water. Adv. Colloid Interface Sci. 2008, 138, 24–58. [Google Scholar] [CrossRef]
- Slizovskiy, I.B.; Kelsey, J.W.; Hatzinger, P.B. Surfactant-facilitated remediation of metal-contaminated soils: Efficacy and toxicological consequences to earthworms. Environ. Toxicol. Chem. 2011, 30, 112–123. [Google Scholar] [CrossRef]
- Agnello, A.C.; Huguenot, D.; Van Hullebusch, E.D.; Esposito, G. Enhanced phytoremediation: A review of low molecular weight organic acids and surfactants used as amendments. Crit. Rev. Environ. Sci. Technol. 2014, 44, 2531–2576. [Google Scholar] [CrossRef]
- Hu, X.X.; Liu, X.Y.; Zhang, X.Y.; Cao, L.Y.; Chen, J.; Yu, H. Increased accumulation of Pb and Cd from contaminated soil with Scirpus triqueter by the combined application of NTA and APG. Chemosphere 2017, 188, 397–402. [Google Scholar] [CrossRef] [PubMed]
- Zeng, G.M.; Wan, J.; Huang, D.L.; Hu, L.; Huang, C.; Cheng, M.; Xue, W.J.; Gong, X.M.; Wang, R.Z.; Jiang, D.N. Precipitation, adsorption and rhizosphere effect: The mechanisms for phosphate-induced Pb immobilization in soils—A review. J. Hazard. Mater. 2017, 339, 354–367. [Google Scholar] [CrossRef] [PubMed]
- Giannis, A.; Gidarakos, E.; Skouta, A. Application of sodium dodecyl sulfate and humic acid as surfactants on electrokinetic remediation of cadmium-contaminated soil. Desalination 2007, 211, 249–260. [Google Scholar] [CrossRef]
- Gusiatin, Z.M.; Klimiuk, E. Metal (Cu, Cd and Zn) removal and stabilization during multiple soil washing by saponin. Chemosphere 2012, 86, 383–391. [Google Scholar] [CrossRef]
- Sun, W.Y.; Zhu, B.K.; Yang, F.; Dai, M.; Sehar, S.; Peng, C.S.; Ali, I.; Naz, I. Optimization of biosurfactant production from Pseudomonas sp. CQ2 and its application for remediation of heavy metal contaminated soil. Chemosphere 2021, 265, 129090. [Google Scholar] [CrossRef]
- Liu, Q.J.; Deng, Y.; Tang, J.P.; Chen, D.; Li, X.; Lin, Q.T.; Yin, G.C.; Zhang, M.; Hu, H.W. Potassium lignosulfonate as a washing agent for remediating lead and copper co-contaminated soils. Sci. Total Environ. 2019, 658, 836–842. [Google Scholar] [CrossRef]
- Klik, B.K.; Gusiatin, Z.M.; Kulikowska, D. Simultaneous Multi-metal Removal from Soil with Washing Agents of Waste, Plant and Microbial Origin. Soil Sediment Contam. 2019, 28, 773–791. [Google Scholar] [CrossRef]
- Piccolo, A.; De Martino, A.; Scognamiglio, F.; Ricci, R.; Spaccini, R. Efficient simultaneous removal of heavy metals and polychlorobiphenyls from a polluted industrial site by washing the soil with natural humic surfactants. Environ. Sci. Pollut. Res. 2021, 28, 25748–25757. [Google Scholar] [CrossRef]
- Damian, G.E.; Micle, V.; Sur, I.M. Mobilization of Cu and Pb from multi-metal contaminated soils by dissolved humic substances extracted from leonardite and factors affecting the process. J. Soils Sediments 2019, 19, 2869–2881. [Google Scholar] [CrossRef]
- Fan, C.; Zhang, Y. Environmentally friendly remediation of lead/cadmium co-contaminated loess soil in northwestern China using a humificated straw solution. Environ. Sci. Pollut. Res. 2018, 25, 25243–25254. [Google Scholar] [CrossRef] [PubMed]
- Wu, L.; Song, D.D.; Yan, L.L.; Liang, S.K.; Yang, Y.Q.; Peng, C.S.; Shang, Y.J.; Wang, X.L.; Dong, X.L. Simultaneous Desorption of Polycyclic Aromatic Hydrocarbons and Heavy Metals from Contaminated Soils by Rhamnolipid Biosurfactants. J. Ocean Univ. China 2020, 19, 874–882. [Google Scholar] [CrossRef]
- Reynier, N.; Blais, J.F.; Mercier, G.; Besner, S. Decontamination of metals, pentachlorophenol, and polychlorined dibenzo-p-dioxins and dibenzofurans polluted soil in alkaline conditions using an amphoteric biosurfactant. Environ. Technol. 2014, 35, 177–186. [Google Scholar] [CrossRef] [PubMed]
- Jimoh, A.A.; Lin, J. Biotechnological Applications of Paenibacillus sp. D9 Lipopeptide Biosurfactant Produced in Low-cost Substrates. Appl. Biochem. Biotechnol. 2020, 191, 921–941. [Google Scholar] [CrossRef]
- Gladysz-Plaska, A.; Majdan, M.; Pikus, S.; Sternik, D. Simultaneous adsorption of chromium (VI) and phenol on natural red clay modified by HDTMA. Chem. Eng. J. 2012, 179, 140–150. [Google Scholar] [CrossRef]
- Chen, Y.; Wu, M.; Yang, J.; Wang, J.; Xu, G.J. Heavy metals removal from high viscosity soil by washing using surfactant and citric acid. Environ. Prot. Chem. Ind. 2019, 39, 532–537. [Google Scholar]
- Chen, F.; Fu, M. Study on remediation of heavy metal contaminated soil by surfactant. Sichuan Environ. 2012, 31, 61–64. (In Chinese) [Google Scholar]
- Ahn, C.K.; Kim, Y.M.; Woo, S.H.; Park, J.M. Removal of cadmium using acid-treated activated carbon in the presence of nonionic and/or anionic surfactants. Hydrometallurgy 2009, 99, 209–213. [Google Scholar] [CrossRef]
- Dolan, A.; Atkin, R.; Warr, G.G. The origin of surfactant amphiphilicity and self-assembly in protic ionic liquids. Chem. Sci. 2015, 6, 6189–6198. [Google Scholar] [CrossRef]
- Assawadithalerd, M.; Phasukarratchai, N. Optimization of Cadmium and Zinc Removal from Contaminated Soil by Surfactants Using Mixture Design and Central Composite Rotatable Design. Water Air Soil Pollut. 2020, 231, 329. [Google Scholar] [CrossRef]
- Torres, L.G.; Lopez, R.B.; Beltran, M. Removal of As, Cd, Cu, Ni, Pb, and Zn from a highly contaminated industrial soil using surfactant enhanced soil washing. Phys. Chem. Earth 2012, 37–39, 30–36. [Google Scholar] [CrossRef]
- da Rocha Junior, R.B.; Meira, H.M.; Almeida, D.G.; Rufino, R.D.; Luna, J.M.; Santos, V.A.; Sarubbo, L.A. Application of a low-cost biosurfactant in heavy metal remediation processes. Biodegradation 2019, 30, 215–233. [Google Scholar] [CrossRef]
- Ding, N.; Xu, B.; Peng, C.; Wu, R.; Zhang, M.; Zhou, J. Washing removal of heavy metals from different soils by two surfactants. Chin. J. Environ. Eng. 2017, 11, 6147–6154. [Google Scholar]
- Ding, N.; Xu, B.; Peng, C.; Shu, Q.; Yao, H. Research on Washing of Kaolinite to Remove Cadmium and Lead by Surfactants. Environ. Sci. Technol. 2017, 40, 184–188. [Google Scholar]
- Chen, W.; Qu, Y.; Xu, Z.; He, F.; Chen, Z.; Huang, S.; Li, Y. Heavy metal (Cu, Cd, Pb, Cr) washing from river sediment using biosurfactant rhamnolipid. Environ. Sci. Pollut. Res. 2017, 24, 16344–16350. [Google Scholar] [CrossRef]
- Qiao, H.T.; Zhao, B.W.; Diao, J.R.; Huang, L.P.; Zhong, J.K.; Ma, F.F. Removal of Lead and Zinc From Contaminated Soil by a Novel Chelating Surfactant. CLEAN-Soil Air Water 2016, 44, 1191–1197. [Google Scholar] [CrossRef]
- Luna, J.M.; Rufino, R.D.; Sarubbo, L.A. Biosurfactant from Candida sphaerica UCP0995 exhibiting heavy metal remediation properties. Process Saf. Environ. Prot. 2016, 102, 558–566. [Google Scholar] [CrossRef]
- Qu, J.; Luo, C.Q.; Cong, Q.; Yuan, X. Extraction and availabilities of heavy metals in the soil by surfactants. Environ. Chem. 2012, 31, 620–624. [Google Scholar]
- Reis, R.S.; Pereira, A.G.; Neves, B.C.; Freire, D.M. Gene regulation of rhamnolipid production in Pseudomonas aeruginosa—A review. Bioresour. Technol. 2011, 102, 6377–6384. [Google Scholar] [CrossRef] [PubMed]
- Wu, H.; Li, C.Z.; Li, Z.M.; Liu, R.K.; Zhang, A.H.; Xiao, Z.H.; Ma, L.; Li, J.L.; Deng, S.G. Simultaneous extraction of oil and tea saponin from Camellia oleifera Abel. seeds under subcritical water conditions. Fuel Process. Technol. 2018, 174, 88–94. [Google Scholar] [CrossRef]
- Haque, F.; Alfatah, M.; Ganesan, K.; Bhattacharyya, M.S. Inhibitory effect of sophorolipid on Candida albicans biofilm formation and hyphal growth. Sci. Rep. 2016, 6, 1–11. [Google Scholar] [CrossRef] [PubMed]
- Liu, J.; Zhao, L.; Liu, Q.; Li, J.; Qiao, Z.; Sun, P.; Yang, Y. A critical review on soil washing during soil remediation for heavy metals and organic pollutants. Int. J. Environ. Sci. Technol. 2022, 19, 601–624. [Google Scholar] [CrossRef]
- Liu, G.S.; Zhong, H.; Yang, X.; Liu, Y.; Shao, B.B.; Liu, Z.F. Advances in applications of rhamnolipids biosurfactant in environmental remediation: A review. Biotechnol. Bioeng. 2018, 115, 796–814. [Google Scholar] [CrossRef] [PubMed]
- Chen, D.; Shi, Q.; Zhang, J.; Liu, J.; Qian, S. Chelating agent and rhamnolipid leaching cd in contaminated soil. J. Agric. Environ. Sci. 2016, 35, 2334–2344. (In Chinese) [Google Scholar]
- Juwarkar, A.A.; Nair, A.; Dubey, K.V.; Singh, S.K.; Devotta, S. Biosurfactant technology for remediation of cadmium and lead contaminated soils. Chemosphere 2007, 68, 1996–2002. [Google Scholar] [CrossRef] [PubMed]
- Johann, S.; Seiler, T.B.; Tiso, T.; Bluhm, K.; Blank, L.M.; Hollert, H. Mechanism-specific and whole-organism ecotoxicity of mono-rhamnolipids. Sci. Total Environ. 2016, 548, 155–163. [Google Scholar] [CrossRef] [PubMed]
- Kim, B.S.; Lee, J.Y.; Hwang, B.K. In Vivo control and In Vitro antifungal activity of rhamnolipid B, a glycolipid antibiotic, against Phytophthora capsici and Colletotrichum orbiculare. Pest Manag. Sci. Former. Pestic. Sci. 2000, 56, 1029–1035. [Google Scholar] [CrossRef]
- Chrzanowski, L.; Dziadas, M.; Lawniczak, L.; Cyplik, P.; Bialas, W.; Szulc, A.; Lisiecki, P.; Jelen, H. Biodegradation of rhamnolipids in liquid cultures: Effect of biosurfactant dissipation on diesel fuel/B20 blend biodegradation efficiency and bacterial community composition. Bioresour. Technol. 2012, 111, 328–335. [Google Scholar] [CrossRef] [PubMed]
- Mukhopadhyay, S.; Hashim, M.A.; Sahu, J.N.; Yusoff, I.; Sen Gupta, B. Comparison of a plant based natural surfactant with SDS for washing of As(V) from Fe rich soil. J. Environ. Sci. 2013, 25, 2247–2256. [Google Scholar] [CrossRef]
- Salati, S.; Papa, G.; Adani, F. Perspective on the use of humic acids from biomass as natural surfactants for industrial applications. Biotechnol. Adv. 2011, 29, 913–922. [Google Scholar] [CrossRef] [PubMed]
- Yang, T.; Hodson, M.E. Investigating the use of synthetic humic-like acid as a soil washing treatment for metal contaminated soil. Sci. Total Environ. 2019, 647, 290–300. [Google Scholar] [CrossRef] [PubMed]
- Bi, D.X.; Deng, Y.J.; Meng, F.; Wei, J.; Wang, H.L.; Yuan, G.D. Humic nanoparticles for remediation of Cd- contaminated soils. Chin. J. Environ. Eng. 2018, 12, 1295–1302. [Google Scholar]
- Meng, F.; Yuan, G.D.; Wei, J.; Bi, D.X.; Ok, Y.S.; Wang, H.L. Humic substances as a washing agent for Cd-contaminated soils. Chemosphere 2017, 181, 461–467. [Google Scholar] [CrossRef]
- Zhang, S.Y.; Wen, J.; Hu, Y.; Fang, Y.; Zhang, H.B.; Xing, L.; Wang, Y.X.; Zeng, G.M. Humic substances from green waste compost: An effective washing agent for heavy metal (Cd, Ni) removal from contaminated sediments. J. Hazard. Mater. 2019, 366, 210–218. [Google Scholar] [CrossRef] [PubMed]
- Tsang, D.C.W.; Yip, A.C.K. Comparing chemical-enhanced washing and waste-based stabilisation approach for soil remediation. J. Soils Sediments 2014, 14, 936–947. [Google Scholar] [CrossRef]
- Baken, S.; Degryse, F.; Verheyen, L.; Merckx, R.; Smolders, E. Metal complexation properties of freshwater dissolved organic matter are explained by its aromaticity and by anthropogenic ligands. Environ. Sci. Technol. 2011, 45, 2584–2590. [Google Scholar] [CrossRef]
- Hartley, N.R.; Tsang, D.C.; Olds, W.E.; Weber, P.A. Soil washing enhanced by humic substances and biodegradable chelating agents. Soil Sediment Contam. Int. J. 2014, 23, 599–613. [Google Scholar] [CrossRef]
- Borggaard, O.K.; Holm, P.E.; Jensen, J.K.; Soleimani, M.; Strobel, B.W. Cleaning heavy metal contaminated soil with soluble humic substances instead of synthetic polycarboxylic acids. Acta Agric. Scand. Sect. B-Soil Plant Sci. 2011, 61, 577–581. [Google Scholar] [CrossRef]
- Zhang, Y.K.; Qi, S.; Chen, H.H. A Review of Remediation of Chromium Contaminated Soil by Washing with Chelants. Adv. Mater. Res. 2013, 838–841, 2625–2629. [Google Scholar] [CrossRef]
- Xue, Q.H.; Huang, F.L.; Liang, F.; Guo, Z.H. Continuous Soil Washing with EDTA/DTPA Combined with Citric Acid for Removing Cd and Pb and Its Impact on Soil Fertility. Min. Metall. Eng. 2019, 39, 74–78. [Google Scholar]
- Xiao, R.; Ali, A.; Wang, P.; Li, R.H.; Tian, X.H.; Zhang, Z.Q. Comparison of the feasibility of different washing solutions for combined soil washing and phytoremediation for the detoxification of cadmium (Cd) and zinc (Zn) in contaminated soil. Chemosphere 2019, 230, 510–518. [Google Scholar] [CrossRef] [PubMed]
- Gluhar, S.; Kaurin, A.; Lestan, D. Soil washing with biodegradable chelating agents and EDTA: Technological feasibility, remediation efficiency and environmental sustainability. Chemosphere 2020, 257, 127226. [Google Scholar] [PubMed]
- Kaurin, A.; Gluhar, S.; Tilikj, N.; Lestan, D. Soil washing with biodegradable chelating agents and EDTA: Effect on soil properties and plant growth. Chemosphere 2020, 260, 127673. [Google Scholar] [CrossRef]
- Wang, G.Y.; Zhang, S.R.; Xu, X.X.; Zhong, Q.M.; Zhang, C.E.; Jia, Y.X.; Li, T.; Deng, O.P.; Li, Y. Heavy metal removal by GLDA washing: Optimization, redistribution, recycling, and changes in soil fertility. Sci. Total Environ. 2016, 569, 557–568. [Google Scholar] [CrossRef] [PubMed]
- Wang, G.Y.; Zhang, S.R.; Wu, X.Y.; Li, L.; Guo, Q.Q.; Li, S.; Xu, X.X.; Li, T. Remediation of heavy metal contaminated soil by iminodisuccinic acid and assessment of environmental risk reduction. China Environ. Sci. 2020, 40, 4468–4478. [Google Scholar]
- Zupanc, V.; Kastelec, D.; Lestan, D.; Grcman, H. Soil physical characteristics after EDTA washing and amendment with inorganic and organic additives. Environ. Pollut. 2014, 186, 56–62. [Google Scholar] [CrossRef]
- Qiao, J.B.; Sun, H.M.; Luo, X.H.; Zhang, W.; Mathews, S.; Yin, X.Q. EDTA-assisted leaching of Pb and Cd from contaminated soil. Chemosphere 2017, 167, 422–428. [Google Scholar] [CrossRef]
- Khalid, S.; Shahid, M.; Niazi, N.K.; Murtaza, B.; Bibi, I.; Dumat, C. A comparison of technologies for remediation of heavy metal contaminated soils. J. Geochem. Explor. 2017, 182, 247–268. [Google Scholar] [CrossRef]
- Gao, Y.; Yuan, X.; Wang, Y.; Xiong, Y.T.; Zhang, H.Y. Comparison of leaching remediation of two kinds of Cd and Ni contaminated soils by different chelating agents. China Environ. Sci. 2022, 40, 250–257. (In Chinese) [Google Scholar]
- Wang, N.; Zhu, L.; Deng, K.; She, Y.; Yu, Y.; Tang, H. Visible light photocatalytic reduction of Cr (VI) on TiO2 in situ modified with small molecular weight organic acids. Appl. Catal. B Environ. 2010, 95, 400–407. [Google Scholar] [CrossRef]
- Shi, X.; Chen, Y.; Wang, S.; Li, J.C. Accumulation and nutrient uptake of heavy metal Pb and Zn by 15 species of plants in abandoned tailings reservoir. Environ. Sci. 2012, 33, 2021–2027. (In Chinese) [Google Scholar]
- Li, S.; Jiang, H.; Zhu, M.; Liang, B.; Xu, Z.Q.; Hu, S.J. Leaching effect of organic acid on soil polluted by cadmium in Chengdu Plain. Chin. J. Environ. Eng. 2017, 11, 3227–3232. [Google Scholar]
- Lei, L.; Hu, S.P.; Chen, Y.X.; Li, H. Feasibility of washing as a remediation technology for the heavy metals-polluted soils left by chemical plant. Yingyong Shengtai Xuebao 2010, 21, 1537–1541. (In Chinese) [Google Scholar]
- Yu, X.A.; Zhou, T.; Zhao, J.; Dong, C.X.; Wu, L.H.; Luo, Y.M.; Christie, P. Remediation of a metal-contaminated soil by chemical washing and repeated phytoextraction: A field experiment. Int. J. Phytoremediat. 2021, 23, 577–584. [Google Scholar] [CrossRef] [PubMed]
- Tan, S.L.; Xin, Y.; Liu, K.; Zhang, E.Z.; Li, S.J.; Zhao, M.Q.; Gao, H.F. Remediation of Cr(VI)-Contaminated Soils by Washing with Low-Molecular-Weight Organic Acids Based on the Distribution of Heavy Metal Species. Environ. Eng. Sci. 2021, 39, 64–72. [Google Scholar] [CrossRef]
- Wei, H.; Li, Y.H.; Chen, Z.L.; Xiao, Y.; Huang, Y.; Zhang, J.Q.; Zou, Q.; Sun, M.Q.; Huang, L. Destabilization and exchange removal of arsenic in contaminated soils by washing: A new remediation strategy with high efficiency and low mineral loss. Surf. Interfaces 2022, 29, 101805. [Google Scholar] [CrossRef]
- Lee, J.; Yang, J.S.; Kim, H.J.; Baek, K.; Yang, J.W. Simultaneous removal of organic and inorganic contaminants by micellar enhanced ultrafiltration with mixed surfactant. Desalination 2005, 184, 395–407. [Google Scholar] [CrossRef]
- Zhang, H.; Wang, Z.; Gao, Y. Compound washing remediation and response surface analysis of lead-contaminated soil in mining area by fermentation broth and saponin. Environ. Sci. Pollut. Res. 2018, 25, 6899–6908. [Google Scholar] [CrossRef]
- Song, S.; Zhu, L.; Zhou, W. Simultaneous removal of phenanthrene and cadmium from contaminated soils by saponin, a plant-derived biosurfactant. Environ. Pollut. 2008, 156, 1368–1370. [Google Scholar] [CrossRef]
- Cao, M.H.; Hu, Y.; Sun, Q.; Wang, L.L.; Chen, J.; Lu, X.H. Enhanced desorption of PCB and trace metal elements (Pb and Cu) from contaminated soils by saponin and EDDS mixed solution. Environ. Pollut. 2013, 174, 93–99. [Google Scholar] [CrossRef]
- Wei, M.; Chen, J.J.; Xia, C.H. Remediation of arsenic–cationic metals from smelter contaminated soil by washings of Na2EDTA and phosphoric acid: Removal efficiencies and mineral transformation. Environ. Technol. 2021, 42, 2211–2219. [Google Scholar] [PubMed]
- Bari, A.; Lamb, D.; MacFarlane, G.R.; Rahman, M.M. Soil washing of arsenic from mixed contaminated abandoned mine soils and fate of arsenic after washing. Chemosphere 2022, 296, 134053. [Google Scholar] [CrossRef]
- Wang, K.; Liu, Y.H.; Song, Z.G.; Khan, Z.H.; Qiu, W.W. Effects of biodegradable chelator combination on potentially toxic metals leaching efficiency in agricultural soils. Ecotoxicol. Environ. Saf. 2019, 182, 109399. [Google Scholar] [CrossRef] [PubMed]
- Hughes, D.L.; Afsar, A.; Laventine, D.M.; Shaw, E.J.; Harwood, L.M.; Hodson, M.E. Metal removal from soil leachates using DTPA-functionalised maghemite nanoparticles, a potential soil washing technology. Chemosphere 2018, 209, 480–488. [Google Scholar] [CrossRef]
- Mao, X.H.; Jiang, R.; Xiao, W.; Yu, J.G. Use of surfactants for the remediation of contaminated soils: A review. J. Hazard. Mater. 2015, 285, 419–435. [Google Scholar] [CrossRef] [PubMed]
- Zhang, F.; Zhou, Y. Evaluation of the Extraction Efficiency of Heavy Metals (Pb, Cd, Cu) in Soil-Bayberry System. Soil Sediment Contam. 2020, 29, 246–255. [Google Scholar] [CrossRef]
- Yang, S.; Li, Y.; Si, S.C.; Liu, G.M.; Yun, H.; Tu, C.; Li, L.Z.; Luo, Y.M. Feasibility of a combined solubilization and eluent drainage system to remove Cd and Cu from agricultural soil. Sci. Total Environ. 2022, 807, 150733. [Google Scholar] [CrossRef] [PubMed]
- Thinh, N.V.; Osanai, Y.; Adachi, T.; Vuong, B.; Kitano, I.; Chung, N.T.; Thai, P.K. Removal of lead and other toxic metals in heavily contaminated soil using biodegradable chelators: GLDA, citric acid and ascorbic acid. Chemosphere 2021, 263, 127912. [Google Scholar] [CrossRef]
- Li, Q.; Li, Y.L.; Yang, Z.; Li, X.; Tang, Z.; Yang, S.; Zhang, Y.Y.; Liu, D.Q. Remediation of iron oxide bound Pb and Pb-contaminated soils using a combination of acid washing agents and l-ascorbic acid. RSC Adv. 2020, 10, 37808–37817. [Google Scholar] [CrossRef]
- Khiyavi, A.D.; Hajimohammadi, R.; Amani, H.; Soltani, H. Synergistic Effect of Rhamnolipid and Saponin Biosurfactants on Removal of Heavy Metals from Oil Contaminated Soils. Tenside Surfactants Deterg. 2020, 57, 109–114. [Google Scholar] [CrossRef]
- Cho, K.; Myung, E.; Kim, H.; Park, C.; Choi, N.; Park, C. Effect of Soil Washing Solutions on Simultaneous Removal of Heavy Metals and Arsenic from Contaminated Soil. Int. J. Environ. Res. Public Health 2020, 17, 3133. [Google Scholar] [CrossRef]
- Cheng, S.L.; Lin, Q.T.; Wang, Y.P.; Luo, H.Y.; Huang, Z.F.; Fu, H.Y.; Chen, H.R.; Xiao, R.B. The removal of Cu, Ni, and Zn in industrial soil by washing with EDTA-organic acids. Arab. J. Chem. 2020, 13, 5160–5170. [Google Scholar] [CrossRef]
- Gao, J.B.; Zhao, J.; Dong, C.X.; Wu, L.H.; Hu, P.J. Remediation of metal-contaminated paddy soils by chemical washing with FeCl3 and citric acid. J. Soils Sediments 2018, 18, 1020–1028. [Google Scholar] [CrossRef]
- Zhao, B.W.; Che, H.L.; Wang, H.F.; Xu, J. Column Flushing of Phenanthrene and Copper (II) Co-Contaminants from Sandy Soil Using Tween 80 and Citric Acid. Soil Sediment Contam. 2016, 25, 50–63. [Google Scholar] [CrossRef]
- Beiyuan, J.Z.; Tsang, D.C.W.; Valix, M.; Baek, K.; Ok, Y.S.; Zhang, W.H.; Bolan, N.S.; Rinklebe, J.; Li, X.D. Combined application of EDDS and EDTA for removal of potentially toxic elements under multiple soil washing schemes. Chemosphere 2018, 205, 178–187. [Google Scholar] [CrossRef]
- Guo, X.F.; Wei, Z.B.; Wu, Q.T.; Li, C.P.; Qian, T.W.; Zheng, W. Effect of soil washing with only chelators or combining with ferric chloride on soil heavy metal removal and phytoavailability: Field experiments. Chemosphere 2016, 147, 412–419. [Google Scholar]
- Yang, S.; Li, Y.; Liu, G.-M.; Si, S.-C.; Zhu, X.; Tu, C.; Li, -Z.; Luo, Y.-M. Sequential washing and eluent regeneration with agricultural waste extracts and residues for facile remediation of meta-contaminated agricultural soils. Sci. Total Environ. 2022, 835, 155548. [Google Scholar] [CrossRef]
- Gusiatin, Z.M.; Kumpiene, J.; Carabante, I.; Radziemska, M.; Brtnicky, M. Remediation of Smelter Contaminated Soil by Sequential Washing Using Biosurfactants. Int. J. Environ. Res. Public Health 2021, 18, 12875. [Google Scholar] [CrossRef] [PubMed]
- Wei, M.; Chen, J.; Wang, X. Removal of arsenic and cadmium with sequential soil washing techniques using Na(2)EDTA, oxalic and phosphoric acid: Optimization conditions, removal effectiveness and ecological risks. Chemosphere 2016, 156, 252–261. [Google Scholar] [CrossRef]
- Chen, Y.; Zhang, S.R.; Xu, X.X.; Yao, P.; Li, T.; Wang, G.Y.; Gong, G.S.; Li, Y.; Deng, O.P. Effects of surfactants on low-molecular-weight organic acids to wash soil zinc. Environ. Sci. Pollut. Res. 2016, 23, 4629–4638. [Google Scholar] [CrossRef] [PubMed]
- Mukhopadhyay, S.; Hashim, M.A.; Allen, M.; Sen Gupta, B. Arsenic removal from soil with high iron content using a natural surfactant and phosphate. Int. J. Environ. Sci. Technol. 2015, 12, 617–632. [Google Scholar] [CrossRef]
- Geng, H.H.; Wang, F.; Yan, C.C.; Tian, Z.J.; Chen, H.L.; Zhou, B.H.; Yuan, R.F.; Yao, J. Leaching behavior of metals from iron tailings under varying pH and low-molecular-weight organic acids. J. Hazard. Mater. 2022, 383, 121136. [Google Scholar] [CrossRef]
- Han, Y.; Park, J.; Ahn, J. Aging effects on fractionation and speciation of redox-sensitive metals in artificially contaminated soil. Chemosphere 2021, 263, 127931. [Google Scholar] [CrossRef] [PubMed]
- Yip, T.C.; Tsang, D.C.; Ng, K.T.; Lo, I.M. Empirical modeling of heavy metal extraction by EDDS from singlemetal and multi-metal contaminated soils. Chemosphere 2009, 74, 301–307. [Google Scholar] [CrossRef] [PubMed]
- Ao, Z.; Xiong, J.; Wang, S.; Wu, Y.M.; Gui, S.L. Application of plant stabilization technology in the restoration of abandoned metal mines. Guangdong Agric. Sci. 2011, 77, 139–147. (In Chinese) [Google Scholar]
- Cui, F.; Yuan, B. Discussion on pollution soil remediation standard and evaluation method of remediation effect. China Agric. Sci. Bull. 2010, 18, 341–345. [Google Scholar]
- Zhou, Q. Progresses in Remediation Criteria and Standards for Contaminated Soils and Agro-Environmental Protection in China: A Review. J. Agric. Environ. Sci. 2010, 55, 1–8. (In Chinese) [Google Scholar]
- Chen, M.; Ji, L.; Sun, J.; Xing, Y.L.; Zhang, J.; Liu, P.; Gu, Q.; Li, S.P.; Liu, Y.W.; Jiao, W.T. Progress in Basic Research and Engineering Application of Heavy Metal Contaminated Soil Leaching Technology. Pollut. Prev. 2022, 44, 238–243. (In Chinese) [Google Scholar]







| Washing Agents | Advantages | Disadvantages | Suggested Agents |
|---|---|---|---|
| Inorganic washing agents (acid, base, and salt) | High removal rate with low reaction time, except deionized water. | Destroy soil structure and cause soil nutrient loss. | FeCl3 |
| Chemical (synthetic) surfactants | High removal rate. | High economic cost and secondary pollution. | SDS |
| Biosurfactants (natural surfactants) | Easily biodegradable and recyclable, it could be produced in situ and with less management. | Low production | Rhamnolipid |
| Humic acids | Biodegradable, in accordance with the concept of sustainable development. The structure characteristics of synthesized humic acids were controlled. | — | — |
| Synthetic chelators | GLDA and EDTA have high metal removal rates, and GLDA was more biodegradable than EDTA. | EDTA was not easily biodegradable and caused secondary pollution. | GLDA |
| Low-molecular-weight organic acids | Citric acid and tartaric acid have a high metal removal rate and are easily biodegradable. | Lower removal efficiency than synthesized chelate | CA |
| Surfactants | Pollutants | Application Condition | Effectiveness of Remediation | Refs | ||
|---|---|---|---|---|---|---|
| Content | Solid–Liquid Ratio: | Washing Time | ||||
| SDS | Cd | 0.01 M | — | — | Remove 94% of total Cd. | [33] |
| Saponin | Cu | 3% | 1:40 | 24 h | The removal rates of Cu, Cd, and Zn were 96%, 98%, and 100%, respectively. | [34] |
| Biosurfactant from Pseudomonas sp. CQ2 | Cd, Cu, Pb | 3% | 1:30 | 5 days | The removal rates of Cd, Cu, and Pb were 78.7%, 65.7%, 56.9%, respectively. | [35] |
| Lignosulfonate | Pb, Cu | 8% | 1:10 | 6 h with 4 times | The removal rates of Pb and Cu were 67.4%, 73.2%, respectively. | [36] |
| Rhamnolipids | Cu, Cd | 3 g TOC/L | 1:40 | 24 h | The removal rates of Cu and Cd were 24% and 62%, respectively. | [37] |
| Humic acids | Hg, Cu | 1% | 1:10 | 24 h | The removal rates of Cu and Hg were 67% and 57%, respectively. | [38] |
| Humic acids | Cu, Pb | 2% | 1:8 | 6 h | The removal rates of Cu and Pb were 60.3% and 48%, respectively. | [39] |
| Humic acids | Pb, Cd | — | 5 h | The removal rates of Cd and Pb were 70% and 40%, respectively. | [40] | |
| Rhamnolipid | Pb | 0.7% | — | — | The removal rate of Pb was 16%. | [41] |
| The Paenibacillus sp. D9 lipopeptide biosurfactant | Cu, Pb, Zn | 0.4% | 1:5 | 48 h | The removal rates of Cu, Pb, and Zn were 84.4%, 96.4%, and 57.9%, respectively. | [42] |
| SLES | Cd, Zn | 40 mmol/L | 1:5 | 8 h | The removal rates of Cd and Zn were 45.2% and 47.7%, respectively. | [43] |
| A biosurfactant by the yeast Candida tropicalis | Zn, Cu, Pb | 1% | 1:25 | 24 h | The removal rates of Cu, Pb, and Zn were 70%, 15%, and 80%, respectively. | [44] |
| SLES and rhamnolipid | Cd, Pb | 40 mmol/L for rhamnolipid, 100 mmol/L for SLES | 1:10 | 0.5 h | Rhamnolipid removed 62% of total Pb, SLES removed 89% of Cd and 88% of Pb. | [45] |
| SLES and rhamnolipid | Cd, Pb | 40 mmol/L | — | — | Rhamnolipid removed 82.8% of Pb and 99.99% of Cd, SLES removed 98.7% of Cd and 99.8% of Pb. | [46] |
| Rhamnolipid | Cu, Cd, Pb, Cr | 0.8% | 1:10 | 12 h | 80.21, 86.87, 63.54, and 47.85% of Cu, Cd, Pb, and Cr were removed, respectively. | [47] |
| LED3A | Pb, Zn | 0.7% | 1:10 | 5 h | Decreased the percentage of Pb and Zn, respectively, from 52.1 to 22.8% and from 61.8 to 19.2% in the mobile fractions. | [48] |
| Biosurfactant from Candida sphaerica UCP0995 | Zn, Pb | 2.5% | 1:10 | 24 h with 3 times | The biosurfactant removed 90% Zn, 79% Pb | [49] |
| cocamidopropyl betaine | As, Cr, Cu, | 1% | 1:10 | 2 h | The removal rates of As, Cr, and Cu, were 60%, 32%, and 77%, respectively. | [50] |
| SDBS | Zn, Cd, Pb | 0.09 mmol/L for SDBS, 7% for Tween-80 | — | — | SDBS removed Zn, Cd and Zn, for 84%, 74%, and 4%, respectively. Tween-80 removed Zn, Cd and Zn, for 57%, 83%, and 43%, respectively. | [51] |
| Type | Abbreviation | Molecular Formula/mol. wt. |
|---|---|---|
| Cationic surfactant | DPC | /283.88 |
| DDAC | /362.08 | |
| Ammonyx KP | /436.11 | |
| CATB | /364.45, /406.53 | |
| HTAB | /364.45 | |
| Anionic surfactant | PFOA | /414.07 |
| SLES | ||
| SDS | /288.38 | |
| SDHS | /388.45 | |
| SDBS | /348.48 | |
| Texapon-40 | /376.48 | |
| AOT | /444.56 | |
| Spolapon AOS 146 | CHNa & Na (n = 9–13) | |
| SLES | /382 | |
| Nonionic | Tween 80 | /1310 |
| Brij-35 | /1198 | |
| Triton X-100 | /628 |
| Washing Agents | General Structural Formula | Heavy Metals | Ks |
|---|---|---|---|
| CA | ![]() | Cd | 3.5 |
| Ni | 3.36 | ||
| Cu | 5.9 | ||
| Pb | 4.1 | ||
| Zn | 4.86 | ||
| Mn | 2.55 | ||
| GLDA | ![]() | Cd | 10.31 |
| Ni | 12.74 | ||
| Cu | 13.03 | ||
| Pb | 11.6 | ||
| Zn | 11.52 | ||
| EDTA | ![]() | Cd | 16.5 |
| Ni | 18.4 | ||
| Cu | 18.78 | ||
| Pb | 18 | ||
| Zn | 16.5 | ||
| EDDS | ![]() | Cd | 10.9 |
| Ni | 16.7 | ||
| Cu | 18.36 | ||
| Pb | 12.7 | ||
| Zn | 13.4 |
| Washing Agents | Combined Utilization Method | Heavy Metals | Main Results | Refs |
|---|---|---|---|---|
| GLDA-VC, GLDA-CA | Mixture washing | Pb, Cu, Zn | The mixture of GLDA-VC removes approximately 90% of Pb and 70% of Zn, and the mixture of GLDA-AC has a greater extraction efficiency for Cu. | [108] |
| HCl-VC, HCl-HH, VC -EDTA_2Na | Mixture washing | Pb | HCl-VC washing has a higher Pb removal rate (98.6%) than HCl-HH (88.6%); VC- EDTA_2Na has a good performance in removing iron oxide bound Pb. | [109] |
| Saponin–rhamnolipid | Mixture washing | Ni, Cr, and V | Maximum removal rates were obtained as 87%, 71% and 70% for Ni, Cr, and V, respectively. | [110] |
| sulfuric acid–phosphoric acid | Mixture washing | As, Cu, Pb, Zn | The removal rates were 71%, 80%, 80%, and 71% for As, Cu, Pb, and Zn, respectively. The mixture agent increased the extraction efficiencies from the contaminated soils for all kinds of heavy metals. | [111] |
| EDTA-LMWOA (CA, TA, OA) | Mixture washing | Cu, Ni, Zn | After mixture agents washing, the heavy metals’ removal rates were more than about 80% under the optimal conditions. Moreover, the soil toxicity risk caused by agent was decreased, and the residual heavy metals in soil were immobilized. | [112] |
| CA–surfactants (Tween 80, SDS, BCD, HAs) | Mixture washing | Cu, Zn, Pb | The removal rate of Cu, Zn, and Pb can be promoted by adding surfactant to CA. Mixture agents can absolutely decrease the ion exchange fraction, carbonates bound fraction, and Fe-Mn oxides bound fraction proportion of Cu, Zn, and Pb, and increase sulfide fraction, organic bound fraction, and residue fraction. | [35] |
| EDTA-CA, DTPA-CA | Sequential washing | Cd, Pb | The combined utilization of EDTA or DTPA with CA can effectively enhance the washing of Cd and Pb. After continuous three stages of soil washing with EDTA-CA, the Cd and Pb removal rate reached 63.5% and 70.3%, respectively. Removal rates of 61.4% and 72.5% were obtained for DTPA-CA. | [80] |
| Mixture washing | Cd, Cu, Zn, Pb | removed 78.9% Cd, 15.8% Cu, 34.0% Zn, and 18.1% Pb from soil, respectively. | [113] | |
| CA/Tween 80, Tween 80/CA, Tween 80-CA | Mixture washing and sequential washing | Cu | After washing with CA/Tween 80, Tween 80/CA, and mix washing, the removal efficiencies for Cu were up to 85.7%, 78.1%, and 84.4%, they were higher than washing with single Tween 80 or CA (0.1% or 76.7%). | [114] |
| EDDS-EDTA | Mixture washing | Cu, Zn, Pb | The combined use of EDDS-EDTA reached equivalent extraction efficiency of the target metals as EDTA, while, compared to EDTA washing alone, 50% dosage of EDTA was reduced, and with lead less risk. | [115] |
| Mixture washing | Cd, Pb, Zn, Cu | After mixture agent washing, removal rates of Cd, Zn, Pb, and Cu were 28%, 53%, 41%, and 21%, respectively. | [116] | |
| CA/DOC | Sequential washing | Cd | The washing efficiencies of Cd and Cu were significantly increased by using two-stage sequential washing with the sequence of CA/DOC. The potential from soil Cd was lowered by 33% from moderate to low risk, and soil nutrient contents increased. | [117] |
| R/R/R, R/R/S, R/S/R, R/S/S (S, saponin. R, rhamnolipids) | Sequential washing | Pb | Pb removal rate reached 64–73%, respectively, with the R-R-R, R-R-S, R-S-R and R-S-S triple sequential washing. The highest Cu removal rate was achieved 87.4%, with S/S/S sequence. Moreover, the loss of biosurfactants was below 10% after each washing. | [118] |
| Phosphoric acid, OA, and EDTA_2Na with different sequence order. | Sequential washing | As, Cd | Soil washing agents and their washing order has a critical effect on removal rate. Phosphoric acid/OA/EDTA_2Na sequence was identified as optimal soil washing condition for As and Cd co-contaminated soil. | [119] |
| Biosurfactant–HCl | Mixture washing | Cu, Pb, Zn | The removal rates of Cu, Pb, and Zn with mixture washing were 86.7%, 98.6%, and 59.1%, respectively, which were higher than washing with single biosurfactant (84.4%, 96.4%, and 57.9%). | [51] |
| Biosurfactant–HCl, Biosurfactant–NaOH | Mixture washing | Cu, Pb, Zn | After washing with biosurfactant–HCl, removal rates of Cu, Pb, and Zn were 75%, 75%, and 85%, respectively, and 44%, 22%, 45% removal rates for washing with biosurfactant-NaOH. | [39] |
| NPAM-CA | Mixture washing | Zn | The NPAM caused synergistic effects on CA during washing, leading to an increase in Zn removal by 5.0 g/L CA of 10.60%. | [120] |
| Phosphate–saponin | Mixture washing | As | There was an 80% removal rate of arsenic from soil when treated with a mixture of 1.5% saponin, 100 mM phosphate at a soil–solution ratio of 1:30. | [121] |
| No. | Soil Field Site and Location | Year | Pollutant |
|---|---|---|---|
| 1 | Abandoned small arms firing ranges, USA | 1990 | Pb |
| 2 | Smelting plant site, USA. | 1991 | Pb |
| 3 | Battery manufacturing site, USA. | 1995 | Pb |
| 4 | Wood preserving site, UAS. | 1990 | Cu, Cr, As |
| 5 | Citric acid factory, Wuxi City, China. | 2008 | Cu, Zn, Pb |
| 6 | Electroplating factory, Wuxi City, China. | 2011 | Cr, Cu, Ni, Pb, Zn |
| 7 | Polluted farmland, Baiyin City, China. | 2011 | Cd, As, Pb, Hg |
| 8 | Polluted farmland, Zhuzhou City, China. | 2012 | Cd, Pb |
| 9 | Dye factory, Wuhan City, China. | 2012 | Pb, Hg, Cd, Cr |
| 10 | Cr-contaminated soil, Xiyang City, China. | 2013 | Cr |
| 11 | Cr slag storage site, Shijiangzhuang City, China. | 2014 | Cr |
| 12 | Industrial site, Hengnan City, China. | 2014 | All kinds of HMs. |
| 13 | Polluted farmland, Qingyuan City, China. | 2015 | Cu, Cd, As |
| 14 | Steel plant site, Guangzhou City, China | 2015 | Cd, Cr, Cu, Ni, Pb, Zn, As |
| 15 | Chemical plant site, Haibei City, China | 2016 | Cr |
Publisher’s Note: MDPI stays neutral with regard to jurisdictional claims in published maps and institutional affiliations. |
© 2022 by the authors. Licensee MDPI, Basel, Switzerland. This article is an open access article distributed under the terms and conditions of the Creative Commons Attribution (CC BY) license (https://creativecommons.org/licenses/by/4.0/).
Share and Cite
Zheng, X.-J.; Li, Q.; Peng, H.; Zhang, J.-X.; Chen, W.-J.; Zhou, B.-C.; Chen, M. Remediation of Heavy Metal-Contaminated Soils with Soil Washing: A Review. Sustainability 2022, 14, 13058. https://doi.org/10.3390/su142013058
Zheng X-J, Li Q, Peng H, Zhang J-X, Chen W-J, Zhou B-C, Chen M. Remediation of Heavy Metal-Contaminated Soils with Soil Washing: A Review. Sustainability. 2022; 14(20):13058. https://doi.org/10.3390/su142013058
Chicago/Turabian StyleZheng, Xiao-Jun, Qi Li, Hao Peng, Jian-Xiong Zhang, Wei-Jiang Chen, Bu-Chan Zhou, and Ming Chen. 2022. "Remediation of Heavy Metal-Contaminated Soils with Soil Washing: A Review" Sustainability 14, no. 20: 13058. https://doi.org/10.3390/su142013058
APA StyleZheng, X.-J., Li, Q., Peng, H., Zhang, J.-X., Chen, W.-J., Zhou, B.-C., & Chen, M. (2022). Remediation of Heavy Metal-Contaminated Soils with Soil Washing: A Review. Sustainability, 14(20), 13058. https://doi.org/10.3390/su142013058





