Protection of Intellectual Property Rights, Financial Development and Green Low-Carbon Endogenous Economic Growth
Abstract
1. Introduction
2. Model and Method
2.1. Production Sector
2.1.1. Final Goods Sector
2.1.2. Intermediate Goods Sector
2.1.3. Financial Development Sector
2.1.4. R&D Sector
2.1.5. Capital
2.1.6. Investment in Reducing Carbon Emissions
2.1.7. Environmental Quality
2.1.8. Energy Sector
2.2. Household
3. Competitive Market Equilibrium of Model
- (1)
- , this paper finds that the economic growth rate increases with the increase of total human capital ;
- (2)
- , this paper finds that the economic growth rate increases with the increase of technological transformation capacity parameters ;
- (3)
- Considering the relationship between and , this paper finds that the economic growth rate increases with the increase of the production efficiency parameters of existing technologies in the R&D sector and the production efficiency parameters of R&D sector through advanced technological transformation in developed countries ;
- (4)
- , this paper finds that the economic growth rate increases with the increase of social capital ;
- (5)
- , this paper finds that the economic growth rate increases with the increase of the proportion of human capital of R&D sector used in advanced technological transformation of developed countries in total human capital ;
- (6)
- , this paper finds that the economic growth rate decreases with the increase of the technical level of developing countries relative to developed countries ;
- (7)
- , this paper finds that the economic growth rate decreases with the increase of the total financing scale of the firms ;
- (8)
- Considering the relationship between and , this paper finds that the economic growth rate increases with the increase of the share of government subsidies and the share of subsidies for firms and residents actively, consciously and autonomously practice green low-carbon behavior .
4. Improvement
- (1)
- , this paper finds that the economic growth rate increases with the increase of degree of improvement ;
- (2)
- , this paper finds that the economic growth rate increases with the increase of R&D efficiency parameter ;
- (3)
- , this paper finds that the economic growth rate increases with the increase of the probability that any R&D project in the th industry can bring positive returns ;
- (4)
- , this paper finds that the economic growth rate decreases with the increase of the financial frictional coefficient of th industry ;
- (5)
- , this paper finds that the economic growth rate increases with the increase of technical level ;
- (6)
- , this paper finds that the economic growth rate increases with the increase of the investment in reducing carbon emissions ;
- (7)
- , this paper finds that the economic growth rate increases with the increase of the amount of energy invested in the final goods production sector .
5. Numerical Simulation and Discussion
- (1)
- The relationship between economic growth rate and total human capital.
- (2)
- The relationship between economic growth rate and technological transformation capacity parameters.
- (3)
- The relationship between economic growth rate and production efficiency parameters.
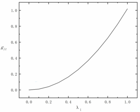
- (4)
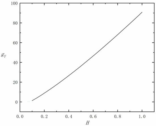
- The relationship between economic growth rate and social capital.
- (5)
- The relationship between economic growth rate and the proportion of human capital.
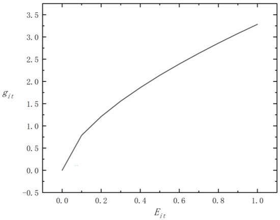
- (6)
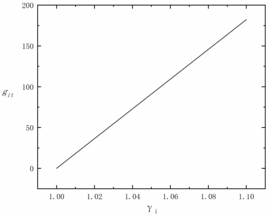
- The relationship between economic growth rate and technical level of developing countries relative to developed countries.
- (7)
- The relationship between economic growth rate and total financing scale of the firms.
- (8)
- The relationship between economic growth rate and the share of two types of subsidies.
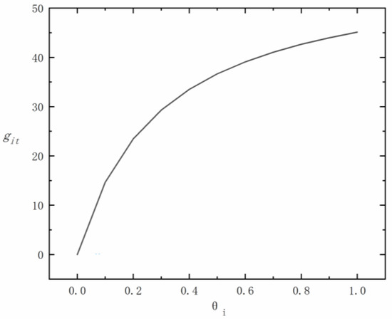
- (9)
- The relationship between economic growth rate and the degree of improvement.
- (10)
- The relationship between economic growth rate and R&D efficiency parameter.
- (11)
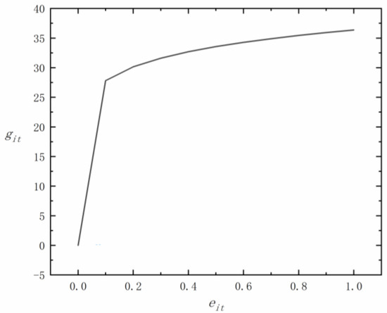
- The relationship between economic growth rate and the probability that any R&D project can bring positive returns.
- (12)
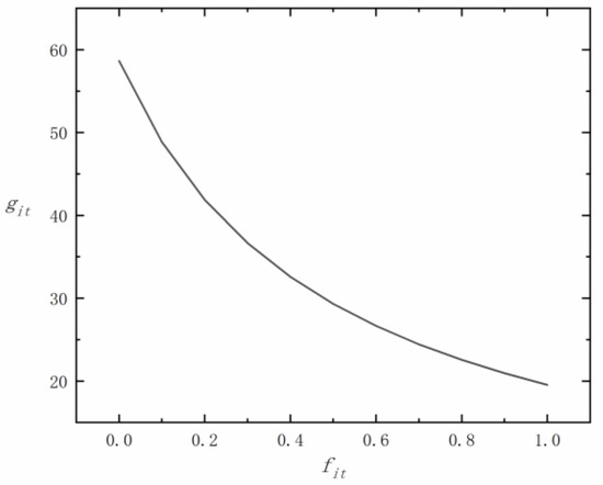
- The relationship between economic growth rate and financial frictional coefficient.
- (13)
- The relationship between economic growth rate and technical level.
- (14)
- The relationship between economic growth rate and the investment in reducing carbon emissions.
- (15)
- The relationship between economic growth rate and the amount of energy invested in the final goods production sector.
6. Conclusions
7. Policy Recommendations
- (1)
- Only by increasing government subsidies and subsidies for firms and residents actively, consciously and autonomously practicing green low-carbon behaviors, and by expanding the total financing scale of firms, can economic growth be promoted.
- (2)
- Instead of relying solely on the transformation of foreign advanced technology to produce final goods, we should also make independent innovation, develop new technologies, and combine transformation and innovation to maximize output.
- (3)
- From one of the results of this manuscript, it is found that increasing investment in technological transformation, improving the level of technological transformation, and achieving the ability to enhance their own innovation can promote economic growth.
- (4)
- According to the conclusion of this manuscript, increasing the proportion of human capital used by R&D sectors for advanced technological transformation in developed countries, increasing the proportion of social capital, and improving R&D efficiency, will promote economic growth.
- (5)
- Efforts to obtain market information and reduce the risk of asymmetric market information are required to promote the normalization of economic operation.
- (6)
- Increase investment in reducing carbon emissions, promote economic growth at a certain threshold, but slow down rapid economic growth after the certain threshold.
Author Contributions
Funding
Institutional Review Board Statement
Informed Consent Statement
Data Availability Statement
Conflicts of Interest
References
- Donou-Adonsou, F. The effects of health conditions on financial sector development. Econ. Model. 2022, 114, 105974. [Google Scholar] [CrossRef]
- Wang, Z.H.; Pham, T.L.H.; Sun, K.; Wang, B.; Bui, Q.; Hashemizadeh, A. The moderating role of financial development in the renewable energy consumption—CO2 emissions linkage: The case study of Next-11 countries. Energy 2022, 254, 124386. [Google Scholar] [CrossRef]
- Umme, H.; Cao, X.B.; Ahsan, A. Do green technology innovations, financial development, and renewable energy use help to curb carbon emissions? Renew. Energy 2022, 193, 1082–1093. [Google Scholar]
- Obobisa, E.S. Achieving 1.5 °C and net-zero emissions target: The role of renewable energy and financial development. Renew. Energy 2022, 188, 967–985. [Google Scholar] [CrossRef]
- Thampanya, N.; Wu, J.J.; Cowton, C. Carbon neutrality targets, optimal environmental management strategies & the role of financial development: New evidence incorporating non-linear effects and different income levels. J. Environ. Manag. 2021, 297, 113352. [Google Scholar]
- Cao, J.H.; Law, S.H.; Samad, A.R.B.A.; Mohamad, W.N.B.W.; Wang, J.L.; Yang, X.D. Effect of financial development and technological innovation on green growth—Analysis based on spatial Durbin model. J. Clean. Prod. 2022, 365, 132865. [Google Scholar] [CrossRef]
- Nguyen, H.M.; Le, Q.T.; Ho, C.M.; Nguyen, T.C.; Vo, D.H. Does financial development matter for economic growth in the emerging markets? Borsa Istanb. Rev. 2021, 22, 688–698. [Google Scholar] [CrossRef]
- Han, J.W.; Raghutla, C.; Chittedi, K.R.; Tan, Z.X.; Koondhar, M.A. How natural resources affect financial development? Fresh evidence from top-10 natural resource abundant countries. Resour. Policy 2022, 76, 102647. [Google Scholar] [CrossRef]
- Qamri, G.M.; Sheng, B.; Adeel-Farooq, R.M.; Alam, G.M. The criticality of FDI in Environmental Degradation through financial development and economic growth: Implications for promoting the green sector. Resour. Policy 2022, 78, 102765. [Google Scholar] [CrossRef]
- Xu, B.C.; Li, S.H.; Afzal, A.; Mirza, N.; Zhang, M. The impact of financial development on environmental sustainability: A European perspective. Resour. Policy 2022, 78, 102814. [Google Scholar] [CrossRef]
- Haschka, R.E.; Herwartz, H.; Struthmann, P.; Tran, V.T.; Walle, Y.M. The joint effects of financial development and the business environment on firm growth: Evidence from Vietnam. J. Comp. Econ. 2022, 50, 486–506. [Google Scholar] [CrossRef]
- Mukhtarov, S.; Yüksel, S.; Dinçer, H. The impact of financial development on renewable energy consumption: Evidence from Turkey. Renew. Energy 2022, 187, 169–176. [Google Scholar] [CrossRef]
- Lahiani, A.; Mefteh-Wali, S.; Shahbaz, M.; Vo, X.V. Does financial development influence renewable energy consumption to achieve carbon neutrality in the USA? Energy Policy 2021, 158, 112524. [Google Scholar] [CrossRef]
- Shahbaz, M.; Topcu, B.A.; Sarıgül, S.S.; Vo, X.V. The effect of financial development on renewable energy demand: The case of developing countries. Renew. Energy 2021, 178, 1370–1380. [Google Scholar] [CrossRef]
- Uddin, M.K.; Pan, X.F.; Saima, U.; Zhang, C.M. Influence of financial development on energy intensity subject to technological innovation: Evidence from panel threshold regression. Energy 2022, 239, 122337. [Google Scholar] [CrossRef]
- Shah, W.U.H.; Hao, G.; Yan, H.; Yasmeen, R.; Padda, I.U.H.; Ullah, A. The impact of trade, financial development and government integrity on energy efficiency: An analysis from G7-Countries. Energy 2022, 255, 124507. [Google Scholar] [CrossRef]
- Lee, C.C.; Wang, C.S. Financial development, technological innovation and energy security: Evidence from Chinese provincial experience. Energy Econ. 2022, 112, 106161. [Google Scholar] [CrossRef]
- Usman, M.; Balsalobre-Lorente, D. Environmental concern in the era of industrialization: Can financial development, renewable energy and natural resources alleviate some load? Energy Policy 2022, 162, 112780. [Google Scholar] [CrossRef]
- Ahmad, M.; Ahmed, Z.; Yang, X.Y.; Hussain, N.; Sinha, A. Financial development and environmental degradation: Do human capital and institutional quality make a difference? Gondwana Res. 2022, 105, 299–310. [Google Scholar] [CrossRef]
- Zhou, X.X.; Du, J.T. Does environmental regulation induce improved financial development for green technological innovation in China? J. Environ. Manag. 2021, 300, 113685. [Google Scholar] [CrossRef]
- Gur, N. Patience and financial development. Financ. Res. Lett. 2022, 44, 102045. [Google Scholar] [CrossRef]
- Khalid, U.; Shafiullah, M. Financial development and governance: A panel data analysis incorporating cross-sectional dependence. Econ. Syst. 2021, 45, 100855. [Google Scholar] [CrossRef]
- Yang, L.S.; Ni, M.Y. Is financial development beneficial to improve the efficiency of green development? Evidence from the “Belt and Road” countries. Energy Econ. 2022, 105, 105734. [Google Scholar] [CrossRef]
- Su, Z.F.; Wang, C.F.; Peng, M.W. Intellectual property rights protection and total factor productivity. Int. Bus. Rev. 2022, 31, 101956. [Google Scholar] [CrossRef]
- Nasirov, S.; Gokh, I.; Filippaios, F. Technological radicalness, R & D internationalization, and the moderating effect of intellectual property protection. J. Bus. Res. 2022, 145, 215–227. [Google Scholar]
- Neves, P.C.; Afonso, O.; Silva, D.; Sochirca, E. The link between intellectual property rights, innovation, and growth: A meta-analysis. Econ. Model. 2021, 97, 196–209. [Google Scholar] [CrossRef]
- Song, X.Y.; Huang, X.H.; Qing, T. Intellectual property rights protection and quality upgrading: Evidence from China. Econ. Model. 2021, 103, 105602. [Google Scholar] [CrossRef]
- Gmeiner, R.; Gmeiner, M. Encouraging domestic innovation by protecting foreign intellectual property. Int. Rev. Law Econ. 2021, 67, 106000. [Google Scholar] [CrossRef]
- Roh, T.; Lee, K.; Yang, J.Y. How do intellectual property rights and government support drive a firm’s green innovation? The mediating role of open innovation. J. Clean. Prod. 2021, 317, 128422. [Google Scholar] [CrossRef]
- Tanaka, H.; Iwaisako, T. Intellectual property rights and foreign direct investment: A welfare analysis. Eur. Econ. Rev. 2014, 67, 107–124. [Google Scholar] [CrossRef]
- Zheng, Z.J.; Huang, C.Y.; Yang, Y.B. Patent protection, innovation, and technology transfer in a Schumpeterian economy. Eur. Econ. Rev. 2020, 129, 103531. [Google Scholar] [CrossRef]
- National Bureau of Statistics of the People’s Republic of China. China Statistical Yearbook; China Statistics Press: Beijing, China, 2021.
- Wan, B.Y.; Tian, L.X.; Zhu, N.P.; Gu, L.Q.; Zhang, G.Y. A new endogenous growth model for green low-carbon behavior and its comprehensive effects. Appl. Energy 2018, 230, 1332–1346. [Google Scholar] [CrossRef]
- Yu, C.L. Intellectual property protection and economic growth of developing countries. J. Xiamen Univ. 2010, 198, 51–57. [Google Scholar]
- Yang, L.G.; He, Z.C.; Qi, J.Y.; Han, F. Intellectual property right protection, human capital and economic growth of developing countries. China Soft Sci. 2013, 11, 123–138. [Google Scholar]
- Liu, P.S. Financial development, innovation driven and long-term economic growth. Financ. Rev. 2018, 10, 41–59. [Google Scholar]
- Chu, H.; Lai, C.C. Abatement R&D, Market Imperfections, and Environmental Policy in an Endogenous Growth Model. J. Econ. Dyn. Control 2014, 14, 20–37. [Google Scholar]
- National Bureau of Statistics of the People’s Republic of China. International Statistical Yearbook; China Statistics Press: Beijing, China, 2018.
- Yi, X.; Liu, F.L. Financial development, technological innovation and industrial structure transformation—A theoretical analysis framework of multi sector endogenous growth. Run. World 2015, 10, 24–39. [Google Scholar]















| Parameter | Data Sources | Numerical Value |
|---|---|---|
| China Statistical Yearbook 2021 [32] | 0.1228 | |
| Chu and Lai [37] Wan et al. [33] | 0.7 | |
| Chu and Lai [37] Wan et al. [33] | 1.5 | |
| Chu and Lai [37] Wan et al. [33] | 0.05 | |
| China Statistical Yearbook 2021 [32] | 0.2233 | |
| Liu [36] | 1 | |
| Set | 0.7 | |
| China Statistical Yearbook 2021 [32] | 0.0431 | |
| China Statistical Yearbook 2021 [32] | 52.727 | |
| American Chamber of Commerce released the 10th edition of international intellectual property index 2022 | 0.5586 | |
| 2018 International Statistical Yearbook [38] | 1.5 | |
| 2018 International Statistical Yearbook [38] | 2.6 | |
| Liu [36] | 2 | |
| Set | 0.7 | |
| 0.5769 | ||
| Liu [36] | 0.7 | |
| Liu [36] | 0.72 | |
| Liu [36] | 1 | |
| Liu [36] | 0.38 | |
| Liu [36] | 0.85 | |
| Liu [36] | 0.45 | |
| Liu [36] | 0.21 | |
| China Statistical Yearbook 2021 [32] | 0.003 | |
| Set | 0.5 | |
| Yi and Liu [39] | 1.02 | |
| Yi and Liu [39] | 0.01 | |
| Yi and Liu [39] | 0.3 | |
| Yi and Liu [39] | 0.5 | |
| Yi and Liu [39] | 6 | |
| China Statistical Yearbook 2021 [32] | 0.368 | |
| China Statistical Yearbook 2021 [32] | 49.32 | |
| China Statistical Yearbook 2021 [32] | 0.2233 | |
| China Statistical Yearbook 2021 [32] | 0.0431 | |
| China Statistical Yearbook 2021 [32] | 1.0683 | |
| China Statistical Yearbook 2021 [32] | 48.75 | |
| China Statistical Yearbook 2021 [32] | 0.0037 | |
| China Statistical Yearbook 2021 [32] | 0.8268 | |
| China Statistical Yearbook 2021 [32] | 0.2233 | |
| Chu and Lai [37] Wan et al. [33] | 0.77 |
Publisher’s Note: MDPI stays neutral with regard to jurisdictional claims in published maps and institutional affiliations. |
© 2022 by the authors. Licensee MDPI, Basel, Switzerland. This article is an open access article distributed under the terms and conditions of the Creative Commons Attribution (CC BY) license (https://creativecommons.org/licenses/by/4.0/).
Share and Cite
Zhu, Y.; Wan, B.; Tian, L. Protection of Intellectual Property Rights, Financial Development and Green Low-Carbon Endogenous Economic Growth. Sustainability 2022, 14, 13029. https://doi.org/10.3390/su142013029
Zhu Y, Wan B, Tian L. Protection of Intellectual Property Rights, Financial Development and Green Low-Carbon Endogenous Economic Growth. Sustainability. 2022; 14(20):13029. https://doi.org/10.3390/su142013029
Chicago/Turabian StyleZhu, Yuan, Bingyue Wan, and Lixin Tian. 2022. "Protection of Intellectual Property Rights, Financial Development and Green Low-Carbon Endogenous Economic Growth" Sustainability 14, no. 20: 13029. https://doi.org/10.3390/su142013029
APA StyleZhu, Y., Wan, B., & Tian, L. (2022). Protection of Intellectual Property Rights, Financial Development and Green Low-Carbon Endogenous Economic Growth. Sustainability, 14(20), 13029. https://doi.org/10.3390/su142013029

