Research on Optimization Method and Algorithm Design of Green Simultaneous Pick-up and Delivery Vehicle Scheduling under Uncertain Demand
Abstract
1. Introduction
1.1. Background
1.2. Literature Review
1.2.1. The Application of Low Carbon Target Model
1.2.2. The Solutions of Vehicle Scheduling Problems
1.2.3. Research Gaps
2. Problem Description and Model Construction
2.1. Expectation Fuzzy Demand
2.2. Carbon Emission Calculation Method
- (1)
- Instantaneous fuel consumption model. The model takes into account the vehicle mass, performance, traction, air resistance, and other factors, which is suitable for the calculation of fuel consumption when the vehicle travels a short distance and the distribution scale is small.
- (2)
- Four stage model. According to different driving states of the vehicle, the model establishes fuel consumption calculation models under four modes, acceleration mode, deceleration mode, idling mode, and roaming mode. The model is more accurate, but it is still only applicable to the fuel consumption calculation of short distance transportation.
- (3)
- Integrated model. This model takes more explicit consideration of vehicle parameters, such as engine speed, displacement, friction coefficient, air resistance coefficient, etc. Therefore, the calculation result of the fuel consumption model is relatively accurate. The specific model is as follows:
2.3. Mathematical Model
- (a)
- Total service cost C
- (b)
- Fuel consumption cost W
- (c)
- Carbon emission cost . The cost of carbon dioxide emission per kilogram is , and the calculation formula of carbon emission is as described above, which can be calculated by fuel consumption, so the carbon emission cost of the vehicle in the specific transportation process is as follows [40]:
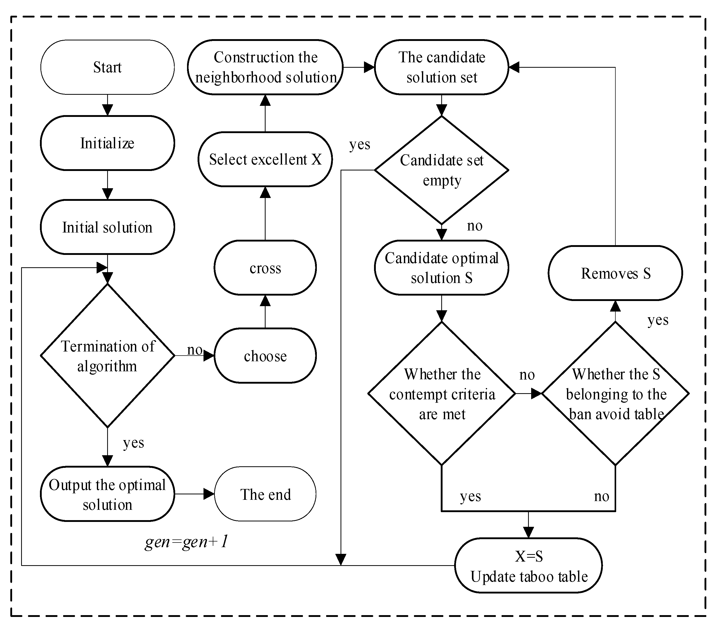
3. Model Solving Algorithm Design
3.1. Coding Method and Initial Population Generation
3.2. Fitness Function
3.3. Selection Operator
3.4. Crossover Operator
3.5. Mutation Operator
4. Case Study
4.1. Parameter Setting of Taguchi Method
4.2. Analysis of Calculation Results
4.3. Algorithm Comparison and Analysis
5. Discussion
- There are three main problems in the research of vehicle scheduling optimization: fuzzy customer demand, carbon emissions, and simultaneous vehicle pick-up and delivery. The current research generally only studies one or two of these problems, and few studies fully consider the characteristics of these three problems. In this study, fuzzy customer demand, carbon emissions, and simultaneous vehicle pick-up and delivery are comprehensively considered, and a low-carbon vehicle scheduling model for simultaneous pick-up and delivery is established. Constraints are added according to the actual situation. In view of the quantitative problem of carbon emissions, the carbon emission problem is converted into a part of the cost through calculation, thereby establishing a single objective model with the minimum total cost.
- In view of the existing problem of multiple distribution centers, the previous research often led to the problem that it was difficult to solve accurately due to the uneven distribution centers. In this study, the strategy of abstracting multiple distribution centers into a distribution center system is proposed, and a multi-objective optimization model of low-carbon VRP with multiple distribution centers picking up and delivering goods at the same time is established, which effectively simplifies the computational complexity of the model.
- The Taguchi method is introduced to determine the calibration of the algorithm parameters. Compared with previous experience, this study obtains scientific algorithm parameter values through Minitab analysis and obtains the best algorithm parameters via signal-to-noise ratio interaction graph, so as to accurately solve the model. It is proved that Taguchi method is a good parameter calibration method, which provides a certain theoretical reference for the follow-up research on vehicle scheduling.
6. Conclusions
- (1)
- The economic benefits, environmental benefits, and social needs pursued by logistics enterprises are considered comprehensively. From the perspective of low-carbon vision, the uncertainty of customer demand and customer service time, as well as the problem of picking up and delivering goods at the same time are considered. With the overall goal of minimizing carbon emissions, fuel consumption costs, and service costs, a comprehensive optimization model is created.
- (2)
- For the vehicle scheduling problem of multiple distribution centers picking and delivering goods at the same time, the “distribution center system strategy” is adopted, and the multi-distribution center problem is assumed to be a single distribution center problem, and the objective optimization model of the multi distribution center simultaneous pick-up and delivery problem is established. The experimental results show that the total travel time of vehicles and fuel consumption are not simply linear and the service time of vehicles at each customer point needs to be considered.
- (3)
- In order to solve the vehicle scheduling model, an improved hybrid algorithm strategy, the Tabu Search Genetic Algorithm (GA-TS) is proposed. Through the sub-combination of elite strategy, this method accelerates the convergence speed and improves the local search ability of the algorithm. Through the verification of design examples and the comparison between different algorithms, the experimental results show that the improved GA-TS algorithm is superior to the traditional algorithm in solving different customer sizes in terms of solution effect and convergence, thus verifying the effectiveness and feasibility of the hybrid algorithm.
- (4)
- Taking low carbon as the research goal, and the established model and solution algorithm provide optimization support for logistics enterprises to carry out logistics distribution under the background of green and sustainable development, and also provide some references for relevant government departments to formulate energy conservation and emission reduction policies.
- (1)
- Carbon dioxide emissions belong to the theoretical calculation results. In the future, we can collect the carbon dioxide emissions of vehicles in combination with the actual situation and verify the effectiveness of the model and algorithm according to the comparison between the theoretical results and the actual results.
- (2)
- There is no choice of different types of models according to customer size and customer needs, and there is a lack of time window requirements for customers. Additionally, when solving the fuzzy demand low-carbon simultaneous pick-up and delivery vehicle scheduling model, the GA-TS algorithm is introduced. The mathematical basis of this algorithm, such as asymptotic analysis and the accuracy and scope of application of the solution, which need to be further studied.
Author Contributions
Funding
Institutional Review Board Statement
Informed Consent Statement
Data Availability Statement
Conflicts of Interest
References
- Jiménez, M.; Manuela, G.; Isabel, B. Socio-Ecological Controversies in the News as Trigger of a Model-Based Inquiry Instructional Sequence about the Effect of Global Warming on the Great Barrier Reef. Sustainability 2020, 12, 4676. [Google Scholar] [CrossRef]
- Shen, Y.B.; Liu, J.L.; Tian, W. Interaction between international trade and logistics carbon emissions. Energy Rep. 2022, 8, 10334–10345. [Google Scholar] [CrossRef]
- Liu, Z.; Tsai, S. Rotary Kiln Thermal Simulation Model and Smart Supply Chain Logistics Transportation Monitoring Management. J. Adv. Transp. 2022, 2022, 2116280. [Google Scholar] [CrossRef]
- Yang, Y.F.; Zhang, M.Z.; Lin, Z.Y.; Bae, K. Green logistics performance and infrastructure on service trade and environment-Measuring firm’s performance and service quality. J. King Saud Univ. Sci. 2022, 34, 101683. [Google Scholar]
- Kexin, B.; Yang, M.K.; Latif, Z.; Zhou, X.G. A New Solution for City Distribution to Achieve Environmental Benefits within the Trend of Green Logistics: A Case Study in China. Sustainability 2020, 12, 8312. [Google Scholar]
- Tsai, S.B.; Wang, K. Using a Novel Method to Evaluate the Performance of Human Resources in Green Logistics Enterprises. Ecol. Chem. Eng. S 2019, 26, 629–640. [Google Scholar] [CrossRef]
- Yang, Z.M. The Impact of Economic Growth, Industrial Transition, and Energy Intensity on Carbon Dioxide Emissions in China. Sustainability 2022, 14, 4884. [Google Scholar] [CrossRef]
- Chen, K.W.; Dong, F.Y.; Wang, X.S.; Zhu, Y.C.; Chu, X.M.; Kaoru, H. Research on Vehicle Scheduling Problem of Multi Warehouse Collaborative Distribution and Its Application. Sci. Discov. 2021, 9, 401–409. [Google Scholar] [CrossRef]
- Jiang, Z.; Chen, Y.; Li, X.; Li, B. A heuristic optimization approach for multi-vehicle and one-cargo green transportation scheduling in shipbuilding. Adv. Eng. Inform. 2021, 49, 101306. [Google Scholar] [CrossRef]
- Mariano, E.B.; Gobbo, J.J.; Castro, C.F.; Rebelatto, D. CO2 emissions and logistics performance: A composite index proposal. J. Clean. Prod. 2016, 163, 166–178. [Google Scholar] [CrossRef]
- Song, L.; Xin, Q.; Wu, C.M. Pricing Problem in the E-Commerce Low-Carbon Supply Chain under Asymmetric Fairness Preferences. Math. Probl. Eng. 2022, 2022, 3268130. [Google Scholar] [CrossRef]
- Li, Y.; Lim, K.; Hu, J.Y.; Tseng, M.L. Investigating the effect of carbon tax and carbon quota policy to achieve low carbon logistics operations. Resour. Conserv. Recycl. 2020, 154, 104535. [Google Scholar] [CrossRef]
- Jiang, J.H.; Zhang, D.Z.; Meng, Q. Impact analysis of investment coordination mechanisms in regional low-carbon logistics network design. Transp. Res. Part D 2021, 92, 102735. [Google Scholar] [CrossRef]
- Wang, R.T.; Wen, X.Y.; Wang, X.Y.; Fu, Y.B.; Zhang, Y. Low carbon optimal operation of integrated energy system based on carbon capture technology, LCA carbon emissions and ladder-type carbon trading. Appl. Energy 2022, 311, 118664. [Google Scholar] [CrossRef]
- Zhu, X.N.; Zhao, Z.Q.; Yan, R. Low Carbon Logistics Optimization for Multi-depot CVRP with Backhauls—Model and Solution. Teh. Vjesn. 2020, 27, 1617–1624. [Google Scholar]
- Zhang, Q.Y.; Mai, J.S.; Li, Y.L. Three-stage DEA Model on the Low-carbon Logistics Efficiency in Ten Coastal Provinces of China. J. Phys. Conf. Ser. 2021, 1910, 012032. [Google Scholar] [CrossRef]
- Yue, X.; Guo, Y.T.; Wu, G.; Liu, J.Y.; Sun, W.; Lei, Y.T.; Zeng, P.L. Low-carbon economic planning of integrated electricity-gas energy systems. Energy 2022, 249, 123755. [Google Scholar]
- Zhang, W.; Zhang, M.Y.; Wu, G.D. How to realize low-carbon travel in rural areas? Evidence from China. Transp. Res. Part D 2022, 105, 103224. [Google Scholar] [CrossRef]
- Yi, W.; Zhen, L.; Jin, Y. Stackelberg game analysis of government subsidy on sustainable off-site construction and low-carbon logistics. Clean. Logist. Supply Chain 2021, 2, 100013. [Google Scholar] [CrossRef]
- Wu, Y.J.; Shi, Z.Y.; Lin, Z.W.; Zhao, X.; Xue, T.; Shao, J.J. Low-Carbon Economic Dispatch for Integrated Energy System Through the Dynamic Reward and Penalty Carbon Emission Pricing Mechanism. Front. Energy Res. 2022, 10, 843993. [Google Scholar] [CrossRef]
- Tomasi, S.; Zubaryeva, A.; Pizzirani, C.; Dal, C.M.; Balest, J. Propensity to Choose Electric Vehicles in Cross-Border Alpine Regions. Sustainability 2021, 13, 4583. [Google Scholar] [CrossRef]
- Alexandre, M.F.; Richard, F.H.; Stefan, M. New Exact Algorithm for the Vehicle Routing Problem with Stochastic Demands. Transp. Sci. 2020, 54, 855–1152. [Google Scholar]
- Zhu, A.; Bian, B.; Jiang, Y.V.; Hu, J. Integrated Tomato Picking and Distribution Scheduling Based on Maturity. Sustainability 2020, 12, 7934. [Google Scholar] [CrossRef]
- Hao, Y.S.; Chen, Z.; Sun, L.; Liang, J.; Zhu, H. Multi-Objective Intelligent Optimization of Superheated Steam Temperature Control Based on Cascaded Disturbance Observer. Sustainability 2020, 12, 8235. [Google Scholar] [CrossRef]
- Wang, Y.; Lü, Z.P.; Su, Z.H. A two-phase intensification tabu search algorithm for the maximum min-sum dispersion problem. Comput. Oper. Res. 2021, 135, 105427. [Google Scholar] [CrossRef]
- Zhou, Y.; Sun, L.C.; Zhou, X.; Parmar, M.L.; Wang, L.P. An Improved Genetic Algorithm to Optimize Vehicle Scheduling for Relief Efforts. Int. J. Perform. Eng. 2019, 15, 2356–2363. [Google Scholar]
- Ana, A.; Zorica, S.; Đorđe, S.; Tatjana, D. Metaheuristic approaches to a vehicle scheduling problem in sugar beet transportation. Oper. Res. 2019, 21, 2021–2053. [Google Scholar]
- César, A.M.; Luis, M.E.; Rubén, L.B.; Anand, S. A hybrid algorithm for the multi-depot vehicle scheduling problem arising in public transportation. Int. J. Ind. Eng. Comp. 2019, 10, 361–374. [Google Scholar]
- Wen, M.; Linde, E.; Ropke, S.; Mirchandani, P.A.; Larsen, A. An adaptive large neighborhood search heuristic for the Electric Vehicle Scheduling Problem. Comput. Oper. Res. 2016, 76, 73–83. [Google Scholar] [CrossRef]
- Xu, W.; Huang, L.; Wang, H. Ant Colony Algorithm and Its Application in the Fruit and Vegetable Wholesale Market in Vehicle Scheduling. Adv. Sci. Lett. 2015, 21, 3384–3387. [Google Scholar] [CrossRef]
- Noman, M.; Alatefi, M.; Al-Ahmari, A.M.; Ali, T.; Su, J.F. Tabu Search Algorithm Based on Lower Bound and Exact Algorithm Solutions for Minimizing the Makespan in Non-Identical Parallel Machines Scheduling. Math. Probl. Eng. 2021, 2021, 11421. [Google Scholar] [CrossRef]
- Guo, J.J.; Zhang, H.Y.; Sun, G.; Mu, Z.D. Transportation Path Optimization of Modern Logistics Distribution considering Hybrid Tabu Search Algorithm. Adv. Multimed. 2021, 2021, 402246. [Google Scholar] [CrossRef]
- Asma, F.; Hatem, H.; Imed, K.; Atidel, B.; Hadj, A. A hybrid genetic Tabu search algorithm for minimising total completion time in a flexible job-shop scheduling problem. Eur. J. Ind. Eng. 2021, 14, 763–781. [Google Scholar]
- Li, T.; Yang, W.Y. Supply Chain Planning Problem Considering Customer Inventory Holding Cost Based on an Improved Tabu Search Algorithm. Appl. Math. Nonlinear Sci. 2020, 5, 557–564. [Google Scholar] [CrossRef]
- Liang, Z.Y.; Liu, M.; Zhong, P.; Zhang, C.; Wang, X.; Yin, P.Y. Hybrid Algorithm Based on Genetic Simulated Annealing Algorithm for Complex Multiproduct Scheduling Problem with Zero-Wait Constraint. Math. Probl. Eng. 2021, 2021, 1–9. [Google Scholar] [CrossRef]
- Pan, J.; Fu, Z.; Chen, H.W. A Tabu Search Algorithm for the Discrete Split Delivery Vechicle Routing Problem. J. Eur. Des. Syst. Autom. 2019, 52, 97–105. [Google Scholar] [CrossRef]
- Elgharably, N.; Easa, S.; Nassef, A.; Elf, D.A. Stochastic Multi-Objective Vehicle Routing Model in Green Environment With Customer Satisfaction. IEEE Trans. Intell. Transp. Syst. 2022, 3, 1–19. [Google Scholar] [CrossRef]
- Rollieza, G.M.; Dau, T. Research on Optimization of Logistics Vehicle Transportation Path Based on Customer Fuzzy Demand Perspective. Indian J. Public Health Res. Dev. 2019, 5, 1–9. [Google Scholar]
- Asif, I.M.; Byung, S.K. A multi-constrained supply chain model with optimal production rate in relation to quality of products under stochastic fuzzy demand. Comput. Ind. Eng. 2020, 149, 106814. [Google Scholar]
- Wang, M.X.; Wang, Y.J.; Chen, L.; Yang, Y.Q.; Li, X. Carbon emission of energy consumption of the electric vehicle development scenario. Environ. Sci. Pollut. Res. 2021, 28, 42401–42413. [Google Scholar] [CrossRef]
- Coutinho, D.P.; Rodrigues, J.A.; Santos, A.J.; Semiao, V.S. Thermoeconomic analysis and optimization of a hybrid solar-thermal power plant using a genetic algorithm. Energy Convers. Manag. 2021, 247, 114669. [Google Scholar] [CrossRef]
- Alotaibi, Y. A New Meta-Heuristics Data Clustering Algorithm Based on Tabu Search and Adaptive Search Memory. Symmetry 2022, 14, 623. [Google Scholar] [CrossRef]
- Xue, G.Q.; Wang, Y.; Guan, X.Y.; Wang, Z. A combined GA-TS algorithm for two-echelon dynamic vehicle routing with proactive satellite stations. Comput. Ind. Eng. 2022, 164, 107899. [Google Scholar] [CrossRef]
- Thamilselvan, R.; Balasub, D.P. A genetic algorithm with a tabu search (GTA) for traveling salesman problem. Int. J. Recent Trends Eng. 2009, 1, 607–610. [Google Scholar]
- Ismail, Z. Solving the vehicle routing problem with stochastic demands via hybrid genetic algorithm-Tabu search. J. Math. Stat. 2008, 4, 161–167. [Google Scholar] [CrossRef]
- Zhou, Q.; Lv, Y.J. Research Based on Lee Algorithm and Genetic Algorithm of the Automatic External Pipe Routing of the Aircraft Engine. Int. J. Mech. Eng. Appl. 2020, 8, 40–44. [Google Scholar] [CrossRef]
- Yu, X.; Zhu, H.K.; Liang, J.Y.; Słowi, A. Adaptive crossover operator based multi-objective binary genetic algorithm for feature selection in classification. Knowl.-Based Syst. 2021, 227, 38–44. [Google Scholar]
- Atthaphon, A.; Masahiro, K. Multi-modal distribution crossover method based on two crossing segments bounded by selected parents applied to multi-objective design optimization. J. Mech. Sci. Technol. 2015, 29, 1443–1448. [Google Scholar]
- Kirby, H.R.; Hutton, B.; Mcquaidrw, R.W.; Zhang, X. Modeling the effects of transport policy leverson fuel efficiency and national fuel consumption. Transp. Res. Part D Transp. Environ. 2000, 5, 265–282. [Google Scholar] [CrossRef]
- Zheng, Y.L.; Jiang, T.H. Inventory management for one warehouse multi-retailer systems with carbon emission costs. Comput. Ind. Eng. 2019, 130, 565–574. [Google Scholar]
- Wei, S.; Deng, J.; Wei, W.; Chen, X. Vehicle Packing Layout Optimization Based on Genetic Taboo Hybrid Search Algorithm. J. Phys. Conf. Ser. 2021, 1910, 012004. [Google Scholar] [CrossRef]
- Li, F.M.; Feng, J.; Liu, J.H.; Lu, S.X. Defect profile reconstruction from MFL signals based on a specially-designed genetic taboo search algorithm. Insight 2016, 58, 380–387. [Google Scholar] [CrossRef]
- Thokchom, S.S.; Tikendra, N.V. Taguchi design approach for extraction of methyl ester from waste cooking oil using synthesized CaO as heterogeneous catalyst: Response surface methodology optimization. Energy Convers. Manag. 2019, 182, 383–397. [Google Scholar]
- Peng, X.H.; Zheng, R.; Liu, J.F. Variable Screening Optimization Algorithm for Mahalanobis-Taguchi System. J. Phys. Conf. Ser. 2022, 2179, 1–17. [Google Scholar] [CrossRef]
- Yuan, J.; Yu, B.; Yan, C.X.; Zhang, J.Q.; Ding, N.; Dong, Y.Z. Strategies for the Efficient Estimation of Soil Moisture through Spectroscopy: Sensitive Wavelength Algorithm, Spectral Resampling and Signal-to-Noise Ratio Selection. Appl. Sci. 2022, 12, 826. [Google Scholar] [CrossRef]
- Dethlof, J. Vehicle routing and reverse logistics: The vehicle routing problem with simultaneous delivery and pick-up. OR-Spektrum 2001, 23, 79–96. [Google Scholar] [CrossRef]
- Nazif, H. Solving job shop scheduling problem using an ant colony algorithm. J. Asian Sci. Res. 2015, 5, 261–268. [Google Scholar] [CrossRef][Green Version]








| Research Problem | Fuzzy Demand | Carbon Emission | Pick up and Deliver Simultaneously | Single Algorithm | Hybrid Algorithm | Reference(s) | Published Year |
|---|---|---|---|---|---|---|---|
| Low carbon routing problem | √ | √ | [10,11] | 2021, 2016 | |||
| Vehicle routing problem with simultaneous pick-up and delivery | √ | √ | √ | [12,15] | 2020, 2020 | ||
| Low carbon pick-up and delivery vehicle scheduling under fuzzy demand | √ | √ | √ | [13,14] | 2021, 2022 | ||
| Pick-up and delivery vehicle scheduling under fuzzy demand | √ | √ | √ | [24,25] | 2020, 2021 | ||
| A hybrid algorithm is considered to solve the pick-up and delivery vehicle scheduling with fuzzy demand | √ | √ | √ | [32,36] | 2021, 2019 |
| Parameter | Meaning | Value |
|---|---|---|
| Mass ratio of fuel to air | 1 | |
| 0.2 | ||
| Efficiency parameters of diesel engine | 0.8 | |
| 43 | ||
| 35 | ||
| 6 | ||
| Transmission efficiency of freight cars | 0.4 | |
| 9.8 | ||
| Air drag coefficient | 0.7 | |
| 1.2041 | ||
| 3.921 | ||
| Rolling resistance coefficient of freight car | 0.01 |
| Customer Point | Coordinate X | Coordinate Y | Service Time/h | Delivery Demand/t | Pick-up Demand/t |
|---|---|---|---|---|---|
| 1 | 78.69 | 90.23 | 0.61 | (1.38, 1.45, 1.49) | (0.027, 0.038, 0.079) |
| 2 | 21.39 | 91.18 | 1.28 | (0.59, 0.75, 0.91) | (0.010, 0.016, 0.039) |
| 3 | 65.89 | 18.96 | 0.58 | (0.57, 0.69, 0.65) | (0.047, 0.054, 0.079) |
| 4 | 34.09 | 59.21 | 0.54 | (0.79, 1.00, 1.72) | (0.035, 0.040, 0.082) |
| 5 | 96.22 | 96.75 | 1.12 | (0.49, 0.53, 0.76) | (0.059, 0.066, 0.085) |
| 6 | 23.18 | 96.34 | 0.61 | (0.84, 0.86, 1.52) | (0.056, 0.065, 0.091) |
| 7 | 96.12 | 53.66 | 1.54 | (0.86, 0.97, 1.25) | (0.058, 0.059, 0.104) |
| 8 | 81.12 | 22.66 | 1.58 | (1.21, 1.28, 1.65) | (0.005, 0.008, 0.018) |
| 9 | 47.87 | 91.48 | 1.39 | (0.88, 0.94, 1.27) | (0.012, 0.016, 0.036) |
| 10 | 81.28 | 96.33 | 0.65 | (0.76, 0.87, 1.02) | (0.029, 0.036, 0.052) |
| 11 | 68.09 | 11.28 | 1.29 | (1.00, 1.06, 1.53) | (0.050, 0.053, 0.081) |
| 12 | 86.41 | 93.36 | 1.25 | (0.98, 1.13, 1.58) | (0.056, 0.068, 0.091) |
| 13 | 71.12 | 78.18 | 1.69 | (0.87, 1.04, 1.12) | (0.038, 0.044, 0.069) |
| 14 | 77.81 | 45.21 | 1.32 | (0.64, 0.77, 1.16) | (0.048, 0.069, 0.132) |
| 15 | 68.77 | 25.34 | 1.53 | (0.54, 0.61, 0.80) | (0.047, 0.051, 0.128) |
| 16 | 73.58 | 12.79 | 1.08 | (0.79, 1.00, 1.49) | (0.065, 0.076, 0.168) |
| 17 | 32.91 | 13.19 | 1.05 | (0.61, 10.63, 1.14) | (0.039, 0.039, 0.106) |
| 18 | 18.73 | 83.27 | 1.53 | (0.47, 0.49, 0.63) | (0.026, 0.031, 0.062) |
| 19 | 72.67 | 38.53 | 0.58 | (1.04, 1.13, 1.62) | (0.010, 0.015, 0.036) |
| 20 | 94.48 | 12.99 | 0.59 | (0.63, 0.69, 0.84) | (0.046, 0.051, 0.086) |
| 21 | 49.48 | 44.28 | 0.71 | (0.79, 0.86, 1.18) | (0.049, 0.066, 0.125) |
| 22 | 77.89 | 80.54 | 1.02 | (1.00, 1.14, 1.47) | (0.039, 0.045, 0.066) |
| 23 | 25.86 | 53.09 | 1.59 | (0.76,0.84,0.95) | (0.007,0.012,0.045) |
| 24 | 49.10 | 67.18 | 1.53 | (1.19,1.19,1.41) | (0.017,0.024,0.048) |
| 25 | 72.88 | 76.92 | 0.58 | (0.69,0.84,1.13) | (0.009,0.013,0.041) |
| 26 | 33.86 | 71.16 | 1.01 | (0.97,1.05,1.64) | (0.021,0.027,0.081) |
| 27 | 68.99 | 24.86 | 1.19 | (1.00,1.15,1.54) | (0.033,0.039,0.084) |
| 28 | 19.75 | 54.83 | 1.03 | (0.77,0.89,1.14) | (0.045,0.056,0.083) |
| 29 | 95.34 | 39.63 | 1.33 | (0.44,0.49,0.66) | (0.027,0.035,0.100) |
| 30 | 61.67 | 30.12 | 1.31 | (0.65,0.79,1.05) | (0.074,0.088,0.114) |
| Pop-Size | Iteration | Signal to Noise Ratio | Mean Value | Standard Deviation | Logarithmic Standard Deviation |
|---|---|---|---|---|---|
| 10 | 100 | −78.6775 | 8587.36 | 145.313 | 4.87575 |
| 200 | −78.5608 | 8479.10 | 188.131 | 5.22181 | |
| 300 | −78.5446 | 8468.22 | 186.809 | 5.22415 | |
| 400 | −78.4318 | 8349.47 | 159.841 | 5.08328 | |
| 500 | −78.4329 | 8348.82 | 198.867 | 5.28318 | |
| 20 | 100 | −78.5125 | 8439.61 | 205.141 | 5.22313 |
| 200 | −78.3774 | 8323.24 | 183.628 | 5.21244 | |
| 300 | −78.4046 | 8319.29 | 167.981 | 5.12374 | |
| 400 | −78.2044 | 8132.91 | 168.668 | 5.12684 | |
| 500 | −78.2279 | 8149.80 | 180.190 | 5.28301 | |
| 30 | 100 | −78.5139 | 8427.06 | 173.391 | 5.15445 |
| 200 | −78.3516 | 8277.72 | 202.217 | 5.30824 | |
| 300 | −78.2273 | 8149.76 | 135.286 | 4.80711 | |
| 400 | −78.0842 | 8024.19 | 317.078 | 5.65233 | |
| 500 | −78.2739 | 8103.70 | 262.489 | 5.46304 | |
| 40 | 100 | −78.3754 | 8300.50 | 276.174 | 5.71103 |
| 200 | −78.3841 | 8312.24 | 175.536 | 5.15718 | |
| 300 | −78.2659 | 8189.81 | 233.473 | 5.44364 | |
| 400 | −78.1368 | 8068.73 | 178.752 | 5.17635 | |
| 500 | −78.0049 | 7945.59 | 212.114 | 5.30767 | |
| 50 | 100 | −78.5252 | 8379.97 | 75.929 | 4.31994 |
| 200 | −78.3718 | 8218.54 | 232.484 | 5.44686 | |
| 300 | −78.2179 | 7967.04 | 188.608 | 5.24548 | |
| 400 | −78.0851 | 8015.43 | 163.332 | 5.08583 | |
| 500 | −78.2739 | 7998.74 | 256.617 | 5.54151 |
| Vehicle | Travel Time (h) | Service Duration (h) | Total Cost (CNY) | Oil Consumption (L) | Carbon Emission (kg) | Outbound Load (t) | Load Change after Serving Each Customer (kg) |
|---|---|---|---|---|---|---|---|
| 1 | 6.84 | 3.51 | 982.3 | 37.79 | 98.15 | 3.34 | 2.19, 1.24, 0.11 |
| 2 | 7.79 | 4.29 | 949.2 | 31.28 | 81.24 | 3.39 | 2.79, 1.69, 1.01, 0.26 |
| 3 | 10.53 | 6.79 | 1223.8 | 35.43 | 91.23 | 5.28 | 4.11, 3.26, 2.29, 1.63, 1.14, 0.26 |
| 4 | 9.22 | 5.21 | 1124.7 | 37.77 | 98.22 | 5.74 | 4.88, 3.99, 2.879, 1.59, 0.25 |
| 5 | 14.59 | 8.29 | 1799.2 | 59.25 | 156.83 | 5.45 | 4.88, 4.01, 2.79, 2.28, 1.12, 0.35 |
| 6 | 10.09 | 5.61 | 1415.3 | 51.13 | 135.25 | 5.66 | 4.25, 3.39, 2.53, 1.56, 0.88, 0.31 |
| Algorithm | P | G | CP | MP | TG | CS | TL | W | C |
|---|---|---|---|---|---|---|---|---|---|
| GA-TS | 40 | 500 | 0.85 | 0.15 | 50 | 20 | 3 | - | - |
| GA | 40 | 500 | 0.85 | 0.15 | - | - | - | - | - |
| PSO | 40 | 500 | - | - | - | - | - | 0.9 | 1.5 |
| Algorithm | P | Total Cost (CNY) | Carbon Emissions (kg) | Travel Time (h) |
|---|---|---|---|---|
| GA-TS | 6 | 7424.3 | 665.31 | 60.75 |
| GA | 6 | 7539.7 | 679.38 | 61.55 |
| PSO | 6 | 7681.6 | 701.77 | 62.48 |
| Algorithm | Number of Vehicles | Total Cost (CNY) | Carbon Emissions (kg) | Travel Time (h) |
|---|---|---|---|---|
| GA-TS | 12 | 16,721.6 | 1614.89 | 131.88 |
| GA | 12 | 17,568.5 | 1712.93 | 137.43 |
| PSO | 12 | 18,894.3 | 2164.88 | 136.23 |
| Algorithm | Number of Vehicles | Total Cost (CNY) | Carbon Emissions (kg) | Travel Time (h) |
|---|---|---|---|---|
| GA-TS | 17 | 35,621.3 | 2713.1 | 210.60 |
| GA | 17 | 46,719.3 | 2728.7 | 208.11 |
| PSO | 17 | 57,159.8 | 2739.9 | 210.16 |
Publisher’s Note: MDPI stays neutral with regard to jurisdictional claims in published maps and institutional affiliations. |
© 2022 by the authors. Licensee MDPI, Basel, Switzerland. This article is an open access article distributed under the terms and conditions of the Creative Commons Attribution (CC BY) license (https://creativecommons.org/licenses/by/4.0/).
Share and Cite
Xiao, Y.; Zhou, J.; Zhu, X.; Yu, F. Research on Optimization Method and Algorithm Design of Green Simultaneous Pick-up and Delivery Vehicle Scheduling under Uncertain Demand. Sustainability 2022, 14, 12736. https://doi.org/10.3390/su141912736
Xiao Y, Zhou J, Zhu X, Yu F. Research on Optimization Method and Algorithm Design of Green Simultaneous Pick-up and Delivery Vehicle Scheduling under Uncertain Demand. Sustainability. 2022; 14(19):12736. https://doi.org/10.3390/su141912736
Chicago/Turabian StyleXiao, Yongmao, Jincheng Zhou, Xiaoyong Zhu, and Fajun Yu. 2022. "Research on Optimization Method and Algorithm Design of Green Simultaneous Pick-up and Delivery Vehicle Scheduling under Uncertain Demand" Sustainability 14, no. 19: 12736. https://doi.org/10.3390/su141912736
APA StyleXiao, Y., Zhou, J., Zhu, X., & Yu, F. (2022). Research on Optimization Method and Algorithm Design of Green Simultaneous Pick-up and Delivery Vehicle Scheduling under Uncertain Demand. Sustainability, 14(19), 12736. https://doi.org/10.3390/su141912736

