Abstract
Strategic management determines the direction of a company for several years ahead. Managers and business owners who create strategies must anticipate and be able to see systemically. Logistics is a fundamental process in the industrial field, and despite the constant emphasis on importance, companies encounter problems in this area. A prerequisite for properly functioning logistics for companies operating in the industrial sector is an appropriately chosen logistics strategy, which is the subject of this work. The first part summarizes the theoretical basis for strategy and logistics, current trends, and influencing logistics processes. The second chapter analyzes the current state of logistics strategy development and summarizes its problem areas at the same time. The focal part of the contribution is the innovative proposal of the methodology for developing the logistics strategy in the industrial area through a progressive approach. The methodology is partially verified. The proposed methodology offers companies the opportunity to evaluate the current state of the logistics system correctly, select the correct elements of the external and internal environment affecting logistics processes, define goals and limitations, choose the right indicators that will enable the evaluation of the implemented strategy, formulate a strategy that will reflect the requirements of the company and include new technologies, correctly create the framework of the strategy implementation project, and, finally, visualize and evaluate the selected indicators during and after the implementation of the strategy. Among the created variants of the logistics strategy is the introduction of elements that will lead to the gradual development of the Industry 4.0 trend in a company.
1. Introduction
Continuous development and staying competitive are crucial for a successful business. The goal is to make logistics processes more efficient through the selection of variants of a new strategy to increase customer satisfaction, achieve optimal overall logistics costs, and increase the performance of the logistics system. Companies are looking for ways to differentiate themselves from the competition and impress customers through logistics. One of the leading logistics tasks for a successful and competitive enterprise is to reduce delivery times, reduce logistics costs, and, finally, improve the quality of logistics services. The right logistics strategy can influence these factors. Logistics is a field in which processes are visible and tangible. It is through such processes that savings are most visible after optimization. The key motivating issue is that this methodology was developed because such a sequence of steps for the creation of a logistics strategy is not found in the literature, and in practice, we encounter an ever-increasing interest in the creation of a logistics strategy. New trends such as the development of navigation, information, and communication technologies permanently change the possibilities, the goals, and the forms of logistics strategies. Today, companies can hardly succeed without taking the broad range of logistics strategies into account [1]. There is a lack of alignment of logistics strategies to other functional strategies and the higher levels of the strategies [2]. An alternative typology advanced by [3] has been much more widely quoted and subjected to greater empirical analysis. It was originally developed as part of a study of the links between logistics strategy and the organization of the logistics function. In summary, there are not many publications that deal with logistics strategy. Many publications describe individual selected tools and their usage for specific questions and scopes. Several attempts have been to make classify logistical strategies [4]. The real challenge is now to ensure that logistical strategies are aligned with the broader strategic goals both of individual businesses and groups of companies linked together in a supply chain [5]. There are consistent references to the value of postponement for logistics strategy and capability development [6,7]. This research follows the works of [8,9,10,11,12,13,14]; these authors are ranked among the experts in their descriptions of logistics processes.
Enterprises in a highly competitive and frequently changing market situation must focus on internal problems and direct their strategy towards external influences. In recent years, technology has exploded, and it is necessary to be able to use it for logistics strategy development. However, before creating a logistics strategy for an enterprise, the enterprise must have a defined enterprise mission, enterprise goals, direction, and vision. It is not quite common in industrial enterprises to develop a logistics strategy, but more and more are now starting to do so. For this reason, this thesis focuses most of its attention on the background of logistics strategy development in industrial enterprises. The term logistics strategy may not be clearly understood in companies, as terms such as concept and system are instead used in logistics. There are also several definitions and perspectives for the term strategy. There are different attitudes towards logistics strategy among enterprises. Some do not have a defined strategy, and some have a defined strategy for some types of business logistics, e.g., distribution logistics. Some have a strategy defined by the parent company. Others can develop it themselves. It is necessary to analyze this situation and determine what companies understand this concept, to what extent they are engaged in it, whether they use it, and whether there are tools, methods, models, and procedures for creating a logistics strategy. The term logistics strategy combines two essential areas of the corporate environment—logistics and strategy. There is no single valid, globally accepted definition that accurately captures their meaning in both cases. Therefore, it is necessary to become familiar with the interpretation of these terms based on several literature sources. The word strategy is derived from the Greek word “strategos”, which translates as “general” and originally referred to the art and science of directing military operations and commanding troops. Over the twentieth century, the term also permeated the business environment and became an integral part of it.
A. Chandler formulated one of the oldest definitions of strategy. He defines it as “the determination of the basic long-term goals of an enterprise, the means of achieving them, and the allocation of the resources necessary to realize these goals” [15]. J. B. Quinn defines strategy as a model or plan that integrates a firm’s major goals, policies, and activities into a coherent whole [16]. There is no single view on the strategic management process, nor on the definition of strategy itself. There are many models that agree on certain elements. Among the simpler ones are the models by G. Schrayögg and J. Koch [17]; Scholes, Johnson, and Whittington [18]; and Thompson et al. [19]. Wheelen and Hunger created a clear model of strategic management. Strategic management consists of four basic elements: environmental analysis, strategy formulation, strategy implementation, and evaluation and control [20]. Figure 1 shows how these core elements interact and expands upon each element to include areas that need to be analyzed and defined. When analyzing the environment, information needs to be gathered from the internal and external environment. Long-term plans, missions, strategies, and tactics are developed in the formulation phase. The implementation phase represents the translation of the strategy into individual actions that are formalized in the form of programs, budgets, and procedures. Evaluation and control mean the continuous monitoring of performance and the monitoring of actual results. Feedback is done by comparing actual results with planned results. Corrections are then made as necessary to achieve the expected results. There are several drivers to promote the development of sustainability, for instance, increased consciousness relating to climate change, supply and demand characteristics in energy consumption, and greater transparency concerning both the environmental and social perspectives of actions in organizations [21,22]. A planning model represents what a company should do in the strategic management process, not what specific companies can do. The rational planning model predicts that as environmental uncertainty increases, companies that work harder to analyze the changing environment in which they operate will outperform those companies that do not. This model is supported by empirical research [15].
Figure 1.
Strategic management model.
1.1. Logistics Strategy and Logistics Planning
Extending Hayes and Wheelwright’s concept of strategy [23], the definition of logistics strategy was developed: a logistics strategy is a set of guiding principles, driving forces, and ingrained attitudes that help coordinate goals, plans, and policies, and that are supported by conscious and unconscious behaviors within and among partners throughout the supply network [24].
Logistics strategy can also be defined as a set of alternative decisions for the operation and behavior of an enterprise’s logistics system leading to the achievement of the enterprise’s logistics objectives and a description of how the system is to implement each step of the strategy. Suppose the focus is on increasing logistics performance and accelerating flows in logistics chains as an effect. In that case, there will be a reduction in inventories and a release of the capital in them, together with a reduction in logistics costs. In a mature market environment, the active involvement of logistics in developing a company’s strategy is a prerequisite for a company’s competitiveness. The position of the logistics strategy of an enterprise concerning the corporate strategy, mission, and goals from which the logistics objectives derive is shown in Figure 2.
Figure 2.
The position of logistics strategy in relation to corporate strategy, mission, and objectives.
The enterprise strategy defines the mission and objectives of the enterprise. The main objectives include the objective of the enterprise’s logistics system, for the achievement of which the logistics strategy is set. This determines the sub-objectives—performance and economic objectives. Different methods and paths are chosen to achieve these objectives. The fulfillment of the logistics objectives is monitored by logistics controlling, based on which measures can be taken to adjust the processes so that the objectives are achieved.
The term logistics strategy does not have a precise meaning used and accepted by all managers. However, it is essential to know the difference between logistics strategy and planning. Logistics strategy involves defining the logistics system’s performance criteria—more specifically, the service levels and cost targets that the logistics system must achieve.
Customer service (customer service level) can be understood in several ways:
- -
- As the activity of supporting customers before, during, and after the purchase, e.g., through telephone calls;
- -
- As the performance of defined parameters concerning customers, which can be, e.g., Delivered-In-Full, On Time (DIFOT);
- -
- As the expected probability of not running out of inventory to meet demand, and hence also the probability of not losing sales.
If we look at the level of customer service as the expected probability of not running out of stock to meet demand, we need to find its optimal level while keeping costs as low as possible. We calculate the optimal level of customer service using Formula (1).
where:
- Φ—Distribution function of the normal distribution;
- M—Marginal unit cost of stock shortage;
- H—The unit cost of holding inventory during the rolling period.
Usually, costs and services imply a trade-off. The loss or decrease in one aspect causes a gain or increase in another aspect. Therefore, the company must contemplate this and define the desired logistics performance. This process involves thinking about the company’s strategic objectives, specific marketing strategy, customer service requirements, and competitors’ positions.
By distinguishing the difference between planning and strategy, companies can gain the following benefits:
- -
- Opportunities for differentiation—based on operational, logistical, or customer service excellence—are more likely to be exploited;
- -
- Logistics will start to have a more visible and prominent role in the company;
- -
- Investment in the logistics function or infrastructure is more likely to be agreed to.
In companies where there is no distinction between logistics strategy and logistics planning, the process tends to develop the application of budgeting. These companies tend to see logistics more as a cost than as a value-creating activity. Copacino recommends the process shown in Figure 3 for developing logistics strategy and planning [25].
Figure 3.
Logistics strategy development and planning.
1.2. Summary of Theoretical Background
From the above definitions of the term “strategy”, it follows that strategy represents the direction of an enterprise. It constitutes a framework for the enterprise over a long period. The enterprise will achieve a competitive advantage in a changing environment through appropriately aligned resources and capabilities to meet the expectations of all stakeholders (customers, employees, shareholders, suppliers, and investors). Thus, the logistics strategy of an enterprise is the direction and set of decisions for the proper functioning of the logistics system of the enterprise.
Publications that deal with strategic management [15,26,27,28,29] describe the different steps of the strategy development process very similarly and describe the levels of strategies from corporate to functional strategies in the same way. However, they no longer focus on defining the strategic management process other than at the enterprise-wide level. The subject of this paper is the field of logistics. Therefore, the literature does not address a comprehensive description of the strategic management process for the functional area of logistics.
The performance of a logistics system can be evaluated using several indicators. However, the authors do not indicate how and on what basis companies should choose appropriate indicators for each area of corporate logistics. An enterprise needs to monitor only selected indicators, as the use of too many indicators is usually counterproductive. Key performance indicators are essential for verifying that the chosen strategy has achieved the desired result. KPIs are often associated with many negative opinions from employees, so it is necessary to thoroughly inform them about the indicators used and explain their importance. Visualizing the strategy can help to do this. There are applications on the market for creating corporate strategy, the purpose of which are mainly to visualize the strategy, share it among work teams, and modify the strategy in real-time. Visualizing and sharing strategy is essential, as confirmed by a survey among companies (14% of organizations reported that their employees have a good understanding of the company’s strategy and direction) [30]. There are, e.g., templates for developing corporate strategy, lean strategy, and human resources strategy in the mentioned applications, but there is no template for logistics strategy.
Like the overall direction of companies, the direction specified in the functional area of logistics is influenced by the current environment of constant change. The logistics system is currently influenced by the external environment, mainly by technological developments and the environment. Logistics is an area where there are still opportunities for cost reduction and process optimization, but initial investments in technology are needed. As development is speedy nowadays, it is necessary to consider which technologies are worth investing in; which technologies “have a future”; which will bring the expected results and will not be a kind of “fad” for the company in the sense that the company will outwardly boast about the technologies it uses, when in reality, this technology does not bring any savings in time, costs, etc.; and which technologies will not bring any savings in time, costs, etc. If we follow the basic strategic management process model (Figure 3), the first step is to analyze the environment. In logistics, the analysis can be carried out using a logistics audit. However, a logistics audit only assesses logistics’ “internal environment”, e.g., logistics costs, inventories, logistics primary data, service and logistics quality, interfaces and interconnections, process planning and control, and logistics processes. A general procedure on how to perform a logistics audit can be found in several publications, e.g., [31,32]. It is not possible to find specific questions in the available sources and a way to evaluate a logistics audit.
The next step of the strategic management process is strategy formulation. The literature [19,20,33,34] only gives a general overview of the areas included in a logistics strategy or the primary criterion for strategic decision-making in logistics. Again, no attention is paid to the concepts that currently dominate the world of logistics. The literature does not contain a methodology for carrying out specific steps in formulating a strategy and the content of each step.
The third step in strategic management should be strategy implementation, creating programs, budgets, and procedures. The last step is evaluation and control, i.e., measuring the actual results and comparing them with the plan. The literature and publications studied do not address these steps specifically for the logistics sector.
Based on the review of the literature and methods for the optimization of purchase, production, distribution, and storage, methods for creating a logistics strategy were selected, which are described in the next section.
2. Methods
A logistics system consists of several technical means and facilities linked by transport services. These facilities and means are the materials processed, i.e., produced, stored, sorted, sold, or consumed. The logistics system includes production and assembly centers, warehouses, distribution centers, transshipment centers, transport terminals, retail outlets, waste incineration plants, etc. The logistics system ensures the execution of the various logistics operations essential to an enterprise’s existence. Authors differ in defining logistics activities. Some consider strategic decision-making in logistics as logistics activities, some include reverse logistics and waste disposal in logistics activities, and some include only basic activities such as purchasing, transportation and handling, and inventory management.
Businesses that consciously build logistics systems and focus on continuous performance improvement can expect to achieve a competitive advantage through quality, timely, and accurate services.
Various research methods were used to research the topic:
- -
- The analysis and evaluation of the results that we obtained based on specific successfully solved scientific projects in the period from 2000 until now—for example, projects of the SRDA—Slovak research and development agency; VEGA—The Ministry of Education, Science, Research, and Sport of the Slovak Republic; operational research, etc.—with a focus on reducing logistics costs and from specific outputs published in magazines and books.
- -
- Questionnaire—used to determine the current state of logistics strategy for companies in Slovakia.
- -
- Interviews—during the internship at the selected company, a semi-structured interview with Schumann, head of logistics, was executed on corporate logistics, its strategy, and the company’s direction in this area. Interviews with ABC employees, where the verification of the methodology was carried out.
- -
- Mathematical and statistical methods.
- -
- Sensitivity analysis—using the Scenario Manager function in MS Excel to compare logistics strategy variants.
- -
- X2 test—hypothesis verification.
- -
- Analysis—the literature, the current state of logistics strategy.
- -
- Synthesis—the results of external and internal environment analyses in the form of a SWOT analysis.
- -
- Induction, deduction.
- -
- The value stream mapping method was implemented, based on which variants of the new logistics strategy were made.
Different methods and tools are used to create a corporate strategy. Selected tools:
PIMS (Profit Impact of Market Strategy)—A model created thanks to Professor Schoeffler from Harvard, who built a sufficient database to create this model [35]. The model allows us to quantitatively analyze what will be the impact of alternative corporate policies. It allows firms to model these impacts on more than 30 variables or “differentiating factors”. It is the basis for processing “similarity” scores in a selected industry when comparing a firm’s profitability.
The 7S Model—Created by McKinsey. The model is based on the premise that all seven defined critical factors of a business (strategy, structure, systems, shared values, skills, style, workforce) must be aligned with each other for strategy implementation to be successful [21].
Balanced Scorecard (BSC)—A system of the strategic management and performance measurement of an organization developed by American Consultants R. S. Kaplan and D. P. Norton in the 1990s [36]. BSC works with four perspectives of evaluating an organization:
- -
- Financial Perspective;
- -
- Customer Perspective;
- -
- Process Perspective;
- -
- Learning and Growth [37].
Canvas—Companies such as Microsoft, Xerox, Michelin, Ernst and Young, and many others use canvas to develop a corporate strategy [38]. The canvas model consists of 9 essential elements as part of each business model, clearly arranged on one A4 page. The canvas allows businesses to focus on operational and strategic management for new and existing business areas.
An overarching advanced logistics and supply chain concept may significantly contribute to a sustainable intelligent transport system by making it more efficient, cost-effective, and competitive in a way that other sectors and the European economy will benefit from [39].
The emergence of new marketing trends is influenced by constant development, the emergence of innovations, and changes in the market environment [40,41].
Nowadays, the use of technological equipment is very widespread. They are used in production, lifting, transport, or other activities that people must perform in their work [42].
Logistics is understood as an important process in the company, which runs through the entire plant, and has the function of the management, control, modification, and integration of tangible material flows and intangible information, as well as related processes such as transport, storage, material handling, and packaging [43].
The continuous development and application of technical and research devices constantly affect our lives, whether it is in the area of work, entertainment, or education [44,45,46]. The development of new technologies also introduces new construction materials, new production techniques for semi-finished products and bearing components, and new installation methods [47,48,49].
2.1. Problems of Enterprises Abroad
An Exact survey reports that companies have a problem with on-time delivery. The survey involved 250 small and medium-sized manufacturing companies (11% of them deliver 25% or more of their orders late). A third of respondents said they deliver more than 5% of orders late. The top five reasons for late delivery were:
- -
- Waiting for raw materials from the supplier;
- -
- Lack of time to complete the order;
- -
- Dependence on subcontractors;
- -
- Fluctuations in order volumes;
- -
- Insufficient capacity.
For example, it is unacceptable for suppliers in the automotive industry to deliver late. Efforts should therefore be made to improve the value of customer service indicators. The above survey suggests that there is often a fault in the input to the business, i.e., in the delivery of raw materials from the supplier. Work can be done to improve supplier relations in this area. On the other hand, there is a problem at the exit, i.e., order completion, with a lack of time. There is room for improvement in planning or performance improvement in order picking and distribution logistics.
2.2. Current Problems of Slovak Companies in the Field of Logistics
The areas of logistics that Slovak companies currently have problems with are shown in Table 1.
Table 1.
The areas of logistics that Slovak companies have problems with.
Implemented Survey in the Field of Logistics Strategy
To create a picture of the current state of creating a logistics strategy in industrial companies, it was necessary to conduct a questionnaire survey. The questionnaire form was sent to the company in electronic form or paper form to fill in. The numbers of companies contacted and companies that responded to the questionnaire and returned are shown in Table 2. The questionnaire contains 20 questions from the field of logistics and four questions on the characteristics of the company.
Table 2.
Questionnaire survey data.
The average number of enterprises is classified by economic activities. SK NACE Rev. 2—the statistical classification of economic activities in the European Community, abbreviated as NACE, is the classification of economic activities in the European Union. As it is impossible to address the whole population, 394 industrial enterprises were selected as the sample, regardless of size or legal form (n = 394). The final respondents held senior positions, especially logistics managers and managers responsible for the strategic direction of companies.
Figure 4 shows the calculation of the sample size at the 10% error limit and the 95% confidence interval. The sample size should be at least 96 companies.
Figure 4.
Sample size calculation.
Ninety-eight companies replied to the questionnaire. At the 95% confidence interval, the error limit is 9.87%, below 10% (significant in surveys). The sample of 98 companies can therefore be considered correct.
When creating the questionnaire, a primary hypothesis was established, which, based on the answers, will be possible to accept or reject.
Hypotheses were determined based on projects solved in practice to reduce logistics costs and from specific ones published in magazines and books. All needed and important information has been gained by studying the Slovak and foreign literature, case studies, and pilot surveys.
H0.
There is no significant dependence between the size of the company and the created logistics strategy (partial, total, none).
H1.
There is a significant dependence between the size of the company and the created logistics strategy (partial, total, none).
The analysis of the current situation reveals the following facts:
- -
- The number of medium-sized companies is growing in Slovakia, especially among suppliers to the automotive industry, and further growth can be expected with the arrival of another carmaker. One-third of automotive suppliers expect the introduction of Industry 4.0 trend components within five years.
- -
- Companies must consider which technologies in the field of logistics are for a given type of production, resp. industry appropriate.
- -
- Small- and medium-sized enterprises abroad have a problem with meeting customer requirements, especially with meeting the delivery date. Slovak companies, on the other hand, have a problem picking the right products.
- -
- The problems that the logistics strategy should address are problems with a lack of space during production growth, high stocks, inefficient material, and information flow.
- -
- Material flows are among the areas most analyzed by simulation tools.
- -
- Medium-sized companies have strategies in place for some types of logistics but do not have a comprehensive logistics strategy. Large companies also have a comprehensive logistics strategy and strategies for individual parts of logistics. It is necessary to verify whether the dependence between the company’s size and the strategy’s creation is significant.
- -
- Each company evaluates different logistics indicators, although these are mostly cost evaluation indicators and logistics performance evaluation indicators.
- -
- Many companies currently do not use the evaluation of the logistics system through an audit that provides an objective view of the actual situation. Companies must first know their natural state to improve logistics processes. The question is, how do medium-sized companies, such as automotive suppliers, want to improve their logistics processes and implement elements of Industry 4.0 without a defined logistics strategy? Based on the above facts, it can be argued that it is necessary to propose steps to create a logistics strategy for medium-sized companies, using the strategy to use tools that allow quick decision-making, and the strategy will be formulated in the context of new information and communication technologies.
3. Results
Based on the literature review and the analysis of the current state of the art in the logistics and logistics strategy development field, the following chapter deals with the design of a model and methodology for logistics strategy development.
3.1. Definition and Structure of the Proposed Methodology
Definition and conditions of the proposed methodology:
- -
- Focus on medium-sized enterprises (50–249 employees);
- -
- Focus on business logistics;
- -
- Comprehensive solution that includes all types of business logistics (purchasing, production, distribution, warehouse);
- -
- Logistics strategy in the context of the current state of the art and technology;
- -
- There is a company interest in developing a logistics strategy.
The analysis of the current situation showed that a more significant percentage of companies had developed sub-strategies for different areas of logistics, such as distribution, warehouse, and production logistics. The new logistics strategy will integrate all areas from purchasing, production, warehouse, and distribution logistics. In developing the new logistics strategy, different tools will be used in different phases, which can be considered progressive. These are software and elements of the digital enterprise that simplify work and provide the basis for faster decision-making by competent staff.
Strategic decisions in logistics are long-term decisions made for more than one year. Top management makes these decisions often based on incomplete and inaccurate data that require forecasts. Strategic decisions in logistics:
- -
- Supplier selection and evaluation, purchasing policies, and standard packaging;
- -
- Make-to-order vs. make-to-stock;
- -
- Push vs. pull system;
- -
- Information system and information flows;
- -
- Material flows, layout changes;
- -
- Automation and selection of handling, storage, and other equipment;
- -
- Centralization vs. decentralization of stocks;
- -
- Method of picking and dispatch;
- -
- Methods of transport;
- -
- Management of logistics processes, setting, and evaluation of KPIs;
- -
- Outsourcing of logistics services;
- -
- Focus on green/sustainable logistics;
- -
- Focus on reverse logistics.
Strategic plans derived from strategic decisions provide direction for tactical and day-to-day planning. Tactical decisions are made on a medium-term basis, monthly, quarterly, or even annually. Production planning, transportation planning, and resource planning are the most well-known logistics tactical decisions. These decisions are made by middle management or logistics engineers, often with partial data.
Operational decisions in logistics are made in real-time on a daily or weekly basis and are narrow in scope. Such decisions include, e.g., routine warehouse decisions, vehicle loading, and vehicle assignments. These decisions are based on a lot of detailed data and are usually made by supervisors.
3.2. Model and Algorithm for Logistics Strategy Development
When creating the logistics strategy, we based it on the model of the strategic management process from the authors of [6]. We followed the four primary phases of creating and implementing the new strategy, which we modified, adapted to the logistics environment, and added to the preparatory phase. The logistics strategy development model is divided into five phases:
- -
- The preparation phase;
- -
- The analysis of the environment from the point of view of logistics;
- -
- The formulation of the logistics strategy;
- -
- The implementation of the logistics strategy;
- -
- The evaluation and control of the logistics strategy.
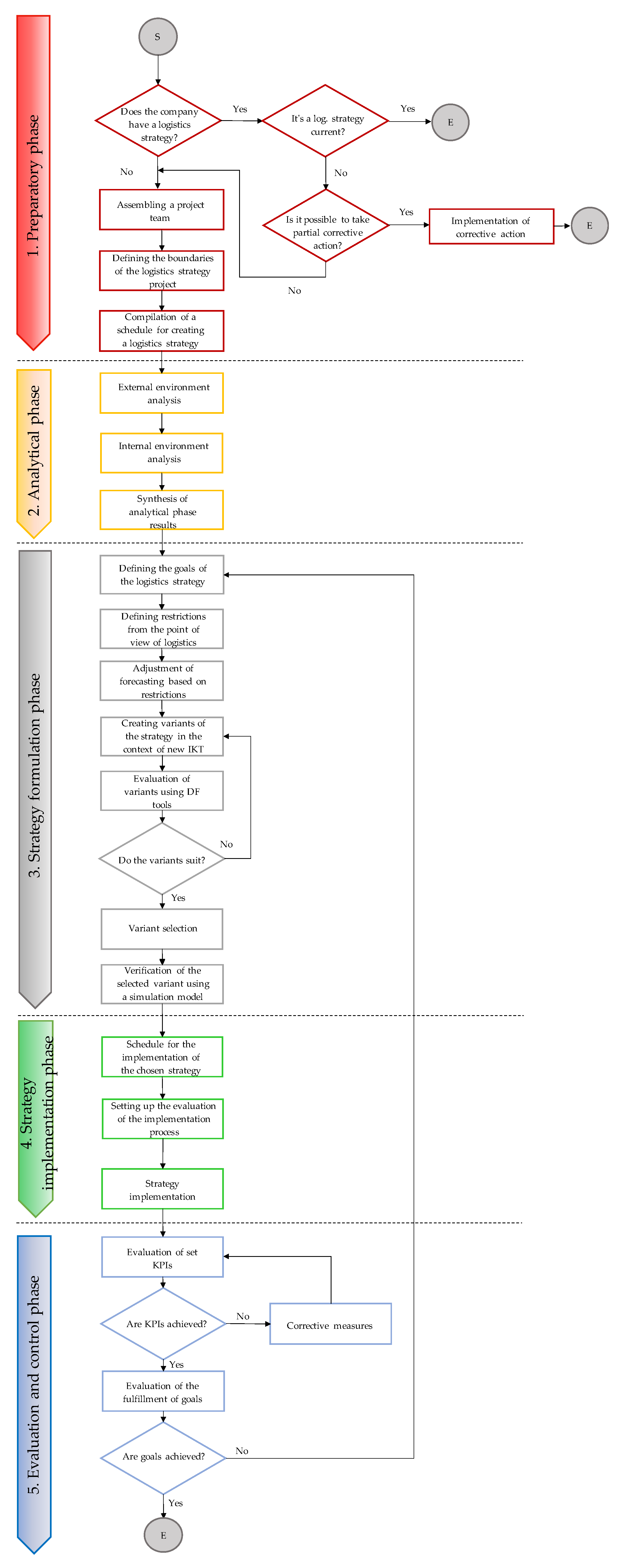
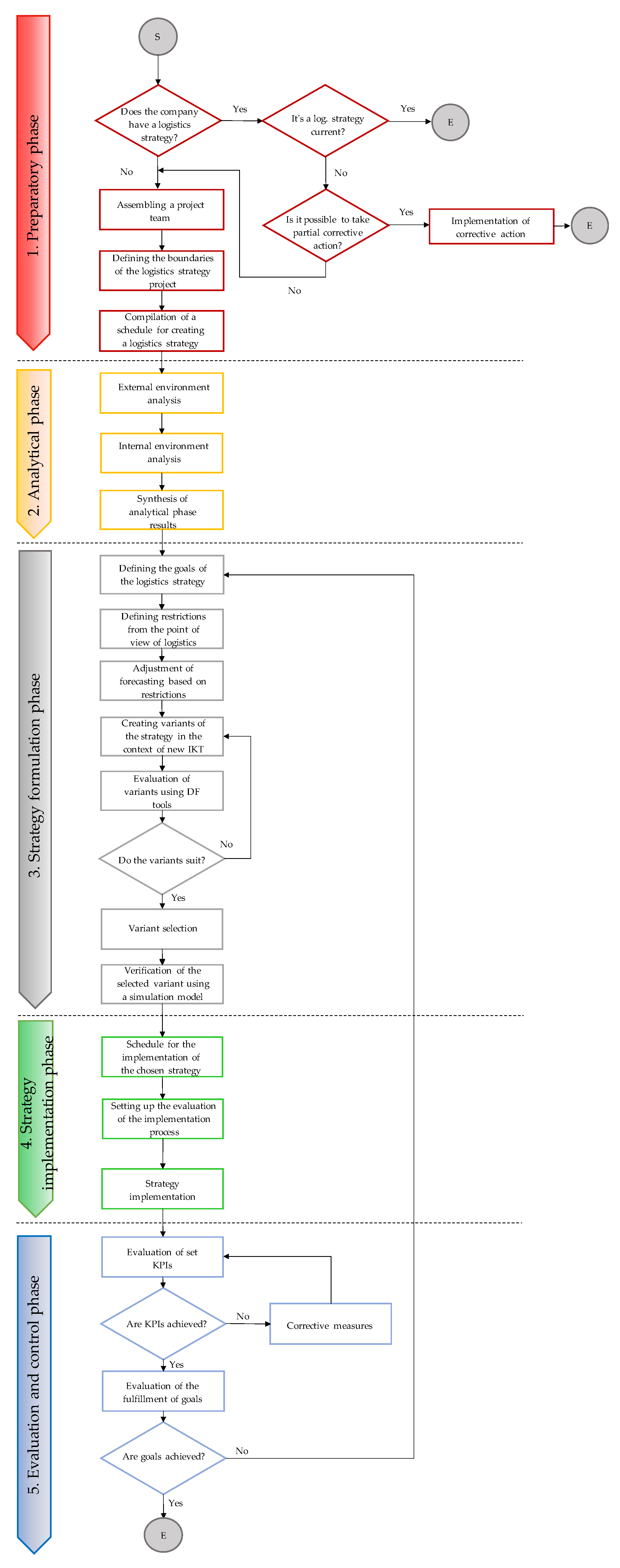
The individual steps that need to be performed in creating the logistics strategy in each phase are shown in the flow chart (Figure 5), and the whole methodology is described in the following subchapters. At the outset, there are slight differences in whether we are creating a logistics strategy for a greenfield business or an existing one.
Figure 5.
Algorithm for creating a logistics strategy.
3.3. Draft Preparatory Phase
The preparatory phase of the logistics strategy development aims to check the relevance of the logistics strategy if it already exists; to find options for partial corrective measures for updating the strategy to assemble the project team that will be involved in the logistics strategy development; to define the boundaries of the logistics strategy development project; and to establish the logistics strategy development schedule.
Before an existing business decides that a change in logistics is needed, there must be some impetus to do so. This impulse may be:
- -
- Change of leadership, recurring logistics problems, the vision of becoming a technological leader;
- -
- Change of production, change of premises, etc.
The preparatory phase starts with determining whether the enterprise has a logistics strategy (whether it has recorded strategic decisions and objectives in a standard form in a document and is acting and operating based on these). If the enterprise has a logistics strategy in place, it is necessary to check whether it is up to date, whether adjustments need to be made in light of environmental changes, etc. If the strategy is up to date, it can continue with its implementation. If the strategy is not up to date, it should be ascertained whether corrective measures can be taken to update it. If this is possible, the corrective measures shall be implemented, and the implementation of the strategy shall continue. If it is not possible to take partial measures, or if the enterprise does not have a logistics strategy in place, the activities of setting up a project team, defining the boundaries of the logistics strategy, and defining the timetable for strategy development are undertaken. If a company has a logistics strategy that is not up to date, minor adjustments can be made after a review. The enterprise may consider that there is no need to conceptualize a new logistics strategy but simply update the strategy. The enterprise may update only some areas of the logistics strategy or may add significant areas of logistics where strategic decisions need to be made. Procedure for implementing corrective measures:
- -
- Develop a plan to implement corrective actions;
- -
- Identify the parameters targeted for corrective action;
- -
- Set targets to be achieved;
- -
- Designate the persons responsible for implementation;
- -
- Determine the form of the control and the persons responsible for the control.
If a company does not have a defined logistics strategy or if it is not possible to modify the existing strategy by corrective measures, the company approaches the project of creating a new logistics strategy, where the first step will be to assemble a project team.
3.4. Design of the Environmental Analysis Procedure
The company constantly perceives its surroundings and monitors its competitors, customer expectations, and technological progress. These activities usually take place not only from a logistical point of view. In this case, we are talking about analyzing the external environment. Next, it is necessary to find out the state of the internal environment of the enterprise in every area that concerns logistics. It is necessary to start by analyzing the production program, analyzing customer requirements, then the enterprise analyzes the entire production system, and finally assesses the current state of the logistics system. The most significant results of the analyses should be summarised, for example, employing a SWOT analysis into a comprehensive whole. The sequence of activities of the analysis phase is shown in Figure 5.
Businesses developing a logistics strategy for a new operation may skip some parts of the internal environment analysis that relate to existing processes and go directly to the strategy formulation part because it is evident that a logistics strategy needs to be developed.
3.4.1. Proposal for the Analysis of the External Environment from a Logistics Perspective
We propose to use STEEP analysis focused on the logistics environment to analyze the external environment. We propose to use Porter’s five forces model to analyze the sectoral environment focused on logistics processes.
The external environment analysis aims to discover opportunities that the company can use for its growth, gain competitive advantage, increase efficiency and productivity, etc. On the other hand, the analysis will point out threats that can affect the enterprise in the opposite, negative direction.
Businesses do not operate in isolation but operate in an environment that influences the business. A business must react flexibly to changes in the environment and must therefore constantly monitor it. In the macro environment, logistics is mainly influenced by technological factors. To analyze the environment, the enterprise can use various methods, e.g., STEEP analysis (an acronym for social, technological, environmental, economic, and political factors) and its variations (PESTLE analysis—studies the key external factors that influence an organization (political, economic, sociological, technological, legal, and environmental)) and Porter’s five forces model.
STEEP is an abbreviation from the initial letters of socio-demographic, technological, economic, environmental, and political–legal factors.
Using STEEP analysis, the company obtains a detailed overview of which factors in the external environment are setting trends. The analysis also helps to predict what may happen in the future.
Porter’s model enables the analysis of the competitive environment of the industry in which the company operates, as well as the company’s suppliers and customers.
3.4.2. Draft Analysis of the Internal Environment
Before a business can make any changes, it needs to know the current state of its internal processes. The analysis of the internal environment is divided into four parts.
Logistics is influenced by the production program, i.e., the product range. Warehouses, handling equipment, etc., must be adapted to the products produced. It is also essential to know customers’ requirements regarding whether they require production to stock or order or a combination of these methods. The business also needs to know what indicators are required by customers that the business must meet (e.g., timeliness of delivery, level of customer service). The production system analysis is used to find out the current state of cooperation and communication between production and logistics. For logistics, it is necessary to know the production speed, material consumption, etc. Finally, we evaluate the logistics system by employing a logistics audit.
The objective of the internal environment analysis is, therefore, to identify the strengths and weaknesses of the logistics system and the relationships between logistics and other parts of the enterprise.
3.4.3. Analysis of Customer Requirements
A company’s logistics system needs to know its customers and requirements. A different logistics system is required for make-to-order production and another for make-to-stock production. In addition to these two basic strategies, there are similar ones, e.g., assemble-to-order, configure-to-order, and engineer-to-order.
The path businesses should take is a combination of MTS and MTO strategies. Enterprises should segment their products according to demand behavior. A product segmentation system is used for deciding which products should be produced for stock and which for order.
The above segmentation system has two dimensions:
- -
- Variability of demand—low, medium, high;
- -
- Sales value—ABC segmentation based on sales value.
MTS candidates are mostly products with low variability over a certain period (depending on the ordering cycle).
It is also essential to analyze the frequency and variation of orders and lead times compared to the internal adequate lead time. In other words, if the Service Level Agreement (SLA) includes a shorter lead time than the production lead time (or when customers do not respect the lead time or make frequent changes to orders), MTS should be considered because MTO is not possible without the risk of delayed delivery to the customer (Figure 6).
Figure 6.
Suitability of the MTO strategy.
3.4.4. Production Program Analysis, Forecasting
For logistics, it is essential to know both the current product range and the sales forecasts for the future. The enterprise needs to know whether the quantity produced is increasing, stagnating, or decreasing. This determines the requirements for storage capacity, for example. Forecasting methods can determine future sales volumes. After defining the future production quantities of each product, we select representatives to perform value stream mapping. The product mix analysis and the representatives’ selection can be made using a P-Q diagram (Figure 7).
Figure 7.
Production program analysis procedure.
The primary document of any organization is the sales forecast. The historical series of sales results for individual products are usually used in an average baseline forecast. The best results are achieved by a sales forecast created by a team of staff consisting of a salesperson, a brand manager, and a logistician. The initial forecast, created by the salesperson, in many cases, reflects not only the knowledge of the market and their customers but also the goal of achieving a minimum level of sales that will result in the payment of a variable salary. This can result in a forecast focused only on achieving the reward, with the expectation that “We will somehow sell this to the customer”. Two team members bring about the elimination of the subjective view. The brand manager brings, to the forecasting knowledge of the historical response to various sales promotions and planned promotional activities for the next period, an estimate of their contribution over and above the average sales level. The role of the logistician is then to examine the constructed forecast with an independent view based on sales data and average inventory size and validate the high variance of the forecasts.
If the decision is taken to introduce forecasting, special attention must be paid to the new forecasting system. A small team is recommended to be created to handle implementation, forecasting use, and forecasting.
Logistics needs to know future sales volumes, as this determines long-term logistics requirements, such as warehouse size, choice of handling technology, and layout changes (and supply routes) in the case of new machines and equipment.
To analyze the current state of material and information flows, we recommend using the VSM (value stream mapping) tool—mapping the value stream on a selected representative of the product range.
Value stream mapping is a suitable method to assess the linkages in material flows. Value stream mapping is usually performed on a selected representative of the most extensive production program.
The value stream mapping method will give the business a picture of the overall flow from supplier to customer. Bottlenecks will emerge from the VSM that can be resolved by creating and implementing a new logistics strategy.
3.4.5. Logistics System Analysis Design
To assess the current state of the logistics system, we propose to use a logistics audit, which will give an objective view of the company’s logistics processes. Since the literature does not provide specific areas of assessment or audit questions and their evaluation, in this section, we have proposed a logistics audit to assess the current state of the logistics processes of the enterprise.
The assessment of the logistics system through an audit should provide information on possibilities and directions for improving the current situation of logistics processes. The auditor’s advice should highlight parts of the logistics processes that can be optimized; productivity increased, customer service levels improved, inventories reduced, etc.
The assessment areas are divided into three groups:
- -
- Group 1: purchasing logistics, production logistics, distribution logistics, warehouse logistics—areas that form the basis of logistics activities in a company.
- -
- Group 2: information flows and data, safety, and ergonomics, KPIs, logistics process organization, technology, lean logistics—areas that support, simplify and streamline basic logistics activities.
- -
- Group 3: documentation—layouts, Industry 4.0, green and reverse logistics—areas addressed by mature enterprises; they can add value or competitive advantage to the enterprise but are not essential to the functioning of logistics processes.
To highlight the importance of the core areas of logistics, these areas are rated with additional points. The first group has three points, the second group two points, and the third group one point.
After scoring the individual questions, we obtain the resulting point values for each area. These values are then multiplied by the “importance scores” of each area (from 1 to 3). This gives an overall score for each area, from which we then calculate a percentage rating.
A radar chart is created from the percentage scores of all groups, which shows the current rating of each logistics area and the desired values required for an effective logistics system.
The logistics system is evaluated according to the interval:
- -
- Efficient logistics system 100–85%;
- -
- Average logistics system 84–60%;
- -
- Unsatisfactory logistics system 59–0%.
We calculate the overall percentage according to Formula (2).
The thresholds for each value are determined based on a combination of different response options (if the main areas of logistics are rated as inadequate, the logistics system cannot be rated as efficient) and based on practical experience.
It will be important for the company to obtain not only a numerical but also a verbal assessment of the current state of the logistics system from the auditors. The form used to provide a verbal assessment of the results of the logistics audit is divided into three parts. The first part is used to record the positive and negative findings of the audit. The next part is intended to assess the impact of the findings. The last part of the form will provide recommendations for improving the current situation.
3.5. Proposal for a Logistics Strategy Formulation Process
After a thorough analysis of the external and internal environment of the company and summarizing the results in a SWOT analysis, it is possible to proceed to the logistics strategy formulation phase.
This phase starts with defining the company’s long-term logistics objectives, which are broken down into medium- and short-term objectives. Next, it is necessary to define the constraints and specificities of the enterprise that need to be kept in mind when formulating the logistics strategy. Based on these constraints, adjusting the forecast production quantities is possible, e.g., an enterprise anticipates a 30% increase in production but cannot afford to invest in a new warehouse. The current warehouse capacity must be reduced at the expense of an increase in production area (additional machinery must be added to accommodate the increase in production). The company must adjust the forecast production quantity if it has such restrictive conditions.
Subsequently, the project team can create variants of the logistics strategy following the results of the analyses, which currently cannot be carried out without implementing new information and communication technologies. We propose using digital enterprise elements to speed up decision-making and validate partial solutions.
If the options do not meet the objectives, it is necessary to modify them or create new options and select the most suitable ones. When selecting an option, the proposed indicators shall be considered. It is appropriate to validate the chosen strategy option through a dynamic simulation.
3.5.1. Defining Logistics Strategy Objectives
Strategic decisions should support two main logistics objectives:
- -
- Cost reduction (total logistics costs for transport and storage);
- -
- Increasing the level of customer service (customer satisfaction and shortening the order processing time).
As also emerged from the survey conducted, businesses measure different types of costs. By combining knowledge from the literature and practice, we propose to track total logistics costs composed of several types of logistics costs, shown in Figure 8.
Figure 8.
Composition of total logistics costs.
Table 3 shows the areas of business logistics affected by a given type of logistics cost and the factors that largely influence the magnitude of these costs.
Table 3.
Factors affecting logistics costs.
The two main logistical objectives can be divided into sub-objectives that will support the achievement of the main objectives. Looking holistically at the objectives in each logistics area (purchasing, production, distribution), the main objectives in each area will be to increase performance and reduce costs.
Using too many indicators can be counterproductive, so each enterprise should consider the choice of indicators in each area of logistics.
3.5.2. Defining Logistics Constraints
Constraints that may influence strategic decisions need to be considered before the actual development of logistics strategy options. These may be, e.g.:
- -
- Investment resources, location, spatial possibilities, availability of logistics services, logistics routes through external premises, specific products (dimensions, weight, durability, etc.), information and communication technologies, and picking system.
3.5.3. Developing Strategy Options in the Context of New ICTs
Strategy formation is characterized by variation. Any strategy, logistical or otherwise, is developed in variants that are evaluated against criteria. Strategy variants must be based on:
- -
- The results of the logistics audit, indicating effective, average, and below-average areas of the company’s logistics system. The logistics strategy should focus on improving the inefficient areas and maintaining the favorable condition of the other, well-rated logistics areas.
- -
- A synthesis of the results of the environmental analyses that determine the main direction of the strategy. The synthesis discusses whether the company’s logistics strengths can be used to exploit opportunities or defend against threats, whether internal processes need to be strengthened first, etc.
- -
- Defined objectives that define what the strategy is intended to achieve.
- -
- Constraints that cannot be removed in any way and must be considered.
3.5.4. The Ideal Logistics System in an Industry 4.0 Environment
As mentioned several times before, when creating a logistics strategy, it is necessary to know the current state and define the future state that the company wants to achieve. This subsection illustrates the future state that many companies are currently striving for. It is linked to the fourth industrial revolution, which is also very relevant to the logistics sector.
Figure 9 illustrates what an ideal logistics system that works on the pull principle should look like. The orange arrow shows the information flow, the green the material flow, and the grey the mode of transport, whether external or internal. In this system, the enterprise is connected to the customer and the supplier by software, enabling efficient communication between them. Material and finished product deliveries are managed in a just-in-time manner, i.e., the material arrives at the enterprise just when it is needed, and the finished products leave so that the customer receives them when needed. Autonomous vehicles are used for inter-company transport, while automatically driven vehicles are used for intra-company transport. The factory sends data on the need for additional material automatically, based on sensors.
Figure 9.
Ideal logistics system—traction.
Figure 10 shows the system of when material and finished products need to be stored. This is a pressure-management system. Businesses that cannot operate in a just-in-time delivery manner for certain reasons can use automated warehouses and can use automatically controlled tractors to supply production.
Figure 10.
Ideal logistics system—pressure.
The strategy variants must contain the necessary information in the sense of the 4M method (manpower—people, materials—materials, machines—machines, methods—methods, technologies).
People (manpower)—everything related to human resources (costs, education and experience, wages and benefits, training, direct and indirect workers).
Materials—anything related to direct (materials that are listed in the BOM; can be easily counted) and indirect materials (materials that are not listed in the BOM; alternatively, these can be items that are difficult to count, e.g., materials that are in liquid, semi-solid, or powdered forms).
Machines—everything related to machines, equipment, jigs, calibration, machine specification, jigs, pallets, tables and chairs, tools, etc.
Technologies, Methods—methods, instructions, specifications, guidelines, tolerances, etc.
Table 4 shows the different strategic decisions and their relationship to the 4Ms, i.e., whether the decision is related to people, materials, machines, or methods.
Table 4.
Relationship between strategic decisions and 4M.
3.5.5. Evaluation of Variants Using Digital Enterprise Tools
The different parts of the strategy variants can now be evaluated very quickly using digital enterprise tools. The options for determining the principles and changes in the logistics system will require investment. Businesses often consider assets using the payback period, which is not necessarily the indicator with the best predictive power. The payback period can lead to a preference for short-term gains, does not consider the time value of money, and does not consider the cash flow that flows after the point at which payback is achieved. Therefore, we recommend that investments be evaluated using Net Present Value (NPV), which considers the discount rate. Net Present Value is an indicator that tells how much money a project will make or take over the chosen lifetime of the project. Calculating NPV requires an informed estimate of the future cash flows associated with the investment. For equipment investments, it is usually relatively straightforward to determine the expenditure.
Verifying changes to the logistics system using dynamic simulation already contains detailed data, as opposed to evaluating variants, where variants are only assessed in a coarse-grained manner, or only selected parts of the variant strategy are considered.
4. Discussion
In the implementation phase of the selected variant of the logistics strategy, it is necessary to create a schedule of activities, set up an evaluation of the implementation process, and carry out the implementation itself.
Once the appropriate strategy variant has been selected, the project team must create an implementation schedule, which, like the schedule for the entire strategy development, includes project activities, activity sequences, activity durations and time milestones, a critical path, assigned human resources, and costs. Again, special project activity management software can be used for this purpose, as it provides several tools for evaluating the implementation progress.
The following questions arose when dealing with the use of genetic algorithms in designing production layouts in the environment of an interactive design system:
In the evaluation and control phase, two activities are essential: the regular evaluation of KPIs and the evaluation of the achievement of the objectives selected and set for the logistics strategy variant.
In this phase, it is necessary to monitor the indicators set and, if deviations are detected, to react according to predetermined rules and take corrective measures.
It is also necessary to monitor the objectives set. Suppose the main logistics objective has not been achieved after all the activities set out in the implementation schedule have been implemented. In that case, it is necessary to review the set of goals and find out why the objectives have not been met, where the problems have occurred, and why they have not been addressed during the project. If the aim has been achieved, the strategy can be considered to have been successfully implemented.
Figure 11 and Figure 12 show the recommended display of indicators. Displaying them in this form will simplify evaluating situations where intervention is needed and corrective action is taken. In the case of costs, the lower limit in the cost trend graphs may indicate the target limit the enterprise wishes to achieve, and the upper limit will show the maximum allowable cost limit. In the case of performance, for specific indicators, we are trying to maximize their value, e.g., productivity, reliability of supply, etc.
Figure 11.
Illustration design of the display of cost indicators for their effective evaluation (1).
Figure 12.
Illustration design of the display of cost indicators for their effective evaluation (2).
The proposed methodology for logistics strategy development is intended to provide medium-sized enterprises with a guide for developing a logistics strategy concerning the use of advanced tools and the inclusion of new trends in the information and communication technologies field.
Verification of the Methodology
To validate the proposed methodology of logistics strategy development by a progressive approach, the following parts were validated:
- -
- Preparatory phase—assembling the project team, defining the boundaries of the strategy development project and strategy development schedule;
- -
- Analytical phase—analysis of the internal environment, SWOT analysis;
- -
- Logistics strategy formulation phase—definition of objectives, constraints, development of options, and comparison of options using sensitivity analysis.
The verification was carried out in the ABC company, which has been operating on the market since 2006 as a supplier of plastic interior parts for cars. Production is 20,300 pcs/week.
Table 5 shows the specific responses of ABC to the questionnaire. These answers are presented in the thesis for a better idea of the state of the logistics system of the enterprise.
Table 5.
ABC company’s answers to questions from the questionnaire.
The answers that need to be emphasized are:
- -
- The company does not update its sub-strategies on logistics;
- -
- The enterprise uses barcodes and scanners but does not use them to collect real-time data and does not evaluate real-time data.
Initially, it was necessary to check whether the company had a logistics strategy. The company does not have a comprehensive logistics strategy. Therefore, a project to create a logistics strategy was created, and a project team was assembled.
The project team consists of the following persons:
- -
- For the company ABC: head of the logistics department, head of warehouses, and head of material management.
- -
- For the consulting company: responsible solver and two specialists.
Defining project boundaries: logistics strategy will be created for production, warehouse, and distribution logistics. Purchasing logistics will only be partially covered as the parent company manages to purchase.
Analysis of the external environment
The results of the analysis of the external environment, due to the extensiveness, will be presented only in the synthesis of findings from the analyses—in the SWOT analysis.
Analysis of the internal environment
As part of this analysis, customer requirements and expected production quantities for the following period were identified, a value flow map was created for the selected representative, and a logistics audit was performed.
Customer requirements: Company ABC delivers products to its customers through the Kanban system (exchange of empty containers for full ones). As it is the automotive industry, customers demand just-in-time deliveries.
Production program: Company ABC provided a forecast of production quantities for the planned period of the implementation of the logistics strategy. Estimated production quantities are shown in Figure 13. We also have historical inventory values available. Figure 13 shows the structure and development of the inventory value.
Figure 13.
Estimated production quantities of company ABC.
From the forecasting provided by the company ABC (Figure 14), we see that the trend of the quantity produced is increasing. Therefore, even logistics must take into account the growth of handled quantities. This is approximately a 10% increase over three years.
Figure 14.
Company ABC’s inventory structure.
From the historical data on the inventory structure, we can see that the total value of the inventory has shown an increasing trend in recent years.
The analysis of the production system was carried out using value stream mapping. The value stream simulation output for the selected representative is shown in Figure 15 and was created in Tecnomatix Plant Simulation software.
Figure 15.
Simulation of the value flow for the selected representative.
From mapping, it was found that there are disproportionately high stocks of works in progress in the production areas before assembly.
The logistics system was verified using a designed logistics audit. Table 6 shows the results of the audit.
Table 6.
Evaluation of individual areas of logistics.
The graphical representation of the results of the assessment of the individual areas of logistics (black line) is shown in Figure 16. The only area that got into the “green” field, i.e., a functioning area, is safety and ergonomics. Then, there are seven average areas, including the main logistics activities—purchasing, production, distribution, and warehouse logistics. In these areas, the company should improve. There are five unsatisfactory areas. Here, the company should pay particular attention to information flows and data, the organization of logistics processes, and techniques and technology.
Figure 16.
Graphic display of the assessment of individual areas of logistics.
The resulting rating is calculated using Formula (3).
The logistics system of the company ABC can be rated as average. There are areas with potential for improvement, but when the company works on them, it can be ranked among the companies with an efficiently functioning logistics system. Table 7 shows the evaluation of the overall score.
Table 7.
Overall evaluation of the logistics system.
When creating variants of the logistics strategy, it is necessary to consider the results of the logistics audit, the result of the SWOT analysis, the set goals, and logistical limitations (Figure 17).
Figure 17.
Elements affecting the creation of variants of the logistics strategy of the company ABC.
From the point of view of Industry 4.0, the company ABC is mainly in the first development phase (Figure 18).
Figure 18.
Comparison of current values and projected values of the logistics audit for the company ABC.
Three variants of the logistics strategy were created, which are described in Table 8 in terms of 4M (manpower, materials, machines, methods).
Table 8.
Comparison of logistics strategy variants from the point of view of 4M.
The first variant of the logistics strategy includes introducing an automatic transport system that will transport handling racks with semi-finished products for assembly. This variant also includes the introduction of an automatically controlled tractor that will supply the lines with the material. Automation will significantly reduce personnel costs, but it is necessary to consider the costs of maintaining these devices. It is also planned to introduce a new logistics information system that will use the already-established barcodes but expand their use.
The introduction of the first option, automation, is expected to improve the company’s logistics system based on the audit from the original 60% to 82%. Figure 18 shows the comparison of current values and predicted values.
Table 9 shows the expected overall assessment of the logistics system of the company ABC.
Table 9.
Estimated overall assessment of the logistics system.
A comparison of the three variants was made (Table 7) in terms of total logistics costs, inventory value, delivery reliability, and delivery date reliability (Table 10).
Table 10.
Summary of the comparison of selected indicators for variants of the logistics strategy.
As can be seen from Table 10, the most suitable variant of the new logistics strategy is variant 2.
5. Conclusions
The experimental validation was divided into two parts. In the first part, we tested the hypothesis of the significance of the relationship between the size of the enterprise and the developed logistics strategy (partial, total, none). We accepted hypothesis H1: There is a significant dependence between the size of the enterprise and the developed logistics strategy (partial, total, none). The questionnaire survey showed that the most crucial difference in strategy creation is in medium-sized enterprises, where only 20% of medium-sized enterprises have a comprehensive strategy, and 80% of medium-sized enterprises have some of the methods of purchasing, production logistics, distribution, etc. Therefore, it was appropriate to focus on the development of a logistics strategy for medium-sized enterprises, the number of which is very significant in Slovakia.
The second part of the experimental validation focuses on applying the proposed methodology to creating a logistics strategy for a medium-sized enterprise. We validated certain parts of the method.
Using the individual steps of the methodology, it was possible to precisely specify the areas of logistics that need to be focused on in the logistics strategy. We identified specific strengths and weaknesses of the logistics system of the automotive enterprise. Based on the analyses, we set the objectives the company wants to achieve over three years, and the indicators that the company should evaluate were also identified. The developed variants of the logistics strategy include introducing elements that will lead to the gradual development of the Industry 4.0 trend in the enterprise (Figure 19).
Figure 19.
Shift in the phases of logistics development towards Industry 4.0 at ABC after the implementation of the logistics strategy.
This is the first variant labeled “automation”, which includes the introduction of an automated tractor for importing materials, the introduction of a computerized system for the transport and storage of works in progress, and the introduction of a new logistics information system, which will allow for the greater use of the barcodes already in place (transparency, data in real-time).
Strategic management sets the direction of a company for several years ahead. Managers and business owners who create strategies must be able to anticipate and see systemically. From the theoretical background, it has become apparent that there are several levels of strategies, and the levels can be managed through the strategic management process.
The methodology steps also reflect the current state of science and technology. The results of the dissertation should help enterprises to assess the current state of the logistics system, select the correct elements of the external and internal environment acting on the logistics processes, define the objectives and constraints, select the right indicators to evaluate the implemented strategy, formulate a plan that reflects the requirements of the enterprise and incorporates the new information and communication technologies, properly develop the framework of the strategy implementation project, and, finally, visualize and evaluate the selected indicators during and after the implementation of the strategy.
The use of modern information and communication technologies plays a key role in the current global competitive environment of long-term manufacturing company sustainability [50]. Today’s production enterprises must face a constantly changing market and fluctuating demand for customizable, high-quality, and affordable products to sustain their competitive advantage [51,52].
In the survey, companies answered whether they had defined any of the following logistics strategies: partial (purchasing, warehousing, distribution), total, or none of the above (some companies indicated a combination of partial + total strategy). We want to determine if the enterprise’s size influences which approach the enterprise have developed.
Since these are nominal variables (they only allow for qualitative classification), we will use the non-parametric X2 test (Chi-squared test) to test this.
We formulated the hypotheses:
H0.
There is no significant relationship between the size of the enterprise and the logistics strategy developed (partial, total, none).
H1.
There is a significant relationship between the size of the firm and the logistics strategy developed (partial, total, none).
Table 11 and Table 12 report the observed and calculated expected frequencies needed to calculate the Chi-squared test according to Formula (4).
Table 11.
Observed abundances (O).
Table 12.
Expected numbers (E).
According to the formula, we calculated the Chi-squared value of the test, X2 = 22.196.
At the 5% significance level and at 6 degrees of freedom, the tabulated value of X2 = 12.592.
X2 tabulated ˂ X2 calculated
Reject H0: There is no significant relationship between firm size and logistics strategy developed (partial, total, none).
Accept H1: There is a significant relationship between the size of the firm and the logistics strategy developed (partial, total, none).
At a 1% significance level and 6 degrees of freedom, the tabulated value of X2 = 16.812. At the significance level of 1% we are talking about a highly significant dependence, so also at the significance level of 1%, we accept the hypothesis H1: There is a highly significant dependence between the size of the enterprise and the logistics strategy developed (partial, total, none).
Based on the CHITEST function in MS Excel, we evaluate the probability that a given value of X2 would only occur due to the influence of many random factors.
- p = 0.001115664, α = 0.05, and α = 0.01, respectively.
- If p > α, we accept H0 and reject H1.
- If p < α, we reject H0 and accept H1.
- p = 0.001115664 < α = 0.05, α = 0.01, respectively.
For both α = 0.05 and 0.01, we reject H0 on the independence between firm size and the logistics strategy developed and we accept H1 on their dependence.
Thus, the hypothesis that there is a dependence between the size of the firm and the type of logistics strategy developed is confirmed.
The success of a logistics strategy depends on many factors and conditions, which, however, do not guarantee a result without a well-crafted strategy, but its quality processing is very important and depends on the method of its implementation, organizational structure, corporate culture, control mechanisms, etc.
A summary of the practical benefits of our work:
- -
- The use of the methodology for precise and unambiguous logistics target setting based on the analysis of the external and internal environment.
- -
- The use of the methodology for the formulation of logistics strategy variants that meet the specified requirements and the selection of a suitable variant using the means of the digital enterprise to verify feasibility.
- -
- The use of the methodology for the implementation, evaluation, and control of the logistics strategy.
- -
- The use of the results of the conducted survey for comparison with other enterprises in Slovakia.
- -
- The developed logistics strategy offers enterprises a comprehensive methodology on the basis of which they can optimize all logistics processes.
- -
- The methodology was verified in a medium-sized enterprise and a large enterprise. All steps of the methodology have been implemented.
The future visions are, first and foremost, the aforementioned Industry 4.0 trend, which is currently emerging in various forms. Today, we already know terms such as Logistics 4.0, Quality 4.0, and Maintenance 4.0. A sign of the change towards Industry 4.0 is the increasing importance of the interconnection of IT systems embedded in production and logistics processes, not only with each other but also with the internet in general. Alongside the ever-faster and wider development of automation and integration in the industry comes the creation of more and more intelligent monitoring and control technologies that companies can use to manage and optimize the entire value chain network in virtually real-time. At the imaginary end of this development is the implementation of fully autonomous decision-making processes in manufacturing and transportation. Various web-based applications are being developed that enable a whole new level of interactivity between the stakeholders involved. A huge data flow is expected, which requires a major reorganization of the IT infrastructure. In addition to the quantitative and qualitative expansion of data, the field of data logistics is confronted with another highly complex and currently much-debated challenge: how to ensure complete data protection. In addition to ensuring that authorized users have access to the data, maintaining confidentiality plays a key role in particular. Consequently, the development and implementation of extensive security concepts and standards must be addressed.
Another topical issue is external logistics, i.e., transport between different parts of supply chains. In this area, there is a need to focus on environmental issues, sustainability, and new transport methods, such as drone transport, currently being developed. At a time when production is growing and ever smaller batches are being transported, the production and distribution side is essentially dependent on the efficiency and flexibility of transport logistics. The vision of the fourth industrial revolution, in general, can become a reality if, first and foremost, logistics can guarantee that raw materials, primary products, and products ready for shipment are in the right place at the right time.
Author Contributions
Conceptualization, M.R. and V.B.; methodology, M.R.; software, V.B.; validation, B.M., V.B. and M.R.; formal P.B.; investigation, P.B.; resources, P.B.; data curation, K.S.; writing—original draft preparation, V.B.; writing—review and editing, K.S.; visualization, V.B.; supervision, M.R.; project administration, B.M.; funding acquisition, B.M. All authors have read and agreed to the published version of the manuscript.
Funding
This work was supported by the VEGA 1/0524/22—Research of proactive approach sustainability of production systems under crisis conditions in the context of the green economy. This work was supported by the VEGA 1/0248/21—Research of innovative solutions for segmentation and sustainability of product regarding assembly operations.
Institutional Review Board Statement
Not applicable.
Informed Consent Statement
Informed consent was obtained from all subjects involved in the study.
Data Availability Statement
The data presented are available on request from the corresponding author.
Conflicts of Interest
The authors declare no conflict of interest.
References
- Glistau, E.; Schenk, M.; Machado, C.N.I. Logistics Strategies and Tools. 2015. Available online: https://www.uni-miskolc.hu/~microcad/publikaciok/2015/C1_1_Elke_Glistau.pdf (accessed on 1 August 2022). [CrossRef]
- Hornáková, N.; Hudák, J.; Vidová, H. Complex Logistics Strategy for Industrial Companies in Slovakia. Ved. Práce Mater. Fak. Slov. Tech. Univ. Bratislave Sídlom Trnave 2014, 22, 77. [Google Scholar] [CrossRef]
- Persson, G. Achieving competitiveness through logistics. Int. J. Logist. Manag. 1991, 2, 1–11. [Google Scholar] [CrossRef]
- Bowersox, D.J.; Daugherty, P.J.; Droge, C.L.; Rogers, D.S.; Wardlow, D.L. Leading Edge Logistics: Competitive Positioning for the 1990s; Council of Logistics Management: Oak Brook, IL, USA, 1989. [Google Scholar]
- McKinnon, A. Integrated logistics strategies. In Handbook of Logistics and Supply-Chain Management; Emerald Group Publishing Limited: Bradford, UK, 2017. [Google Scholar]
- Van Hoek, R.; Commandeur, H.R.; Vos, B. Reconfiguring logistics systems through postponement strategies. J. Bus. Logist. 1998, 19, 33–54. [Google Scholar]
- Bowersox, D.J.; Closs, D.J. Logistical Management: The Integrated Supply Chain Process; McGraw-Hill: New York, NY, USA, 1996. [Google Scholar]
- Bubenik, P.; Capek, J.; Rakyta, M.; Binasova, V.; Staffenova, K. Impact of Strategy Change on Business Process Management. Sustainability 2022, 14, 11112. [Google Scholar]
- Micieta, B.; Zavodska, L.; Rakyta, M.; Binasova, V. Sustainable concept for green logistics and energy efficiency in manufacturing. In DAAAM International Scientific Book; DAAAM International: Vienna, Austria, 2015; pp. 391–400. [Google Scholar]
- Krajcovic, M. Zásobovacia a Distribučná Logistika: Návody na Cvičenia, 1. vyd.; Žilinská Univerzita: Žilina, Slovakia, 2014; p. 112s. ISBN 978-80-554-0922-1. [Google Scholar]
- Krajcovic, M.; Rakyta, M.; Krizova, E.; Bubenik, P.; Gregor, M. Priemyselná Logistika; EDIS Vydavateľstvo ŽU: Žilina, Slovakia, 2004; p. 378s. ISBN 80-8070-226-8. [Google Scholar]
- Pernica, P. Logistika Pro 21. Století. Supply Chain. Manag. 2005, 1. Available online: https://katalog.vsb.cz/records/db0e0093-03d9-4553-8469-e1a597885795 (accessed on 1 August 2022).
- Lambert, D.; Stock, J.R.; Ellram, L.M. Fundamentals of Logistics Management; McGraw-Hill/Irwin: Boston, MA, USA, 1998. [Google Scholar]
- Daneshjo, N.; Kralik, M.; Danishjoo, E. Logistical measurement strategy on coordinate measuring machines as a tool for the reproducibility of results. MM Sci. J. 2018, 1, 2338–2345. [Google Scholar] [CrossRef]
- Chandler, A.D. Strategy and Structure: Chapters in the History of American Enterprise; MIT Press: Cambridge, MA, USA, 1962. [Google Scholar]
- Quinn, J.B.; Doorley, T.L.; Paquette, P.C. Beyond products: Services-based strategy. Harv. Bus. Rev. 1990, 68, 58–60. [Google Scholar]
- Schreyögg, G.; Koch, J. Management: Grundlagen der Unternehmensführung; Springer-Verlag: Berlin/Heidelberg, Germany, 2020. [Google Scholar]
- Scholes, K.; Johnson, G.; Whittington, R. Exploring Corporate Strategy; Financial Times Prentice Hall: Hoboken, NJ, USA, 2002. [Google Scholar]
- Thompson, A.; Peteraf, M.; Gamble, J.; Strickland, A. Crafting & Executing Strategy 19/e: The Quest for Competitive Advantage: Concepts and Cases; McGraw-Hill Education: New York, NY, USA, 2013. [Google Scholar]
- Wheelen, T.L.; Hunger, J.D. Strategic Management and Business Policy (Thirteenth); Pearson Education Limited: Saint Petersburg, FL, USA, 2012. [Google Scholar]
- Li, Y.; Ye, H. How to Achieve a Strategic Sustainable Supply Chain Management (SSCM)?: A Case Study of Swedish Global Enterprise in wire and Cable Industry-Habia Cable. 2014. Available online: https://www.semanticscholar.org/paper/How-to-achieve-a-strategic-sustainable-supply-chain-Li-Ye/bab9c783db2f0a22bebe275fb3802606ccf60e24 (accessed on 1 August 2022).
- Carter, C.R.; Easton, P.L. Sustainable supply chain management: Evolution and future directions. Int. J. Phys. Distrib. Logist. Manag. 2011, 41, 46–62. [Google Scholar] [CrossRef]
- Hayes, R.H.; Wheelwright, S.C.; Clark, K.B. Dynamic Manufacturing: Creating the Learning Organization; Simon and Schuster: New York, NY, USA, 1988. [Google Scholar]
- Harrison, A.; Skipworth, H.; van Hoek, R.I.; Aitken, J. Logistics Management and Strategy: Competing through the Supply Chain; Pearson: London, UK, 2019. [Google Scholar]
- Copacino, W.C. Supply Chain Management: The Basics and Beyond; Routledge: London, UK, 2019. [Google Scholar]
- Hittmar, S.; Jankal, R. Strategic Management of Networks. In Management of Network Organizations; Springer: Cham, Switzerland, 2015; pp. 5–21. [Google Scholar]
- Spender, J.-C. Business Strategy: Managing Uncertainty, Opportunity, and Enterprise; OUP Oxford: Oxford, UK, 2014. [Google Scholar]
- Schaefer, M. Return on Influence: The Revolutionary Power of Klout, Social Scoring, and Influence Marketing; McGraw Hill Professional: New York, NY, USA, 2012. [Google Scholar]
- Dawar, N. Tilt: Shifting Your Strategy from Products to Customers; Harvard Business Review Press: Boston, MA, USA, 2013. [Google Scholar]
- Smither, J.W.; London, M. (Eds.) Performance Management: Putting Research into Action; John Wiley & Sons: Hoboken, NJ, USA, 2009; Volume 21. [Google Scholar]
- Stock, J.R.; Lambert, D.M. Strategic Logistics Management; McGraw-Hill/Irwin: Boston, MA, USA, 2001; Volume 4. [Google Scholar]
- Timm, G.; Kotzab, H. Comprehensive Logistics; Springer Science & Business Media: Berlin/Heidelberg, Germany, 2012. [Google Scholar]
- Edward, F. World-Class Warehousing and Material Handling; McGraw-Hill: New York, UK, USA, 2002. [Google Scholar]
- Stofkova, J.; Krejnus, M.; Stofkova, K.R.; Malega, P.; Binasova, V. Use of the Analytic Hierarchy Process and Selected Methods in the Managerial Decision-Making Process in the Context of Sustainable Development. Sustainability 2022, 14, 11546. [Google Scholar] [CrossRef]
- Sidney, S.; Buzzell, R.D.; Heany, D.F. Impact of Strategic Planning on Profit Performance. Harv. Bus. Rev. 1974, 52. Available online: https://www.taylorfrancis.com/chapters/mono/10.4324/9781315253336-14/sidney-schoeffler-robert-buzzell-donald-heany-1974-impact-strategic-planning-profit-performance-harvard-business-review-march-april-pp-137-45-peter-mckiernan (accessed on 1 August 2022).
- Kaplan, R.S.; Norton, D.P. Strategic Learning and the Balanced Scorecard. Strategy Leadersh. 1996, 24, 18–29. [Google Scholar] [CrossRef]
- Kaplan, R.S.; Norton, D.P. Transforming the balanced scorecard from performance measurement to strategic management: Part 1. Account. Horiz. 2001, 15, 87–104. [Google Scholar] [CrossRef]
- Amanullah, A.N.A.A.; Aziz, N.F.A.; Hadi, F.N.H.A.H.; Ibrahim, J. Comparison of Business Model Canvas (BMC) among the three consulting companies. Int. J. Comput. Sci. Inf. Technol. Res. 2015, 3, 462–471. [Google Scholar]
- Lu, M.; Borbon-Galvez, Y. Advanced logistics and supply chain management for intelligent and sustainable transport. In Proceedings of the 19th ITS World Congress on ITS, Vienna, Austria, 22–26 October 2012. [Google Scholar]
- Gabajova, G.; Krajcovic, M.; Furmannova, B.; Matys, M.; Binasova, V.; Strek, M. Augmented Reality as a Powerful Marketing Tool. Proc. CBU Econ. Bus. 2021, 2, 41–47. [Google Scholar] [CrossRef]
- Micieta, B.; Staszewska, J.; Kovalsky, M.; Krajcovic, M.; Binasova, V.; Papanek, L.; Antoniuk, I. Innovative System for Scheduling Production Using a Combination of Parametric Simulation Models. Sustainability 2021, 13, 9518. [Google Scholar] [CrossRef]
- Filipová, I.; Dulina, Ľ.; Bigošová, E.; Plinta, D. Modern Possibilities of Patient Transport Aids. Transp. Res. Procedia 2021, 55, 510–517. [Google Scholar] [CrossRef]
- Antoniuk, I.; Svitek, R.; Krajčovič, M.; Furmannová, B. Methodology of design and optimization of internal logistics in the concept of Industry 4.0. Transp. Res. Procedia 2021, 55, 503–509. [Google Scholar] [CrossRef]
- Císar, M.; Kuric, I.; Cubonová, N.; Kandera, M. Design of the clamping system for the CNC machine tool. In MATEC Web Conferences; EDP Sciences: Les Ulis, France, 2017; Volume 137, p. 1003. [Google Scholar]
- Kuric, I.; Tlach, V.; Sága, M.; Císar, M.; Zajacko, I. Industrial robot positioning performance measured on inclined and parallel planes by double ballbar. Appl. Sci. 2021, 11, 1777. [Google Scholar] [CrossRef]
- Graves, S.C.; Rinnooy Kan, A.H.G.; Zipkin, P.H. Logistics of production and inventory. In Handbooks in Operations Research and Management Science; Elsevier: Amsterdam, The Netherlands, 1993; Volume 4. [Google Scholar]
- Micieta, B.; Binasova, V.; Kasajova, M.; Gabajova, G.; Furmannova, B. The Use of a Six-Level Model of Business Development in Practice. In SHS Web of Conferences; EDP Sciences: Les Ulis, France, 2021; Volume 92. [Google Scholar]
- Wilhelm, K. Making Sustainability Stick: The Blueprint for Successful Implementation; FT Press: Bergen, NJ, USA, 2013. [Google Scholar]
- Gabajová, G.; Furmannová, B.; Medvecká, I.; Grznár, P.; Krajčovič, M.; Furmann, R. Virtual training application by use of augmented and virtual reality under university technology enhanced learning in Slovakia. Sustainability 2019, 11, 6677. [Google Scholar] [CrossRef]
- Micieta, B.; Dulina, L.; Malcho, M. Main factors of the selection jobs for the work study. In Annals of DAAAM & Proceedings; DAAAM International: Vienna, Austria, 2005; pp. 249–251. [Google Scholar]
- Grznár, P.; Gregor, M.; Mozol, Š.; Krajčovič, M.; Dulina, Ľ.; Gašo, M.; & Major, M. A system to determine the optimal work-in-progress inventory stored in interoperation manufacturing buffers. Sustainability 2019, 11, 3949. [Google Scholar] [CrossRef]
- Bučková, M.; Krajčovič, M.; Plinta, D. Use of Dynamic Simulation in Warehouse Designing. In International Conference on Intelligent Systems in Production Engineering and Maintenance; Burduk, A., Chlebus, E., Nowakowski, T., Tubis, A., Eds.; Springer: Cham, Switzerland, 2018. [Google Scholar]
Publisher’s Note: MDPI stays neutral with regard to jurisdictional claims in published maps and institutional affiliations. |
© 2022 by the authors. Licensee MDPI, Basel, Switzerland. This article is an open access article distributed under the terms and conditions of the Creative Commons Attribution (CC BY) license (https://creativecommons.org/licenses/by/4.0/).




















