Effect of Thermophilic Microbial Agents on Antibiotic Resistance Genes and Microbial Communities during Co-Composting of Pig Manure and Tea Stalks
Abstract
1. Introduction
2. Materials and Methods
2.1. Preparation of the Thermophilic Microbial Agents
2.2. Composting Experiment and Sampling
2.3. Determination of Physicochemical Properties
2.4. Metagenomic Sequencing
2.5. Sequence Quality Control, Genome Assembly and Gene Prediction
- (1)
- https://www.ncbi.nlm.nih.gov/genome/?term=pig (accessed on 27 March 2021).
- (2)
- https://www.ncbi.nlm.nih.gov/genome/?term=Camellia (accessed on 27 March 2021).
2.6. Taxonomic and Functional Annotation
2.7. Data Analysis
3. Results and Discussion
3.1. Changes in Physical and Chemical Indexes
3.2. Changes in Microbial Communities
3.3. Changes in the Relative Abundance of ARGs
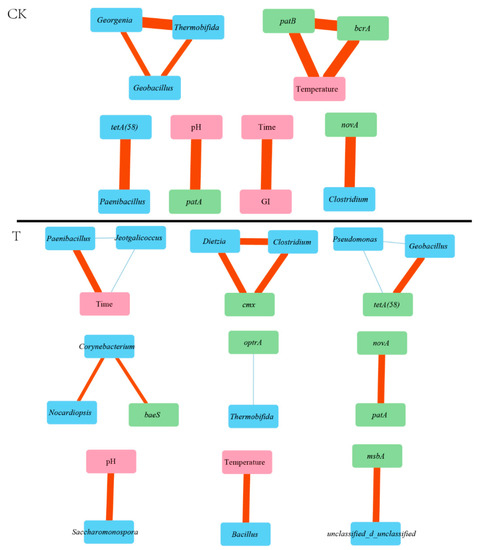
3.4. Correlation Network Analysis
4. Conclusions
Author Contributions
Funding
Institutional Review Board Statement
Informed Consent Statement
Data Availability Statement
Conflicts of Interest
References
- Gong, X.; Li, M.; Xin, M.; Zhao, J.; Zhao, X.; Lyu, G. Research progress of polymer composites filled with tea biomass. Trans. Chin. Soc. Agric. Eng. 2020, 36, 283–291. [Google Scholar] [CrossRef]
- Wang, W.; Zhang, J.; Chen, L.; Jiang, H. Research Process on Comprehensive Utilization of Tea Stalks. J. Tea Commun. 2020, 42, 190–196. [Google Scholar] [CrossRef]
- Shao, S.; Hu, Y.; Cheng, J.; Chen, Y. Research progress on distribution, migration, transformation of antibiotics and antibiotic resistance genes (ARGs) in aquatic environment. Crit. Rev. Biotechnol. 2018, 38, 1195–1208. [Google Scholar] [CrossRef] [PubMed]
- Wang, L.; Wang, J.; Wang, J.; Zhu, L.; Yang, L.; Yang, R. Distribution characteristics of antibiotic resistant bacteria and genes in fresh and composted manures of livestock farms. Sci. Total Environ. 2019, 695, 133781. [Google Scholar] [CrossRef] [PubMed]
- Wei, H.; Ma, J.; Su, Y.; Xie, B. Effect of nutritional energy regulation on the fate of antibiotic resistance genes during composting of sewage sludge. Bioresour. Technol. 2020, 297, 122513. [Google Scholar] [CrossRef]
- Ondon, B.S.; Li, S.; Zhou, Q.; Li, F. Sources of Antibiotic Resistant Bacteria (ARB) and Antibiotic Resistance Genes (ARGs) in the Soil: A Review of the Spreading Mechanism and Human Health Risks; Springer International Publishing: Berlin/Heidelberg, Germany, 2021; pp. 121–153. [Google Scholar] [CrossRef]
- Villegas, M.V.; Lolans, K.; Correa, A.; Suarez, C.J.; Lopez, J.A.; Vallejo, M.; Quinn, J.P. First Detection of the Plasmid-Mediated Class A Carbapenemase KPC-2 in Clinical Isolates of Klebsiella pneumoniae from South America. Antimicrob. Agents Chemother. 2006, 50, 2880–2882. [Google Scholar] [CrossRef]
- Mojica, M.F.; Correa, A.; Vargas, D.A.; Maya, J.J.; Montealegre, M.C.; Rojas, L.J.; Ruiz, S.J.; Quinn, J.P.; Villegas, M.V. Molecular correlates of the spread of KPC-producing Enterobacteriaceae in Colombia. Int. J. Antimicrob. Agents 2012, 40, 277–279. [Google Scholar] [CrossRef]
- Qian, X.; Gu, J.; Sun, W.; Wang, X.J.; Su, J.Q.; Stedfeld, R. Diversity, abundance, and persistence of antibiotic resistance genes in various types of animal manure following industrial composting. J. Hazard. Mater. 2018, 344, 716–722. [Google Scholar] [CrossRef]
- Sarmah, A.K.; Meyer, M.T.; Boxall, A.B. A global perspective on the use, sales, exposure pathways, occurrence, fate and effects of veterinary antibiotics (VAs) in the environment. Chemosphere 2006, 65, 725–759. [Google Scholar] [CrossRef]
- Xiao, Z.F.; Zhang, Y.; Li, G.; Carter, L.J.; Wang, H.T.; Ding, J.; Chan, F.K.S.; Hao, Y.L.; Xu, Y.Y. Application of pharmaceutical waste sludge compost alters the antibiotic resistome in soil under the Chinese cabbage system. J. Clean. Prod. 2021, 291, 125229. [Google Scholar] [CrossRef]
- Duan, M.; Li, H.; Gu, J.; Tuo, X.; Sun, W.; Qian, X.; Wang, X. Effects of biochar on reducing the abundance of oxytetracycline, antibiotic resistance genes, and human pathogenic bacteria in soil and lettuce. Environ. Pollut. 2017, 224, 787–795. [Google Scholar] [CrossRef] [PubMed]
- Zhang, J.; Chen, M.; Sui, Q.; Tong, J.; Jiang, C.; Lu, X.; Zhang, Y.; Wei, Y. Impacts of addition of natural zeolite or a nitrification inhibitor on antibiotic resistance genes during sludge composting. Water Res. 2016, 91, 339–349. [Google Scholar] [CrossRef] [PubMed]
- Awasthi, M.K.; Liu, T.; Chen, H.; Verma, S.; Duan, Y.; Awasthi, S.K.; Wang, Q.; Ren, X.; Zhao, J.; Zhang, Z. The behavior of antibiotic resistance genes and their associations with bacterial community during poultry manure composting. Bioresour. Technol. 2019, 280, 70–78. [Google Scholar] [CrossRef] [PubMed]
- Qian, X.; Gu, J.; Sun, W.; Wang, X.; Li, H. Effects of passivators on antibiotic resistance genes and related mechanisms during composting of copper-enriched pig manure. Sci. Total Environ. 2019, 674, 383–391. [Google Scholar] [CrossRef] [PubMed]
- Zhang, J.; Lin, H.; Ma, J.; Sun, W.; Yang, Y.; Zhang, X. Compost-bulking agents reduce the reservoir of antibiotics and antibiotic resistance genes in manures by modifying bacterial microbiota. Sci. Total Environ. 2019, 649, 396–404. [Google Scholar] [CrossRef]
- Zhu, Y.G.; Johnson, T.A.; Su, J.Q.; Qiao, M.; Guo, G.X.; Stedtfeld, R.D.; Hashsham, S.A.; Tiedje, J.M. Diverse and abundant antibiotic resistance genes in Chinese swine farms. Proc. Natl. Acad. Sci. USA 2013, 110, 3435–3440. [Google Scholar] [CrossRef]
- Qian, X.; Sun, W.; Gu, J.; Wang, X.-J.; Sun, J.-J.; Yin, Y.-N.; Duan, M.-L. Variable effects of oxytetracycline on antibiotic resistance gene abundance and the bacterial community during aerobic composting of cow manure. J. Hazard. Mater. 2016, 315, 61–69. [Google Scholar] [CrossRef]
- Li, H.Y.; Yao, C.L. The influence of internal noise on the detection of hormonal signal with the existence of external noise in a cell system. Appl. Math. Comput. 2017, 314, 1–6. [Google Scholar] [CrossRef]
- Liao, H.; Zhao, Q.; Cui, P.; Chen, Z.; Yu, Z.; Geisen, S.; Friman, V.-P.; Zhou, S. Efficient reduction of antibiotic residues and associated resistance genes in tylosin antibiotic fermentation waste using hyperthermophilic composting. Environ. Int. 2019, 133, 105203. [Google Scholar] [CrossRef]
- Liao, H.; Lu, X.; Rensing, C.; Friman, V.P.; Geisen, S.; Chen, Z.; Yu, Z.; Wei, Z.; Zhou, S.; Zhu, Y. Hyperthermophilic composting accelerates the removal of antibiotic resistance genes and mobile genetic elements in sewage sludge. Environ. Sci. Technol. 2018, 52, 266–276. [Google Scholar] [CrossRef]
- Wang, J.; Gu, J.; Wang, X.; Song, Z.; Dai, X.; Guo, H.; Yu, J.; Zhao, W.; Lei, L. Enhanced removal of antibiotic resistance genes and mobile genetic elements during swine manure composting inoculated with mature compost. J. Hazard. Mater. 2021, 411, 125135. [Google Scholar] [CrossRef] [PubMed]
- Alcock, B.P.; Raphenya, A.R.; Lau, T.T.Y.; Tsang, K.K.; Bouchard, M.; Edalatmand, A.; Huynh, W.; Nguyen, A.V.; Cheng, A.A.; Liu, S.; et al. CARD 2020: Antibiotic resistome surveillance with the comprehensive antibiotic resistance database. Nucleic Acids Res. 2020, 48, 517–525. [Google Scholar] [CrossRef] [PubMed]
- Haan, T.J.; Drown, D.M. Unearthing antibiotic resistance associated with disturbance-induced permafrost thaw in Interior Alaska. Microorganisms 2021, 9, 116. [Google Scholar] [CrossRef] [PubMed]
- Wan, S.; Xia, M.; Tao, J.; Pang, Y.J.; Yu, F.G.; Wu, J.; Chen, S.P. Metagenomics analysis reveals the microbial communities, antimicrobial resistance gene diversity and potential pathogen transmission risk of two different landfills in China. Diversity 2021, 13, 230. [Google Scholar] [CrossRef]
- Bougnom, B.P.; Thiele-Bruhn, S.; Ricci, V.; Zongo, C.; Piddock, L.J.V. Raw wastewater irrigation for urban agriculture in three African cities increases the abundance of transferable antibiotic resistance genes in soil, including those encoding extended spectrum beta-lactamases (ESBLs). Sci. Total Environ. 2020, 698, 134201. [Google Scholar] [CrossRef]
- Zhong, B.; An, X.; An, W.; Xiao, X.; Li, H.; Xia, X.; Zhang, Q. Effect of bioaugmentation on lignocellulose degradation and antibiotic resistance genes removal during biogas residues composting. Bioresour. Technol. 2021, 340, 125742. [Google Scholar] [CrossRef]
- Chen, X.; Wu, C.; Li, X.; Wang, C.; Li, Q.; Zhou, P.; Wei, D.; Shi, J.; Zhao, Z. Effect of Geobacillus toebii GT-02 addition on composition transformations and microbial community during thermophilic fermentation of bean dregs. Sci. Rep. 2021, 11, 19949. [Google Scholar] [CrossRef]
- Du, G.; Feng, W.; Cai, H.; Ma, Z.; Liu, X.; Yuan, C.; Shi, J.; Zhang, B. Exogenous enzyme amendment accelerates maturity and changes microflora succession in horse and wildlife animal manure co-composting. Environ. Sci. Pollut. Res. 2021, 28, 21610–21620. [Google Scholar] [CrossRef]
- Dai, W.; Wang, N.; Wang, W.; Ye, X.; Cui, Z.; Wang, J.; Yao, D.; Dong, Y.; Wang, H. Community profile and drivers of predatory myxobacteria under different compost manures. Microorganisms 2021, 9, 2193. [Google Scholar] [CrossRef]
- Liu, C.; Yan, J.; Huang, Q.; Liu, H.; Qiao, C.; Li, R.; Shen, B.; Shen, Q. The addition of sawdust reduced the emission of nitrous oxide in pig manure composting by altering the bacterial community structure and functions. Environ. Sci. Pollut. Res. Int. 2022, 29, 3733–3742. [Google Scholar] [CrossRef]
- Wang, J.; Liu, Z.; Xia, J.; Chen, Y. Effect of microbial inoculation on physicochemical properties and bacterial community structure of citrus peel composting. Bioresour. Technol. 2019, 291, 121843. [Google Scholar] [CrossRef] [PubMed]
- Li, Y.; Gu, J.; Zhang, S.Q.; Shi, L.X.; Sun, W.; Qian, X.; Duan, M.L.; Yin, Y.N.; Wang, X.J. Effects of adding compound microbial inoculum on microbial community diversity and enzymatic activity during co-composting. Environ. Eng. Sci. 2018, 35, 270–278. [Google Scholar] [CrossRef]
- Li, Z.; Yang, Y.; Xia, Y.; Wu, T.; Zhu, J.; Wang, Z.; Yang, J. The Succession Pattern of Bacterial Diversity in Compost Using Pig Manure Mixed with Wood Chips Analyzed by 16S rRNA Gene Analysis; Li, Z., Yang, Y., Xia, Y., Wu, T., Zhu, J., Wang, Z., Yang, J., Eds.; Cold Spring Harbor Laboratory: New York, NY, USA, 2019. [Google Scholar] [CrossRef]
- Zhou, G.; Xu, X.; Qiu, X.; Zhang, J. Biochar influences the succession of microbial communities and the metabolic functions during rice straw composting with pig manure. Bioresour. Technol. 2019, 272, 10–18. [Google Scholar] [CrossRef] [PubMed]
- Wang, C.; Guo, X.; Deng, H.; Dong, D.; Tu, Q.; Wu, W. New insights into the structure and dynamics of actinomycetal community during manure composting. Appl. Microbiol. Biotechnol. 2014, 98, 3327–3337. [Google Scholar] [CrossRef] [PubMed]
- Schmutz, E.; Muhlenweg, A.; Li, S.M.; Heide, L. Resistance genes of aminocoumarin producers: Two type II topoisomerase genes confer resistance against coumermycin A1 and clorobiocin. Antimicrob. Agents Chemother. 2003, 47, 869–877. [Google Scholar] [CrossRef] [PubMed]
- Fournier, B.; Aras, R.; Hooper, D.C. Expression of the multidrug resistance transporter NorA from Staphylococcus aureus is modified by a two-component regulatory system. J. Bacteriol. 2000, 182, 664–671. [Google Scholar] [CrossRef]
- Cheung, G.Y.C.; Bae, J.S.; Otto, M. Pathogenicity and virulence of Staphylococcus aureus. Virulence 2021, 12, 547–569. [Google Scholar] [CrossRef]
- Asheshov, E.H. Loss of antibiotic resistance in Staphylococcus aureus resulting from growth at high temperature. Microbiology 1966, 42, 403–410. [Google Scholar] [CrossRef]
- Tauch, A.; Zheng, Z.; Puhler, A.; Kalinowski, J. Corynebacterium striatum chloramphenicol resistance transposon Tn5564: Genetic organization and transposition in Corynebacterium glutamicum. Plasmid 1998, 40, 126–139. [Google Scholar] [CrossRef]
- Nishino, K.; Honda, T.; Yamaguchi, A. Genome-wide analyses of Escherichia coli gene expression responsive to the BaeSR two-component regulatory system. J. Bacteriol. 2005, 187, 1763–1772. [Google Scholar] [CrossRef]
- Pawlowski, A.C.; Wang, W.; Koteva, K.; Barton, H.A.; McArthur, A.G.; Wright, G.D. A diverse intrinsic antibiotic resistome from a cave bacterium. Nat. Commun. 2016, 7, 13803. [Google Scholar] [CrossRef] [PubMed]
- Podlesek, Z.; Comino, A.; Herzog-Velikonja, B.; Zgur-Bertok, D.; Komel, R.; Grabnar, M. Bacillus licheniformis bacitracin-resistance ABC transporter: Relationship to mammalian multidrug resistance. Mol. Microbiol. 1995, 16, 969–976. [Google Scholar] [CrossRef]
- Xu, Y.; Sim, S.H.; Nam, K.H.; Jin, X.L.; Kim, H.M.; Hwang, K.Y.; Lee, K.; Ha, N.C. Crystal structure of the periplasmic region of MacB, a noncanonic ABC transporter. Biochemistry 2009, 48, 5218–5225. [Google Scholar] [CrossRef] [PubMed]
- Rodriguez, A.M.; Olano, C.; Vilches, C.; Mendez, C.; Salas, J.A. Streptomyces antibioticus contains at least three oleandomycin-resistance determinants, one of which shows similarity with proteins of the ABC-transporter superfamily. Mol. Microbiol. 1993, 8, 571–582. [Google Scholar] [CrossRef] [PubMed]
- Singh, H.; Velamakanni, S.; Deery, M.J.; Howard, J.; Wei, S.L.; van Veen, H.W. ATP-dependent substrate transport by the ABC transporter MsbA is proton-coupled. Nat. Commun. 2016, 7, 12387. [Google Scholar] [CrossRef] [PubMed]
- Rouquette, C.; Harmon, J.B.; Shafer, W.M. Induction of the mtrCDE-encoded efflux pump system of Neisseria gonorrhoeae requires MtrA, an AraC-like protein. Mol. Microbiol. 1999, 33, 651–658. [Google Scholar] [CrossRef]
- Auger, S.; Gomez, M.P.; Danchin, A.; Martin-Verstraete, I. The PatB protein of Bacillus subtilis is a C-S-lyase. Biochimie 2005, 87, 231–238. [Google Scholar] [CrossRef]
- Setlow, P. Spores of Bacillus subtilis: Their resistance to and killing by radiation, heat and chemicals. J. Appl. Microbiol. 2006, 101, 514–525. [Google Scholar] [CrossRef]
- El Garch, F.; Lismond, A.; Piddock, L.J.; Courvalin, P.; Tulkens, P.M.; Van Bambeke, F. Fluoroquinolones induce the expression of patA and patB, which encode ABC efflux pumps in Streptococcus pneumoniae. J. Antimicrob. Chemother. 2010, 65, 2076–2082. [Google Scholar] [CrossRef]
- Jin, F.; Yamasato, K.; Toda, K. Clostridium thermocopriae sp. nov., a Cellulolytic Thermophile from Animal Feces, Compost, Soil, and a Hot Spring in Japan. Int. J. Syst. Bacteriol. 1988, 38, 279–281. [Google Scholar] [CrossRef]
- Chen, H.; Bai, X.; Gao, Y.; Liu, W.; Yao, X.; Wang, J. Profile of Bacteria with ARGs among Real-World Samples from ICU Admission Patients with Pulmonary Infection Revealed by Metagenomic NGS. Infect. Drug Resist. 2021, 14, 4993–5004. [Google Scholar] [CrossRef]
- Mayilraj, S.; Suresh, K.; Kroppenstedt, R.M.; Saini, H.S. Dietzia kunjamensis sp. nov., isolated from the Indian Himalayas. Int. J. Syst. Evol. Microbiol. 2006, 56, 1667–1671. [Google Scholar] [CrossRef] [PubMed]
- Gomes, T.A.T.; Elias, W.P.; Scaletsky, I.C.A.; Guth, B.E.C.; Rodrigues, J.F.; Piazza, R.M.F.; Ferreira, L.C.S.; Martinez, M.B. Diarrheagenic Escherichia coli. Braz. J. Microbiol. 2016, 47, 3–30. [Google Scholar] [CrossRef] [PubMed]
- Yang, Y.; Shi, F.; Tao, G.; Wang, X. Purification and structure analysis of mycolic acids in Corynebacterium glutamicum. J. Microbiol. 2012, 50, 235–240. [Google Scholar] [CrossRef] [PubMed]
- Wang, Y.; Lv, Y.; Cai, J.; Schwarz, S.; Cui, L.; Hu, Z.; Zhang, R.; Li, J.; Zhao, Q.; He, T.; et al. A novel gene, optrA, that confers transferable resistance to oxazolidinones and phenicols and its presence in Enterococcus faecalis and Enterococcus faecium of human and animal origin. J. Antimicrob. Chemother. 2015, 70, 2182–2190. [Google Scholar] [CrossRef] [PubMed]






| Name | Sampling Location |
|---|---|
| Pig manure | Pig farms near Shanghai |
| Tea stalks | Fujian Wuyishan tea company |
| Cow manure | Dairy farms near Shanghai |
| Horse manure | Shanghai Wildlife Park |
| Physical and Chemical Indexes | CK | T |
|---|---|---|
| Moisture (%) | 60.9 ± 0.2 | 59.6 ± 0.3 |
| pH | 7.3 ± 0.1 | 7.5 ± 0.1 |
| EC (μS/cm) | 1651.1 ± 17.0 | 1686.7 ± 23.7 |
| TOC (%) 1 | 45.9 ± 1.1 | 45.66 ± 0.4 |
| TN (%) 1 | 3.4 ± 0.1 | 3.7 ± 0.03 |
| C/N ratio 1 | 12.6 ± 0.6 | 12.4 ± 0.3 |
| Group | Characteristics | p Value | SumsOfSqs | MeanSqs | F. Model | R2 |
|---|---|---|---|---|---|---|
| All | Time | 0.018 | 0.42 | 0.42 | 4.06 | 0.34 |
| T | Time | 0.017 | 0.44 | 0.44 | 4.68 | 0.54 |
| Ck | Time | 0.064 | 0.24 | 0.24 | 3.17 | 0.44 |
| Parameters | CK | T |
|---|---|---|
| Nodes | 14 | 22 |
| Edges | 10 | 16 |
| Average number of neighbours | 2 | 2 |
| Network characteristic path length | 1 | 1 |
| Network density | 1 | 1 |
Publisher’s Note: MDPI stays neutral with regard to jurisdictional claims in published maps and institutional affiliations. |
© 2022 by the authors. Licensee MDPI, Basel, Switzerland. This article is an open access article distributed under the terms and conditions of the Creative Commons Attribution (CC BY) license (https://creativecommons.org/licenses/by/4.0/).
Share and Cite
Chen, X.; Wu, C.; Li, Q.; Zhou, P.; Chen, Z.; Han, Y.; Shi, J.; Zhao, Z. Effect of Thermophilic Microbial Agents on Antibiotic Resistance Genes and Microbial Communities during Co-Composting of Pig Manure and Tea Stalks. Sustainability 2022, 14, 12593. https://doi.org/10.3390/su141912593
Chen X, Wu C, Li Q, Zhou P, Chen Z, Han Y, Shi J, Zhao Z. Effect of Thermophilic Microbial Agents on Antibiotic Resistance Genes and Microbial Communities during Co-Composting of Pig Manure and Tea Stalks. Sustainability. 2022; 14(19):12593. https://doi.org/10.3390/su141912593
Chicago/Turabian StyleChen, Xiaojia, Chengjian Wu, Qinyu Li, Peng Zhou, Zheng Chen, Yang Han, Jiping Shi, and Zhijun Zhao. 2022. "Effect of Thermophilic Microbial Agents on Antibiotic Resistance Genes and Microbial Communities during Co-Composting of Pig Manure and Tea Stalks" Sustainability 14, no. 19: 12593. https://doi.org/10.3390/su141912593
APA StyleChen, X., Wu, C., Li, Q., Zhou, P., Chen, Z., Han, Y., Shi, J., & Zhao, Z. (2022). Effect of Thermophilic Microbial Agents on Antibiotic Resistance Genes and Microbial Communities during Co-Composting of Pig Manure and Tea Stalks. Sustainability, 14(19), 12593. https://doi.org/10.3390/su141912593

