Flood Susceptibility in the Lower Course of the Coyuca River, Mexico: A Multi-Criteria Decision Analysis Model
Abstract
1. Introduction
2. Study Area
2.1. Historical Floods
2.2. The 2013 Flood Event
2.3. Flood Inventory
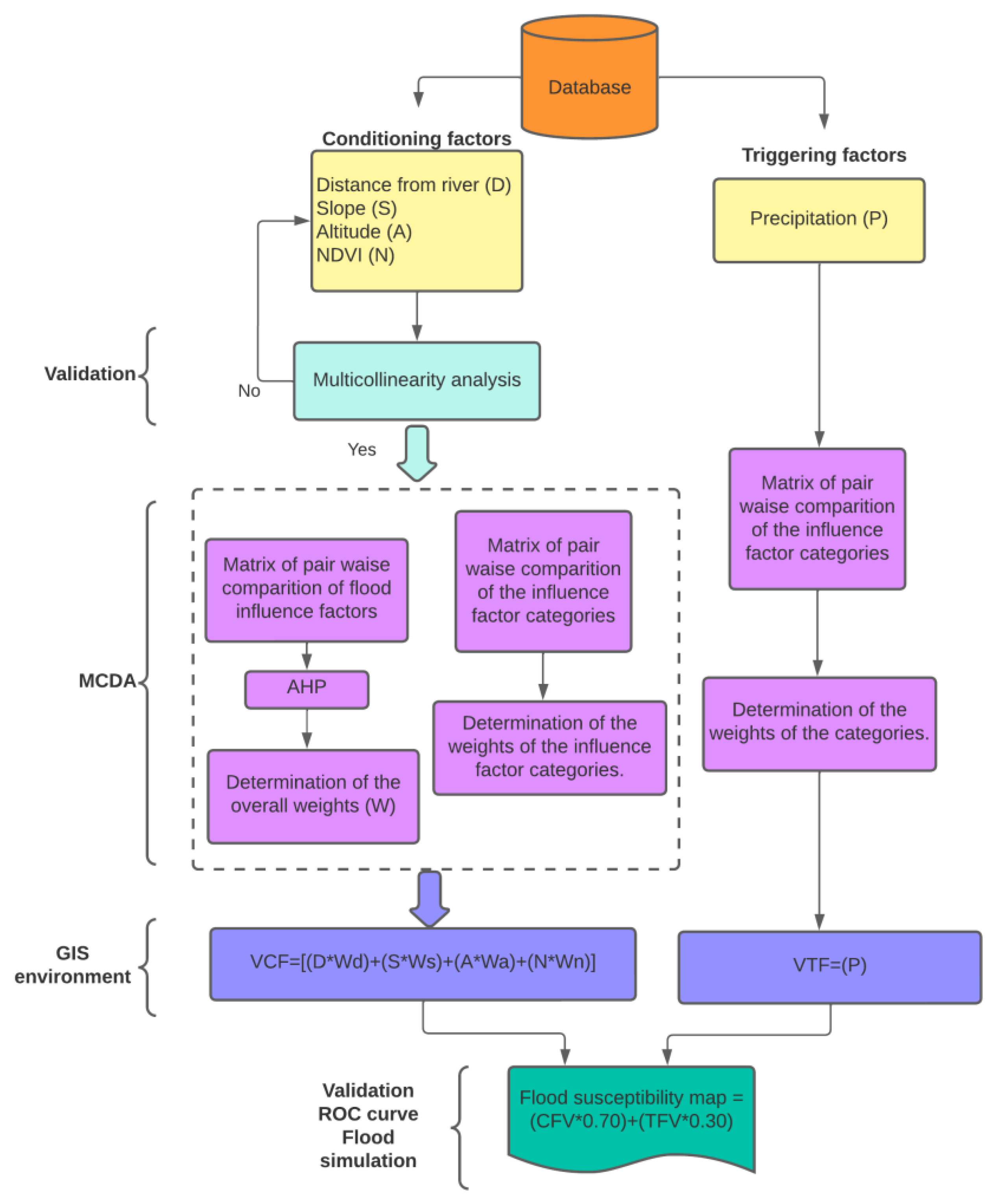
3. Materials and Methods
3.1. Selection of Flood Influence Factors
3.1.1. Distance from the River (D)
3.1.2. Slope (P)
3.1.3. Altitude (A)
3.1.4. Normalized Difference Vegetation Index (NDVI)
3.1.5. Precipitation (P)
3.2. Multicollinearity Analysis
3.3. Modeling of Flood Susceptibility
3.3.1. Determination of the Global Weights of the Conditioning Influencing Factors
3.3.2. Determination of the Weights of the Categories of Conditioning and Triggering Influencing Factors
3.3.3. Flood Susceptibility Calculation
3.3.4. Calculation of Flood Susceptibility by Land Use
3.4. Accuracy Validation and Evaluation
3.4.1. ROC Curve
3.4.2. Hydraulic Modeling
4. Results
4.1. Multicollinearity Analysis
4.2. Overall Weights of the Conditioning Factors
4.3. Category Weights for Conditioning and Triggering Influence Factors
4.4. Flood Susceptibility
Flood Susceptibility of Land Uses
4.5. Results Validation
4.5.1. ROC Curve
4.5.2. Hydraulic Modeling
5. Discussion
6. Conclusions
Author Contributions
Funding
Institutional Review Board Statement
Informed Consent Statement
Data Availability Statement
Acknowledgments
Conflicts of Interest
References
- Hirabayashi, Y.; Tanoue, M.; Sasaki, O.; Zhou, X.; Yamazaki, D. Global Exposure to Flooding from the New CMIP6 Climate Model Projections. Sci. Rep. 2021, 11, 3740. [Google Scholar] [CrossRef] [PubMed]
- Tellman, B.; Sullivan, J.A.; Kuhn, C.; Kettner, A.J.; Doyle, C.S.; Brakenridge, G.R.; Erickson, T.A.; Slayback, D.A. Satellite Imaging Reveals Increased Proportion of Population Exposed to Floods. Nature 2021, 596, 80–86. [Google Scholar] [CrossRef]
- Vousdoukas, M.I.; Mentaschi, L.; Voukouvalas, E.; Verlaan, M.; Jevrejeva, S.; Jackson, L.P.; Feyen, L. Global Probabilistic Projections of Extreme Sea Levels Show Intensification of Coastal Flood Hazard. Nat. Commun. 2018, 9, 2360. [Google Scholar] [CrossRef] [PubMed]
- Nicholls, R.J.; Lincke, D.; Hinkel, J.; Brown, S.; Vafeidis, A.T.; Meyssignac, B.; Hanson, S.E.; Merkens, J.-L.; Fang, J. A Global Analysis of Subsidence, Relative Sea-Level Change and Coastal Flood Exposure. Nat. Clim. Chang. 2021, 11, 338–342. [Google Scholar] [CrossRef]
- Hooijer, A.; Vernimmen, R. Global LiDAR Land Elevation Data Reveal Greatest Sea-Level Rise Vulnerability in the Tropics. Nat. Commun. 2021, 12, 3592. [Google Scholar] [CrossRef]
- Cai, S.; Fan, J.; Yang, W. Flooding Risk Assessment and Analysis Based on GIS and the TFN-AHP Method: A Case Study of Chongqing, China. Atmosphere 2021, 12, 623. [Google Scholar] [CrossRef]
- Rahmati, O.; Zeinivand, H.; Besharat, M. Flood Hazard Zoning in Yasooj Region, Iran, Using GIS and Multi-Criteria Decision Analysis. Geomat. Nat. Hazards Risk 2016, 7, 1000–1017. [Google Scholar] [CrossRef]
- María Perevochtchikova; José Luis Lezama de la Torre Causas de Un Desastre: Inundaciones Del 2007 En Tabasco, México. J. Lat. Am. Geogr. 2010, 9, 73–98. [CrossRef]
- Chang, H.; Franczyk, J. Climate Change, Land-Use Change, and Floods: Toward an Integrated Assessment. Geogr. Compass 2008, 2, 1549–1579. [Google Scholar] [CrossRef]
- Istomina, M.N.; Kocharyan, A.G.; Lebedeva, I.P. Floods: Genesis, Socioeconomic and Environmental Impacts. Water Resour. 2005, 32, 349–358. [Google Scholar] [CrossRef]
- Winsemius, H.C.; Jongman, B.; Veldkamp, T.I.E.; Hallegatte, S.; Bangalore, M.; Ward, P.J. Disaster Risk, Climate Change, and Poverty: Assessing the Global Exposure of Poor People to Floods and Droughts. Environ. Dev. Econ. 2018, 23, 328–348. [Google Scholar] [CrossRef]
- Quesada-Román, A.; Ballesteros-Cánovas, J.A.; Granados-Bolaños, S.; Birkel, C.; Stoffel, M. Dendrogeomorphic Reconstruction of Floods in a Dynamic Tropical River. Geomorphology 2020, 359, 107133. [Google Scholar] [CrossRef]
- Jamshed, A.; Birkmann, J.; Rana, I.A.; McMillan, J.M. The Relevance of City Size to the Vulnerability of Surrounding Rural Areas: An Empirical Study of Flooding in Pakistan. Int. J. Disaster Risk Reduct. 2020, 48, 101601. [Google Scholar] [CrossRef]
- Adger, W.N. Climate Change, Human Well-Being and Insecurity. New Polit. Econ. 2010, 15, 275–292. [Google Scholar] [CrossRef]
- Jamshed, A.; Rana, I.A.; Birkmann, J.; Nadeem, O. Changes in Vulnerability and Response Capacities of Rural Communities After Extreme Events: Case of Major Floods of 2010 and 2014 in Pakistan. J. Extrem. Events 2017, 04, 1750013. [Google Scholar] [CrossRef]
- Bukvic, A.; Harrald, J. Rural versus Urban Perspective on Coastal Flooding: The Insights from the U.S. Mid-Atlantic Communities. Clim. Risk Manag. 2019, 23, 7–18. [Google Scholar] [CrossRef]
- Fernández, D.S.; Lutz, M.A. Urban Flood Hazard Zoning in Tucumán Province, Argentina, Using GIS and Multicriteria Decision Analysis. Eng. Geol. 2010, 111, 90–98. [Google Scholar] [CrossRef]
- López Velasco, R.; Espino, G.T.; de La Parra, A.M. Adaptación de activos al cambio climático en el Sistema Urbano Lagunar de Coyuca, México: Hacia la resiliencia climática en ciudades costeras. Medio Ambiente y Urbanización 2018, 88, 177–198. [Google Scholar]
- Instituto Nacional de Ecología y Cambio Climático. Vulnerabilidad Futura. Available online: http://www.gob.mx/inecc/acciones-y-programas/vulnerabilidad-al-cambio-climatico-futura (accessed on 4 October 2021).
- Atlas Nacional de Riesgos. Available online: http://www.atlasnacionalderiesgos.gob.mx/ (accessed on 29 September 2021).
- SEMARNAT. Available online: http://dgeiawf.semarnat.gob.mx:8080/ibi_apps/WFServlet?IBIF_ex=D1_DESASTRE00_06&IBIC_user=dgeia_mce&IBIC_pass=dgeia_mce&NOMBREENTIDAD=*&NOMBREANIO=* (accessed on 29 September 2021).
- Mishra, K.; Sinha, R. Flood Risk Assessment in the Kosi Megafan Using Multi-Criteria Decision Analysis: A Hydro-Geomorphic Approach. Geomorphology 2020, 350, 106861. [Google Scholar] [CrossRef]
- Aryal, D.; Wang, L.; Adhikari, T.R.; Zhou, J.; Li, X.; Shrestha, M.; Wang, Y.; Chen, D. A Model-Based Flood Hazard Mapping on the Southern Slope of Himalaya. Water 2020, 12, 540. [Google Scholar] [CrossRef]
- Ouma, Y.O.; Tateishi, R. Urban Flood Vulnerability and Risk Mapping Using Integrated Multi-Parametric AHP and GIS: Methodological Overview and Case Study Assessment. Water 2014, 6, 1515–1545. [Google Scholar] [CrossRef]
- Arabameri, A.; Seyed Danesh, A.; Santosh, M.; Cerda, A.; Chandra Pal, S.; Ghorbanzadeh, O.; Roy, P.; Chowdhuri, I. Flood Susceptibility Mapping Using Meta-Heuristic Algorithms. Geomat. Nat. Hazards Risk 2022, 13, 949–974. [Google Scholar] [CrossRef]
- Sarkar, S.K.; Ansar, S.B.; Ekram, K.M.M.; Khan, M.H.; Talukdar, S.; Naikoo, M.W.; Islam, A.R.T.; Rahman, A.; Mosavi, A. Developing Robust Flood Susceptibility Model with Small Numbers of Parameters in Highly Fertile Regions of Northwest Bangladesh for Sustainable Flood and Agriculture Management. Sustainability 2022, 14, 3982. [Google Scholar] [CrossRef]
- Hosseini, F.S.; Sigaroodi, S.K.; Salajegheh, A.; Moghaddamnia, A.; Choubin, B. Towards a Flood Vulnerability Assessment of Watershed Using Integration of Decision-Making Trial and Evaluation Laboratory, Analytical Network Process, and Fuzzy Theories. Environ. Sci. Pollut. Res. 2021, 28, 62487–62498. [Google Scholar] [CrossRef]
- Lyu, H.-M.; Shen, S.-L.; Zhou, A.; Yang, J. Perspectives for Flood Risk Assessment and Management for Mega-City Metro System. Tunn. Undergr. Space Technol. 2019, 84, 31–44. [Google Scholar] [CrossRef]
- Black, A.R.; Burns, J.C. Re-Assessing the Flood Risk in Scotland. Sci. Total Environ. 2002, 294, 169–184. [Google Scholar] [CrossRef]
- Benito, G.; Lang, M.; Barriendos, M.; Llasat, M.C.; Francés, F.; Ouarda, T.; Thorndycraft, V.; Enzel, Y.; Bardossy, A.; Coeur, D.; et al. Use of Systematic, Palaeoflood and Historical Data for the Improvement of Flood Risk Estimation. Review of Scientific Methods. Nat. Hazards 2004, 31, 623–643. [Google Scholar] [CrossRef]
- Guitouni, A.; Martel, J.-M. Tentative Guidelines to Help Choosing an Appropriate MCDA Method. Eur. J. Oper. Res. 1998, 109, 501–521. [Google Scholar] [CrossRef]
- Vahidnia, M.H.; Alesheikh, A.; Alimohammadi, A.; Bassiri, A. Fuzzy Analytical Hierarchy Process in GIS Application. Int. Arch.Photogramm. Remote Sens. Spat. Inf. Sci. 2008, 37, 593–596. [Google Scholar]
- Hsu, T.-W.; Shih, D.-S.; Li, C.-Y.; Lan, Y.-J.; Lin, Y.-C. A Study on Coastal Flooding and Risk Assessment under Climate Change in the Mid-Western Coast of Taiwan. Water 2017, 9, 390. [Google Scholar] [CrossRef]
- Bier, V. The Role of Decision Analysis in Risk Analysis: A Retrospective. Risk Anal. Off. Publ. Soc. Risk Anal. 2020, 40, 2207–2217. [Google Scholar] [CrossRef]
- Khatakho, R.; Gautam, D.; Aryal, K.R.; Pandey, V.P.; Rupakhety, R.; Lamichhane, S.; Liu, Y.-C.; Abdouli, K.; Talchabhadel, R.; Thapa, B.R.; et al. Multi-Hazard Risk Assessment of Kathmandu Valley, Nepal. Sustainability 2021, 13, 5369. [Google Scholar] [CrossRef]
- Solín, Ľ. Spatial Variability in the Flood Vulnerability of Urban Areas in the Headwater Basins of Slovakia: Spatial Variability in Flood Vulnerability of Urban Areas. J. Flood Risk Manag. 2012, 5, 303–320. [Google Scholar] [CrossRef]
- Brivio, P.A.; Colombo, R.; Maggi, M.; Tomasoni, R. Integration of Remote Sensing Data and GIS for Accurate Mapping of Flooded Areas. Int. J. Remote Sens. 2002, 23, 429–441. [Google Scholar] [CrossRef]
- Jeyaseelan, A.T. Droughts & Floods Assessment and Monitoring Using Remote Sensing and GIS. Satell. Remote Sens. GIS Appl. Agric. Meteorol. 2003, 23, 291–313. [Google Scholar]
- Barredo, J.I.; de Roo, A.; Lavalle, C. Flood Risk Mapping at European Scale. Water Sci. Technol. 2007, 56, 11–17. [Google Scholar] [CrossRef] [PubMed]
- Pinos, J.; Timbe, L.; Timbe, E. Evaluation of 1D Hydraulic Models for the Simulation of Mountain Fluvial Floods: A Case Study of the Santa Bárbara River in Ecuador. Water Pract. Technol. 2019, 14, 341–354. [Google Scholar] [CrossRef]
- Pinos, J.; Timbe, L. Performance Assessment of Two-Dimensional Hydraulic Models for Generation of Flood Inundation Maps in Mountain River Basins. Water Sci. Eng. 2019, 12, 11–18. [Google Scholar] [CrossRef]
- Iroume, J.Y.-A.; Onguéné, R.; Djanna Koffi, F.; Colmet-Daage, A.; Stieglitz, T.; Essoh Sone, W.; Bogning, S.; Olinga Olinga, J.M.; Ntchantcho, R.; Ntonga, J.-C.; et al. The 21st August 2020 Flood in Douala (Cameroon): A Major Urban Flood Investigated with 2D HEC-RAS Modeling. Water 2022, 14, 1768. [Google Scholar] [CrossRef]
- Bonasia, R.; Ceragene, M. Hydraulic Numerical Simulations of La Sabana River Floodplain, Mexico, as a Tool for a Flood Terrain Response Analysis. Water 2021, 13, 3516. [Google Scholar] [CrossRef]
- Abdullah, M.F.; Siraj, S.; Hodgett, R.E. An Overview of Multi-Criteria Decision Analysis (MCDA) Application in Managing Water-Related Disaster Events: Analyzing 20 Years of Literature for Flood and Drought Events. Water 2021, 13, 1358. [Google Scholar] [CrossRef]
- Klonner, C.; Marx, S.; Usón, T.; Porto de Albuquerque, J.; Höfle, B. Volunteered Geographic Information in Natural Hazard Analysis: A Systematic Literature Review of Current Approaches with a Focus on Preparedness and Mitigation. ISPRS Int. J. Geo-Inf. 2016, 5, 103. [Google Scholar] [CrossRef]
- Khan, H.; Vasilescu, L.G.; Khan, A. Disaster management cycle—A theoretical approach. Manag. Mark. Craiova 2008, 6, 43–50. [Google Scholar]
- Yu, M.; Yang, C.; Li, Y. Big Data in Natural Disaster Management: A Review. Geosciences 2018, 8, 165. [Google Scholar] [CrossRef]
- Kumar, D.N. Multicriterion Analysis in Engineering and Management; PHI Learning Pvt. Ltd.: Delhi, India, 2010; ISBN 978-81-203-3976-7. [Google Scholar]
- Zavadskas, E.K.; Turskis, Z.; Kildienė, S. State of Art Surveys of Overviews on MCDM/MADM Methods. Technol. Econ. Dev. Econ. 2014, 20, 165–179. [Google Scholar] [CrossRef]
- Chen, Y.; Ye, Z.; Liu, H.; Chen, R.; Liu, Z.; Liu, H. A GIS-Based Approach for Flood Risk Zoning by Combining Social Vulnerability and Flood Susceptibility: A Case Study of Nanjing, China. Int. J. Environ. Res. Public Health 2021, 18, 11597. [Google Scholar] [CrossRef]
- Ullah, K.; Zhang, J. GIS-Based Flood Hazard Mapping Using Relative Frequency Ratio Method: A Case Study of Panjkora River Basin, Eastern Hindu Kush, Pakistan. PLoS ONE 2020, 15, e0229153. [Google Scholar] [CrossRef]
- Fernandes, A.C.P.; Terêncio, D.P.S.; Pacheco, F.a.L.; Fernandes, L.F.S. A Combined GIS-MCDA Approach to Prioritize Stream Water Quality Interventions, Based on the Contamination Risk and Intervention Complexity. Sci. Total Environ. 2021, 798, 149322. [Google Scholar] [CrossRef]
- Kourgialas, N.N.; Karatzas, G.P. A National Scale Flood Hazard Mapping Methodology: The Case of Greece—Protection and Adaptation Policy Approaches. Sci. Total Environ. 2017, 601–602, 441–452. [Google Scholar] [CrossRef] [PubMed]
- Morrison, A.; Noble, B.F.; Westbrook, C.J. Flood Risk Management in Canada’s Prairie Provinces: An Analysis of Decision-Maker Priorities and Policy Preferences. Environ. Manag. 2019, 64, 608–625. [Google Scholar] [CrossRef] [PubMed]
- Santos, P.P.; Reis, E.; Pereira, S.; Santos, M. A Flood Susceptibility Model at the National Scale Based on Multicriteria Analysis. Sci. Total Environ. 2019, 667, 325–337. [Google Scholar] [CrossRef]
- Ajjur, S.B.; Mogheir, Y.K. Flood Hazard Mapping Using a Multi-Criteria Decision Analysis and GIS (Case Study Gaza Governorate, Palestine). Arab. J. Geosci. 2020, 13, 44. [Google Scholar] [CrossRef]
- Khosravi, K.; Shahabi, H.; Pham, B.T.; Adamowski, J.; Shirzadi, A.; Pradhan, B.; Dou, J.; Ly, H.-B.; Gróf, G.; Ho, H.L.; et al. A Comparative Assessment of Flood Susceptibility Modeling Using Multi-Criteria Decision-Making Analysis and Machine Learning Methods. J. Hydrol. 2019, 573, 311–323. [Google Scholar] [CrossRef]
- Rafiei-Sardooi, E.; Azareh, A.; Choubin, B.; Mosavi, A.H.; Clague, J.J. Evaluating Urban Flood Risk Using Hybrid Method of TOPSIS and Machine Learning. Int. J. Disaster Risk Reduct. 2021, 66, 102614. [Google Scholar] [CrossRef]
- Gigović, L.; Pamučar, D.; Bajić, Z.; Drobnjak, S. Application of GIS-Interval Rough AHP Methodology for Flood Hazard Mapping in Urban Areas. Water 2017, 9, 360. [Google Scholar] [CrossRef]
- Taromideh, F.; Fazloula, R.; Choubin, B.; Emadi, A.; Berndtsson, R. Urban Flood-Risk Assessment: Integration of Decision-Making and Machine Learning. Sustainability 2022, 14, 4483. [Google Scholar] [CrossRef]
- Chen, H.; Ito, Y.; Sawamukai, M.; Tokunaga, T. Flood Hazard Assessment in the Kujukuri Plain of Chiba Prefecture, Japan, Based on GIS and Multicriteria Decision Analysis. Nat. Hazards 2015, 78, 105–120. [Google Scholar] [CrossRef]
- Samanta, S.; Koloa, C.; Kumar Pal, D.; Palsamanta, B. Flood Risk Analysis in Lower Part of Markham River Based on Multi-Criteria Decision Approach (MCDA). Hydrology 2016, 3, 29. [Google Scholar] [CrossRef]
- Fernandez, P.; Mourato, S.; Moreira, M. Social Vulnerability Assessment of Flood Risk Using GIS-Based Multicriteria Decision Analysis. A Case Study of Vila Nova de Gaia (Portugal). Geomat. Nat. Hazards Risk 2016, 7, 1367–1389. [Google Scholar] [CrossRef]
- Mexico Hit by Hurricane Ingrid and Tropical Storm Manuel. BBC News, 17 September 2013.
- Hurricanes Ingrid and Manuel Retired from List of Hurricane Names|The Weather Channel—Articles from the Weather Channel|Weather.Com. Available online: https://weather.com/storms/hurricane/news/hurricane-manuel-hurricane-ingrid-names-retired-20140410 (accessed on 20 June 2022).
- Román-Contreras, R.; Rocha-Ramírez, A.; Cházaro-Olvera, S. Efectos del huracán “Pauline” (1997) sobre la fauna asociada a la planta Eichhornia crassipes en la Laguna Coyuca, Pacífico Sur de México. Rev. Biol. Trop. 2008, 56, 603–611. [Google Scholar] [CrossRef][Green Version]
- SIATL v4|Simulador de Flujos de Agua de Cuencas Hidrográficas. Available online: https://antares.inegi.org.mx/analisis/red_hidro/siatl/ (accessed on 4 October 2021).
- Huracán Paulina 1997—StormCatcher. 2019. Available online: https://stormcatcher.com.mx/blog/2019/08/20/huracan-paulina-1997/ (accessed on 12 September 2022).
- Centro Nacional de Prevención de Desastres. A 7 años del Extraordinario Fenómeno Hidrometeorológico Ingrid y Manuel. Available online: http://www.gob.mx/cenapred/articulos/a-7-anos-del-extraordinario-fenomeno-hidrometeorologico-ingrid-y-manuel (accessed on 21 June 2022).
- Desastres en México—Gob. Available online: https://www.cenapred.unam.mx/es/Publicaciones/archivos/318-INFOGRAFADESASTRESENMXICO-IMPACTOSOCIALYECONMICO.PDF (accessed on 28 September 2022).
- Impacto Socioeconómico—Gob. Available online: https://www.cenapred.unam.mx/es/Publicaciones/archivos/324-NO.15-IMPACTOSOCIOECONMICODELOSPRINCIPALESDESASTRESOCURRIDOSENMXICOENELAO2013.PDF (accessed on 28 September 2022).
- Hadian, S.; Afzalimehr, H.; Soltani, N.; Tabarestani, E.S.; Karakouzian, M.; Nazari-Sharabian, M. Determining Flood Zonation Maps, Using New Ensembles of Multi-Criteria Decision-Making, Bivariate Statistics, and Artificial Neural Network. Water 2022, 14, 1721. [Google Scholar] [CrossRef]
- Das, S. Flood Susceptibility Mapping of the Western Ghat Coastal Belt Using Multi-Source Geospatial Data and Analytical Hierarchy Process (AHP). Remote Sens. Appl. Soc. Environ. 2020, 20, 100379. [Google Scholar] [CrossRef]
- Wang, Y.; Fang, Z.; Hong, H.; Peng, L. Flood Susceptibility Mapping Using Convolutional Neural Network Frameworks. J. Hydrol. 2020, 582, 124482. [Google Scholar] [CrossRef]
- Multicollinearity|Detecting Multicollinearity with VIF. Anal. Vidhya 2020.
- Franek, J.; Kresta, A. Judgment Scales and Consistency Measure in AHP. Procedia Econ. Financ. 2014, 12, 164–173. [Google Scholar] [CrossRef]
- Karymbalis, E.; Andreou, M.; Batzakis, D.-V.; Tsanakas, K.; Karalis, S. Integration of GIS-Based Multicriteria Decision Analysis and Analytic Hierarchy Process for Flood-Hazard Assessment in the Megalo Rema River Catchment (East Attica, Greece). Sustainability 2021, 13, 10232. [Google Scholar] [CrossRef]
- Saaty, T.L.; Vargas, L.G. Models, Methods, Concepts & Applications of the Analytic Hierarchy Process; International Series in Operations Research & Management Science; Springer US: Boston, MA, USA, 2001; Volume 34, ISBN 978-1-4613-5667-7. [Google Scholar]
- Chakraborty, S.; Mukhopadhyay, S. Assessing Flood Risk Using Analytical Hierarchy Process (AHP) and Geographical Information System (GIS): Application in Coochbehar District of West Bengal, India. Nat. Hazards 2019, 99, 247–274. [Google Scholar] [CrossRef]
- Santos, P.P.; Pereira, S.; Zêzere, J.L.; Tavares, A.O.; Reis, E.; Garcia, R.A.C.; Oliveira, S.C. A Comprehensive Approach to Understanding Flood Risk Drivers at the Municipal Level. J. Environ. Manag. 2020, 260, 110127. [Google Scholar] [CrossRef]
- Continuo de Elevaciones Mexicano (CEM). Available online: https://www.inegi.org.mx/app/geo2/elevacionesmex/ (accessed on 25 March 2022).
- Instituto Nacional de Estadística y Geografía (INEGI). Imágenes de satélite. Available online: https://www.inegi.org.mx/temas/imagenes/imgLANDSAT/ (accessed on 14 September 2022).
- Get Data|Daymet. Available online: https://daymet.ornl.gov/getdata (accessed on 11 September 2022).
- Penning-Rowsell, E.; Floyd, P.; Ramsbottom, D.; Surendran, S. Estimating Injury and Loss of Life in Floods: A Deterministic Framework. Nat. Hazards 2005, 36, 43–64. [Google Scholar] [CrossRef]
- Diakakis, M.; Mavroulis, S.; Deligiannakis, G. Floods in Greece, a Statistical and Spatial Approach. Nat. Hazards 2012, 62, 485–500. [Google Scholar] [CrossRef]
- O’Neill, E.; Brereton, F.; Shahumyan, H.; Clinch, J.P. The Impact of Perceived Flood Exposure on Flood-Risk Perception: The Role of Distance. Risk Anal. Off. Publ. Soc. Risk Anal. 2016, 36, 2158–2186. [Google Scholar] [CrossRef]
- Youssef, A.M.; Pradhan, B.; Hassan, A.M. Flash Flood Risk Estimation along the St. Katherine Road, Southern Sinai, Egypt Using GIS Based Morphometry and Satellite Imagery. Environ. Earth Sci. 2011, 62, 611–623. [Google Scholar] [CrossRef]
- Bui, D.T.; Panahi, M.; Shahabi, H.; Singh, V.P.; Shirzadi, A.; Chapi, K.; Khosravi, K.; Chen, W.; Panahi, S.; Li, S.; et al. Novel Hybrid Evolutionary Algorithms for Spatial Prediction of Floods. Sci. Rep. 2018, 8, 15364. [Google Scholar] [CrossRef]
- Khosravi, K.; Pourghasemi, H.R.; Chapi, K.; Bahri, M. Flash Flood Susceptibility Analysis and Its Mapping Using Different Bivariate Models in Iran: A Comparison between Shannon’s Entropy, Statistical Index, and Weighting Factor Models. Environ. Monit. Assess. 2016, 188, 656. [Google Scholar] [CrossRef] [PubMed]
- Shit, P.K.; Bhunia, G.S.; Maiti, R. Potential Landslide Susceptibility Mapping Using Weighted Overlay Model (WOM). Model. Earth Syst. Environ. 2016, 2, 21. [Google Scholar] [CrossRef]
- Ustaoglu, E.; Sisman, S.; Aydınoglu, A.C. Determining Agricultural Suitable Land in Peri-Urban Geography Using GIS and Multi Criteria Decision Analysis (MCDA) Techniques. Ecol. Model. 2021, 455, 109610. [Google Scholar] [CrossRef]
- Saaty, T.L. A Scaling Method for Priorities in Hierarchical Structures. J. Math. Psychol. 1977, 15, 234–281. [Google Scholar] [CrossRef]
- Saaty, T.L. Decision Making with the Analytic Hierarchy Process. Int. J. Serv. Sci. 2002, 9, 215–229. [Google Scholar] [CrossRef]
- Morea, H.; Samanta, S. Multi-Criteria Decision Approach to Identify Flood Vulnerability Zones Using Geospatial Technology in the Kemp-Welch Catchment, Central Province, Papua New Guinea. Appl. Geomat. 2020, 12, 427–440. [Google Scholar] [CrossRef]
- Shahiri Tabarestani, E.; Afzalimehr, H. A Comparative Assessment of Multi-Criteria Decision Analysis for Flood Susceptibility Modelling. Geocarto Int. 2021, 0, 1–24. [Google Scholar] [CrossRef]
- Saaty, T.L. The Analytic Hierarchy Process: Planning, Priority Setting, Resource Allocation; McGraw-Hill International Book Co.: New York, NY, USA; London, UK, 1980; ISBN 978-0-07-054371-3. [Google Scholar]
- Nigusse, A.G.; Adhanom, O.G. Flood Hazard and Flood Risk Vulnerability Mapping Using Geo-Spatial and MCDA around Adigrat, Tigray Region, Northern Ethiopia. Momona Ethiop. J. Sci. 2019, 11, 90–107. [Google Scholar] [CrossRef]
- Vojtek, M.; Vojteková, J. Flood Susceptibility Mapping on a National Scale in Slovakia Using the Analytical Hierarchy Process. Water 2019, 11, 364. [Google Scholar] [CrossRef]
- Jacinto, R.; Grosso, N.; Reis, E.; Dias, L.; Santos, F.D.; Garrett, P. Continental Portuguese Territory Flood Susceptibility Index—Contribution to a Vulnerability Index. Nat. Hazards Earth Syst. Sci. 2015, 15, 1907–1919. [Google Scholar] [CrossRef]
- Zhang, W.; Liu, X.; Yu, W.; Cui, C.; Zheng, A. Spatial-Temporal Sensitivity Analysis of Flood Control Capability in China Based on MADM-GIS Model. Entropy 2022, 24, 772. [Google Scholar] [CrossRef] [PubMed]
- Costache, R.; Arabameri, A.; Blaschke, T.; Pham, Q.B.; Pham, B.T.; Pandey, M.; Arora, A.; Linh, N.T.T.; Costache, I. Flash-Flood Potential Mapping Using Deep Learning, Alternating Decision Trees and Data Provided by Remote Sensing Sensors. Sensors 2021, 21, 280. [Google Scholar] [CrossRef] [PubMed]
- Moya Quiroga, V.; Kure, S.; Udo, K.; Mano, A. Application of 2D numerical simulation for the analysis of the February 2014 Bolivian Amazonia flood: Application of the new HEC-RAS version 5. RIBAGUA—Rev. Iberoam. Agua 2016, 3, 25–33. [Google Scholar] [CrossRef]
- Bladé, E.; Cea, L.; Corestein, G.; Escolano, E.; Puertas, J.; Vázquez-Cendón, E.; Dolz, J.; Coll, A. Iber: Herramienta de simulación numérica del flujo en ríos. Rev. Int. Métod. Numér. Para Cálculo Diseño En Ing. 2014, 30, 1–10. [Google Scholar] [CrossRef]
- Karkani, A.; Evelpidou, N.; Tzouxanioti, M.; Petropoulos, A.; Santangelo, N.; Maroukian, H.; Spyrou, E.; Lakidi, L. Flash Flood Susceptibility Evaluation in Human-Affected Areas Using Geomorphological Methods—The Case of 9 August 2020, Euboea, Greece. A GIS-Based Approach. GeoHazards 2021, 2, 366–382. [Google Scholar] [CrossRef]
- Choubin, B.; Hosseini, F.S.; Rahmati, O.; Youshanloei, M.M. A Step toward Considering the Return Period in Flood Spatial Modeling|SpringerLink. Available online: https://link.springer.com/article/10.1007/s11069-022-05561-y (accessed on 12 September 2022).
- Borst, D.; Jung, D.; Murshed, S.M.; Werner, U. Development of a Methodology to Assess Man-Made Risks in Germany. Nat. Hazards Earth Syst. Sci. 2006, 6, 779–802. [Google Scholar] [CrossRef]
- Büchele, B.; Kreibich, H.; Kron, A.; Thieken, A.; Ihringer, J.; Oberle, P.; Merz, B.; Nestmann, F. Flood-Risk Mapping: Contributions towards an Enhanced Assessment of Extreme Events and Associated Risks. Nat. Hazards Earth Syst. Sci. 2006, 6, 485–503. [Google Scholar] [CrossRef]
- Rahmati, O.; Nazari Samani, A.; Mahdavi, M.; Pourghasemi, H.R.; Zeinivand, H. Groundwater Potential Mapping at Kurdistan Region of Iran Using Analytic Hierarchy Process and GIS. Arab. J. Geosci. 2015, 8, 7059–7071. [Google Scholar] [CrossRef]
- Quesada-Román, A.; Ballesteros-Cánovas, J.A.; Granados-Bolaños, S.; Birkel, C.; Stoffel, M. Improving Regional Flood Risk Assessment Using Flood Frequency and Dendrogeomorphic Analyses in Mountain Catchments Impacted by Tropical Cyclones. Geomorphology 2022, 396, 108000. [Google Scholar] [CrossRef]











| Dataset | Data Type | Data Source |
|---|---|---|
| Distance from river | Shapefile/Polygon | Own creation/remote sensing with UAV |
| Slope | DEM/15 × 15 | [81] |
| Altitude | DEM/15 × 15 | [81] |
| NDVI (Normalized Difference Vegetation Index) | Landsat 8 | [82] |
| Precipitation | Twelve-month cumulative precipitation | [83] |
| LULC (Land use land cover) | Shapefile/Polygon | Own creation/remote sensing with UAV |
| Orthophoto | Image | Own creation/remote sensing with UAV |
| Conditioning Factor | Collinearity Statistics | |
|---|---|---|
| TOL | VIF | |
| Distance from river | 0.921 | 1.086 |
| Altitude | 0.642 | 1.558 |
| NDVI | 0.610 | 1.641 |
| Parameters | Parameters | Normalized Weight | |||
|---|---|---|---|---|---|
| D | S | A | NDVI | ||
| D | 1 | 2 | 5 | 6 | 0.515 |
| S | 1 | 3 | 5 | 0.306 | |
| A | 1 | 2 | 0.112 | ||
| NDVI | 1 | 0.067 | |||
| Criteria | Parameters | Class | Weights |
|---|---|---|---|
| Conditioning factors | Distance (m) | 0–200 | 0.479 |
| 200–400 | 0.250 | ||
| 400–600 | 0.137 | ||
| 600–800 | 0.089 | ||
| >800 | 0.045 | ||
| Slope (%) | Very Low (0–4%) | 0.505 | |
| Low (4–8%) | 0.261 | ||
| Medium (8–16%) | 0.132 | ||
| High (16–55%) | 0.067 | ||
| Very High (>55%) | 0.035 | ||
| Altitude (m) | 0–5 m | 54.968 | |
| 5–10 m | 19.207 | ||
| 10–15 m | 15.991 | ||
| 15–20 m | 6.798 | ||
| 20–29 m | 3.036 | ||
| NDVI | Built area ((−0.48)–0) | 0.489 | |
| Bare ground (0–0.1) | 0.282 | ||
| Dead vegetation (0.1–0.2) | 0.117 | ||
| Sick Vegetation (0.2–0.3) | 0.074 | ||
| Moderately healthy vegetation (0.3–0.67) | 0.037 | ||
| Triggering factors | Precipitation | 997.73–999.41 mm | 0.528 |
| 996.05–997.73 mm | 0.333 | ||
| 994.37–996.05 mm | 0.140 |
| Susceptibility | Area (ha) | Area (%) |
|---|---|---|
| Low | 10.77 | 0.98 |
| Medium | 233.38 | 21.25 |
| High | 394.82 | 35.95 |
| Very high | 459.34 | 41.82 |
| LULC | Susceptibility | Area (ha) | Area (%) |
|---|---|---|---|
| Human settlements | Low | 1.06 | 2.73 |
| Medium | 15.32 | 39.40 | |
| High | 15.74 | 40.48 | |
| Very high | 6.76 | 17.39 | |
| Roads | Low | 0.32 | 0.04 |
| Medium | 704 | 99.00 | |
| High | 5.28 | 0.74 | |
| Very high | 1.54 | 0.22 | |
| River | Low | 0 | 0.00 |
| Medium | 14.15 | 8.16 | |
| High | 34.71 | 20.01 | |
| Very high | 124.61 | 71.83 | |
| Tourist area (Beach) | Low | 0 | 0.00 |
| Medium | 0.22 | 1.77 | |
| High | 5.17 | 41.69 | |
| Very high | 7.01 | 56.53 | |
| Agricultural and forestry | Low | 9.32 | 1.09 |
| Medium | 195.39 | 22.84 | |
| High | 331.14 | 38.71 | |
| Very high | 319.61 | 37.36 |
| Return Period (Year) | Flood Depth (m) | Flood Area (ha) | Total Flood Area (ha) |
|---|---|---|---|
| 10 | 0–1 | 197.22 | 649.85 |
| 1–2 | 217.85 | ||
| 2–3 | 111.27 | ||
| 3–4 | 91.31 | ||
| 4–5 | 28.87 | ||
| 5–6 | 3.33 | ||
| 100 | 0–1 | 154.72 | 782.17 |
| 1–2 | 248.74 | ||
| 2–3 | 174.99 | ||
| 3–4 | 90.71 | ||
| 4–5 | 81.75 | ||
| 5–6 | 20.89 | ||
| 6–7 | 10.37 | ||
| 1000 | 0–1 | 131.51 | 853.08 |
| 1–2 | 235.58 | ||
| 2–3 | 188.52 | ||
| 3–4 | 127.87 | ||
| 4–5 | 84.24 | ||
| 5–6 | 64.87 | ||
| 6–7 | 9.70 | ||
| 7–8 | 10.78 | ||
| 8–9 | 0.01 |
Publisher’s Note: MDPI stays neutral with regard to jurisdictional claims in published maps and institutional affiliations. |
© 2022 by the authors. Licensee MDPI, Basel, Switzerland. This article is an open access article distributed under the terms and conditions of the Creative Commons Attribution (CC BY) license (https://creativecommons.org/licenses/by/4.0/).
Share and Cite
Morales-Ruano, J.V.; Reyes-Umaña, M.; Sandoval-Vázquez, F.R.; Arellano-Wences, H.J.; González-González, J.; Rodríguez-Alviso, C. Flood Susceptibility in the Lower Course of the Coyuca River, Mexico: A Multi-Criteria Decision Analysis Model. Sustainability 2022, 14, 12544. https://doi.org/10.3390/su141912544
Morales-Ruano JV, Reyes-Umaña M, Sandoval-Vázquez FR, Arellano-Wences HJ, González-González J, Rodríguez-Alviso C. Flood Susceptibility in the Lower Course of the Coyuca River, Mexico: A Multi-Criteria Decision Analysis Model. Sustainability. 2022; 14(19):12544. https://doi.org/10.3390/su141912544
Chicago/Turabian StyleMorales-Ruano, José Vladimir, Maximino Reyes-Umaña, Francisco Rubén Sandoval-Vázquez, Hilda Janet Arellano-Wences, Justiniano González-González, and Columba Rodríguez-Alviso. 2022. "Flood Susceptibility in the Lower Course of the Coyuca River, Mexico: A Multi-Criteria Decision Analysis Model" Sustainability 14, no. 19: 12544. https://doi.org/10.3390/su141912544
APA StyleMorales-Ruano, J. V., Reyes-Umaña, M., Sandoval-Vázquez, F. R., Arellano-Wences, H. J., González-González, J., & Rodríguez-Alviso, C. (2022). Flood Susceptibility in the Lower Course of the Coyuca River, Mexico: A Multi-Criteria Decision Analysis Model. Sustainability, 14(19), 12544. https://doi.org/10.3390/su141912544

