Abstract
The issue of food security is important since it affects the region’s economic cycle. The agricultural sector, which serves as a safety net for Indonesia’s food availability and must be optimized to prevent a crisis, is the crucial sector in terms of food security issues. Lamongan Regency is one of the regencies in East Java with the agricultural sector contributing to positive growth and support for sustainable agriculture. Sustainable agriculture demonstrates the existence of a long-term, integrated system linked to various aspects of life quality. This study aims to identify social capital and its relation to quality of life (QoL) in supporting sustainable agriculture. The method used in this research is descriptive analysis to determine the condition of sustainable agriculture and the characteristics of social capital in Sedayulawas Village. A Confirmatory Factor Analysis (CFA) followed by a Structural Equation Model (SEM) Analysis approach is used to determine the relationship between social capital and the QoL community in the village in supporting sustainable agriculture. Structural Equation Model (SEM) analysis shows that social capital, material, community, emotional, health, and safety variables influence the QoL. The community variables explain 81.7% of the variability in farmer QoL. This study advances knowledge about the role of social capital and QoL for communities, particularly farmers, in matters pertaining to sustainable agriculture and food security.
1. Introduction
Structural changes in agriculture and rural areas have accelerated in recent decades. Adverse impacts such as rural marginalization display a tendency in remote areas to cause socio-economic declines such as unemployment, out-migration, poverty, low infrastructure, land conversion, and habitat loss [1,2]. Therefore, agricultural marginalization must also be seen as a phenomenon of rural marginalization [3]. This rural marginalization has been a concern of both regional planning researchers and policymakers. The negative impacts that arise are caused by external factors such as globalization, shocks such as COVID-19, and intrinsic factors in the village such as social structures, communication patterns, and sociological patterns of local rural communities [4]. As a result, it causes a decrease in the welfare of rural communities in general.
Welfare refers to objective and subjective well-being. In development, particularly human development, it is necessary to produce a degree of prosperity in a factual context to achieve sustainable development [5]. One of the primary goals of development is the enhancement of life; in simple terms, QoL is often defined as the level of well-being of both individuals and society [6]. QoL is a multidimensional concept that people can assess and perceive differently based on age, gender, health status, and cultural factors. The measure of welfare is generally subjective because it is different for each individual, and several previous studies have linked it to financial problems [7], job satisfaction [8], family life, health, and safety [9,10]. Previous research has categorized QoL into four domains: health, safety, appropriate social association, the right to have a good life, and the right to choose, showing that it is related to social capital [11].
Social capital is considered a vital human resource in addition to capital and human capital. Putnam defines social capital as “features of social organization” such as trust, norms, and networks that can encourage community effectiveness in joint actions [12]. Murgas et al. (2022) revealed the effect of social capital as a predictor, namely the variable that affects the variable that is affected, the QoL [13]. Social capital can also be defined as a network based on trust, reciprocity, and mutual support, with access and use of shared resources (Research Initiative of Canada, 2005). Some of our previous studies have also shown a relationship between social capital and collective action promoting sustainable agriculture [1,14,15].
Sustainable agriculture demonstrates a long-term integrated system related to various factors contributing to the quality of life [8,16,17]. In addition, it encourages the improvement of environmental quality and efficiency in using both renewable and non-renewable energy. “Sustainably” means that the agricultural sector plays a strategic role in increasing food availability and achieving food security [18,19,20]. Furthermore, social capital in a society that emphasizes networks bound by mutual understanding, cooperation, trust, and shared values can encourage sustainable agriculture [14] and increase food security [21].
As explained earlier, one aspect that makes up the concept of sustainability is the “social dimension,” in which we identify a more specific problem, namely the QoL. We then combine it with the role of social capital with QoL and sustainable agriculture. Sustainable agriculture means that people can increase their quality of life in terms of continuing to work in the agricultural sector with an adequate income. However, previous research exposes the relationship between social capital consisting of participation [22], awareness, and trust [6] with QoL; only “trust” as a component of social capital [13], element of trust, social relations, commitment, communication, and influence [23]. In contrast, only a few studies have investigated the effect of social capital on the quality of life among the Indonesian population, which is then associated with sustainability.
This paper is based on Putnam’s understanding of social capital in the dimensions of trust, norms, and networks [12] and we tried to associate it with QoL [11]. By presenting the multidimensional analysis modality in this paper, sustainability can be interpreted as adopting the farmer’s point of view from the perspective of sustainable agriculture. This method of analysis is rare, especially in the case of developing countries. In Indonesia, the agricultural sector should provide jobs to offer a better quality of life, supporting sustainable agriculture. QoL is an important measure of human health embedded in a physical, mental, and social context [11]. Therefore, this study was used to determine the structural model of social capital and farmers’ quality of life in supporting sustainable agriculture.
2. Materials and Methods
2.1. Location Introduction
Research locations were conducted in Sedayulawas Village, Brondong District, Lamongan Regency, Indonesia. This village has the largest area of approximately 10.64 km2, the largest population in Brondong District with 16,752 inhabitants, and a total of 3883 households with 3082 males and 801 females. There are several distinctive characteristics of this area, including being on the coast, having agricultural communities, and fishing. In addition, this village is a pilot project through food security program. The total area of land used is 192.9 hectares, of which technical irrigation rice dominates with 76.5% of the total area. The highest number of types of work engaged are farmers, at 35.99%. Farm labor is the second type of work mainly done by the people with a percentage of 28.95%. Rainfed agricultural commodities include corn, cassava, peanuts, chilies, and fruits such as watermelon. In addition, irrigation agriculture is found in Wedung Hamlet, rice fields with rice commodities (Figure 1).
Figure 1.
Map of Study Area (A). East Jawa Indonesia. (B). Lamongan Regency to East Jawa. (C). Map of Lamongan Regency, the highlighted area shows Brondong District. (D). Village in Brondong District.
2.2. Research Design
This section considers the aims and objectives to be met and the literature review to determine the challenges to be addressed. The research method used in this research is descriptive statistical analysis in relation to QoL and the characteristics of social capital. In addition, evaluative analysis is also carried out with confirmatory factor analysis to determine the QoL. Finally, SEM is used to determine a structural model to describe the condition of social capital and QoL in supporting sustainable agriculture. The SEM method is used because it can analyze a variable or model up to its most complex level. The advantages of SEM require several data assumptions that, if not fulfilled, will impact the determination of research results [24].
2.3. Data Sources
2.3.1. Population and Research Sample
In a small population, this method has the benefit of being easy to apply. Therefore, in simplifying the process of determining the sample size for the population, using simple random sampling [25,26,27] we made a table using the sample size formula for a finite population. It is known that the total population of farmers in Sedayulawas Village is 971. Based on the sample determination formula by Krejcie and Morgan (1970), the research sample was comprised of 277 farmers, which was then doubled to 479 farmers to avoid bias in the study and to meet the minimum data processing limit in SEM analysis that will be used in modeling research results. This amount has met the minimum data processing limit using Structural Equation Modeling (SEM). The number of effective samples used in SEM is 200–400 respondents [28,29].
2.3.2. Social Capital Data
The variables used include dependent and independent variables. In this case, the dependent variable (bound) is social capital, which has sub-variables that include trust, norms, and networks. The confidence variable consists of eight items, the norm consists of four items, and the network consists of eleven items. The independent variable (independent) in this case is QoL. This variable is divided into variables: material welfare, community welfare, emotional well-being, and health and safety (Table 1).
Table 1.
Variables and QoL Indicators.
2.4. Analysis
The analysis includes a descriptive analysis of the characteristics of social capital and QoL of the people of Sedayulawas Village. Presentation of data in statistical analysis is in the form of charts on each indicator. The level of social capital for each variable is also presented in tabular form based on the index value calculation. We are applying SEM to estimate the model of the relationship between social capital and QoL and conducting a CFA test to construct the model. An SEM analysis is a statistical method that simultaneously handles measurement errors, indicators, and latent variables [30,31]. The structural model in this study was measured using SEM to test the hypothesis that establishes the relationship between latent variables when estimating latent variables using each variable measure. SEM analysis uses multiple sample groups of data, also known as multi-sample or multiple group analysis. This multiple-group analysis aims to determine whether there are similarities in the structure and measurement patterns of the two sample groups.
3. Results
3.1. Characteristic of Location
Sedayulawas Village is located on the north coast (Pantura area), Brondong District, Lamongan Regency. Sedayulawas Village has an area of approximately 10.64 km2. The location of Sedayulawas Village, which is directly adjacent to the Java Sea, allows the community to work a lot in the fields of fishing and ponds, but this does not rule out the possibility that many people work in agriculture, or arid farming. Based on existing data, it is known that the population of Sedayulawas Village, which is engaged in agriculture, is 1754 people. Agriculture in Sedayulawas Village includes rain-fed agriculture and irrigated agriculture.
The distribution of aid and other resources, such as fertilizer, is assisted by a number of farmer groups in Sedayulawas Village to facilitate agricultural activities. The farmer groups include Watu Payung, Tani Rahayu Sedayulawas, Tambak Wangi II, Tambak Wangi, Subur Makmur Sedayulawas Village, Sedulur, Minogiri, Gillnet, and Cahaya Makmur Sedayulawas. In addition, the availability of trade facilities and services related to agriculture makes it easier for people to buy fertilizers and other agricultural needs.
3.2. Characteristics of Respondents
The characteristics of respondents were obtained through a questionnaire of 479 respondents in the Sedayulawas Village research. Five characteristics of respondents were used in this study, including gender, age, education level, occupation, and income. Table 2 displays the distribution of respondents’ characteristics.
Table 2.
The characteristics of respondents.
Table 2 indicates that the majority of respondents are dominated by the male population, as many as 372 people, or 77.7% of the total respondents. Based on the age group range of respondents, it can be seen that the majority of people are of productive age, or 15–64 years of age, with a total of 348 people, or 73% of the total respondents. The education level of the respondents is dominated by primary school, which accounts for 249 people, or 52% of the total respondents. Breeding is a side job for farmers, mostly done in Sedayulawas Village, with a percentage of 28%. Besides farmers, tailors, village officials, and salt farmers are among the jobs farmers do little of. The geographical location of Sedayulawas Village, which is close to the sea, suggests that there may still be many people working in agriculture. A total of 426 people, or equivalent to 89% of farmers, have the main income of less than the district minimum wage, with an annual income range of IDR 1,000,000–IDR 30,000,000 (USD 66.67–USD 2000).
3.3. Characteristics of Social Capital
The characteristics of social capital (Table 3) were obtained through questionnaires to the respondents. This questionnaire contains statements according to the social capital variables that have been previously defined. Respondent’s statements are in the form of a scale of 1 to 5, with the following information: 1 = strongly disagree (STS); 2 = disagree (TS); 3 = uncertain (CS); 4 = agree (S); and 5 = strongly agree (SS).
Table 3.
Characteristics of Social Capital in Sedayulawas Village.
Based on Table 3, of the 23 indicators that have been determined, respondents’ answers to the statement of social capital are dominated by choice of agreeing. While the value that often appears is number 4. This indicates that the community agrees with the norms, social networks, and trust indicators.
Questionnaires were distributed to respondents to obtain characteristics of QoL. According to the previously defined QoL, this questionnaire contains statements. Respondents’ statements are in the form of a scale of 1 to 5, with the following information: 1 = strongly disagree, 2 = disagree, 3 = neutral, 4 = agree, and 5 = strongly agree. The QoL characteristics are presented in the Table 4.
Table 4.
Characteristics of QoL in Sedayulawas Village.
Based on Table 4, the respondents illustrated a slightly positive attitude towards the impact of agriculture on the QoL of farmers on all indicators. However, it can also be noted that each respondent has differences or variations, with most of the 20 attitude factors having a range of 1 to 5. This indicates that there are differences in attitudes between respondents regarding the impact of the agricultural sector on farmers’ lives.
Table 5 presents the overall QOL scores of farmers in Sedayulawas Village. With a mean of 3.5604 and a standard deviation of 0.8406, Sedayulawas Village farmers have a good quality of life overall. This is consistent with the village community’s material, community, emotional, and health and safety well-being. This shows that there is no significant difference in the observed case studies.
Table 5.
Farmers’ QoL Score.
3.4. CFA of Social Capital
Confirmatory Factor Analysis (CFA) of social capital was carried out on indicators of each social capital variable, which includes trust (K), social network (JS), and norms (N). This process was carried out by eliminating indicators that do not meet the requirements or are invalid based on the loading factor value. The following is the result of the CFA of Sedayulawas Village’s social capital.
Figure 2a,b shows the fit model that has been tested using Smart PLS. The indicator is said to meet or be valid if it has a loading factor of 0.7. The indicators that are discarded or dropped in the CFA are indicators that are not significant and invalid. Based on the loading factor there are still indicators that do not meet the requirements or are invalid, so that they will be discarded. The following explains the CFA model in the first and second stages.
Figure 2.
The first model of CFA (a) and the second phase CFA model (b).
The first model has invalid indicators including (K4), (K6), (K7), (J1), (J2), (J3), (J4), (J5), (J8), (J11), (N2), and (N4). The composite reliability value generated by all latent variables/constructs is higher than 0.7, meaning that all constructs in this research model can explain more than half of the variance of the indicators. Composite reliability on the trust variable has the highest value, which is 0.917. Furthermore, indicators that are not valid will be discarded and continued in the second model.
The second model illustrates that all indicators are valid, so no indicators need to be discarded. This model leaves 11 indicators that can accurately measure social capital. This is consistent with the composite reliability, which is in the 0.88–0.92 range, implying that all constructs in this study model can explain more than half of the variance in the indicators. The next step is to do the Goodness of Fit as follows in Table 6:
Table 6.
Goodness Of Fit Test Results in the Sedayulawas Village CFA Model.
Table 6 demonstrates the Goodness of Fit results for the first and second-stage models. Based on all the Goodness of Fit index values, the first and second stages of the CFA model are fit models. It is based on the SRMR, d_ULS, d_G, Chi-Square, NFI, and ms Theta values that correspond to the value cut. However, the CFA model that will be used is the second stage CFA model because there are still invalid indicators in the first stage of CFA analysis. Therefore, the second stage CFA model that will be used in the subsequent SEM analysis is associated with the QoL variable (Figure 1).
3.5. Structural Equation Modelling (SEM)
3.5.1. Model Fit Test
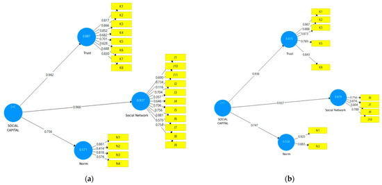
Model 1 describes the form of the latent variable model, namely the social capital variable (with two orders analysis) and the QoL. The following is a diagram model of the first path of the relationship between social capital and QoL, where social capital variables have a relationship with QoL.
Based on Model 1 of SEM (Figure 3a), through the path coefficients, the variables of trust and social norms have a direct relationship with the variables of social networks. Furthermore, the path coefficient of the latent social capital variable has a direct relationship with the latent variable of QoL. The results of the instrument feasibility test of 54 total indicators showed that 20 indicators of the latent QoL were excluded from the model because they had a loading below 0.70. Figure 3b shows the form of the latent variable model consisting of social capital (with two orders) and QoL. The following diagram shows that social capital variables influence QoL in the first path.

Figure 3.
Model 1 (a) and Model 2 (b) of structural model.
The second model of SEM shows that through the path coefficients, the variables of trust and social norms, have a direct relationship with the variables of social networks. Furthermore, the path coefficient of the latent social capital variable has a direct relationship with the latent variable of QoL. The instrument feasibility test results showed that one indicator of the latent variable quality of life was excluded from the model because it had a loading of less than 0.70. After the indicators with a loading factor below 0.70 are removed, the instrument’s feasibility test is carried out again to obtain a model with indicators that meet the loading factor.
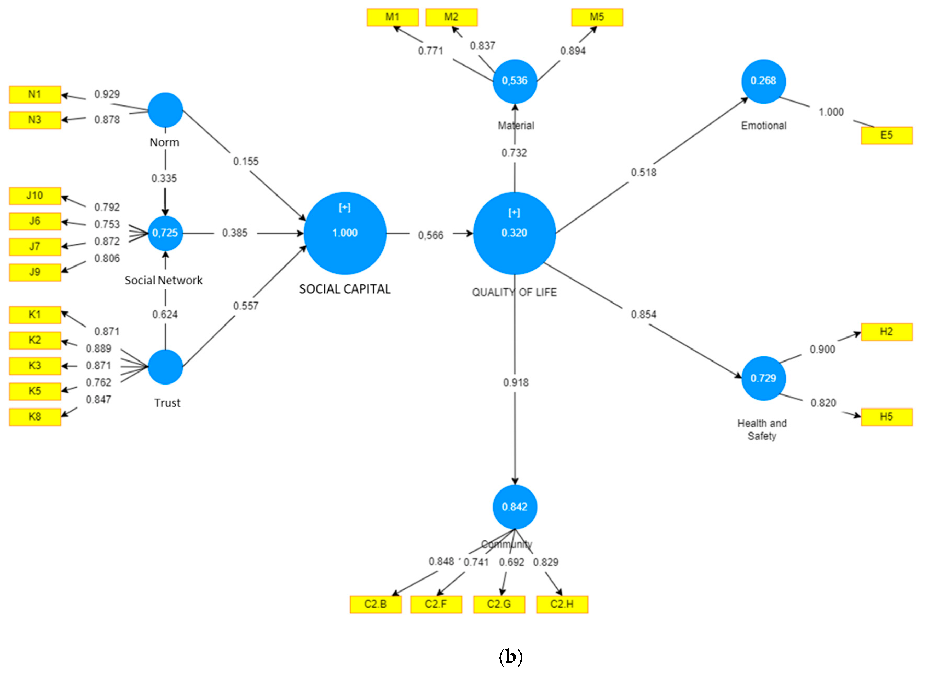
After doing the modeling two times, if the optimal result has not been obtained, the third modeling is carried out (Figure 4). According to Model 3, the latent variables are social capital (which has two orders) and QoL. The graphic below illustrates the first path of the link between social capital and QoL.
Figure 4.
Model 3 SEM of Sedayulawas Village. Source: analysis results (2022).
The third Model 3 of SEM show through the path coefficients, the variables of trust and social norms have a direct relationship with the variables of social networks (Figure 4). Furthermore, the path coefficient of the latent variable of social capital has a direct relationship with the latent variable of QoL. The instrument feasibility test results illustrated that no indicators were removed from the model because they had a loading above 0.70, where the loading value states the significant influence of the indicator on the latent variable and the influence between the latent variables (Table 7).
Table 7.
Value Loading Model 3 for Each Indicator.
Based on the R-value Square, the value of the R square is 0.725. Therefore, it can be interpreted that the social network variable explained by the trust and norm variables is 72.5%, while other variables outside the research explain the rest. In addition, the R square value of social capital of 1000 indicates that the exogenous latent variable can be explained by the variables of trust, social network, and norms by 100%.
As indicated by the R Square value of 0.306 for the endogenous variable QoL, social capital accounts for 30.6% of the QoL. The R Square values of the variable’s material, community, emotional, and health and safety (Table 8) are respectively 0.584; 0.816; 0.286; and 0.695, indicating that:
Table 8.
Value of R Square Model 3.
- The material variable the endogenous QoL can explain is 58.2%; variables outside the study explain the rest.
- The community variable the endogenous QoL can explain is 81.7%; variables outside the study explain the rest.
- The emotional variable that the endogenous variable QoL can explain is 28.6%, and variables outside the study explain the rest.
- The health and safety variable, which the endogenous variable QoL can explain, is 69.5%, and the variables outside the study explain the rest.
3.5.2. Structural Model Output Results
The relationship between first-order latent path coefficients and second-order latent trust, social networks, and formative norms is significant (t-statistics > 1.96), with each path coefficient value of 0.558; 0.387; and 0.151, respectively (Table 9), and the more dominant trust variable builds the social capital variable. R square value = 1000 that exogenous latent variables can represent their endogenous latent variables, with the following model (Equation (1)):
Table 9.
Value of Path Coefficients on the Relationship between Latent First Order and Latent Second Order.
While the relationship between first order and total relationship states that the three causal relationships (direct) between social capital and QoL have a significant value at the 5% test level (t-statistic > 1.96), with a path coefficient value of 0.554 (Table 10). Therefore, it was found that the influence of social capital was reasonably even and significant on the QoL of farmers in Sedayulawas Village. In addition, the causal relationship between QoL and material (material welfare), community (community welfare), emotional (emotional well-being), and health and safety (health and safety) also indicate a significant value. The R2 value of 0.306 indicates that the exogenous latent variable (social capital) is only able to represent the endogenous latent variable (QoL) by 30.6% with the following model formula (Equation (2)):
Table 10.
Value of Path Coefficients on the Relationship between First Order Latent.
4. Discussion
An analysis of how social capital affects village’s quality of life in the previous discussion showed results from SEM modeling. Relationships are demonstrated by the model, using social capital variables (trust, norms, and social networks) and QoL variables, resulting in Model 1, Model 2, and Model 3. Based on the three models, the model best describes the relationship between social capital and QoL in Sedayulawas Village. The model chosen to describe the relationship between social capital variables and QoL is Model 3, where in this model, all indicators have loading factor values that have met the requirements. In addition, the social network variable is the variable that most influences the Sedayulawas Village community in social capital.
Based on the theoretical and methodological approach developed in this study, some objective characteristics and subjective assessments of farmers’ work life have been enhanced by taking advantage of the multidimensional nature of the quality of work life for farmers. In addition, farmers’ lives are tested for sustainability as part of sustainable agriculture. As a result of the agricultural sector, farmers in Sedayulawas Village are less able to spend time with their families (Table 4). This is in line with research conducted by Wang, F [32,33]. Therefore, government policies should pay more attention to various social problems in rural communities to reduce the pressure on farmers’ work lives and improve the stability of family relationships.
In addition, a study by [6] showed a relationship between social capital (where only trust is used) and quality of life. In this study, the variables of social capital used are not only trust but also trust and social networks, with the condition that social network variables have a direct relationship with social capital. The differences that arise in this study may arise from differences in study design, research methodologies, and instruments used to measure social capital or QoL. Another finding of Ward [34] show that social capital and social economic condition influence the quality of life.
The results of the SEM analysis show that social capital and QoL have a direct effect on sustainable agriculture in Sedayulawas Village. Social capital refers to the structure of relationships between actors, which can be manifested in the form of social interactions. This represents the pattern and frequency of connections between individuals and organizations [35]. The significant value of social capital and QoL of 0.554 (Table 10) indicates that there is a reciprocal relationship between trust, social networks, and norms on QoL in supporting sustainable agriculture. This is shown in the existing conditions in Sedayulawas Village, where the community feels that the existence of agricultural institutions provides sufficient information regarding agricultural management. Additionally, the majority of the people of Sedayulawas Village agree with and are willing to communicate and cooperate with villagers, especially those in the agricultural sector, to achieve mutual success without expecting a profit. Individuals and institutions must interact socially and trust one another to achieve a goal [36]. In this case, the goal is to support agriculture in Sedayulawas village. Regular communication with co-workers and a relationship of trust will also lead to an increase in output [36]
The significant value of QoL on the material sub-variable is 0.763 (Table 10). This demonstrates how material factors, such as the cost of living, income, accessibility of fields, employment opportunities, and financial security, directly influence farmers’ motivation to develop sustainable agriculture in Sedayulawas Village. Personal motivation is important in the early stages of trust when users do not have experience interacting with others [37]. The concept of social capital has been used to provide in-depth explanations of social behaviors such as different social attainments, community participation, and collective action [38]. Farmers expressed their dissatisfaction with the state of the labor market and employment opportunities in Sedayulawas Village, which had the least impact on the median material value when compared to other sub-variables (Table 5). It is also showed that social interaction in achieving the vision, mission, and goals of the agricultural group/community is only carried out at certain times, hence it does not rule out the possibility that there are social relations between the people who tend to be ordinary and are still on the verge of trusting or distrusting their fellow community members in Sedayulawas Village. As a result, there are still many people with have incomes below the district minimum wage due to the lack of market information (people choose to sell their harvests to middlemen at low prices), so employment information is also difficult to access for ordinary people due to the lack of connections between communities. Having good social capital between communities in Sedayulawas Village will indirectly increase income and employment information to support sustainable agriculture. Social capital in this case also aims at improving cooperative relations between actors in producing various types of information [39,40,41,42,43] to achieve common goals [44]. Furthermore, farmers’ welfare is greatly improved when they are satisfied with their income and material needs [45].
A significant value of 0.904 was obtained for the QoL variable in Sedayulawas Village (Table 10), indicating that indicators of social life, public services, and public facilities directly affect farmers’ sustainable farming. As one of the keys to improving the economy, achieving the right infrastructure plays an important role in the development of a region [46]. The concept of a road network in the field of sustainable food security is one of the road infrastructures supporting achieving regional, national, and international food security conditions [47]. A number of damaged roads still exist in Sedayulawas Village’s road network, with the longest one measuring 4 km in length and being in poor condition. Communities and farmers may be hindered in their activities due to the damaged roads. One of the reasons of high food prices and poor food quality due to high transportation costs and long distribution times is poor road infrastructure [15]. Therefore, road infrastructure that meets performance and safety standards is needed to ensure smooth production and distribution.
The emotional sub-variables significant value for QoL is 0.535. This shows that the quality of leisure time, the safety and comfort of worship, local cultural activities, and time spent working affect the motivation of farmers in carrying out agricultural activities. In comparison to other occupations, farmers work the longest hours [48,49]. Several other studies have also shown that farmers have limited time to relax or take a vacation with their families [48]. This can reduce the quality of life of farmers, especially in Sedayulawas Village. According to the results of interviews, depending on the harvest season, most farmers have enough free time and holidays. However, there are also some farmers who still want to have a long rest or holiday, especially on weekends. Thus, the importance of leisure time (with family) and leisure time for planning agricultural resilience should be considered in supporting sustainable agriculture [50].
There is a significant correlation between health and safety factors and farmers’ ability to carry out sustainable agricultural activities, as the QoL variable on health and safety shows a significant value of 0.834 (Table 10). Human welfare, particularly for farmers, is closely correlated with social circumstances, including societal perceptions, emotions, and in this case, health, security, and other necessities for maintaining the quality of life [51,52,53]. Meanwhile, social relations between communities are also highly valued, which can be shown in the mean value of security and comfort in the living environment (Table 4). As a result, most people in Sedayulawas Village are aware of and obey the unwritten rules (customs) in the community. The existing regulations have a good impact on the sense of kinship among residents in Sedayulawas Village. This leads to the conclusion that the majority of the farmers in Sedayulawas Village believe their current living arrangements and standard of living are sufficient to provide for their essential needs and means of subsistence. Additionally, the entire community also forms harmonious social relations under the leadership of the village government.
Even though the primary objective of this study is to present an analytical model, field data demonstrate that to achieve a sustainable level of farmers’ livelihoods farmers must not only be offered better opportunities for more excellent stability (financial and otherwise) but also be more involved in the decision-making process in the organization or day-to-day operations. This can be seen from the form of social networks that affect the Sedayulawas Village community in social capital, in the form of community availability in helping individuals, participation in religious activities, and ownership of good relationships between groups/communities.
The concept of social capital also has many different definitions in various fields. From the perspective of sustainable agriculture, social capital has proven helpful in describing how the social environment affects the quality of life of the people with whom it interacts. The limitation of this research is the design of the SEM model, namely that the QoL variable is measured simultaneously. This study also does not consider other socio-economic factors. Therefore, further research is needed, and this research can be a proper basis. Despite these limitations, this study is innovative in its design-based SEM approach to determine the relationship between observed and latent variables, particularly in stratified modeling techniques.
5. Conclusions
In the research “Structural Model of Social Capital and Quality of Life of Farmers in Supporting Sustainable Agriculture (Case: Sedayulawas Village, Brondong District, Lamongan Regency),” it can be concluded that in the CFA analysis stage of Sedayulawas Village, the relationship between indicators and latent variables of social capital obtained 11 indicators which are said to be fit and used as measurement models, including the confidence variables (K1), (K3), (K5), and (K8). In addition, network variables include (J6), (J9), and (J10), and norm variables include (N1) and (N3). Furthermore, based on the SEM analysis, it was found that the effect of social capital was reasonably even and significant on the quality of life of farmers in Sedayulawas Village. The community variable is the variable that most influences the QoL of farmers in Sedayulawas Village by 81.7%. In addition, the endogenous QoL variable shows an R Square value of 0.306, which indicates that the QoL can be explained by social capital by 30.6%.
Based on the findings, social capital and QoL are closely related to sustainable agriculture. It can be demonstrated by the existence of social interactions between communities and institutions that can lead to the achievement of a goal. Furthermore, adequate infrastructure is also a concept of sustainable food security. Increasing agricultural productivity through adaptation and adoption of agricultural technology should be considered a key element of the policies implemented to improve food security as well as agricultural productivity in Sedayulawas Village.
The results of this study can be used as a strategy to support sustainable agriculture in Sedayulawas Village. Policies in sustainable agriculture should be directed and fostered by relevant agencies in Sedayulawas Village so that they can provide more excellent added value in increasing income from agricultural activities. The economic development strategy in agriculture is structured to optimize the ability of farmer orientation, driven by the revitalization of the role of social capital, to improve the welfare of the community, especially farmers in Sedayulawas Village.
When viewed from the suitability index, the model formed from this research is not good, but it is the best model that can be obtained with all its limitations. One of the limitations referred to is the small number of samples compared to the study’s variables. In addition, the weakness of the structural equation model technique is that it is challenging to obtain a model that fits the data (fitting model) because of the complex relationship.
A farmer’s involvement in explaining the QoL obtained data would increase the validity of the data since they would not simply ask questions that were already included in the questionnaire. In order to communicate the data requirements and ensure the validity of the data gathered from farmers, a good method with a variety of options is necessary. The FGD (focus group discussion) method is one approach that can be used to gather QoL data.
Author Contributions
Conceptualization, G.P. and A.H.; methodology, G.P. and A.H.; software, A.E.; validation, A.E., A.H. and H.T.; formal analysis, G.P. and F.; investigation, A.H. and S.H.F.; resources, G.P.; data curation, S.H.F.; writing—original draft preparation, G.P. and F.; writing—review and editing, G.P.; visualization, A.H.; supervision, G.P. and H.T.; project administration, G.P.; funding acquisition, G.P. All authors have read and agreed to the published version of the manuscript.
Funding
This research was funded by LPPM Brawijaya University, with the Scheme Hibah Penelitian Unggulan (Featured Research Grants), grant number 975.28//UN10.C10/PN/2022 and the APC was funded by LPPM (Research and Service Institute) Brawijaya University.
Institutional Review Board Statement
The study did not require ethical approval.
Informed Consent Statement
The study did not involve humans.
Data Availability Statement
Not applicable.
Acknowledgments
This research funded by Hibah Penelitian Unggulan/HPU (Featured Research Grants) with LPPM Universitas Brawijaya, Contract Number 975.28/UN10.C10/PN/2022.
Conflicts of Interest
The authors declare no conflict of interest.
References
- Prayitno, G.; Dinanti, D.; Efendi, A.; Hayat, A.; Dewi, P.P. Social Capital of Pujon Kidul Communities in Supporting the Development of the COVID−19 Resilience Village. Int. J. Sustain. Dev. Plan. 2022, 17, 251–257. [Google Scholar] [CrossRef]
- Prayitno, G.; Subagiyo, A.; Rusmi, S.; Evelina. Perencanaan Desa Terpadu: Modal Sosial dan Perubahan Lahan, 1st ed.; AE Medika Grafika: Malang, Indonesia, 2019. [Google Scholar]
- Suharyanto, A.; Hartono, B.; Irwansyah, I.; Tuwu, D.; Umanailo, M.C.B. Marginalization socio farm laborers due to conversion of agriculture land. Cogent Soc. Sci. 2021, 7, 1999563. [Google Scholar] [CrossRef]
- Prayitno, G.; Dinanti, D.; Rahmawati, R.; Wardhani, L.E.; Auliah, A. Community decision making based on social capital during COVID−19 pandemic: Evidence from Bangelan Village tourism, Indonesia. J. Socioecon. Dev. 2022, 5, 127. [Google Scholar] [CrossRef]
- Mulyadi. Kesejahteraan, Kualitas Hidup dan Kaitannya dengan Lingkungan Hidup; Seminar Nasional Pelestarian Lingkungan (SENPLING): Padang, Indonesia, 2018. [Google Scholar]
- Rastegar, M.; Hatami, H.; Mirjafari, R. Role of Social Capital in Improving the Quality of Life and Social Justice in Mashhad, Iran. Sustain. Cities Soc. 2017, 34, 109–113. [Google Scholar] [CrossRef]
- Nguyen, T.M.L.; Vu, T.T.; Nguyen, N.A.; Tran, T.X.; Ngo, T.H.; Nong, T.N.; Hoang, T.T. Quality of farmer’s life in rural areas in Vietnam. E3S Web Conf. 2020, 175, 10006. [Google Scholar] [CrossRef]
- Gosetti, G. Sustainable agriculture and quality of working life: Analytical perspectives and confirmation from research. Sustainability 2017, 9, 1749. [Google Scholar] [CrossRef]
- Barzanjeh-Atri, S.; Pakpour, V.; Farshbaf-Khalili, A.; Asghari-Jafarabadi, M.; Nosrati-Kharajo, Z. Social Capital and Its Predictive Role in Quality of Life among the Elderly Referring to Health Centers in Tabriz, Iran: A Community-Based Study. J. Caring Sci. 2020, 9, 212–219. [Google Scholar] [CrossRef]
- Shoja, M.; Nabavi, S.; Kassani, A.; Yazdi, S.B. Factor analysis of social capital and its relations with mental health of older people in 9 districts of Tehran. J. North Khorasan Univ. Med. Sci. 2012, 3, 81–90. [Google Scholar] [CrossRef]
- Gao, B.; Yang, S.; Liu, X.; Ren, X.; Liu, D.; Li, N. Association between social capital and quality of life among urban residents in less developed cities of western China. Medicine 2018, 97, e9656. [Google Scholar] [CrossRef]
- Putnam, B.R.D. Social Capital and Public Life. Am. Prospect 1993, 4, 35–42. [Google Scholar]
- Murgaš, F.; Petrovič, F.; Tirpáková, A. Social Capital as a Predictor of Quality of Life: The Czech Experience. Int. J. Environ. Res. Public Health 2022, 19, 6185. [Google Scholar] [CrossRef]
- Nugraha, A.T.; Prayitno, G.; Hasyim, A.W.; Roziqin, F. Social capital, collective action, and the development of agritourism for sustainable agriculture in rural Indonesia. Evergreen 2021, 8, 1–12. [Google Scholar] [CrossRef]
- Tseng, M.-L.; Chang, C.-H.; Wu, K.-J.; Lin, C.-W.R.; Kalnaovkul, B.; Tan, R.R. Sustainable Agritourism in Thailand: Modeling Business Performance and Environmental Sustainability under Uncertainty. Sustainability 2019, 11, 4087. [Google Scholar] [CrossRef]
- RezaeiNiaraki, M.; Roosta, S.; Alimoradi, Z.; Allen, K.-A.; Pakpour, A.H. The association between social capital and quality of life among a sample of Iranian pregnant women. BMC Public Health 2019, 19, 1497. [Google Scholar] [CrossRef]
- Kim, K. The Effects Of Tourism Impacts Upon Quality Of Life Of Reridents In The Community; Virginia Polytechnic Institute and State University: Blacksburg, VA, USA, 2002. [Google Scholar]
- Farisa, B.M.R.; Prayitno, G.; Dinanti, D. Social Capital and Community Participation on Infrastructure Development in Pajaran Village, Malang Regency Indonesia. IOP Conf. Ser. Earth Environ. Sci. 2019, 239, 012046. [Google Scholar] [CrossRef]
- Prayitno, G.; Safitri, N.; Subagiyo, A.; Riska, B. Food security index and livelihood assets of Pandaan District, Pasuruan Regency, Indonesia. IOP Conf. Ser. Earth Environ. Sci. 2019, 361, 012029. [Google Scholar] [CrossRef]
- Otsuka, K. Food insecurity, income inequality, and the changing comparative advantage in world agriculture. Agric. Econ. 2013, 44, 7–18. [Google Scholar] [CrossRef]
- Pawlak, K.; Kołodziejczak, M. The role of agriculture in ensuring food security in developing countries: Considerations in the context of the problem of sustainable food production. Sustainability 2020, 12, 5488. [Google Scholar] [CrossRef]
- Hwang, D.; Stewart, W.P. Social Capital and Collective Action in Rural Tourism. J. Travel Res. 2017, 56, 81–93. [Google Scholar] [CrossRef]
- Requena, F. Social capital, satisfaction and quality of life in the workplace. Soc. Indic. Res. 2003, 61, 331–360. [Google Scholar] [CrossRef]
- Holipah, H.; Tirta, I.M.; Anggraeni, D. Analisis Structural Equation Modeling (SEM) dengan Multiple Group Menggunakan R. Maj. Ilm. Mat. Dan Stat. 2019, 19, 85. [Google Scholar] [CrossRef]
- Krejcie, R.V.; Morgan, D.W. Determining sample size for research activities. Educ. Psychol. Meas. 1970, 30, 607–610. [Google Scholar] [CrossRef]
- Sugiyono, P.D. Metode Penelitian Bisnis: Pendekatan Kuantitatif, Kualitatif, Kombinasi, dan R&D, 3rd ed.; ALFABETA: Bandung, UK, 2017. [Google Scholar]
- Sugiyono, P.D. Memahami Penelitian Kualitatif; Alfabeta: Bandung, UK, 2016. [Google Scholar]
- Hair, J.F.; Ringle, C.M.; Sarstedt, M. Partial Least Squares Structural Equation Modeling: Rigorous Applications, Better Results and Higher Acceptance. Long Range Plan. 2013, 46, 1–12. [Google Scholar] [CrossRef]
- Coghlan, D.; Brydon-Miller, M.; Mukherjee, A.; Harley, A. Participatory Rural Appraisal. SAGE Encycl. Action Res. 2014, 1, 606–608. [Google Scholar] [CrossRef]
- Schumacker, R.; Lomax, R. A Beginner’s Guide to Structural Equation Modeling; Routledge: London, UK, 2012. [Google Scholar] [CrossRef]
- Hair, J.F., Jr.; Black, W.C.; Babin, B.J.; Anderson, R.E. Multivariate Data Analysis, 7th ed.; Prentice Hall: Upper Saddle River, NJ, USA, 2009. [Google Scholar]
- Liu, L.; Wang, T.; Xie, L.; Zhan, X. Influencing Factors Analysis on Land-Lost Farmers’ Happiness Based on the Rough DEMATEL Method. Discret. Dyn. Nat. Soc. 2020, 2020, 6439476. [Google Scholar] [CrossRef]
- Xu, C.; Yao, F.; Zhang, F.; Wang, Y. An investigation of Confucius Institute’s effects on China’s OFDI via cultural difference and institutional quality. J. Asia Bus. Stud. 2020, 14, 241–263. [Google Scholar] [CrossRef]
- Ward, M.; McGarrigle, C.A.; Carey, D.; Kenny, R.A. Social Capital and Quality of Life among Urban and Rural Older Adults. Quantitative Findings from the Irish Longitudinal Study on Ageing. Appl. Res. Qual. Life 2021, 16, 1399–1415. [Google Scholar] [CrossRef]
- Chang, H.H.; Chuang, S.-S. Social capital and individual motivations on knowledge sharing: Participant involvement as a moderator. Inf. Manag. 2011, 48, 9–18. [Google Scholar] [CrossRef]
- Yang, X. Understanding Consumers’ Purchase Intentions in Social Commerce through Social Capital: Evidence from SEM and fsQCA. J. Theor. Appl. Electron. Commer. Res. 2021, 16, 87. [Google Scholar] [CrossRef]
- McKnight, D.H.; Choudhury, V.; Kacmar, C. Developing and validating trust measures for e-commerce: An integrative typology. Inf. Syst. Res. 2002, 13, 334–359. [Google Scholar] [CrossRef]
- Coleman, J.S. Foundations of Social Theory; Belknap Press: Cambridge, MA, USA, 1990. [Google Scholar]
- Putnam, R.D. The prosperous community. Am. Prospect. 1993, 4, 35–42. [Google Scholar]
- Putnam, R.D. Bowling Alone: The Collapse and Revival of American Community; Simon and Schuster: London, UK, 2000. [Google Scholar]
- Osborne, C.; Baldwin, C.; Thomsen, D. Contributions of social capital to best practice urban planning outcomes. Urban Policy Res. 2016, 34, 212–224. [Google Scholar] [CrossRef]
- Jones, N. Environmental activation of citizens in the context of policy agenda formation and the influence of social capital. Soc. Sci. J. 2010, 47, 121–136. [Google Scholar] [CrossRef]
- Perkins, D.D.; Hughey, J.; Speer, P.W. Community psychology perspectives on social capital theory and community development practice. Community Dev. 2002, 33, 33–52. [Google Scholar] [CrossRef]
- Islam, M.K.; Merlo, J.; Kawachi, I.; Lindström, M.; Gerdtham, U.-G. Social capital and health: Does egalitarianism matter? A literature review. Int. J. Equity Health 2006, 5, 3. [Google Scholar] [CrossRef]
- Ma, L.; Qin, Y.; Zhang, H.; Zheng, J.; Hou, Y.; Wen, Y. Improving Well-Being of Farmers Using Ecological Awareness around Protected Areas: Evidence from Qinling Region, China. Int. J. Environ. Res. Public Health 2021, 18, 9792. [Google Scholar] [CrossRef] [PubMed]
- Sukwika, T. Peran Pembangunan Infrastruktur terhadap Ketimpangan Ekonomi Antarwilayah di Indonesia. J. Wil. Dan Lingkung. 2018, 6, 115. [Google Scholar] [CrossRef]
- Untung. Cahyadi, Jaringan Jalan pada Kawasan Strategis Produksi Pangan, Kementerian Pekerjaan Umum Badan Penelitian dan Pengembangan Pusat Penelitian dan Pengembangan Jalan dan Jembatan; CV ADIKA, DKI: Jakarta, Indonesia, 2014. [Google Scholar]
- Brew, B.; Inder, K.; Allen, J.; Thomas, M.; Kelly, B. The health and wellbeing of Australian farmers: A longitudinal cohort study. BMC Public Health 2016, 16, 988. [Google Scholar] [CrossRef]
- Wojewódzka-Wiewiórska, A.; Kłoczko-Gajewska, A.; Sulewski, P. Between the social and economic dimensions of sustainability in rural areas—in search of farmers’ quality of life. Sustainability 2019, 12, 148. [Google Scholar] [CrossRef]
- Contzen, S.; Haberli, I. Exploring dairy farmers’ quality of life perceptions—A Swiss case study. J. Rural Stud. 2021, 88, 227–238. [Google Scholar] [CrossRef]
- Yang, L.; Zhen, L.; Li, F.; Wei, Y.; Jiang, L.; Cao, X.; Long, X. Impacts of Ecosystem Services Change on Human Well-Being in the Loess Plateau. Resour. Sci. 2010, 32, 849–855. [Google Scholar]
- Li, Y.; Li, S.; Gao, Y.; Wang, Y. Ecosystem Services and Hierarchic Human Well-Being: Concepts and Service Classification Framework. Acta Geogr. Sin. 2013, 68, 1038–1047. [Google Scholar]
- Liu, D.Q.; Zhang, J.Q.; Gong, J.; Qian, C.Y. Spatial and Temporal Relations among Land-Use Intensity, Ecosystem Services and Human Well-Being in the Longzhong Loess Hilly Region: A Case Study of the Anding District, Gansu Province. Acta Ecol. Sin. 2019, 39, 637–648. [Google Scholar]
Publisher’s Note: MDPI stays neutral with regard to jurisdictional claims in published maps and institutional affiliations. |
© 2022 by the authors. Licensee MDPI, Basel, Switzerland. This article is an open access article distributed under the terms and conditions of the Creative Commons Attribution (CC BY) license (https://creativecommons.org/licenses/by/4.0/).




