Abstract
The global process of providing shelter plays an important role in sustainable development. Buildings are estimated to be responsible for up to 50% of global carbon emissions, which makes building a major issue for climate change. The common saying is that what “we cannot measure, we cannot improve”. This assumes that we know what to measure, which requires that we have a common understanding. The indication is that there could be problems in how we understand building sustainability, which, if true, will reduce change towards sustainable building. The purpose of this paper is to assess how building sustainability is understood in building research and building practice. The research approach is to review how building researchers and building companies have interpreted sustainability in leading articles and in leading sustainability reports. These are assessed by studying how sustainability is described and then in more detail applying two maturity matrices on the articles and the reports. The preliminary results indicate that there could be a major problem in understanding sustainability among both building researchers and building company managers, which could constitute a significant obstacle to improving building sustainability. This might not only be related to building sustainability but could be a general problem.
1. Introduction
There is an urgent need for sustainable development in all levels of society. The United Nations 17 Sustainable Development Goals (SDGs) comprise one way of framing the global challenges our planet and people face [1,2]. Global warming due to emissions of greenhouse gases is one of the most urgent issues, which makes us reflect on the actions needed to transition towards a state of sustainability, i.e., succeeding with sustainable development.
The global process of providing shelter plays an important role in sustainable development. Buildings are estimated to be responsible for up to 50% of global carbon emissions when including the entire building value chain from cradle to grave or from raw material production, over building, and the use of buildings to demolition [3]. Residential buildings constitute an important part of all buildings and have an important impact on providing shelter for people. Industrial buildings support societal infrastructure and business. The building industry is also an important provider of employment [4]. This signifies that there are important impacts in all three dimensions of the Triple Bottom Line, described as Economy, Environment, and Social or as Profit, Planet, and People.
It seems that understanding the contextual interpretation of the commonly cited definition for sustainable development—“Development that meets the needs of the present without compromising the ability of future generations to meet their own needs” [5,6]—is problematic in many fields [7].
When narrowing the focus towards the housing value chain and the concept of sustainable building, the same problem seems prevalent [8]. There are various rating tools for building sustainability performance. Some of the most well-known which are continuously being developed are the Building Research Establishment Environmental Assessment Method (BREEAM) and the Leadership in Energy and Environmental Design (LEED) [9]. The continuous emergence and development of various performance rating systems reflect this expanding and re-scoping of what is included in building sustainability [10,11].
These standards focus on the environment and on several sustainability enablers. However, there does not seem to be a clear link to any agreed sustainability performance. Many of these standards describe different enablers that are supposedly indicating sustainability, and which then can be related to a rating [10]. The link to sustainability performance does not seem to be clear. Kreiner et al. (2015) mentioned that there is no single definition for sustainable building, and that variations in its understanding have been noticed over time, many focusing on reducing the use of energy resources [8]. This presents the challenge of how the main sustainability impacts in the building value chain should be assessed and who should decide which the important sustainability impacts are. The traditional way is to see what science tells us. However, it seems, based on a first review, that there is no clear consensus on what building sustainability is. The second way of checking is to look at how the building industry handles sustainability. A study of leading Swedish building companies, based on their sustainability reports, showed that few of the companies had clearly defined what sustainability or sustainable development was for them [12]. The same study proposes a simple definition focusing on the main stakeholders, People and Planet, identifying their principal needs as affordability and carbon neutrality and defining building sustainability as affordable and carbon neutral [12]. With this definition and using relative indicators comparing sustainability impacts with functionality, it becomes possible to measure sustainability performance as price and carbon emissions per m2 of the available area [12]. This is a good example of the outside in view that enables focusing on the performance of the main identified sustainability impacts. With an operational definition that permits defining a level of sustainability, it becomes easier to describe the change needed where sustainable development can be viewed as a change process.
Finding an agreed definition for sustainability is important for the purpose of effectively managing a change process towards an increased level of sustainability. The process from understanding to leading change could be described using the five stages of Understanding, Defining, Measuring, Communicating, and Leading Change [13]. This logic suggests that, before we can measure sustainability, we need to have a definition and a common understanding.
Agreeing upon a common definition in any context might seem simple. However, it could be that it is easier instead to agree on various activities that reduce environmental and social footprints. This will quickly satisfy our need to do something. Becoming stuck with defining can be an obstacle when it leads to paralysis by analysis. The quick way to start could therefore be to brainstorm and identify improvements. This makes it possible to aggregate the different activities and then create activity- or enabler-based sustainability indices. However, without a clear definition of what sustainability is in different contexts and performance indicators that measure it, there is the risk that work performed might at least be partly misdirected. If this is correct, then we could have a serious problem in seemingly working with sustainable development that might not address core issues. Based on this, we suggest a working hypothesis stating that it is difficult for companies and for researchers to agree on what sustainability and sustainable development are in value chains. Apart from studying the variation in interpreting sustainability we have also set out to study the level of understanding building sustainability based on focusing on the main stakeholder needs of affordability and carbon footprint [12].
For companies, we can do this by studying sustainability reports, partly repeating the study “Building sustainability in Sweden” [12]. For research, we can do the work studying leading research articles. The data collected in the form of articles and sustainability reports can then be subjected to analyses using maturity grids.
The Sustainability Report Maturity Grid (SRMG) [14] is used in the study of building sustainability in Sweden [12] in analysing the understanding of sustainability. Maturity is assessed both in terms of doing the right thing, the “what”, and doing the thing right, the “how”. The right thing is about having identified the correct scope as the value chain from cradle to grave and then having identified the main stakeholders and stakeholder needs in the value chain. The starting point is that the main stakeholders are People and Planet. In [12], the result in residential building is that people needing shelter are the main stakeholders and that their primary need is affordability. The most important Planet need, using the Pareto principle or the 80:20 rule, is climate effects from building. Doing the thing right is described as having relevant Key Performance Indicators, externally based targets, and clarity in presenting the results. Thus, if the SRMG indicates a low level of maturity, this can be seen as a low level of understanding.
With some modification, the SRMG [14] can also be applied to research papers on sustainable building, highlighting if the “what” and “how” of sustainable development have been clarified. Our approach is putting the reader of reports and articles in focus. The reader of scientific journals is generally a researcher, who in this case could be looking for how building sustainability and sustainable development are understood, defined, and measured. We have reasoned that those authors who have used keywords such as building sustainability in their articles should define what these expressions mean and preferably refer to how these could be measured. Readers of sustainability reports are such as company analysts, investors, researchers, students, and the common public. An important “customer need” of the reader of sustainability reports is to obtain answers for how sustainable or unsustainable a company is and what actions are taken. As researchers, we want to find relevant definitions and indicators of building sustainability.
The purpose of this paper is to indicatively assess understanding building sustainability. This is achieved by analysing samples of major building sustainability research papers and leading building company sustainability reports. These documents are analysed firstly by reading through the texts studying existing definitions and indicators which will indicate if there are common definitions and common performance indicators. After the first review, the data is further analysed, using two maturity grids based on interpreting sustainability from outside in, with a focus on affordability and climate impact.
Our research questions are:
RQ1: How does current research describe building sustainability?
RQ2: How does the building industry describe building sustainability?
RQ3: How is the level of building sustainability maturity in research and in business?
The outline of the paper is as follows. In Section 2, we deal with the theory background of the building process seen as the value chain from cradle to grave. We then describe the two maturity grids we have used to describe both company sustainability and research paper maturity. In Section 3, we describe the research methods used. The results are presented in Section 4, and discussions and conclusions are in Section 5 and Section 6.
2. Theory Background
Here, we describe our assumptions and the logic used in the two maturity grids as well as how these are designed.
2.1. Basic Starting Points
Attempts to define sustainability and encompassing the three dimensions of the Triple Bottom Line [15] have resulted in many inconsistent definitions [16,17]. The expressions “sustainability” and “sustainable development” are often used interchangeably. However, in this article we postulate that sustainability can be seen as a measurable level, like a level of quality, which could vary from totally unsustainable to fully sustainable. We see sustainable development as the change process that goes from a current level of sustainability towards a level of full sustainability with a speed that enables reaching full sustainability before the resources the system is depending on have been depleted. An example here could be reducing the carbon footprint to zero within the available time frame of some 20–30 years.
For an organisation to excel in sustainable development, the work should start with understanding the “what” of sustainability in the form of highlighting the main impacts on key stakeholders. The widely used Global Reporting Initiative standards define the “what of sustainability” as materiality [18]. Materiality is contextual, and sustainability impacts should be assessed in the entire value chain that the company is part of [18]. The interpretation for the entire value chain is that it goes from cradle to grave. With this completed, it becomes possible to define what sustainability and sustainable development are for the organisation, which mainly includes what the organisations are directly responsible for, but also for important sustainability impacts in the entire value chain. With good definitions, it is possible to create indicators for sustainability (level) and sustainable development (rate of change). A logical and well-defined performance can be communicated, which then enables the company to lead sustainable development.
Understanding sustainability by assessing the “what” is a challenge. Here, the Quality Management theory could be used as support. A basic principle in the user-based quality approach [19] is to focus on customer wants and needs. This can be transformed into a focus on stakeholder needs. This implies a principal focus on the main stakeholders and their needs as well as putting needs first. Humanity (People) and nature (Planet) could be seen as the main stakeholders [20]. Based on the focus on People and Planet needs, it is possible to propose three global priority stakeholder needs, with these being stable climate, preserved biodiversity, and no poverty [21]. These are needs that all companies should always consider in their value chains. In addition, there would be other important impacts for the company and its value chain which could be identified with the help of the UN Sustainable Development Goals and the Planetary Boundaries Framework [22].
In quality management, the phrase “doing the right thing the right way” is often used to distinguish between what to do and how to do it. In this case, the two first steps in the stage-based explanation of change [13], Understanding and Defining, are about doing the right thing. Doing the right thing means that companies should have considered climate, biodiversity, and poverty. For the building value chain, climate impacts constitute the largest sustainability effect for the Planet [3]. For People, the main impact is suggested to be impacts on poverty, or in other words, affordability. Housing costs have an important effect on the level of poverty. Measuring, Communicating, and Leading Sustainable Development are subsequently about how to do the right thing in the right way, i.e., finding the right indicators to measure and communicate the progress towards a state of sustainability and then choosing the appropriate strategy to lead change. The question for this paper is how well we understand building process sustainability and sustainable building development.
2.2. The Building Process
The building process is here described as providing housing based on a cradle-to-grave value chain. A common approach for the housing value chain is to split the chain into two separate main processes, the construction process resulting in the finalized building and the utilisation of the finished building. The scope for sustainability in the building value chain is here defined as one coherent chain of sub-processes starting from extracting raw materials, going to producing building materials, constructing buildings, the use of buildings, and the demolition/reuse of buildings [23]. The given understanding of the building value chain is aligned with the European standard 15978 (2011) and illustrated in Figure 1 [24]. The same standard identifies the various functions that are to be included in the overall life-cycle assessment (LCA) of a building and indicates them as A1–5 for the construction phase, B1–7 for the operational phase, and C1–5 for the end-of-life phase (see Figure 1).
Figure 1.
The building value chain based on the European standard 15978 (2011). Based on [24].
2.3. Measuring Sustainability Reporting Maturity
There are several proposals for how to measure sustainability performance. Correia et al. (2017) note that the proposals for how to do this vary considerably and that there seems to be little agreement [25]. The SRMG maturity grid [14] is partly based on input from the Global Reporting Initiative (GRI), which is the dominating framework for sustainability reporting [26]. The grid uses grading from zero to five on an ordinal scale to assess the maturity level of the content in a sustainability report [14]. A total of six criteria are evaluated, three dealing with doing the right thing and three dealing with doing the right thing in the right way. The reporting of the value chain, stakeholder identification, the identification of stakeholder needs, and the understanding of sustainability are used to measure the company’s maturity in doing the right thing. The reporting of sustainability performance indicators, targets for sustainability, and the readability of the report are used to assess the company’s ability of doing the right thing in the right way. The revised version of the grid from 2020 [14] is the result of Innovation Action Research (IAR) [27], where action research has been combined with iterative improvements and innovations.
An organisation with an optimal measurement performance will have a rating of level five for the six criteria. The grid also suggests calculating an average for the entire measurement performance. In our work, we will instead use the median value. The grid presents reporting quality from the viewpoint of the reader. The grid does not measure sustainability performance but only if the right things are measured in the right way. The grid could therefore be seen to measure how well sustainability and sustainable development are measured and communicated. The right thing with the value chain, main stakeholders, and their needs captures the understanding and defining of sustainability and sustainable development.
2.4. Assessing the Stage of Maturity
A framework based on the GRI guidelines and the five-step process of understanding, defining, measuring, communicating, and leading change based on the logic described in Section 2.1 is presented in Table 1. The resulting matrix is an assessment tool with five stages. This matrix highlights partly similar issues to the Sustainability Report Maturity Grid (SRMG) but provides information of how companies work with sustainable development and not only how they report it.
Table 1.
Assessment criteria for stage adapted from maturity grid Isaksson (2021) [28].
The first stage, understanding, has five elements of content in sustainability maturity, which are transparency, commitment to sustainability, scope of reporting, stakeholder and stakeholder needs identification, and commitment to a speed of change that corresponds to needs for sustainable development. An organisation’s specific definition for sustainability for key impacts and a defined change process for these key impacts is the first core element for the second stage—defining. Further elements are the description and visualisation of the value chain from cradle to grave and the interface of the organisation and its value chain. The last element of the second stage is a strategy for change, i.e., an explanation of how a level of sustainability is going to be reached. The third stage, measuring, has the elements of relevant indicators describing the performance of the main impacts and externally based targets for sustainability. This is followed by a description of the performance of the main impacts over time. The stage of communicating assesses the issuing of sustainability reports that provide the required information to assess performance and improvement. Finally, the fifth stage of leading change is about reporting comparative performance to show that the organisation is a leader in its business. One of the important assumptions for the five-stage assessment tool is the definition of People and Planet as key stakeholders [20]. A further application of the Pareto principle to global sustainability goals and the planetary boundaries results in a focus on climate change, a loss of biodiversity, and poverty [21]. The grading from 1–5 for the stage matrix is based on the following statements regarding each criterion:
- Not true
- Mostly not true
- Equally true and not true
- Mostly true
- True
The original grid aimed at assessing sustainability reports has been adjusted to fit research articles. E.g., transparency is suggested to be the accessibility in Google Scholar as a generally accessible database as compared to, e.g., Scopus, which is behind a paywall. Transparent research is research that can be accessed by all researchers. It is common for researchers in developing countries and in economically weak universities to only have access to open-source publications. Limited access of research results is therefore interpreted as non-transparent.
3. Research Method
3.1. Description of Research Approach and Logic
This explorative study is based on the working hypothesis that there is a problem in understanding building sustainability and that this probably is a subset of a general problem of defining sustainability and sustainable development in different contexts. This has led to the following research questions:
RQ1: How does current research describe building sustainability?
RQ2: How does the building industry describe building sustainability?
RQ3: How is the level of building sustainability maturity in research and in business?
The assumption is that if there is a common understanding, we will find it in the form of agreed definitions and similar relevant performance indicators in the research society (RQ1) and in business (RQ2). With all researchers reading selected research papers and selected sustainability reports with a focus on key issues such as definitions and indicators, it becomes possible to compile a qualitative description.
To have a quantitative assessment of the level of understanding, we have used two maturity grids with slightly different focuses. The Sustainability Reporting Maturity Grid (SRMG) [14] provides information on how the level of reporting maturity is defined. If the reporting maturity is low, with problems of “what” and “how”, this indicates a low level of understanding sustainable building. The second maturity grid, presented in Table 1 [28], provides more detailed information of sustainability maturity with the purpose of improving the assessment of the level of understanding.
The work started with a focus on research articles with the expectation that reading leading articles would provide an answer to what building sustainability is. When this was not the case, the work was augmented to include leading building material companies.
3.2. Detailed Description of How the Work Was Performed
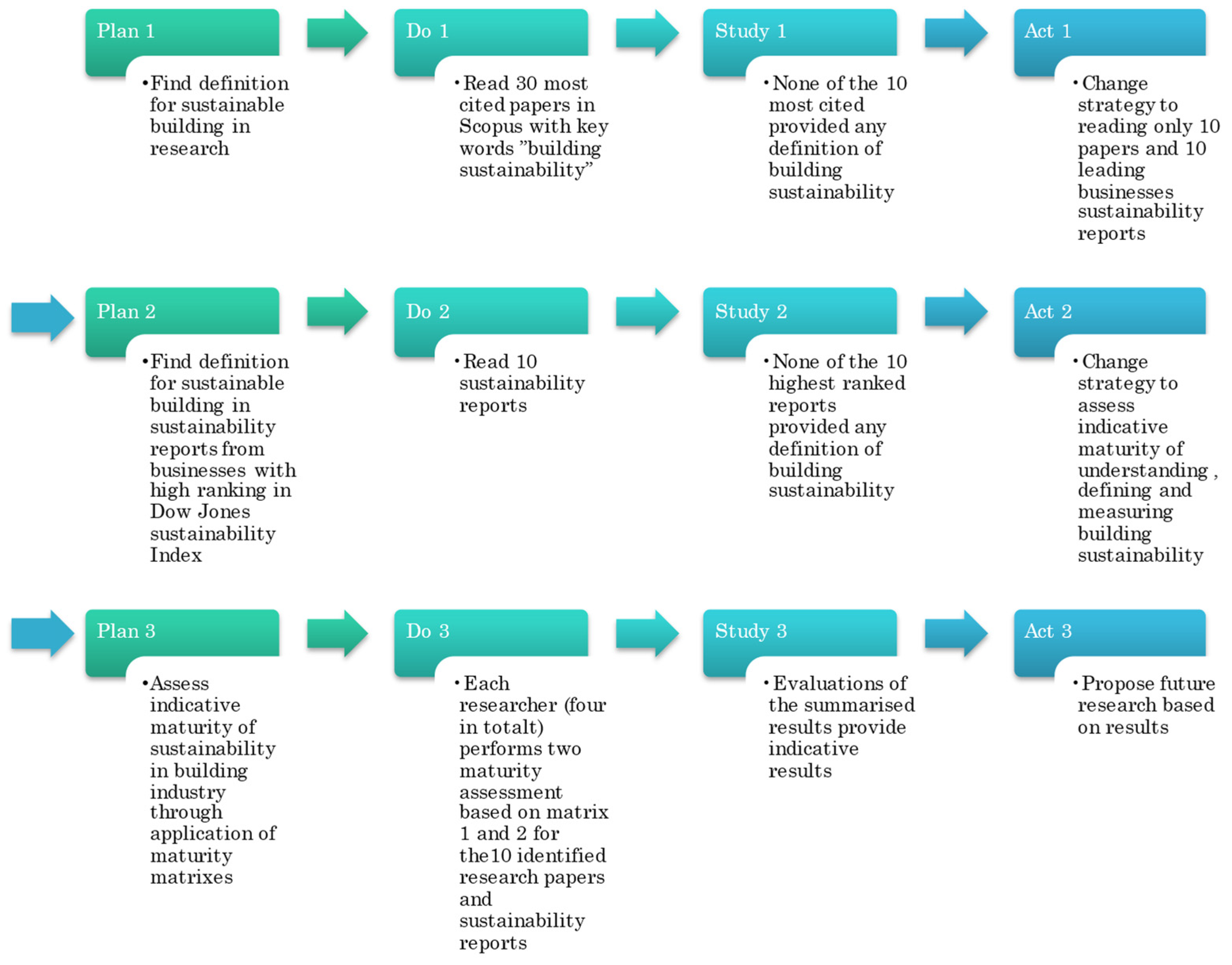
The logic of the work performed can be described with the Plan-Do-Study-Act (PDSA) cycle [29,30]. The three cycles in Figure 2 describe the work.
Figure 2.
Describes schematically the three PDSA iterations of the research.
The method chosen is iterative. We started the first cycle considering that the choice of the 30 most cited papers in Scopus, about “building sustainability,” would give us a clear picture of its definition. This proved to be incorrect (“Plan 1” and “Do 1”). When four of the researchers read the top 10 most cited papers, it became clear that very few of the articles had defined how they interpreted building sustainability, even if it was part of the keywords in the paper (Study 1). This led to a change in strategy. We decided that reading more research papers would not contribute significantly to the study. Instead, we decided to research complementary information from the construction industry (Act 1) to identify if they contained definitions about construction sustainability. In the second cycle of Figure 2, we chose to study the companies based on the 2020 Dow Jones Sustainability Index (for two companies, the 2019 report was used because they did not publish their documents in the study development period) and chose the 10 most reputable companies for studies on the construction sector (“Plan 2” and “Do 2”). Similarly, for the analysis of the articles, the review of sustainability reports did not provide any clear definition of “construction sustainability” (Study 2). This changed the character of the study to an assessment of an indicative maturity of understanding and measuring sustainability (Act 2). After doing the first analyses and coming to some conclusions, we decided to apply two maturity matrices to the data we had. The choice of these matrices was based on familiarity. This familiarity of the matrices, primarily designed to be used for analysing sustainability reports, permitted us to adapt them for research articles. It was judged that they could support in providing a first approximate assessment of how building sustainability has been understood by studying how it is worked with (Plan 3). For using the matrices, the authors developed a protocol enabling four of the researchers to carry out assessments independently (Do 3). Then, the ratings that each article and report obtained in each item of the maturity matrices were quantified.
The referred matrices use averages for ordinal scales [14,28]. Technically, this is not correct but works practically to assess the magnitude of maturity. A scale that requires that all conditions in the previous level are met will slightly underestimate performance. E.g., a rating of 1 means that the performance could be 1 to almost 2. A better estimate of the collective performance can be obtained by using the median value. This has been used for each section of the criteria for both maturity matrices.
To evaluate the internal discrepancy among the researcher’s assessments, the amount of equal assessment among all researchers, among three out of four, and among only two were accounted for (Study 3).
As for the literature study in research cycle 1, the first step was to define the objectives and delimit the research. In the second step, two simultaneous procedures were used: (a) the application of a filter to capture the articles in the Scopus database, according to the procedures detailed in Figure 3 and Table 1; (b) survey of the 10 main global companies operating in the engineering and construction sector, according to Table 1.
Figure 3.
Input for the collection of articles on sustainable construction.
Based on the filters in Figure 3, 63 articles were identified that combined the keywords “building sustainability” or “sustainable construction” with “measurement”, “definition”, or “performance”. After the search results, 27 relevant articles were chosen and put into order of priority based on the number of citations. When reading the most cited articles, it became evident that the approach did not work for finding relevant definitions for building sustainability. We, therefore, limited the literature review to 10 articles, see Table 2. These articles were then read by all researchers and generally described for their contribution to understanding building sustainability. This resulted in the results presented in Table 3. The assessment criteria were chosen to correspond to RQ1, “How does current research describe building sustainability?”. In addition, some descriptive information was added. These criteria were chosen in an iterative process when reading the papers. The purpose here is to give an overview of what articles that are found with the keywords “sustainable construction” and “sustainable building” contain. Based on this summary, all participating researchers then assessed the maturity using the two matrices. For the keyword details, see Figure 3.
Since the preliminary results indicated that the building sustainability research community might as a collective not have very clear ideas of how building sustainability should be understood, we decided to go to practice and study how leading building companies described sustainable building. We decided to do this by analysing publicly available sustainability reports from leading global building companies. The choice of the 10 sustainability reports used in the survey was based on the main selection of companies listed on the New York Stock Exchange (NYSE), see Table 3. The 10 highest-performing sustainable companies ranked at the Corporate Sustainability Assessment (CSA) 2020 from the S&P Dow Jones Indices (DJI)—sector Construction and Engineering—were selected for analysis. The year 2020 was chosen as the most recently available data at the time the work was completed. Based on the fact that we studied 10 journal articles, we decided to use the same number for sustainability reports. The main objective of the CSA is to keep investors informed about the performance of companies that assess the impacts of their activities on the planet’s sustainability. The methodology allows to assess the companies’ impacts on the Triple Bottom Line, that is, their ultimate impact on Profits, People, and Planet [31]. The name, home country, and score on the DJI of the companies studied are presented in Table 3. For more information on company activities, see Table 4, where different descriptive criteria have been used with the purpose of providing a snapshot of the companies and their work with sustainability.
Table 2.
Main articles.
Table 2.
Main articles.
| # | Author | Article | Journal | Cited |
|---|---|---|---|---|
| 1 | Shen et al. 2010 [32] | Project feasibility study: the key to successful implementation of sustainable and socially responsible construction management practice | Journal of Cleaner Production | 176 |
| 2 | Moschetti et al. 2015 [33] | An overall methodology to define reference values for building sustainability parameters | Energy and Buildings | 25 |
| 3 | Kreiner et al. 2015 [8] | A new systemic approach to improve the sustainability performance of office buildings in the early design stage | Energy and Buildings | 25 |
| 4 | Iwaro and Mwasha 2013 [34] | The impact of sustainable building envelope design on building sustainability using Integrated Performance Model | International Journal of Sustainable Built Environment | 23 |
| 5 | Baird 2009 [35] | Incorporating user performance criteria into building sustainability rating tools (BSRTs) for buildings in operation | Sustainability | 22 |
| 6 | Nunez-Cacho et al. 2018 [36] | What gets measured, gets done: Development of a Circular Economy measurement scale for building industry | Sustainability (Switzerland) | 21 |
| 7 | Al-Jebouri et al. 2017 [37] | Toward a national sustainable building assessment system in Oman: Assessment categories and their performance indicators | Sustainable Cities and Society | 18 |
| 8 | Ye et al. 2015 [38] | Effects of market competition on the sustainability performance of the construction industry: China case | Journal of Construction Engineering and Management | 12 |
| 9 | Zhao et al. 2017 [39] | AHP-ANP-Fuzzy Integral Integrated Network for Evaluating Performance of Innovative Business Models for Sustainable Building | Journal of Construction Engineering and Management | 11 |
| 10 | Hiete et al. 2011 [40] | Analysing the interdependencies between the criteria of sustainable building rating systems | Construction Management and Economics | 10 |
After the selection of the articles and company reports to include, the two maturity matrices were adapted for assessing sustainability measurement maturity and the maturity of sustainable development. The first matrix, SRMG [14], proposes an assessment of how well a sustainability report measures the right thing in the right way. The right thing is defined as an assessment of the entire value chain based on recommendations from the GRI reporting standards and on focusing on key sustainability impacts as defined by the Planetary Boundaries Framework [22,41] and the UN Sustainable Development Goals (SDGs).
Table 3.
Ten companies included in the study, sorted based on their score on the DJI from highest to lowest.
Table 3.
Ten companies included in the study, sorted based on their score on the DJI from highest to lowest.
| # | Company | Country | Score |
|---|---|---|---|
| 1 | Ferrovial (2020) [42] | Spain | 81 |
| 2 | Hyundai Engineering and Construction Co Ltd. (2019) [43] | South Korea | 80 |
| 3 | ACS AS (2020) [44] | Spain | 77 |
| 4 | CTCI CORP (2020) [45] | Taiwan | 77 |
| 5 | HOCHTIEF AG (2020) [46] | Germany | 76 |
| 6 | Samsung Engineering Co Ltd. (2020) [47] | South Korea | 74 |
| 7 | GS Engineering and Constr Corp. (2020) [48] | South Korea | 70 |
| 8 | Vinci AS (2020) [49] | France | 69 |
| 9 | CIMIC Group Ltd. (2019) [50] | Australia | 68 |
| 10 | Arcadis NV (2020) [51] | Netherlands | 59 |
Doing the thing right is defined as having externally set goals and KPIs that measure performance compared to goals. Additionally, readability forms part of reporting in the right way. This model, which is devised for assessing sustainability reporting maturity, has also been adapted for the assessment of journal articles. These are minor changes, mainly in the part of doing the thing right where the maturity grid for sustainability report asks for how main performance is measured, how goals have been set, and how results have been presented. A user-needs perspective has been applied, which, for the articles, has been interpreted as satisfying the needs of a curious reader who has chosen the article because of the keywords “building” or “construction sustainability”. The reader then expects to have some clarification on how this is defined and measured and what the goals are, as well as finding information on construction and building sustainability performance.
The second maturity grid relates to the first one in acknowledging that improvement could be seen in the stages of Understanding, Defining, Measuring, Communicating, and Leading Sustainable Development [12], see Figure 4. The matrix supports the assessment of sustainability reports. The second matrix presented in Table 1 [28] has also been adapted for assessing articles by providing minor changes in wording but without changing the original intentions of finding out the stage of understanding.
Figure 4.
Description of the logic in the stages model. Based on [13].
Table 4.
Overall description of the 10 studied research articles.
Table 4.
Overall description of the 10 studied research articles.
| Rank | Articles | |||||||||
|---|---|---|---|---|---|---|---|---|---|---|
| #1 | #2 | #3 | #4 | #5 | #6 | #7 | #8 | #9 | #10 | |
| Assessment Criteria | Shen et al. 2010 [30] | Moschetti et al. 2015 [31] | Kreiner et al. 2015 [7] | Iwaro et al. 2015 [32] | Baird 2009 [33] | Nunez-Cacho et al. 2018 [34] | Al-Jebouri et al. 2018 [35] | Ye et al. 2015 [36] | Zhao et al. 2017 [37] | Hiete et al. 2011 [38] |
| RQ1. Chosen sustainability system element | Planning operations | Life cycle performance | Building design | Building design | Building use-existing buildings | Circular measurement scale for building sustainability | Rating of buldings | Market as a driver of construction sustainability | Business model evaluation of sustainable building | Building rating interdependencies/building planning |
| RQ1. Building Sustainability definition | Provided | Not provided | Not provided | Not provided-commented as being difficult | Not provided-commented as being difficult | Not provided even if posted as search term | Not provided | Provided | Provid | Not provided |
| RQ1. Chosen scope of sustainability | Not specified | Life cycle (50 years) | Life cycle (50 years) | Use of buildings | Use of buildings | Not specified | Study applied to buildings | Construction | Study applied in construction | Construction |
| RQ1. Identifed main stakeholders | TBL generally only | Full chain | Planners based on users (unclear) | Client, builder, engineer and architect | Building users | Profit and Planet | Public and private sector | Owners, contractors, the public and governments | Developers, designers and contractors | Unclear |
| RQ1. Identified main sustainability impacts in order of importance | Profit | People, Planet global, Planet local | Energy use | Profit (energy costs), Planet (energy use) | People (indoor environment quality) | Waste Management | Profit, People and Planet | Profit, People and Planet | Profit, People and Planet | Planet, People and Profit |
| RQ1. Proposed indicators for main impacts | Not specified | Climate change Kg CO2/m2 and year | kWh/m2 | kWh/year and house | Comfort overall score, Air Quality, Lighting, Office Layout | Not mentioned | Various without clear specifications | Construction waste per building area (metric tons/m2) | Not specified | Global warming potential (GWP) |
| RQ1. Proposed sustainability target(s) | Not mentioned | Not mentioned | Not specified | Not only consider performance assessment methods for buildings | User welfare recognition | Not mentioned | Not specified-Oman government goals and requirements of sustainability | Economic, Social and Environmental Sustainability | Not mentioned | Not presented |
| Empirical, conceptual, review | Empirical | Empirical | Empirical | Empirical | Empirical | Empirical and Review | Review, conceptual | Empirical and Review | Empirical and Review | Empirical and Review |
4. Results
Here, the results from our studies of the 10 research articles and the 10 sustainability reports are presented. The results first present an overview of the documents studied, followed by the assessment using the two matrices.
4.1. Assessing Research Articles
This section presents results from our review of the ten chosen research papers. A general analysis of content and context is first presented, followed by numerical assessments of sustainability measurement maturity and sustainable development reporting maturity using the two maturity matrices.
4.1.1. Overall Interpretation of How Research Portrays Building Sustainability
The 10 articles analysed on building sustainability are shown in Table 4. The assessment criteria for answering RQ1 are sustainability system elements, building sustainability definition, chosen scope for sustainability, main stakeholders, main sustainability impacts, proposed indicators, and proposed targets. In addition, some paper characteristics are identified.
The results from Table 4 show that only 3 of 10 papers provided a definition for building sustainability. Among the selected articles, only Shen et al. (2010) and Ye et al. (2015) clearly presented definitions of the term “building sustainability” and emphasized that building construction should integrate environmental, social, and economic issues to provide synergy and a “win-win” between these three dimensions [32,38]. Out of the three with a proposed definition, only Ye et al. (2015) present sustainability performance indicators, which in this case identify building waste [38].
Regarding the scope of buildings, the articles focused mainly on commercial and residential buildings. Regarding the classification of the main impacts of buildings on sustainability, there were six comments on profit, people, and planet (jointly or separately), one comment exclusively on waste, and another on energy.
The interpretation is that for sustainability impacts, Profit is in focus. When checking the performance indicators and targets, only some mention climate, and many do not have either targets or indicators. There is no mention of affordability.
As a summary, the articles do not provide much support on how to understand building sustainability. The lack of commonly mentioned definitions, indicators, and targets indicates that there is no common understanding of what building sustainability is. To confirm this in some more detail, the articles are subjected to assessments with the two chosen maturity grids.
4.1.2. Results from Article Assessment Using the SRMG
Assessments of the sustainability content in the 10 selected articles were conducted based on the Sustainability Report Maturity Grid (SRMG) maturity grid and are presented in Figure 5. The right thing is in Figure 5, assessed based on three elements. These are how the value chain has been interpreted, how stakeholders have been identified, and how stakeholder needs have been interpreted. The assessment indicates a low maturity, with median values of 1 for all the three elements. The summary median for the right thing is 1/5.
Figure 5.
SRMG assessment results for selected articles. Top panel with four researchers’ assessments related to three criteria of ‘doing the right thing’. Each group of bars consists of the four researchers’ ratings, and each diagram shows the ten articles reviewed for the specified criteria stated in the diagram title along with the median of all the assessments of all the articles for that criterion.
Doing the thing right is assessed based on the three elements of having sustainability performance indicators, targets for them, and clarity of presentation. The assessed median values are 2 for indicators, 0 for targets, and 1 for performance. The summary median for doing the thing right is 1/5. The median for the entire assessment is 1/5, which indicates a low level of reporting maturity, which can be interpreted as a low level of understanding building sustainability.
The visual presentation of each researcher’s rating illustrates the variation among the group in ratings. The overall results indicate that both the value chain and stakeholders in the value chain are in the best case implied but, in some cases, not identified. Few articles identify and define the main indicators for sustainability, while most struggle to define and express stakeholders and indicators based on a materiality analysis. The results also indicate a lack of target identification and performance reporting.
4.1.3. Results from Article Assessment Using the Stage-Based Sustainability Maturity Grid
Further assessment was conducted with the stage-based maturity grid; see Table 1 for the assessment criteria. These results indicate an overall low median value for sustainability understanding (1 of 5), defining (1 of 5), measuring (2 of 5), and leadership (1.5 of 5). Communication is rated slightly higher, with a median value of 3 (of 5). See Figure 6 for a visual presentation of the assessment. The total median value of the four researchers’ assessments of all criteria and reports is 1 of 5, which indicates a low level of sustainability reporting.
Figure 6.
Visual presentation of the assessment stage-based maturity grid-selected articles. The bar diagram shows the assessment of each criterion from the categories understanding, defining, measuring, communication, and leading change. Each group of bars consists of the four researchers’ ratings, and each diagram shows the ten articles reviewed for the specified criteria stated in the diagram title along with the median of all the assessments of all the articles for that criterion.
4.2. Assessing Sustainability Reports
This section presents results from our review of the ten leading companies in building sustainability retrieved from the Dow Jones Sustainability Index. A general analysis of content and context is first presented and followed by numerical assessments of sustainability maturity levels for the reports using the two maturity matrices.
4.2.1. Overall Interpretation on Construction Sustainability Reporting
The profiles of the 10 companies analysed were well-diversified: infrastructure, logistics, maintenance services, mining, civil and corporate construction, plants for the oil industry, and energy supply. In Table 5, an overall description of leading companies in the building value chain is presented together with an interpretation of how sustainability is presented.
Table 5.
Overview of 10 leading companies within sustainable development and how they present sustainability and sustainable development.
Based on Table 5, it was found that none of the reports of the top 10 companies listed on the NYSE set out to define sustainability. Only one company mentioned the main sustainability impacts, and as with the analysis of the articles, only half of the reports presented some bottom-line performance. Three companies did not define their value chain well, and another three did not define the part of the value chain related to carbon emissions. Finally, two organizations have not defined their corporate sustainability priorities, and two of them did not mention their main stakeholders. Despite the difficulties of finding a definition of explicit sustainability impacts, most companies mention climate and carbon emissions and present targets for reduction.
Regarding the priorities identified in the companies’ sustainability reports, the elaboration of processes for the selection and ethical relations with sustainable suppliers and respect for human rights stood out. The definition of which part of the value chain the organizations are focusing on had only one pattern that could be identified: safety procedure procurement in their operations. We could not find any mention of affordability as a sustainability impact.
4.2.2. Results from Report Assessment Using the Sustainability Report Maturity Grid (SRMG)
Assessments of sustainability content in the 10 leading sustainability reports were conducted based on the SRMG. The assessments indicate low results, with a median value of 1 (out of 5) for doing the three assessment elements under doing the right thing and 2 (out of 5) for doing it the right way. The median of the total performance comes out as 2, which is higher than for the research reports but still low in absolute terms. Stakeholder needs identification and understanding sustainability have the highest median values at 2.5 (out of 5), and the other three criterions for indicators, targets, and performance have a median value of 2 (out of 5). The visual presentation of each researcher’s rating illustrates the variation among the group in ratings, see Figure 7.
Figure 7.
Maturity grid assessment results for selected sustainability reports. Top panel with four researchers’ assessments related to three criteria of ‘doing the right thing’. Each group of bars consist of the four researchers’ ratings, and each diagram shows the ten reports reviewed for the specified criteria stated in the diagram title along with the median of all assessments of all reports for that criterion.
4.2.3. Results from Report Assessment Using the Stage-Based Maturity Grid
Further assessment was conducted with the stage-based maturity grid; see Table 1, for assessment criteria. These results indicate an overall low median value for sustainability understanding (1 of 5), defining (1 of 5), measuring (2 of 5), and leadership (1.5 of 5). Communication is rated slightly higher with a median value of 3 (of 5). See Figure 8 for a visual presentation of the assessment. The total median value of the four researchers’ assessments of all criteria and reports is 1 of 5, which indicates a low level of sustainability reporting.
Figure 8.
Visual presentation of the assessment stage-based maturity grid-selected sustainability reports. The bar diagram shows the assessment of each criterion from the categories understanding, defining, measuring, communication, and leading change. Each group of bars consists of the four researchers’ ratings, and each diagram shows the ten articles reviewed for the specified criteria stated in the diagram title along with the median of all the assessments of all the articles for that criteria.
In total, 400 elements of sustainability performance have been evaluated by each of the four participating researchers, 280 in the stage matrix and 120 in the SRMG matrix. Table 6 presents the total median values for the two assessment matrixes, separated for the scientific articles and industry sustainability reports. Further results on the coherence among the researcher’s assessments are presented in terms of how many of the total assessments were unanimous, i.e., all four researchers had equal assessment. The number and percentage of assessments that three out of four, and two out of four researchers had the same assessment is also included in the table. The result for the coherence among the researcher’s assessment is low with 17% (73 of 400) of unanimous ratings, 32% (144 of 400), with three out of four aligned assessments. This is also illustrated in Figure 5, Figure 6, Figure 7 and Figure 8, where each individual researcher’s rating is presented as a thin bar for each element assessed.
Table 6.
Median and aggregated analysis. The table provides the distribution among the researchers’ assessments for the two assessment models for the reviewed articles and report, respectively and combined.
The main findings presented in Table 6 are that the STAGE model results in a maturity of 1/5 for both scientific articles and sustainability reports. The SRMG results in 1/5 for articles and 2/5 for sustainability reports. Despite rather large variability in researcher assessments, the overall ratings are low, and the indication is clear that there could be a general problem with understanding and defining building sustainability.
5. Discussions
This study on how leading actors in research and industry are understanding building sustainability has some major limitations. It starts with some assumptions that might not be generally recognised. One of the main assumptions is that building sustainability is defined in the value chain from cradle to grave; see Figure 1. This view of defining sustainability performance is supported by the GRI standards but might still not be generally accepted in research and practice. The second assumption is that the stakeholders needs focus is on People and Planet [20]. The logic is that sustainability is defined by People and Planet needs, and that while Profit is needed, it is seen as a means to an end where the focus is on building needs (People) and the harm to nature caused (Planet). In the case of building sustainability, our approach is based on the Pareto principle, identifying the vital few sustainability impacts. We, therefore, see building sustainability as at least affordable and climate neutral. Many other things could be relevant, but these two impacts always need to be addressed. These assumptions lie behind the methods we have used to assess the level of maturity in understanding building sustainability.
The number of articles selected for the mapping research interpretation of building sustainability was limited and provides solely an indication. The reason was that the way of identifying articles, even if customary when doing literature reviews, did not result in papers that were very helpful. The problem could be that sustainability and sustainable development are perceived as popular words and that these are used indiscriminately. This makes finding key articles very difficult. It could be that the number of citations is not a sign of quality within the topic we are interested in. There could be numerous citations to known researchers within fields that are peripheral to building sustainability but where there has been some “sustainability spicing” with a purpose to attract more interest. An extended literature review would help in strengthening the findings, provided relevant articles can be identified. The same applies for the selected construction companies; since they were selected based on their rating on the Dow Jones Index, the results are limited to the sustainability leaders based on the Dow Jones Index, as per Section 4.2.1. The sample of ten companies constitutes a limited selection of global construction companies. Still, the results strengthen the working hypothesis that understanding building sustainability is not easy.
The two maturity matrices used have not been validated and are only proposed ones. The matrices are originally intended for use with assessing sustainability reports and not research papers. Some small changes were introduced to make the two matrices applicable for research papers. These changes made it possible for the participating researchers to do the assessments. The adaptations were intuitive and minor. They increase uncertainty in the analysis. Still, the adapted matrices seem to provide useful information on research paper maturity. An assumption here is that authors of research papers should view readers as customers, and that writing about sustainable development comes with the requirement of explaining how it has been interpreted.
As for the proposition of indicators for impacts, it can be noted that all 10 sustainability reports presented targets, mainly for the reduction in CO2 emissions. This fact can also be justified by shareholder demands (aiming at the valuation of the companies in which they invest) and by pressure from stakeholders [52]. In the analyses checked on “Doing the right thing” and “Doing the right way”, quite low results were obtained, too, with a median of 1 for articles and a median of 2 for reports. Here, it is also possible to think about the hypothesis of the better performance of reports than articles, as it is a document that complies with more rigorous formalities.
6. Conclusions
This paper takes off in two questions (RQ1 and RQ2) on how current research and the building industry describe building sustainability. The overall qualitative answer to RQ1 is presented in Table 4. The conclusion here is that there are no clear definitions for building sustainability and for building sustainable development. The few presented definitions vary. Most research papers take up Profit as the main sustainability impact. There is no clear focus on climate, and affordability does not seem to be mentioned.
The overall qualitative answer to RQ2 is presented in Table 5. Sustainability reports clearly single out climate as an important impact and present goals for carbon emissions reductions. Affordability is not mentioned.
The RQ3: “How is the level of building sustainability maturity in research and in business?” is answered using the two maturity grids with the results presented in Figure 7 and Figure 8 and as a summary in Table 6.
The numerical results (Table 6), provide two key insights. First, the median value from assessing the ten most cited research papers and the ten highest ranked sustainability reports. For the research papers, the median value is 1/5 for both the SRMG and STAGE matrices. For the sustainability reports, the SRMG rating is 1/5, and the STAGE rating is 2/5.
It seems that both building research and building industry are struggling with understanding, defining, measuring, communicating, and leading sustainability. The core issue could be a lack of common understanding of what constitutes building sustainability.
The proposed definition of building sustainability as affordable and carbon neutral is a starting point rather than final and excluding definition. This can be modified to building sustainability being at least affordable and carbon neutral indicating that there are several issues but that work starts with vital few impacts.
The preliminary conclusion based on the three research questions is that neither the building research community nor the building industry have an agreed understanding of what building sustainability is. Without an agreed definition and agreed performance indicators, there is the risk that the indicators used for building sustainability are not measuring the right thing. This, then, logically leads to that change towards sustainability is not effective, even if it might be efficient. This finding reinforces the common critique towards the concept of sustainability, the issue being that it lacks a consistent and complete definition [53].
Considering the findings and reflections of this article, it is important to highlight the importance of systemic thinking in building sustainability since if companies adopt their actions without an understanding of the stakeholders along the value chain and their needs, it is difficult for sustainable objectives to be fully achieved for the different actors in the building value chain. To this end, it is important to draw attention to the need of a common understanding, agreed definitions, and performance indicators that better describe sustainability in the building value chain, facilitating the path from understanding to leading sustainable development.
As a theoretical/scientific contribution, this study presents a novel approach to defining the key elements of building sustainability and through this indicates a low understanding of building sustainability in both research and business. The main practical contribution was to alert companies in the building value chain about the importance of creating a common understanding of building sustainability, which enables defining and measuring it. A sustainable building sector is essential for a sustainable future. Future work with creating a shared understanding and an operational definition for building sustainability includes further studies in both research and business.
Author Contributions
Conceptualization, R.I.; methodology, R.I. and M.R.; software, M.R. and M.E.; validation, R.I., M.E. and T.V.N.; formal analysis, M.R. and M.E.; investigation, R.I., M.E., M.R. and T.V.N.; resources, R.I. and O.J.d.O.; data curation, R.I.; writing—original draft preparation, R.I., M.E. and M.R.; writing—review and editing, R.I. and O.J.d.O.; visualization, R.I.; supervision, R.I. and O.J.d.O.; project administration, R.I. and O.J.d.O.; funding acquisition, R.I. and O.J.d.O. All authors have read and agreed to the published version of the manuscript.
Funding
Fundação de Amparo à Pesquisa do Estado de São Paulo, Grant/Award Numbers: 2019/08750-5, 2017/18304-7, 2016/20160-0; Conselho Nacional de Desenvolvimento Científico e Tecnológico, Grant/Award Number: 312538/2020-0; Coordenação de Aperfeiçoamento de Pessoal de Nível Superior.
Institutional Review Board Statement
Not applicable for studies not involving humans or animals.
Informed Consent Statement
Not applicable.
Data Availability Statement
Not applicable.
Acknowledgments
Support from Centro Paula Souza (Government of São Paulo State) by granting paid leave for the Maximilian Espuny.
Conflicts of Interest
The authors declare no conflict of interest.
References
- UN General Assembly Transforming Our World: The 2030 Agenda for Sustainable Development. 2015. Available online: https://www.refworld.org/docid/57b6e3e44.html (accessed on 23 October 2019).
- Reis, J.S.d.M.; Espuny, M.; Nunhes, T.V.; Sampaio, N.A.; Isaksson, R.; de Campos, F.C.; de Oliveira, O.J. Striding towards sustainability: A framework to overcome challenges and explore opportunities through industry 4.0. Sustainability 2021, 13, 5232. [Google Scholar] [CrossRef]
- Architecture 2030 Why the Building Sector? 2022. Available online: https://architecture2030.org/why-the-building-sector/#:~:text=The built environment generates nearly,for an additional 20%25 annually (accessed on 5 September 2022).
- Liu, Q.; Liu, L.; Liu, X.; Li, S.; Liu, G. Building stock dynamics and the impact of construction bubble and bust on employment in China. J. Ind. Ecol. 2021, 25, 1631–1643. [Google Scholar] [CrossRef]
- United Nations. Report of the World Commission on Environment and Development: Our Common Future; United Nations: New York, NY, USA, 1987. [Google Scholar]
- Vieira Nunhes, T.; Viviani Garcia, E.; Espuny, M.; Homem de Mello Santos, V.; Isaksson, R.; José de Oliveira, O. Where to go with Corporate Sustainability? Opening paths for sustainable businesses through the collaboration between universities, governments, and organizations. Sustainability 2021, 13, 1492. [Google Scholar] [CrossRef]
- Moore, J.E.; Mascarenhas, A.; Bain, J.; Straus, S.E. Developing a comprehensive definition of sustainability. Implement. Sci. 2017, 12, 1–8. [Google Scholar] [CrossRef]
- Kreiner, H.; Passer, A.; Wallbaum, H. A new systemic approach to improve the sustainability performance of office buildings in the early design stage. Energy Build. 2015, 109, 385–396. [Google Scholar] [CrossRef]
- Díaz-López, C.; Carpio, M.; Martín-Morales, M.; Zamorano, M. Analysis of the scientific evolution of sustainable building assessment methods. Sustain. Cities Soc. 2019, 49, 101610. [Google Scholar] [CrossRef]
- Doan, D.T.; Ghaffarianhoseini, A.; Naismith, N.; Zhang, T.; Ghaffarianhoseini, A.; Tookey, J. A critical comparison of green building rating systems. Build. Environ. 2017, 123, 243–260. [Google Scholar] [CrossRef]
- Shan, M.; Hwang, B. gang Green building rating systems: Global reviews of practices and research efforts. Sustain. Cities Soc. 2018, 39, 172–180. [Google Scholar] [CrossRef]
- Isaksson, R.; Rosvall, M. Understanding building sustainability—The case of Sweden. Total Qual. Manag. Bus. Excell. 2020, 1–15. [Google Scholar] [CrossRef]
- Isaksson, R.; Hallencreutz, J. The Measurement System Resource as Support for Sustainable Change. Int. J. Knowledge, Cult. Chang. Manag. Annu. Rev. 2008, 8, 265–274. [Google Scholar] [CrossRef]
- Cöster, M.; Dahlin, G.; Isaksson, R. Are they reporting the right thing and are they doing it right?—a measurement maturity grid for evaluation of sustainability reports. Sustainability 2020, 12, 10393. [Google Scholar] [CrossRef]
- Elkington, J. Accounting for the Triple Bottom Line. Meas. Bus. Excell. 1997, 2, 18–22. [Google Scholar] [CrossRef]
- Maletič, M.; Podpečan, M.; Maletič, D. ISO 14001 in a corporate sustainability context: A multiple case study approach. Manag. Environ. Qual. An Int. J. 2015, 26, 872–890. [Google Scholar] [CrossRef]
- Büyüközkan, G.; Karabulut, Y. Sustainability performance evaluation: Literature review and future directions. J. Environ. Manage. 2018, 217, 253–267. [Google Scholar] [CrossRef] [PubMed]
- Gri 101: Foundation 2016 101; Global Sustainability Standards Board. GRI Standards: Amsterdam, The Netherlands, 2016. Available online: www.globalreporting.org (accessed on 5 May 2022).
- Garvin, D.A. What Does “Product Quality” Really Mean? MIT Sloan Manag. Rev. 1984, 25, 25–43. [Google Scholar]
- Isaksson, R.B.; Garvare, R.; Johnson, M. The crippled bottom line—Measuring and managing sustainability. Int. J. Product. Perform. Manag. 2015, 64, 334–355. [Google Scholar] [CrossRef]
- Isaksson, R. Excellence for sustainability–maintaining the license to operate. Total Qual. Manag. Bus. Excell. 2021, 32, 489–500. [Google Scholar] [CrossRef]
- Rockström, J.; Steffen, W.; Noone, K.; Persson, Å.; Chapin, F.S., III; Lambin, E.F.; Lenton, T.M.; Scheffer, M.; Folke, C.; Schellnhuber, H.J.; et al. A safe operation space for humanity. Nature 2009, 461, 472–475. [Google Scholar] [CrossRef]
- Anuardo, R.G.; Espuny, M.; Costa, A.C.F.; Oliveira, O.J. Toward a cleaner and more sustainable world: A framework to develop and improve waste management through organizations, governments and academia. Heliyon 2022, 8, e09225. [Google Scholar] [CrossRef]
- EN 15978:2011; Sustainability of construction works—Assessment of environmental performance of buildings—Calculation method. European Standard: Pilsen, Czech Republic, 2011.
- Correia, E.; Carvalho, H.; Azevedo, S.G.; Govindan, K. Maturity models in supply chain sustainability: A systematic literature review. Sustainability 2017, 9, 64. [Google Scholar] [CrossRef]
- Lozano, R.; Nummert, B.; Ceulemans, K. Elucidating the relationship between Sustainability Reporting and Organisational Change Management for Sustainability. J. Clean. Prod. 2016, 125, 168–188. [Google Scholar] [CrossRef]
- Kaplan, R.S. Innovation Action Research: Creating New Management Theory and Practice. J. Manag. Account. Res. 1998, 10, 89–118. [Google Scholar]
- Isaksson, R. How Could Sustainability and Sustainable Development be Understood based on a Stakeholder Needs Focus? A Preliminary Suggestion. In Key Challenges and Opportunities for Quality, Sustainability and Innovation in the Fourth Industrial Revolution; WORLD SCIENTIFIC: Singapore, 2021; pp. 309–332. [Google Scholar]
- Brau, R.I.; Gardner, J.W.; Webb, G.S.; McDonald, J.K. Teaching Plan-Do-Study-Act (PDSA) in a Supply Chain Context: A Paper Football In-Class Activity. Decis. Sci. J. Innov. Educ. 2019, 17, 6–32. [Google Scholar] [CrossRef]
- Prybutok, G.L. Ninety to Nothing: A PDSA quality improvement project. Int. J. Health Care Qual. Assur. 2017, 31, 361–372. [Google Scholar] [CrossRef]
- RobecoSAM. The Sustainability Yearbook 2020. 2020. Available online: http://foreignpolicyblogs.com/wp-content/uploads/SAM-Sustainability-Yearbook-2012.pdf (accessed on 30 November 2021).
- Shen, L.-Y.; Tam, V.W.; Tam, L.; Ji, Y.-B. Project feasibility study: The key to successful implementation of sustainable and socially responsible construction management practice. J. Clean. Prod. 2010, 18, 254–259. [Google Scholar] [CrossRef]
- Moschetti, R.; Mazzarella, L.; Nord, N. An overall methodology to define reference values for building sustainability parameters. Energy Build. 2015, 88, 413–427. [Google Scholar] [CrossRef]
- Iwaro, J.; Mwasha, A. The impact of sustainable building envelope design on building sustainability using Integrated Performance Model. Int. J. Sustain. Built Environ. 2013, 2, 153–171. [Google Scholar] [CrossRef]
- Baird, G. Incorporating user performance criteria into building sustainability rating tools (BSRTs) for buildings in operation. Sustainability 2009, 1, 1069–1086. [Google Scholar] [CrossRef]
- Nuñez-Cacho, P.; Górecki, J.; Molina-Moreno, V.; Corpas-Iglesias, F.A. What gets measured, gets done: Development of a Circular Economy measurement scale for building industry. Sustainability 2018, 10, 2340. [Google Scholar] [CrossRef]
- Al-Jebouri, M.F.A.; Saleh, M.S.; Raman, S.N.; Rahmat, R.A.A.B.O.K.; Shaaban, A.K. Toward a national sustainable building assessment system in Oman: Assessment categories and their performance indicators. Sustain. Cities Soc. 2017, 31, 122–135. [Google Scholar] [CrossRef]
- Ye, K.; Zhu, W.; Shan, Y.; Li, S. Effects of market competition on the sustainability performance of the construction industry: China case. J. Constr. Eng. Manag. 2015, 141, 1–10. [Google Scholar] [CrossRef]
- Zhao, X.; Chen, L.; Pan, W.; Lu, Q. AHP-ANP—Difusa Rede Integrada Integral para avaliar o desempenho de negócios inovadores Modelos para a Construção Sustentável. J. Constr. Eng. Manag. 2017, 143, 1–14. [Google Scholar]
- Hiete, M.; Kühlen, A.; Schultmann, F. Analysing the interdependencies between the criteria of sustainable building rating systems. Constr. Manag. Econ. 2011, 29, 323–328. [Google Scholar] [CrossRef]
- Nunhes, T.; Espuny, M.; Campos, T.; Santos, G.; Bernardo, M.; Oliveira, O.J. Guidelines to build the bridge between sustainability and integrated management systems: A way to increase stakeholder engagement toward sustainable development. Corp. Soc. Responsib. Environ. Manag. 2022, 29, 1–19. [Google Scholar] [CrossRef]
- Ferrovial, S.A. y Sociedades Dependientes. In Informe de Gestión 2020; PWC: Madrid, Spain, 2020. [Google Scholar]
- Hyundai Engineerin & Constrcution Co., Ltd. Sustainability Report 2019; Hyundai Engineerin & Constrcution Co., Ltd.: Seoul, Korea, 2019. [Google Scholar]
- ACS Servicios Comunicaciones y Energía S.L. Integrated Report of ACS Group 2020; ACS Servicios Comunicaciones y Energía S.L.: Madrid, Spain, 2020. [Google Scholar]
- CTCI Corporation. Corporate Sustainability Report 2020; CTCI Corporation: Taipei, Taiwan, 2020. [Google Scholar]
- Hochtief Group. Group Report 2020—Combined Annual Financial and Sustainability Report; Hochtief Group: Essen, Germany, 2020. [Google Scholar]
- Samsung Engineering Co., Ltd. Sustainabilit Report 2020; Samsung Engineering Co., Ltd.: Seoul, Korea, 2020. [Google Scholar]
- GS Caltex. GS Caltex 2020 Sustainability Report; GS Caltex: Seoul, Korea, 2020. [Google Scholar]
- Vinci, A.S. Forging a Sustainable World; Vinci AS: Rueil-Malmaison, France, 2020. [Google Scholar]
- CIMIC Group Limited. Annual Report 2019; CIMIC Group Limited: Sidney, Austrilia, 2020. [Google Scholar]
- Arcadis NV. Annual Integrated Report 2020; Arcadis NV: Amsterdam, The Netherlands, 2020. [Google Scholar]
- Sullivan, R.; Gouldson, A. Does voluntary carbon reporting meet investors’ needs? J. Clean. Prod. 2012, 36, 60–67. [Google Scholar] [CrossRef]
- Ramsey, J.L. On Not Defining Sustainability. J. Agric. Environ. Ethics 2015, 28, 1075–1087. [Google Scholar] [CrossRef]
Publisher’s Note: MDPI stays neutral with regard to jurisdictional claims in published maps and institutional affiliations. |
© 2022 by the authors. Licensee MDPI, Basel, Switzerland. This article is an open access article distributed under the terms and conditions of the Creative Commons Attribution (CC BY) license (https://creativecommons.org/licenses/by/4.0/).







