An Efficient MPPT Technique-Based Single-Stage Incremental Conductance for Integrated PV Systems Considering Flyback Central-Type PV Inverter
Abstract
1. Introduction
1.1. Motivation
1.2. Contribution
- The study provides a simple single-stage three-phase isolated grid-tied PV system through a differential flyback inverter.
- The proposed system is applicable under conventional as well as modified MPPT algorithms and at different irradiance conditions.
- The single-stage operation of the PV system exhibits improved average efficiencies of 94.17% and 96.42% for the conventional and modified algorithms, respectively, with grid isolation for protection purposes.
- The modified MPPT algorithm enhances the system overshoot from 46.45% to 15.38% and the system settling time from 0.062 to 0.035 s.
- The paper exhibits a simple, low-cost, and efficient single-stage three-phase isolated grid-tied PV system through DFI with a 1:2 voltage boosting property.
1.3. Organization
2. Solar Cell Modeling
- IPh: light-produced current/photocurrent (A).
- ISat: reverse saturation-current (A).
- q: electron charge (C).
- VPV: solar-cell output-voltage (V).
- IPV: solar-cell output-current (A).
- RS and RSh: series and shunt resistors (Ω), respectively.
- A: P-N junction ideality-factor.
- K: Boltzmann’s constant (1.38 × 10−23 J/K)
- T: solar-cell temperature (K)
3. Three-Phase Single-Stage DFI
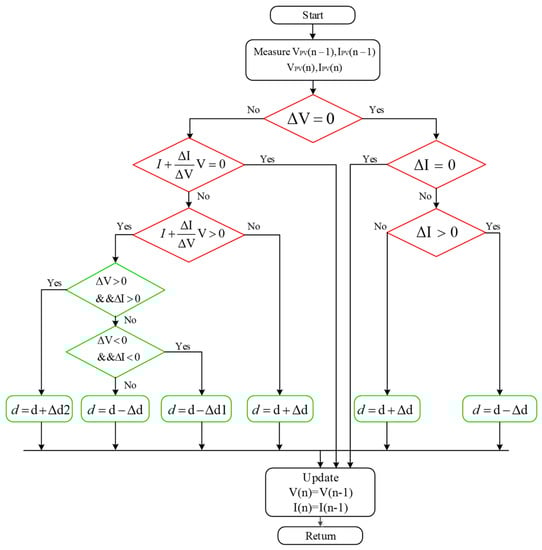
4. Incremental Conductance MPPT
5. System Results and Discussion
5.1. System Specifications
5.2. System Results
6. Conclusions
Author Contributions
Funding
Institutional Review Board Statement
Informed Consent Statement
Data Availability Statement
Conflicts of Interest
References
- Ali, A.I.; Sayed, M.A.; Mohamed, E.E. Modified efficient perturb and observe maximum power point tracking technique for grid-tied PV system. Int. J. Electr. Power Energy Syst. 2018, 99, 192–202. [Google Scholar] [CrossRef]
- Ali, A.I.M.; Mohamed, H.R.A. Improved P&O MPPT algorithm with efficient open-circuit voltage estimation for two-stage grid-integrated PV system under realistic solar radiation. Int. J. Electr. Power Energy Syst. 2022, 137, 107805. [Google Scholar]
- Eltamaly, A.M.; Mohamed, M.A.; Abo-Khalil, A.G. Design and Comprehensive Analysis of Maximum Power Point Tracking Techniques in Photovoltaic Systems. In Advanced Technologies for Solar Photovoltaics Energy Systems; Springer: Cham, Switzerland, 2021; pp. 253–284. [Google Scholar]
- Chen, W.; Liu, B.; Nazir, M.S.; Abdalla, A.N.; Mohamed, M.A.; Ding, Z.; Bhutta, M.S.; Gul, M. An Energy Storage Assessment: Using Frequency Modulation Approach to Capture Optimal Coordination. Sustainability 2022, 14, 8510. [Google Scholar] [CrossRef]
- Rao, C.; Hajjiah, A.; El-Meligy, M.A.; Sharaf, M.; Soliman, A.T.; Mohamed, M.A. A novel high-gain soft-switching DC-DC converter with improved P&O MPPT for photovoltaic applications. IEEE Access 2021, 9, 58790–58806. [Google Scholar]
- Subudhi, B.; Pradhan, R. A comparative study on maximum power point tracking techniques for photovoltaic power systems. IEEE Trans. Sustain. Energy 2012, 4, 89–98. [Google Scholar] [CrossRef]
- Ali, M.N.; Mahmoud, K.; Lehtonen, M.; Darwish, M.M. An efficient fuzzy-logic based variable-step incremental conductance MPPT method for grid-connected PV systems. IEEE Access 2021, 9, 26420–26430. [Google Scholar] [CrossRef]
- Hanzaei, S.H.; Gorji, S.A.; Ektesabi, M. A scheme-based review of MPPT techniques with respect to input variables including solar irradiance and PV arrays’ temperature. IEEE Access 2020, 8, 182229–182239. [Google Scholar] [CrossRef]
- Bianconi, E.; Calvente, J.; Giral, R.; Mamarelis, E.; Petrone, G.; Ramos-Paja, C.A.; Spagnuolo, G.; Vitelli, M. Perturb and observe MPPT algorithm with a current controller based on the sliding mode. Int. J. Electr. Power Energy Syst. 2013, 44, 346–356. [Google Scholar] [CrossRef]
- Ahmed, J.; Salam, Z. An improved perturb and observe (P&O) maximum power point tracking (MPPT) algorithm for higher efficiency. Appl. Energy 2015, 150, 97–108. [Google Scholar]
- Tafticht, T.; Agbossou, K.; Doumbia, M.; Cheriti, A. An improved maximum power point tracking method for photovoltaic systems. Renew. Energy 2008, 33, 1508–1516. [Google Scholar] [CrossRef]
- Ishaque, K.; Salam, Z.; Lauss, G. The performance of perturb and observe and incremental conductance maximum power point tracking method under dynamic weather conditions. Appl. Energy 2014, 119, 228–236. [Google Scholar] [CrossRef]
- Femia, N.; Petrone, G.; Spagnuolo, G.; Vitelli, M. Optimization of perturb and observe maximum power point tracking method. IEEE Trans. Power Electron. 2005, 20, 963–973. [Google Scholar] [CrossRef]
- Kollimalla, S.K.; Mishra, M.K. A new adaptive P&O MPPT algorithm based on FSCC method for photovoltaic system. In Proceedings of the 2013 International Conference on Circuits, Power and Computing Technologies (ICCPCT), Nagercoil, India, 21–22 March 2013; pp. 406–411. [Google Scholar]
- Kamran, M.; Mudassar, M.; Fazal, M.R.; Asghar, M.U.; Bilal, M.; Asghar, R. Implementation of improved Perturb & Observe MPPT technique with confined search space for standalone photovoltaic system. J. King Saud Univ. Eng. Sci. 2020, 32, 432–441. [Google Scholar]
- Elgendy, M.A.; Zahawi, B.; Atkinson, D.J. Assessment of the incremental conductance maximum power point tracking algorithm. IEEE Trans. Sustain. Energy 2012, 4, 108–117. [Google Scholar] [CrossRef]
- Sayed, M.A.; Mohamed, E.; Ali, A. Maximum power point tracking technique for grid tie PV system. In Proceedings of the 7th International Middle-East Power System Conference, (MEPCON’15), Mansoura, Egypt, 15–17 December 2015; Mansoura University: Mansoura, Egypt, 2015. [Google Scholar]
- Lin, C.-H.; Huang, C.-H.; Du, Y.-C.; Chen, J.-L. Maximum photovoltaic power tracking for the PV array using the fractional-order incremental conductance method. Appl. Energy 2011, 88, 4840–4847. [Google Scholar] [CrossRef]
- Radjai, T.; Rahmani, L.; Mekhilef, S.; Gaubert, J.P. Implementation of a modified incremental conductance MPPT algorithm with direct control based on a fuzzy duty cycle change estimator using dSPACE. Sol. Energy 2014, 110, 325–337. [Google Scholar] [CrossRef]
- Hiyama, T.; Kouzuma, S.; Imakubo, T. Identification of optimal operating point of PV modules using neural network for real time maximum power tracking control. IEEE Trans. Energy Convers. 1995, 10, 360–367. [Google Scholar] [CrossRef]
- Ahmad, J. A fractional open circuit voltage based maximum power point tracker for photovoltaic arrays. In Proceedings of the 2010 2nd International Conference on Software Technology and Engineering, San Juan, PR, USA, 3–5 October 2010; pp. V1-247–V1-250. [Google Scholar]
- Alajmi, B.N.; Ahmed, K.H.; Finney, S.J.; Williams, B.W. Fuzzy-logic-control approach of a modified hill-climbing method for maximum power point in microgrid standalone photovoltaic system. IEEE Trans. Power Electron. 2010, 26, 1022–1030. [Google Scholar] [CrossRef]
- Salam, Z.; Ahmed, J.; Merugu, B.S. The application of soft computing methods for MPPT of PV system: A technological and status review. Appl. Energy 2013, 107, 135–148. [Google Scholar] [CrossRef]
- Rai, A.K.; Kaushika, N.; Singh, B.; Agarwal, N. Simulation model of ANN based maximum power point tracking controller for solar PV system. Sol. Energy Mater. Sol. Cells 2011, 95, 773–778. [Google Scholar] [CrossRef]
- Ali, A.I.; Mohamed, E.E.; Youssef, A.-R. MPPT algorithm for grid-connected photovoltaic generation systems via model predictive controller. In Proceedings of the 2017 Nineteenth International Middle East Power Systems Conference (MEPCON), Cairo, Egypt, 19–21 December 2017; pp. 895–900. [Google Scholar]
- Farhat, M.; Barambones, O.; Sbita, L. Real-time efficiency boosting for PV systems using MPPT based on sliding mode. Energy Procedia 2015, 75, 361–366. [Google Scholar] [CrossRef][Green Version]
- Farhat, M.; Barambones, O.; Sbita, L. A new maximum power point method based on a sliding mode approach for solar energy harvesting. Appl. Energy 2017, 185, 1185–1198. [Google Scholar] [CrossRef]
- Ghassami, A.A.; Sadeghzadeh, S.M.; Soleimani, A. A high performance maximum power point tracker for PV systems. Int. J. Electr. Power Energy Syst. 2013, 53, 237–243. [Google Scholar] [CrossRef]
- Tey, K.S.; Mekhilef, S. Modified incremental conductance MPPT algorithm to mitigate inaccurate responses under fast-changing solar irradiation level. Sol. Energy 2014, 101, 333–342. [Google Scholar] [CrossRef]
- Safari, A.; Mekhilef, S. Implementation of incremental conductance method with direct control. In Proceedings of the TENCON 2011—2011 IEEE Region 10 Conference, Bali, Indonesia, 21–24 November 2011; pp. 944–948. [Google Scholar]
- Liu, F.; Duan, S.; Liu, F.; Liu, B.; Kang, Y. A variable step size INC MPPT method for PV systems. IEEE Trans. Ind. Electron. 2008, 55, 2622–2628. [Google Scholar]
- Yau, H.-T.; Liang, Q.-C.; Hsieh, C.-T. Maximum power point tracking and optimal Li-ion battery charging control for photovoltaic charging system. Comput. Math. Appl. 2012, 64, 822–832. [Google Scholar] [CrossRef][Green Version]
- Zhou, S.; Han, Y.; Yang, P.; Mahmoud, K.; Lehtonen, M.; Darwish, M.M.; Zalhaf, A.S. An optimal network constraint-based joint expansion planning model for modern distribution networks with multi-types intermittent RERs. Renew. Energy 2022, 194, 137–151. [Google Scholar] [CrossRef]
- Al-Gabalawy, M.; Mahmoud, K.; Darwish, M.M.; Dawson, J.A.; Lehtonen, M.; Hosny, N.S. Reliable and robust observer for simultaneously estimating state-of-charge and state-of-health of lifepo4 batteries. Appl. Sci. 2021, 11, 3609. [Google Scholar] [CrossRef]
- Ghoneim, S.S.; Mahmoud, K.; Darwish, M.M. Effective Transmission Congestion Management via Optimal DG Capacity Using Hybrid Swarm Optimization for Contemporary Power System Operations. IEEE Access 2022, 10, 71091–71106. [Google Scholar]
- Ali, A.I.; Sayed, M.A.; Mohamed, E.E. Maximum Power Point Tracking technique applied on partial shaded grid connected PV system. In Proceedings of the 2016 Eighteenth International Middle East Power Systems Conference (MEPCON), Cairo, Egypt, 27–29 December 2016; pp. 656–663. [Google Scholar]
- Diab, M.; Elserougi, A.; Abdel-Khalik, A.; Massoud, A.; Ahmed, S. Modified modulation scheme for photovoltaic fed grid-connected three-phase boost inverter. In Proceedings of the IECON 2013-39th Annual Conference of the IEEE Industrial Electronics Society, Vienna, Austria, 10–13 November 2013; pp. 1735–1740. [Google Scholar]
- Ali, A.I.M.; Takeshita, T.; Sayed, M.A. In depth mathematical-analysis and experimentation of high-power SiC-FET based single-stage three-phase differential-based flyback inverter with practical design issues for grid-tied applications. Int. J. Electr. Power Energy Syst. 2022, 140, 108041. [Google Scholar] [CrossRef]
- Mehrnami, S.; Mazumder, S.K.; Soni, H. Modulation scheme for three-phase differential-mode Ćuk inverter. IEEE Trans. Power Electron. 2015, 31, 2654–2668. [Google Scholar] [CrossRef]
- Darwish, A.; Massoud, A.M.; Holliday, D.; Ahmed, S.; Williams, B. Single-stage three-phase differential-mode buck-boost inverters with continuous input current for PV applications. IEEE Trans. Power Electron. 2016, 31, 8218–8236. [Google Scholar] [CrossRef]
- Ali, A.I.M.; Tuan, C.A.; Takeshita, T.; Sayed, M.A.; Alaas, Z.M. Modular Single-Stage Three-Phase Flyback Differential Inverter for Medium/High-Power Grid Integrated Applications. Sensors 2022, 22, 2064. [Google Scholar] [CrossRef] [PubMed]
- Hammami, M.; Grandi, G. A single-phase multilevel PV generation system with an improved ripple correlation control MPPT algorithm. Energies 2017, 10, 2037. [Google Scholar] [CrossRef]
- Zurbriggen, I.G.; Ordonez, M. PV energy harvesting under extremely fast changing irradiance: State-plane direct MPPT. IEEE Trans. Ind. Electron. 2018, 66, 1852–1861. [Google Scholar] [CrossRef]











| Maximum power, PMPP | 220 (W) |
| MPP Voltage, VMPP | 48.3159 (V) |
| MPP Current, IMPP | 4.54758 (A) |
| Open-circuit voltage, VOC | 59.2618 (V) |
| Short-circuit current, ISC | 5.09261 (A) |
| Temperature, STC | 25 °C |
| Inverter rating, P | 5 kW |
| Input DC-voltage, Vin | 100 V |
| Input-filter, Lin, Cin | 150 µH, 10 µF |
| Input filter-resistance, rin | 4 Ω |
| Grid-voltage (L.L.), E, ω | 200 V, 2 × π × 60 rad/s |
| HFT magnetizing-inductance, Lm | 100 µH |
| HFT primary-resistance, rm | 2 mΩ |
| Output-capacitor, Co | 10 µF |
| HFT leakage-inductance, LLeakage | 2.25 µH |
| HFT turns-ratio, n | 1:1 |
| Grid-inductance, Lg | 4 mH |
| Grid inductor-resistance, rg | 5 mΩ |
| Switching-frequency, FSW | 50 kHz |
| MPPT update frequency | 0.025 ms [43] |
| PI controller-gains, KP, KI | 0.097 A/V, 280 rad·s−1 |
| PV array specifications | Canadian solar module |
| Δd, Δd1, Δd2 | 0.0002, 0.0005, 0.00006 s |
| MPPT Algorithm | Settling Time (s) | Max. Overshoot (%) | ηT (%) |
|---|---|---|---|
| Conventional IncCond | 0.062 | 46.15 | 94.1648 |
| Modified IncCond | 0.035 | 15.38 | 96.4168 |
Publisher’s Note: MDPI stays neutral with regard to jurisdictional claims in published maps and institutional affiliations. |
© 2022 by the authors. Licensee MDPI, Basel, Switzerland. This article is an open access article distributed under the terms and conditions of the Creative Commons Attribution (CC BY) license (https://creativecommons.org/licenses/by/4.0/).
Share and Cite
Ali, A.I.M.; Alaas, Z.M.; Sayed, M.A.; Almalaq, A.; Farah, A.; Mohamed, M.A. An Efficient MPPT Technique-Based Single-Stage Incremental Conductance for Integrated PV Systems Considering Flyback Central-Type PV Inverter. Sustainability 2022, 14, 12105. https://doi.org/10.3390/su141912105
Ali AIM, Alaas ZM, Sayed MA, Almalaq A, Farah A, Mohamed MA. An Efficient MPPT Technique-Based Single-Stage Incremental Conductance for Integrated PV Systems Considering Flyback Central-Type PV Inverter. Sustainability. 2022; 14(19):12105. https://doi.org/10.3390/su141912105
Chicago/Turabian StyleAli, Ahmed Ismail M., Zuhair Muhammed Alaas, Mahmoud A. Sayed, Abdulaziz Almalaq, Anouar Farah, and Mohamed A. Mohamed. 2022. "An Efficient MPPT Technique-Based Single-Stage Incremental Conductance for Integrated PV Systems Considering Flyback Central-Type PV Inverter" Sustainability 14, no. 19: 12105. https://doi.org/10.3390/su141912105
APA StyleAli, A. I. M., Alaas, Z. M., Sayed, M. A., Almalaq, A., Farah, A., & Mohamed, M. A. (2022). An Efficient MPPT Technique-Based Single-Stage Incremental Conductance for Integrated PV Systems Considering Flyback Central-Type PV Inverter. Sustainability, 14(19), 12105. https://doi.org/10.3390/su141912105

