Analysis and Sizing of Charging Stations in Kota City
Abstract
:1. Introduction
2. Methods
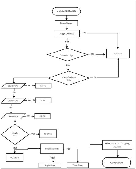
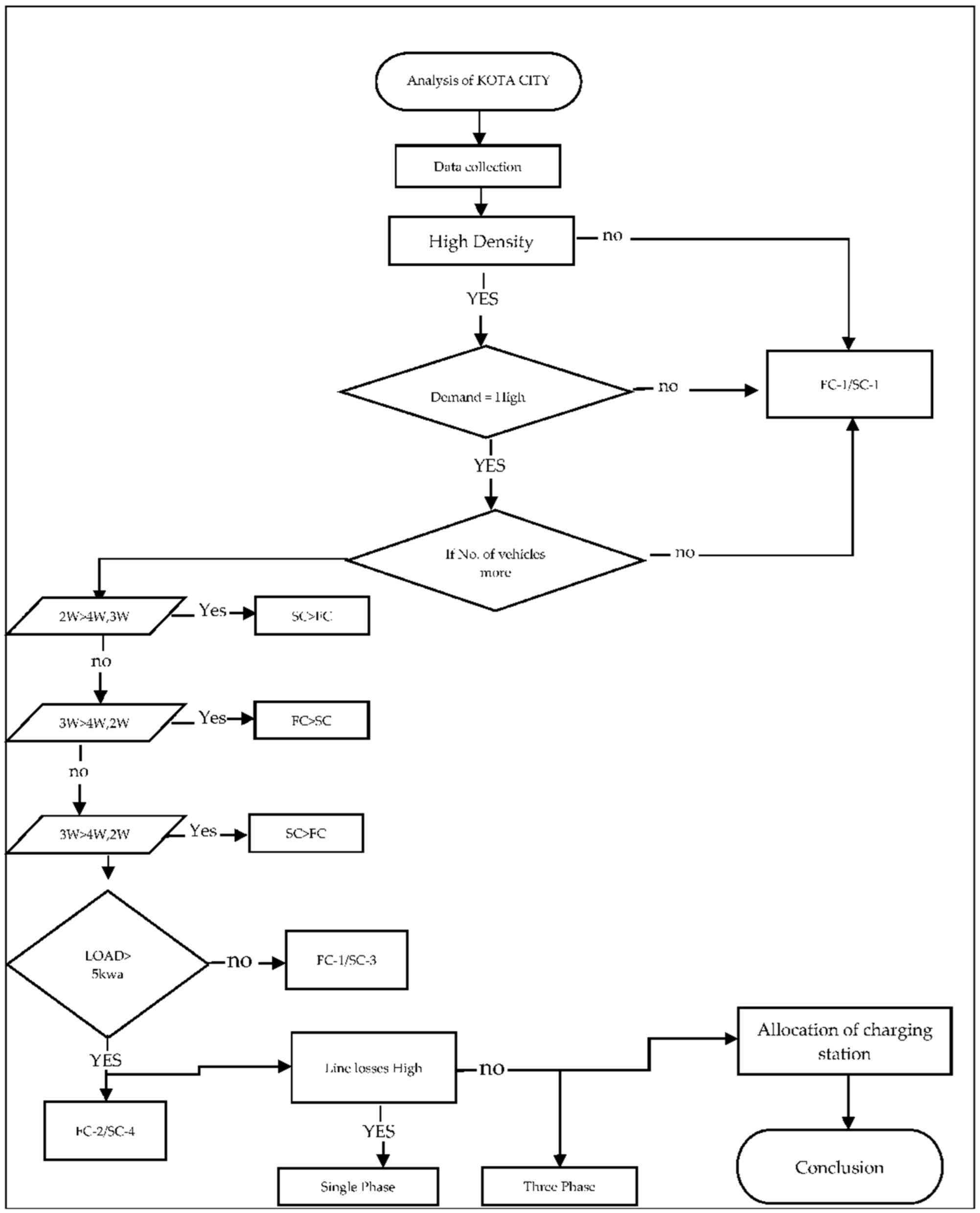
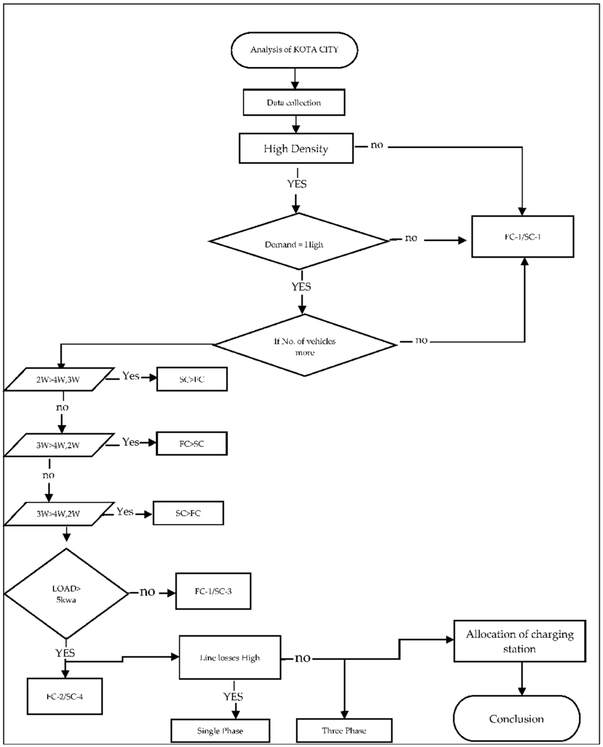
2.1. Layout Approaches for EV Charging Station Optimization
Process Design
2.2. The Mathematical Model of Location and Sizing
2.2.1. Site Survey
2.2.2. Predicting Total Number of Electrical Vehicles
2.2.3. Analyzing Power and Demand of Charging Stations
2.2.4. Analysis the Number of Electric Vehicle Charging Stations
2.2.5. Load Modeling
2.3. Estimation of Cost of Charging Infrastructure
3. Results
4. Conclusions
Author Contributions
Funding
Institutional Review Board Statement
Informed Consent Statement
Data Availability Statement
Acknowledgments
Conflicts of Interest
Nomenclature
| EV | Electric Vehicles |
| PCS | Electric Vehicles Charging Station |
| PM10 | Particulate Matter |
| Density | |
| N | no. of people |
| A | total area in square kilometer |
| total electric vehicles in the region | |
| daily charging time of an electric car | |
| yearly average mileage of an EVs in kilometers | |
| number of driving days per year of an electric vehicle | |
| SD | driving range of an EVs battery in kilometer’s |
| Charge time | |
| Charging Power (kW) | |
| E | Energy stored in a battery, expressed in watt-hours |
| V | voltage of the battery |
| Q | battery capacity, measured in amp-hours |
| possibilityof that n electric vehicles accept charging services | |
| S | the number of charging stations |
| λ | average arriving rate for each charging station |
| time of electric vehicle arriving and departure from one charging station | |
| predicted amounts of electric vehicles | |
| Correction factor with a range ranging from 0 to 1 | |
| Electric vehicle charging power demand (in kVA). | |
| power of a single electric vehicle in kVA. | |
| charging time of an electric vehicle per day | |
| minimum number of Electric Vehicles Charging Station | |
| maximum number of Electric Vehicles Charging Station | |
| charging station’s maximum capacity | |
| charging station’s minimum capacity | |
| planned area’s entire charging demand | |
| number of chargers in charging station | |
| capacity margin | |
| P | charging power of the chargers. |
| K | efficiency of chargers |
| t | effective charging time of the station |
| projected load | |
| LTotal | fundamental total load |
| EV charging station’s capacity | |
| ratio of charging EVs to total EV quantity in statistical likelihood | |
| stands for the average charging power | |
| CB | Capacity of battery placed in EV |
| CT | Time taken for charging EV |
| power demand by an EV | |
| The total power demand for all EVs | |
| Total Harmonic Distortion for current | |
| Total Harmonic Distortion for voltage | |
| SOC | State of Charge |
References
- Khan, W.; Ahmad, F.; Ahmad, A.; Alam, M.S. Feasibility Analysis of Electric Vehicle Charging Infrastructure Deployment in India Synthesis of Polyaniline and Highly Conducting Nanocomposite by In-Situ Polymerization and Its Characterization View Project Wireless Charging of Electric Vehicle View Project. 2017. Available online: https://www.researchgate.net/publication/316472497 (accessed on 8 March 2017).
- Archana, A.N.; Rajeev, T. EV Charging Station Allocation in a Distribution Network Based on Power Quality. In Proceedings of the 2021 IEEE Power and Energy Conference at Illinois (PECI), Urbana, IL, USA, 1–2 April 2021; pp. 1–6. [Google Scholar] [CrossRef]
- Chen, L.; Xu, C.; Song, H.; Jermsittiparsert, K. Optimal sizing and sitting of EVCS in the distribution system using metaheuristics: A case study. Energy Rep. 2021, 7, 208–217. [Google Scholar] [CrossRef]
- Lin, X.; Sun, J.; Ai, S.; Xiong, X.; Wan, Y.; Yang, D. Distribution network planning integrating charging stations of electric vehicle with V2G. Int. J. Electr. Power Energy Syst. 2014, 63, 507–512. [Google Scholar] [CrossRef]
- Teawnarong, A.; Angaphiwatchawal, P.; Sompoh, C.; Chaitusaney, S. Optimal Size of Electric Vehicle Charging Stations in Distribution System with Consideration of Bus Voltage and Line Capacity Limits. In Proceedings of the 2022 19th International Conference on Electrical Engineering/Electronics, Computer, Telecommunications and Information Technology (ECTI-CON), Prachuap Khiri Khan, Thailand, 24–27 May 2022; pp. 1–4. [Google Scholar] [CrossRef]
- Reddy, M.S.K.; Panigrahy, A.K.; Selvajyothi, K. Minimization of Electric Vehicle charging Stations influence on Unbalanced radial distribution system with Optimal Reconfiguration using Particle Swarm Optimization. In Proceedings of the 2021 International Conference on Sustainable Energy and Future Electric Transportation (SEFET), Hyderabad, India, 21–23 January 2021; pp. 1–6. [Google Scholar] [CrossRef]
- Schroeder, A.; Traber, T. The economics of fast charging infrastructure for electric vehicles. Energy Policy 2012, 43, 136–144. [Google Scholar] [CrossRef]
- Chen, Y.; Wei, W.; Zhang, F.; Liu, C.; Meng, C. Design of PV hybrid DC/AC microgrid for electric vehicle charging station. In Proceedings of the 2017 ITEC Asia-Pacific Conference, Harbin, China, 7–10 August 2017; pp. 1–6. [Google Scholar]
- Gabbar, H.A. Requirement Analysis of Fast-Charging Stations; Springer: Cham, Switzerland, 2022. [Google Scholar] [CrossRef]
- Ma, J.; Zhang, L. A deploying method for predicting the size and optimizing the location of an electric vehicle charging stations. Information 2018, 9, 170. [Google Scholar] [CrossRef]
- DISCOM. Charging Infrastructure for Electric Vehicles-Guidelines and Standards-Regarding; DISCOM: Osaka, Japan, 2020. [Google Scholar]
- Cui, Y.; Hu, Z.; Duan, X. Optimal Pricing of Public Electric Vehicle Charging Stations Considering Operations of Coupled Transportation and Power Systems. IEEE Trans. Smart Grid 2021, 12, 3278–3288. [Google Scholar] [CrossRef]
- Alkawsi, G.; Baashar, Y.; Abbas, U.D.; Alkahtani, A.A.; Tiong, S.K. Review of Renewable Energy-Based Charging Infrastructure for Electric Vehicles. Appl. Sci. 2021, 11, 3847. [Google Scholar] [CrossRef]
- Varghese, S.; Joos, G.; Ali, S.Q. Load Management Strategy for DC Fast Charging Stations. In Proceedings of the 2021 IEEE Energy Conversion Congress and Exposition (ECCE), Vancouver, BC, Canada, 10–14 October 2021; pp. 1620–1626. [Google Scholar] [CrossRef]
- Garcia-Villalobos, J.; Zamora, I.; San Martin, J.I.; Asensio, F.J.; Aperribay, V. Plug-in electric vehicles in electric distribution networks: A review of smart charging approaches. Renew. Sustain. Energy Rev. 2014, 38, 717–731. [Google Scholar] [CrossRef]
- Madathodika, A.; Shareef, H.; Achikkulath, P. Optimal Fast Charging Station Development Model Using Real Time Traffic Information. 2022. Available online: https://www.researchgate.net/publication/361137069_Optimal_Fast_Charging_Station_Development_Model_Using_Real_Time_Traffic_Information (accessed on 7 June 2022).
- Machiels, N.; Leemput, N.; Van Roy, J.; Geth, F.; Driesen, J. Design criteria for electric vehicle fast charge infrastructure based on Flemish mobility behavior. IEEE Trans. Smart Grid 2014, 5, 320–327. [Google Scholar] [CrossRef]
- Araújo, D.N.; Araujo, A.P.V.G.; Vasconcelos, A.S.M.; Castro, J.F.D.C.; Junior, W.D.A.S.; De Medeiros, L.H.A.; Da Conceicao, J.B.R.; Ji, T. Optimum Design of On-Grid PV-BESS for Fast Electric Vehicle Charging Station in Brazil. In Proceedings of the 2021 IEEE PES Innovative Smart Grid Technologies Conference—Latin America (ISGT Latin America), Virtual Event, 15–17 September 2021; pp. 1–5. [Google Scholar] [CrossRef]
- Ugirumurera, J.; Haas, Z.J. Optimal capacity sizing for completely green charging systems for electric vehicles. IEEE Trans. Transp. Electrif. 2017, 3, 565–577. [Google Scholar] [CrossRef]
- You, P.; Yang, Z. Efficient optimal scheduling of charging station with multiple electric vehicles via V2V. In Proceedings of the 2014 IEEE International Conference on Smart Grid Communications, Venice, Italy, 3–6 November 2014; pp. 716–721. [Google Scholar]
- Chartsuk, N.; Marungsri, B. Optimal fast charging station for Electric Vehicles (EVs) in Muang District, Nakhon Ratchasima, Thailand. GMSARN Int. J. 2019, 13, 26–35. [Google Scholar]
- Leone, C.; Longo, M.; Fernández-Ramírez, L. Optimal Size of a Smart Ultra-Fast Charging Station. Electronics 2021, 10, 2887. [Google Scholar] [CrossRef]
- Lokhandwala, M.; Cai, H. Siting charging stations for electric vehicle adoption in shared autonomous fleets. Transp. Res. Part D Transp. Environ. 2020, 80, 102231. [Google Scholar] [CrossRef]
- Tayyab, M.; Helm, S.; Hauer, I.; da Silva, L.N. New sizing methodology of energy storage and PV systems for electric vehicle charging stations considering voltage compensation in a low voltage grid. NEIS 2021. In Proceedings of the Conference on Sustainable Energy Supply and Energy Storage Systems, Hamburg, Germany, 13–14 September 2021; pp. 1–6. [Google Scholar]
- Abbasi, M.H.; Zhang, J. Joint Optimization of Electric Vehicle Fast Charging and DC Fast Charging Station. In Proceedings of the 2021 International Conference on Electrical, Computer and Energy Technologies (ICECET), Cape Town, South Africa, 9–10 December 2021; pp. 1–6. [Google Scholar] [CrossRef]
- Zechun, H.U. Optimal Siting and Sizing of Electric Vehicle Charging Stations; IEEE: Piscataway, NJ, USA, 2020. [Google Scholar]
- Zhu, Z.; Gao, Z.; Zheng, J.; Du, H. Charging Station Planning for Plug-In Electric Vehicles. J. Syst. Sci. Syst. Eng. 2018, 27, 24–45. [Google Scholar] [CrossRef]
- Abdullah, H.M.; Gastli, A.; Ben-Brahim, L.; Mohammed, S.O. Planning and Optimizing Electric-Vehicle Charging Infrastructure Through System Dynamics. IEEE Access 2022, 10, 17495–17514. [Google Scholar] [CrossRef]
- Ma, T.-Y.; Xie, S. Optimal fast charging station locations for electric ridesharing with vehicle-charging station assignment. Transp. Res. Part D Transp. Environ. 2021, 90, 102682. [Google Scholar] [CrossRef]
- Khaksari, A.; Tsaousoglou, G.; Makris, P.; Steriotis, K.; Efthymiopoulos, N.; Varvarigos, E. Sizing of electric vehicle charging stations with smart charging capabilities and quality of service requirements. Sustain. Cities Soc. 2021, 70, 102872. [Google Scholar] [CrossRef]
- Ge, S.; Feng, L.; Liu, H. The Planning of Electric Vehicle Charging Station Based on Grid Partition Method. 2019. Available online: https://www.sciencedirect.com/science/article/pii/S1876610219300803 (accessed on 15 March 2019).
- Goswami, R.; Tripathi, G.C. Augmentation of charging infrastructure for electric vehicles growth in India Augmentation of charging infrastructure for electric vehicles. Int. J. Electr. Hybrid Veh. 2020, 12, 44–58. [Google Scholar] [CrossRef]









| Charger Type | Charger Connectors | Rated Voltage (V) | No. of Charging Points/No. of Connector Guns (CG) |
|---|---|---|---|
| Fast | CCS (min 50 kW) | 200–1000 | 1/1CG |
| CHAdeMO (min 50 kW) | 200–1000 | 1/1CG | |
| Type-2 AC (min 22 kW) | 380–480 | 1/1CG | |
| Slow | Bharat DC-001 (15 kW) | 72–200 | 1/1CG |
| Bharat AC-001 (10 kW) | 230 | 3/3CG of 3.3 kW each |
| S.NO | Type of EVS | Model | Battery Capacity | Travel Range | Recharge Time |
|---|---|---|---|---|---|
| 1 | Four-wheelers | Tata Nexon EV | 30.2 kWh | 312 km | 65 min (FC) |
| 2 | MG ZS EV | 44.5 kWh | 340 km | 50 min (FC) 6–8 h (SC) | |
| 3 | Tata Tigor EV | 30 kWh | 142 km | 90 min (FC) 6 h (SC) | |
| 4 | Hyundai Kona EV | 39.2 kWh | 452 km | 57 min (FC) 6 h (SC) | |
| 5 | Mahindra e2oPlus | 10.08 kWh | 99.9 km | 75 min (FC) 6 h (SC) | |
| 6 | Three Wheelers | Mahindra e-Verito | 21.2 kWh | 140 km | 1.45 h (FC) |
| 7 | Mahindra TREO(AUTO) | 7.37 kWh | 130 km | 3 h (SC) | |
| 8 | Two Wheelers | Revolt RV400 | 3.2 kWh | 80–150 km | 4.5 h (SC) |
| 9 | TVS iQube | 4.5 kWh | 75 km | 5 h (SC) | |
| 10 | Bajaj Chetak | 3 kWh | 85–95 km | 5 h (SC) | |
| 11 | Ola S1/S1 Pro | 2.98–3.97 kWh | 121–181 km | 6.5 h (SC) | |
| 12 | Pure EV Epluto 7G | 2.5 kWh | 90–120 km | 4 h (SC) | |
| 13 | Hero Photon HX | 1.8 kWh | 80 km | 5 h (SC) |
| Year | Population of R.K Puram Area | Total No. of Vehicles | Foreseen No. of EVs |
|---|---|---|---|
| 2022 | 11,881 | 5324 | 480 |
| 2024 | 12,560 | 5628 | 533 |
| 2026 | 13,214 | 5921 | 967 |
| 2028 | 13,856 | 6208 | 1492 |
| 2030 | 14,498 | 6496 | 1948 |
| Vehicle Categories | No. of EVs in R.K Puram (2022) | Calculated No. of EVs in R.K Puram (2030) | Slow Charging | Fast Charging | EVS Sale Ratio in Market (%) |
|---|---|---|---|---|---|
| TWO wheelers | 729 | 1480 | Y | N | 76% |
| THREE wheelers | 212 | 429 | Y | N | 22% |
| Four wheelers | 18 | 39 | Y | Y | 2% |
| TOTAL | 959 | 1948 | Out of 100% |
| Average Battery Charging Time | |||||
|---|---|---|---|---|---|
| S.NO | Type of EVS | Average Battery Capacity | Average Travel Range | Fast Charger | Slow Charger |
| 1 | 4 W | 31.4 kWh | 270 km | 67 min. | 6 h 25 min |
| 2 | 3 w | 15 kWh | 135 km | 1.45 hrs. | 3 h |
| 3 | 2 W | 3 kWh | 100 km | 20 min. | 5 h |
| EVCS Location NO. | No. of Fast Charging Guns/Points | No. of Slow Charging Guns/Points | Total No. of Charger Slots | Capacity |
|---|---|---|---|---|
| 1 | 1CG (min 50 kW) | 4CG (min 3.3 kW each) | 5 | 63.2 kW |
| 2 | 1CG (min 50 kW) | 4CG (min 3.3 kW each) | 5 | 63.2 kW |
| 3 | 1CG (min 50 kW) | 4CG (min 3.3 kW each) | 5 | 63.2 kW |
| 4 | 1CG (min 50 kW) | 4CG (min 3.3 kW each) | 5 | 63.2 kW |
| 5 | 1CG (min 50 kW) | 4CG (min 3.3 kW each) | 5 | 63.2 kW |
| 6 | 1CG (min 50 kW) | 4CG (min 3.3 kW each) | 5 | 63.2 kW |
| 7 | 1CG (min 50 kW) | 4CG (min 3.3 kW each) | 5 | 63.2 kW |
| 8 | 1CG (min 50 kW) | 4CG (min 3.3 kW each) | 5 | 63.2 kW |
| 9 | 1CG (min 50 kW) | 4CG (min 3.3 kW each) | 5 | 63.2 kW |
| 10 | 1CG (min 50 kW) | 4CG (min 3.3 kW each) | 5 | 63.2 kW |
| A | 2CG (min 50 kW) | 2CG (min 15 kW each) | 4 | 130 kW |
| B | 2CG (min 50 kW) | 2CG (min 15 kW) | 4 | 130 kW |
| C | 2CG (min 50 kW) | 2CG (min 15 kW) | 4 | 130 kW |
| TOTAL | 16CG | 46CG | 62 | 1022 kW |
Publisher’s Note: MDPI stays neutral with regard to jurisdictional claims in published maps and institutional affiliations. |
© 2022 by the authors. Licensee MDPI, Basel, Switzerland. This article is an open access article distributed under the terms and conditions of the Creative Commons Attribution (CC BY) license (https://creativecommons.org/licenses/by/4.0/).
Share and Cite
Verma, R.; Sharma, S.K.; Singh, P.; Bhutto, J.K.; Alharbi, A.R.A. Analysis and Sizing of Charging Stations in Kota City. Sustainability 2022, 14, 11759. https://doi.org/10.3390/su141811759
Verma R, Sharma SK, Singh P, Bhutto JK, Alharbi ARA. Analysis and Sizing of Charging Stations in Kota City. Sustainability. 2022; 14(18):11759. https://doi.org/10.3390/su141811759
Chicago/Turabian StyleVerma, Rohan, Santosh Kumar Sharma, Pushpendra Singh, Javed Khan Bhutto, and Abdul Rahman Abdullah Alharbi. 2022. "Analysis and Sizing of Charging Stations in Kota City" Sustainability 14, no. 18: 11759. https://doi.org/10.3390/su141811759
APA StyleVerma, R., Sharma, S. K., Singh, P., Bhutto, J. K., & Alharbi, A. R. A. (2022). Analysis and Sizing of Charging Stations in Kota City. Sustainability, 14(18), 11759. https://doi.org/10.3390/su141811759

