Quality of Education and Science in the Context of Sustainable Development Goals—From Millennium Goals to Agenda 2030: Factors of Innovation Activity and Socio-Economic Impact
Abstract
:1. Introduction
2. Literature Review
3. Methods
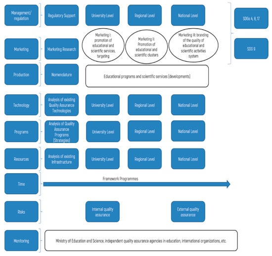
4. Results
- “Green” zone: place 1–20 in the rating;
- “Yellow” zone: place 21–40 in the rating;
- “Orange” zone: place 41–60 in the rating;
- “Red” zone: place 61+ in the rating.
- Rating selection.
- Normalization of the rating indicator value (to 1 or to 100%).
- Introduction of the weighting coefficient for selected rating.
- Calculation of a complex indicator of success using the formula:
- ●
- Option 1 (considering the influence of each rating on the final result as equal): the arithmetic means of the numerical rating indicators reduced to one;
- ●
- Option 2 (considering the influence of each rating on the final result as unequal): the sum of the products of the given rating indicator and the weight of the particular rating with the total sum of weight coefficients equal to one.
5. Discussion
6. Conclusions
Author Contributions
Funding
Institutional Review Board Statement
Informed Consent Statement
Data Availability Statement
Acknowledgments
Conflicts of Interest
References
- IUCN. World Conservation Strategy: Living Resource Conservation for Sustainable Development. Environment & Society Portal. 2016. Available online: https://www.environmentandsociety.org (accessed on 25 July 2022).
- UN & UN General Assembly. Transforming Our World: The 2030 Agenda for Sustainable Development; UN & UN General Assembly: New York, NY, USA, 2015. [Google Scholar]
- Vasilyeva, T.; Kuzmenko, O.; Bozhenko, V.; Kolotilina, O. Assessing the dynamics of bifurcation transformations in the economy. SHS Web Conf. 2019, 65, 04006. [Google Scholar] [CrossRef]
- Migala-Warchol, A.; Pasternak-Malicka, M. Living standards of EU countries’ residents: Impact of education and innovation. Mark. Manag. Innov. 2018, 4, 307–315. [Google Scholar] [CrossRef]
- Novikov, V.V. Digitalization of economy and education: Path to business leadership and national security. Bus. Ethics Leadersh. 2021, 5, 147–155. [Google Scholar] [CrossRef]
- Kendiukhov, I.; Tvaronavičienė, M. Managing innovations in sustainable economic growth. Mark. Manag. Innov. 2017, 3, 33–42. [Google Scholar] [CrossRef]
- Vasilyeva, T.; Bilan, S.; Bagmet, K.; Seliga, R. Institutional development gap in the social sector: Cross-country analysis. Econ. Sociol. 2020, 13, 271–294. [Google Scholar] [CrossRef] [PubMed]
- Mazurkiewicz, M.; Liuta, O.; Kyrychenko, K. Internal quality assurance system for the higher education: Experience of Ukraine and Poland. Bus. Ethics Leadersh. 2017, 1, 74–83. [Google Scholar] [CrossRef]
- Lyeonov, S.; Vasilyeva, T.; Bilan, Y.; Bagmet, K. Convergence of the institutional quality of the social sector: The path to inclusive growth. Int. J. Trade Glob. Mark. 2021, 14, 272–291. [Google Scholar] [CrossRef]
- Vorontsova, A.; Lyeonov, S.; Vasylieva, T.; Artyukhov, A. Innovations in the financing of lifelong learning system: Expenditure optimization model. Mark. Manag. Innov. 2018, 2, 218–231. [Google Scholar] [CrossRef]
- Koziuk, V.; Dluhopolskyi, O.; Hayda, Y.; Klapkiv, Y. Does education quality drive ecological performance? Case of high and low developed countries. Glob. J. Environ. Sci. Manag. 2019, 5, 22–32. [Google Scholar]
- Didenko, I.; Paucz-Olszewska, J.; Lyeonov, S.; Ostrowska-Dankiewicz, A.; Ciekanowski, Z. Social safety and behavioural aspects of populations financial inclusion: A multicounty analysis. J. Int. Stud. 2020, 13, 347–359. [Google Scholar] [CrossRef]
- Busquets, P.; Segalas, J.; Gomera, A.; Antúnez, M.; Ruiz-Morales, J.; Albareda-Tiana, S.; Miñano, R. Sustainability Education in the Spanish Higher Education System: Faculty Practice, Concerns and Needs. Sustainability 2021, 13, 8389. [Google Scholar] [CrossRef]
- Pálsdóttir, A.; Jóhannsdóttir, L. Signs of the United Nations SDGs in University Curriculum: The Case of the University of Iceland. Sustainability 2021, 13, 8958. [Google Scholar] [CrossRef]
- Dźwigoł, H. Leadership in the research: Determinants of quality, standards and best practices. Bus. Ethics Leadersh. 2021, 5, 45–56. [Google Scholar] [CrossRef]
- Lyeonov, S.; Liuta, O. Actual problems of finance teaching in Ukraine in the post-crisis period. In The Financial Crisis; Azarmi, T., Amann, W., Eds.; Springer International Publishing: Berlin/Heidelberg, Germany, 2016; pp. 145–152. [Google Scholar]
- Moskovicz, A. Post-pandemic scenario for university start-up accelerators. Financ. Mark. Inst. Risks 2021, 5, 52–57. [Google Scholar]
- Vasilieva, T.; Lieonov, S.; Makarenko, I.; Sirkovska, N. Sustainability information disclosure as an instrument of marketing communication with stakeholders: Markets, social and economic aspects. Mark. Manag. Innov. 2017, 4, 350–357. [Google Scholar] [CrossRef]
- Gomera, A.; de Toro, A.; Aguilar, J.E.; Guijarro, C.; Antúnez, M.; Vaquero-Abellán, M. Combining management, education and participation for the transformation of universities towards sustainability: The Trébol Programme. Sustainability 2021, 13, 5959. [Google Scholar] [CrossRef]
- Artyukhov, A.; Volk, I.; Vasylieva, T.; Lyeonov, S. The role of the university in achieving SDGs 4 and 7: A Ukrainian case. E3S Web Conf. 2021, 250, 04006. [Google Scholar] [CrossRef]
- Bilan, Y.; Vasilyeva, T.; Kryklii, O.; Shilimbetova, G. The creative industry as a factor in the development of the economy: Dissemination of European experience in the countries with economies in transition. Creat. Stud. 2019, 12, 75–101. [Google Scholar] [CrossRef]
- Vorontsova, A.; Vasylieva, T.; Bilan, Y.; Ostasz, G.; Mayboroda, T. The influence of state regulation of education for achieving the sustainable development goals: Case study of Central and Eastern European countries. Adm. Si Manag. Public 2020, 34, 6–26. [Google Scholar] [CrossRef]
- Li, Y.; Gao, W.; Huang, S.; Wang, R.; Yan, W.; Gevorgian, V.; Gao, D.W. Data-driven optimal control strategy for virtual synchronous generator via deep reinforcement learning approach. J. Mod. Power Syst. Clean Energy 2021, 9, 919–929. [Google Scholar] [CrossRef]
- Huang, W.; Zhang, X.; Li, K.; Zhang, N.; Strbac, G.; Kang, C. Resilience oriented planning of urban multi-energy systems with generalized energy storage sources. IEEE Trans. Power Syst. 2022, 37, 2906–2918. [Google Scholar] [CrossRef]
- Yang, X.; Cai, B.; Xue, Y. Review on optimization of nuclear power development: A cyber-physical-social system in energy perspective. J. Mod. Power Syst. Clean Energy 2022, 10, 547–561. [Google Scholar] [CrossRef]
- Dluhopolskyi, O.; Brych, V.; Borysiak, O.; Fedirko, M.; Dziubanovska, N. Modeling the environmental and economic effect of value added created in the energy service market. Polityka Energetyczna—Energy Policy J. 2021, 24, 153–168. [Google Scholar] [CrossRef]
- Brych, V.; Zatonatska, T.; Dluhopolskyi, O.; Borysiak, O.; Vakun, O. Estimating the efficiency of the green energy services’ marketing management based on segmentation. Mark. Manag. Innov. 2021, 3, 188–198. [Google Scholar] [CrossRef]
- Eliades, F.; Doula, M.K.; Papamichael, I.; Vardopoulos, I.; Voukkali, I.; Zorpas, A.A. Carving out a niche in the sustainability confluence for environmental education centers in Cyprus and Greece. Sustainability 2022, 14, 8368. [Google Scholar] [CrossRef]
- D’Adamo, I.; Gastaldi, M.; Ioppolo, G.; Morone, P. An analysis of Sustainable Development Goals in Italian cities: Performance measurements and policy implications. Land Use Policy 2022, 120, 106278. [Google Scholar] [CrossRef]
- Kavouras, S.; Vardopoulos, I.; Mitoula, R.; Zorpas, A.A.; Kaldis, P. Occupational health and safety scope significance in achieving sustainability. Sustainability 2022, 14, 2424. [Google Scholar] [CrossRef]
- Symeonides, D.; Loizia, P.; Zorpas, A.A. Tire waste management system in Cyprus in the framework of circular economy strategy. Environ. Sci. Pollut. Res. 2019, 26, 35445–35460. [Google Scholar] [CrossRef]
- UNESCO Projections. 2019. Available online: https://en.unesco.org/gem-report/taxonomy/term/210 (accessed on 25 July 2022).
- Farnia, L. Statistics on Sustainable Development Goals in Europe What Should Be Done and What Can Be Actually Done? 2021. Available online: https://unece.org/fileadmin/DAM/stats/documents (accessed on 25 July 2022).
- United Nations Millennium Summit. UN, Department of Public Information. United Nations Millennium Declaration 2000. Available online: https://www.ohchr.org/en/instruments-mechanisms/instruments/united-nations-millennium-declaration (accessed on 25 July 2022).
- Universitas 21. Ranking of National Higher Education Systems 2020. Available online: https://universitas21.com/rankings (accessed on 25 July 2022).






| SDGs | Impact, % |
|---|---|
| Goal 16: peace, justice, and strong institutions | 10.84 |
| Goal 4: quality education | 9.30 |
| Goal 5: gender equality | 9.06 |
| Goal 9: industry, innovation, and infrastructure | 9.01 |
| Goal 8: decent work and economic growth | 8.95 |
| Goal 7: affordable and clean energy | 8.77 |
| Goal 12: responsible consumption and production | 8.62 |
| Goal 13: climate action | 7.30 |
| Goal 1: no poverty | 6.42 |
| Goal 10: reduced inequality | 6.34 |
| Goal 6: clean water and sanitation | 5.53 |
| Goal 2: zero hunger (no hunger) | 5.43 |
| Goal 11: sustainable cities and communities | 2.11 |
| Goal 17: partnership for the goals | 0.98 |
| Goal 13: climate action | 0.92 |
| Goal 15: life on land | 0.43 |
| Rating | Rating 1 | Rating 2 | Rating 3 | Rating 4 | Rating 5 | Rating 6 | Rating 7 | Rating 8 | |
|---|---|---|---|---|---|---|---|---|---|
| Country | |||||||||
| Finland | 1 | 25 | 8 | 3 | 11 | 11 | 4 | 3 | |
| Sweden | 2 | 17 | 5 | 5 | 7 | 6 | 10 | 3 | |
| Denmark | 3 | 24 | 3 | 2 | 10 | 3 | 9 | 1 | |
| Germany | 4 | 27 | 16 | 11 | 6 | 12 | 1 | 9 | |
| Belgium | 5 | 26 | 13 | 16 | 14 | 13 | 13 | 15 | |
| Austria | 6 | 16 | 12 | 15 | 18 | 9 | 24 | 15 | |
| Norway | 7 | 11 | 11 | 1 | 1 | - | 2 | 7 | |
| France | 8 | 5 | 17 | 18 | 26 | 19 | 41 | 23 | |
| Slovenia | 9 | 29 | 28 | 22 | 22 | 33 | 12 | 35 | |
| Estonia | 10 | 43 | - | 24 | 29 | 34 | 21 | 17 | |
| Ukraine | 36 | 100 | 36 | 63 | 74 | 130 | 47 | 117 | |
| Poland | 15 | 39 | 32 | 31 | 35 | 55 | 23 | 45 | |
| Romania | 39 | 67 | 44 | 45 | 49 | 63 | 58 | 69 | |
| Rating Legend | |||||||||
| Rating 1 | 2021 SDG Index | ||||||||
| Rating 2 | World Health Organization: Healthy Life Expectancy Index 2018 | ||||||||
| Rating 3 | U21 Ranking of National Higher Education Systems | ||||||||
| Rating 4 | Social Progress Index 2020 | ||||||||
| Rating 5 | Human Development Index 2020 | ||||||||
| Rating 6 | Gross National Income per Capita 2020 | ||||||||
| Rating 7 | United Nations Development Programme: Education Index 2020 | ||||||||
| Rating 8 | Transparency International: Corruption Perceptions Index 2020 | ||||||||
Publisher’s Note: MDPI stays neutral with regard to jurisdictional claims in published maps and institutional affiliations. |
© 2022 by the authors. Licensee MDPI, Basel, Switzerland. This article is an open access article distributed under the terms and conditions of the Creative Commons Attribution (CC BY) license (https://creativecommons.org/licenses/by/4.0/).
Share and Cite
Artyukhov, A.; Volk, I.; Surowiec, A.; Skrzypek-Ahmed, S.; Bliumska-Danko, K.; Dluhopolskyi, O.; Shablystyi, V. Quality of Education and Science in the Context of Sustainable Development Goals—From Millennium Goals to Agenda 2030: Factors of Innovation Activity and Socio-Economic Impact. Sustainability 2022, 14, 11468. https://doi.org/10.3390/su141811468
Artyukhov A, Volk I, Surowiec A, Skrzypek-Ahmed S, Bliumska-Danko K, Dluhopolskyi O, Shablystyi V. Quality of Education and Science in the Context of Sustainable Development Goals—From Millennium Goals to Agenda 2030: Factors of Innovation Activity and Socio-Economic Impact. Sustainability. 2022; 14(18):11468. https://doi.org/10.3390/su141811468
Chicago/Turabian StyleArtyukhov, Artem, Iurii Volk, Agnieszka Surowiec, Sylwia Skrzypek-Ahmed, Kseniia Bliumska-Danko, Oleksandr Dluhopolskyi, and Volodymyr Shablystyi. 2022. "Quality of Education and Science in the Context of Sustainable Development Goals—From Millennium Goals to Agenda 2030: Factors of Innovation Activity and Socio-Economic Impact" Sustainability 14, no. 18: 11468. https://doi.org/10.3390/su141811468
APA StyleArtyukhov, A., Volk, I., Surowiec, A., Skrzypek-Ahmed, S., Bliumska-Danko, K., Dluhopolskyi, O., & Shablystyi, V. (2022). Quality of Education and Science in the Context of Sustainable Development Goals—From Millennium Goals to Agenda 2030: Factors of Innovation Activity and Socio-Economic Impact. Sustainability, 14(18), 11468. https://doi.org/10.3390/su141811468

