Highlights
What are the main findings?
- Framework for SDG-related target settings in transport infrastructure projects.
- Application of the framework promotes sustainability awareness and discussions.
- This and the performance follow-up ability contribute to a learning process.
- Drivers and barriers found at national, municipal and actor levels.
- Drivers and barriers change with new or harder regulations and requirements.
What is the implication of the main finding?
- Improved sustainability awareness in infrastructure planning, design, construction, and maintenance.
- This contributes to improved sustainable infrastructure development.
- The Swedish Transport Administration’s request for using the framework and its applicability will contribute to the sustainable development of the road and railway infrastructure.
- Overcoming the barriers to applying the framework will improve sustainable infrastructure development in urban contexts.
Abstract
To fulfil the global sustainable development goals (SDGs), achieving sustainable development is becoming urgent, not least in the transportation sector. In response to this, the sustainability framework Sustainability National Road Administrations (SUNRA) was developed to contribute to improving the sustainability performance of national road administrations across Europe. In the present study, the framework has been tested, applied and further developed to be applicable for target setting and follow-up at the project level at both the Swedish Transport Administration (STA) and at municipal levels. The aim was a framework relevant for investment, re-investments, maintenance and operation projects and also to make it more user applicable. The study also investigated how the framework can contribute to sustainability, identified drivers and barriers for applying the framework and examined whether the framework can be applied and adapted to projects of different complexities. The adaptations and developments were done in collaboration between researchers and practitioners. The results show that the framework could easily be used and adapted for investment, re-investment, maintenance and operation projects in the planning stage, as well as for small municipal establishments, construction or reconstruction of residential areas and frequent maintenance. The framework contributes to increased awareness on sustainability, and it provides a common structure and transparency on how infrastructure project goals/targets are set and fulfilled. The framework can also be applied to follow the fulfilment of the goals/targets and thereby adapt the project to better fulfil the goals. Identified barriers include the lack of obligations and lack of experience in using sustainability frameworks.
1. Introduction
The transportation system plays a very important role in our everyday life and is crucial for achieving several of the global sustainable development goals (SDGs). For example, transportation is crucial to reach goals eight and nine: “Promote sustained, inclusive and sustainable economic growth, full and productive employment and decent work for all” and “Build resilient infrastructure, promote inclusive and sustainable industrialization and foster innovation”. Accordingly, there are numerous direct and indirect effects on society and the environment, both positive and negative, which imply that the impact on sustainable development from the transport sector over time is highly complex [1]. Currently, the design and utilization of the transport sector counteract the goal of achieving the SDGs, including negative impacts on health due to noise [2], emissions to air [3] and storm water [4,5] and reductions in biodiversity [6,7], as well as contributing more than 20% to global greenhouse gas emissions [8]. At the same time, population growth, especially in cities, will set new demands and cause higher pressure on both resources and the use of space [9,10,11]. Furthermore, there is a common understanding of some aspects of sustainability but not in their entirety, and thus it is difficult to improve overall performance [12]. Therefore, to contribute to the achievement of the SDGs, there is a need to make changes in the planning and management of transportation infrastructures.
Transport infrastructure projects involve planning, design, construction, operation and end-of-life phases, and each phase requires interaction among certain stakeholders for the implementation of best practices [13]. Each of those steps will impact social, economic and environmental systems, such as resource use, CO2 emissions and access limitations. To assess the sustainability impacts of projects related to transportation infrastructure, various methodologies and tools for rating sustainability have been developed and become popular during the last decade. These tools are accompanied by clear action steps relating to the sustainability objectives, thereby making it possible to track and rate sustainability for transportation systems [14]. Potentially varying in scope and complexity, they are aimed at being compatible with current regulations and being above and beyond existing minimum regulatory requirements [15].
Bueno et al. [16] identified and reviewed several tools and classified them into three different approaches: project appraisal methods for decision-making, techniques for impact assessment and sustainability assessment methodologies. The sustainability assessment methodologies approach is an ex-post project evaluation aimed at assessing full accounts of project impacts based on best practices [17] that, according to Bueno et al. [16], can be divided into (i) rating systems and certification, and (ii) frameworks, models and guidelines. According to Cencorij et al. [18], the strength of rating systems is that they are quantitative, comprehensive and often holistic, and they offer guidance for incorporating the best sustainability practices. Furthermore, Singh et al. [19] mention that the methods are based on scientific rules and statistical models.
Bueno et al. [16] found one weakness of rating tools to be that the weights (points or credits) of similar categories (e.g., environmental impact and technological aspects, such as function and complexity) show high variation across different rating systems. This is related to the conclusion by Cencorij et al. [18] that the selection of indicators, criteria and weights may need to be case specific, and once defined it is necessary to decide whether the assessed categories are relevant for the specific case [19]. Moreover, a major disadvantage with available tools is a frequent lack of transparency [16]. Accordingly, there is a need to integrate sustainability principles in transportation infrastructure projects transparently and to translate the SDGs into concrete and specific project objectives and targets [12]. Moreover, monitoring and follow-up promote exchanges of best practices and learning [20], as well as identifying new and emerging issues [21]. The follow-up is also important to show the movement towards the goals, hence contributing to the implementation of the SDGs [12]. As a response to this, the framework SUNRA (Sustainability National Road Administrations) was developed with the aim to be used in road projects to set the level of ambition regarding several aspects intended to represent the social, environmental and economic pillars of sustainable development [22]. It included three interconnected frameworks: Framework 1 helps national road administrations to define sustainability considerations at a strategic level, considering the level of influence they have, defining a commitment and an implementation approach; Framework 2 was developed for being used to identify strategic sustainability metrics and performance levels applicable to the organizational program and project level; and Framework 3 was developed as a project level tool for scoping project level sustainability topics, setting appropriate targets, selecting indicators and recording results [23]. Framework 3 is a spreadsheet-based tool that provides both the ability to set the ambition and to monitor a project’s performance regarding various sustainability aspects.
The Swedish Transport and Road Administration (STA) has developed its own version of the SUNRA Framework 3 (Sustainability National Road Administrations) [22], i.e., a “Swedish SUNRA”. The Swedish version of the framework is aimed at planners, project managers, consultants and entrepreneurs who can then set relevant and concrete project-specific objectives and targets in STA projects in a transparent way. It includes three steps: (1) scoping, in which a selection of which aspects to consider within the specific project is done through scoping questions; (2) for each of the considered aspects, measurable targets and indicators are set; (3) performance is then monitored in relation to the set targets. The framework was previously tested on pilot projects applied within the STA [1]. The strength of the framework was to enable the performers to bring sustainable development aspects into the specific project planning and performing process. However, the use of the framework was perceived as another onerous administrative task and not always perceived as commensurate with the benefits. There was also a request for a description of the purpose of the framework and in what part of the project process it should be applied. Further, there was a lack of clarity of the definitions and terminology, which is confusing the users, as well as being unnecessarily time-consuming. Moreover, guidance on potential indicators and targets was requested by practitioners within, and consultants working for, the STA.
A major problem with all sustainability tools available for road and rail projects is that they are often not used in practice [16]. One of the reasons for this is that the tools have often been developed by researchers and not practitioners. The importance of interaction between researchers and practitioners for enhancing the use of research in practice has been highlighted across a range of disciplines [24]. To improve this, mutualistic partnerships between researchers and practitioners, so-called research-practice partnerships, have been found promising [25,26]. Often, this can result in guidelines, training, textbooks or digital media tailored for practice or organizational readiness [25,27].
Here, we present how the Swedish SUNRA framework has been developed, applied and received since the previous evaluation by Lindgren and Friberg [1] for the STA and for municipal transport infrastructure purposes. The aim was to make the framework more user-friendly, with clearer definitions and terminology, to describe its purpose and to provide better guidance on how to use the framework. The modified framework also provides a checklist on what to consider, as well as examples of indicators and measurable targets. The aim was to investigate the barriers and drivers for applying the framework and in what way the framework can be applied and adapted to different project complexities and contexts. To ensure the framework’s applicability, it was adapted and developed by researchers in collaboration with practitioners.
2. The Framework
The original SUNRA framework was aimed to be used in road projects to set the level of ambition regarding several aspects intended to represent the social, environmental and economic pillars of sustainable development [22]. The spreadsheet-based Framework 3 is a project-level tool. It includes three steps: (1) scoping, in which a selection of which aspects to consider within the specific project is done through so-called scoping questions; (2) for each of the considered aspects, measurable targets and indicators are set; (3) the performance is then monitored in relation to the set targets. Those steps are also applied in the Swedish SUNRA framework. The Swedish Transport Administration (STA) is the entity that has been responsible for the SUNRA framework and has developed the framework to better match the Swedish context—now it also includes rail—and has since been tested in pilot projects by the STA [1]. The overall themes considered in the version evaluated by Lindgren and Friberg [1] are similar to those in the original Framework 3 (with only minor changes, such as referring to process-oriented themes instead of procedural topics) as presented in Table 1. The themes cover the three pillars of sustainable development (environment, social/people, economy). However, they are not separated into the three pillars, as the themes often impact more than one of the pillars.
Table 1.
The themes in the Swedish SUNRA were previously evaluated by Lindgren and Friberg [1] and which of the three sustainability pillars the theme impact. As all themes are initially of equal importance, the order in which they appear is in (Swedish) alphabetical order.
As can be seen in Table 1, there are several themes that overlap each other, or have similar solutions. These include “Limited Climate Impact”, “Energy Efficiency” and “Promoting Environmentally Friendly Transport”, along with “Promoting Environmentally Friendly Transport” and “Air Quality”. In addition, “Waste, “Land as a Resource” and “Natural Resource Management” overlapped to some extent, as did “Noise and Vibration” with “Housing and Public Environment”, and “Air Quality” with “Housing and Public Environment”, as mentioned in the evaluation by Lindgren and Friberg [1]. For each theme, there are a set of scoping questions on aspects that can be considered and a description on what to consider for setting objectives and proposed indicators at different phases of an infrastructure project, as illustrated in Table 2 for the theme “Adaption to climate change” and the aspect “Flooding and high flow”. All of the themes, i.e., 20 out of 26, follow the same structure, apart from the six process-oriented themes where no objectives or metrics/indicators should be specified. Suggestions for the process-oriented themes include infrastructure capital (where a CBA/MCA is suggested to evaluate the financial and economic pros and cons of the project), environmental assessment and sustainability follow-up (i.e., follow-up of the indicators and targets to be done throughout the project, for example in public procurements). Furthermore, establishing a connection with national transport goals and existing management systems is suggested. Finally, sustainability (LCC/LCA) in procurements could be assessed. In the evaluation by Lindgren and Friberg [1], lack of clarity of definitions and terminology was found to be confusing for the users and was also perceived as being unnecessarily time-consuming. Further, clearer guidance on potential indicators and targets was requested. Moreover, there was a request to better link the themes and aspects considered in SUNRA to the SDGs and to existing processes, relevant documents and regulations [1]. There was also a request for a description of the purpose of the framework and in what part of the project process it should be applied. The strength of the framework was its increased capacity to bring sustainable development aspects into a specific project-planning and performing the process. Accordingly, the framework has been developed into a framework more in line with the requests of those who participated in the evaluation by Lindgren and Friberg [1].
Table 2.
Examples of how each theme is handled by scoping questions and a description of the grounds for identifying indicators and objectives/targets. The scoping question can be answered positively or negatively, in terms of whether or not they are considered within the specific project. The examples given are for the climate change adaptation theme and the aspect flooding and high flow risk.
3. Method
In the present study, the Swedish SUNRA framework has been developed in accordance with the requests found in the evaluation presented in Lindgren and Friberg [1]. The framework has also been updated to ensure coherence with the SDGs. Further, throughout the project, the updated framework has been tested and applied to ensure that it is applicable at all steps, from project planning throughout the life cycle, including operation and maintenance management within the Swedish Transport Administration. Another aim of the updates was to adapt the framework to urban contexts, including frequent maintenance, as well as re-investments in existing settings and new settlement planning. The users are employees within the STA, urban planners, urban project managers, consultants and contractors. The framework can be applied very early in the decision-making process, e.g., to set targets to be achieved through the selection of planning alternatives or to be applied as criteria in public procurements, as well as to select materials for a project and to monitor the performance of a project.
Co-operation between the researchers and the practitioners was done using a variety of methods, including group interviews and a collaborative research approach involving practitioners active in the planning process and, at the STA, also including both practitioners active in management system developments within the STA and infrastructure project managers (both at the STA and Skellefteå municipality). The development process is illustrated in Figure 1.
Figure 1.
The development process was driven through continuous co-operation between the research team and the practitioners. Thereafter, the resulting framework was tested on desk studies in Skellefteå, Luleå and Uppsala and on real STA projects (this was led by the participating STA experts on real project teams) [1,28,29].
The aim was to further investigate the barriers and drivers for applying the updated framework and to find out in what way the framework can be applied and adapted to different project complexities and contexts. Its usability was tested in case studies (See Section 3.1 and Section 3.2). The barriers and drivers were found by interviewing municipal experts via email at the same time as they were asked to take part in the framework testing and development. The responses to the email questions were lack of time and resources (only one municipality, Luleå, completed the email questions). Moreover, group interviews were carried out with those who tested the framework on real STA projects. According to Swedish national law, no formal ethical approval was required. Prior to contributions within or to the project, all participants were provided with information about the project and what was expected from the participants. This information was provided both via email and PowerPoint presentations, either at the participants’ workplaces or via Teams). All participants agreed to take part (i.e., freely and actively given consent) and agreed that the project could apply their contributions or responses. However, some participants asked to remain anonymous. The participants also had the opportunity to read, correct and take part in the results of the work.
3.1. Swedish Transport Administration and Skellefteå—Partners in the Development Process
3.1.1. Swedish Transport Administration
Like all European countries, Sweden is supporting the SDGs. According to the SDG Index and Dashboard Report [30], Sweden—together with Denmark, Finland, Germany, and France—scores highest on the SDG Index. However, although the score is high, there are areas for improvement [1]. According to a questionnaire done in 2018, sustainable transport is not perceived as a high priority [31]. In 2019, the Swedish Government published a strategy for capacity development, partnership and methods that supports the SDGs [32]. This includes, for example, monitoring and follow-up, evaluation and review, as well as strengthening the conditions and incentives for Swedish authorities and other actors in society to contribute to the SDGs [33]. In Sweden, the STA is responsible for long-term infrastructure planning for transport, including road and rail. The current practice adopted by the STA is illustrated in Supplementary Material, Figure S1. It starts in the planning department where strategic planning is performed, including public and stakeholder consultation, cost–benefit analysis and a thorough investigation to decide on the type of action. If the action involves any kind of construction and gets funded, then a project specification is established and the investment department is engaged to execute the project. Consultants and contractors then carry out most of the remaining planning, design and construction, closely monitored by the STA [12]. Frameworks for concretizing SDGs into project objectives and targets and for following the performance through a project’s different phases are requested to help provide a structured and comprehensive analysis and illuminate conflicting aspects and goals [12].
The framework development was done in cooperation among researchers and experts within the STA in an iterative process, including an early stage testing of the framework in a re-investment project of a bridge inland in the south of Sweden. The final version was applied in four real pilot projects. One project was related to the planning stage while two projects had already been procured. However, in one of those two projects, a workshop using the updated framework was included in the procurement. The fourth project was just going to be a consultant procurement. All four projects applied the framework voluntarily.
3.1.2. Skellefteå Municipality—Frequent Pavement Work
The Skellefteå municipality is located in the northern part of Sweden (Figure 2) and has an area of about 7000 km2 and almost 73,000 inhabitants [34]. The municipality owns and maintains a pavement network of streets and cycle paths that is about 510 km long. The whole network is divided into different classes of streets according to function and is incorporated into a pavement management system. The municipality spent about SEK 13.5 million (~EUR 1.35 million) on the maintenance of the pavement network in 2019 and 2020. The municipality carries out an assessment of pavement condition every four to five years and categorizes each pavement into four condition classes: Good, Fair, Poor and Very Poor. Very Poor category pavements need immediate reconstruction and are, therefore, not part of the maintenance budget. The expenditure on operations of roads/winter maintenance, reconstruction of existing roads, or construction of new streets/roads is covered in a separate budget. The most frequently used maintenance measures are: (i) thin overlay of 1–2.5 cm thick asphalt without milling, (ii) milling of the top 2–3 cm of the deteriorated asphalt surface, which is then replaced with a new asphalt concrete (AC) layer, and (iii) patching. Hot mix asphalt is usually preferred over cold mix asphalt in the municipality pavement maintenance treatments due to performance concerns. Usually, 20% reclaimed asphalt pavement (RAP) is added to the hot mixed asphalt concrete as a new asphalt layer. Cold mix recycled asphalt has been mostly used on low-volume roads or cycle paths.
Figure 2.
Map of Sweden and the municipalities (black) in which the framework has been applied.
Also, a desk study was done on two different asphalt renovation strategies: (i) thin overlay of 1–2.5 cm thick asphalt without milling, and (ii) milling of the top 2–3 cm of the deteriorated asphalt surface, replacing this with new asphalt concrete (AC). These are referred to as new asphalt paving (thin asphalt overlay) and milling and resurfacing asphalt.
3.2. Desk Studies—Luleå and Uppsala
To identify if the framework was applicable to more complex urban projects, desk studies were done in Luleå and Uppsala.
3.2.1. Luleå–Sommargatan (the Summer Street)
Luleå is located in the northeast of Sweden (Figure 2). During the period 25 May to 18 August 2019, a project called Sommargatan, the Summer Street, was deployed by re-signposting a stretch of the street to become a pedestrian area [35]. The purpose was to provide people with an active meeting space in the city centre and to illustrate how to challenge the common city standard of cars, most importantly [35] by inspiring travel by public transport, bicycle or on foot. The design of Sommargatan was based on dialogues with those active in the area [35]. In the project presented here, the final version of the STA framework was tested for Sommargatan against the alternative of not rebuilding the standard street during the same period. The application was based on a residential evaluation and drawings and illustrations were presented in a report from the Luleå Municipality [35]. A planner who had also been involved in the planning and design of the Sommargatan project was asked to apply or at least review the framework (which turned out to be the case) and to provide information on barriers and potentials regarding its applicability and relevance.
3.2.2. Uppsala—Flood Protection and Multifunctional Surfaces
The city of Uppsala is located in east central Sweden (Figure 2). Within Uppsala, Rosendal is a growing district, with 3570 inhabitants in 2020. The district is rather new, and the plan is to create a modern district with environmental and social aspects in focus [36]. This includes preserving existing vegetation and wildlife, as well as creating blue-green water management solutions and greenery to contribute to other ecosystem services, such as temperature regulation, improving the air quality and reducing noise. For example, the majority of the houses in Rosendal have some kind of greenery on the façade and trees are planted along the streets. This design allows the stormwater to pass into a system consisting of trees and plant beds and contains a pond that both purifies the water from pollutants and reduces the flood risk. Furthermore, the green spaces provide areas where the streets, parks and squares contribute to social meeting points and well-being in the area. The desk study was done by three of the researchers, one of whom lives in the area. The study was done by comparing the current area with a traditional planned area where cars are still the dominant transport infrastructure and there is less greenery and fewer multifunctional surfaces and where the potential needs of climate change adaptation are not taken into account.
4. Results and Discussion
In summary, the research–practitioner cooperation worked very well, and resulted in a framework that can be used as guidance on what to consider when defining project-specific goals and targets related to one or more SDGs. The resulting framework also provides examples of project-specific indicators related to the goals and targets, along with a checklist on which aspects in the planning process would maximize performance. The introduction of the ability to compare different alternatives and solutions enables the framework to be used for ex-ante assessments and as a rating tool. At the same time, the framework can also be used to follow up project-specific goals and targets throughout a project, which was one of the original goals. In addition, the current version of the framework has a description of its purpose and how it relates to current management and project processes within the STA. It also includes a list with links to relevant documents and regulations and refers to relevant SDGs. The research–practitioners’ cooperation has been fruitful to ensure its applicability and its relevance in the STA and to make it applicable in the Skellefteå municipality.
One of the major difficulties, and thereby barriers, identified at the municipal level for testing the framework was the ability to involve relevant planners, experts and other civil servants. This was not least seen in that it was hard to get municipal practitioners on board. The reasons given, if any, were lack of time; no relevant projects to test; high staff turnover and work overload; an administrative burden; and not being able to provide the personnel. Based on the findings from the previous tests within the STA [1] and STA responses in this study on the importance of the current, more concrete sustainability obligations on the STA, we also assume that the current lack of concrete national or municipal council obligations is a strong barrier, coupled with the lack of a common procedure in different municipalities to perform systematic and transparent documentation on how the municipalities are working on implementing sustainability and the SDGs. The Swedish municipalities are autonomous [37]. We, therefore, also assume that if such requirements appeared, the will to test and apply sustainability frameworks, including the framework provided here, would increase.
One of the mentioned advantages of the framework is that it is ambitious and covers many sustainability aspects related to the SDGs. The aspects to be considered in a specific project can be selected initially but also adapted through different phases of a project. Another point mentioned was to provide a thorough review of the social and environmental effects of a particular project, along with other effects. Due to the complexity, however, the municipal civil servants find the framework to be more beneficial in larger investments where there is a need to thoroughly examine the impacts of the investment in ex-ante assessments.
4.1. Development and Perception of the Framework—Swedish Transport Administration and Skellefteå
4.1.1. Swedish Transport Administration
One of the barriers identified in the previous STA evaluation was that the framework was time-consuming and just another administrative addition to ordinary work [1]. This was, however, not mentioned during the STA tests and reviews performed in the present study. Time as a barrier, as mentioned in the previous tests, was only mentioned once, i.e., by one person at the first, but not mentioned in the forthcoming meetings; the framework was used in one of the test pilots. In this study, the STA pilot applications were based on interest and the willingness to work with sustainability in a structured way. In the pilot projects, the framework was found to be supportive—this was mentioned as positive and beneficial, both in regard to increasing sustainability awareness and to help the participants to focus and understand sustainability at the project level. The scoping part in particular was perceived as interesting and could spur discussions on what aspects are really perceived as relevant to a project.
One of the participants pointed out that the framework application should be unelectable, i.e., used in all projects within the STA. Since the evaluation by Lindgren and Friberg [1], the pressure to work more systematically with aspects related to sustainable development has increased [32,33], and there is ongoing internal work on how the processes could become systematic, effective and transparent. Before and during the time of this study, a supportive systematic framework was frequently requested to contribute to such a process [12]. The increased pressure and related developments within the STA have, therefore, turned the previous barrier into a driver. The framework is accordingly regarded as useful in the STA project management processes. Another identified driver was that the framework was perceived as relevant and involving. In particular, the scoping step was regarded as useful for identifying project-relevant aspects of sustainability. Another positive aspect was that the framework made the users aware of some aspects that had not otherwise been recognized and which even contributed to changes in the project. The conclusion among the users was that it is good to have a framework/tool/template to both support and ensure the management of all aspects.
An important finding among the users was that the aspects selected depend on who participates in the project management. Accordingly, one of the barriers identified in this study was the difficulty in identifying who should be involved in the discussions. To overcome this, it was suggested that a structure should be developed regarding who should be involved in the work within the STA.
A positive aspect of applying the framework is that the process promotes creativity, but this is also a barrier. To find the balance and gain an improved structure with coherence and equivalence in use, some points need to be adjusted in the framework, including adding some advice and good examples on how to achieve the right level of ambition. Some of the applicants indicated one barrier to be the sense of having to be correct and that the work was too important or valuable to allow “good enough” or “to be able to perceive the framework as being manageable and useful, it is important to dare to be good enough”. However, by not using any systematic tools or processes to promote more sustainable decisions through a project from the initial planning and procurements to the execution, the aspects that need to be considered might not actually be considered at all. Routine application of the framework will probably help with overcoming many of the barriers, as they relate to perceived rather than real difficulties that will disappear with use and confidence. At the same time, it is important that the process includes relevant expertise—either in the application of the framework or as occasional experts. By applying a sustainability framework, the complex positive and negative direct—and indirect—impacts of a project [1] can be illuminated and possibly adapted to optimize the outcome regarding the sustainability aspects considered.
The majority of barriers provided were improvement proposals within the framework. Improvements that were requested were related to the framework initially seeming to be more like a checklist: instead of providing concrete scoping questions and objectives and targets there was a request for links/references to the Swedish Transport Administration’s regulations and guidelines, there was confusion about vocabularies and lack of guidance, several aspects appeared in various themes and some relevant aspects were found to be missing. All of these concerns have been taken care of in the current project, resulting in 16 themes (Table 3) instead of the original 26, and a structure that is illustrated in Figure 3. Both in the previous version (Table 1) and current versions, there is no division into the three sustainability pillars, as most of the themes, as well as the potential measures, will mostly impact more than one of those (Table 3).
Table 3.
Sixteen themes in the resulting STA sustainability framework and which of the three sustainability pillars they will mainly affect. As all themes initially are of equal importance, the order in which they appear is not related to any preference but rather according to (Swedish) alphabetical order.
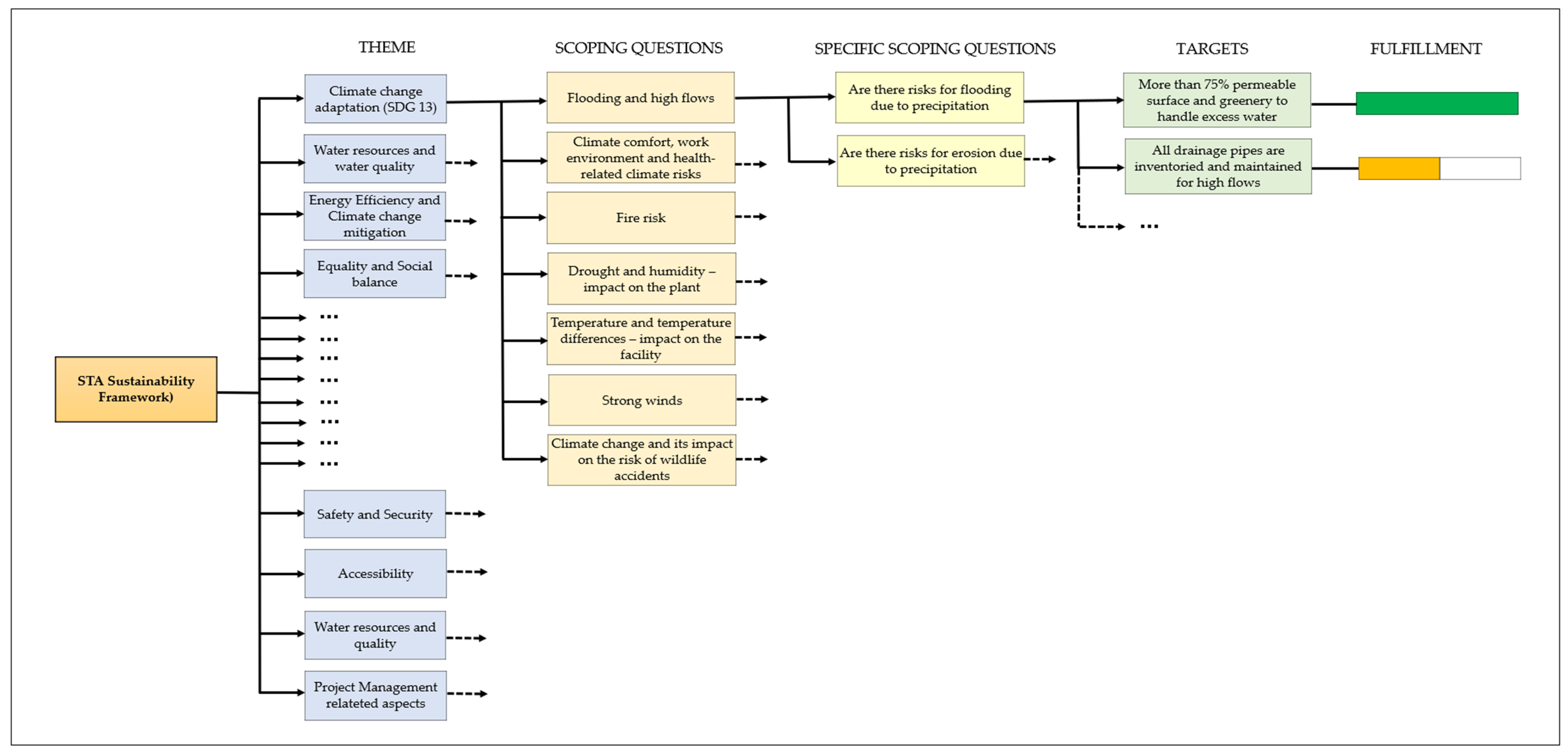
Figure 3.
Illustration of how each theme is handled by scoping questions, specific scoping questions, goals and targets, indicators and a checklist related to the major aspects considered to exemplify the themes “Climate change adaptation” and “Water resources and quality”.
4.1.2. Skellefteå
In Skellefteå, the framework was applied on a project that occurs quite frequently, i.e., asphalt relining. Its application for other purposes was also explored, but after discussions on how and where to use the framework within the organization, it was thought to be best suited for frequent maintenance treatments. The reasons for this were that the application would otherwise demand too much time and resources and would possibly be an administrative burden. The use of the framework initiated discussions and illuminated potential conflicts of interest, such as short- and long-term costs and benefits of investments—this was initially perceived as a barrier. However, from a sustainability perspective, this illumination of conflicts of interest is a strength, as it will open the door to solutions that minimize the conflicts and enable transparent and structured decisions to be made on which aspects are more important than others [38]. Furthermore, a need for complementing economic aspects and methods with methods for assessing consequences, such as multi-criteria analysis [39,40], was identified. A review by Forsstedt [41] recently pointed out that the current practice of impact assessments should take a more holistic perspective and improve the handling of system boundaries with respect to types of impacts.
It was further decided that for each type of maintenance project, such as placing a new overlay, a template should be formulated and re-applied later for similar projects. However, these templates might need to be optimized depending on the specific nature of each project, thus making them more user-friendly and effective over time. Initially, prior to the application in Skellefteå on new laying asphalt, the STA version of the framework had to undergo considerable simplification and be customized for frequent maintenance treatments. Adaptations had to be made and specified for the application and themes and questions were removed or shortened. The focus was on creating a tool that could be used by practitioners without demanding too much time and effort in understanding the specific questions, and, at the same time, adding value by increasing the awareness of environmental, social and management aspects applicable to each decision and planning part of the specific treatment activities. The idea was that the use of the framework as a decision tool could strengthen the sustainability performance of, for example, pavement-related works by adding the durability aspect into the process of selecting the maintenance treatment, since the choice of treatment affects the performance and durability of the pavement and, ultimately, the sustainability [42]. Themes, such as equality and social balance, land use, and local development, were removed due to their irrelevancy in the improvement of frequent maintenance, such as pavements at the municipality level. The resulting themes were reduced to 10 themes (Table 4). The main reasons are time and budget restrictions, i.e., currently, sustainability assessment is not part of the administrative instructions or in the maintenance budget. The maintenance budget is mainly targeting improvements of the pavement surfaces and, in rare cases, the adjustment of side drains if the particular pavement segment is in poor condition. The themes of culture, light pollution, and water resources have been kept, as these are sometimes important to consider due to the specific requirements of the particular area where the treatment is planned to be realized.
Table 4.
The 10 themes, and which of the three sustainability pillars they will mainly affect, in the resulting framework to be applied for frequent maintenance. As all themes initially are of equal importance, the order in which they appear is not related to any preference but rather according to (Swedish) alphabetical order.
Applying the framework on the two potential new asphalt solutions, i.e., new asphalt paving (thin asphalt overlay) and milling and resurfacing asphalt, resulted in a compiled illustration of the pros and cons of the two solutions that also can be applied for communication in the project management process, as a transparent decision base and to illustrate a lifetime perspective of the two alternatives (Table 5). As can be seen in the comparison in Table 5, the economy of the project is included as a specific theme instead of only being included as one of more aspects in the project performance theme. In the city, the impacts were also given semi-quantitative values, i.e., +2 = very positive impact (dark green), +1 = positive impact (light green), zero = no impact (no colour), −1 = negative impact (orange), −2 = very negative impact (red).
Table 5.
Themes for the two potential asphalt solutions in Skellefteå, along with suggested and selected aspects, targets and a comparison of the fulfilment of targets.
As can be seen, the alternative—including just applying a new asphalt layer versus the milling and resurfacing—results in a total of +11 versus −2, respectively. Milling and replacement with a new AC layer is about 75% more expensive than just placing a thin overlay without any milling. However, the lifespan is expected to be 10–12 years, compared to about 7 years for a thin overlay (40–70% increase). Depending on the aim of the relining, the new asphalt paving is preferable based on the results of the considered aspects. In a real decision situation, the perceived importance (weights) of the various aspects against each other should also be conducted. There are several tools and methods that could be applied for such a weighting procedure [38].
4.2. Luleå and Uppsala Desk Studies
The framework developed for the STA was tested by the researchers on the Luleå Sommargatan (Summer Street) and the Uppsala Rosendal. In those tests, the framework could easily be used among the researchers and the inhabitants. The framework worked well for setting goals, suggesting indicators and evaluating the outcome of the two projects in relation to standard solutions. This kind of evaluation process could prove very useful and could perhaps be a starting point for municipalities to get used to the framework, as well as to visualize their environmental and sustainability efforts within a municipality or community. However, it was also found that once the aspects to consider had been decided and the goals and indicators had been set, an ex-ante expert judgement of the performance of the assessed alternative demanded very little time. The results from the comparisons of the two alternatives revealed that both Sommargatan and Uppsala Rosendal performed very well in most aspects in relation to the current use of Sommargatan and current planning standards (Figures S1 and S2). Nonetheless, weighting the importance of various aspects was not done in these two studies or in the Skellefteå study. In the literature, there are several tools and methods that could be applied for such a weighting procedure [38], but simple procedures can also be useful to increase awareness and to make more transparent and structured decisions.
In the Uppsala Rosendal case study, it was found that the people actually involved in the process will have an impact on which aspects to consider (this was also found in the STA pilot studies); in addition, the results of the ex-ante versus ex-post assessments may differ. Both the researchers (ex-ante, based on available information on the planning and design) and the inhabitant (ex-post experience) agreed that the design and construction in the Uppsala Rosendal area meet the goals and expectations regarding climate adaptation with a focus on water management, as well as on biodiversity and landscape. However, according to the inhabitant, the project was not performing well on indoor climate. Other aspects that were not pronounced as the major goals of the specific project performed rather well, such as noise, while local and regional development were not considered by the researchers but performed well according to the inhabitant. Some aspects were not considered by the inhabitant but were considered by the researchers who have been involved in various projects and evaluations of such aspects through their professional work. Examples of these are the use of energy and virgin resources in the construction phase and land-use aspects other than landscape.
An aspect considered by both the researchers and the inhabitant—but with a slightly different focus—was air quality. Currently, air quality is directly correlated to traffic noise. However, in the future, with a rapidly changing car fleet, it may differ. The exhaust is expected to almost vanish, and noise will be reduced to near zero in built-up areas with low traffic speed, but the emissions of PM10 and non-exhaust emissions caused by tyres and road wear will remain or even increase because of the heavier cars on the market. Aspects that many experts or researchers are not yet able to evaluate but are captured here by the inhabitant are high prices for charging electric cars and too few bicycle-parking spots, i.e., the total number of bicycle parking spots is too few in relation to the number of bicycles regularly used in the area. In particular, there is a major lack of indoor bicycle parking spots that can accommodate winter bicycling by keeping bicycle gears from freezing, in relation to the number of bikes used for winter cycling. This counteracts the ability to fulfil the goal of more active transportation in the area. This also illuminates the importance of involving relevant experts and stakeholders in a project to maximize its contribution to sustainable development, as previously pointed out [43,44,45,46]. A systematic, transparent and discussion-creating yet guiding framework, such as the one employed here, would have included a more holistic perspective early in the planning and design of the area. For example, it would also have considered the indoor climate to a greater extent than in the current design.
4.3. General Discussion
In summary, the framework is helpful in the sustainability work and its applicability has been ensured through the cooperation among researchers and—especially with the STA—practitioners. In recent years, requests for such a systematic framework have increased because of the SDGs and related national and organizational regulations and requirements. This is especially seen within the STA, where systematic sustainability tools recently were regarded as additional to the daily workload, while today they are currently requested by the projects. However, both at the STA and not least in the municipalities, there are barriers including time and resources, along with barriers related to the perceived need of applying the framework. The latter was found to be due to lack of clear relations to national organizations or to local policies and requirements. Furthermore, one identified barrier is that there is no clear structure in relation to organizational processes. Another barrier can be related to applicant comfortability in using the framework due to not being accustomed to it and because it is not (yet) used frequently. Many of these barriers have also been found in previous research in other areas, such as the diffusion of electric vehicles and alternative fuels [47,48]. Barriers may be real, such as regulations and financial instruments, or perceived, such as barriers that are more based on one’s own habits and perceived expected costs rather than real costs. One real barrier is investment costs, even though there is a long-term financial benefit [49]. This short-term barrier can also be seen in this study. The first time the framework is applied, the cost in time and energy is perceived as high and often of little benefit relative to the investment. However, over time, if the framework is used frequently, the real and perceived sustainability benefits may become significant. Another previously identified barrier was lack of knowledge [47,48,49]. Here, lack of knowledge is related both to not being a specialist and to lack of experience regarding many of the aspects to be considered. Our belief is that to overcome this, various experts and stakeholders should be involved in the process. Further, one of the advantages of applying a sustainability framework is that the documentation and related outcomes and experiences can be used for other projects and as a learning process in the various processes involved in the project (planning, procurement, investments, etc.).
Additionally, many STA and municipal projects are of a similar type. There is a lot of cooperation between the STA and municipal organizations around roads, and the same contractors are used in similar types of projects. Thereby a similar framework structure can be used in both STA and municipal projects. In this way, the experiences and lessons learned can be transferred between them. In a longer time perspective, we propose that there will be standardized framework structures that will be applied. Currently, however, there is still a need to further adapt frameworks both with regard to project complexity and how to increase the sustainability awareness of project members in the planning and performance of a project. As shown here, it is possible to adapt, generalize and simplify the framework to suit various organizations. The more the same type of framework is used, and the more transparently this is done, the more the outcomes can be used to support a learning process and sustainable development in the transport sector and infrastructure projects.
5. Conclusions
In this paper, we have described how the framework Swedish SUNRA has been developed, applied and received for the STA and further for municipal transport infrastructure purposes. The developed version includes concrete guidance on defining project-specific goals and targets related to one or more SDGs and examples of related project-specific indicators, a checklist on which aspects to consider in the performance and planning and the ability to compare different planning and project alternatives in ex-ante assessments.
The framework has been applied in real projects within the STA and municipal desk studies. The STA version is also applicable for infrastructure planning on the municipal level, while a simplified version was developed for less complicated and more frequent projects.
In the test cases, the framework was regarded as useful and ambitious and covers many sustainability aspects related to the SDGs. It is also perceived as improving project-specific sustainability awareness, not least on social and environmental effects. Applied at the STA it was perceived as requested, useful and relevant. Due to the complexity, however, the municipal civil servants find the framework to be more beneficial in larger investments where there is a need to thoroughly examine the impacts of the investment in ex-ante assessments. Among the major difficulties at the municipal level was lack of time, high staff turnover and work overload. We assume the differences in perception of the framework between the STA and municipal civil servants depend on the more concrete sustainability obligations of the STA and the lack of concrete national or municipal council obligations.
The research–practitioner cooperation worked very well and resulted in a framework that can be used ex-ante and to follow up the project performance related to the specific goals and targets in regional and municipal infrastructure projects.
Supplementary Materials
The following supporting information can be downloaded at: https://www.mdpi.com/article/10.3390/su141811275/s1, Figure S1: Selected aspects (to the left) and the goal fulfilment of original street and the Summer Street in Luleå, Sweden; Figure S2: Selected aspects (to the left) and the goal fulfilment of current usual planning and the actual climate-adapted area in Uppsala, Sweden.
Author Contributions
Conceptualization, Y.A.-S., L.N., M.A.A., Å.L., C.-M.J. and A.O.; methodology, Y.A.-S., M.A.A. and L.N.; investigation, Y.A.-S., L.N., M.A.A., J.P., A.A., S.E., Å.L., C.-M.J. and A.O.; writing—original draft preparation, Y.A.-S., M.A.A. and L.N.; writing—review and editing, Å.L., C.-M.J., A.O., S.E., J.P. and A.A.; visualization, M.A.A., L.N. and Y.A.-S.; supervision, S.E.; project administration, Y.A.-S.; funding acquisition, Y.A.-S. and S.E. All authors have read and agreed to the published version of the manuscript.
Funding
The project was funded by MISTRA (Stiftelsen för miljöstrategisk forskning), through the research program Mistra Infra Maint Projects 1.12 and 1.8. The project has also been funded by the Swedish Transport Administration, contract ID 10609. The APC was funded by the library of the KTH Royal Institute of Technology.
Institutional Review Board Statement
Not applicable.
Informed Consent Statement
Not applicable.
Data Availability Statement
Not applicable.
Acknowledgments
The authors gratefully acknowledge those who have taken part in the tests of the framework at the STA and in Skellefteå, as well as those who have responded to questions about the framework.
Conflicts of Interest
The authors declare no conflict of interest.
References
- Lindgren, Å.; Friberg, F. Management Methods of Infrastructure Projects towards Sustainability. In Proceedings of the PIARC XXVI World Road Congress, Abu Dhabi, United Arab Emirates, 6–10 October 2019. [Google Scholar]
- Sørensen, M.; Münzel, T.; Brink, M.; Roswall, N.; Wunderli, J.M.; Foraster, M. Transport, noise, and health. In Advances in Transportation and Health; Elsevier: Amsterdam, The Netherlands, 2020; pp. 105–131. [Google Scholar]
- Khreis, H. Traffic, Air Pollution, and Health. In Advances in Transportation and Health-Tools, Technologies, Policies, and Developments; Nieuwenhuijsen, M.J., Khreis, H., Eds.; Elsevier: Amsterdam, The Netherlands, 2020; pp. 59–104. ISBN 978-0-12-819136-1. [Google Scholar]
- Polukarova, M.; Markiewicz, A.; Björklund, K.; Strömvall, A.-M.; Galfi, H.; Andersson Sköld, Y.; Gustafsson, M.; Järlskog, I.; Aronsson, M. Organic Pollutants, Nano- and Microparticles in Street Sweeping Road Dust and Washwater. Environ. Int. 2020, 135, 105337. [Google Scholar] [CrossRef] [PubMed]
- Järlskog, I.; Strömvall, A.-M.; Magnusson, K.; Galfi, H.; Björklund, K.; Polukarova, M.; Garção, R.; Markiewicz, A.; Aronsson, M.; Gustafsson, M.; et al. Traffic-Related Microplastic Particles, Metals, and Organic Pollutants in an Urban Area under Reconstruction. Sci. Total Environ. 2021, 774, 145503. [Google Scholar] [CrossRef] [PubMed]
- EEA. Monitoring Progress of Europe’s Transport Sector towards Its Environment, Health and Climate Objectives—European Environment Agency. Available online: https://www.eea.europa.eu/publications/monitoring-progress-of-europe2019s-transport (accessed on 27 January 2022).
- Helldin, J.O. Predicted Impacts of Transport Infrastructure and Traffic on Bird Conservation in Swedish Special Protection Areas. Nat. Conserv. 2019, 36, 1–16. [Google Scholar] [CrossRef]
- IEA. Energy, Technology Perspectives 2020; IEA Publications International Energy Agency: Paris, France, 2021. [Google Scholar]
- EEA. Land Take in Europe—European Environment Agency. Available online: https://www.eea.europa.eu/data-and-maps/indicators/land-take-3 (accessed on 27 January 2022).
- EEA. Towards a More Sustainable Transport System-European Environment Agency. Available online: https://www.eea.europa.eu/themes/transport/towards-a-more-sustainable-transport-system (accessed on 27 January 2022).
- UN United Nations. Sustainable Transport, Sustainable Development; Interagency Report for Second Global Sustainable Transport Conference; UN: New York, NY, USA, 2021; p. 120. [Google Scholar]
- Karlsson, R.I.; Lindgren, Å. Including Sustainability and Life Cycle Perspectives in Decision Making. In Pavement, Roadway, and Bridge Life Cycle Assessment, 2020; Harvey, J., Al-Qadi, I.L., Ozer, H., Flinstch, G., Eds.; Taylor and Francis Group: London, UK, 2020; ISBN 978-0-367-55166-7. [Google Scholar]
- Umer, A.; Hewage, K.; Haider, H.; Sadiq, R. Sustainability Assessment of Roadway Projects under Uncertainty Using Green Proforma: An Index-Based Approach. Int. J. Sustain. Built Environ. 2016, 5, 604–619. [Google Scholar] [CrossRef]
- Bryce, J.; Brodie, S.; Parry, T.; Presti, D. Lo A Systematic Assessment of Road Pavement Sustainability through a Review of Rating Tools. Resour. Conserv. Recycl. 2017, 120, 108–118. [Google Scholar] [CrossRef]
- FHWA. State of the Practice on Sustainability Rating Systems. Federal Highway Administration. Available online: https://www.fhwa.dot.gov/pavement/sustainability/articles/rating_systems.cfm (accessed on 5 February 2022).
- Bueno, P.C.; Vassallo, J.M.; Cheung, K. Sustainability Assessment of Transport Infrastructure Projects: A Review of Existing Tools and Methods. Transp. Rev. 2015, 35, 622–649. [Google Scholar] [CrossRef]
- Suprayoga, G.B.; Bakker, M.; Witte, P.; Spit, T. A Systematic Review of Indicators to Assess the Sustainability of Road Infrastructure Projects. Eur. Transp. Res. Rev. 2020, 12, 19. [Google Scholar] [CrossRef]
- Censorii, F.; Cotignoli, L.; Vignali, V.; Bartoli, A. Sustainable and Resistant Road Infrastructures: The Role of the Envision Framework as a Guide to a New Design Approach. Coatings 2022, 12, 236. [Google Scholar] [CrossRef]
- Singh, R.K.; Murty, H.R.; Gupta, S.K.; Dikshit, A.K. An Overview of Sustainability Assessment Methodologies. Ecol. Indic. 2012, 15, 281–299. [Google Scholar] [CrossRef]
- Cotton, K. Monitoring Student Learning in the Classroom. In School Improvement Research Series Close-Up #4; Office of Educational Research and Improvement (ED): Washington, DC, USA, 1988; p. 13. [Google Scholar]
- Hines, A.; Baldwin, B.P.; Bengston, D.N.; Crabtree, J.; Christensen, K.; Frankowski, N.; Schlehuber, L.; Westpha, L.M.; Young, L. Monitoring Emerging Issues: A Proposed Approach and Initial Test. World Futures Rev. 2021, 13, 195–213. [Google Scholar] [CrossRef]
- Sowerby, C.; Langstraat, J.; Harmer, C.; Folkeson, L.; Gudmundsson, H. SUNRA: A Sustainability Rating System Framework for National Road Administrations; Transport Research Arena: Paris, France, 2014. [Google Scholar]
- Sowerby, C.; Langstraat, J.; Folkeson, L.; Harmer, C. SUNRA Sustainability–National Road Administrations. Project Framework for a Sustainability Rating System for Roads; Organisational Level User Guide; CEDR: Brussels, Belgium, 2014; p. 12. [Google Scholar]
- Gredig, D.; Heinsch, M.; Amez-Droz, P.; Hüttemann, M.; Rotzetter, F.S.; Sommerfeld, P. Collaborative Research and Development: A Typology of Linkages between Researchers and Practitioners. Eur. J. Soc. Work. 2021, 24, 1066–1082. [Google Scholar] [CrossRef]
- Mohajerzad, H.; Martin, A.; Christ, J.; Widany, S. Bridging the Gap Between Science and Practice: Research Collaboration and the Perception of Research Findings. Front. Psychol. 2021, 12, 790451. [Google Scholar] [CrossRef] [PubMed]
- Sjölund, S.; Lindvall, J.; Larsson, M.; Ryve, A. Mapping Roles in Research-Practice Partnerships–a Systematic Literature Review. Educ. Rev. 2022, 1–29. [Google Scholar] [CrossRef]
- Nyström, M.E.; Karltun, J.; Keller, C.; Andersson Gäre, B. Collaborative and Partnership Research for Improvement of Health and Social Services: Researcher’s Experiences from 20 Projects. Health Res. Policy Syst. 2018, 16, 46. [Google Scholar] [CrossRef]
- UN. The 17 Goals-Sustainable Development. Available online: https://sdgs.un.org/goals (accessed on 27 March 2022).
- UN. SDG Indicators-SDG Indicators. Available online: https://unstats.un.org/sdgs/indicators/indicators-list/ (accessed on 27 March 2022).
- Sachs, J.; Schmidt-Traub, G.; Kroll, C.; Lafortune, G.; Fuller, G. Global Responsibilities-SDG Index and Dashboards Report-Implementing the Goals; Bertelsmann Stiftung and Sustainable Development Solutions Network (SDSN): New York, NY, USA, 2018; p. 476. [Google Scholar]
- Ministry of Finance. Action Plan Agenda 2030 2018–2020. (Handlingsplan Agenda 2030 2018–2020). Available online: https://www.regeringen.se/49e20a/contentassets/60a67ba0ec8a4f27b04cc4098fa6f9fa/handlingsplan-agenda-2030.pdf (accessed on 27 January 2022).
- Government Offices of Sweden. Strategy for Capacity Development Partnership and Methods That Support the 2030 Agenda for Sustainable Development. Available online: https://www.government.se/4ada8a/contentassets/58611e8b1bf2414199908252d49efc59/strategy-for-capacity-development-partnership-and-methods-that-support-the-2030-agenda-for-sustainable-development.pdf (accessed on 22 June 2022).
- Government Offices of Sweden. Guidelines for Strategies in Swedish Development Cooperation and Humanitarian Assistance, Annex to Government Decision 21 December 2017 (UD2017/21053/IU). Available online: https://www.government.se/48feb3/contentassets/3291aeacc48c495898d5bd59702d9e32/guidelines-for-strategies-in-swedish-development-cooperation-and-humanitarian-assistance.pdf (accessed on 20 January 2022).
- SCB. Befolkningstäthet (Invånare per Kvadratkilometer) m.m Efter Region, Kön, Tabellinnehåll Och År. PxWeb. Available online: https://www.statistikdatabasen.scb.se/pxweb/sv/ssd/START__BE__BE0101__BE0101C/BefArealTathetKon/table/tableViewLayout1/ (accessed on 23 January 2022).
- Luleå. Utvärderingsrapport av Sommargatan 2019, Storgatan Mellan Nygatan Och Kyrkogatan; Stadsbyggnadsförvaltningen, Stadsplanering Avdelning: Luleå, Sweden, 2019; p. 24. [Google Scholar]
- Uppsala Kommun. How Environmentally Smart Are the Green Spaces in Rosendal. Så Miljösmarta Är de Gröna Ytorna i Rosendal. Available online: https://bygg.uppsala.se/planerade-omraden/rosendal/hallbarhet-och-innovation/miljosmarta-grona-ytor-i-rosendal/ (accessed on 23 February 2022). (In Swedish).
- SKR. Kommunalt Självstyre, så styrs Kommunerna [Kommunalt Självstyre, så styrs Kommunen och Regionen|SKR 2022. Available online: https://skr.se/skr/demokratiledningstyrning/styrningledning/kommunaltsjalvstyre.380.html (accessed on 2 February 2022).
- Eriksson, P.E.; Larsson, J.; Pesämaa, O. Managing Complex Projects in the Infrastructure Sector—A Structural Equation Model for Flexibility-Focused Project Management. Int. J. Proj. Manag. 2017, 35, 1512–1523. [Google Scholar] [CrossRef]
- OECD. Regulatory Policy Outlook; Organisation for Economic Co-Operation and Development: Paris, France, 2015; ISBN 978-92-64-24660-7. [Google Scholar]
- OECD. Regulatory Impact Assessment; OECD Best Practice Principles for Regulatory Policy; OECD: Paris, France, 2020; ISBN 978-92-64-42294-0. [Google Scholar]
- Forsstedt, S. Tänk efter före! en ESO-Rapport om Samhällsekonomiska Konsekvensanalyser. Rapport till Expertgruppen för Studier i Offentlig Ekonomi 2018. Available online: https://eso.expertgrupp.se/wp-content/uploads/2017/06/2018_5-T%C3%A4nk-efter-f%C3%B6re.pdf (accessed on 10 March 2022).
- Nicholls, J.C.; McHale, M.J.; Griffiths, R.D. Transport Research Laboratory Best Practice Guide for Durability of Asphalt Pavements; Transport Research Laboratory: Wokingham, UK, 2008; ISBN 978-1-84608-709-7. [Google Scholar]
- Andersson-Sköld, Y.; Thorsson, S.; Rayner, D.; Lindberg, F.; Janhäll, S.; Jonsson, A.; Moback, U.; Bergman, R.; Granberg, M. An Integrated Method for Assessing Climate-Related Risks and Adaptation Alternatives in Urban Areas. Clim. Risk Manag. 2015, 7, 31–50. [Google Scholar] [CrossRef]
- Banville, C.; Landry, M.; Martel, J.; Boulaire, C. A Stakeholder Approach to MCDA. Syst. Res. Behav. Sci. Off. J. Int. Fed. Syst. Res. 1998, 15, 15–32. [Google Scholar] [CrossRef]
- Ferretti, V. From Stakeholders Analysis to Cognitive Mapping and Multi-Attribute Value Theory: An Integrated Approach for Policy Support. Eur. J. Oper. Res. 2016, 253, 524–541. [Google Scholar] [CrossRef]
- Malfait, S.; Hecke, A.; Hellings, J.; Bodt, G.; Eeckloo, K. The Impact of Stakeholder Involvement in Hospital Policy Decision-Making: A Study of the Hospital’s Business Processes. Acta Clin. Belg. 2017, 72, 63–71. [Google Scholar] [CrossRef]
- Ammenberg, J.; Anderberg, S.; Lönnqvist, T.; Grönkvist, S.; Sandberg, T. Biogas in the Transport Sector—Actor and Policy Analysis Focusing on the Demand Side in the Stockholm Region. Resour. Conserv. Recycl. 2018, 129, 70–80. [Google Scholar] [CrossRef]
- Lantz, M.; Svensson, M.; Björnsson, L.; Börjesson, P. The Prospects for an Expansion of Biogas Systems in Sweden—Incentives, Barriers and Potentials. Energy Policy 2007, 35, 1830–1843. [Google Scholar] [CrossRef]
- Takman, J.; Andersson-Sköld, Y. A Framework for Barriers, Opportunities, and Potential Solutions for Renewable Energy Diffusion. Transp. Policy 2021, 110, 150–160. [Google Scholar] [CrossRef]
Publisher’s Note: MDPI stays neutral with regard to jurisdictional claims in published maps and institutional affiliations. |
© 2022 by the authors. Licensee MDPI, Basel, Switzerland. This article is an open access article distributed under the terms and conditions of the Creative Commons Attribution (CC BY) license (https://creativecommons.org/licenses/by/4.0/).






