Programmable Electronic Load Prototype for the Power Quality Analysis of an Experimental Microgrid
Abstract
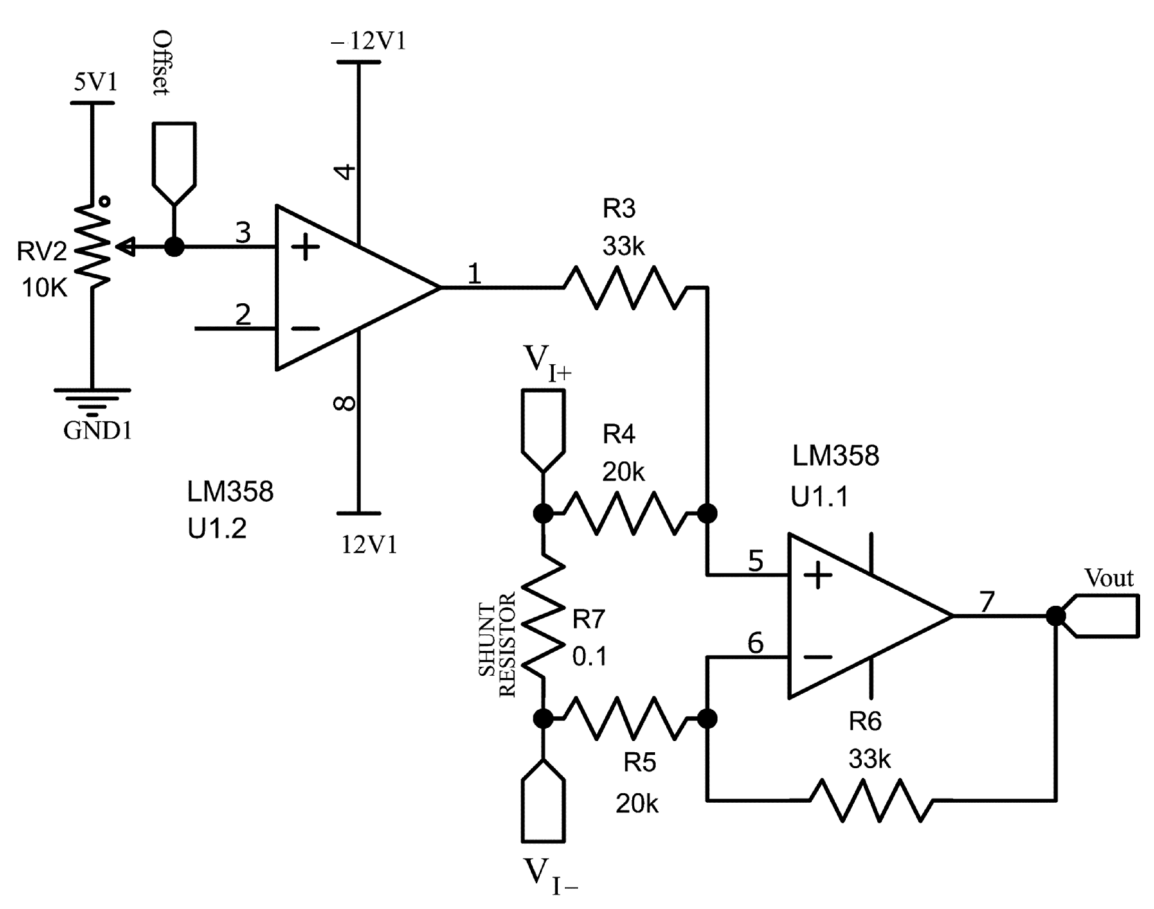
:1. Introduction
- The prototype is capable of consuming a certain amount of active and reactive power, which is helpful to emulate loads of microgrids.
- The prototype emulates linear and nonlinear currents that represent different types of loads according to the parameters supplied by the user and within the established limits.
- The numerical and experimental tests were performed on the PELs with different parameters and conditions, validating their functioning for real applications.
2. Materials and Methods
2.1. Power Grid Structure
- –
- Power grid: This stage represents the elements that supply power to the PEL, such as the main grid, UPS, PV system, wind system, and transformers.
- –
- AC Filter: As the PEL is a switching-based power electronic device, high-frequency harmonics may be reflected in the currents of the equipment under test. Then, filters based on passive elements such as inductors or capacitors are implemented to reduce harmonics and modify the dynamic response of the electronic load.
- –
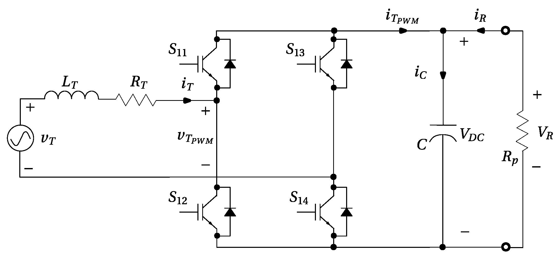
- Power stage: This stage considers power switches like MOSFET or IGBT transistors that form the VSC. In addition, this stage allows power flow between the power grid and the DC link.
- –
- DC link: It is composed of one or more capacitors to maintain a suitable DC voltage magnitude for the VSC. The DC voltage magnitude is very important for a correct and safe operation.
- –
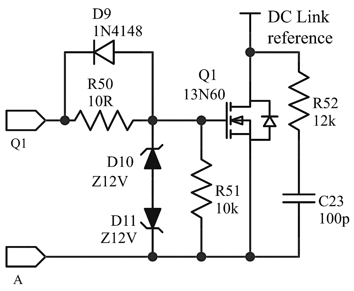
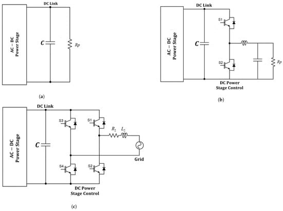
- DC power control link: This stage supplies excess energy to an external system, avoiding overloads in the DC link capacitor and maintaining a stable DC voltage. This type of drain can be done in different systems by a shunt resistor connected to the capacitor, a resistive load controlled with a DC–DC converter, an energy excess reinjection to an external grid with a DC–AC converter, and a controlled hybrid system.
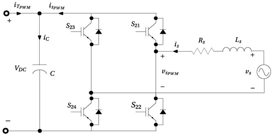
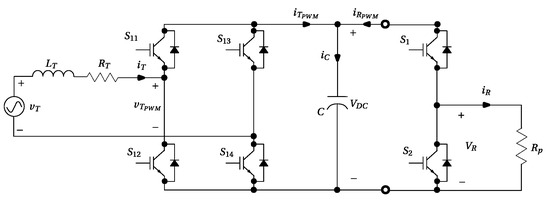
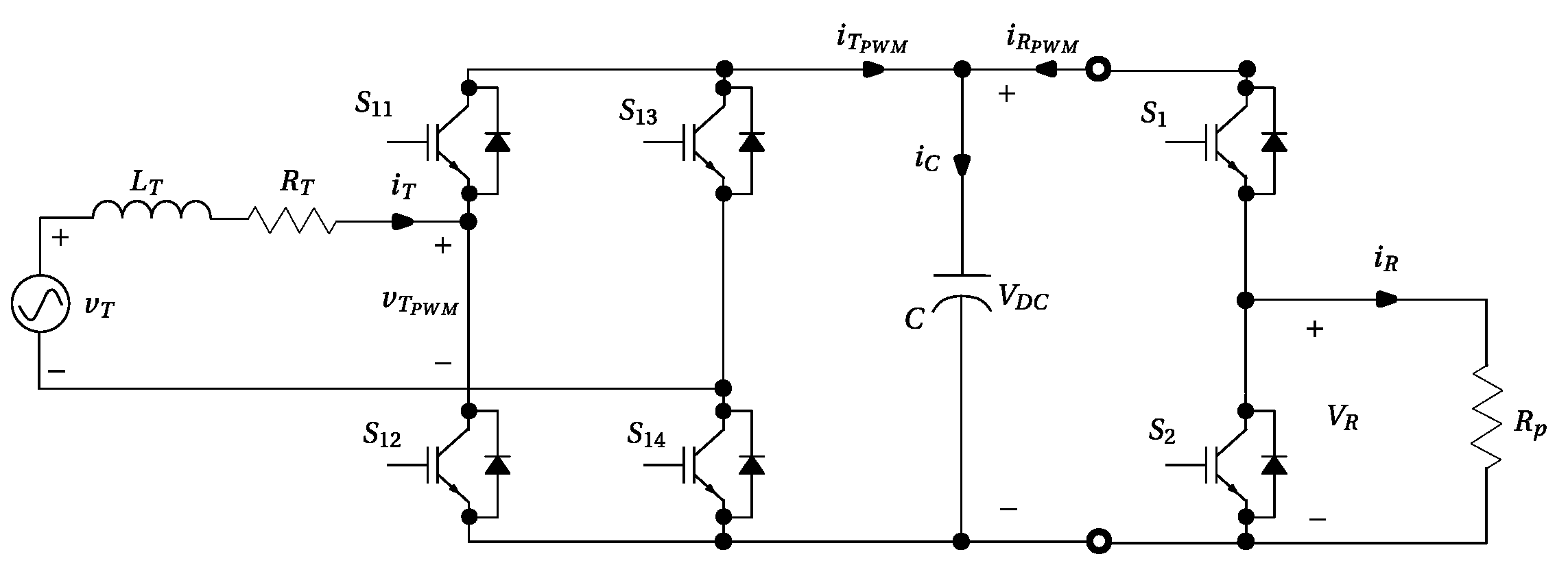
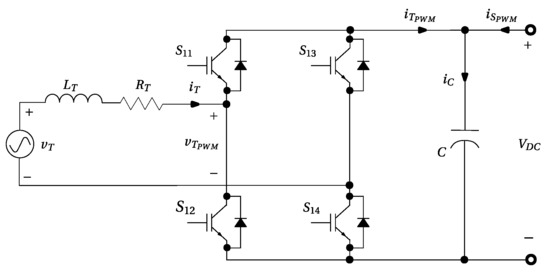
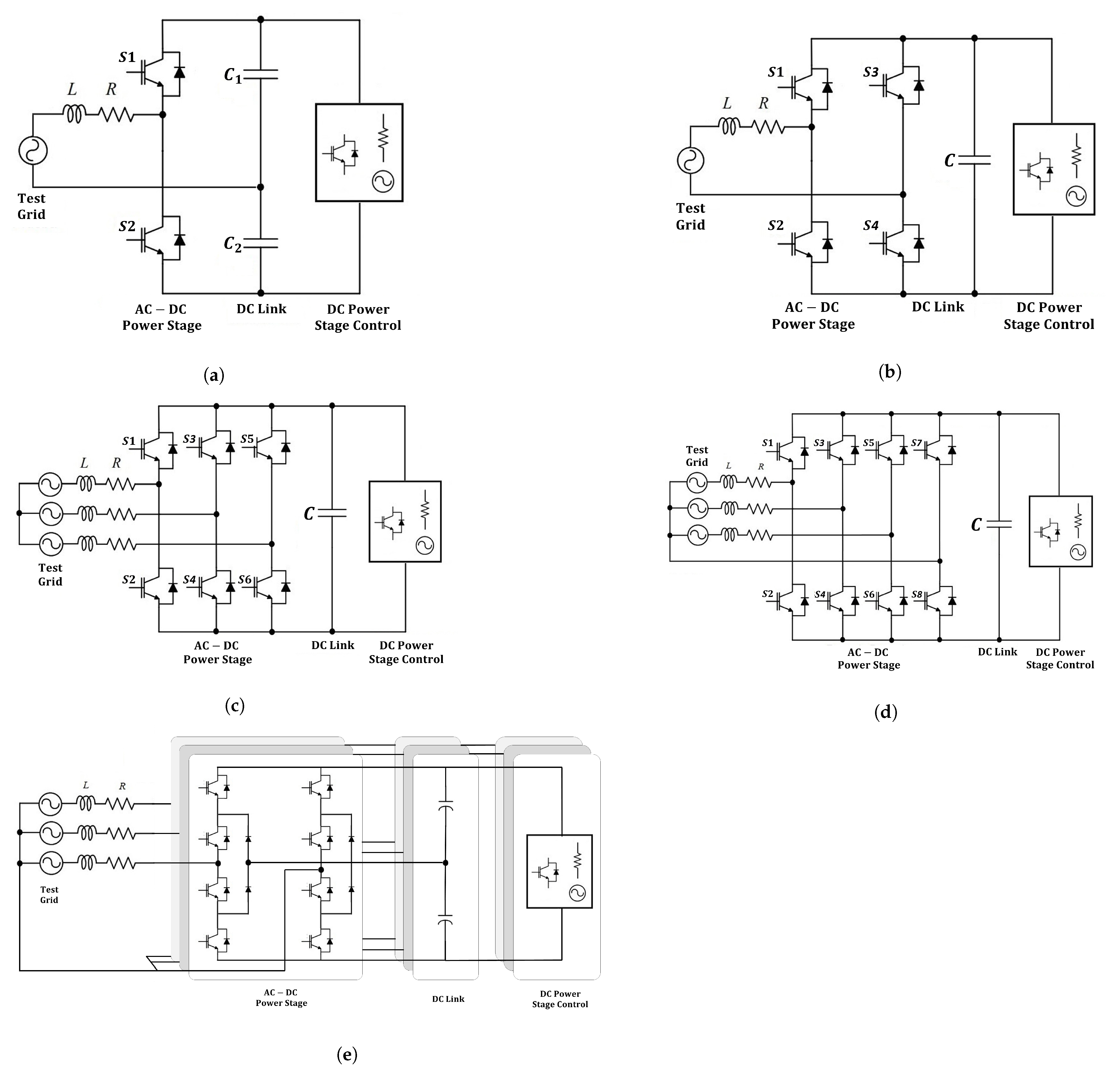
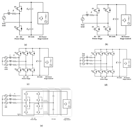
2.2. Topology of AC–DC Converters
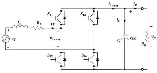
2.3. Topology of DC Link Power Control
2.4. Mathematical Model
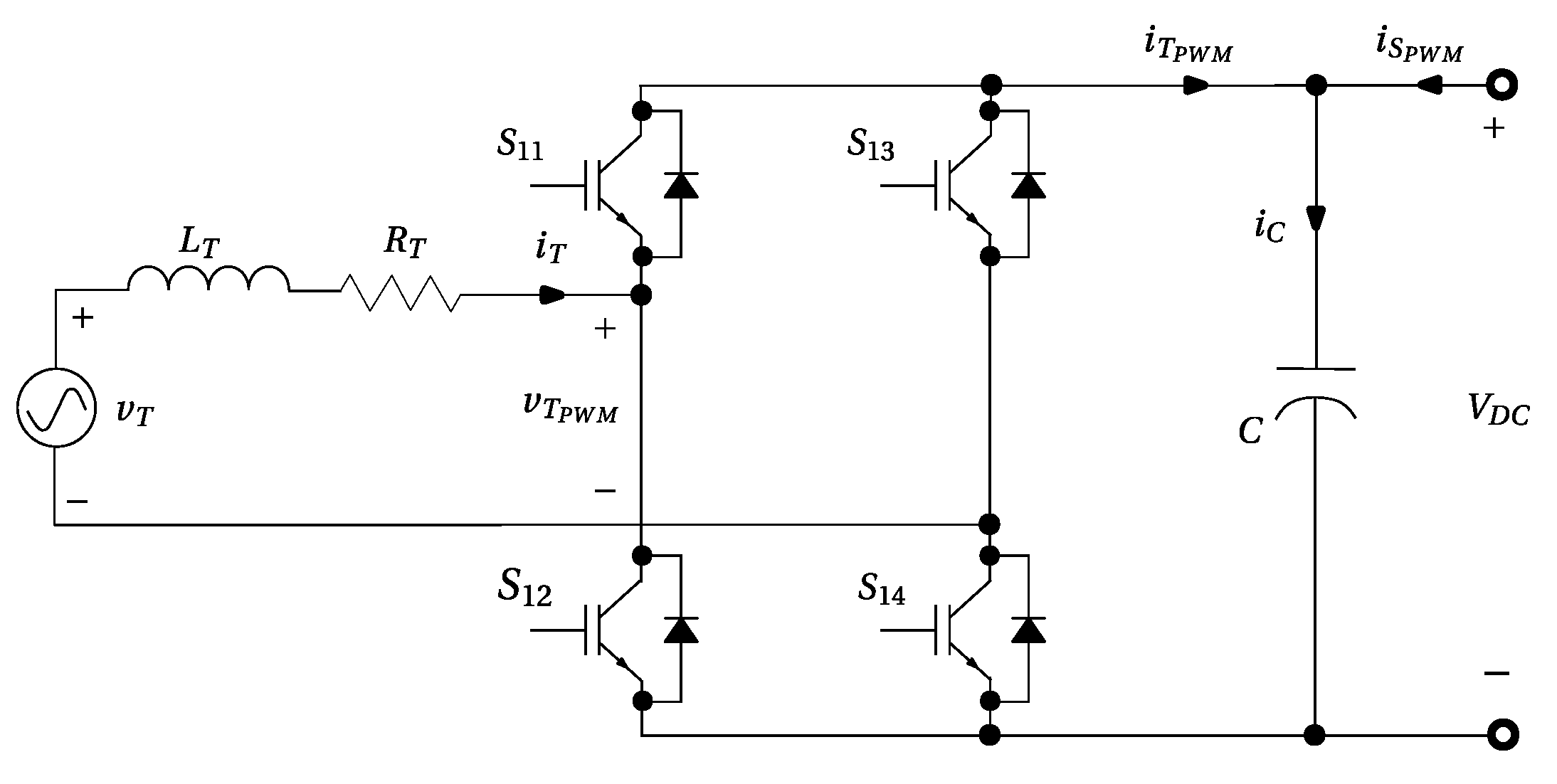
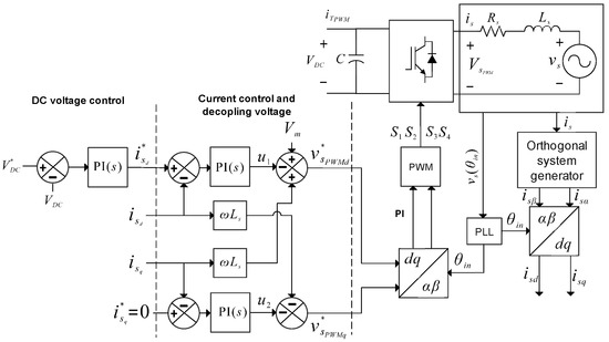
AC–DC Power Stage Model
2.5. Model of the DC-Link Control Stages
2.5.1. Model of the Resistive Load
2.5.2. Model of the DC–DC Power Converter
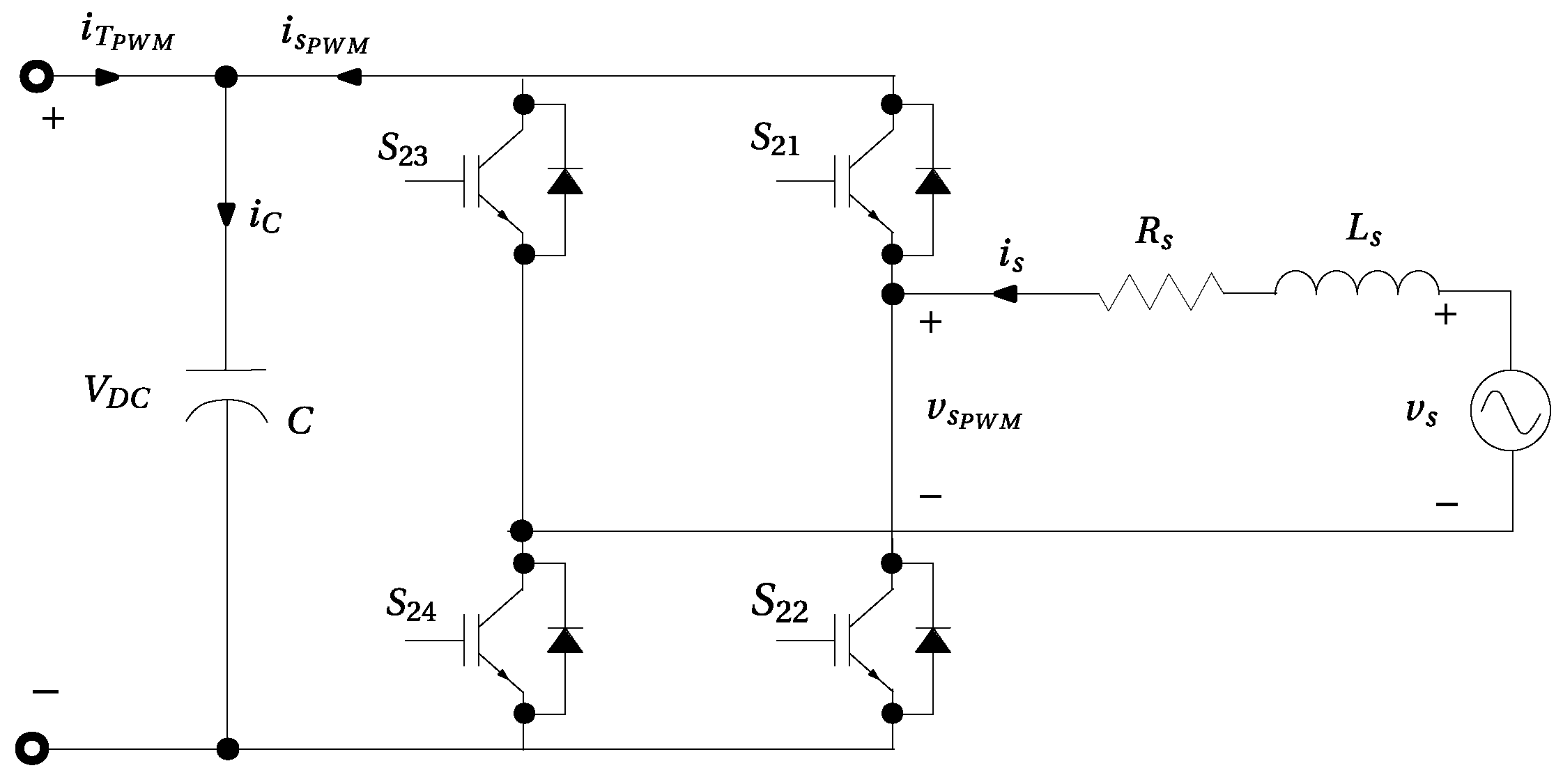
2.5.3. Model of a Single-Phase AC–DC Converter Connected to the Power Grid
2.6. Reference Current Generation
2.6.1. Phase-Locked Loop (PLL)
2.6.2. Reference Current Generation Algorithm
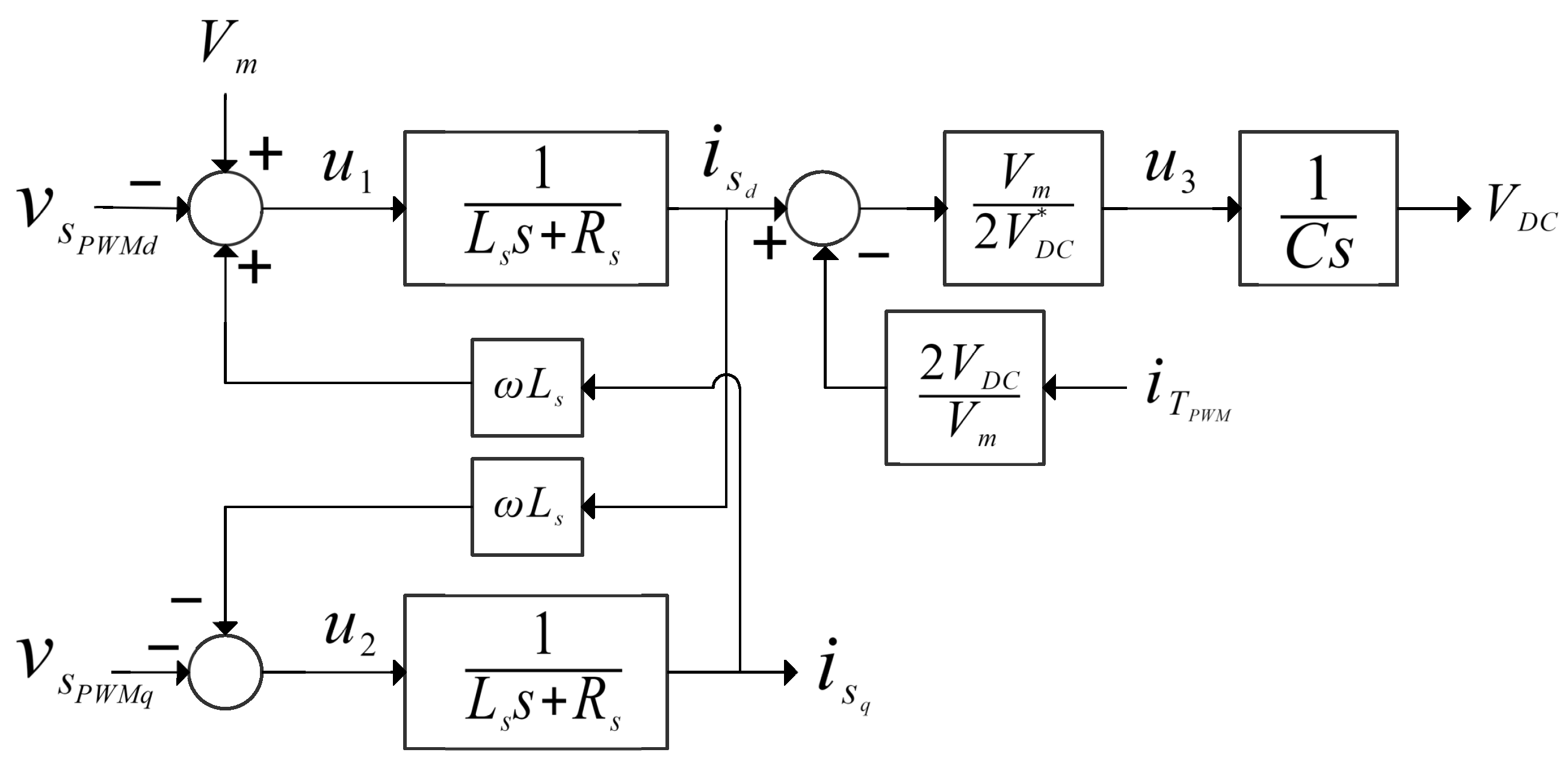
2.7. Controller Design
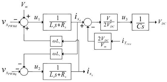
2.7.1. AC–DC Converter Current Control
2.7.2. DC–DC Converter and DC Voltage Control
2.7.3. Control of a Single-Phase Converter Connected to the Power Grid
2.8. Implementation
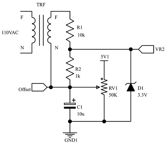
2.8.1. Power Sources
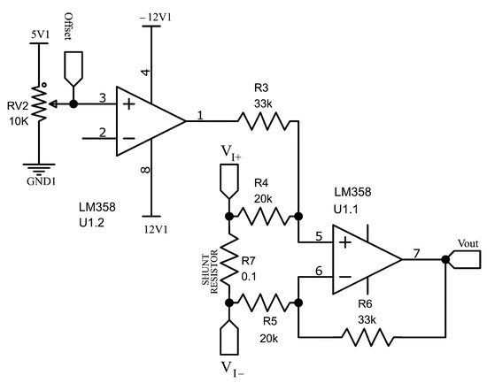
2.8.2. Current and Voltage Sensors
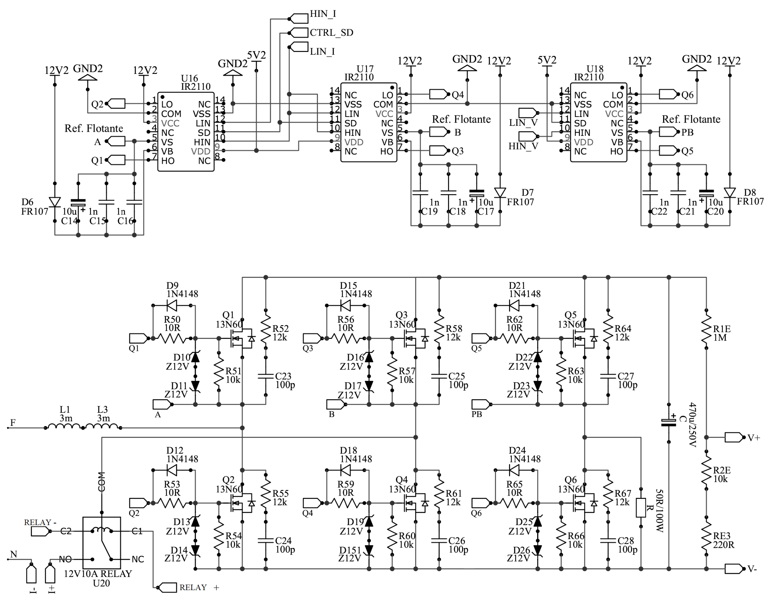
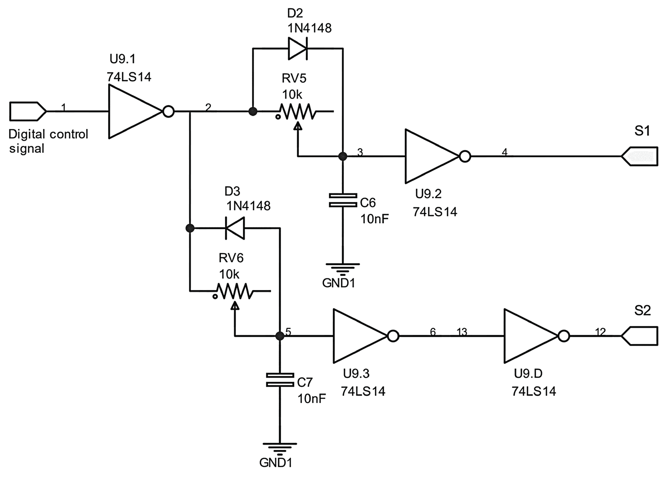
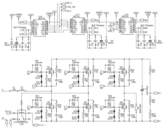
2.8.3. Control Stage
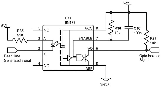
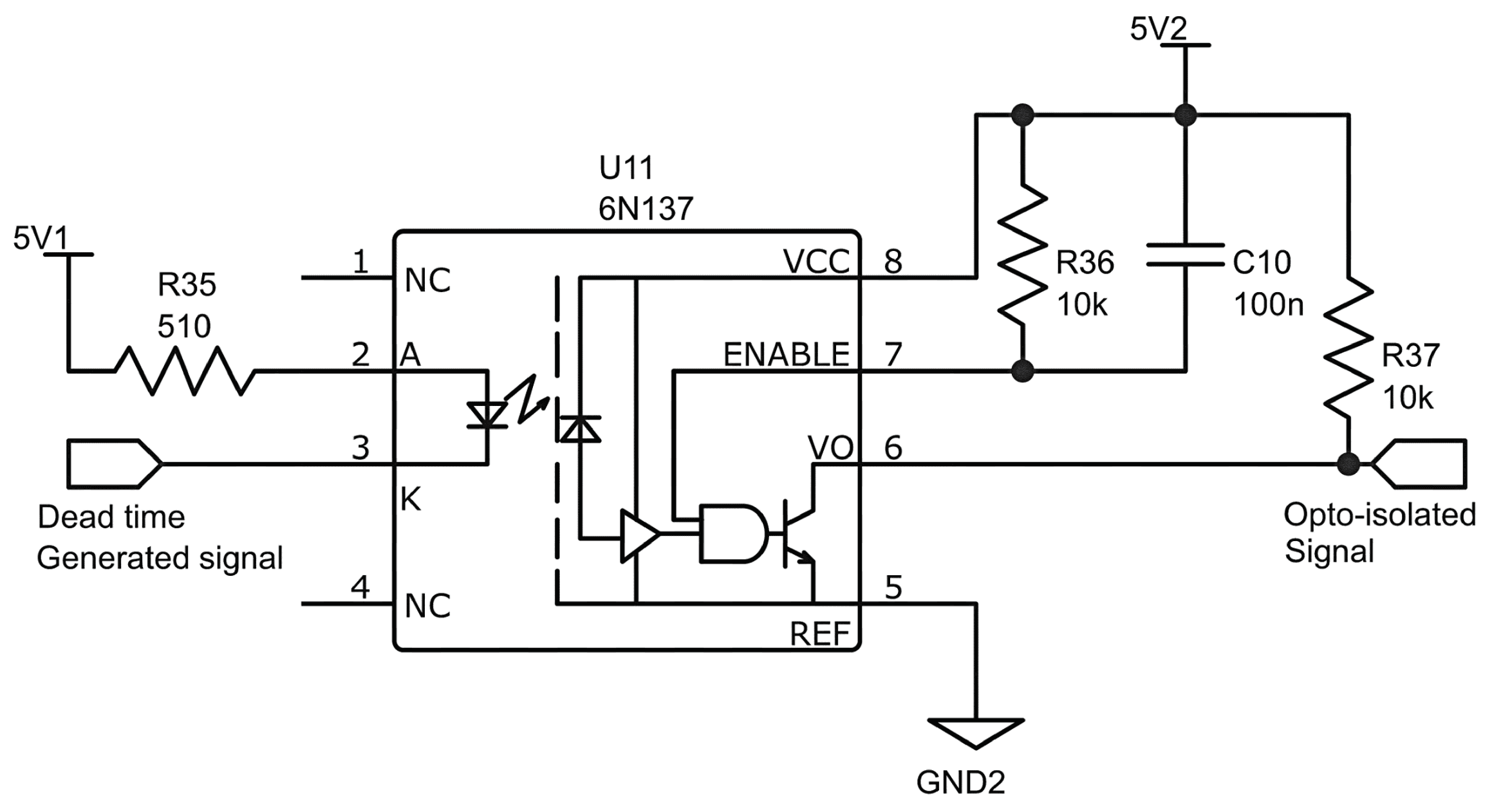
2.8.4. Optical Coupling
2.8.5. Power Stage
2.8.6. Design of the DC Link
3. Results
3.1. Simulation Results
3.1.1. Simulation of the Designed PLL
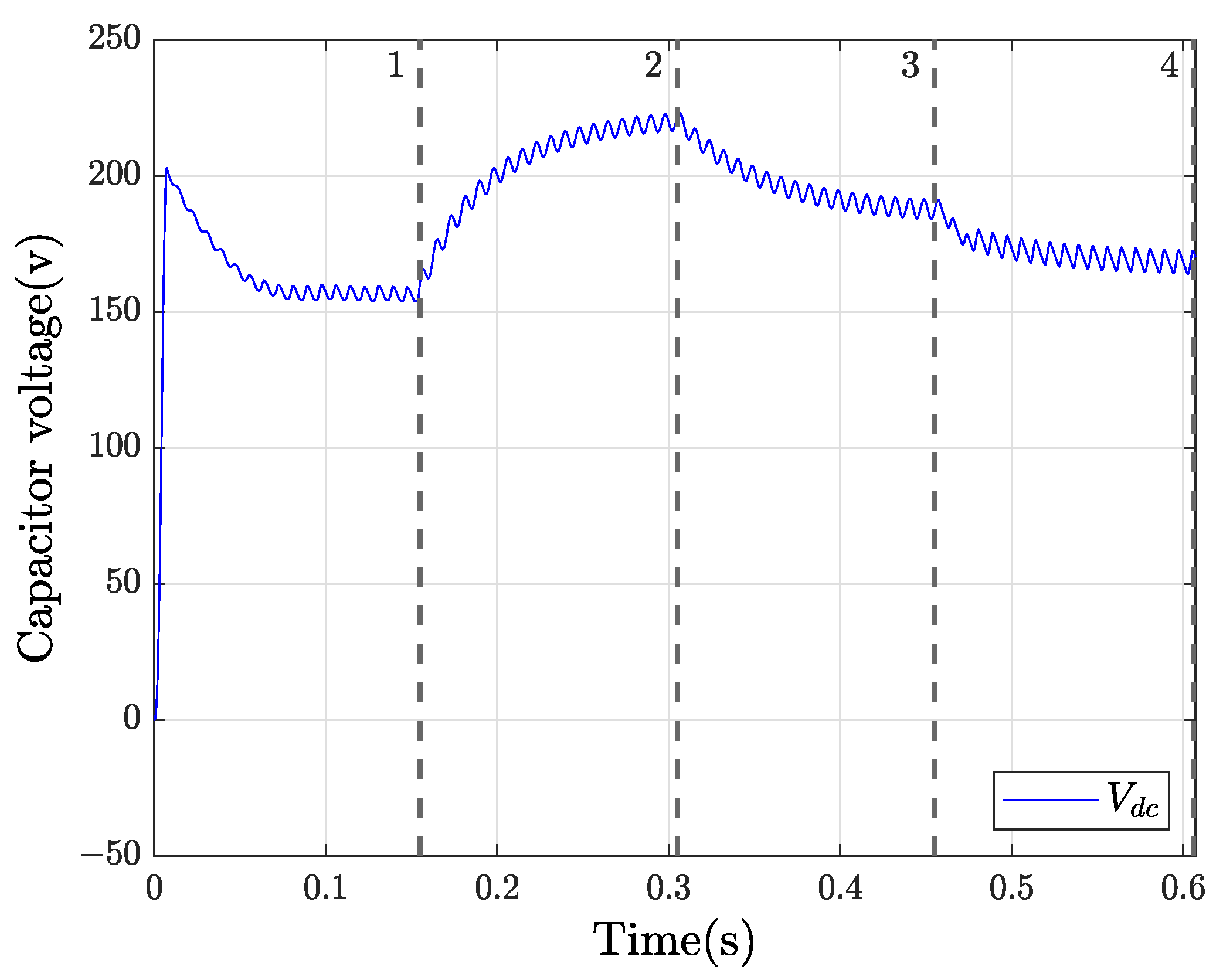
3.1.2. PEL Circuit Simulation Connected to a Resistive Load
3.1.3. PEL Circuit Simulation Connected to a DC–DC Converter
3.1.4. Simulation of a PEL Connected to a DC–AC Converter (Inverter)
3.1.5. Sample Time Effects on Output Current
3.2. Experimental Results
3.2.1. Reference Current Generation
3.2.2. Load Emulation
4. Conclusions
Author Contributions
Funding
Institutional Review Board Statement
Informed Consent Statement
Data Availability Statement
Acknowledgments
Conflicts of Interest
Appendix A

References
- Restrepo-Zambrano, J.A.; Ramírez-Scarpetta, J.M.; Orozco-Gutiérrez, M.L.; Tenorio-Melo, J.A. Experimental framework for laboratory scale microgrids. Rev. Fac. Ing. Univ. Antioq. 2016, 81, 9–23. [Google Scholar] [CrossRef]
- Loza-Lopez, M.J.; Sanchez, E.N.; Ruiz-Cruz, R. Microgrid laboratory prototype. In Proceedings of the 2014 Clemson University Power Systems Conference, Clemson, SC, USA, 11–14 March 2014; pp. 1–5. [Google Scholar] [CrossRef]
- Hogan, D.J.; Gonzalez-Espin, F.; Hayes, J.G.; Foley, R.; Lightbody, G.; Egan, M.G. Load and source electronic emulation using resonant current control for testing in a microgrid laboratory. In Proceedings of the 2014 IEEE 5th International Symposium on Power Electronics for Distributed Generation Systems (PEDG), Galway, Ireland, 24–27 June 2014; pp. 1–7. [Google Scholar] [CrossRef]
- Serna-Montoya, L.F.; Cano-Quintero, J.B.; Munoz-Galeano, N.; Lopez-Lezama, J.M. Programmable Electronic AC Loads: A Review on Hardware Topologies. In Proceedings of the 2019 IEEE Workshop on Power Electronics and Power Quality Applications (PEPQA), Manizales, Colombia, 30–31 May 2019; pp. 1–6. [Google Scholar] [CrossRef]
- Kazerani, M. A high-performance controllable AC load. In Proceedings of the 2008 34th Annual Conference of IEEE Industrial Electronics, Orlando, FL, USA, 10–13 November 2008; pp. 442–447. [Google Scholar] [CrossRef]
- Smedley, K.; Abramovitz, A.; Maddaleno, F.; Rella, G.; Primavera, S. One Cycle Controlled Three-Phase Load Emulator. In Proceedings of the 2011 Twenty-Sixth Annual IEEE Applied Power Electronics Conference and Exposition (APEC), Fort Worth, TX, USA, 6–11 March 2011; pp. 2035–2039. [Google Scholar] [CrossRef]
- Jeong, I.W.; Slepchenkov, M.; Smedley, K.; Maddaleno, F. Regenerative AC Electronic Load with One-Cycle Control. In Proceedings of the 2010 Twenty-Fifth Annual IEEE Applied Power Electronics Conference and Exposition (APEC), Palm Springs, CA, USA, 21–25 February 2010; pp. 1166–1171. [Google Scholar] [CrossRef]
- Benjanarasut, K.; Benjanarasut, J.; Neammanee, B. Single phase AC electronic load with energy recovery. In Proceedings of the 2017 International Electrical Engineering Congress (iEECON), Pattaya, Thailand, 8–10 March 2017; pp. 1–4. [Google Scholar] [CrossRef]
- Alcalá, J.; Charre, S.; Durán, M.; Gudiño, J. Análisis del Convertidor CA/CD/CA (Back to Back) para la Gestión del Flujo de Potencia. Inf. Tecnol. 2014, 25, 109–116. [Google Scholar] [CrossRef]
- Li, F.; Zou, Y.P.; Wang, C.Z.; Chen, W.; Zhang, Y.C.; Zhang, J. Research on AC electronic load based on back to back single-phase PWM rectifiers. In Proceedings of the 2008 Twenty-Third Annual IEEE Applied Power Electronics Conference and Exposition, Austin, TX, USA, 24–28 February 2008; pp. 630–634. [Google Scholar] [CrossRef]
- Chen, P.; Wu, F. Research and Implementation of Single-phase AC Electronic Load Based on Quasi-PR Control. In Proceedings of the 2018 International Conference on Advanced Mechatronic Systems (ICAMechS), Zhengzhou, China, 30 August–2 September 2018; pp. 157–161. [Google Scholar] [CrossRef]
- Gatlan, C.; Gatlan, L. AC to DC PWM voltage source converter under hysteresis current control. In Proceedings of the ISIE ’97 Proceeding of the IEEE International Symposium on Industrial Electronics, Guimaraes, Portugal, 7–11 July 1997; pp. 469–473. [Google Scholar] [CrossRef]
- Cadavid Rodríguez, J.; Marulanda Durango, J.J. Control por Histéresis de la Corriente en los Filtros Activos de Potencia; Undergraduate final project; Universidad Tecnológica de Pereira: Pereira, Colombia, 2008. [Google Scholar]
- Aurilio, G.; Gallo, D.; Landi, C.; Luiso, M. AC electronic load for on-site calibration of energy meters. In Proceedings of the 2013 IEEE International Instrumentation and Measurement Technology Conference (I2MTC), Minneapolis, MN, USA, 6–9 May 2013; pp. 768–773. [Google Scholar] [CrossRef]
- Jaramillo, J.; Posada, J.; Manrique, P. Emulador de carga para recrear las curvas de consumo eléctrico diario en Zonas No Interconectadas de Colombia definidos en la metodología CREG-002 de 2014. In Proceedings of the 2016 IEEE Biennial Congress of Argentina (ARGENCON), Buenos Aires, Argentina, 15–17 June 2016; pp. 1–6. [Google Scholar] [CrossRef]
- Rodriguez, J.; Dixon, J.; Espinoza, J.; Pontt, J.; Lezana, P. PWM regenerative rectifiers: State of the art. IEEE Trans. Ind. Electron. 2005, 52, 5–22. [Google Scholar] [CrossRef]
- Quintana-Pedraza, G.A.; Vieira-Agudelo, S.C.; Muñoz-Galeano, N. A Cradle-to-Grave Multi-Pronged Methodology to Obtain the Carbon Footprint of Electro-Intensive Power Electronic Products. Energies 2019, 12, 3347. [Google Scholar] [CrossRef]
- Benjanarasut, J.; Neammanee, B. The d-, q-axis control technique of single phase grid connected converter for wind turbines with MPPT and anti-islanding protection. In Proceedings of the The 8th Electrical Engineering/Electronics, Computer, Telecommunications and Information Technology (ECTI) Association of Thailand—Conference 2011, Khon Kaen, Thailand, 17–19 May 2011; pp. 649–652. [Google Scholar] [CrossRef]
- Alcala, J.; Barcenas, E.; Cardenas, V. Practical methods for tuning PI controllers in the DC-link voltage loop in Back-to-Back power converters. In Proceedings of the 12th IEEE International Power Electronics Congress, San Luis Potosi, Mexico, 22–25 August 2010; pp. 46–52. [Google Scholar] [CrossRef]
- Ikken, N.; Bouknadel, A.; Haddou, A.; Tariba, N.E.; El omari, H.; El omari, H. PLL Synchronization Method Based on Second-Order Generalized Integrator for Single Phase Grid Connected Inverters Systems during Grid Abnormalities. In Proceedings of the 2019 International Conference on Wireless Technologies, Embedded and Intelligent Systems (WITS), Fez, Morocco, 3–4 April 2019; pp. 1–5. [Google Scholar] [CrossRef]
- Crespo Martínez, C. Implementación de Software para la Sincronización de Fase en Frecuencia fija para Sistemas Electrónicos Monofásicos y Trifásicos Mediante la Plataforma LAUNCHXL-F28027 (C2000) y el entorno de Desarrollo Code Composer Studio. Master’s Thesis, Universidad Politécnica de Valencia, Valencia, Spain, 2016. [Google Scholar]
- Revelo-Fuelagán, J.; Candelo-Becerra, J.E.; Hoyos, F.E. Power Factor Correction of Compact Fluorescent and Tubular LED Lamps by Boost Converter with Hysteretic Control. J. Daylighting 2020, 7, 73–83. [Google Scholar] [CrossRef]
- Herber Ramírez, J. Inversor Elevador Mono-Etapa. Master’s Thesis, Universidad de las Américas Puebla, Puebla, México, 2006. [Google Scholar]
- Yao, W.; Lu, Z.; Long, H.; Li, B. Research on grid-connected interleaved inverter with L filter. In Proceedings of the 2013 1st International Future Energy Electronics Conference (IFEEC), Tainan, Taiwan, 3–6 November 2013; pp. 87–92. [Google Scholar] [CrossRef]
- Kjaer, S.; Pedersen, J.; Blaabjerg, F. A Review of Single-Phase Grid-Connected Inverters for Photovoltaic Modules. IEEE Trans. Ind. Appl. 2005, 41, 1292–1306. [Google Scholar] [CrossRef]



















































| AC–DC Converter | Advantages | Disadvantages |
|---|---|---|
| One branch | This device is easy to control and implement in single-phase systems. It has only two power switches and a small number of trigger circuits. | It has only two DC links and requires components that support higher voltage and power balance control in both capacitors. |
| Two branches | This device is easy to control and implement in single-phase systems. It uses better the DC link, and the voltage supported by the switches is half that of the one-branch topology. | The number of switches is doubled concerning the one-branch AC–DC converter. Thus, more switches represent a greater number of trigger circuits. |
| Three branches | It is the most commonly used in three-phase systems. It handles higher power and voltage, allowing lower losses in power switches than one- and two-branch topologies. | The number of switches increases, and an additional trigger circuit is required, bringing more implementation difficulties. |
| Four branches | In three-phase systems, the number of applications increases because it controls each phase and the neutral of AC sources. | It is more difficult to implement because the number of switches increases, and more trigger circuits are needed. |
| Multilevel | It can be implemented for both single-phase and three-phase systems. It handles greater power compared to other topologies. A better quality of the current waveform and low harmonic distortion is obtained, a lower switching frequency is needed, and the number and order of filters are redefined. | The complexity of the controller and its implementation increases because of the greater number of switches. |
| Link | Advantages | Disadvantages |
|---|---|---|
| Parallel Resistor | It is the simplest way to split power and does not need a DC link voltage control; therefore, it is easy to implement. | It limits the operating power range of the system. |
| DC–DC converter | A greater operation range is obtained compared to the previous topology. Although components are increased, it is easy to control and implement. | Compared to the previous topology, the number of components increases, and it needs a control stage. It depends on a load resistance and is limited by its maximum operating values. |
| AC–DC voltage inverter | This configuration handles much higher powers as it does not depend on load resistance. It allows bidirectional control of the power flow by operating in the entire range of the P-Q plane. | As the number of components increases, more difficult controls are needed for implementation. It depends on the availability of the receptive AC power grid. |
| Parameter | Value |
|---|---|
| 6 mH | |
| 2 | |
| C | 470 F |
| 200 |
| Parameter | Value |
|---|---|
| 6 mH | |
| 2 | |
| C | 470 F |
| 100 |
| Parameter | Value |
|---|---|
| 10 mH | |
| 3 | |
| C | 3300 F |
| 6 mH | |
| 2 | |
| 400 V | |
| 120 V | |
| 120 V |
| Parameter | ||
|---|---|---|
| Reference | Measured | |
| 1.0 | 1.16 | |
| 1.5 | 1.65 | |
| 2 | 2.2 | |
| 3 | 3.16 | |
| −60 | −59.84 | |
| −45 | −46.4 | |
| 0 | 0.26 | |
| 45 | 46.26 | |
| 80 | 81.36 | |
| 30 | 31.31 | |
| 90 | 95.24 | |
| 120 | 125.44 | |
| 160 | 155.2 | |
Publisher’s Note: MDPI stays neutral with regard to jurisdictional claims in published maps and institutional affiliations. |
© 2022 by the authors. Licensee MDPI, Basel, Switzerland. This article is an open access article distributed under the terms and conditions of the Creative Commons Attribution (CC BY) license (https://creativecommons.org/licenses/by/4.0/).
Share and Cite
Medina-Ortega, C.E.; Patiño-Noguera, M.A.; Revelo-Fuelagán, J.; Candelo-Becerra, J.E. Programmable Electronic Load Prototype for the Power Quality Analysis of an Experimental Microgrid. Sustainability 2022, 14, 11258. https://doi.org/10.3390/su141811258
Medina-Ortega CE, Patiño-Noguera MA, Revelo-Fuelagán J, Candelo-Becerra JE. Programmable Electronic Load Prototype for the Power Quality Analysis of an Experimental Microgrid. Sustainability. 2022; 14(18):11258. https://doi.org/10.3390/su141811258
Chicago/Turabian StyleMedina-Ortega, Cristhian E., Martín A. Patiño-Noguera, Javier Revelo-Fuelagán, and John E. Candelo-Becerra. 2022. "Programmable Electronic Load Prototype for the Power Quality Analysis of an Experimental Microgrid" Sustainability 14, no. 18: 11258. https://doi.org/10.3390/su141811258
APA StyleMedina-Ortega, C. E., Patiño-Noguera, M. A., Revelo-Fuelagán, J., & Candelo-Becerra, J. E. (2022). Programmable Electronic Load Prototype for the Power Quality Analysis of an Experimental Microgrid. Sustainability, 14(18), 11258. https://doi.org/10.3390/su141811258

