A Business Model for Developing Distributed Photovoltaic Systems in Iran
Abstract
1. Introduction
2. Theoretical Background
2.1. Business Models
2.2. A Review of Business Models for DSPV Systems
3. Research Methodology
4. Results and Discussion
4.1. Barriers to Developing DSPV in Iran
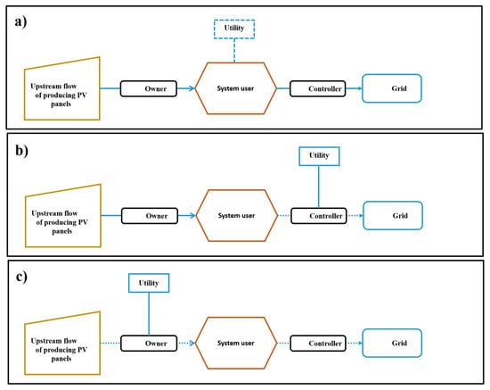
4.2. Business Model for DSPV in Iran
5. Conclusions
Author Contributions
Funding
Institutional Review Board Statement
Conflicts of Interest
Appendix A
| Number | Post | Relation to the Criteria | Relation to the Current Business Model |
|---|---|---|---|
| 1 | Former Technical Deputy of the Renewable Energy Organization of Iran | *** | ** |
| 2 | Former Planning and Development Deputy of the Renewable Energy Organization of Iran | *** | *** |
| 3 | Regularity office Manager of the Renewable Energy Organization of Iran | ** | *** |
| 4 | Renewable energy development expert | ** | *** |
| 5 | Advisor of the Renewable Energy Organization of Iran | * | *** |
| 6 | Former deputy Energy Technologies Development Headquarter | ** | ** |
| 7 | Deputy Minister of Energy Affairs of Center for Progress and Development of Iran | *** | * |
| 8 | Deputy Minister of Non-Governmental Development of the Renewable Energy Organization of Iran | *** | *** |
| 9 | Former manager of the Licensing Office of the Renewable Energy Organization of Iran | * | *** |
| 10 | A faculty member of Malek Ashtar University of Technology | ** | ** |
| 11 | The former head of the Presidential Center for Technology Cooperation and Innovation and President of the Renewable Energy Association | *** | * |
| 12 | Member of the Board of the Renewable Energy Association | *** | ** |
| 13 | Technical and Executive Vice President of Renewable Energy and Electricity Efficiency Organization (SATBA) | ** | *** |
| 14 | Master of Regulation of Renewable Energy and Electricity Efficiency Organization (SATBA) | *** | *** |
| 15 | Director of the Clean Technologies Department of the Presidential Center for Transformation and Progress | ** | ** |
References
- Hegedűsné Baranyai, N.; Zsiborács, H.; Vincze, A.; Rodek, N.; Makai, M.; Pintér, G. Correlation Analysis of the Spread of Household-Sized Photovoltaic Power Plants and Various District Indicators: A Case Study. Sustainability 2021, 13, 482. [Google Scholar] [CrossRef]
- Boait, P.; Snape, J.R.; Morris, R.; Hamilton, J.; Darby, S. The Practice and Potential of Renewable Energy Localisation: Results from a UK Field Trial. Sustainability 2019, 11, 215. [Google Scholar] [CrossRef]
- Firouzjah, K.G. Assessment of small-scale solar PV systems in Iran: Regions priority, potentials and financial feasibility. Renew. Sustain. Energy Rev. 2018, 94, 267–274. [Google Scholar] [CrossRef]
- Besarati, S.M.; Padilla, R.V.; Goswami, D.Y.; Stefanakos, E. The potential of harnessing solar radiation in Iran: Generating solar maps and viability study of PV power plants. Renew. Energy 2013, 53, 193–199. [Google Scholar] [CrossRef]
- Lu, Y.; Yi, F.; Yu, S.; Feng, Y.; Wang, Y. Pathways to Sustainable Deployment of Solar Photovoltaic Policies in 20 Leading Countries Using a Qualitative Comparative Analysis. Sustainability 2022, 14, 5858. [Google Scholar] [CrossRef]
- Hakimi, S.M.; Hasankhani, A.; Shafie-khah, M.; Lotfi, M.; Catalão, J.P.S. Optimal sizing of renewable energy systems in a Microgrid considering electricity market interaction and reliability analysis. Electr. Power Syst. Res. 2022, 203, 107678. [Google Scholar] [CrossRef]
- Chen, T.; An, Y.; Heng, C.K. A Review of Building-Integrated Photovoltaics in Singapore: Status, Barriers, and Prospects. Sustainability 2022, 14, 10160. [Google Scholar] [CrossRef]
- Wirtz, B.W. Business Model Management. Design–Instrumente–Erfolgsfaktoren von Geschäftsmodellen, 2nd ed.; Springer: Cham, Switzerland, 2011. [Google Scholar]
- Ordóñez Mendieta, Á.J.; Hernández, E.S. Analysis of PV Self-Consumption in Educational and Office Buildings in Spain. Sustainability 2021, 13, 1662. [Google Scholar] [CrossRef]
- Zott, C.; Amit, R.; Massa, L. The business model: Recent developments and future research. J. Manag. 2011, 37, 1019–1042. [Google Scholar]
- Zhou, X.; Shou, J.; Cui, W. A Game-Theoretic Approach to Design Solar Power Generation/Storage Microgrid System for the Community in China. Sustainability 2022, 14, 10021. [Google Scholar] [CrossRef]
- Cai, X.; Xie, M.; Zhang, H.; Xu, Z.; Cheng, F. Business Models of Distributed Solar Photovoltaic Power of China: The Business Model Canvas Perspective. Sustainability 2019, 11, 4322. [Google Scholar] [CrossRef]
- Chatterjee, S. Simple rules for designing business models. Calif. Manage. Rev. 2013, 55, 97–124. [Google Scholar] [CrossRef]
- Schumpeter, J.A. Business Cycles; McGraw-Hill: New York, NY, USA, 1939; Volume 1. [Google Scholar]
- Drucker, P. Japanese Management. Peter F. Drucker Crit. Eval. Bus. Manag. 2005, 1, 129. [Google Scholar]
- Teece, D.J. Business models, business strategy and innovation. Long Range Plann. 2010, 43, 172–194. [Google Scholar] [CrossRef]
- Johnson, E.A. Business Model Generation: A Handbook for Visionaries, Game Changers, and Challengers by Alexander Osterwalder and Yves Pigneur; John Wiley & Sons: Hoboken, NJ, USA, 2010; p. 281. [Google Scholar]
- Bashir, M.; Verma, R. Why business model innovation is the new competitive advantage. IUP J. Bus. Strategy 2017, 14, 7. [Google Scholar]
- Aspara, J.; Hietanen, J.; Tikkanen, H. Business model innovation vs replication: Financial performance implications of strategic emphases. J. Strateg. Mark. 2010, 18, 39–56. [Google Scholar] [CrossRef]
- Amit, R.; Zott, C. Creating value through business model innovation. MIT Sloan Manag. Rev. 2012, 2012, 53. [Google Scholar]
- Frantzis, L.; Graham, S.; Katofsky, R.; Sawyer, H. Photovoltaics Business Models, Subcontract Report; NREL/SR-581-42304; NREL: Golden, CO, USA, 2008.
- Richter, M. German utilities and distributed PV: How to overcome barriers to business model innovation. Renew. Energy 2013, 55, 456–466. [Google Scholar] [CrossRef]
- Steffen, B. Estimating the cost of capital for renewable energy projects. Energy Econ. 2020, 88, 104783. [Google Scholar] [CrossRef]
- Tang, Y.; Zhang, Q.; Mclellan, B.; Li, H. Study on the impacts of sharing business models on economic performance of distributed PV-Battery systems. Energy 2018, 161, 544–558. [Google Scholar] [CrossRef]
- Moner-Girona, M.; Solano-Peralta, M.; Lazopoulou, M.; Ackom, E.; Vallve, X.; Szabó, S. Electrification of Sub-Saharan Africa through PV/hybrid mini-grids: Reducing the gap between current business models and on-site experience. Renew. Sustain. Energy Rev. 2018, 91, 1148–1161. [Google Scholar] [CrossRef]
- Sepúlveda-Mora, S.B.; Hegedus, S. Making the case for time-of-use electric rates to boost the value of battery storage in commercial buildings with grid connected PV systems. Energy 2021, 218, 119447. [Google Scholar] [CrossRef]
- Perger, T.; Wachter, L.; Fleischhacker, A.; Auer, H. PV sharing in local communities: Peer-to-peer trading under consideration of the prosumers’ willingness-to-pay. Sustain. Cities Soc. 2021, 66, 102634. [Google Scholar] [CrossRef]
- Londo, M.; Matton, R.; Usmani, O.; van Klaveren, M.; Tigchelaar, C.; Brunsting, S. Alternatives for current net metering policy for solar PV in the Netherlands: A comparison of impacts on business case and purchasing behaviour of private homeowners, and on governmental costs. Renew. Energy 2020, 147, 903–915. [Google Scholar] [CrossRef]
- Shafiei, E.; Saboohi, Y.; Ghofrani, M.B. Optimal policy of energy innovation in developing countries: Development of solar PV in Iran. Energy Policy 2009, 37, 1116–1127. [Google Scholar] [CrossRef]
- Gautier, A.; Hoet, B.; Jacqmin, J.; Van Driessche, S. Self-consumption choice of residential PV owners under net-metering. Energy Policy 2019, 128, 648–653. [Google Scholar] [CrossRef]
- O’Shaughnessy, E.; Barbose, G.; Wiser, R.; Forrester, S.; Darghouth, N. The impact of policies and business models on income equity in rooftop solar adoption. Nat. Energy 2021, 6, 84–91. [Google Scholar] [CrossRef]
- Fina, B.; Fleischhacker, A.; Auer, H.; Lettner, G. Economic assessment and business models of rooftop photovoltaic systems in multiapartment buildings: Case studies for Austria and Germany. J. Renew. Energy 2018, 2018, 9759680. [Google Scholar] [CrossRef]
- Luerssen, C.; Verbois, H.; Gandhi, O.; Reindl, T.; Sekhar, C.; Cheong, D. Global sensitivity and uncertainty analysis of the levelised cost of storage (LCOS) for solar-PV-powered cooling. Appl. Energy 2021, 286, 116533. [Google Scholar] [CrossRef]
- Tarai, R.K.; Kale, P. Solar PV policy framework of Indian States: Overview, pitfalls, challenges, and improvements. Renew. Energy Focus 2018, 26, 46–57. [Google Scholar] [CrossRef]
- Huijben, J.C.; Verbong, G.P. Breakthrough without subsidies? PV business model experiments in the Netherlands. Energy Policy 2013, 56, 362–370. [Google Scholar] [CrossRef]
- Tang, Y.; Zhang, Q.; Li, H.; Li, Y.; Liu, B. Economic analysis on repurposed EV batteries in a distributed PV system under sharing business models. Energy Procedia 2019, 158, 4304–4310. [Google Scholar] [CrossRef]
- Horváth, D.; Szabó, R.Z. Evolution of photovoltaic business models: Overcoming the main barriers of distributed energy deployment. Renew. Sustain. Energy Rev. 2018, 90, 623–635. [Google Scholar] [CrossRef]
- Gabriel, C.-A.; Kirkwood, J. Business models for model businesses: Lessons from renewable energy entrepreneurs in developing countries. Energy Policy 2016, 95, 336–349. [Google Scholar] [CrossRef]
- Li, C.; Shen, B. Accelerating renewable energy electrification and rural economic development with an innovative business model: A case study in China. Energy Policy 2019, 127, 280–286. [Google Scholar] [CrossRef]
- Zhang, S. Innovative business models and financing mechanisms for distributed solar PV (DSPV) deployment in China. Energy Policy 2016, 95, 458–467. [Google Scholar] [CrossRef]
- Zhang, C.; Yan, J. Business model innovation on the photovoltaic water pumping systems for grassland and farmland conservation in China. Energy Procedia 2014, 61, 1483–1486. [Google Scholar] [CrossRef][Green Version]
- Nolden, C.; Barnes, J.; Nicholls, J. Community energy business model evolution: A review of solar photovoltaic developments in England. Renew. Sustain. Energy Rev. 2020, 122, 109722. [Google Scholar] [CrossRef]
- Stauch, A.; Vuichard, P. Community solar as an innovative business model for building-integrated photovoltaics: An experimental analysis with Swiss electricity consumers. Energy Build. 2019, 204, 109526. [Google Scholar] [CrossRef]
- Pang, Y.; He, Y.; Cai, H. Business model of distributed photovoltaic energy integrating investment and consulting services in China. J. Clean. Prod. 2019, 218, 943–965. [Google Scholar] [CrossRef]
- Strupeit, L.; Palm, A. Overcoming barriers to renewable energy diffusion: Business models for customer-sited solar photovoltaics in Japan, Germany and the United States. J. Clean. Prod. 2016, 123, 124–136. [Google Scholar] [CrossRef]
- Sovacool, B.K.; Axsen, J.; Sorrell, S. Promoting novelty, rigor, and style in energy social science: Towards codes of practice for appropriate methods and research design. Energy Res. Soc. Sci. 2018, 45, 12–42. [Google Scholar] [CrossRef]
- Efron, S.E.; Ravid, R. Writing the literature review: A Practical Guide; The Guilford Press: New York, NY, USA, 2018. [Google Scholar]
- Bokrantz, J.; Skoogh, A.; Berlin, C.; Stahre, J. Maintenance in digitalised manufacturing: Delphi-based scenarios for 2030. Int. J. Prod. Econ. 2017, 191, 154–169. [Google Scholar] [CrossRef]
- Rikkonen, P.; Tapio, P.; Rintamäki, H. Visions for small-scale renewable energy production on Finnish farms–A Delphi study on the opportunities for new business. Energy Policy 2019, 129, 939–948. [Google Scholar] [CrossRef]
- Van Dijk, J.A. Delphi questionnaires versus individual and group interviews: A comparison case. Technol. Forecast. Soc. Change 1990, 37, 293–304. [Google Scholar] [CrossRef]
- Al-Maamary, H.M.; Kazem, H.A.; Chaichan, M.T. The impact of oil price fluctuations on common renewable energies in GCC countries. Renew. Sustain. Energy Rev. 2017, 75, 989–1007. [Google Scholar] [CrossRef]
- Sadorsky, P. Renewable energy consumption, CO2 emissions and oil prices in the G7 countries. Energy Econ. 2009, 31, 456–462. [Google Scholar] [CrossRef]
- Murshed, M.; Tanha, M.M. Oil price shocks and renewable energy transition: Empirical evidence from net oil-importing South Asian economies. Energy Ecol. Environ. 2021, 6, 183–203. [Google Scholar] [CrossRef]
- Månsson, A. Energy, conflict and war: Towards a conceptual framework. Energy Res. Soc. Sci. 2014, 4, 106–116. [Google Scholar] [CrossRef]
- Painuly, J.P. Barriers to renewable energy penetration; a framework for analysis. Renew. Energy 2001, 24, 73–89. [Google Scholar] [CrossRef]
- Rezaei, M.; Boushehri, A.; Bagheri Moghaddam, N. Factors Affecting Photovoltaic Technology Application in Decentralized Electricity Production in Iran: A Conceptual Framework. J. Renew. Energy Environ. 2018, 5, 27–41. [Google Scholar]
- Clémençon, R. The Two Sides of the Paris Climate Agreement: Dismal Failure or Historic Breakthrough? SAGE Publications: Los Angeles, CA, USA, 2016. [Google Scholar]
- Sedaghat, B.; Jalilzadeh, S.; Sajedinia, E.R.; Zamanfar, N. Evaluation of” Subside Elimination Policies” Economical Effects on Applying Photovoltaic Systems for Commercial Buildings in Iran. In Proceedings of the 3rd Conference on Thermal Power Plants, Tehran, Iran, 18–19 October 2011; pp. 1–5. [Google Scholar]
- Pavan, A.M.; Chiandone, M.; Lughi, V.; Sulligoi, G. Despite the attainment of grid parity, the Italian PV market does not take off. An analysis. In Proceedings of the 3rd Renewable Power Generation Conference (RPG 2014), Naples, Italy, 24–25 September 2014. [Google Scholar]
- Dusonchet, L.; Telaretti, E. Comparative economic analysis of support policies for solar PV in the most representative EU countries. Renew. Sustain. Energy Rev. 2015, 42, 986–998. [Google Scholar] [CrossRef]
- Engelken, M.; Römer, B.; Drescher, M.; Welpe, I.M.; Picot, A. Comparing drivers, barriers, and opportunities of business models for renewable energies: A review. Renew. Sustain. Energy Rev. 2016, 60, 795–809. [Google Scholar] [CrossRef]
- Martinot, E. Energy efficiency and renewable energy in Russia: Transaction barriers, market intermediation, and capacity building. Energy Policy 1998, 26, 905–915. [Google Scholar] [CrossRef]
- Sen, S.; Ganguly, S. Opportunities, barriers and issues with renewable energy development–A discussion. Renew. Sustain. Energy Rev. 2017, 69, 1170–1181. [Google Scholar] [CrossRef]
- Sovacool, B.K. The cultural barriers to renewable energy and energy efficiency in the United States. Technol. Soc. 2009, 31, 365–373. [Google Scholar] [CrossRef]
- Krupa, J. Identifying barriers to aboriginal renewable energy deployment in Canada. Energy Policy 2012, 42, 710–714. [Google Scholar] [CrossRef]
- Pathak, M.; Sanders, P.; Pearce, J.M. Optimizing limited solar roof access by exergy analysis of solar thermal, photovoltaic, and hybrid photovoltaic thermal systems. Appl. Energy 2014, 120, 115–124. [Google Scholar] [CrossRef]
- Kawajiri, K.; Oozeki, T.; Genchi, Y. Effect of temperature on PV potential in the world. Environ. Sci. Technol. 2011, 45, 9030–9035. [Google Scholar] [CrossRef] [PubMed]
- Hong, T.; Lee, M.; Koo, C.; Jeong, K.; Kim, J. Development of a method for estimating the rooftop solar photovoltaic (PV) potential by analyzing the available rooftop area using Hillshade analysis. Appl. Energy 2017, 194, 320–332. [Google Scholar] [CrossRef]
- Reddy, K.; Aravindhan, S.; Mallick, T.K. Investigation of performance and emission characteristics of a biogas fuelled electric generator integrated with solar concentrated photovoltaic system. Renew. Energy 2016, 92, 233–243. [Google Scholar] [CrossRef]
- Eleftheriadis, I.M.; Anagnostopoulou, E.G. Identifying barriers in the diffusion of renewable energy sources. Energy Policy 2015, 80, 153–164. [Google Scholar] [CrossRef]
- Wee, H.-M.; Yang, W.-H.; Chou, C.-W.; Padilan, M.V. Renewable energy supply chains, performance, application barriers, and strategies for further development. Renew. Sustain. Energy Rev. 2012, 16, 5451–5465. [Google Scholar] [CrossRef]
- Cucchiella, F.; D’Adamo, I. Issue on supply chain of renewable energy. Energy Convers. Manage. 2013, 76, 774–780. [Google Scholar] [CrossRef]
- Ellabban, O.; Abu-Rub, H. Smart grid customers’ acceptance and engagement: An overview. Renew. Sustain. Energy Rev. 2016, 65, 1285–1298. [Google Scholar] [CrossRef]



| Customer segment | Different groups of individuals or organizations to whom the system tries to gain access or provide a service comprise the core of any business model. |
| Value propositions | Value propositions refer to a bundle of products and services that can create value for a particular customer segment. Indeed, these comprise why a company/system is preferred over other companies by the customers. In reality, a set of value propositions takes the form of a pack of selected products and services that are designed to meet the needs of a particular segment of customers. |
| Channels | Channels represent how the system reaches and communicates with the target customer segments to present the value propositions. Distribution and sales channels serve as an intermediate between the company/system and the customers. Different classification schemes have been proposed for channels, including direct and indirect channels or dedicated or shared channels. Different channel phases include awareness, assessment, purchase, delivery, and after-sale services. |
| Customer relation | Customer relations describe different paths through which the company/system communicates with particular customer segments. The company/system shall clarify its relationships to different segments of customers. The extent of such relationships can span from in-person contacts to fully autonomous support services. |
| Revenue streams | Revenue streams reflect the revenue that the company/system is making out of each customer segment. A business model may accommodate two different types of revenue streams: (1) interaction revenues, which are generated as a customer pays for a one-time purchase, and (2) Repeatable revenues, which are results of frequent payments by customers for receiving the value proposition or after-sale services. |
| Key resources | Key resources are crucial assets that are required for the proper operation of a business model. With the help of these resources, the company/system can create and present its value propositions, reach markets, preserve its relationship with different customer segments, and generate profit. A key resource can be physical, fiscal, spiritual, or humankind. It may be owned or rented by the main company/system or rather procured by key partners. |
| Key activities | Key activities are the most significant activities that are required before a business model can operate adequately. These are the most important measures that a company/system shall take to achieve successful performance. |
| Key participations | Key participations represent a network of suppliers and partners by which the business model can operate properly. There are four different types of participation in a business model, including (1) strategic alliances between companies that are no longer rivals to one another, (2) partnership with rivals, (3) joint investments for establishing new businesses, and (4) buyer-supplier relationships for ensuring the realization of requirements. |
| Cost structure | Cost structure describes all costs incurred by the implementation of a business model. It is trivial that cost minimization is an objective in every business model. In this respect, one may distinguish between two groups of business models, namely cost-driven business models, focusing on cost minimization, and value-driven business models. The value creation represents the core focus, and the cost is of relatively lower priority. Offering premium values and high-level dedicated services are characteristics of a value-driven business model. |
| Business Models | Case Study | Research Methodology | Achievements | Reference | |
|---|---|---|---|---|---|
| 1 | host-owned, energy management contract, and third party-owned | China | literature review | Formation of business canvas and lean canvas, comparison of overcoming obstacles, and EMC model was recognized as the best model | [12] |
| 2 | Discounted cash flow | China | Costs and investment | Feasibility study of using PV system for water pumping | [41] |
| 3 | host-owned, third party-owned, and community shared | - | literature review | Formation of business canvas and lean canvas, comparison of overcoming obstacles, and community shared model was recognized as the best model | [37] |
| 4 | community energy model | England | literature review | Investigating the evolution of energy supply business models in the UK and examining the role of industry actors in these models | [42] |
| 5 | community energy model | Swiss | literature review | Identify the target community of the business model of using solar panels in the building | [43] |
| 6 | integrating investment and consulting services model | China | Simulation | Improve energy consumption Increase the security of the electricity network Investor benefits Reduce users’ electricity costs Reduce government subsidies | [44] |
| 7 | third-party ownership, cross-selling, and host owned | Japan, Germany, and the USA | literature review | Examine the business models canvas to support and deploy DSPV systems | [45] |
| 8 | host-owned, third party-owned, and community shared | China and USA | literature review and Interviews with industry experts | Provide an approach and insight for renewable energy policymakers in China as well as other countries | [25] |
| 9 | Ownerships of PV system models | Germany | literature review and Interviews with industry experts | Investigate the threats and opportunities of PV power generation for different climatic zones | [4] |
| 1st Level | 2st Level | The Weighting Factor | 3st Level (Major Barriers) | References | |
|---|---|---|---|---|---|
| The identified barriers | International level | Global economy | 0.10 | Reducing oil prices | [51,52,53] |
| Foreign policy | 0.11 | Sanctions, Political conflicts | [54,55,56], Interview | ||
| International laws | 0.06 | Ignorance of international environmental laws | [57] | ||
| National level | National policy | 0.14 | Electricity subsidy, Lack of support for clean energy production | [35,58,59,60,61] | |
| Macroeconomic | 0.10 | Inflation, Currency instability, High bank interest rates | [35,45,55,62] | ||
| Sociocultural | 0.03 | Lack of awareness and sensitivity of society to renewable energies | [63,64,65] | ||
| Geographical, environmental, and climatic | 0.05 | Lack of sufficient solar potential in some areas, Lack of enough space for PV panels | [66,67,68] | ||
| Industrial level | System economics | 0.14 | Low electricity prices, Low down guarantee to buy electricity from the manufacturer, High cost of PV power generation, High cost of PV equipment supply | [35,45,61] | |
| PV supply chain technological capability | 0.13 | Lack of complete formation of PV production chain in Iran, The need to import equipment and accessories for PV systems, Iran’s dependence on the production of advanced materials for PV panels | [56,63,69,70,71,72], Interview | ||
| The capability of the electrical industry and technology | 0.06 | The low capability of the country’s electricity network to connect PV power to the network, Power outage in the transmission network, Distribution and power grid problems | [71,73] | ||
| Experts | 0.06 | Lack of specialized and trained technicians | [63], Interview |
| 1st Level | 2st Level | The Weighting Factor | Model Score | |||
|---|---|---|---|---|---|---|
| Model 1 | Model 2 | Model 3 | ||||
| The identified barriers | International level | Global economy | 0.10 | 6 | 6 | 3 |
| Foreign policy | 0.11 | 4 | 4 | 6 | ||
| International laws | 0.06 | 0 | 0 | 0 | ||
| National level | National policy | 0.14 | 4 | 2 | 1 | |
| Macroeconomic | 0.10 | 1 | 1 | 3 | ||
| Sociocultural | 0.03 | 8 | 6 | 1 | ||
| Geographical, environmental, and climatic | 0.05 | 7 | 7 | 2 | ||
| Industrial level | System economics | 0.14 | 4 | 3 | 1 | |
| PV supply chain technological capability | 0.13 | 5 | 5 | 2 | ||
| Capability of electrical industry and technology | 0.06 | 3 | 3 | 4 | ||
| Experts | 0.06 | 8 | 8 | 8 | ||
| The final score of the model | 4.16 | 3.68 | 2.65 | |||
| Customers | Customer Relationship | Value Proposition | Core Activities | Key Partners | |
|---|---|---|---|---|---|
| -Mass customers: all Iranian citizens, as they all practically enjoy environmental benefits of this technology and can potentially generate and sell electricity. -Diverse customers: investors and operators of power from non-distributed PV systems (most of whom step in the market for generating some revenue, although some of them invest in this industry for the sake of environmental concerns or achieving stable power supplies) -Niche markets: these include public authorities that seek to generate some revenue. Examples include Imam Khomeini Relief Foundation and Organization of Owghaf and Charity Affairs. | -Agreement between SATBA* () and electricity distribution company -Contract between electricity distribution company and investor customer through different channels, including relevant website, etc. -Corresponding contracts between different segments of the supply chain | -Generation of clean and eco-friendly electricity -Guaranteed purchase of electricity at promotive rates (ensuring sustainable income from sales of renewable power to the electricity grid for customers) -Insensitivity to possible fluctuations or power outages across the nation-wide grid, especially for key customers -Installation and maintenance services for PV system | -Budget allocation and expenditure -Concluding contract between SATBA and electricity distribution company -Concluding contract between electricity distribution company and customer -Transporting PV systems to the site of work -Sale and maintenance of the systems -Transacting funds in relation to the generated power | -Electricity distribution companies -Ministry of Energy -SATBA -Suppliers of required equipment -Maintenance companies and experts -Banks and financial supporters of customers | |
| Distribution channel | Main resources | ||||
| -Electricity-bill exchange channel -Transportation and distribution of system components -Counter distribution -Sellers -Equipment stores | -Government-backed budgets for purchasing electricity from power generator customers -Human resources, including experts at installation, start-up, and maintenance of PV systems -non-tangential resources, including environmental requirements caused by domestic or foreign forces | ||||
| Revenue streams | Cost structure | ||||
| Although the system is not currently aimed at revenue generation, different parties are involved in monetary transactions. Indeed, the primary gain of the system is latent and includes environmental benefits for social health upon widespread development of this system, preservation of fossil energy, creation of value-added in relevant sectors, etc. | Costs incurred for implementing the business model, including current costs, cost of equipment procurement for customers, and electricity purchase cost | ||||
Publisher’s Note: MDPI stays neutral with regard to jurisdictional claims in published maps and institutional affiliations. |
© 2022 by the authors. Licensee MDPI, Basel, Switzerland. This article is an open access article distributed under the terms and conditions of the Creative Commons Attribution (CC BY) license (https://creativecommons.org/licenses/by/4.0/).
Share and Cite
Heirani, H.; Moghaddam, N.B.; Labbafi, S.; Sina, S. A Business Model for Developing Distributed Photovoltaic Systems in Iran. Sustainability 2022, 14, 11194. https://doi.org/10.3390/su141811194
Heirani H, Moghaddam NB, Labbafi S, Sina S. A Business Model for Developing Distributed Photovoltaic Systems in Iran. Sustainability. 2022; 14(18):11194. https://doi.org/10.3390/su141811194
Chicago/Turabian StyleHeirani, Hossein, Naser Bagheri Moghaddam, Sina Labbafi, and Seyedali Sina. 2022. "A Business Model for Developing Distributed Photovoltaic Systems in Iran" Sustainability 14, no. 18: 11194. https://doi.org/10.3390/su141811194
APA StyleHeirani, H., Moghaddam, N. B., Labbafi, S., & Sina, S. (2022). A Business Model for Developing Distributed Photovoltaic Systems in Iran. Sustainability, 14(18), 11194. https://doi.org/10.3390/su141811194

