How to Incorporate Blue Carbon into the China Certified Emission Reductions Scheme: Legal and Policy Perspectives
Abstract
:1. Introduction
2. Overview of the Legislative Framework Underpinning the CCER Scheme
3. Inclusion of Blue Carbon into the CCER Scheme
3.1. An Applicable Methodology
3.2. A Defined Project Boundary
3.3. A Clearly Defined Legal Right
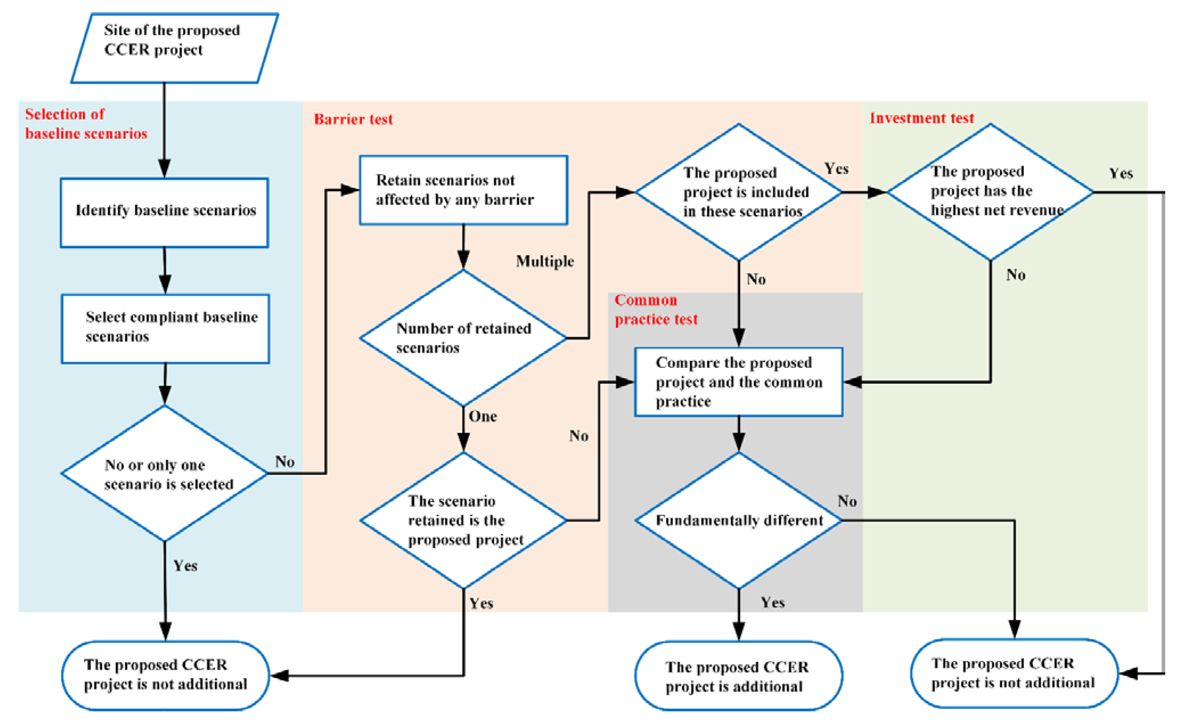
3.4. Additionality Requirements
3.5. Alternative Project Period and Crediting Period
3.6. Summary of Considerations for Integrating Blue Carbon into the CCER Scheme
- (i)
- Dedicated methodologies must be developed for blue carbon projects. The methodologies should adopt a broader definition for carbon abatement activities to include passive restoration and rehabilitation activities. This is because these passive activities will allow project owners to develop projects that are most likely to succeed at a minimal cost.
- (ii)
- The new national marine functional zoning should delineate zones for the purpose of developing blue carbon projects. By doing so, a helpful reference area will be provided for project owners in defining the project boundaries. The protection of blue carbon sinks should be integrated into the overall framework of marine development and conservation.
- (iii)
- The current authorization system for the right to use sea areas could be used to provide legal certainty and protection of the project owner’s legal rights to the blue carbon resources within the project boundaries. Exclusivity is also an important issue to consider.
- (iv)
- The additionality requirement should be given special consideration in blue carbon methodologies. It may be challenging to demonstrate that the regeneration of blue carbon ecosystems results from the project activities. In this case, the additionality requirements should be appropriately adjusted to allow the project to be considered additional if any regenerations occur after the implementation of the project.
- (v)
- Extended project periods and crediting periods would be needed for blue carbon projects, because emissions reductions may not occur within the usual time scales. The government should also use some incentive mechanisms to encourage investment in these projects, since they may take longer to generate returns.
4. Conclusions
Author Contributions
Funding
Institutional Review Board Statement
Informed Consent Statement
Data Availability Statement
Conflicts of Interest
References
- Pörtner, H.O.; Roberts, D.C.; Adams, H.; Adler, C.; Aldunce, P.; Ali, E.; Ara Begum, R.; Betts, R.; Bezner Kerr, R.; Biesbroek, R.; et al. Climate Change 2022: Impacts, Adaptation and Vulnerability; IPCC: Geneva, Switzerland, 2022. [Google Scholar]
- United Nations. United Nations Framework Convention on Climate Change; Treaty Series; United Nations: New York, NY, USA, 2000; Volume 1771, p. 107. Available online: https://treaties.un.org/doc/Publication/UNTS/Volume%201771/v1771.pdf (accessed on 18 July 2022).
- United Nations. Kyoto Protocol to the United Nations Framework Convention on Climate Change; Treaty Series; United Nations: New York, NY, USA, 2005; Volume 2303, p. 162. Available online: https://treaties.un.org/doc/Publication/UNTS/Volume%202303/v2303.pdf (accessed on 18 July 2022).
- United Nations. Paris Agreement; Treaty Series; United Nations: New York, NY, USA, 2015; Volume 3156. Available online: https://treaties.un.org/doc/Treaties/2016/02/20160215%2006-03%20PM/Ch_XXVII-7-d.pdf (accessed on 18 July 2022).
- Edenhofer, O. (Ed.) Climate Change 2014: Mitigation of Climate Change: Working Group III Contribution to the Fifth Assessment Report of the Intergovernmental Panel on Climate Change; Intergovernmental Panel on Climate Change; Cambridge University Press: New York, NY, USA, 2014; ISBN 978-1-107-05821-7. [Google Scholar]
- Nellemann, C. Blue Carbon: The Role of Healthy Oceans in Binding Carbon: A Rapid Response Assessment; GRID-Arendal, Ed.; GRID-Arendal: Arendal, Norway, 2009; ISBN 978-82-7701-060-1. [Google Scholar]
- Thomas, S. Blue Carbon: Knowledge Gaps, Critical Issues, and Novel Approaches. Ecol. Econ. 2014, 107, 22–38. [Google Scholar] [CrossRef]
- Sifleet, S.; Pendleton, L.; Murray, B.C. State of the Science on Coastal Blue Carbon. 2011, p. 43. Available online: https://nicholasinstitute.duke.edu/sites/default/files/publications/state-of-science-coastal-blue-carbon-paper.pdf (accessed on 18 July 2022).
- Mcleod, E.; Chmura, G.L.; Bouillon, S.; Salm, R.; Björk, M.; Duarte, C.M.; Lovelock, C.E.; Schlesinger, W.H.; Silliman, B.R. A Blueprint for Blue Carbon: Toward an Improved Understanding of the Role of Vegetated Coastal Habitats in Sequestering CO2. Front. Ecol. Environ. 2011, 9, 552–560. [Google Scholar] [CrossRef]
- Duarte, C.M.; Chiscano, C.L. Seagrass Biomass and Production: A Reassessment. Aquat. Bot. 1999, 65, 159–174. [Google Scholar] [CrossRef]
- McKee, K.L.; Cahoon, D.R.; Feller, I.C. Caribbean Mangroves Adjust to Rising Sea Level through Biotic Controls on Change in Soil Elevation. Glob. Ecol. Biogeogr. 2007, 16, 545–556. [Google Scholar] [CrossRef]
- Lo Iacono, C.; Mateo, M.A.; Gràcia, E.; Guasch, L.; Carbonell, R.; Serrano, L.; Serrano, O.; Dañobeitia, J. Very High-Resolution Seismo-Acoustic Imaging of Seagrass Meadows (Mediterranean Sea): Implications for Carbon Sink Estimates. Geophys. Res. Lett. 2008, 35, L18601. [Google Scholar] [CrossRef]
- Chambers, J.Q.; Higuchi, N.; Tribuzy, E.S.; Trumbore, S.E. Carbon Sink for a Century. Nature 2001, 410, 429. [Google Scholar] [CrossRef]
- Alongi, D.M. Present State and Future of the World’s Mangrove Forests. Environ. Conserv. 2002, 29, 331–349. [Google Scholar] [CrossRef]
- Valiela, I.; Bowen, J.L.; York, J.K. Mangrove Forests: One of the World’s Threatened Major Tropical Environments. BioScience 2001, 51, 807. [Google Scholar] [CrossRef]
- Silliman, B.R.; Grosholz, E.D.; Bertness, M.D. Human Impacts on Salt Marshes: A Global Perspective; Stephen Bechtel Fund Imprint in Ecology and the Environment; University of California Press: Berkeley, CA, USA, 2009; ISBN 978-0-520-25892-1. [Google Scholar]
- Silliman, B.R.; van de Koppel, J.; Bertness, M.D.; Stanton, L.E.; Mendelssohn, I.A. Drought, Snails, and Large-Scale Die-Off of Southern U.S. Salt Marshes. Science 2005, 310, 1803–1806. [Google Scholar] [CrossRef]
- Duarte, C.M. The Future of Seagrass Meadows. Environ. Conserv. 2002, 29, 192–206. [Google Scholar] [CrossRef] [Green Version]
- Short, F.T.; Frederick, T. World Atlas of Seagrasses; University of California Press: Berkeley, CA, USA, 2003; ISBN 978-0-520-24047-6. [Google Scholar]
- Duarte, C.M.; Borum, J.; Short, F.T.; Walker, D.I. Seagrass Ecosystems: Their Global Status and Prospects. In Aquatic Ecosystems; Polunin, N.V.C., Ed.; Cambridge University Press: Cambridge, UK, 2008; ISBN 978-0-521-83327-1. [Google Scholar]
- Waycott, M.; Duarte, C.M.; Carruthers, T.J.B.; Orth, R.J.; Dennison, W.C.; Olyarnik, S.; Calladine, A.; Fourqurean, J.W.; Heck, K.L.; Hughes, A.R.; et al. Accelerating Loss of Seagrasses across the Globe Threatens Coastal Ecosystems. Proc. Natl. Acad. Sci. USA 2009, 106, 12377–12381. [Google Scholar] [CrossRef] [PubMed]
- Woodroffe, C.D. Response of Tide-Dominated Mangrove Shorelines in Northern Australia to Anticipated Sea-Level Rise. Earth Surf. Processes Landf. 1995, 20, 65–85. [Google Scholar] [CrossRef]
- Björk, M.; Short, F.; McLeod, E.; Beer, S. Managing Seagrasses for Resilience to Climate Change; Iucn Resilience Science Group Working Paper; Island Press: Washington, DC, USA, 2008; ISBN 978-2-8317-1089-1. [Google Scholar]
- Marbà, N.; Duarte, C.M. Mediterranean Warming Triggers Seagrass (Posidonia Oceanica) Shoot Mortality: Warming and posidonia oceanica shoot mortality. Glob. Chang. Biol. 2009, 16, 2366–2375. [Google Scholar] [CrossRef]
- Northrop, E.; Ruffo, S.; Taraska, G.; Schindler Murray, L.; Pidgeon, E.; Landis, E.; Cerny-Chipman, E.; Laura, A.-M.; Herr, D.; Suatoni, L.; et al. Enhancing Nationally Determined Contributions: Opportunities for Ocean-Based Climate Action; World Resources Institute: Washington, DC, USA, 2021; Available online: https://www.wri.org/research/enhancing-nationally-determined-contributions-opportunities-ocean-based-climate-action (accessed on 18 July 2022).
- Bradly, N.; Moorhouse, C. A Blueprint for Ocean and Coastal Sustainability; IOC/UNESCO: Paris, France, 2015. [Google Scholar]
- Pineiro, A.; Dithrich, H.; Dhar, A. Financing the Sustainable Development Goals: Impact Investing in Action; Global Impact Investing Network: New York, NY, USA, 2018; Available online: https://thegiin.org/research/publication/financing-sdgs (accessed on 18 July 2022).
- Lundin, C. Supporting Bankable Investment Opportunities Based on Blue Natural Capital. p. 12. Available online: https://bluenaturalcapital.org/wp2018/wp-content/uploads/2018/10/BNCFF-brochure-FINAL-WEB-small.pdf (accessed on 18 July 2022).
- Gallo, N.D.; Victor, D.G.; Levin, L.A. Ocean Commitments under the Paris Agreement. Nat. Clim. Chang. 2017, 7, 833–838. [Google Scholar] [CrossRef]
- Wu, J.; Zhang, H.; Pan, Y.; Krause-Jensen, D.; He, Z.; Fan, W.; Xiao, X.; Chung, I.; Marbà, N.; Serrano, O.; et al. Opportunities for Blue Carbon Strategies in China. Ocean. Coast. Manag. 2020, 194, 105241. [Google Scholar] [CrossRef]
- Sun, Z.; Sun, W.; Tong, C.; Zeng, C.; Yu, X.; Mou, X. China’s Coastal Wetlands: Conservation History, Implementation Efforts, Existing Issues and Strategies for Future Improvement. Environ. Int. 2015, 79, 25–41. [Google Scholar] [CrossRef]
- Larsen, K.; Pitt, H.; Grant, M.; Houser, T. China’s Greenhouse Gas Emissions Exceeded the Developed World for the First Time in 2019; Rhodium Group: New York, NY, USA, 2021. [Google Scholar]
- Xi Focus: Xi Announces China Aims to Achieve Carbon Neutrality before 2060. Available online: http://www.xinhuanet.com/english/2020-09/23/c_139388764.htm (accessed on 18 July 2022).
- Ministry of Ecology and Environment; National Development and Reform Commission; Ministry of Natural Resources; Ministry of Transport; Ministry of Agriculture and Rural Affairs; China Coast Guard. The 14th Five-Year Plan of Marine Ecology Environment Protection. 2022. Available online: https://www.mee.gov.cn/xxgk2018/xxgk/xxgk03/202202/W020220222382120532016.pdf (accessed on 18 July 2022).
- Sutton-Grier, A.E.; Moore, A.K.; Wiley, P.C.; Edwards, P.E.T. Incorporating Ecosystem Services into the Implementation of Existing U.S. Natural Resource Management Regulations: Operationalizing Carbon Sequestration and Storage. Mar. Policy 2014, 43, 246–253. [Google Scholar] [CrossRef]
- National Development and Reform Commission of the People’s Republic of China. Notice of the National Development and Reform Commission on Issuing the Interim Measures for the Administration of Voluntary Greenhouse Gas Emission Reduction Transactions; National Development and Reform Commission of the People’s Republic of China: Beijing, China, 2012.
- Ministry of Ecology and Environment of the People’s Republic of China. Notice of Public Consultation on the Interim Regulations on the Management of Carbon Emission Trading (Draft Revision); Ministry of Ecology and Environment of the People’s Republic of China: Beijing, China, 2021.
- Analytical Report on The Status of The China GHG Voluntary Emission Reduction Program. Available online: https://www.edf.org/climate/status-chinas-voluntary-carbon-market (accessed on 18 July 2022).
- Tan, L. The First Year of China’s National Carbon Market, Reviewed. Available online: https://chinadialogue.net/en/climate/the-first-year-of-chinas-national-carbon-market-reviewed/ (accessed on 18 July 2022.
- Response Letter to Proposal, No.1080 (No.114 on Resources and Environment) of the Fourth Session of the 13th National Committee of the Chinese People’s Political Consultative Conference. Available online: https://www.mee.gov.cn/xxgk2018/xxgk/xxgk13/202112/t20211202_962639.html (accessed on 18 July 2022).
- National Development and Reform Commission of the People’s Republic of China. Notice of the National Development and Reform Commission on Issuing the Guidelines on Validation and Verification of GHG Voluntary Emission Reduction Projects; Ministry of Ecology and Environment of the People’s Republic of China: Beijing, China, 2012.
- Ministry of Ecology and Environment of the People’s Republic of China. Measures for the Administration of Carbon Emissions Trading (for Trial Implementation); Ministry of Ecology and Environment of the People’s Republic of China: Beijing, China, 2020.
- Du, J. National Trading Center Being Planned to Help Capital Achieve Green Targets. Available online: http://english.www.gov.cn/news/topnews/202203/02/content_WS621ec638c6d09c94e48a5bb8.html (accessed on 18 July 2022).
- Kollmuss, A.; Zink, H.; Polycarp, C. A Comparison of Carbon Offset Standards. p. 117. Available online: https://www.wwf.de/fileadmin/fm-wwf/Publikationen-PDF/A_Comparison_of_Carbon_Offset_Standards_kurz.pdf (accessed on 18 July 2022).
- National Development and Reform Commission of the People’s Republic of China. Methodology for Carbon Sink Afforestation Projects; National Development and Reform Commission of the People’s Republic of China: Beijing, China, 2013.
- National Development and Reform Commission of the People’s Republic of China. Methodology for Carbon Sink Bamboo Afforestation Projects; National Development and Reform Commission of the People’s Republic of China: Beijing, China, 2013.
- National Development and Reform Commission of the People’s Republic of China. Methodology for Carbon Sink Forest Management Projects; National Development and Reform Commission of the People’s Republic of China: Beijing, China, 2014.
- National Development and Reform Commission of the People’s Republic of China. Methodology for Carbon Sink Bamboo Management Projects; National Development and Reform Commission of the People’s Republic of China: Beijing, China, 2015.
- Li, J. The Cases of Forestry Voluntary Greenhouse Gas Emission Reduction Projects in China; China Forestry Publishing House: Beijing, China, 2016; ISBN 978-7-5038-8510-5. [Google Scholar]
- Bell, J.; Saunders, M.I.; Lovelock, C.E.; Possingham, H.P. Legal Frameworks for Unique Ecosystems—How Can the EPBC Act Offsets Policy Address the Impact of Development on Seagrass? 2014, p. 14. Available online: https://papers.ssrn.com/sol3/papers.cfm?abstract_id=2408925 (accessed on 18 July 2022).
- Clewell, A.; Aronson, J.; Winterhalder, K. The SER International Primer on Ecological Restoration; 2004. Available online: https://cdn.ymaws.com/www.ser.org/resource/resmgr/custompages/publications/ser_publications/ser_primer.pdf (accessed on 18 July 2022).
- Field, C.D. Rehabilitation of Mangrove Ecosystems: An Overview. Mar. Pollut. Bull. 1999, 37, 383–392. [Google Scholar] [CrossRef]
- Bayraktarov, E.; Saunders, M.I.; Abdullah, S.; Mills, M.; Beher, J.; Possingham, H.P.; Mumby, P.J.; Lovelock, C.E. The Cost and Feasibility of Marine Coastal Restoration. Ecol. Appl. 2016, 26, 1055–1074. [Google Scholar] [CrossRef]
- Kamali, B.; Hashim, R. Mangrove Restoration without Planting. Ecol. Eng. 2011, 37, 387–391. [Google Scholar] [CrossRef] [Green Version]
- Lewis, R.R. Mangrove Restoration-Costs and Benefits of Successful Ecological Restoration. In Proceedings of the Mangrove Valuation Workshop; Universiti Sains Malaysia: Penang, Malaysia, 2001; Volume 4. [Google Scholar]
- Accounting Methods for Economic Value of Ocean Carbon Sink. Available online: http://gi.mnr.gov.cn/202202/P020220221604671776466.pdf (accessed on 18 July 2022).
- Douvere, F. The Importance of Marine Spatial Planning in Advancing Ecosystem-Based Sea Use Management. Mar. Policy 2008, 32, 762–771. [Google Scholar] [CrossRef]
- Douvere, F.; Maes, F.; Vanhulle, A.; Schrijvers, J. The Role of Marine Spatial Planning in Sea Use Management: The Belgian Case. Mar. Policy 2007, 31, 182–191. [Google Scholar] [CrossRef]
- Kidd, S.; Ellis, G. From the Land to Sea and Back Again? Using Terrestrial Planning to Understand the Process of Marine Spatial Planning. J. Environ. Policy Plan. 2012, 14, 49–66. [Google Scholar] [CrossRef]
- Stelzenmüller, V.; Lee, J.; South, A.; Foden, J.; Rogers, S.I. Practical Tools to Support Marine Spatial Planning: A Review and Some Prototype Tools. Mar. Policy 2013, 38, 214–227. [Google Scholar] [CrossRef]
- Teng, X.; Zhao, Q.; Zhang, P.; Liu, L.; Dong, Y.; Hu, H.; Yue, Q.; Ou, L.; Xu, W. Implementing Marine Functional Zoning in China. Mar. Policy 2021, 132, 103484. [Google Scholar] [CrossRef]
- Standing Committee of the National People’s Congress. Law of the People’s Republic of China on the Administration of Sea Areas; Standing Committee of the National People’s Congress: Beijing, China, 2001.
- State Council of the People’s Republic of China. National Marine Functional Zoning (2011–2020); State Council of the People’s Republic of China: Beijing, China, 2012.
- Herr, D.; Pidgeon, E.; Laffoley, D. d’A Blue Carbon Policy Framework 2.0: Based on the Discussion of the International Blue Carbon Policy Working Group; IUCN: Gland, Switzerland, 2012. [Google Scholar]
- UNEP-WCMC. IUCN Protected Planet: The World Database on Protected Areas (WDPA) and World Database on Other Effective Area-Based Conservation Measures (WD-OECM). Available online: www.protectedplanet.net (accessed on 18 July 2022.
- United Nations. Convention on Biological Diversity; Treaty Series; United Nations: New York, NY, USA, 2001; Volume 1760, p. 79. Available online: https://treaties.un.org/doc/Publication/UNTS/Volume%201760/v1760.pdf (accessed on 18 July 2022).
- Hejnowicz, A.P.; Kennedy, H.; Rudd, M.A.; Huxham, M.R. Harnessing the Climate Mitigation, Conservation and Poverty Alleviation Potential of Seagrasses: Prospects for Developing Blue Carbon Initiatives and Payment for Ecosystem Service Programmes. Front. Mar. Sci. 2015, 2, 32. [Google Scholar] [CrossRef]
- Cui, J. On the System of the Right to Use Sea Area. Trib. Political Sci. Law 2004, 22, 54–63. [Google Scholar]
- Claes, J.; Hopman, D.; Jaeger, G.; Rogers, M. Blue Carbon: The Potential of Coastal and Oceanic Climate Action; McKinsey & Company: Hong Kong, China, 2022. [Google Scholar]
- Barlow, J.; Parry, L.; Gardner, T.A.; Ferreira, J.; Aragão, L.E.O.C.; Carmenta, R.; Berenguer, E.; Vieira, I.C.G.; Souza, C.; Cochrane, M.A. The Critical Importance of Considering Fire in REDD+ Programs. Biol. Conserv. 2012, 154, 1–8. [Google Scholar] [CrossRef]
- Osland, M.J.; Spivak, A.C.; Nestlerode, J.A.; Lessmann, J.M.; Almario, A.E.; Heitmuller, P.T.; Russell, M.J.; Krauss, K.W.; Alvarez, F.; Dantin, D.D.; et al. Ecosystem Development after Mangrove Wetland Creation: Plant–Soil Change across a 20-Year Chronosequence. Ecosystems 2012, 15, 848–866. [Google Scholar] [CrossRef]
- Duarte, C.M.; Sintes, T.; Marbà, N. Assessing the CO2 Capture Potential of Seagrass Restoration Projects. J. Appl. Ecol. 2013, 50, 1341–1349. [Google Scholar] [CrossRef]
- Burden, A.; Garbutt, R.; Evans, C.; Jones, D.; Cooper, D. Carbon Sequestration and Biogeochemical Cycling in a Saltmarsh Subject to Coastal Managed Realignment. Estuar. Coast. Shelf Sci. 2013, 120, 12–20. [Google Scholar] [CrossRef] [Green Version]


| Document Title | Abbreviation | Hierarchy | Issuing Authority | Effective Date | Status |
|---|---|---|---|---|---|
| Interim Regulations on the Management of Carbon Emissions Trading (Draft for Comment) | Interim Regulations | Administrative Regulation | State Council | - | Not yet approved |
| Measures for the Administration of Carbon Emissions Trading (for Trial Implementation) | Trial Measures | Departmental Rules | MEE | 2021 | Effective |
| Interim Measures for the Administration of Voluntary Greenhouse Gas Emission Reduction Transactions | Interim Measures | Departmental Rules | NDRC | 2012 | Effective |
| Guidelines on Validation and Verification of GHG Voluntary Emission Reduction Projects | Guidelines | Departmental Rules | NDRC | 2012 | Effective |
| Zones | Subzones | ||
|---|---|---|---|
| Code | Name | Code | Name |
| 1 | Agriculture and Fishery | 1.1 | Land Reclamation for Agriculture |
| 1.2 | Aquaculture | ||
| 1.3 | Fish Enhancement | ||
| 1.4 | Catch Fishery | ||
| 1.5 | Conservation of Key Fishery Species | ||
| 1.6 | Fishery Infrastructure | ||
| 2 | Port and Navigation | 2.1 | Port |
| 2.2 | Navigation Channel | ||
| 2.3 | Anchorage | ||
| 3 | Industry and Urban Use | 3.1 | Industry Use |
| 3.2 | Urban Use | ||
| 4 | Mineral and Energy | 4.1 | Oil and Gas |
| 4.2 | Solid Mineral | ||
| 4.3 | Salt Flat | ||
| 4.4 | Renewable Energy | ||
| 5 | Tourism and Recreation | 5.1 | Tourism |
| 5.2 | Recreation | ||
| 6 | Marine Protection | 6.1 | Marine Nature Reserve |
| 6.2 | Marine Special Protection | ||
| 7 | Special Uses | 7.1 | Military |
| 7.2 | Other Special Uses | ||
| 8 | Reservation | 8.1 | Reservation |
Publisher’s Note: MDPI stays neutral with regard to jurisdictional claims in published maps and institutional affiliations. |
© 2022 by the authors. Licensee MDPI, Basel, Switzerland. This article is an open access article distributed under the terms and conditions of the Creative Commons Attribution (CC BY) license (https://creativecommons.org/licenses/by/4.0/).
Share and Cite
Li, X.-W.; Miao, H.-Z. How to Incorporate Blue Carbon into the China Certified Emission Reductions Scheme: Legal and Policy Perspectives. Sustainability 2022, 14, 10567. https://doi.org/10.3390/su141710567
Li X-W, Miao H-Z. How to Incorporate Blue Carbon into the China Certified Emission Reductions Scheme: Legal and Policy Perspectives. Sustainability. 2022; 14(17):10567. https://doi.org/10.3390/su141710567
Chicago/Turabian StyleLi, Xin-Wei, and Hong-Zhi Miao. 2022. "How to Incorporate Blue Carbon into the China Certified Emission Reductions Scheme: Legal and Policy Perspectives" Sustainability 14, no. 17: 10567. https://doi.org/10.3390/su141710567
APA StyleLi, X.-W., & Miao, H.-Z. (2022). How to Incorporate Blue Carbon into the China Certified Emission Reductions Scheme: Legal and Policy Perspectives. Sustainability, 14(17), 10567. https://doi.org/10.3390/su141710567
