Sustainability and the Social Representation of the COVID-19 Pandemic: A Missing Link
Abstract
:1. Introduction
2. Literature Review
2.1. Social Representation Theory
Central Nucleus Theory
2.2. COVID-19 Pandemic: The Brazilian Context
3. Methodological Procedure
4. Results
4.1. Sample
4.2. The Vergès’ Quadrant
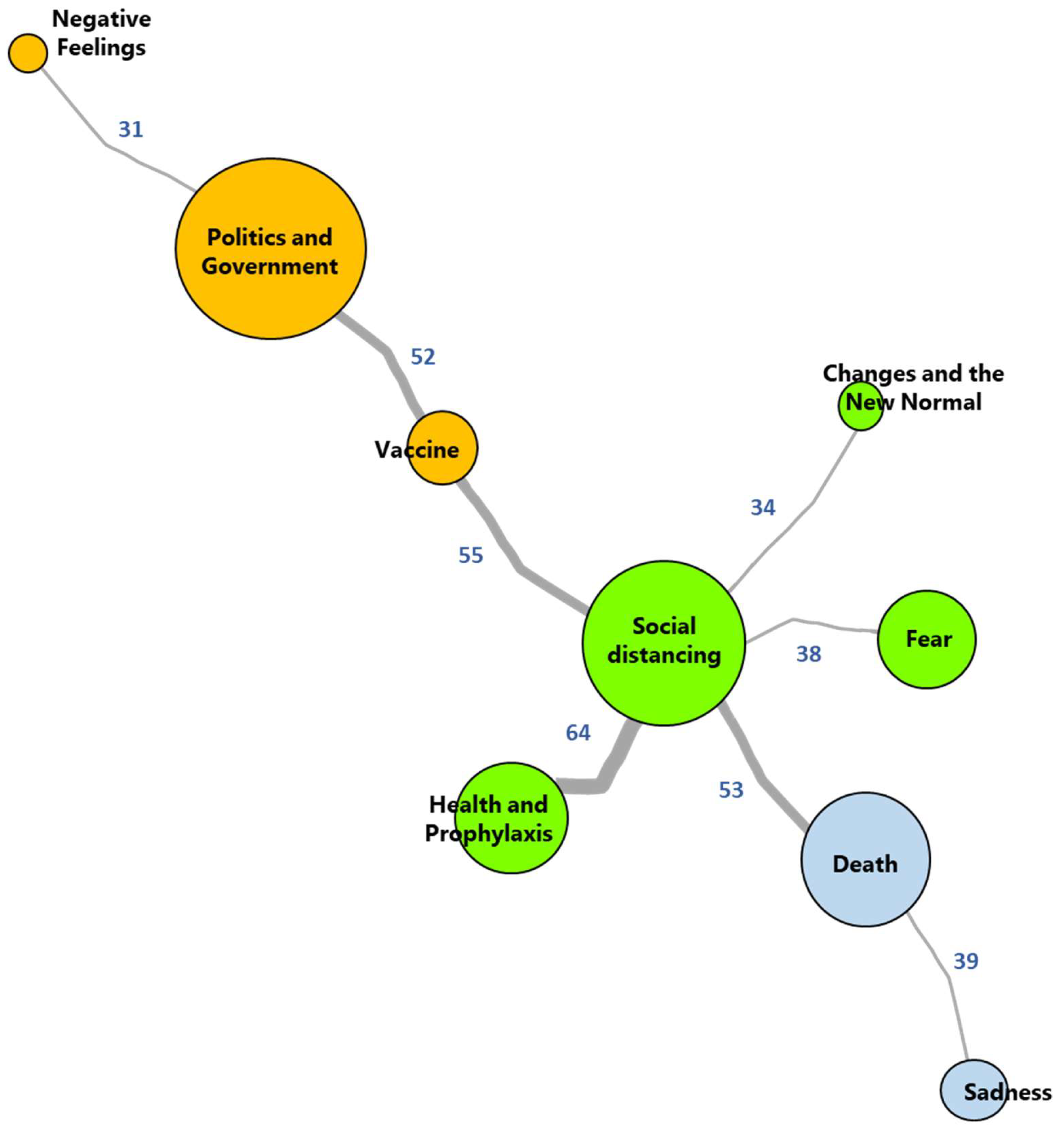
4.3. Similitude Tree
4.4. Word Cloud
4.5. COVID-19 Social Representation (2021)
4.6. Longitudinal Comparison
5. Discussion
- COVID-19 pandemic as a political issue: Our study suggests that COVID-19 has been a highly politicized issue in Brazil. The COVID-19 pandemic is intrinsically linked with politics and puts governments worldwide under pressure to react quickly [104]. Via the Brazilian social representation of the COVID-19 pandemic, we observed two opposite political discourses. Words such as “China”, “globalism”, “communism”, and “fraud” versus words such as “Bolsonaro”, “genocide”, and “denialism” evidence the political bias of the debate. Moreover, we observed significant heterogeneity in Brazilian government approval by respondents during the COVID-19 crisis. Regrettably, that scenario is supposed to worsen, as Brazil will hold presidential elections in 2022.
- COVID-19 vaccine as a strongly polarized issue: Although we observed in the past years vaccine hesitancy around the world [105], which was especially strengthened by partisanship during the current pandemic [106], Brazil has long had successful vaccination campaigns, with expressive population adherence [107]. In the open sentences, we observed two opposite views on the vaccines. A first group believed vaccines saved lives and celebrated SUS (Sistema Único de Saúde (in Portuguese, which is the Brazilian public health system) and the beginning of vaccination. Conversely, a second group has been resistant to vaccination. There are some reasons for that, such as (1) the very fact that the vaccines were approved in a considerably short period of trials and development compared with other vaccines under the so-called “emergency basis” approval and (2) concerns about requirements imposed by Big Pharma related to accountability and liability for possible adverse effects from their vaccines. That scenario seems to be different from what has happened in countries such the US, where the anti-COVID19 vaccine movement seems to be linked to citizens who have usually been positioned against other types of vaccines over the years [108]. This is in contrast with Brazil’s previous successful experiences with mass vaccination campaigns [109].
- People are tired of feeling alone: Since the beginning of the pandemic, we have observed an ideological divide related to the acceptance of social distancing measures. According to Rothgerber et al. [17], political conservatism has sought to challenge behaviors aimed at preventing the spread of COVID-19. Nevertheless, social distancing appeared in the central core in both years (2020 and 2021). In 2020, the responses seemed to be related to social isolation, as people were concerned about the spread of the virus and the consequences of getting sick. As of 2021, we observed that people were having negative feelings such as anxiety and tiredness as a consequence of having to be isolated for so long. Finally, issues related to the loss of freedom were also noticed in the open questions.
- COVID-19 has not been directly associated with its economic consequences: The pandemic had a huge impact on the economy, similar to the Great Recession of 2008 [110]. The consequences of this will likely last until the economy recovers, reaching mainly the poorest people. However, the category economy and employment, which was in the peripheral system (in 2020), disappeared from the Verges’ quadrant (in 2021). This fact suggests that Brazilians have not directly linked the pandemic to an ensuing economic recession, which is a problem to be further investigated.
- Back to the old normal: Changes and the new normal positioned itself in the peripheral system in both years, showing that this category is not so relevant as was previously thought. Thus, people do not perceive substantial future changes in their lives, opposite to some predictions that had pointed to a new way of life (or “new normal”) in a pandemic and post-pandemic world [111,112]. Thus, although the digital transformation of Brazilian society has been predicted by some scholars [113] and consultancies [114,115], it seems that people do not necessarily see these changes coming yet.
- People are still fearing death; however, health is out: Fear and death were at the central nucleus. However, health and prophylaxis moved from the central nucleus to the first periphery from 2020 to 2021; that is, expressions such as “mask”, “health care”, “health”, “prevention”, and “protection” were considered less relevant in 2021 (according to the order of evocation). In fact, people seemed to be afraid, especially in relation to the high death tolls in the previous year [24]. However, we observed relaxation in health protocols, since the population is already vaccinated and tired of prevention protocols.
- The role of media during the COVID-19 global outbreak: Finally, media played a critical role in informing and shaping the public’s perception of the pandemic [19,116]. According to Zhang [117], politics defeated science in the journalistic coverage of the COVID-19 pandemic. The information and media category was not in the social representation of the COVID-19 pandemic. However, words such as “media” and “fake news” were frequently mentioned in the open-ended questions about the reasons for evoking the five words or expressions. Some of the respondents shared that they no longer trusted traditional media. In fact, with the rise of the internet and cell phones, people can now access information from anywhere directly from government sources, official bodies, scientific communities, and social media. The danger of this lies in the potential proliferation of fake news, with some naming this pandemic a “disinformation pandemic” [118].
- People do not associate the COVID-19 pandemic with sustainability: People have not associated the COVID-19 pandemic with sustainability, although scientists have warned for years that unrestricted deforestation could trigger an uncontrollable pandemic [11]. For example, “sustainability” and “environmental impact” were mentioned only once each by the respondents. In short, more attention has been paid to issues associated with public health and policy than sustainability issues and environmental degradation. Finally, the COVID-19 pandemic has triggered rapid action on the part of governments, but so far, the challenges associated with sustainability have not generated the necessary actions [10].
6. Conclusions
Supplementary Materials
Author Contributions
Funding
Institutional Review Board Statement
Informed Consent Statement
Data Availability Statement
Conflicts of Interest
References
- Bangerter, A. Rethinking the relation between science and common sense: A comment on the current state of social representation theory. Pap. Soc. Represent. 1995, 4, 61–78. [Google Scholar]
- Singh, P. The Public Acquisition of Commonsense Knowledge. In Proceedings of the AAAI Spring Symposium Acquiring (and Using) Linguistic (and World) Knowledge for Information Access; American Association for Artificial Intelligence: Palo Alto, CA, USA, 2002; Available online: https://www.aaai.org/Papers/Symposia/Spring/2002/SS-02-09/SS02-09-011.pdf (accessed on 2 February 2022).
- Weick, K.E. Organized sensemaking: A commentary on processes of interpretive work. Hum. Relat. 2012, 65, 141–153. [Google Scholar] [CrossRef] [Green Version]
- Weick, K.E. Sensemaking, organizing, and surpassing: A handoff. J. Manag. Stud. 2020, 57, 1420–1431. [Google Scholar] [CrossRef]
- Vala, J. Racisms: Social representations, racial prejudice and normative pressures. Pap. Soc. Represent. 2013, 22, 6.1–6.29. [Google Scholar]
- World Health Organization. WHO Director-General’s Opening Remarks at the Media Briefing on COVID-19. 2020. Available online: https://www.who.int/director-general/speeches/detail/who-director-general-s-opening-remarks-at-the-media-briefing-on-covid-19---11-march-2020 (accessed on 1 December 2021).
- Páez, D.; Pérez, J.A. Social representations of COVID-19 (Representaciones sociales del COVID-19). Int. J. Soc. Psychol. 2020, 35, 600–610. [Google Scholar] [CrossRef]
- UNDP. COVID-19 and the SDGs: How the ‘Roadmap for Humanity’ Could be Changed by a Pandemic. 2022. Available online: https://feature.undp.org/covid-19-and-the-sdgs/ (accessed on 2 February 2022).
- Ventura, D.D.F.L.; di Giulio, G.M.; Rached, D.H. Lessons from the Covid-19 pandemic: Sustainability is an indispensable condition of Global Health Security. Ambient. Soc. 2020, 23, 1–11. [Google Scholar] [CrossRef]
- Strand, R.; Kovacic, Z.; Funtowicz, S.; Benini, L.; Jesus, A.; European Environment Agency. COVID-19: Lessons for Sustainability? 2022. Available online: https://www.eea.europa.eu/publications/covid-19-lessons-for-sustainability#:~:text=COVID%2D19%20can%20be%20seen,international%20travel%20and%20climate%20change (accessed on 2 February 2022).
- Dobson, A.P.; Pimm, S.L.; Hannah, L.; Kaufman, L.; Ahumada, J.A.; Ando, A.W.; Bernstein, A.; Busch, J.; Daszak, P.; Engelmann, J.; et al. Ecology and economics for pandemic prevention. Science 2020, 369, 379–381. [Google Scholar] [CrossRef] [PubMed]
- Garg, V.; Srivastav, S.; Tiwari, P. Social Challenges and Consequences of COVID-19. In Sustainability Measures for COVID-19 Pandemic; Springer: Singapore, 2021; pp. 157–172. [Google Scholar]
- Moscovici, S. Notes towards a description of Social Representations. Eur. J. Soc. Psychol. 1988, 18, 211–250. [Google Scholar] [CrossRef]
- Joia, L.; Michelotto, F. Universalists or Utilitarianists? The Social Representation of COVID-19 Pandemic in Brazil. Sustainability 2020, 12, 10434. [Google Scholar] [CrossRef]
- Abbas, A.H. Politicizing the Pandemic: A Schemata Analysis of COVID-19 News in Two Selected Newspapers. Int. J. Semiot. Law 2020, 35, 883–902. [Google Scholar] [CrossRef]
- Hart, P.S.; Chinn, S.; Soroka, S. Politicization and Polarization in COVID-19 News Coverage. Sci. Commun. 2020, 42, 679–697. [Google Scholar] [CrossRef]
- Rothgerber, H.; Wilson, T.; Whaley, D.; Rosenfeld, D.L.; Humphrey, M.; Moore, A.; Bihl, A. Politicizing the COVID-19 Pandemic: Ideological Differences in Adherence to Social Distancing. PsyArXiv 2020. [Google Scholar] [CrossRef]
- Ju, Y.; You, M. It’s Politics, Isn’t It? Investigating Direct and Indirect Influences of Political Orientation on Risk Perception of COVID-19. Risk Anal. 2021, 42, 56–68. [Google Scholar] [CrossRef] [PubMed]
- Justo, A.M.; da Silva Bousfield, A.B.; Giacomozzi, A.I.; Camargo, B.V. Communication, Social Representations and Prevention-Information Polarization on COVID-19 in Brazil. Pap. Soc. Represent. 2020, 29, 4.1. [Google Scholar]
- Ebeling, R.; Sáenz, C.A.C.; Nobre, J.; Becker, K. The effect of political polarization on social distance stances in the Brazilian COVID-19 scenario. J. Inf. Data Manag. 2021, 12, 86–108. [Google Scholar] [CrossRef]
- Lang, J.; Erickson, W.W.; Jing-Schmidt, Z. #MaskOn! #MaskOff! Digital polarization of mask-wearing in the United States during COVID-19. PLoS ONE 2021, 16, e0250817. [Google Scholar] [CrossRef]
- Killgore, W.; Cloonan, S.; Taylor, E.; Dailey, N. The COVID-19 Vaccine Is Here—Now Who Is Willing to Get It? Vaccines 2021, 9, 339. [Google Scholar] [CrossRef]
- Adida, C.L.; Dionne, K.Y.; Platas, M.R. Ebola, elections, and immigration: How politicizing an epidemic can shape public attitudes. Politics Groups Identities 2018, 8, 488–514. [Google Scholar] [CrossRef]
- The World Bank. The World Bank in Brazil. 2021. Available online: https://www.worldbank.org/en/country/brazil/overview#1 (accessed on 7 February 2022).
- Joia, L.A. Social Media and the “20 Cents Movement” in Brazil: What Lessons Can Be Learnt from This? Inf. Technol. Dev. 2016, 22, 422–435. [Google Scholar] [CrossRef]
- Bringel., B. 2013–2016: Polarization and Protests in Brazil. Open Democracy/ISA RC-47: Open Movements. Available online: https://opendemocracy.net/democraciaabierta/breno-bringel/2013-2016-polarization-and-protests-in-brazil (accessed on 2 February 2022).
- Moro, O.F.D.; Michellon, E.; Bernadeli, L.V.; Botelho, M.M. The Political Game of Impeachment in Brazil and The Case of 2016 Analyzed Using Game Theory. Econ. Anal. Law Rev. 2021, 12, 23–52. [Google Scholar] [CrossRef]
- Gloria, M.; Modesto, J.G. Morality, activism and radicalism in the brazilian left and the brazilian right. Trends Psychol. 2019, 27, 763–777. [Google Scholar]
- Franco, A.B.; Pound, N. The foundations of Bolsonaro’s support: Exploring the psychological underpinnings of political polarization in Brazil. J. Community Appl. Soc. Psychol. 2022, 1–14. [Google Scholar] [CrossRef]
- Tomaz, R.M.; Tomaz, J.M.T. The Brazilian Presidential Election of 2018 and the relationship between technology and democracy in Latin America. J. Inf. Commun. Ethics-Soc. 2020, 18, 497–509. [Google Scholar] [CrossRef]
- Tsang, E.W.; Kwan, K.M. Replication and theory development in organizational science: A critical realist perspective. Acad. Manag. Rev. 1999, 24, 759–780. [Google Scholar] [CrossRef]
- Priem, R.L.; Butler, J.E. Tautology in the resource-based view and the implications of externally determined resource value: Further comments. Acad. Manag. Rev. 2001, 26, 57–66. [Google Scholar] [CrossRef]
- Suddaby, R. Construct clarity in theories of management and organization: Editor’s comments. Acad. Manag. Rev. 2010, 35, 346–357. [Google Scholar]
- Eisenhardt, K.M. Building Theories form Case Study Research. Acad. Manag. Rev. 1989, 14, 532–550. [Google Scholar] [CrossRef]
- Sumpter, D.M.; Greenberg, D.; Kim, S.H. The Dark Side of Construct Convergence: Navigating Consensus, Evolution, and Practical Relevance in Theory Building. Acad. Manag. Perspect. 2021, 35, 485–502. [Google Scholar] [CrossRef]
- Farr, R.M. Representações Sociais: A Teoria e Sua História. Textos Represent. Sociais 1995, 7, 31–59. [Google Scholar]
- Howarth, C. A social representation is not a quiet thing: Exploring the critical potential of social representations theory. Br. J. Soc. Psychol. 2006, 45, 65–86. [Google Scholar] [CrossRef] [Green Version]
- Moscovici, S. Theory and Society in Social Psychology. In The Context of Social Psychology: A Critical Assessment; Isreal, J., Tajfel, H., Eds.; Academic Press: London, UK, 1972. [Google Scholar]
- Jodelet, D. 1. Représentations sociales: Un domaine en expansion. In Dans Les Représentations Sociales; Jodelet, D., Ed.; Presses Universitaires de France: Paris, France, 2003; pp. 45–78. [Google Scholar] [CrossRef]
- Purkhardt, S.C. Transforming Social Representations; Psychology Press: London, UK, 1993. [Google Scholar] [CrossRef]
- Philogène, G. Stereotype fissure: Katz and Braly revisited. Soc. Sci. Inf. 2001, 40, 411–432. [Google Scholar] [CrossRef]
- Asch, S.E. Forming impressions of personality. J. Abnorm. Soc. Psychol. 1946, 41, 258–290. [Google Scholar] [CrossRef]
- Marková, I. Amédée or how to get rid of it: Social representations from a dialogical perspective. Cult. Psychol. 2000, 6, 419–460. [Google Scholar] [CrossRef]
- Ginges, J.; Cairns, D. Social Representations of Multiculturalism: A Faceted Analysis. J. Appl. Soc. Psychol. 2000, 30, 1345–1370. [Google Scholar] [CrossRef]
- Tateo, L.; Iannaccone, A. Social Representations, Individual and Collective Mind: A Study of Wundt, Cattaneo and Moscovici. Integr. Psychol. Behav. Sci. 2011, 46, 57–69. [Google Scholar] [CrossRef]
- Nicolini, D. Comparing Methods for Mapping Organizational Cognition. Organ. Stud. 1999, 20, 833–860. [Google Scholar] [CrossRef]
- Michelotto, F.; Joia, L.A. The Social Representation of Smart Cities: A View from Brazil. In International Conference on Electronic Government; Springer: Cham, Switzerland, 2021; pp. 217–228. [Google Scholar]
- Duveen, G.; Moscovici, S. The Power of Ideas. In Social Representations: Explorations in Social Psychology; Polity: Cambridge, UK, 2000; pp. 1–17. [Google Scholar]
- Joffe, H. Social Representations and Health Psychology. Soc. Sci. Inf. 2002, 41, 559–580. [Google Scholar] [CrossRef]
- Lu, B.; Zhang, S.; Fan, W. Social representations of social media use in government: An analysis of Chinese government microblogging from citizens’ perspective. Soc. Sci. Comput. Rev. 2016, 34, 416–436. [Google Scholar] [CrossRef]
- Augoustinos, M.; Walker, I. Social Cognition: An Integrated Introduction; Sage Publications: London, UK, 1995. [Google Scholar]
- Abric, J.C. The Structural Approach of Social Representations. In Interdisciplinary Studies on Social Representation; Moreira, O.D., Ed.; AB: Goiânia, Brazil, 1998; pp. 27–38. [Google Scholar]
- Abric, J.C. L’approche epresenta des epresentations sociales: Développements récents. Psychol. Société 2001, 4, 81–104. [Google Scholar]
- Rateau, P.; Moliner, P.; Guimelli, C.; Abric, J.C. Social Representation Theory. In Handbook of Theories of Social Psychology; Sage Publications: London, UK, 2011; Volume 2, pp. 477–497. [Google Scholar]
- Jodelet, D. Social Representations: The Beautiful Invention. J. Theory Soc. Behav. 2008, 38, 411–430. [Google Scholar] [CrossRef]
- Valle, J.A.D.S.; Ferreira, V.C.P.; Joia, L.A. The social representation of project management offices according to project managers’ perceptions. Gestão Produção 2014, 21, 185–198. [Google Scholar] [CrossRef]
- Vergara, S.C.; Ferreira, V.C.P. A representação social de ONGs segundo formadores de opinião do município do Rio de Janeiro. Rev. Adm. Pública 2005, 39, 1137–1159. [Google Scholar]
- Flament, C. Consensus, salience and necessity in social representations-Technical note. Pap. Soc. Represent. 1994, 3, 97–105. [Google Scholar]
- Abric, J.C. Central system, Peripheral system: Their functions and roles in the dynamics of social representations. Pap. Soc. Eprésentations 1993, 2, 75–78. [Google Scholar]
- Flament, C. L’analyse de similitude: Une technique pour les recherches sur les représentations sociales. Cah. Psychol. Cogn. Curr. Psychol. Cogn. 1981, 1, 375–395. [Google Scholar]
- Sarrica, M. War and peace as social representations: Cues of structural stability. Peace Confl. J. Peace Psychol. 2007, 13, 251–272. [Google Scholar] [CrossRef]
- Vergès, P. Set of Programs for Analysis of Evocations: Manual Version October 15, 2003; Laboratoire Méditerranéen de Sociologie (LAMES): Aix-en-Provence, France, 2003. [Google Scholar]
- Santos, J.L.F.; Morais, E.R.C.; Aléssio, R.L.D.S. Social Representations on Euthanasia between Students of Law and Medicine: A Comparative Analysis. Temas Psicol. 2019, 27, 805–818. [Google Scholar] [CrossRef]
- Abric, J.C. La Recherche du Noyau Central et de la Zone Muette des Représentations Sociales. In Méthodes d’Étude des Epresentations Sociales; Abric, J.C., Ed.; ERES: Ramonville Sant-Agne, France, 2003; pp. 59–80. [Google Scholar]
- Fernandes, J.D.S.G.; Andrade, M.S.D. The structure and mute zone of social representations made by members of the municipal council for the rights of the elderly. Trends Psychol. 2019, 27, 1007–1020. [Google Scholar]
- Joia, L.A.; Marchisotti, G. It is so! (if you think so!)—IT professionals’ social representation of cloud computing. Internet Res. 2020, 30, 889–923. [Google Scholar] [CrossRef]
- Diário Oficial da União. L.N. 13.979, de 6 de Fevereiro de 2020: Dispõe Sobre as Medidas para Enfrentamento da Emergência de Saúde Pública de Importância Internacional Decorrente do Coronavírus Responsável Pelo Surto de 2019; Diário Oficial da União: Brasília, Brazil, 2020. [Google Scholar]
- Diário Oficial da União. Portaria No. 188, de 3 de Fevereiro de 2020: Declara Emergência em Saúde Pública de importância Nacional (ESPIN) em Decorrência da Infecção Humana Pelo Novo Coronavírus (2019-nCoV); Diário Oficial da União: Brasília, Brazil, 2020. [Google Scholar]
- Ministério da Saúde. Primeiro Caso de COVID-19 no Brasil Permanece Sendo o de 26 de Fevereiro. Notícias. 2020. Available online: https://www.gov.br/saude/pt-br/assuntos/noticias/primeiro-caso-de-COVID-19-no-brasil-permanece-sendo-o-de-26-de-fevereiro (accessed on 20 November 2021).
- Szylovec, A.; Umbelino-Walker, I.; Cain, B.N.; Ng, H.T.; Flahault, A.; Rozanova, L. Brazil’s Actions and Reactions in the Fight Against COVID-19 from January to March 2020. Int. J. Environ. Res. Public Health 2021, 18, 555. [Google Scholar] [CrossRef]
- Walsh, N.P.; Shelley, J.; Duwe, E.; Bonnett, W. Bolsonaro Calls Coronavirus a ‘Little Flu.’ Inside Brazil’s Hospitals, Doctors Know the Horrifying Reality. CNN. 2020. Available online: https://edition.cnn.com/2020/05/23/americas/brazil-coronavirus-hospitals-intl/index.html (accessed on 20 January 2021).
- Bedford, H.; Attwell, K.; Danchin, M.; Marshall, H.; Corben, P.; Leask, J. Vaccine hesitancy, refusal and access barriers: The need for clarity in terminology. Vaccine 2018, 36, 6556–6558. [Google Scholar] [CrossRef]
- Bastos, L.S.; Ranzani, O.T.; Souza, T.M.L.; Hamacher, S.; A Bozza, F. COVID-19 hospital admissions: Brazil’s first and second waves compared. Lancet Respir. Med. 2021, 9, e82–e83. [Google Scholar] [CrossRef]
- He, D.; Fan, G.; Wang, X.; Li, Y.; Peng, Z. The new SARS-CoV-2 variant and reinfection in the resurgence of COVID-19 outbreaks in Manaus, Brazil. Medrxiv 2021. [Google Scholar] [CrossRef]
- Orellana, J.D.Y.; da Cunha, G.M.; Marrero, L.; Horta, B.L.; Leite, I.D.C. Explosão da mortalidade no epicentro amazônico da epidemia de COVID-19. Cad. De Saúde Pública 2020, 36, e00120020. [Google Scholar] [CrossRef]
- Sabino, E.C.; Buss, L.F.; Carvalho, M.P.S.; Prete, C.A., Jr.; Crispim, M.A.E.; Fraiji, N.A.; Pereira, R.H.M.; Parag, K.V.; da Silva Peixoto, P.; Kraemer, M.U.G.; et al. Resurgence of COVID-19 in Manaus, Brazil, despite high seroprevalence. Lancet 2021, 397, 452–455. [Google Scholar] [CrossRef]
- Cyrino, J.B. PF Acusa Desvio de R$ 22,8 Mi Para o Combate à Pandemia no AM e Prende Seis. Brasil de Fato. 2021. Available online: https://www.brasildefato.com.br/2021/06/03/pf-acusa-desvio-de-r-28-mi-de-verbas-para-o-combate-a-pandemia-no-am-e-prende-seis (accessed on 20 January 2021).
- Matoso, F.; Lis, L. Anvisa Autoriza por Unanimidade uso Emergencial das Vacinas CoronaVac e de Oxford contra a COVID-19. 2021. Available online: https://g1.globo.com/bemestar/vacina/noticia/2021/01/17/relatora-na-anvisa-vota-a-favor-do-uso-emergencial-das-vacinas-coronovac-e-de-oxford.ghtml (accessed on 1 December 2021).
- Watson, K. Brazil Senators Back Criminal Charges against Bolsonaro over COVID Handling. BBC News. 2021. Available online: https://www.bbc.com/news/world-latin-america-59051105 (accessed on 20 December 2021).
- Borges, A.; Rennó, L. Brazilian Response to Covid-19: Polarization and Conflict. In COVID-19’s Political Challenges in Latin America; Springer: Cham, Switzerland, 2021; pp. 9–22. [Google Scholar] [CrossRef]
- Rennó, L.R. The Bolsonaro Voter: Issue Positions and Vote Choice in the 2018 Brazilian Presidential Elections. Lat. Am. Political Soc. 2020, 62, 1–23. [Google Scholar] [CrossRef]
- Milhorance, F. New York Times. 2021. Available online: https://www.nytimes.com/2021/10/09/world/americas/COVID-brazil-600000-dead.html (accessed on 20 January 2022).
- Brasil, I.B.G.E.; Instituto Brasileiro de Geografia e Estatística. Censo demográfico 2010 População do Brasil. 2021. Available online: https://www.ibge.gov.br/apps/populacao/projecao/index.html (accessed on 30 November 2021).
- Ritchie, H.; Mathieu, E.; Rodés-Guirao, L.; Appel, C.; Giattino, C.; Ortiz-Ospina, E.; Hasell, J.; Macdonald, B.; Beltekian, D.; Roser, M. Coronavirus Pandemic (COVID-19). Our World in Data. 2020. Available online: https://ourworldindata.org/coronavirus/country/brazil (accessed on 10 December 2021).
- Campello, T.; Gentili, P.; Rodrigues, M.; Hoewell, G.R. Faces da desigualdade no Brasil: Um olhar sobre os que ficam para trás. Saúde Debate 2018, 42, 54–66. [Google Scholar] [CrossRef] [Green Version]
- Bettis, R.A.; Helfat, C.E.; Shaver, J.M. The necessity, logic, and forms of replication. Strateg. Manag. J. 2016, 37, 2193–2203. [Google Scholar] [CrossRef]
- Dau, L.A.; Santangelo, G.D.; van Witteloostuijn, A. Replication studies in international business. J. Int. Bus. Stud. 2021, 53, 215–230. [Google Scholar] [CrossRef]
- Schmidt, S. Shall we Really do it Again? The Powerful Concept of Replication is Neglected in the Social Sciences. Rev. Gen. Psychol. 2009, 13, 90–100. [Google Scholar] [CrossRef]
- Walker, R.M.; A Brewer, G.; Lee, M.J.; Petrovsky, N.; van Witteloostuijn, A. Best Practice Recommendations for Replicating Experiments in Public Administration. J. Public Adm. Res. Theory 2019, 29, 609–626. [Google Scholar] [CrossRef]
- Kwak, S.G.; Kim, J.H. Central limit theorem: The cornerstone of modern statistics. Korean J. Anesthesiol. 2017, 70, 144–156. [Google Scholar] [CrossRef]
- Vergès, P.; Tyszka, T.; Vergès, P. Noyau central, saillance et propriétés structurales. Pap. Soc. Represent. 1994, 3, 3–12. [Google Scholar]
- Guimelli, C. Concerning the structure of social representations. Pap. Soc. Represent. 1993, 2, 85–92. [Google Scholar]
- Marchisotti, G.G.; Joia, L.A.; Carvalho, R.B.D. The social representation of cloud computing according to brazilian information technology professionals. Rev. Adm. Empresas 2019, 59, 16–28. [Google Scholar] [CrossRef] [Green Version]
- Sá, C.P.D. Núcleo Central das Representações Sociais; Biblioteca Virtual em Saude: Belo Horizonte, Brazil, 2002; p. 189. [Google Scholar]
- Ratinaud, P.; Marchand, P. Application de la Méthode ALCESTE à de “gros” Corpus et Stabilité des “Mondes Lexicaux”: Analyse du “CableGate” avec IRaMuTeQ. Actes 11eme Journées Int. D’analyse Stat. Données Textuelles 2012, 835–844. Available online: http://lexicometrica.univ-paris3.fr/jadt/jadt2012/Communications/Ratinaud,%20Pierre%20et%20al.%20-%20Application%20de%20la%20methode%20Alceste.pdf (accessed on 10 December 2021).
- Sá, C.P.D. Representações sociais: Teoria e pesquisa do núcleo central. Temas Psicol. 1996, 4, 19–33. [Google Scholar]
- Brasil, I.B.G.E.; Instituto Brasileiro de Geografia e Estatística. Censo Demográfico 2010 Tabelas Características Gerais da População, Religião e Pessoas com Deficiência. 2022. Available online: https://www.ibge.gov.br/estatisticas/sociais/populacao/9662-censo-demografico-2010.html?edicao=9749&t=resultados (accessed on 30 March 2022).
- Denzin, N.K. Triangulation 2.0. J. Mix. Methods Res. 2012, 6, 80–88. [Google Scholar] [CrossRef]
- Weick, K.E.; Karl, E.W. The Social Psychology of Organizing, Second Edition; McGraw-Hill: New York, NY, USA, 1979. [Google Scholar] [CrossRef]
- Weick, K. Sensemaking in Organizations; Sage Publishing: London, UK, 1995. [Google Scholar]
- Whittle, A.; Mueller, F. Bankers in the dock: Moral storytelling in action. Hum. Relat. 2011, 65, 111–139. [Google Scholar] [CrossRef]
- Sonenshein, S. The role of construction, intuition, and justification in responding to ethical issues at work: The sensemaking-intuition model. Acad. Manag. Rev. 2007, 32, 1022–1040. [Google Scholar] [CrossRef] [Green Version]
- Cunliffe, A.; Coupland, C. From hero to villain to hero: Making experience sensible through embodied narrative sensemaking. Hum. Relat. 2012, 65, 63–88. [Google Scholar] [CrossRef] [Green Version]
- Halverson, P.K.; Yeager, V.A.; Menachemi, N.; Fraser, M.R.; Freeman, L.T. Public Health Officials and COVID-19: Leadership, Politics, and the Pandemic. J. Public Health Manag. Pract. 2021, 27, S11–S13. [Google Scholar] [CrossRef] [PubMed]
- BBC News. COVID-19: Brazil to Get Fourth Health Minister since Pandemic Began. Available online: https://www.bbc.com/news/world-latin-america-56410626 (accessed on 10 December 2021).
- Ward, J.K.; Alleaume, C.; Peretti-Watel, P.; COCONEL Group. The French public’s attitudes to a future COVID-19 vaccine: The politicization of a public health issue. Soc. Sci. Med. 2020, 265, 113414. [Google Scholar] [CrossRef] [PubMed]
- Domingues, C.M.A.S.; Maranhão, A.G.K.; Teixeira, A.M.; Fantinato, F.F.; Domingues, R.A. The Brazilian National Immunization Program: 46 years of achievements and challenges. Cad. Saude Publica 2020, 36, e00222919. [Google Scholar] [CrossRef] [PubMed]
- Lewis, J.R. What Is Driving the Decline in People’s Willingness to Take the COVID-19 Vaccine in the United States? JAMA Health Forum 2020, 1, e201393. [Google Scholar] [CrossRef]
- Homma, A.; Tanuri, A.; Duarte, A.J.; Marques, E.; de Almeida, A.; Martins, R.; Silva-Junior, J.B.; Possas, C. Vaccine research, development, and innovation in Brazil: A translational science perspective. Vaccine 2013, 31, B54–B60. [Google Scholar] [CrossRef]
- Spatt, C.S. A Tale of Two Crises: The 2008 Mortgage Meltdown and the 2020 COVID-19 Crisis. Rev. Asset Pricing Stud. 2020, 10, 759–790. [Google Scholar] [CrossRef]
- Powell, A. What will the New Post-Pandemic Normal Look Like. The Harvard Gazette. 2020. Available online: https://news.harvard.edu/gazette/story/2020/11/our-post-pandemic-world-and-whats-likely-to-hang-round/ (accessed on 24 November 2021).
- Anderson, J.; Rainie, L.; Vogels, E.A. Experts Say the ‘New Normal’ in 2025 Will Be far More Tech-Driven, Presenting More Big Challenges; Pew Research Center: Washington, DC, USA, 2021; Volume 18. [Google Scholar]
- Dos Santos Tavares, A.P.; Fornazin, M.; Joia, L.A. The Good, the Bad, and the Ugly: Digital Transformation and the COVID-19 Pandemic. In Proceedings of the 27th Annual Americas Conference on Information Systems (AMCIS), Online, 9–13 August 2021. [Google Scholar]
- Sneader, K.; Singhal, S. Beyond Coronavirus: The Path to the Next Normal; McKinsey & Company: Atlanta, GA, USA, 2020; Volume 5. [Google Scholar]
- Volini, E.; Hatfield, S.; Scoble-Williams, N. From Survive to Thrive: The Future of Work in a Post-Pandemic World; Deloitte: New York, NY, USA, 2021. [Google Scholar]
- Malecki, K.M.C.; Keating, A.J.; Safdar, N. Crisis Communication and Public Perception of COVID-19 Risk in the Era of Social Media. Clin. Infect. Dis. 2020, 72, 697–702. [Google Scholar] [CrossRef]
- Zhang, R. How media politicize COVID-19 lockdowns: A case study comparing frame use in the coverage of Wuhan and Italy lockdowns by The New York Times. Media Asia 2021, 48, 89–107. [Google Scholar] [CrossRef]
- Tagliabue, F.; Galassi, L.; Mariani, P. The “pandemic” of disinformation in COVID-19. SN Compr. Clin. Med. 2020, 2, 1287–1289. [Google Scholar] [CrossRef]
- Lemée, C.; Guillard, M.; Fleury-Bahi, G.; Krien, N.; Chadenas, C.; Chauveau, E.; Desse, M.; Coquet, M.; Lamarre, M.; Navarro, O. What meaning do individuals give to coastal risks? Contribution of the social representation theory. Mar. Policy 2019, 108, 103629. [Google Scholar] [CrossRef]





| Central Nucleus | Peripheral System |
|---|---|
| Linked to collective memory and group history | Integrates individual experiences and stories |
| Defines the homogeneity of the group | Tolerates group heterogeneity |
| Stable, consistent, rigid, change-resistant | Flexible, allows contradictions, evolutionary |
| Less sensitive to the immediate context | More sensitive to the immediate context |
| Generates the meaning of the representation, determines one’s organization | Allows adaptation to concrete reality, protects the central core |
| Sample Summary Profile | |
|---|---|
| Total participants | 382 |
| Gender | 53% female, 47% male |
| Average age | 46.6 years old |
| Education | 67% MBA, MSc, or PhD, 26% university or college, 7% high school |
| Religion | 48% Catholic, 15% spiritist, 13% agnostic or atheist, 9% Protestant |
| Political preference | 39% right or center-right, 10% center, 31% center-left or left |
| Professional profile | 84% not related to COVID-19, 10% medical or government related to COVID-19, 7% academic related to COVID-19 |
| # Brazilian states | 19 total: 47% Rio de Janeiro, 20% Bahia, 17% São Paulo, 16% Other |
| 1st Evoc | 2nd Evoc | 3rd Evoc | 4th Evoc | 5th Evoc | Frequency | ||
|---|---|---|---|---|---|---|---|
| f1 | f2 | f3 | f4 | f5 | ∑f | AOE | |
| Politics and Government | 60 | 52 | 56 | 64 | 62 | 294 | 3.05 |
| Social Distancing | 46 | 44 | 36 | 37 | 22 | 185 | 2.70 |
| Health and Prophylaxis | 29 | 35 | 31 | 32 | 35 | 162 | 3.06 |
| Death | 42 | 37 | 26 | 10 | 21 | 136 | 2.49 |
| Fear | 58 | 22 | 21 | 15 | 14 | 130 | 2.27 |
| Changes and New Normal | 12 | 26 | 17 | 34 | 26 | 115 | 3.31 |
| Vaccine | 25 | 13 | 26 | 30 | 20 | 114 | 3.06 |
| Sadness | 7 | 30 | 23 | 29 | 21 | 110 | 3.25 |
| Negative Feelings | 17 | 22 | 18 | 12 | 22 | 91 | 3.00 |
| Anxiety and Preoccupation | 19 | 17 | 19 | 14 | 13 | 82 | 2.82 |
| Economy and Employment | 8 | 12 | 24 | 20 | 16 | 80 | 3.30 |
| Disease | 17 | 15 | 20 | 12 | 7 | 71 | 2.68 |
| Health Care System and Cure | 5 | 12 | 13 | 23 | 18 | 71 | 3.52 |
| Hope and Positivity | 2 | 4 | 13 | 20 | 32 | 71 | 4.07 |
| Information and Media | 6 | 13 | 9 | 14 | 16 | 58 | 3.36 |
| Uncertainty | 13 | 13 | 13 | 6 | 10 | 55 | 2.76 |
| Family and People | 2 | 3 | 5 | 3 | 8 | 21 | 3.57 |
| Faith and Spirituality | 2 | 3 | 1 | 3 | 9 | 3.33 | |
| median | 87 | 3.06 |
| Longitudinal Comparison | ||
|---|---|---|
| Categories | 2020 | 2021 |
| Politics and Government | First Periphery | Central Nucleus |
| Social Distancing | Central Nucleus | Central Nucleus |
| Death | Contrast Zone | Central Nucleus |
| Fear | Central Nucleus | Central Nucleus |
| Health and Prophylaxis | Central Nucleus | First Periphery |
| Negative Feelings | - | Contrast Zone |
| Vaccine | - | Contrast Zone |
| Changes and New Normal | Peripheral System | Peripheral System |
| Sadness | - | Peripheral System |
| Economy and Employment | Peripheral System | - |
Publisher’s Note: MDPI stays neutral with regard to jurisdictional claims in published maps and institutional affiliations. |
© 2022 by the authors. Licensee MDPI, Basel, Switzerland. This article is an open access article distributed under the terms and conditions of the Creative Commons Attribution (CC BY) license (https://creativecommons.org/licenses/by/4.0/).
Share and Cite
Joia, L.A.; Michelotto, F.; Lorenzo, M. Sustainability and the Social Representation of the COVID-19 Pandemic: A Missing Link. Sustainability 2022, 14, 10527. https://doi.org/10.3390/su141710527
Joia LA, Michelotto F, Lorenzo M. Sustainability and the Social Representation of the COVID-19 Pandemic: A Missing Link. Sustainability. 2022; 14(17):10527. https://doi.org/10.3390/su141710527
Chicago/Turabian StyleJoia, Luiz Antonio, Flavia Michelotto, and Manuela Lorenzo. 2022. "Sustainability and the Social Representation of the COVID-19 Pandemic: A Missing Link" Sustainability 14, no. 17: 10527. https://doi.org/10.3390/su141710527
APA StyleJoia, L. A., Michelotto, F., & Lorenzo, M. (2022). Sustainability and the Social Representation of the COVID-19 Pandemic: A Missing Link. Sustainability, 14(17), 10527. https://doi.org/10.3390/su141710527

