Sustainable Fashion and Consumption Patterns in Peru: An Environmental-Attitude-Intention-Behavior Analysis
Abstract
1. Introduction
2. Theoretical Framework and Hypothesis
2.1. Purchase Intention and Its Relationship with Purchase Behavior
2.2. Subjective Norms and Their Relationship with Purchase Intention
2.3. Perceived Environmental Knowledge and Its Relationship with Attitude
2.4. Environmental Concern and Its Relationship with Attitude
2.5. Attitude and Its Relationship with Purchase Intention
3. Methodology
3.1. Research Design and Sample
3.2. Instrument and Data Collection
3.3. Sample
3.4. Data Analysis
4. Results
4.1. Measurement Model Assessment
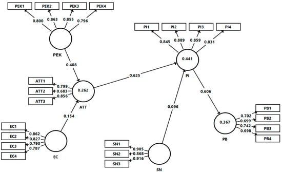
4.2. Structural Model Assessment
5. Discussion
6. Conclusions
6.1. Theoretical Implications
6.2. Practical Implications
6.3. Limitations and Future Research
Author Contributions
Funding
Institutional Review Board Statement
Informed Consent Statement
Data Availability Statement
Conflicts of Interest
References
- Chaturvedi, P.; Kulshreshtha, K.; Tripathi, V. Investigating the determinants of behavioral intentions of generation Z for recycled clothing: An evidence from a developing economy. Young Consum. 2020, 21, 403–417. [Google Scholar] [CrossRef]
- Rausch, T.M.; Kopplin, C.S. Bridge the gap: Consumers’ purchase intention and behavior regarding sustainable clothing. J. Clean. Prod. 2020, 278, 123882. [Google Scholar] [CrossRef]
- Gam, H.J. Are fashion-conscious consumers more likely to adopt eco-friendly clothing? J. Fash. Mark. Manag. Int. J. 2011, 15, 178–193. [Google Scholar] [CrossRef]
- Shrivastava, A.; Jain, G.; Kamble, S.S.; Belhadi, A. Sustainability through online renting clothing: Circular fashion fueled by instagram micro-celebrities. J. Clean. Prod. 2021, 278, 123772. [Google Scholar] [CrossRef]
- Quispe-Quispe, L.G.; Limpe-Ramos, P.; Arenas-Chávez, C.A.; Gomez, M.M.; Mejia, C.R.; Alvarez-Risco, A.; Del-Aguila-Arcentales, S.; Yáñez, J.A.; Vera-Gonzales, C. Physical and Mechanical Characterization of a Functionalized Cotton Fabric with Nanocomposite Based on Silver Nanoparticles and Carboxymethyl Chitosan Using Green Chemistry. Processes 2022, 10, 1207. [Google Scholar] [CrossRef]
- Arenas-Chávez, C.A.; de Hollanda, L.M.; Arce-Esquivel, A.A.; Alvarez-Risco, A.; Del-Aguila-Arcentales, S.; Yáñez, J.A.; Vera-Gonzales, C. Antibacterial and Antifungal Activity of Functionalized Cotton Fabric with Nanocomposite Based on Silver Nanoparticles and Carboxymethyl Chitosan. Processes 2022, 10, 1088. [Google Scholar] [CrossRef]
- Vera-Nuñez, L.D.C.; Cornejo-Ruiz, J.O.; Arenas-Chávez, C.A.; de Hollanda, L.M.; Alvarez-Risco, A.; Del-Aguila-Arcentales, S.; Davies, N.M.; Yáñez, J.A.; Vera-Gonzales, C. Green Synthesis of a Novel Silver Nanoparticle Conjugated with Thelypteris glandulosolanosa (Raqui-Raqui): Preliminary Characterization and Anticancer Activity. Processes 2022, 10, 1308. [Google Scholar] [CrossRef]
- Zhang, X.; Dong, F. Why Do Consumers Make Green Purchase Decisions? Insights from a Systematic Review. Int. J. Environ. Res. Public Heal. 2020, 17, 6607. [Google Scholar] [CrossRef]
- Leclercq-Machado, L.; Alvarez-Risco, A.; Esquerre-Botton, S.; Almanza-Cruz, C.; Anderson-Seminario, M.D.L.M.; Del-Aguila-Arcentales, S.; Yáñez, J.A. Effect of Corporate Social Responsibility on Consumer Satisfaction and Consumer Loyalty of Private Banking Companies in Peru. Sustainability 2022, 14, 9078. [Google Scholar] [CrossRef]
- Delgado-Zegarra, J.; Alvarez-Risco, A.; Cárdenas, C.; Donoso, M.; Moscoso, S.; Román, B.R.; Del-Aguila-Arcentales, S.; Davies, N.M.; Yáñez, J.A. Labeling of Genetically Modified (GM) Foods in Peru: Current Dogma and Insights of the Regulatory and Legal Statutes. Int. J. Food Sci. 2022, 2022, 3489785. [Google Scholar] [CrossRef]
- Álvarez-Risco, A.; Del-Aguila-Arcentales, S.; Rosen, M.A.; Yáñez, J.A. Social Cognitive Theory to Assess the Intention to participate in the Facebook Metaverse by citizens in Peru during the COVID-19 pandemic. J. Open Innov. Technol. Mark. Complex. 2022; in press. [Google Scholar]
- Sandin, G.; Peters, G.M. Environmental impact of textile reuse and recycling—A review. J. Clean. Prod. 2018, 184, 353–365. [Google Scholar] [CrossRef]
- Yáñez, J.A.; Remsberg, C.M.; Takemoto, J.K.; Vega-Villa, K.R.; Andrews, P.K.; Sayre, C.L.; Martinez, S.E.; Davies, N.M. Polyphenols and Flavonoids: An Overview. In Flavonoid Pharmacokinetics: Methods of Analysis, Preclinical and Clinical Pharmacokinetics, Safety, and Toxicology; Davies, N.M., Yáñez, J.A., Eds.; John Wiley & Sons: Hoboken, NJ, USA, 2012; pp. 1–69. [Google Scholar]
- Ramos-Escudero, F.; Santos-Buelga, C.; Pérez-Alonso, J.J.; Yáñez, J.A.; Dueñas, M. HPLC-DAD-ESI/MS identification of anthocyanins in Dioscorea trifida L. yam tubers (purple sachapapa). Eur. Food Res. Technol. 2010, 230, 745–752. [Google Scholar] [CrossRef]
- Bonin, A.M.; Yáñez, J.A.; Fukuda, C.; Teng, X.W.; Dillon, C.T.; Hambley, T.W.; Lay, P.A.; Davies, N.M. Inhibition of experimental colorectal cancer and reduction in renal and gastrointestinal toxicities by copper–indomethacin in rats. Cancer Chemother. Pharmacol. 2009, 66, 755–764. [Google Scholar] [CrossRef] [PubMed]
- Bermúdez-Aguirre, D.; Yáñez, J.A.; Dunne, C.P.; Davies, N.M.; Barbosa-Cánovas, G.V. Study of strawberry flavored milk under pulsed electric field processing. Food Res. Int. 2010, 43, 2201–2207. [Google Scholar] [CrossRef]
- Xiong, M.P.; Yáñez, J.A.; Kwon, G.S.; Davies, N.M.; Forrest, M.L. A Cremophor-Free Formulation for Tanespimycin (17-AAG) Using PEO-b-PDLLA Micelles: Characterization and Pharmacokinetics in Rats. J. Pharm. Sci. 2009, 98, 1577–1586. [Google Scholar] [CrossRef]
- Vega-Villa, K.R.; Remsberg, C.M.; Ohgami, Y.; Yáñez, J.A.; Takemoto, J.K.; Andrews, P.K.; Davies, N.M. Stereospecific high-performance liquid chromatography of taxifolin, applications in pharmacokinetics, and determination in tu fu ling (Rhizoma smilacis glabrae) and apple (Malus × domestica). Biomed. Chromatogr. 2009, 23, 638–646. [Google Scholar] [CrossRef]
- Xiong, M.P.; Yanez, J.A.; Remsberg, C.M.; Ohgami, Y.; Kwon, G.S.; Davies, N.M.; Forrest, M.L. Formulation of a geldanamycin prodrug in mPEG-b-PCL micelles greatly enhances tolerability and pharmacokinetics in rats. J. Control. Release 2008, 129, 33–40. [Google Scholar] [CrossRef]
- Yáñez, J.A.; Miranda, N.D.; Remsberg, C.M.; Ohgami, Y.; Davies, N.M. Stereospecific high-performance liquid chromatographic analysis of eriodictyol in urine. J. Pharm. Biomed. Anal. 2007, 43, 255–262. [Google Scholar] [CrossRef]
- Remsberg, C.; Yáñez, J.A.; Roupe, K.A.; Davies, N.M. High-performance liquid chromatographic analysis of pterostilbene in biological fluids using fluorescence detection. J. Pharm. Biomed. Anal. 2007, 43, 250–254. [Google Scholar] [CrossRef]
- Yáñez, J.A.; Teng, X.W.; Roupe, K.A.; Davies, N.M. Stereospecific high-performance liquid chromatographic analysis of hesperetin in biological matrices. J. Pharm. Biomed. Anal. 2005, 37, 591–595. [Google Scholar] [CrossRef]
- Yáñez, J.A.; Davies, N.M. Stereospecific high-performance liquid chromatographic analysis of naringenin in urine. J. Pharm. Biomed. Anal. 2005, 39, 164–169. [Google Scholar] [CrossRef] [PubMed]
- A Roupe, K.; Helms, G.L.; Halls, S.C.; Yáñez, J.A.; Davies, N.M. Preparative enzymatic synthesis and HPLC analysis of rhapontigenin: Applications to metabolism, pharmacokinetics and anti-cancer studies. J. Pharm. Pharm. Sci. 2005, 8, 374–386. [Google Scholar] [PubMed]
- Kaur, J.; Bhardwaj, N. Their Control will Make or Break the Sustainable Clothing Deal-A Study of the Moderating Impact of Actual Behavioural Control on the Purchase Intention-Behaviour Gap for Sustainable Clothing in India. Australas. Business, Account. Finance J. 2021, 15, 82–98. [Google Scholar] [CrossRef]
- Ajzen, I. From Intentions to Actions: A Theory of Planned Behavior. In Action Control: From Cognition to Behavior; Kuhl, J., Beckmann, J., Eds.; Springer: Berlin/Heidelberg, Germany, 1985; pp. 11–39. [Google Scholar]
- Kollmuss, A.; Agyeman, J. Mind the Gap: Why do people act environmentally and what are the barriers to pro-environmental behavior? Environ. Educ. Res. 2002, 8, 239–260. [Google Scholar] [CrossRef]
- Young, W.; Hwang, K.; McDonald, S.; Oates, C.J. Sustainable consumption: Green consumer behaviour when purchasing products. Sustain. Dev. 2010, 18, 20–31. [Google Scholar] [CrossRef]
- Kumar, B.; Manrai, A.K.; Manrai, L.A. Purchasing behaviour for environmentally sustainable products: A conceptual framework and empirical study. J. Retail. Consum. Serv. 2017, 34, 1–9. [Google Scholar] [CrossRef]
- Yadav, R.; Pathak, G.S. Young consumers’ intention towards buying green products in a developing nation: Extending the theory of planned behavior. J. Clean. Prod. 2016, 135, 732–739. [Google Scholar] [CrossRef]
- Tan, C.-S.; Ooi, H.-Y.; Goh, Y.-N. A moral extension of the theory of planned behavior to predict consumers’ purchase intention for energy-efficient household appliances in Malaysia. Energy Policy 2017, 107, 459–471. [Google Scholar] [CrossRef]
- Schneider, A.-M.; Jastram, S.M. Introduction to Sustainable Fashion Governance. In Sustainable Fashion: Governance and New Management Approaches; Jastram, S.M., Schneider, A.-M., Eds.; Springer International Publishing: Cham, Switzerland, 2018; pp. 3–8. [Google Scholar]
- Al-Swidi, A.; Huque, S.M.R.; Hafeez, M.H.; Shariff, M.N.M. The role of subjective norms in theory of planned behavior in the context of organic food consumption. Br. Food J. 2014, 116, 1561–1580. [Google Scholar] [CrossRef]
- Younus, S.; Rasheed, F.; Zia, A. Identifying the factors affecting customer purchase intention. Glob. J. Manag. Bus. Res. 2015, 15, 1–14. [Google Scholar]
- Iran, S. Sustainable Fashion: From Production to Alternative Consumption. In Sustainable Fashion: Governance and New Management Approaches; Jastram, S.M., Schneider, A.-M., Eds.; Springer International Publishing: Cham, Switzerland, 2018; pp. 139–159. [Google Scholar]
- Fishbein, M.; Ajzen, I. Belief, Attitude, Intention, and Behavior: An Introduction to Theory and Research. Philos. Rhetor. 1977, 6, 244–245. [Google Scholar]
- Keller, K.L. Building Customer-Based Brand Equity: A Blueprint for Creating Strong Brands; Marketing Science Institute: Cambridge, MA, USA, 2001. [Google Scholar]
- Witt, R.E.; Bruce, G.D. Group Influence and Brand Choice Congruence. J. Mark. Res. 1972, 9, 440–443. [Google Scholar] [CrossRef]
- Peña-García, N.; Gil-Saura, I.; Rodríguez-Orejuela, A.; Siqueira-Junior, J.R. Purchase intention and purchase behavior online: A cross-cultural approach. Heliyon 2020, 6, e04284. [Google Scholar] [CrossRef] [PubMed]
- Ham, M.; Jeger, M.; Ivković, A.F. The role of subjective norms in forming the intention to purchase green food. Econ. Res. Ekon. Istraživanja 2015, 28, 738–748. [Google Scholar] [CrossRef]
- Rivis, A.; Sheeran, P. Descriptive norms as an additional predictor in the theory of planned behaviour: A meta-analysis. Curr. Psychol. 2003, 22, 218–233. [Google Scholar] [CrossRef]
- Utami, C.W. Attitude, subjective norm, perceived behaviour, entrepreneurship education and self efficacy toward entrepreneurial intention university student in Indonesia. Eur. Res. Stud. J. 2017, 20, 475–495. [Google Scholar]
- Moschis, G.P. Social Comparison and Informal Group Influence. J. Mark. Res. 1976, 13, 237–244. [Google Scholar] [CrossRef]
- De Klerk, H.M.; Kearns, M.; Redwood, M. Controversial fashion, ethical concerns and environmentally significant behaviour. Int. J. Retail Distrib. Manag. 2019, 47, 19–38. [Google Scholar] [CrossRef]
- Han, J.; Seo, Y.; Ko, E. Staging luxury experiences for understanding sustainable fashion consumption: A balance theory application. J. Bus. Res. 2017, 74, 162–167. [Google Scholar] [CrossRef]
- McNeill, L.; Venter, B. Identity, self-concept and young women’s engagement with collaborative, sustainable fashion consumption models. Int. J. Consum. Stud. 2019, 43, 368–378. [Google Scholar] [CrossRef]
- Muthukumarana, T.; Karunathilake, H.; Punchihewa, H.; Manthilake, M.; Hewage, K. Life cycle environmental impacts of the apparel industry in Sri Lanka: Analysis of the energy sources. J. Clean. Prod. 2017, 172, 1346–1357. [Google Scholar] [CrossRef]
- Niinimäki, K.; Peters, G.; Dahlbo, H.; Perry, P.; Rissanen, T.; Gwilt, A. The environmental price of fast fashion. Nat. Rev. Earth Environ. 2020, 1, 189–200. [Google Scholar] [CrossRef]
- Pal, R.; Gander, J. Modelling environmental value: An examination of sustainable business models within the fashion industry. J. Clean. Prod. 2018, 184, 251–263. [Google Scholar] [CrossRef]
- Wong, D.T.; Ngai, E.W. Economic, organizational, and environmental capabilities for business sustainability competence: Findings from case studies in the fashion business. J. Bus. Res. 2021, 126, 440–471. [Google Scholar] [CrossRef]
- Goh, S.K.; Balaji, M. Linking green skepticism to green purchase behavior. J. Clean. Prod. 2016, 131, 629–638. [Google Scholar] [CrossRef]
- Ahmad, A.; Madi, Y.; Abuhashesh, M.; Nusairat, N.M.; Masa’Deh, R. The Knowledge, Attitude, and Practice of the Adoption of Green Fashion Innovation. J. Open Innov. Technol. Mark. Complex. 2020, 6, 107. [Google Scholar] [CrossRef]
- Chi, T.; Gerard, J.; Yu, Y.; Wang, Y. A study of U.S. consumers’ intention to purchase slow fashion apparel: Understanding the key determinants. Int. J. Fash. Des. Technol. Educ. 2021, 14, 101–112. [Google Scholar] [CrossRef]
- Dhir, A.; Sadiq, M.; Talwar, S.; Sakashita, M.; Kaur, P. Why do retail consumers buy green apparel? A knowledge-attitude-behaviour-context perspective. J. Retail. Consum. Serv. 2020, 59, 102398. [Google Scholar] [CrossRef]
- Kumar, A.; Prakash, G.; Kumar, G. Does environmentally responsible purchase intention matter for consumers? A predictive sustainable model developed through an empirical study. J. Retail. Consum. Serv. 2020, 58, 102270. [Google Scholar] [CrossRef]
- McCoy, L.; Wang, Y.-T.; Chi, T. Why Is Collaborative Apparel Consumption Gaining Popularity? An Empirical Study of US Gen Z Consumers. Sustainability 2021, 13, 8360. [Google Scholar] [CrossRef]
- Taufique, K.M.R.; Vocino, A.; Polonsky, M.J. The influence of eco-label knowledge and trust on pro-environmental consumer behaviour in an emerging market. J. Strat. Mark. 2016, 25, 511–529. [Google Scholar] [CrossRef]
- Jaiswal, D.; Kant, R. Green purchasing behaviour: A conceptual framework and empirical investigation of Indian consumers. J. Retail. Consum. Serv. 2018, 41, 60–69. [Google Scholar] [CrossRef]
- Zhang, B.; Zhang, Y.; Zhou, P. Consumer Attitude towards Sustainability of Fast Fashion Products in the UK. Sustainability 2021, 13, 1646. [Google Scholar] [CrossRef]
- Musova, Z.; Musa, H.; Drugdova, J.; Lazaroiu, G.; Alayasa, J. Consumer Attitudes Towards New Circular Models in the Fashion Industry. J. Competitiveness 2021, 13, 111–128. [Google Scholar] [CrossRef]
- Carfora, V.; Buscicchio, G.; Catellani, P. Integrating Personal and Pro-Environmental Motives to Explain Italian Women’s Purchase of Sustainable Clothing. Sustainability 2021, 13, 10841. [Google Scholar] [CrossRef]
- Gifford, R.; Nilsson, A. Personal and social factors that influence pro-environmental concern and behaviour: A review. Int. J. Psychol. 2014, 49, 141–157. [Google Scholar] [CrossRef] [PubMed]
- Rahman, O.; Koszewska, M. A study of consumer choice between sustainable and non-sustainable apparel cues in Poland. J. Fash. Mark. Manag. Int. J. 2020, 24, 213–234. [Google Scholar] [CrossRef]
- Kong, H.M.; Ko, E. Why do consumers choose sustainable fashion? A cross-cultural study of South Korean, Chinese, and Japanese consumers. J. Glob. Fash. Mark. 2017, 8, 220–234. [Google Scholar] [CrossRef]
- Ceylan, O. Knowledge, attitudes and behavior of consumers towards sustainability and ecological fashion. Text. Leather Rev. 2019, 2, 154–161. [Google Scholar] [CrossRef]
- Hartmann, P.; Apaolaza-Ibáñez, V. Consumer attitude and purchase intention toward green energy brands: The roles of psychological benefits and environmental concern. J. Bus. Res. 2012, 65, 1254–1263. [Google Scholar] [CrossRef]
- Mohiuddin, M.; Al Mamun, A.; Syed, F.A.; Masud, M.M.; Su, Z. Environmental Knowledge, Awareness, and Business School Students’ Intentions to Purchase Green Vehicles in Emerging Countries. Sustainability 2018, 10, 1534. [Google Scholar] [CrossRef]
- Jacobs, K.; Petersen, L.; Hörisch, J.; Battenfeld, D. Green thinking but thoughtless buying? An empirical extension of the value-attitude-behaviour hierarchy in sustainable clothing. J. Clean. Prod. 2018, 203, 1155–1169. [Google Scholar] [CrossRef]
- Khare, A.; Sadachar, A. Green apparel buying behaviour: A study on Indian youth. Int. J. Consum. Stud. 2017, 41, 558–569. [Google Scholar] [CrossRef]
- Chi, T.; Gerard, J.; Dephillips, A.; Liu, H.; Sun, J. Why U.S. Consumers Buy Sustainable Cotton Made Collegiate Apparel? A Study of the Key Determinants. Sustainability 2019, 11, 3126. [Google Scholar] [CrossRef]
- Kusuma, P.N.P.D.; Handayani, R.B. The effect of environmental knowledge, green advertising and environmental attitude toward green purchase intention. Russ. J. Agric. Socio. Econ. Sci. 2018, 78, 95–105. [Google Scholar]
- Yoo, F.; Jung, H.; Oh, K. Motivators and Barriers for Buying Intention of Upcycled Fashion Products in China. Sustainability 2021, 13, 2584. [Google Scholar] [CrossRef]
- Trivedi, R.H.; Patel, J.D.; Acharya, N. Causality analysis of media influence on environmental attitude, intention and behaviors leading to green purchasing. J. Clean. Prod. 2018, 196, 11–22. [Google Scholar] [CrossRef]
- Landry, N.; Gifford, R.; Milfont, T.L.; Weeks, A.; Arnocky, S. Learned helplessness moderates the relationship between environmental concern and behavior. J. Environ. Psychol. 2018, 55, 18–22. [Google Scholar] [CrossRef]
- Sadiq, M. Impact of Consumer Optimism and Consumer Pessimism on the Adoption of Pro-Environmental Consumption Behaviour. Ph.D. Thesis, University of Otago, Dunedin, New Zealand, 2019. [Google Scholar]
- Sadiq, M.; Paul, J.; Bharti, K. Dispositional traits and organic food consumption. J. Clean. Prod. 2020, 266, 121961. [Google Scholar] [CrossRef]
- Yoon, D.; Chen, R.J.C. A Green Shadow: The Influence of Hotel Customers’ Environmental Knowledge and Concern on Green Marketing Skepticism and Behavioral Intentions. Tour. Anal. 2017, 22, 281–293. [Google Scholar] [CrossRef]
- Zimmer, M.R.; Stafford, T.F.; Stafford, M.R. Green issues: Dimensions of environmental concern. J. Bus. Res. 1994, 30, 63–74. [Google Scholar] [CrossRef]
- Albayrak, T.; Aksoy, Ş.; Caber, M. The effect of environmental concern and scepticism on green purchase behaviour. Mark. Intell. Plan. 2013, 31, 27–39. [Google Scholar] [CrossRef]
- Schaffrin, A. No Measure without Concept. A Critical Review on the Conceptualization and Measurement of Environmental Concern. Int. Rev. Soc. Res. 2011, 1, 11–31. [Google Scholar] [CrossRef][Green Version]
- Czap, N.V.; Czap, H.J. An experimental investigation of revealed environmental concern. Ecol. Econ. 2010, 69, 2033–2041. [Google Scholar] [CrossRef]
- Bamberg, S. How does environmental concern influence specific environmentally related behaviors? A new answer to an old question. J. Environ. Psychol. 2003, 23, 21–32. [Google Scholar] [CrossRef]
- Tilikidou, I. Ecologically Conscious Consumer Behaviour: A Research Project Conducted in Thessaloniki, Greece; University of Sunderland: Sunderland, UK, 2001. [Google Scholar]
- Paulins, V.A.; Hillery, J.L. Ethics in the Fashion Industry; Fairchild Publications: New York, NY, USA, 2009. [Google Scholar]
- Kapoor, R.; Madichie, N. Consumer Behaviour; June, Tata McGraw-Hill: Noida, India, 2012. [Google Scholar]
- Argyriou, E.; Melewar, T. Consumer Attitudes Revisited: A Review of Attitude Theory in Marketing Research. Int. J. Manag. Rev. 2011, 13, 431–451. [Google Scholar] [CrossRef]
- Afroz, R.; Rahman, A.; Masud, M.M.; Akhtar, R.; Duasa, J.B. How Individual Values and Attitude Influence Consumers’ Purchase Intention of Electric Vehicles—Some Insights from Kuala Lumpur, Malaysia. Environ. Urban. ASIA 2015, 6, 193–211. [Google Scholar] [CrossRef]
- Jaharuddin, N.S.; Abd Wahab, N.S. The effect of attitude factors on consumer purchase intention of counterfeit products. In Proceedings of the ICMEF’14 of the third International Conference on Management, Economics and Finance, Berlin, Germany, 15–17 March 2014. [Google Scholar]
- Chen, M.-F. Consumer attitudes and purchase intentions in relation to organic foods in Taiwan: Moderating effects of food-related personality traits. Food Qual. Preference 2007, 18, 1008–1021. [Google Scholar] [CrossRef]
- Belleau, B.D.; Summers, T.A.; Xu, Y.; Pinel, R. Theory of Reasoned Action. Cloth. Text. Res. J. 2007, 25, 244–257. [Google Scholar] [CrossRef]
- Chang, H.H.; Lu, Y.-Y.; Lin, S.C. An elaboration likelihood model of consumer respond action to facebook second-hand marketplace: Impulsiveness as a moderator. Inf. Manag. 2019, 57, 103171. [Google Scholar] [CrossRef]
- Hair, J.F.; Ringle, C.M.; Sarstedt, M. PLS-SEM: Indeed a Silver Bullet. J. Mark. Theory Pract. 2011, 19, 139–152. [Google Scholar] [CrossRef]
- Ringle, C.M.; Wende, S.; Becker, J.M. SmartPLS 3; SmartPLS GmbH: Boenningstedt, Germany, 2015. [Google Scholar]
- Fornell, C.; Larcker, D.F. Evaluating structural equation models with unobservable variables and measurement error. J. Mark. Res. 1981, 18, 39–50. [Google Scholar] [CrossRef]
- Lopez-Odar, D.; Alvarez-Risco, A.; Vara-Horna, A.; Chafloque-Cespedes, R.; Sekar, M.C. Validity and reliability of the questionnaire that evaluates factors associated with perceived environmental behavior and perceived ecological purchasing behavior in Peruvian consumers. Soc. Responsib. J. 2019, 16, 403–417. [Google Scholar] [CrossRef]
- Shah, S.K.; Zhongjun, T.; Sattar, A.; XinHao, Z. Consumer’s intention to purchase 5G: Do environmental awareness, environmental knowledge and health consciousness attitude matter? Technol. Soc. 2021, 65, 101563. [Google Scholar] [CrossRef]
- Wang, B.; Li, J.; Sun, A.; Wang, Y.; Wu, D. Residents’ Green Purchasing Intentions in a Developing-Country Context: Integrating PLS-SEM and MGA Methods. Sustainability 2019, 12, 30. [Google Scholar] [CrossRef]
- Zhuang, W.; Luo, X.; Riaz, M.U. On the Factors Influencing Green Purchase Intention: A Meta-Analysis Approach. Front. Psychol. 2021, 12, 644020. [Google Scholar] [CrossRef] [PubMed]
- Liao, Y.-K.; Wu, W.-Y.; Pham, T.-T. Examining the Moderating Effects of Green Marketing and Green Psychological Benefits on Customers’ Green Attitude, Value and Purchase Intention. Sustainability 2020, 12, 7461. [Google Scholar] [CrossRef]
- Liu, M.T.; Liu, Y.; Mo, Z. Moral norm is the key: An extension of the theory of planned behaviour (TPB) on Chinese consumers’ green purchase intention. Asia Pac. J. Mark. Logist. 2020, 32, 1823–1841. [Google Scholar] [CrossRef]
- Channa, N.A.; Tariq, B.; Samo, A.H.; Ghumro, N.H.; Qureshi, N.A. Predicting consumers’ intentions to purchase eco-friendly athletic wear in a moderated model of individual green values and gender. Int. J. Sports Mark. Spons. 2021, 23, 410–436. [Google Scholar] [CrossRef]
- Valaei, N.; Nikhashemi, S. Generation Y consumers’ buying behaviour in fashion apparel industry: A moderation analysis. J. Fash. Mark. Manag. Int. J. 2017, 21, 523–543. [Google Scholar] [CrossRef]
- Rahman, M.S.; Mannan, M. Consumer online purchase behavior of local fashion clothing brands. J. Fash. Mark. Manag. Int. J. 2018, 22, 404–419. [Google Scholar] [CrossRef]
- Suki, N.M. Examination of peer influence as a moderator and predictor in explaining green purchase behaviour in a developing country. J. Clean. Prod. 2019, 228, 833–844. [Google Scholar] [CrossRef]
- Khoiriyah, S.; Toro, M.J.S. Attitude toward green product, willingness to pay and intention to purchase. Int. J. Bus. Soc. 2018, 19, 620–628. [Google Scholar]
- Indriani, I.A.D.; Rahayu, M.; Hadiwidjojo, D. The Influence of Environmental Knowledge on Green Purchase Intention the Role of Attitude as Mediating Variable. Int. J. Multicult. Multireligious Underst. 2019, 6, 627–635. [Google Scholar] [CrossRef]
- Rusyani, E.; Lavuri, R.; Gunardi, A. Purchasing Eco-Sustainable Products: Interrelationship between Environmental Knowledge, Environmental Concern, Green Attitude, and Perceived Behavior. Sustainability 2021, 13, 4601. [Google Scholar] [CrossRef]
- Suki, N.M. Consumer environmental concern and green product purchase in Malaysia: Structural effects of consumption values. J. Clean. Prod. 2016, 132, 204–214. [Google Scholar] [CrossRef]
- Yue, B.; Sheng, G.; She, S.; Xu, J. Impact of Consumer Environmental Responsibility on Green Consumption Behavior in China: The Role of Environmental Concern and Price Sensitivity. Sustainability 2020, 12, 2074. [Google Scholar] [CrossRef]
- McDonald, S.; Oates, C.J.; Thyne, M.; Timmis, A.J.; Carlile, C. Flying in the face of environmental concern: Why green consumers continue to fly. J. Mark. Manag. 2015, 31, 1503–1528. [Google Scholar] [CrossRef]
- Xu, X.; Hua, Y.; Wang, S.; Xu, G. Determinants of consumer’s intention to purchase authentic green furniture. Resour. Conserv. Recycl. 2020, 156, 104721. [Google Scholar] [CrossRef]
- Harris, F.; Roby, H.; Dibb, S. Sustainable clothing: Challenges, barriers and interventions for encouraging more sustainable consumer behaviour. Int. J. Consum. Stud. 2015, 40, 309–318. [Google Scholar] [CrossRef]
- Do Paço, A.; Shiel, C.; Alves, H. A new model for testing green consumer behaviour. J. Clean. Prod. 2019, 207, 998–1006. [Google Scholar] [CrossRef]
- Noor, N.A.M.; Muhammad, A.; Kassim, A.; Jamil, C.Z.M.; Mat, N.; Mat, N.; Salleh, H.S. Creating green consumers: How environmental knowledge and environmental attitude lead to green purchase behaviour? Int. J. Arts Sci. 2012, 5, 55. [Google Scholar]
- Wijekoon, R.; Sabri, M. Determinants That Influence Green Product Purchase Intention and Behavior: A Literature Review and Guiding Framework. Sustainability 2021, 13, 6219. [Google Scholar] [CrossRef]
- Abrar, M.; Sibtain, M.M.; Shabbir, R. Understanding purchase intention towards eco-friendly clothing for generation Y & Z. Cogent Bus. Manag. 2021, 8, 1997247. [Google Scholar] [CrossRef]
- Wright, K.B. Researching Internet-Based Populations: Advantages and Disadvantages of Online Survey Research, Online Questionnaire Authoring Software Packages, and Web Survey Services. J. Comput. Mediat. Commun. 2005, 10, JCMC1034. [Google Scholar] [CrossRef]


| Demographic | Specifications | Counts | Proportion (%) |
|---|---|---|---|
| Gender | Female | 225 | 56.8% |
| Male | 170 | 42.9% | |
| Other | 1 | 0.3% | |
| Age | <18 years | 23 | 5.8% |
| 18–29 years | 330 | 83.3% | |
| 30–39 years | 22 | 5.6% | |
| 40–49 years | 5 | 1.3% | |
| >50 years | 16 | 4.0% | |
| Monthly Income | No income | 155 | 39.1% |
| <1000 PEN | 112 | 28.1% | |
| 1001–1500 PEN | 48 | 12.1% | |
| 1501–2000 PEN | 24 | 6.1% | |
| 2001–2500 PEN | 21 | 5.3% | |
| >2500 PEN | 36 | 9.1% | |
| Educational Level | Elementary School Complete | 3 | 0.8% |
| Middle and High School Complete | 21 | 5.3% | |
| Undergraduate Students | 284 | 71.7% | |
| College/Institute Complete | 75 | 18.9% | |
| Postgraduate | 10 | 2.5% | |
| Other | 3 | 0.8% | |
| Occupation | Studying | 213 | 53.8% |
| Working | 73 | 18.4% | |
| Studying and Working | 96 | 24.2% | |
| Other | 14 | 3.5% | |
| Purchase frequency of clothes per month | Never | 44 | 11.1% |
| 1–2 times | 306 | 77.3% | |
| 3–5 times | 41 | 10.4% | |
| 6–7 times | 4 | 1% | |
| >8 times | 1 | 0.3% | |
| Consumption frequency of sustainable products | Never | 11 | 2.8% |
| Rarely | 102 | 25.8% | |
| Occasionally | 229 | 57.8% | |
| Mostly | 53 | 13.4% | |
| Always | 1 | 0.3% | |
| The overall attitude towards sustainable products | Very Negative | 2 | 0.5% |
| Negative | 2 | 0.5% | |
| Neutral | 52 | 13.1% | |
| Positive | 192 | 37.4% | |
| Very Positive | 148 | 48.5% |
| Construct | Item | Description | Factor Loading |
|---|---|---|---|
| Perceived Environmental Knowledge (PEK) | PEK1 | I know how to behave sustainably | 0.8 |
| PEK2 | I know how I could lower the ecological harm with my behavior | 0.863 | |
| PEK3 | I understand how I could reduce the negative environmental consequences of my behavior | 0.855 | |
| PEK4 | I understand how to protect the environment in the long-term | 0.796 | |
| Environmental Concern (EC) | EC1 | I am concerned about the environmental development | 0.862 |
| EC2 | I am concerned about the long-term consequences of unsustainable behavior | 0.827 | |
| EC3 | I often think about the potential negative development of the environmental situation | 0.79 | |
| EC4 | I am concerned that humanity cause lasting damage to the environment | 0.787 | |
| Attitude (ATT) | ATT1 | Generally, I have a favorable attitude towards the sustainable version of clothes | 0.799 |
| ATT2 | I am positive-minded towards buying second-hand clothes | 0.683 | |
| ATT3 | I like the idea of buying sustainable clothes instead of conventional clothes to contribute to environmental protection | 0.856 | |
| Subjective Norms (SN) | SN1 | My friends expect me to buy sustainable clothes | 0.905 |
| SN2 | My family expect me to buy sustainable clothes | 0.868 | |
| SN3 | People who are vital to me expect me to buy sustainable clothes | 0.916 | |
| Purchase Intention (PI) | PI1 | I consider purchasing sustainable clothes | 0.845 |
| PI2 | I intend to buy sustainable clothes instead of conventional clothes in the future | 0.889 | |
| PI3 | I might buy sustainable clothes in the future | 0.859 | |
| PI4 | I would consider buying sustainable clothes if I happen to see them in an online store | 0.831 | |
| Purchase Behavior (PB) | PB1 | I choose to buy exclusively sustainable clothes | 0.702 |
| PB2 | I buy sustainable clothes instead of conventional clothes if the quality is comparable | 0.699 | |
| PB3 | I purchase sustainable clothes even if they are more expensive than conventional clothes | 0.742 | |
| PB4 | When buying clothes, I pay attention that they are sustainable | 0.698 |
| Latent Variable | Items | Mean (SD) | Cronbach’s Alfa | CR | AVE |
|---|---|---|---|---|---|
| ATT | 3 | 3.839 (0.933) | 0.687 | 0.825 | 0.613 |
| EC | 4 | 3.992 (0.771) | 0.834 | 0.889 | 0.668 |
| PB | 4 | 3.126 (0.920) | 0.69 | 0.803 | 0.504 |
| PI | 4 | 3.953 (0.769) | 0.879 | 0.917 | 0.734 |
| PEK | 4 | 3.927 (7.779) | 0.848 | 0.898 | 0.687 |
| SN | 3 | 2.844 (2.690) | 0.879 | 0.925 | 0.804 |
| Latent Variable | ATT | EC | PB | PI | PEK | SN |
|---|---|---|---|---|---|---|
| ATT | 0.783 | |||||
| EC | 0.388 | 0.817 | ||||
| PB | 0.487 | 0,360 | 0.71 | |||
| PI | 0.658 | 0.477 | 0.606 | 0.856 | ||
| PEK | 0.496 | 0.573 | 0.455 | 0.478 | 0.829 | |
| SN | 0.345 | 0.28 | 0.405 | 0.312 | 0.361 | 0.897 |
| Scale | ATT | EC | PB | PEK | PI | SN |
|---|---|---|---|---|---|---|
| ATT | ||||||
| EC | 0.644 | |||||
| PB | 0.547 | 0.487 | ||||
| PEK | 0.788 | 0.431 | 0.376 | |||
| PI | 0.821 | 0.882 | 0.815 | 0.446 | ||
| SN | 0.451 | 0.499 | 0.557 | 0.396 | 0.532 |
| Saturated Model | Estimated Model | |
|---|---|---|
| SRMR | 0.068 | 0.093 |
| d_ULS | 1.566 | 2.77 |
| d_G | 0.355 | 0.404 |
| Chi-Square | 878.441 | 909.072 |
| NFI | 0.698 | 0.762 |
| H | Hypothesis | Original Sample | Mean Sample | Standard Deviation | T-Statistics | p-Value | Test |
|---|---|---|---|---|---|---|---|
| H1 | ATT → PI | 0.625 | 0.626 | 0.04 | 15.503 | 0 | Supported |
| H2 | EC → ATT | 0.154 | 0.155 | 0.064 | 2.42 | 0.016 | Supported |
| H3 | PI → PB | 0.606 | 0.609 | 0.037 | 16.286 | 0 | Supported |
| H4 | PEK → ATT | 0.408 | 0.409 | 0.058 | 7.092 | 0 | Supported |
| H5 | SN → PI | 0.096 | 0.097 | 0.038 | 2.5 | 0.012 | Supported |
| Scale | Original Sample | Mean Sample | Standard Deviation | T-Statistics | p-Value |
|---|---|---|---|---|---|
| ATT → PB | 0.379 | 0.382 | 0.04 | 9.453 | 0 |
| ATT → PI | 0.625 | 0.626 | 0.04 | 15.503 | 0 |
| EC → ATT | 0.154 | 0.155 | 0.064 | 2.42 | 0.016 |
| EC → PB | 0.058 | 0.059 | 0.026 | 2.273 | 0.023 |
| EC → PI | 0.096 | 0.098 | 0.041 | 2.326 | 0.02 |
| PI → PB | 0.606 | 0.609 | 0.037 | 16.286 | 0 |
| PEK → ATT | 0.408 | 0.409 | 0.058 | 7.092 | 0 |
| PEK → PB | 0.155 | 0.157 | 0.03 | 5.112 | 0 |
| PEK → PI | 0.255 | 0.256 | 0.041 | 6.198 | 0 |
| SN → PI | 0.058 | 0.059 | 0.024 | 2.432 | 0.015 |
| SN → PB | 0.096 | 0.097 | 0.038 | 2.5 | 0.012 |
| Scale | Original Sample | Mean | Standard Deviation | T-Statistics | p-Value |
|---|---|---|---|---|---|
| PEK → ATT → PI → PB | 0.155 | 0.157 | 0.03 | 5.112 | 0 |
| EC → ATT → PI | 0.096 | 0.098 | 0.041 | 2.326 | 0.02 |
| PEK → ATT → PI | 0.255 | 0.256 | 0.041 | 6.198 | 0 |
| ATT → PI → PB | 0.379 | 0.382 | 0.04 | 9.453 | 0 |
| EC → ATT → PI → PB | 0.058 | 0.059 | 0.026 | 2.273 | 0.023 |
| SN → PI → PB | 0.058 | 0.059 | 0.024 | 2.432 | 0.015 |
Publisher’s Note: MDPI stays neutral with regard to jurisdictional claims in published maps and institutional affiliations. |
© 2022 by the authors. Licensee MDPI, Basel, Switzerland. This article is an open access article distributed under the terms and conditions of the Creative Commons Attribution (CC BY) license (https://creativecommons.org/licenses/by/4.0/).
Share and Cite
Leclercq-Machado, L.; Alvarez-Risco, A.; Gómez-Prado, R.; Cuya-Velásquez, B.B.; Esquerre-Botton, S.; Morales-Ríos, F.; Almanza-Cruz, C.; Castillo-Benancio, S.; Anderson-Seminario, M.d.l.M.; Del-Aguila-Arcentales, S.; et al. Sustainable Fashion and Consumption Patterns in Peru: An Environmental-Attitude-Intention-Behavior Analysis. Sustainability 2022, 14, 9965. https://doi.org/10.3390/su14169965
Leclercq-Machado L, Alvarez-Risco A, Gómez-Prado R, Cuya-Velásquez BB, Esquerre-Botton S, Morales-Ríos F, Almanza-Cruz C, Castillo-Benancio S, Anderson-Seminario MdlM, Del-Aguila-Arcentales S, et al. Sustainable Fashion and Consumption Patterns in Peru: An Environmental-Attitude-Intention-Behavior Analysis. Sustainability. 2022; 14(16):9965. https://doi.org/10.3390/su14169965
Chicago/Turabian StyleLeclercq-Machado, Luigi, Aldo Alvarez-Risco, Romina Gómez-Prado, Berdy Briggitte Cuya-Velásquez, Sharon Esquerre-Botton, Flavio Morales-Ríos, Camila Almanza-Cruz, Sarahit Castillo-Benancio, Maria de las Mercedes Anderson-Seminario, Shyla Del-Aguila-Arcentales, and et al. 2022. "Sustainable Fashion and Consumption Patterns in Peru: An Environmental-Attitude-Intention-Behavior Analysis" Sustainability 14, no. 16: 9965. https://doi.org/10.3390/su14169965
APA StyleLeclercq-Machado, L., Alvarez-Risco, A., Gómez-Prado, R., Cuya-Velásquez, B. B., Esquerre-Botton, S., Morales-Ríos, F., Almanza-Cruz, C., Castillo-Benancio, S., Anderson-Seminario, M. d. l. M., Del-Aguila-Arcentales, S., & Yáñez, J. A. (2022). Sustainable Fashion and Consumption Patterns in Peru: An Environmental-Attitude-Intention-Behavior Analysis. Sustainability, 14(16), 9965. https://doi.org/10.3390/su14169965

