Product Innovation, Market Intelligence and Pricing Capability as a Competitive Advantage in the International Performance of Startups: Case of Peru
Abstract
1. Introduction
2. Theoretical Framework and Hypothesis
Relationship of Competitive Skills with the Business Performance of Startups
3. Methodology
3.1. Data and Sample
3.2. Measures of Variables
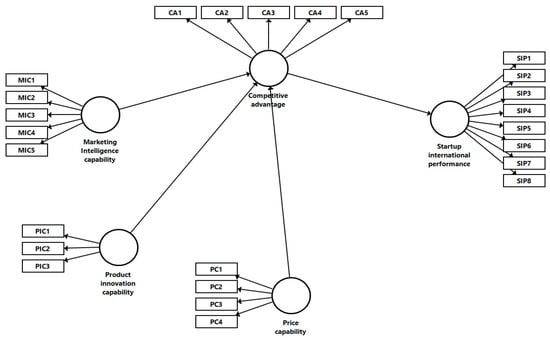
3.3. Measurement Model
4. Results
5. Discussion and Conclusions
5.1. Theoretical Implications
5.2. Practical Implications
5.3. Limitations for Future Research
Author Contributions
Funding
Institutional Review Board Statement
Informed Consent Statement
Data Availability Statement
Conflicts of Interest
Appendix A
| YES | NO | |
| I have freely decided to participate in this study | ||
| I understand that my participation is voluntary | ||
| I have received information about the objectives of the present study |
| N° | Questions | Alternatives | |
| 1 | Sex | ⃝ Female | ⃝ Male |
| 2 | How old are you? | I am ______ years old | |
| 3 | What city do you live in? | ||
| 4 | What type of startup do you have? | ||
| 5 | How long have you been in the market? | ||
| 6 | What is the number of employees in your business? | ||
| 1 | 2 | 3 | 4 | 5 | ||
| Competitive advantage | ||||||
| Rate your company’s competitive advantages compared to your main competitors. 1—Not at all satisfied, 5—Very satisfied | ||||||
| 7. | Our cost | |||||
| 8. | Product quality | |||||
| 9. | Delivery speed and reliability | |||||
| 10. | End customer rating on service quality | |||||
| 11. | General satisfaction of the end customer with the service offered | |||||
| Market intelligence capability | ||||||
| Please rate your company’s competitive capabilities in the following areas. (1—Very poor, 5—Very good) | ||||||
| 12. | The ability to quickly learn about changes in export market regulations | |||||
| 13. | The ability to quickly learn about changes in export customer preferences | |||||
| 14. | The ability to quickly learn about changes in competitor strategies | |||||
| 15. | The ability to quickly learn about changes in distribution channels | |||||
| 16. | The ability to quickly learn about changes in demand and tastes in export markets | |||||
| Product innovation capacity | ||||||
| Please rate your company’s competitive capabilities in the following areas. (1—Very poor, 5—Very good) | ||||||
| 17. | The ability to modify products to adapt to the demands and tastes of the national market | |||||
| 18. | The ability to develop new products / services for the national market. | |||||
| 19. | The ability to successfully manage the development of new products for the national market | |||||
| Pricing capability | ||||||
| Please rate your company’s competitive capabilities in the following areas. (1—Very poor, 5—Very good) | ||||||
| 20. | The ability to adjust prices in the national market. | |||||
| 21. | The ability to respond quickly to price actions from competitors. | |||||
| 22. | The ability to respond quickly to customer demands in terms of price considerations. | |||||
| 23. | The ability to effectively communicate pricing information to customers. | |||||
| International performance of SMEs | ||||||
| 24. | Benefits of sales on social networks. | |||||
| 25. | Sales through social networks. | |||||
| 26. | Contribution of sales on social networks to total sales. | |||||
| 27. | Expanding market coverage. | |||||
| 28. | Enter new market segments in the national market. | |||||
| 29. | Establish product presence in the national market. | |||||
| 30. | Improve knowledge of the national market. | |||||
| 31. | Product acceptance speed by customers. | |||||
References
- Barney, J.B.; Ketchen, D.J.; Wright, M. The Future of Resource-Based Theory: Revitalization or Decline? J. Manag. 2011, 37, 1299–1315. [Google Scholar] [CrossRef]
- Teece, D.J.; Pisano, G.; Shuen, A. Dynamic capabilities and strategic management. Strateg. Manag. J. 1997, 18, 509–533. [Google Scholar] [CrossRef]
- Porter, M.E. The five competitive forces that shape strategy. Harv. Bus. Rev. 2008, 86, 25–40. [Google Scholar]
- Yip, G.S. Total Global Strategy II; Prentice Hall: Upper Saddle River, NJ, USA, 2002. [Google Scholar]
- Ghezzi, A.; Cavallo, A. Agile Business Model Innovation in Digital Entrepreneurship: Lean Startup Approaches. J. Bus. Res. 2020, 110, 519–537. [Google Scholar] [CrossRef]
- Kim, B.; Kim, H.; Jeon, Y. Critical Success Factors of a Design Startup Business. Sustainability 2018, 10, 2981. [Google Scholar] [CrossRef]
- Chen, X.; Zhang, S.X.; Jahanshahi, A.A.; Alvarez-Risco, A.; Dai, H.; Li, J.; Ibarra, V.G. Belief in a COVID-19 Conspiracy Theory as a Predictor of Mental Health and Well-Being of Health Care Workers in Ecuador: Cross-Sectional Survey Study. JMIR Public Health Surveill 2020, 6, e20737. [Google Scholar] [CrossRef]
- Rojas Román, B.; Moscoso, S.; Chung, S.A.; Limpias Terceros, B.; Álvarez-Risco, A.; Yáñez, J.A. Tratamiento de la COVID-19 en Perú y Bolivia y los riesgos de la automedicación. Revista Cubana de Farmacia 2020, 2020, 53. [Google Scholar]
- Yáñez, J.A.; Afshar Jahanshahi, A.; Alvarez-Risco, A.; Li, J.; Zhang, S.X. Anxiety, Distress, and Turnover Intention of Healthcare Workers in Peru by Their Distance to the Epicenter during the COVID-19 Crisis. Am. J. Trop. Med. Hyg. 2020, 103, 1614–1620. [Google Scholar] [CrossRef]
- Chung, S.A.; Olivera, S.; Rojas Román, B.; Alanoca, E.; Moscoso, S.; Limpias Terceros, B.; Alvarez-Risco, A.; Yáñez, J.A. Temáticas de la producción científica de la Revista Cubana de Farmacia indizada en Scopus (1967–2020). Rev. Cuba. Farm. 2021, 2021, 54. [Google Scholar]
- Alvarez-Risco, A.; Mejia, C.R.; Delgado-Zegarra, J.; Del-Aguila-Arcentales, S.; Arce-Esquivel, A.A.; Valladares-Garrido, M.J.; Rosas del Portal, M.; Villegas, L.F.; Curioso, W.H.; Sekar, M.C.; et al. The Peru Approach against the COVID-19 Infodemic: Insights and Strategies. Am. J. Trop. Med. Hyg. 2020, 103, 583–586. [Google Scholar] [CrossRef]
- Quispe-Cañari, J.F.; Fidel-Rosales, E.; Manrique, D.; Mascaró-Zan, J.; Huamán-Castillón, K.M.; Chamorro–Espinoza, S.E.; Garayar–Peceros, H.; Ponce–López, V.L.; Sifuentes-Rosales, J.; Alvarez-Risco, A.; et al. Self-medication practices during the COVID-19 pandemic among the adult population in Peru: A cross-sectional survey. Saudi Pharm. J. 2021, 29, 1–11. [Google Scholar] [CrossRef] [PubMed]
- Vizcardo, D.; Salvador, L.F.; Nole-Vara, A.; Dávila, K.P.; Alvarez-Risco, A.; Yáñez, J.A.; Mejia, C.R. Sociodemographic Predictors Associated with the Willingness to Get Vaccinated against COVID-19 in Peru: A Cross-Sectional Survey. Vaccines 2022, 10, 48. [Google Scholar] [CrossRef] [PubMed]
- Chen, J.; Zhang, S.X.; Yin, A.; Yáñez, J.A. Mental health symptoms during the COVID-19 pandemic in developing countries: A systematic review and meta-analysis. J. Glob. Health 2022, 12, 05011. [Google Scholar] [CrossRef]
- Yan, J.; Kim, S.; Zhang, S.X.; Foo, M.-D.; Alvarez-Risco, A.; Del-Aguila-Arcentales, S.; Yáñez, J.A. Hospitality workers’ COVID-19 risk perception and depression: A contingent model based on transactional theory of stress model. Int. J. Hosp. Manag. 2021, 95, 102935. [Google Scholar] [CrossRef]
- Villena-Tejada, M.; Vera-Ferchau, I.; Cardona-Rivero, A.; Zamalloa-Cornejo, R.; Quispe-Florez, M.; Frisancho-Triveño, Z.; Abarca-Meléndez, R.C.; Alvarez-Sucari, S.G.; Mejia, C.R.; Yañez, J.A. Use of medicinal plants for COVID-19 prevention and respiratory symptom treatment during the pandemic in Cusco, Peru: A cross-sectional survey. PLoS ONE 2021, 16, e0257165. [Google Scholar] [CrossRef]
- Chung, S.A.; Rebollo, A.; Quiroga, A.; Paes, I.; Yáñez, J.A. Factores de riesgo de ansiedad en estudiantes de Bolivia durante la pandemia de la COVID-19. Revista Cubana de Farmacia 2021, 2021, 54. [Google Scholar]
- Alvarez-Risco, A.; Del-Aguila-Arcentales, S.; Yanez, J.A. Telemedicine in Peru as a Result of the COVID-19 Pandemic: Perspective from a Country with Limited Internet Access. Am. J. Trop. Med. Hyg. 2021, 105, 6–11. [Google Scholar] [CrossRef]
- Yáñez, J.A.; Alvarez-Risco, A.; Delgado-Zegarra, J. Covid-19 in Peru: From supervised walks for children to the first case of Kawasaki-like syndrome. BMJ 2020, 369, m2418. [Google Scholar] [CrossRef]
- Alvarez-Risco, A.; Del-Aguila-Arcentales, S.; Rosen, M.A.; García-Ibarra, V.; Maycotte-Felkel, S.; Martínez-Toro, G.M. Expectations and Interests of University Students in COVID-19 Times about Sustainable Development Goals: Evidence from Colombia, Ecuador, Mexico, and Peru. Sustainability 2021, 13, 3306. [Google Scholar] [CrossRef]
- Ruiz-Aquino, M.; Trinidad, V.G.C.; Alvarez-Risco, A.; Yáñez, J.-A. Validation of an instrument to assess self-care behaviors Plagainst COVID-19 in university students of Huanuco, Peru. Int. J. Ment. Health Promot. 2022, 24, 1172. [Google Scholar] [CrossRef]
- Alvarez-Risco, A.; Del-Aguila-Arcentales, S.; Yáñez, J.A.; Rosen, M.A.; Mejia, C.R. Influence of Technostress on Academic Performance of University Medicine Students in Peru during the COVID-19 Pandemic. Sustainability 2021, 13, 8949. [Google Scholar] [CrossRef]
- Gonzáles-Gutierrez, V.; Alvarez-Risco, A.; Estrada-Merino, A.; Anderson-Seminario, M.d.l.M.; Mlodzianowska, S.; Del-Aguila-Arcentales, S.; Yáñez, J.-A. Multitasking Behavior and Perceptions of Academic Performance in University Business Students in Mexico during the COVID-19 Pandemic. Int. J. Ment. Health Promot. 2022, 24, 565–581. [Google Scholar] [CrossRef]
- Del-Aguila-Arcentales, S.; Alvarez-Risco, A.; Villalobos-Alvarez, D.; Carhuapoma-Yance, M.; Yáñez, J.-A. COVID-19, Mental Health and Its Relationship with Workplace Accidents. Int. J. Ment. Health Promot. 2022, 24, 503–509. [Google Scholar] [CrossRef]
- Matias, T.; Dominski, F.H.; Marks, D.F. Human needs in COVID-19 isolation. J. Health Psychol. 2020, 25, 871–882. [Google Scholar] [CrossRef]
- Lozada-Urbano, M.; Huamán, F.; Xirinachs, Y.; Rivera-Lozada, O.; Alvarez-Risco, A.; Yáñez, J.A. Poverty, Household Structure and Consumption of Foods Away from Home in Peru in 2019: A Cross-Sectional Study. Foods 2022, 11, 2547. [Google Scholar] [CrossRef]
- Yáñez, J.A.; Chung, S.A.; Román, B.R.; Hernández-Yépez, P.J.; Garcia-Solorzano, F.O.; Del-Aguila-Arcentales, S.; Inga-Berrospi, F.; Mejia, C.R.; Alvarez-Risco, A. Chapter 14—Prescription, over-the-counter (OTC), herbal, and other treatments and preventive uses for COVID-19. In Environmental and Health Management of Novel Coronavirus Disease (COVID-19); Hadi Dehghani, M., Karri, R.R., Roy, S., Eds.; Academic Press: Cambridge, MA, USA, 2021; pp. 379–416. [Google Scholar]
- Lim, X.Y.; Teh, B.P.; Tan, T.Y.C. Medicinal Plants in COVID-19: Potential and Limitations. Front. Pharmacol. 2021, 12, 611408. [Google Scholar] [CrossRef]
- Bermudez-Aguirre, D.; Yáñez, J.; Dunne, C.; Davies, N.; Barbosa-Cánovas, G. Study of strawberry flavored milk under pulsed electric field processing. Food Res. Int. 2010, 43, 2201–2207. [Google Scholar] [CrossRef]
- Yáñez, J.A.; Miranda, N.D.; Remsberg, C.M.; Ohgami, Y.; Davies, N.M. Stereospecific high-performance liquid chromatographic analysis of eriodictyol in urine. J. Pharm. Biomed. Anal. 2007, 43, 255–262. [Google Scholar] [CrossRef]
- Vega-Villa, K.R.; Remsberg, C.M.; Ohgami, Y.; Yanez, J.A.; Takemoto, J.K.; Andrews, P.K.; Davies, N.M. Stereospecific high-performance liquid chromatography of taxifolin, applications in pharmacokinetics, and determination in tu fu ling (Rhizoma smilacis glabrae) and apple (Malus x domestica). Biomed. Chromatogr. 2009, 23, 638–646. [Google Scholar] [CrossRef]
- Ramos-Escudero, F.; Santos-Buelga, C.; Pérez-Alonso, J.J.; Yáñez, J.A.; Dueñas, M. HPLC-DAD-ESI/MS identification of anthocyanins in Dioscorea trifida L. yam tubers (purple sachapapa). Eur. Food Res. Technol. 2010, 230, 745–752. [Google Scholar] [CrossRef]
- Roupe, K.A.; Helms, G.L.; Halls, S.C.; Yanez, J.A.; Davies, N.M. Preparative enzymatic synthesis and HPLC analysis of rhapontigenin: Applications to metabolism, pharmacokinetics and anti-cancer studies. J. Pharm. Pharm. Sci. 2005, 8, 374–386. [Google Scholar] [PubMed]
- Yáñez, J.A.; Remsberg, C.M.; Takemoto, J.K.; Vega-Villa, K.R.; Andrews, P.K.; Sayre, C.L.; Martinez, S.E.; Davies, N.M. Polyphenols and Flavonoids: An Overview. In Flavonoid Pharmacokinetics: Methods of Analysis, Preclinical and Clinical Pharmacokinetics, Safety, and Toxicology; Davies, N.M., Yáñez, J.A., Eds.; John Wiley & Sons: Hoboken, NJ, USA, 2012; pp. 1–69. [Google Scholar]
- Bonin, A.M.; Yáñez, J.A.; Fukuda, C.; Teng, X.W.; Dillon, C.T.; Hambley, T.W.; Lay, P.A.; Davies, N.M. Inhibition of experimental colorectal cancer and reduction in renal and gastrointestinal toxicities by copper-indomethacin in rats. Cancer Chemother. Pharmacol. 2010, 66, 755–764. [Google Scholar] [CrossRef] [PubMed]
- Yáñez, J.A.; Teng, X.W.; Roupe, K.A.; Davies, N.M. Stereospecific high-performance liquid chromatographic analysis of hesperetin in biological matrices. J. Pharm. Biomed. Anal. 2005, 37, 591–595. [Google Scholar] [CrossRef] [PubMed]
- Remsberg, C.M.; Yanez, J.A.; Roupe, K.A.; Davies, N.M. High-performance liquid chromatographic analysis of pterostilbene in biological fluids using fluorescence detection. J. Pharm. Biomed. Anal. 2007, 43, 250–254. [Google Scholar] [CrossRef]
- Xiong, M.P.; Yáñez, J.A.; Kwon, G.S.; Davies, N.M.; Forrest, M.L. A cremophor-free formulation for tanespimycin (17-AAG) using PEO-b-PDLLA micelles: Characterization and pharmacokinetics in rats. J. Pharm. Sci. 2009, 98, 1577–1586. [Google Scholar] [CrossRef] [PubMed]
- Yanez, J.A.; Davies, N.M. Stereospecific high-performance liquid chromatographic analysis of naringenin in urine. J. Pharm. Biomed. Anal. 2005, 39, 164–169. [Google Scholar] [CrossRef]
- Delgado-Zegarra, J.; Alvarez-Risco, A.; Cárdenas, C.; Donoso, M.; Moscoso, S.; Rojas Román, B.; Del-Aguila-Arcentales, S.; Davies, N.M.; Yáñez, J.A. Labeling of Genetically Modified (GM) Foods in Peru: Current Dogma and Insights of the Regulatory and Legal Statutes. Int. J. Food Sci. 2022, 2022, 3489785. [Google Scholar] [CrossRef]
- Blustein, D.L.; Duffy, R.; Ferreira, J.A.; Cohen-Scali, V.; Cinamon, R.G.; Allan, B.A. Unemployment in the time of COVID-19: A research agenda. J. Vocat. Behav. 2020, 119, 103436. [Google Scholar] [CrossRef]
- Kuckertz, A.; Brändle, L.; Gaudig, A.; Hinderer, S.; Morales Reyes, C.A.; Prochotta, A.; Steinbrink, K.M.; Berger, E.S.C. Startups in times of crisis—A rapid response to the COVID-19 pandemic. J. Bus. Ventur. Insights 2020, 13, e00169. [Google Scholar] [CrossRef]
- Kim, H.; Mitra, S. Health and Labor Market Outcomes Among Older Adults: Causal Evidence From Korean Panel Data and Dynamic Modeling. Innov. Aging 2020, 4, 460. [Google Scholar] [CrossRef]
- Kosaka, G. Digital Disruption in Japanese Market Research: Disrupters and a Startup Connecting Incumbents with New Technology. In Transforming Japanese Business: Rising to the Digital Challenge; Khare, A., Ishikura, H., Baber, W.W., Eds.; Springer Singapore: Singapore, 2020; pp. 167–177. [Google Scholar]
- Peralta, C.B.d.L.; Echeveste, M.E.; Martins, V.L.M.; Lermen, F.H. Applying the framework to identify customer value: A case of sustainable product in agriculture. J. Clean. Prod. 2020, 270, 122384. [Google Scholar] [CrossRef]
- Arturo-Delgado, B.; Díaz-Piraquive, F.N. Project Management in Small and Medium Enterprises to Improve Management Knowledge. In International Conference on Knowledge Management in Organizations; Springer: Cham, Switzerland, 2021; pp. 197–211. [Google Scholar]
- Viloria, A.; Li, J.; Sandoval, J.M.; Villa, J.V. Database Knowledge Discovery in Marketing Companies. In Proceedings of the 6th International Conference on Big Data and Cloud Computing Challenges: ICBCC 2019, UMKC, Kansas City, MI, USA, 9–10 September 2019; Vijayakumar, V., Neelanarayanan, V., Rao, P., Light, J., Eds.; Springer Singapore: Singapore, 2020; pp. 65–75. [Google Scholar]
- Chen, J.; Yin, X.; Mei, L. Holistic Innovation: An Emerging Innovation Paradigm. Int. J. Innov. Stud. 2018, 2, 1–13. [Google Scholar] [CrossRef]
- Garcia-Morales, V.J.; Martín-Rojas, R.; Lardón-López, M.E. Influence of social media technologies on organizational performance through knowledge and innovation. Balt. J. Manag. 2018, 13, 345–367. [Google Scholar] [CrossRef]
- Khin, S.; Ho, T.C.F. Digital technology, digital capability and organizational performance. Int. J. Innov. Sci. 2020, 11, 177–195. [Google Scholar] [CrossRef]
- Bloodgood, J.M. Venture adolescence. Int. J. Entrep. Behav. Res. 2006, 12, 67–85. [Google Scholar] [CrossRef]
- Jie, S.; Harms, R. Capabilities and International Startups’ International Performance: A Systematic Literature Review. Acad. Manag. Proc. 2018, 2018, 17570. [Google Scholar] [CrossRef]
- Davcik, N.S.; Cardinali, S.; Sharma, P.; Cedrola, E. Exploring the role of international R&D activities in the impact of technological and marketing capabilities on SMEs’ performance. J. Bus. Res. 2021, 128, 650–660. [Google Scholar] [CrossRef]
- Elia, S.; Giuffrida, M.; Mariani, M.M.; Bresciani, S. Resources and digital export: An RBV perspective on the role of digital technologies and capabilities in cross-border e-commerce. J. Bus. Res. 2021, 132, 158–169. [Google Scholar] [CrossRef]
- Jun, W.; Nasir, M.H.; Yousaf, Z.; Khattak, A.; Yasir, M.; Javed, A.; Shirazi, S.H. Innovation performance in digital economy: Does digital platform capability, improvisation capability and organizational readiness really matter? Eur. J. Innov. Manag. 2021; ahead-of-print. [Google Scholar] [CrossRef]
- Torres, A.; Jasso, J. Capabilities, Innovation, and Entrepreneurship: Startups in Latin America. In The Emerald Handbook of Entrepreneurship in Latin America; Montiel Méndez, O.J., Alvarado, A.A., Eds.; Emerald Publishing Limited: Bingley, UK, 2022; pp. 177–200. [Google Scholar]
- Leclercq-Machado, L.; Alvarez-Risco, A.; Esquerre-Botton, S.; Almanza-Cruz, C.; Anderson-Seminario, M.L.M.; Del-Aguila-Arcentales, S.; Yáñez, J.A. Effect of Corporate Social Responsibility on Consumer Satisfaction and Consumer Loyalty of Private Banking Companies in Peru. Sustainability 2022, 14, 9078. [Google Scholar] [CrossRef]
- Ministry of Production. Startup Peru. Available online: https://www.start-up.pe/ (accessed on 18 October 2021).
- Reisdorfer-Leite, B.; Marcos de Oliveira, M.; Rudek, M.; Szejka, A.L.; Canciglieri Junior, O. Startup Definition Proposal Using Product Lifecycle Management. In Product Lifecycle Management Enabling Smart X; Springer: Cham, Switzerland, 2020; pp. 426–435. [Google Scholar]
- Motoyama, Y.; Knowlton, K. From resource munificence to ecosystem integration: The case of government sponsorship in St. Louis. Entrep. Reg. Dev. 2016, 28, 448–470. [Google Scholar] [CrossRef]
- Blank, S. Why the Lean Start-Up Changes Everything. Available online: https://hbr.org/2013/05/why-the-lean-start-up-changes-everything (accessed on 12 September 2021).
- Decker, R.; Haltiwanger, J.; Jarmin, R.; Miranda, J. The Role of Entrepreneurship in US Job Creation and Economic Dynamism. J. Econ. Perspect. 2014, 28, 3–24. [Google Scholar] [CrossRef]
- Ehmke, C. Strategies for competitive advantage. In Niche Markets: Assessment and Strategy Development for Agriculture; Technical Report UCED2007/08-13; Western Extension Marketing Committee: Atlanta, GA, USA, 2008. [Google Scholar]
- Jennings, P.; Beaver, G. The Performance and Competitive Advantage of Small Firms: A Management Perspective. Int. Small Bus. J. 1997, 15, 63–75. [Google Scholar] [CrossRef]
- Al–Aali, A.; Teece, D.J. International Entrepreneurship and the Theory of the (Long–Lived) International Firm: A Capabilities Perspective. Entrep. Theory Pract. 2014, 38, 95–116. [Google Scholar] [CrossRef]
- Porter, M.E. How Competitive Forces Shape Strategy. Harvard Business Review 1979, 57, 137–145. [Google Scholar]
- Alvarez-Risco, A.; Del-Aguila-Arcentales, S.; Rosen, M.A.; Yáñez, J.A. Social Cognitive Theory to Assess the Intention to participate in the Facebook Metaverse by citizens in Peru during the COVID-19 pandemic. J. Open Innov. Technol. Mark. Complex. 2022; In Press. [Google Scholar]
- Matthyssens, P.; Vandenbempt, K. Creating competitive advantage in industrial services. J. Bus. Ind. Mark. 1998, 13, 339–355. [Google Scholar] [CrossRef]
- Cao, G.; Duan, Y.; Cadden, T. The link between information processing capability and competitive advantage mediated through decision-making effectiveness. Int. J. Inf. Manag. 2019, 44, 121–131. [Google Scholar] [CrossRef]
- Falahat, M.; Ramayah, T.; Soto-Acosta, P.; Lee, Y.-Y. SMEs internationalization: The role of product innovation, market intelligence, pricing and marketing communication capabilities as drivers of SMEs’ international performance. Technol. Forecast. Soc. Change 2020, 152, 119908. [Google Scholar] [CrossRef]
- Haddad, H.; Weking, J.; Hermes, S.; Böhm, M.; Krcmar, H. Business Model Choice Matters: How Business Models Impact Different Performance Measures of Startups. In Proceedings of the Wirtschaftsinformatik (Zentrale Tracks), Potsdam, Germany, 8–11 March 2020; pp. 828–843. [Google Scholar]
- Startup Genome. Global Start-Up Ecosystem Report. SUCCEEDING in the New Era of Technology. Available online: https://startupgenome.com/all-reports (accessed on 12 September 2021).
- Krishna, A.; Agrawal, A.; Choudhary, A. Predicting the Outcome of Startups: Less Failure, More Success. In Proceedings of the 2016 IEEE 16th International Conference on Data Mining Workshops (ICDMW), Barcelona, Spain, 12–15 December 2016; pp. 798–805. [Google Scholar]
- Zortea-Johnston, E.; Darroch, J.; Matear, S. Business orientations and innovation in small and medium sized enterprises. Int. Entrep. Manag. J. 2012, 8, 145–164. [Google Scholar] [CrossRef]
- Lin, P.; Zhang, X.; Yan, S.; Jiang, Q. Dynamic Capabilities and Business Model Innovation of Platform Enterprise: A Case Study of DiDi Taxi. Sci. Program. 2020, 2020, 8841368. [Google Scholar] [CrossRef]
- VU, H.M. A review of dynamic capabilities, innovation capabilities, entrepreneurial capabilities and their consequences. J. Asian Financ. Econ. Bus. 2020, 7, 485–494. [Google Scholar] [CrossRef]
- Iqbal, M.; Suzianti, A. New Product Development Process Design for Small and Medium Enterprises: A Systematic Literature Review from the Perspective of Open Innovation. J. Open Innov. Technol. Mark. Complex. 2021, 7, 153. [Google Scholar] [CrossRef]
- Alves, A.C.; Barbieux, D.; Reichert, F.M.; Tello-Gamarra, J.; Zawislak, P.A. Innovation and dynamic capabilities of the firm: Defining an assessment model. Revista de Administração de Empresas 2017, 57, 232–244. [Google Scholar] [CrossRef]
- Froehlich, C.; Bitencourt, C.C.; Bossle, M.B. The use of dynamic capabilities to boost innovation in a Brazilian Chemical Company. Revista de Administração 2017, 52, 479–491. [Google Scholar] [CrossRef]
- Kellermanns, F.; Walter, J.; Crook, T.R.; Kemmerer, B.; Narayanan, V. The Resource-Based View in Entrepreneurship: A Content-Analytical Comparison of Researchers’ and Entrepreneurs’ Views. J. Small Bus. Manag. 2016, 54, 26–48. [Google Scholar] [CrossRef]
- Kor, Y.Y.; Mahoney, J.T.; Siemsen, E.; Tan, D. Penrose’s The Theory of the Growth of the Firm: An Exemplar of Engaged Scholarship. Prod. Oper. Manag. 2016, 25, 1727–1744. [Google Scholar] [CrossRef]
- Cheraghalizadeh, R.; Olya, H.; Tumer, M. The Effects of External and Internal Factors on Competitive Advantage—Moderation of Market Dynamism and Mediation of Customer Relationship Building. Sustainability 2021, 13, 4066. [Google Scholar] [CrossRef]
- Battisti, M.; Deakins, D. The relationship between dynamic capabilities, the firm’s resource base and performance in a post-disaster environment. Int. Small Bus. J. 2015, 35, 78–98. [Google Scholar] [CrossRef]
- Rajapathirana, R.P.J.; Hui, Y. Relationship between innovation capability, innovation type, and firm performance. J. Innov. Knowl. 2018, 3, 44–55. [Google Scholar] [CrossRef]
- Kato-Vidal, E.L. Productivity and Innovation in Small and Medium Enterprises. Estud. Gerenc. 2019, 35, 38–46. [Google Scholar]
- Love, J.H.; Roper, S. SME innovation, exporting and growth: A review of existing evidence. Int. Small Bus. J. 2015, 33, 28–48. [Google Scholar] [CrossRef]
- Wijekoon, A.; Salunke, S.; Athaide, G.A. Customer heterogeneity and innovation-based competitive strategy: A review, synthesis, and research agenda. J. Prod. Innov. Manag. 2021, 38, 315–333. [Google Scholar] [CrossRef]
- Piedrahita, J.S.C.; ZAPATA, G.M.I.; ZAPATA, A.I.I.; Rosero, B.E.P. Marketing Capabilities to Grant a Competitive Advantage to Engineering. Utopía y Praxis Latinoamericana 2020, 25, 96–110. [Google Scholar]
- Racela, O.C.; Thoumrungroje, A. When do customer orientation and innovation capabilities matter? An investigation of contextual impacts. Asia Pac. J. Mark. Logist. 2020, 32, 445–472. [Google Scholar] [CrossRef]
- Morgan, N.A.; Katsikeas, C.S.; Vorhies, D.W. Export marketing strategy implementation, export marketing capabilities, and export venture performance. J. Acad. Mark. Sci. 2012, 40, 271–289. [Google Scholar] [CrossRef]
- Zhou, L.; Barnes, B.R.; Lu, Y. Entrepreneurial proclivity, capability upgrading and performance advantage of newness among international new ventures. J. Int. Bus. Stud. 2010, 41, 882–905. [Google Scholar] [CrossRef]
- Murray, J.Y.; Gao, G.Y.; Kotabe, M. Market orientation and performance of export ventures: The process through marketing capabilities and competitive advantages. J. Acad. Mark. Sci. 2011, 39, 252–269. [Google Scholar] [CrossRef]
- Pham, T.S.H.; Monkhouse, L.L.; Barnes, B.R. The influence of relational capability and marketing capabilities on the export performance of emerging market firms. Int. Mark. Rev. 2017, 34, 606–628. [Google Scholar] [CrossRef]
- O’Connor, C.; Kelly, S. Facilitating knowledge management through filtered big data: SME competitiveness in an agri-food sector. J. Knowl. Manag. 2017, 21, 156–179. [Google Scholar] [CrossRef]
- Vecchio, P.D.; Mele, G.; Ndou, V.; Secundo, G. Creating value from Social Big Data: Implications for Smart Tourism Destinations. Inf. Processing Manag. 2018, 54, 847–860. [Google Scholar] [CrossRef]
- Carson, G.; O’Connor, C.; Simmons, G. The crucial role of market intelligence in the development of small business marketing capabilities. J. Small Bus. Enterp. Dev. 2020, 27, 797–816. [Google Scholar] [CrossRef]
- Erevelles, S.; Fukawa, N.; Swayne, L. Big Data consumer analytics and the transformation of marketing. J. Bus. Res. 2016, 69, 897–904. [Google Scholar] [CrossRef]
- Evangelista, F.; Mac, L. The influence of experience and deliberate learning on SME export performance. Int. J. Entrep. Behav. Res. 2016, 22, 860–879. [Google Scholar] [CrossRef]
- Kunle, A.L.P.; Akanbi, A.M.; Ismail, T.A. The influence of marketing intelligence on business competitive advantage (A study of diamond bank Plc). J. Compet. 2017, 9, 51–71. [Google Scholar]
- Tahmasebifard, H. The role of competitive intelligence and its sub-types on achieving market performance. Cogent Bus. Manag. 2018, 5, 1540073. [Google Scholar] [CrossRef]
- Hallberg, N.L. The micro-foundations of pricing strategy in industrial markets: A case study in the European packaging industry. J. Bus. Res. 2017, 76, 179–188. [Google Scholar] [CrossRef]
- Raja, J.Z.; Frandsen, T.; Kowalkowski, C.; Jarmatz, M. Learning to discover value: Value-based pricing and selling capabilities for services and solutions. J. Bus. Res. 2020, 114, 142–159. [Google Scholar] [CrossRef]
- Drnevich, P.L.; Kriauciunas, A.P. Clarifying the conditions and limits of the contributions of ordinary and dynamic capabilities to relative firm performance. Strateg. Manag. J. 2011, 32, 254–279. [Google Scholar] [CrossRef]
- Schilke, O.; Hu, S.; Helfat, C.E. Quo Vadis, Dynamic Capabilities? A Content-Analytic Review of the Current State of Knowledge and Recommendations for Future Research. Acad. Manag. Ann. 2017, 12, 390–439. [Google Scholar] [CrossRef]
- Teece, D.J. A capability theory of the firm: An economics and (Strategic) management perspective. N. Zealand Econ. Pap. 2019, 53, 1–43. [Google Scholar] [CrossRef]
- Pigola, A.; da Costa, P.R.; van der Poel, N.; Yamaçake, F.T.R. New perspectives for dynamic capabilities in meeting needs of startups’ survival. J. Entrep. Emerg. Econ. 2022; ahead-of-print. [Google Scholar] [CrossRef]
- Barney, J. Firm Resources and Sustained Competitive Advantage. J. Manag. 1991, 17, 99–120. [Google Scholar] [CrossRef]
- Hofer, K.M.; Niehoff-Hoeckner, L.M.; Totzek, D. Organizing and Implementing Export Pricing: Performance Effects and Moderating Factors. J. Int. Mark. 2019, 27, 74–94. [Google Scholar] [CrossRef]
- Kaleka, A.; Morgan, N.A. Which Competitive Advantage(s)? Competitive Advantage–Market Performance Relationships in International Markets. J. Int. Mark. 2017, 25, 25–49. [Google Scholar] [CrossRef]
- Liozu, S.M. The adoption of pricing from an organizational perspective and its impact on relative firm performance. J. Revenue Pricing Manag. 2021, 20, 390–402. [Google Scholar] [CrossRef]
- Kuncoro, W.; Suriani, W.O. Achieving sustainable competitive advantage through product innovation and market driving. Asia Pac. Manag. Rev. 2018, 23, 186–192. [Google Scholar] [CrossRef]
- Snelgrove, T. Quantified value first, then price: Realizing the positive impact of a value pricing strategy. J. Revenue Pricing Manag. 2018, 17, 41–44. [Google Scholar] [CrossRef]
- Lorenzo, J.R.F.; Rubio, M.T.M.; Garcés, S.A. The competitive advantage in business, capabilities and strategy. What general performance factors are found in the Spanish wine industry? Wine Econ. Policy 2018, 7, 94–108. [Google Scholar] [CrossRef]
- Hinterhuber, A.; Liozu, S.M. Pricing ROI, pricing capabilities and firm performance. J. Revenue Pricing Manag. 2015, 14, 211–228. [Google Scholar] [CrossRef]
- Ferreira, J.; Cardim, S.; Coelho, A. Dynamic Capabilities and Mediating Effects of Innovation on the Competitive Advantage and Firm’s Performance: The Moderating Role of Organizational Learning Capability. J. Knowl. Econ. 2021, 12, 620–644. [Google Scholar] [CrossRef]
- Heriyanto, M.; Febrian, A.F.; Sugiarto, M.; Handoko, T.; Syofian, S. Competitive advantage in small and medium enterprises (SMEs): A systematic mapping study. Manag. Theory Stud. Rural. Bus. Infrastruct. Dev. 2021, 43, 77–89. [Google Scholar]
- Indounas, K. New B2B product pricing. J. Bus. Ind. Mark. 2020, 35, 1861–1869. [Google Scholar] [CrossRef]
- Davila, A.; Foster, G.; Jia, N. The Valuation of Management Control Systems in Start-Up Companies: International Field-Based Evidence. Eur. Account. Rev. 2015, 24, 207–239. [Google Scholar] [CrossRef]
- Ansari, A.; Riasi, A. Modelling and evaluating customer loyalty using neural networks: Evidence from startup insurance companies. Future Bus. J. 2016, 2, 15–30. [Google Scholar] [CrossRef]
- Giardino, C.; Paternoster, N.; Unterkalmsteiner, M.; Gorschek, T.; Abrahamsson, P. Software Development in Startup Companies: The Greenfield Startup Model. IEEE Trans. Softw. Eng. 2016, 42, 585–604. [Google Scholar] [CrossRef]
- Ye, Q. New-born startups performance: Influences of resources and entrepreneurial team experiences. Int. Bus. Res. 2018, 11, 1–15. [Google Scholar] [CrossRef]
- Dinesh, K.K.; Sushil. Strategic innovation factors in startups: Results of a cross-case analysis of Indian startups. J. Glob. Bus. Adv. 2019, 12, 449–470. [Google Scholar] [CrossRef]
- Potjanajaruwit, P. Competitive advantage effects on firm performance: A Case study of startups in Thailand. J. Int. Stud. 2018, 11, 104–111. [Google Scholar] [CrossRef]
- Phangestu, J.; Kountur, R.; Prameswari, D.A. The Moderating Effect of Entrepreneurial Leadership and Competitive Advantage on the Relationship Bbetween Business Model Innovation and Startup Performance. J. Bus. Retail. Manag. Res. 2020, 14, 53–61. [Google Scholar] [CrossRef]
- Prajogo, D. The Strategic Fit between Innovation Strategies and Business Environment in Delivering Business Performance. Int. J. Prod. Econ. 2016, 171, 241–249. [Google Scholar] [CrossRef]
- Caseiro, N.; Coelho, A. The influence of Business Intelligence capacity, network learning and innovativeness on startups performance. J. Innov. Knowl. 2019, 4, 139–145. [Google Scholar] [CrossRef]
- Farhana, M.; Swietlicki, D. Dynamic Capabilities Impact on Innovation: Niche Market and Startups. J. Technol. Manag. Innov. 2020, 15, 83–96. [Google Scholar] [CrossRef]
- Robles, M.A.G. Internationalisation of Start-Ups: An Institutional Entrepreneurship Perspective. In Empirical International Entrepreneurship: A Handbook of Methods, Approaches, and Applications; Jafari-Sadeghi, V., Amoozad Mahdiraji, H., Dana, L.-P., Eds.; Springer International Publishing: Cham, Switzerland, 2021; pp. 183–198. [Google Scholar]
- Akgün, A.E.; Keskin, H.; Ayar, H. Standardization and Adaptation of International Marketing Mix Activities: A Case Study. Procedia-Soc. Behav. Sci. 2014, 150, 609–618. [Google Scholar] [CrossRef]
- Statista. Main Reasons for Business Failure among Start-Ups Worldwide in 2021. Available online: https://www-statista-com.ezproxy.ulima.edu.pe/statistics/1271464/start-up-failure-reasons (accessed on 12 August 2021).
- Janssen, M.J.; Castaldi, C.; Alexiev, A.S. In the vanguard of openness: Which dynamic capabilities are essential for innovative KIBS firms to develop? Ind. Innov. 2018, 25, 432–457. [Google Scholar] [CrossRef]
- Rua, O.; França, A.; Fernández Ortiz, R. Key drivers of SMEs export performance: The mediating effect of competitive advantage. J. Knowl. Manag. 2018, 22, 257–279. [Google Scholar] [CrossRef]
- Zhang, H.; Hong, D. Manufacturer’s R&D Investment Strategy and Pricing Decisions in a Decentralized Supply Chain. Discret. Dyn. Nat. Soc. 2017, 2017, 9879874. [Google Scholar] [CrossRef]
- Xia, B.; Fung, R.Y.K.; Guo, J.e. Quality Investing and Pricing Strategies by Startups: Impacts of Demand Uncertainties and Capital Constraint. Discret. Dyn. Nat. Soc. 2018, 2018, 8302645. [Google Scholar] [CrossRef]
- Turpin, S.; DeciTurpin, S.M.; Marais, M.A. Decision-making: Theory and practice. ORiON 2004, 20, 143. [Google Scholar] [CrossRef]
- Dyukova, V.; Shainskaya, E.; Syrovatsky, V. Analysis of financial technologies as a tool for sustainable development. E3S Web Conf. 2021, 295, 01040. [Google Scholar] [CrossRef]
- Hair, J.F.; Risher, J.J.; Sarstedt, M.; Ringle, C.M. When to use and how to report the results of PLS-SEM. Eur. Bus. Rev. 2019, 31, 2–24. [Google Scholar] [CrossRef]
- Alberti, F.G.; Pizzurno, E. Oops, I did it again! Knowledge leaks in open innovation networks with start-ups. Eur. J. Innov. Manag. 2017, 20, 50–79. [Google Scholar] [CrossRef]
- Rocha, R.O.; Olave, M.E.L.; Ordonez, E.D.M. Estrategias de innovación para empresas startups. Rev. Pensam. Contemp. Adm. 2019, 13, 46–62. [Google Scholar] [CrossRef]
- Nwachukwu, C.; Chladkova, H. Firm resources, strategic analysis capability and strategic performance: Organisational estructure as moderator. Int. J. Qual. Res. 2019, 13, 75–94. [Google Scholar] [CrossRef]
- Salamzadeh, A. Startup Companies-Life Cycle and Challenges Startup Companies: Life Cycle and Challenges. In Proceedings of the 4th International Conference on Employment, Education and Entrepreneurship(EEE), Belgrade, Serbia, 11 July 2015. [Google Scholar]
- Dias, A.L.; Lages, L.F. Measuring market-sensing capabilities for new product development success. J. Small Bus. Enterp. Dev. 2021, 28, 1012–1034. [Google Scholar] [CrossRef]
- Chen, L.; Wang, M.; Cui, L.; Li, S. Experience base, strategy-by-doing and new product performance. Strateg. Manag. J. 2020, 42, 1379–1398. [Google Scholar] [CrossRef]
- Fiorentino, R.; Longobardi, S.; Scaletti, A. The early growth of start-ups: Innovation matters. Evidence from Italy. Eur. J. Innov. Manag. 2021, 24, 1525–1546. [Google Scholar] [CrossRef]
- Martin, S.L. Trends in Marketing Capabilities (Tendencias en capacidades de marketing). Revista CEA 2021, 7, 1–5. [Google Scholar] [CrossRef]
- Li, Q.; Deng, P. From international new ventures to MNCs: Crossing the chasm effect on internationalization paths. J. Bus. Res. 2017, 70, 92–100. [Google Scholar] [CrossRef]
- Rapaccini, M. Pricing strategies of service offerings in manufacturing companies: A literature review and empirical investigation. Prod. Plan. Control. 2015, 26, 1247–1263. [Google Scholar] [CrossRef]
- Abbas, T.M.; Hussien, F.M. The effects of green supply chain management practices on firm performance: Empirical evidence from restaurants in Egypt. Tour. Hosp. Res. 2021, 21, 358–373. [Google Scholar] [CrossRef]
- Mathew, N.; Javalgi, R.; Dixit, A.; Gross, A. Drivers of emerging market professional service firm success: The role of internal firm competencies and capabilities. Manag. Res. Rev. 2021, 44, 547–567. [Google Scholar] [CrossRef]
- Crick, J.M. Unpacking the relationship between a coopetition-oriented mindset and coopetition-oriented behaviours. J. Bus. Ind. Mark. 2021, 36, 400–419. [Google Scholar] [CrossRef]
- Colombo, M.G.; Piva, E.; Quas, A.; Rossi-Lamastra, C. Dynamic capabilities and high-tech entrepreneurial ventures’ performance in the aftermath of an environmental jolt. Long Range Plan. 2021, 54, 102026. [Google Scholar] [CrossRef] [PubMed]
- Martin, S.L.; Javalgi, R.G. Entrepreneurial orientation, marketing capabilities and performance: The Moderating role of Competitive Intensity on Latin American International New Ventures. J. Bus. Res. 2016, 69, 2040–2051. [Google Scholar] [CrossRef]
- Jensen, F.; Lööf, H.; Stephan, A. New ventures in Cleantech: Opportunities, capabilities and innovation outcomes. Bus. Strategy Environ. 2020, 29, 902–917. [Google Scholar] [CrossRef]
- Di Leo, G.; Sardanelli, F. Statistical significance: p value, 0.05 threshold, and applications to radiomics—reasons for a conservative approach. Eur. Radiol. Exp. 2020, 4, 18. [Google Scholar] [CrossRef] [PubMed]
- Flatten, T.C.; Engelen, A.; Möller, T.; Brettel, M. How Entrepreneurial Firms Profit from Pricing Capabilities: An Examination of Technology–Based Ventures. Entrep. Theory Pract. 2015, 39, 1111–1136. [Google Scholar] [CrossRef]
- Robina-Ramírez, R.; Fernández-Portillo, A.; Díaz-Casero, J.C. Green Start-Ups’ Attitudes towards Nature When Complying with the Corporate Law. Complexity 2019, 2019, 4164853. [Google Scholar] [CrossRef]
- Fathin, C.A.; Achidsti, A.; Priambodo, D.I. Analysis of three actors: Roles of government, private sector, and university toward startup growth in Yogyakarta. J. Kebijak. Adm. Publik 2016, 20, 38–55. [Google Scholar] [CrossRef]
- Islam, D.M.Z.; Khalid, N.; Rayeva, E.; Ahmed, U. COVID-19 and Financial Performance of SMEs: Examining the Nexus of Entrepreneurial Self-Efficacy, Entrepreneurial Resilience and Innovative Work Behavior. Rev. Argent. Clínica Psicológica 2020, 29, 587. [Google Scholar]


| Variable | Detail | N | % |
|---|---|---|---|
| Type of startup | Clothing | 65 | 32.5 |
| Food | 49 | 24.5 | |
| Beauty products | 20 | 10 | |
| Beverages | 17 | 8.5 | |
| Other | 49 | 24.5 | |
| Length in the market | Less than 6 months | 52 | 26 |
| 6 months to 1 year | 86 | 43 | |
| 2 to 3 years | 37 | 18.5 | |
| 4 years or more | 25 | 12.5 | |
| Number of employees | Less than 5 | 165 | 82.5 |
| 5 to 10 | 26 | 13 | |
| More than 10 | 9 | 4.5 |
| Description of Items | Mean | Standard Deviation | Loading | Cronbach | |
|---|---|---|---|---|---|
| Competitive advantage | 0.784 | ||||
| Rate your company’s competitive advantages compared to your main competitors. 1—Not at all satisfied, 5—Very satisfied | |||||
| CA_1 | Our cost | 4.00 | 0.916 | 0.692 | |
| CA_2 | Product quality | 4.43 | 0.676 | 0.715 | |
| CA_3 | Delivery speed and reliability | 4.39 | 0.768 | 0.725 | |
| CA_4 | End customer rating on service quality | 4.46 | 0.664 | 0.777 | |
| CA_5 | General satisfaction of the end customer with the service offered | 4.52 | 0.657 | 0.724 | |
| Startup capabilities Please rate your company’s competitive capabilities in the following areas. (1—Very poor, 5—Very good) | |||||
| Market intelligence capability | 0.885 | ||||
| MIC_1 | The ability to quickly learn about changes in export market regulations. | 4.09 | 0.957 | 0.853 | |
| MIC_2 | The ability to quickly learn about changes in export customer preferences. | 4.02 | 0.780 | 0.753 | |
| MIC_3 | The ability to quickly learn about changes in competitor strategies. | 4.07 | 0.930 | 0.844 | |
| MIC_4 | The ability to quickly learn about changes in distribution channels. | 3.92 | 0.989 | 0.850 | |
| MIC_5 | The ability to quickly learn about changes in demand and tastes in export markets. | 4.17 | 0.914 | 0.831 | |
| Product innovation capacity | 0.855 | ||||
| PIC_1 | The ability to modify products to adapt to the demands and tastes of the national market. | 4.25 | 0.894 | 0.906 | |
| PIC_2 | The ability to develop new products/services for the national market. | 3.99 | 0.814 | 0.836 | |
| PIC_3 | The ability to successfully manage the development of new products for the national market. | 4.14 | 0.872 | 0.897 | |
| Pricing capability | 0.866 | ||||
| PC_1 | The ability to adjust prices in the national market. | 4.25 | 0.888 | 0.836 | |
| PC_2 | The ability to respond quickly to price actions from competitors. | 3.94 | 0.833 | 0.823 | |
| PC_3 | The ability to respond quickly to customer demands in terms of price considerations. | 4.15 | 0.870 | 0.879 | |
| PC_4 | The ability to effectively communicate pricing information to customers. | 4.19 | 0.827 | 0.837 | |
| International performance of SMEs | 0.913 | ||||
| How would you rate your satisfaction with the following statements? 1—Not at all satisfied–5—Very satisfied | |||||
| SIP_1 | Benefits of sales on social networks. | 4.35 | 0.806 | 0.822 | |
| SIP_2 | Sales through social networks. | 4.16 | 0.717 | 0.663 | |
| SIP_3 | Contribution of sales on social networks to total sales. | 4.28 | 0.892 | 0.778 | |
| SIP_4 | Expanding market coverage. | 4.14 | 0.908 | 0.809 | |
| SIP_5 | Enter new market segments in the national market. | 4.16 | 0.839 | 0.852 | |
| SIP_6 | Establish product presence in the national market. | 4.13 | 0.915 | 0.766 | |
| SIP_7 | Improve knowledge of the national market. | 4.08 | 0.915 | 0.825 | |
| SIP_8 | Product acceptance speed by customers. | 4.20 | 0.833 | 0.786 | |
| AVE | CA | MIC | PC | PIC | SIP | |
|---|---|---|---|---|---|---|
| CA | 0.529 | 0.727 | ||||
| MIC | 0.684 | 0.479 | 0.827 | |||
| PC | 0.712 | 0.464 | 0.684 | 0.844 | ||
| PIC | 0.774 | 0.452 | 0.581 | 0.564 | 0.880 | |
| SIP | 0.623 | 0.403 | 0.549 | 0.601 | 0.503 | 0.790 |
| CA | MIC | PC | PIC | SIP | |
|---|---|---|---|---|---|
| CA | |||||
| MIC | 0.521 | ||||
| PC | 0.523 | 0.773 | |||
| PIC | 0.509 | 0.655 | 0.645 | ||
| SIP | 0.442 | 0.600 | 0.672 | 0.568 |
| Paths | STDEV | VIF | R-Square | t-Value | p-Value | Decision |
|---|---|---|---|---|---|---|
| H1: PIC → CA | 0.063 | 1.638 | 0.292 | 6.405 | 0.000 | H1 Supported |
| H2: MIC → CA | 0.093 | 2.099 | 2.418 | 0.016 | H2 Supported | |
| H3: PC → CA | 0.096 | 2.041 | 1.969 | 0.049 | H3 Supported | |
| H4: CA → SIP | 0.890 | 1.000 | 0.162 | 2.400 | 0.016 | H4 Supported |
| Paths | STDEV | t-Value | p-Value | Decision |
|---|---|---|---|---|
| H5: PIC → CA → SIP | 0.040 | 2.165 | 0.030 | H5 Supported |
| H6: MIC → CA → SIP | 0.043 | 2.112 | 0.035 | H6 Supported |
| H7: PC → CA → SIP | 0.044 | 1.720 | 0.086 | H7 not supported |
Publisher’s Note: MDPI stays neutral with regard to jurisdictional claims in published maps and institutional affiliations. |
© 2022 by the authors. Licensee MDPI, Basel, Switzerland. This article is an open access article distributed under the terms and conditions of the Creative Commons Attribution (CC BY) license (https://creativecommons.org/licenses/by/4.0/).
Share and Cite
Gómez-Prado, R.; Alvarez-Risco, A.; Cuya-Velásquez, B.B.; Arias-Meza, M.; Campos-Dávalos, N.; Juarez-Rojas, L.; Anderson-Seminario, M.d.l.M.; Del-Aguila-Arcentales, S.; Yáñez, J.A. Product Innovation, Market Intelligence and Pricing Capability as a Competitive Advantage in the International Performance of Startups: Case of Peru. Sustainability 2022, 14, 10703. https://doi.org/10.3390/su141710703
Gómez-Prado R, Alvarez-Risco A, Cuya-Velásquez BB, Arias-Meza M, Campos-Dávalos N, Juarez-Rojas L, Anderson-Seminario MdlM, Del-Aguila-Arcentales S, Yáñez JA. Product Innovation, Market Intelligence and Pricing Capability as a Competitive Advantage in the International Performance of Startups: Case of Peru. Sustainability. 2022; 14(17):10703. https://doi.org/10.3390/su141710703
Chicago/Turabian StyleGómez-Prado, Romina, Aldo Alvarez-Risco, Berdy Briggitte Cuya-Velásquez, Marián Arias-Meza, Nilda Campos-Dávalos, Luis Juarez-Rojas, Maria de las Mercedes Anderson-Seminario, Shyla Del-Aguila-Arcentales, and Jaime A. Yáñez. 2022. "Product Innovation, Market Intelligence and Pricing Capability as a Competitive Advantage in the International Performance of Startups: Case of Peru" Sustainability 14, no. 17: 10703. https://doi.org/10.3390/su141710703
APA StyleGómez-Prado, R., Alvarez-Risco, A., Cuya-Velásquez, B. B., Arias-Meza, M., Campos-Dávalos, N., Juarez-Rojas, L., Anderson-Seminario, M. d. l. M., Del-Aguila-Arcentales, S., & Yáñez, J. A. (2022). Product Innovation, Market Intelligence and Pricing Capability as a Competitive Advantage in the International Performance of Startups: Case of Peru. Sustainability, 14(17), 10703. https://doi.org/10.3390/su141710703

