Next Article in Journal
Gameful Green: A Systematic Review on the Use of Serious Computer Games and Gamified Mobile Apps to Foster Pro-Environmental Information, Attitudes and Behaviors
Next Article in Special Issue
Entrepreneurial Competency, Financial Literacy, and Sustainable Performance—Examining the Mediating Role of Entrepreneurial Resilience among Saudi Entrepreneurs
Previous Article in Journal
The Association between Mindfulness and Resilience among University Students: A Meta-Analysis
Previous Article in Special Issue
Psychological Features and Entrepreneurial Intention among Saudi Small Entrepreneurs during Adverse Times
 
 
Font Type:
Arial Georgia Verdana
Font Size:
Aa Aa Aa
Line Spacing:
Column Width:
Background:
Article

The Influence of Human Values, Environmental Awareness, and Attitudes on the Intention to Purchase Cannabis-Based Skincare Cosmetics

by
Najla Gonzaga Ribeiro
1,
Edar Silva Añaña
2 and
Belem Barbosa
3,*
1
School of Economics and Management, University of Porto, 4200-464 Porto, Portugal
2
Center for Socio-Organizational Sciences, Federal University of Pelotas, Pelotas 96010-770, Brazil
3
Research Unit on Governance, Competitiveness and Public Policies (GOVCOPP) and Center for Economics and Finance at UPorto CEF.UP), School of Economics and Management, University of Porto, 4200-464 Porto, Portugal
*
Author to whom correspondence should be addressed.
Sustainability 2022, 14(16), 10399; https://doi.org/10.3390/su141610399
Submission received: 30 July 2022 / Revised: 16 August 2022 / Accepted: 19 August 2022 / Published: 21 August 2022

Abstract

:
This article analyzes consumer intentions to purchase cannabis-based skincare cosmetics by considering the role of human values, environmental awareness, and attitudes toward cannabis-based skincare cosmetics and their industrial use. The literature enabled the definition of a set of nine hypotheses, which were tested by a quantitative study with 230 participants from Portugal. Data were collected online in 2021 using snowball sampling. Structural equation modeling and mean difference tests were used for the hypothesis testing. The results suggest that personal values regarding openness to change and conservation indirectly influence the acceptance of cannabis-derived cosmetic products by reinforcing attitudes toward cannabis-based skincare cosmetics, and that environmental awareness influences the intention to purchase cannabis-based skincare cosmetics. This article provides relevant insights for both practitioners and researchers, as it demonstrates that both attitudes toward cannabis-based skincare cosmetics and the attitude toward the use of cannabis by the cosmetic industry predict purchase intentions of cannabis-based skin care cosmetics and therefore, should be considered for the development of the strategy for communicating with consumers. The article also makes some suggestions about the profiles of consumers most willing to buy this type of product, highlighting the role of environmental awareness and human values as strong determinants that influence the purchase intention of cannabis-based skincare cosmetics.

1. Introduction

Cannabis sativa (commonly known as hemp, marijuana, and weed) is popular for its recreational usage, but is also attracting growing interest from the skincare cosmetic industry [1,2]. Its benefits to the skin, such as increased elasticity [3], are derived from its phytochemical attributes (terpenes and terpenoids), which can be used to produce essential oils [4]. The European cannabis-based cosmetics market has grown due to the introduction of several products, such as balms, creams, and oils, in different retail segments [5], namely because of the growing demand for products based on natural ingredients [6] and the efforts of companies to increase alignment with the United Nations SDG, particularly goals 12 and 13 [7].
Cannabis has been considered a valuable resource for green skincare cosmetics, defined as those that have a composition that do not harm the environment and that consequently fit into the market niche of highly sustainable products with high technological and therapeutic effects [6,8,9], adopting the eco-friendly product concept [10].
This trend, combined with the multiple benefits of using the cannabis plant in skin care products [11,12,13], makes the skincare product segment very attractive for the pharmaceutic industry [4] and for retail. The properties of cannabis highlighted in the communication regarding these products are aimed at different consumer lifestyles, especially individuals with high environmental awareness [5].
Europe has made great efforts to add value in the form of cosmetic products derived from cannabis, compared to the North American and Canadian markets, which are already quite advanced in the application of these ingredients [8]. Products containing cannabidiol (CBD) oil stand out among the other product categories [14] due to their wide range of benefits in skin care and well-being [15]. This compound has the advantage of being free from regulatory restrictions in the European Union [14], as it has no psychoactive effect and is a potentially attractive natural ingredient for the natural cosmetics market [15,16,17].
Although the European cannabis-based skincare cosmetics market is still taking its first steps, it has gained new contours due to the evolution of legislation involving the commercialization of these products. The controversy associated with the use of the plant for recreational purposes led to its inclusion in the list created by the “Single Convention on Narcotic Drugs” elaborated by the United Nations in 1961 [18]. Ten years later, tetrahydrocannabinol (THC), the main psychoactive constituent of cannabis, was included in the Annex II of scale II of the Convention on Psychotropic Substances [19]. This has led to serious impacts and, above all, delays in scientific research. In 2014, this scenario began to change, as “agricultural section 7606” distinguished hemp from marijuana [20]. Since then, the scientific community has been able to resume its activities of studying hemp cultivation and its industrial use [21], and the legalization regarding the use of cannabis for medical and cosmetic purposes is driving new research on the topic [20]. More precisely, in the European Union over the last few years, legal issues and the regulation of the trade of cosmetic products derived from cannabis have made a great leap forward with the approval of cosmetics containing CBD oil, thus complying with the Regulatory Decree nº. 2/2020 of 4 August 2020, which limits the maximum permitted level (in Mg or %) of THC to 0.2% for these products [5,14], as well as the availability of Sativex R and Epidiolex R in the medicines market, approved by the EMA (European Medicines Agency), which is responsible for the scientific evaluation, supervision, and monitoring of the safety of medicines in the European Union (EU) [14,22,23].
However, there still appear to be serious controversies over the adoption of cannabis by the global cosmetics industry, as China has recently banned the import and export of cannabis-derived cosmetic products, despite being the largest producer and exporter of hemp for these industries [10].
Overall, the clear regulations that allow the use of cannabis by the medical and cosmetic industry in the European Union presents many opportunities and major challenges to the development of cannabis-based skincare products, as it is necessary to educate consumers regarding cannabis’s usefulness and safety in cosmetic use [16] to open room for the acceptance of this new class of products by a wider market.
To this end, the social–legal theory approach provides an interesting lens through which to view this phenomenon, considering the interrelations between the evolution of the law and the social situation relating to it [24]. Additionally, behavioral theories and models related to consumer behavior also offer interesting perspectives on the topic and will be adopted in this study, which addresses a research question in the human-socio-legal domain: What are the determinants of the intention to purchase cannabis-based skincare cosmetics?
Considering the insufficient studies on consumer perspectives regarding cannabis-based skincare cosmetics, this article aims to analyze factors that determine consumers’ purchase intention. The research objectives defined for this study are: (a) to investigate the influence of environmental awareness and human values on attitudes toward cannabis; (b) to investigate the influence of environmental awareness and human values on attitudes toward the use of cannabis in the cosmetics industry; (c) to investigate the influence of values and attitudes on the intention to purchase cannabis-based skincare cosmetics; and (d) to investigate whether there are differences in purchase intentions among consumers with different age, gender, and income level.

2. Theoretical Background

In order to identify the main factors that determine consumers’ purchase intention toward cannabis-based skincare cosmetics, this study was guided by the theory of reasoned action (TRA) and the theory of planned behavior (TPB) [25,26]. Both theories guide consumer behavior researchers to better understand consumers’ behaviors, pointing out the attitude toward that behavior as one of the main determinants of consumers’ intentions [26]. In line with this, studies on sustainable consumer behavior recurrently confirm that attitude is the main determinant explaining purchase intentions [27].
Furthermore, this article considers the theoretical contributions of individual personal values. Values are criteria or goals that use principles in life as guiding parameters [28]. The term “value” is seen as the most important element of an individual’s belief system [29]. Factors based on personal values act as important influencers in the formation of an individual’s attitude toward satisfaction [30,31]. As such, this study considers the contributions of individual personal values by Schwartz [32], by exploring the role of the values of conservation and openness to change to explain the attitude and purchase intention regarding cannabis-based skincare cosmetics, as seen below.

2.1. Attitudes and Purchase Intention Regarding Cannabis-Based Products

The TRA and TPB postulate that even before there is a human action or behavior, there must be a behavioral intention, a thought, or an idea of the behavior that the person plans to perform. This confirms that intention is the direct determinant that precedes behavior [26,33]. The intention is understood as the motivation of the individual to perform the desired behavior [25].
Purchase intention refers to the routine planning and acquisition of a product or brand [34], and arises when consumers feel that they will generally gain from that purchase [35]. According to Boldero [36], intentions are responsible for 90% of individuals’ actions or behaviors, and individuals with strong behavioral intentions tend to carry out their intentions more than those with weaker intentions. For that reason, the literature often focuses on behavioral intentions, particularly regarding sustainable products [27].
According to TRA and TPB, attitude is a determinant for individuals’ intention to perform the desired behavior. Attitude is based on behavioral beliefs [25] and results in a personal propensity toward a behavior, which refers to readily formed beliefs about likely behavior-related outcomes [26]. Positive attitudes have a positive influence on an individual’s desire to perform a behavior (subjective intention), which may happen (or not) depending on the intensity of the intention to perform it [26]. Therefore, the more positive the attitude is, the higher the likelihood of adopting the desired behavior [25,26,33].
Several authors, e.g., [37,38], have shown that attitude has a positive influence on the intention to purchase “green” skincare cosmetics. Likewise, for this investigation, attitude is expected to be the main determinant of purchase intentions for cannabis-based skin care products. However, due to the controversial nature of cannabis, which involves different ideological and political issues [5,17], it is particularly relevant to consider not only the attitude towards cannabis-based skincare cosmetics, but also the industrial use of the cannabis plant. It should be noted that despite some authors, e.g., [20] suggesting a change in paradigm toward the industrial use of cannabis, the industrial applications of cannabis are particularly relevant and eco-friendly [10].
Therefore, we propose to investigate the following hypotheses:
Hypothesis H1. 
Attitude toward cannabis favors the attitude toward its use for industrial purposes.
Hypothesis H2. 
Attitude toward cannabis favors the intention to purchase cannabis-based skincare cosmetics.
Hypothesis H3. 
Attitude toward the industrial use of cannabis favors the intention to purchase cannabis-based skincare cosmetics.

2.2. Human Values

Human values are deep and relatively long-lasting beliefs capable of influencing attitude formation and of interfering with individuals’ satisfaction [30,31]. Cultural values referring to collectivity as a whole are shared ideas about what is good or bad, right or wrong, acceptable or unacceptable, in a given society. Because values belong to the belief system, they determine criteria or objectives in both personal and collective decision-making processes [28].
Several authors have suggested instruments to measure values prevailing in different societies [39]. The Schwartz Value Survey, also known as the Schwartz Scale, is an instrument widely used by social and cross-cultural psychologists to analyze differences in beliefs between individuals. This scale assesses respondents based on 56 specific values that are organized to form life-guiding principles [28,40].
Schwartz’s theory [28] differentiates “personal values” from “cultural values” by suggesting differences between dimensions of both sets of values. According to this theory, cultural values are classified into seven factors, which [41] are structured into two antagonistic dimensions that all societies must deal with, namely: conservation versus openness to change, and self-promotion versus self-transcendence [41]. Based on the objectives of the present study, it is possible to hypothesize that:
Hypothesis H4. 
Openness to change favors attitude toward cannabis as a plant (H4a), attitude toward industrial cannabis use (H4b), and the intention to purchase cannabis-based skincare cosmetics (H4c).
Hypothesis H5. 
Conservation increases risk aversion and precaution in consumers’ decisions, a fact that impairs cannabis’ acceptance as a whole (H5a) and its use for industrial purposes (H5b), as well as reduces the intention to purchase cannabis-based skincare cosmetics (H5c).

2.3. Environmental Awareness

According to Dunlap and Jones [42], environmental awareness corresponds to people’s level of awareness of issues associated with the environment, and the support for third-party efforts to resolve them, or their own efforts to resolve them. According to these authors, environmental concern is an important factor for the consumer behavior interpretation processes, since consumers who are more environmentally committed are more likely to adopt less environmentally harmful products, such as organic products, which are more environmentally friendly than conventional cosmetics, since they are not made of chemical products [37]. Thus, it is possible to assume that environmental concerns favor the choice of environmentally friendly cosmetics to the detriment of conventional cosmetic products, as well as that they reduce consumers’ resistance to the introduction of new products. Therefore, if one takes into consideration that cannabis is a plant whose well-controlled cultivation for industrial purposes presents risks and impacts like those associated with the cultivation of other plant species, it is possible to hypothesize that:
Hypothesis H6. 
Respondents’ environmental awareness enables the formation of a favorable attitude toward cannabis-based skincare cosmetics (H6a) and toward its use for industrial purposes (H6b), as well as increases the intention to purchase cannabis-based skincare cosmetics (H6c).

2.4. Environmental Awareness

Demographic factors such as (i) age, (ii) gender, and (iii) socioeconomic status can influence consumers’ behavior and affect their purchase intention [43]. According to Foster (2004), cited by Matić and Puh [44], consumers over 45 are more open to adopting “green” products. Previous studies have also suggested that gender plays a key role in the consumption of environmentally conscious products [45]. According to Matić and Puh [44], gender has a positive influence on consumers’ intention to purchase natural cosmetic products; Mainieri et al. [46] have shown that female consumers are more likely than male consumers to buy “green” products. Income level also plays moderating role in consumers’ purchase intention [47]. Thus, it is possible to expect that:
Hypothesis H7
There is a positive association between age and intention to purchase cannabis-based skincare cosmetics.
Hypothesis H8
Female consumers show higher intention than male consumers to purchase cannabis-based skincare cosmetics.
Hypothesis H9
Income level favors the intention to purchase cannabis-based skincare cosmetics.

3. Materials and Methods

The present study has analyzed the purchase intention of cannabis-based skincare cosmetics, based on TRA and TPB, by using one of the dimensions of Schwartz’s theory of basic values [28]. The theoretical model (Figure 1) included human values, referring to conservation and openness to change, environmental awareness, as part of respondents’ belief system, as well as two sets of attitudes, one associated with cannabis-based skincare cosmetic products and the other associated with cannabis use in the skincare cosmetic industry. In addition to these factors, the current study has also considered some demographic aspects, such as gender, age, and socioeconomic status, as likely factors involved in the investigated phenomenon. Figure 1 shows a schematic representation of the main investigated hypotheses.
Data were collected through the application of a self-administered questionnaire, which was completed in an online environment during the COVID-19 post-confinement period in Portugal. This procedure made the questionnaire completion by respondents easier. The sample was selected in a non-probabilistic manner, based on the snowball sampling method, according to which, initial respondents showing the desired features for the target population indicated other potential participants in the study. This method enabled consuming relatively few resources and increased the likelihood of finding respondents with the desired features [48].

3.1. Measurement Scales

To meet the objectives of the current study, the questionnaire investigated consumers’ environmental awareness levels and attitudes toward cannabis-based skincare cosmetics, as well as toward its use in the skincare cosmetics industry. It also investigated human values associated with conservation and consumers’ openness to change. Respondents’ values were measured by 10 6-point interval questions, which were adapted from Schwartz [40]; 4 of them referred to openness to change, whereas 6 of them referred to conservation. As suggested by Schwartz [40], each question presented a statement referring to a hypothetical person (e.g., “this person looks for adventure and likes to take risks. He wants to have an exciting life”), whose features were evaluated between extremes such as, “1—very much like me,” and “6—not like me at all.”
Respondents’ attitudes toward cannabis-based skincare cosmetics and its use in the skincare cosmetics industry were assessed by three five-point bipolar items developed by Magnusson, et al. [49]. These items ranged from “very bad” to “very good,” from “very unimportant” to “very important,” and from “very foolish” to “very wise.” Environmental awareness was assessed through four questions, measured using a five-point Likert scale, adapted from Sadiq, et al. [50]; these items ranged from “strongly disagree” to “strongly agree.” Finally, demographic questions referred to gender, age, income, and frequency of purchase of skincare cosmetics. Intention to purchase cannabis-based skincare cosmetics was measured through a seven-point Likert scale, adapted from Michaelidou and Hassan [51] and Lin [52].
The implementation process for the measurement scales was as follows. Firstly, measurement scales previously developed, validated, and applied by the extant literature were identified. Then, they were adapted to the research topic (cannabis-based skincare cosmetics). Next, the items were professionally translated into the Portuguese language. A pretest of the questionnaire with 10 Portuguese consumers confirmed the overall clarity and adequacy of the questionnaire.

3.2. Sampling

The target audience comprised consumers over 18 years old living in Portugal. In total, 249 questionnaires were collected; 19 questionnaires completed by individuals who did not live in Portugal were excluded from the study. The sample (Table 1) comprised 230 valid responses; 72.2% of respondents were female, and 90.4% of them had never purchased cannabis-based products.
The collected sample showed a significant concentration (χ2 = 34.25; GL = 21; Sig = 0.034) of individuals with higher education (bachelor’s, master’s, and post-graduate degrees) in the age group of 18–25 years. Still, the Levene test confirmed that the assumption of homogeneity of variances was not violated, so the sample was considered valid for the analysis. As explained in the next section, construct validity was also assessed.

4. Results

Both the measurement and the structural models were evaluated in the IBM-AMOS-24 package. All the questions were retained, and the measurement model maintained its original factors, except for two variables that did not adjust to the phenomenon and had to be excluded from the model due to their low explanatory power. These two variables referred to respondents’ individual or collective safety: Conservation-R1 (the person values living in a safe environment), and Conservation-R2 (the person values protecting his/her country from internal and external threats). Convergent validity was attested by values recorded for factor loadings of the measurement model, which were all higher than 0.5, and by the average variance extracted (AVE), which exceeded the minimum value of 0.5 in four of the five factors.
The composite reliability indices exceeded the expected minimum value of 0.7 in all factors, mainly in the “intention to purchase,” “attitude toward cannabis-based skincare cosmetics,” and “attitude toward cannabis use for industrial purposes.” This outcome enabled the classifying of these variables as “substantially explanatory” [53]. Discriminant validity was evaluated based on the Fornell and Larcker [54] criterion, which compares the square root of correlations between factors to the AVE recorded for each one of them. Based on this criterion, discriminant validity is observed when all the factor’s AVEs exceed the square root of its correlations with the other factors. According to Table 2, the square roots of the AVEs (in bold on the main diagonal) exceeded the correlations in all corresponding lines and columns, thus confirming the discriminant validity of the model.
In addition to the reliability reported in the previous paragraph, all factors in the model comprised three or more indicators with satisfactory statistical significance (p < 0.00). Although 3 (out of 20) variables presented standardized factor loadings ranging from 0.5 to 0.7, they were kept in the model by taking into consideration that models comprising many variables and latent indicators can have some variables with loadings of 0.50 or higher, and are still expected to lead to satisfactory model adjustments [55]. As for the measurement model, the structural model used to test the research hypotheses was also estimated by the IBM-AMOS-24 package. All the variables were retained in the measurement model, except for two variables that were removed. Two purchase intention indicators (I “intend” and I “want” to buy cannabis-based skincare cosmetics at the next opportunity) had their errors correlated based on modification indices. They were kept in the model, since they presented similar meanings and were considered of paramount importance to help better understand the investigated phenomenon.
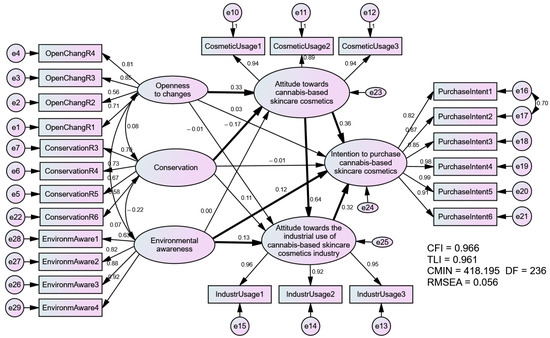
The structural model showed satisfactory adjustment indices (CFI = 0.966; TLI = 0.961; CMIN/DF = 1.77; RMSEA = 0.056) and confirmed the significance of seven out of twelve relationships tested in the model. The arrows corresponding to the significant relationships (p < 0.05) are highlighted in Figure 2 to facilitate the interpretation of the results.
According to the results, the values existing in the model contributed to attitude formation. Although none of the values directly influence the intention to consume/not consume cannabis-based skincare cosmetics, both the openness to change and the conservation attitudes influence the attitude toward cannabis-based skincare cosmetics, the former positively and the latter negatively. The results of the structural model also confirmed that a positive attitude toward cannabis-based skincare cosmetics is a fundamental condition for the acceptance of its use in the cosmetics industry. Meanwhile, environmental awareness favors both the acceptance of cannabis for industrial purposes and the use/consumption of cannabis-based skincare cosmetics.
Table 3 presents the structural relationships tested in the model, with the corresponding factor loadings and significance (p-value).
The purchase intention among gender, age, and income ranges, was compared by means, based on the t- (sex) and Z- (age and income groups) tests. The comparison between genders showed that women’s intention to buy cannabis-based skincare cosmetics (mean = 4.0) was significantly higher (p = 0.016) than that of men (mean = 3.4), confirming Hypothesis H8. Figure 3 shows the factors’ means compared across genders, with purchase intention (the only factor with significant differences) hatched to facilitate the comparison.
The analysis of purchase intent among different age groups was tested using ANOVA, since the sample comprised more than two groups. The Z-test did not show statistical significance (p < 0.05) in the comparison of factors among different age groups. However, given the visible differences observed in purchase intention between respondents in the age group 41–45 years, as well as in other age groups (Figure 4), the current study carried out the Fisher LSD Test, which is more sensitive to small differences in means [56]. Based on the Fisher’s least significant difference (LSD) test, respondents in the age group 41–45 years recorded the intention to purchase cannabis-based skincare cosmetics at a significantly higher rate than that recorded for respondents in the age groups 18–25 years (p = 0.028), 46–50 years (p = 0.041) and 51–55 years (p = 0.007); this outcome has partly confirmed hypothesis H7. The line corresponding to purchasing intention was highlighted in the chart to make the interpretation of the results easier.
The comparison between income groups has shown significant differences in respondents’ attitudes toward cannabis industrial use (p = 0.009) and purchase intention (p = 0.014). Based on both factors, lower-income respondents have shown better acceptance of cannabis-based skincare cosmetics, unlike what was suggested by D’Souza et al. [43]. Respondents with income up to EUR 665 recorded significantly higher means for attitude towards both industrial use and purchase intention (hatched in the graph) than respondents belonging to other strata, as shown in Figure 5. Therefore, the hypothesis that higher-income consumers would be more likely to purchase cannabis-based skincare cosmetics (H9) was not confirmed.
The comparison between different educational levels showed significant differences in both openness to change and conservation (featured in red and blue in Figure 6), but not in the other factors. Based on the Fisher’s least significant difference (LSD) test, respondents with bachelor’s degrees are significantly less open to change than others. However, there are no significant differences (p < 0.05) between those with master’s and doctoral degrees and those with less education for that value.
The interest in conservation decreases progressively as the level of education increases; however, this decline is not uniform. As seen in Figure 6, there is a significant difference between respondents at the most elementary levels and those with higher levels of education. However, there are no significant differences (p < 0.05) between those with master’s, PhD, or bachelor’s degrees, nor between those with a high school or elementary education.

5. Discussion

Considering all the above-described results, this study concludes that consumers who were more open to change and accepted cannabis-based skincare cosmetics indirectly favored their intention to purchase these types of products. The opposite happens with conservatism since it significantly reduces the acceptance of cannabis-based skincare cosmetics; thus, this resistance has indirectly harmed the intention to purchase cannabis-based skincare cosmetics. Additionally, environmental awareness favored the acceptance of cannabis’ industrial use, although it did not influence the acceptance/rejection of cannabis-based skincare products.
Both human values (openness to change and conservation), and environmental awareness influence attitudes toward cannabis-based cosmetics and cannabis in industrial use. However, this influence occurs differently for each attitude: the direct influence of those values on attitudes towards industrial use of cannabis is not significant (p < 0.05), but there are indirect effects of the attitude toward cannabis-based cosmetics. Additionally, environmental awareness favors the acceptance of cannabis for industrial purposes, but does not affect the attitude of individuals towards the use of cannabis-based cosmetics.
This study also enabled us to identify the profiles of consumers that are more willing to purchase cannabis-based skincare cosmetics. Indeed, purchase intention was significantly higher among female consumers, as well as among consumers in the age group 41–45 years. Moreover, respondents with lower income have shown an attitude toward cannabis industrialization and purchase intention significantly higher than respondents with higher income.

6. Conclusions

This article analyzes consumer intentions to purchase cannabis-based skincare cosmetics by considering the role of human values, environmental awareness, and attitudes toward cannabis skincare cosmetics and their adoption by the cosmetics industry. Overall, the article offers theoretical contributions and implications for managers which should be noted.

6.1. Theoretical Contributions

In theoretical terms, first of all, to the best of the authors’ knowledge, this is a pioneering study not only in Portugal, but also worldwide. Although there are previous studies on natural skincare cosmetics, “green” skincare cosmetics, and cannabis-based products, this is the first study to investigate the influence of individual values on the purchase intention of cannabis-based skincare cosmetics, particularly considering that cannabis cultivation and industrial use are still controversial. Overall, the study of the purchase intention of cannabis-based skincare cosmetics helped to improve knowledge of an innovative and emerging market product category with great growth potential.
The theoretical depth provided on the subject also unveils valuable information that will serve to motivate future studies by marketers and researchers from different areas, including cannabis, emerging segments, innovation, and interest in the study of consumer behavior when analyzing the influence of three important components of the behavior motivated by individuals’ belief systems—namely openness to change, conservatism, and environmental awareness in the development of attitudes towards an often controversial topic, in this case, the industrialization of cannabis derivatives. Indeed, this article demonstrates that, in the case of a controversial component or raw material such as cannabis, it is relevant to consider more than just the attitude towards the new product. Therefore, the present study may have opened a new path for future studies to contribute to the evolution of the cannabis market and the skincare cosmetic market, and eventually, to further industrial applications of cannabis and other controversial raw materials.

6.2. Managerial Implications

The present study has indisputable repercussions in the cannabis-based skincare cosmetics industry, constituting the basis for managers in this industry to develop marketing strategies based on the effective knowledge of consumers in the skincare cosmetics segment. Valuable insights can be used for developing the communication strategy for these products, such as the use of a mostly female target audience, focus on product safety, and the promotion of greater consumer awareness of the cannabis plant and its use in cosmetic products for the skin, enabling greater penetration of this new category of cosmetics into the market, adding value to the portfolio of the retailer. This understanding is key to overcoming the resistance to innovation, so often fatal for these products or services.
However, the evolution of this market segment implies the development of public policies focused on the use of this new source of raw material for industrial purposes, and as shown by the results, managers should consider adequately communicating not only the benefits of the plant and its safety in skincare, but also providing information on the advantages of the industrial use of this type of natural raw material, as attitude toward the product and cannabis industrial use affect consumers’ intentions.
Finally, segmentation criteria for target audiences and targeted communication should consider both values and attitudes to more effectively influence consumer behaviors.

6.3. Limitations and Future Research Directions

This study has some limitations, particularly related to the sample that does not allow for the extrapolation of the results to the Portuguese population. Future research should use larger samples extracted from different populations to further validate the results.
It is also recommended that further studies consider additional variables, including barriers to the adoption of cannabis-based skincare cosmetics, such as financial risk or acceptance barriers, which can further improve the understanding of this phenomenon, given that innovations or new products are subject to failure, even in the early stages of the market launch process.
Finally, considering that 90% of respondents had never purchased cannabis-based skincare cosmetics, the data failed to capture the dynamic nature of retail consumer behavior. Future research can further explore the topic by studying consumer behavior among actual consumers of this type of product. Even though it was not part of the list of hypotheses, it is still intriguing that bachelor’s degree holders are less open to change than people with higher and lower levels of education. It would be interesting for future studies to investigate this topic in more depth to verify if this finding was an isolated case, or if the same result occurs in other contexts.

Author Contributions

Conceptualization, N.G.R., B.B. and E.S.A.; Methodology, N.G.R., B.B. and E.S.A.; Writing – original draft, N.G.R., B.B. and E.S.A.; Writing – review & editing, N.G.R., B.B. and E.S.A. All authors have read and agreed to the published version of the manuscript.

Funding

This research received no external funding.

Institutional Review Board Statement

Ethical review and approval were waived for this study, due to the nature of the data collected and the fact that the topic and the research objectives were not considered sensitive or pertain to any risks to participants. Ethical principles generally applied to social research were applied: informed consent, confidentiality, anonymity, and voluntariness.

Informed Consent Statement

Informed consent was obtained from all subjects involved in the study, as survey participants manifested their agreement to participating in the study and the inclusion of their responses in the analysis and publication of results.

Data Availability Statement

The data presented in this study are available on request from the corresponding author.

Conflicts of Interest

The authors declare no conflict of interest.

References

  1. Lynch, R.C.; Vergara, D.; Tittes, S.; White, K.; Schwartz, C.J.; Gibbs, M.J.; Ruthenburg, T.C.; de Cesare, K.; Land, D.P.; Kane, N.C. Genomic and Chemical Diversity in Cannabis. Crit. Rev. Plant. Sci. 2016, 35, 349–363. [Google Scholar] [CrossRef] [Green Version]
  2. Tallon, M.J. Cannabis sativa L. and Its Extracts: Regulation of Cannabidiol in the European Union and United Kingdom. J. Diet. Suppl. 2020, 17, 503–516. [Google Scholar] [CrossRef] [PubMed]
  3. Aburjai, T.; Natsheh, F.M. Plants Used in Cosmetics. Phytother. Res. An. Int. J. Devoted Pharmacol. Toxicol. Eval. Nat. Prod. Deriv. 2003, 17, 987–1000. [Google Scholar] [CrossRef] [PubMed]
  4. Baron, E.P. Medicinal properties of cannabinoids, terpenes, and flavonoids in cannabis, and benefits in migraine, headache, and pain: An update on current evidence and cannabis science. Headache J. Head Face Pain 2018, 58, 1139–1186. [Google Scholar] [CrossRef]
  5. EMCDDA. Low-THC Cannabis Products in Europe; EMCDDA: Lisbon, Portugal, 2020. [Google Scholar]
  6. Mohd-Nasir, H.; Mohd-Setapar, S.H. Natural Ingredients in Cosmetics from Malaysian Plants: A Review. Sains Malays. 2018, 47, 951–959. [Google Scholar] [CrossRef]
  7. Nations, U. THE 17 Goals of Sustainable Development. Available online: https://sdgs.un.org/goals#goals (accessed on 18 July 2022).
  8. Small, E.; Marcus, D. Hemp: A new crop with new uses for North America. Trends New Crops New Uses 2002, 24, 284–326. [Google Scholar]
  9. Vogl, C.R.; Mölleken, H.; Lissek-Wolf, G.; Surböck, A.; Kobert, J. Hemp (Cannabis sativaL.) as a Resource for Green Cosmetics. J. Ind. Hemp 2004, 9, 51–68. [Google Scholar] [CrossRef]
  10. Crini, G.; Lichtfouse, E.; Chanet, G.; Morin-Crini, N. Applications of hemp in textiles, paper industry, insulation and building materials, horticulture, animal nutrition, food and beverages, nutraceuticals, cosmetics and hygiene, medicine, agrochemistry, energy production and environment: A review. Environ. Chem. Lett. 2020, 18, 1451–1476. [Google Scholar] [CrossRef]
  11. Russo, E.B.; Marcu, J. Cannabis Pharmacology: The Usual Suspects and a Few Promising Leads. Adv. Pharm. 2017, 80, 67–134. [Google Scholar] [CrossRef]
  12. Slatkin, D.J.; Doorenbos, N.J.; Harris, L.S.; Masoud, A.N.; Quimby, M.W.; Schiff, P.L. Chemical constituents of Cannabis sativa L. root. J. Pharm. Sci. 1971, 60, 1891–1892. [Google Scholar] [CrossRef]
  13. Yang, H.H.; Son, J.K.; Jung, B.; Zheng, M.; Kim, J.R. Epifriedelanol from the root bark of Ulmus davidiana inhibits cellular senescence in human primary cells. Planta Med. 2011, 77, 441–449. [Google Scholar] [CrossRef] [Green Version]
  14. Brunetti, P.; Lo Faro, A.F.; Pirani, F.; Berretta, P.; Pacifici, R.; Pichini, S.; Busardo, F.P. Pharmacology and legal status of cannabidiol. Ann. Ist Super Sanita 2020, 56, 285–291. [Google Scholar] [CrossRef] [PubMed]
  15. DisruptingBeauty. The Disrupting Beauty Report 2020; Prohibition Partners: London, UK, 2020. [Google Scholar]
  16. EMCDDA. Developments in the European Cannabis Market; EMCDDA Papers; EMCDDA: Lisbon, Portugal, 2019. [Google Scholar]
  17. Russo, E.B. History of Cannabis and Its Preparations in Saga, Science, and Sobriquet.pdf. Chem. Biodivers. 2007, 4, 1614–1648. [Google Scholar] [CrossRef] [PubMed]
  18. ONU. Single Convention on Narcotic Drugs; OUN: San Francisco, CA, USA, 1961. [Google Scholar]
  19. ONU. Convention on Psychotropic Substances; OUN: San Francisco, CA, USA, 1971. [Google Scholar]
  20. Hussain, T.; Jeena, G.; Pitakbut, T.; Vasilev, N.; Kayser, O. Cannabis sativa research trends, challenges, and new-age perspectives. iScience 2021, 24, 103391. [Google Scholar] [CrossRef] [PubMed]
  21. Schluttenhofer, C.; Yuan, L. Challenges towards Revitalizing Hemp: A Multifaceted Crop. Trends Plant. Sci. 2017, 22, 917–929. [Google Scholar] [CrossRef] [PubMed] [Green Version]
  22. EMA. Regulamento (CE) n. 1223/2009 do Parlamento Europeu e do Conselho; EMA: Amsterdam, The Netherlands, 2009. [Google Scholar]
  23. Russo, E.B. The Case for the Entourage Effect and Conventional Breeding of Clinical Cannabis: No “Strain”, No Gain. Front. Plant. Sci. 2018, 9, 1969. [Google Scholar] [CrossRef]
  24. Schiff, D.N. Socio-legal theory: Social structure and law. Mod. Law Rev. 1976, 39, 287–310. [Google Scholar] [CrossRef]
  25. Ajzen, I. Theory of planned behaviour-Ajzen1991. Organ. Behav. Hum. Decis. Processes 1991, 50, 179–211. [Google Scholar] [CrossRef]
  26. Ajzen, I. The theory of planned behavior: Frequently asked questions. Hum. Behav. Emerg. Technol. 2020, 2, 314–324. [Google Scholar] [CrossRef]
  27. Teixeira, S.F.; Barbosa, B.; Cunha, H.; Oliveira, Z. Exploring the Antecedents of Organic Food Purchase Intention: An Extension of the Theory of Planned Behavior. Sustainability 2021, 14, 242. [Google Scholar] [CrossRef]
  28. Schwartz, S.H. A theory of cultural values and some implications for work. Appl. Psychol. 1999, 48, 48. [Google Scholar] [CrossRef]
  29. Vaske, J.J.; Donnelly, M.P. A Value-Attitude-Behavior Model Predicting Wildland Preservation Voting Intentions. Soc. Nat. Resour. 1999, 12, 523–537. [Google Scholar] [CrossRef]
  30. Grunert, S.C.; Juhl, H.J. Values, environmental attitudes, and buying of organic foods. J. Econ. Psychol. 1995, 16, 39–62. [Google Scholar] [CrossRef]
  31. Poortinga, W.; Steg, L.; Vlek, C. Values, Environmental Concern, and Environmental Behavior. A study into household energy use. Environ. Behav. 2004, 36, 70–93. [Google Scholar] [CrossRef]
  32. Schwartz, S.H. Universals in the Content and Structure of Values: Theoretical Advances and Empirical Tests in 20 Countries. In Advances in Experimental Social Psychology; Elsevier: Amsterdam, The Netherlands, 1992; Volume 25, pp. 1–65. [Google Scholar]
  33. Bosnjak, M.; Ajzen, I.; Schmidt, P. The Theory of Planned Behavior: Selected Recent Advances and Applications. Eur. J. Psychol. 2020, 16, 352–356. [Google Scholar] [CrossRef] [PubMed]
  34. Diallo, M.F. Effects of store image and store brand price-image on store brand purchase intention: Application to an emerging market. J. Retail. Consum. Serv. 2012, 19, 360–367. [Google Scholar] [CrossRef]
  35. Calvo-Porral, C.; Lévy-Mangin, J.-P. Store brands’ purchase intention: Examining the role of perceived quality. Eur. Res. Manag. Bus. Econ. 2017, 23, 90–95. [Google Scholar] [CrossRef]
  36. Boldero, J. The prediction of household recycling of newspapers: The role of attitudes, intentions, and situational factors 1. J. Appl. Soc. Psychol. 1995, 25, 440–462. [Google Scholar] [CrossRef]
  37. Hsu, C.-L.; Chang, C.-Y.; Yansritakul, C. Exploring purchase intention of green skincare products using the theory of planned behavior: Testing the moderating effects of country of origin and price sensitivity. J. Retail. Consum. Serv. 2017, 34, 145–152. [Google Scholar] [CrossRef]
  38. Photcharoen, C.; Chung, R.; Sann, R. Modelling Theory of Planned Behavior on Health Concern and Health Knowledge towards Purchase Intention on Organic Products. Int. Bus. Res. 2020, 13, 100–116. [Google Scholar] [CrossRef]
  39. Clawson, C.J.; Vinson, D.E. Human values: A historical and interdisciplinary analysis. ACR N. Am. Adv. 1978, 5, 396–402. [Google Scholar]
  40. Schwartz, S.H. A proposal for measuring value orientations across nations. Quest. Package Eur. Soc. Surv. 2003, 259, 261. [Google Scholar]
  41. Porto, J.B.; Tamayo, Á. Estrutura Dos Valores Pessoais: A Relação Entre Valores Gerais E Laborais. Psicol. Teor. Pesqui. 2007, 23, 63–70. [Google Scholar] [CrossRef]
  42. Dunlap, R.E.; Jones, R.E. Environmental Concern: Conceptual and Measurement Issues. Handb. Environ. Sociol. 2002, 3, 482–524. [Google Scholar]
  43. D‘Souza, C.; Taghian, M.; Lamb, P.; Peretiatko, R. Green decisions: Demographics and consumer understanding of environmental labels. Int. J. Consum. Stud. 2007, 31, 371–376. [Google Scholar] [CrossRef]
  44. Matić, M.; Puh, B. Consumers’ Purchase IntentionsTowards Natural Cosmetics. Ekon. Vjesn. /Econviews-Rev. Contemp. Bus. Entrep. Econ. Issues 2016, 29, 53–64. [Google Scholar]
  45. Ruiz, S.; Cuestas, P.; Arcas, N. Consumer Attitudes Towards Ecological Fruit and Vegetables in Spain. A Segmentation Approach. Acta Hortic. 2001, 681–686. [Google Scholar] [CrossRef]
  46. Mainieri, T.; Barnett, E.G.; Valdero, T.R.; Unipan, J.B.; Oskamp, S. Green Buying: The Influence of Environmental Concern on Consumer Behavior. J. Soc. Psychol. 1997, 137, 189–204. [Google Scholar] [CrossRef]
  47. Zahid, M.M.; Ali, B.; Ahmad, M.S.; Thurasamy, R.; Amin, N. Factors Affecting Purchase Intention and Social Media Publicity of Green Products: The Mediating Role of Concern for Consequences. Corp. Soc. Responsib. Environ. Manag. 2018, 25, 225–236. [Google Scholar] [CrossRef]
  48. Malhotra, Y. Measuring Knowledge Assets of a Nation: Knowledge Systems for Development. In Invited Research Paper Sponsored by the United Nations Department of Economic and Social Affairs; Keynote Presentation at the Ad Hoc Group of Experts Meeting at the United Nations Headquarters: New York, NY, USA, 2003; pp. 4–5. [Google Scholar]
  49. Magnusson, M.K.; Arvola, A.; Hursti, U.K.K.; Åberg, L.; Sjödén, P.O. Attitudes towards organic foods among Swedish consumers. Br. Food J. 2001, 103, 209–227. [Google Scholar] [CrossRef]
  50. Sadiq, M.; Adil, M.; Paul, J. An innovation resistance theory perspective on purchase of eco-friendly cosmetics. J. Retail. Consum. Serv. 2021, 59, 102369. [Google Scholar] [CrossRef]
  51. Michaelidou, N.; Hassan, L.M. The role of health consciousness, food safety concern and ethical identity on attitudes and intentions towards organic food. Int. J. Consum. Stud. 2008, 32, 163–170. [Google Scholar] [CrossRef]
  52. Lin, H.-F. Predicting consumer intentions to shop online: An empirical test of competing theories. Electron. Commer. Res. Appl. 2007, 6, 433–442. [Google Scholar] [CrossRef]
  53. Hair, J.F., Jr.; Sarstedt, M.; Hopkins, L.; G. Kuppelwieser, V. Partial least squares structural equation modeling (PLS-SEM). Eur. Bus. Rev. 2014, 26, 106–121. [Google Scholar] [CrossRef]
  54. Fornell, C.; Larcker, D.F. Structural equation models with unobservable variables and measurement error: Algebra and statistics. J. Mark. Res. 1981, 18, 382–388. [Google Scholar] [CrossRef]
  55. Bagozzi, R.P.; Yi, Y. Specification, evaluation, and interpretation of structural equation models. J. Acad. Mark. Sci. 2012, 40, 8–34. [Google Scholar] [CrossRef]
  56. Hair, J.F.; Black, W.C.; Babin, B.J.; Anderson, R.E. Multivariate Data Analysis, 8th ed.; Cengage: Andover, MA, USA, 2019. [Google Scholar]
Figure 1. Conceptual model.
Figure 1. Conceptual model.
Sustainability 14 10399 g001
Figure 2. Structural model.
Figure 2. Structural model.
Sustainability 14 10399 g002
Figure 3. Comparison of means recorded for factors, based on gender.
Figure 3. Comparison of means recorded for factors, based on gender.
Sustainability 14 10399 g003
Figure 4. Means of factors across age groups.
Figure 4. Means of factors across age groups.
Sustainability 14 10399 g004
Figure 5. Comparison of means recorded for factors among different income groups.
Figure 5. Comparison of means recorded for factors among different income groups.
Sustainability 14 10399 g005
Figure 6. Comparison of means recorded for factors among different educational backgrounds.
Figure 6. Comparison of means recorded for factors among different educational backgrounds.
Sustainability 14 10399 g006
Table 1. Sample characteristics: education and age group.
Table 1. Sample characteristics: education and age group.
Education/Age Group18–2526–3031–3536–4041–4546–5051–5556+Total
Elementary School (up to 9th grade)1022344016
High School5474337740
Bachelor’s Degree2283651092386
Master’s or PhD21911912961188
Total4921232123262641230
Table 2. Reliability, average variance extracted, and correlations.
Table 2. Reliability, average variance extracted, and correlations.
FactorsCRAVE(1)(2)(3)(4)(5)(6)
Openness to change (1)0.8270.5490.741
Conservation (2)0.7650.4510.0770.672
Attitude toward cannabis-based skincare
cosmetics (3)
0.9460.8550.314−0.1480.925
Attitude toward use in industry (4)0.9610.8910.213−0.0140.6330.944
Intention to purchase cannabis-based skincare cosmetics (5)0.9640.820.221−0.0940.5860.5780.905
Environmental awareness (6)0.890.6730,067−0.2210,0590.1450.1970.820
Table 3. Tested structural relations.
Table 3. Tested structural relations.
Endogenous Factors Exogenous FactorsFactor LoadingsStandard ErrorspStandard Factor
Loadings
Attitude cosmeticsOpenness to change0.3530.0770.0000.327
Attitude cosmeticsEnvironmental awareness−0.0010.0850.991−0.001
Attitude cosmeticsConservation−0.1400.0600.020−0.173
Attitude industryAttitude cosmetics0.6590.0610.0000.644
Attitude industryEnvironmental awareness0.1710.0720.0170.132
Attitude industryConservation0.0910.0510.0740.111
Attitude industryOpenness to change−0.0080.0660.908−0.007
Intent. purchaseOpenness to change0.0550.1030.5930.031
Intent. purchaseConservation−0.0150.0810.856−0.011
Intent. purchaseAttitude industry0.5270.1140.0000.323
Intent. purchaseAttitude cosmetics0.6050.1230.0000.363
Intent. purchaseEnvironmental awareness0.2610.1150.0230.124
Notes. Attitude cosmetics = Attitude toward cannabis-based skincare cosmetics; Attitude industry = Attitude toward cannabis use in the skincare cosmetics industry; Intent. Purchase = Intention to purchase cannabis-based skincare cosmetics.
Publisher’s Note: MDPI stays neutral with regard to jurisdictional claims in published maps and institutional affiliations.

Share and Cite

MDPI and ACS Style

Ribeiro, N.G.; Añaña, E.S.; Barbosa, B. The Influence of Human Values, Environmental Awareness, and Attitudes on the Intention to Purchase Cannabis-Based Skincare Cosmetics. Sustainability 2022, 14, 10399. https://doi.org/10.3390/su141610399

AMA Style

Ribeiro NG, Añaña ES, Barbosa B. The Influence of Human Values, Environmental Awareness, and Attitudes on the Intention to Purchase Cannabis-Based Skincare Cosmetics. Sustainability. 2022; 14(16):10399. https://doi.org/10.3390/su141610399

Chicago/Turabian Style

Ribeiro, Najla Gonzaga, Edar Silva Añaña, and Belem Barbosa. 2022. "The Influence of Human Values, Environmental Awareness, and Attitudes on the Intention to Purchase Cannabis-Based Skincare Cosmetics" Sustainability 14, no. 16: 10399. https://doi.org/10.3390/su141610399

APA Style

Ribeiro, N. G., Añaña, E. S., & Barbosa, B. (2022). The Influence of Human Values, Environmental Awareness, and Attitudes on the Intention to Purchase Cannabis-Based Skincare Cosmetics. Sustainability, 14(16), 10399. https://doi.org/10.3390/su141610399

Note that from the first issue of 2016, this journal uses article numbers instead of page numbers. See further details here.

Article Metrics

Back to TopTop