Next Article in Journal
The Role of Digital-Media-Based Pedagogical Aids in Elementary Entomology: An Innovative and Sustainable Approach
Previous Article in Journal
Community Engagement via Mural Art to Foster a Sustainable Urban Environment
 
 
Font Type:
Arial Georgia Verdana
Font Size:
Aa Aa Aa
Line Spacing:
Column Width:
Background:
Article

Network-Based Research on Organizational Resilience in Wuhan Thunder God Mountain Hospital Project during the COVID-19 Pandemic

School of Civil Engineering, Wuhan University, Wuhan 430072, China
*
Author to whom correspondence should be addressed.
Sustainability 2022, 14(16), 10064; https://doi.org/10.3390/su141610064
Submission received: 19 July 2022 / Revised: 10 August 2022 / Accepted: 11 August 2022 / Published: 14 August 2022

Abstract

During the rapid outbreak of the COVID-19 epidemic, the construction of the Thunder God Mountain Hospital (TGMH) in a harsh environment significantly lowered the burden of medical assistance in Wuhan, demonstrating the significance of organizational resilience in construction projects to handle harsh environments. This paper aims to explore the impact of organizational collaboration patterns on organizational resilience in construction projects and to outline the lessons that can be gained for similar projects. Firstly, an extensive literature review was conducted to determine organizational resilience indicators and corresponding complex network parameters, followed by a content analysis approach to identify the organizations involved and their collaboration behaviors. Secondly, the obtained organizations and collaboration data were used to construct an organization collaboration network for the TGMH project. The results of the complex network analysis show the following as critical factors affecting organizational resilience: (1) the one core multi-center organizational collaboration structure; (2) the small group relationships among organizations; and (3) assortative ties between organizations with diverse backgrounds. This study contributes to providing a feasible research framework for assessing organizational resilience from the perspective of organizational collaboration and practical suggestions for other construction projects to improve organizational resilience when faced with large public emergencies.

1. Introduction

In early 2020, an outbreak of COVID-19 occurred in Wuhan, China, which was highly transmissible and led to a surge in the number of infections in the city within a short period of time, placing unprecedented, concentrated pressure on medical institutions [1]. For the purpose of relieving pressure on medical institutions and restricting the spread of the epidemic, the Wuhan Epidemic Prevention and Control Command decided to build the TGMH to treat critically ill patients based on the experience gained during the fight against SARS in 2003 [2]. In view of the severe epidemic situation, there have been numerous obstacles to the construction of the TGMH project, including an unfavorable construction environment, a shortage of construction personnel, and difficulties in controlling pollution [3]. In spite of these difficulties, the construction process of the TGMH project was completed in just 12 days in accordance with all epidemic prevention standards, contributing greatly to Wuhan’s victory in the “anti-epidemic battle” [4]. Consequently, the construction experience of the TGMH project has also led scholars to pay attention to its organizational resilience capability to resist shocks and complete construction tasks in crisis situations [5].
The concept of “organizational resilience” can be viewed as an extension of the concept of resilience in the field of organizational management [6]. The term “resilience” was originally defined in the field of physics as the ability of an object to maintain its basic form and function, even in the face of external force, or to quickly recover from the impact of external force [7]. Later, this concept was applied to the field of organizational management to describe an organization’s ability to react to and recover from negative shocks, which is of great significance for the sustainable development of organizations [8]. In view of this, a number of scholars have investigated the influencing factors and effects of organizational resilience in an effort to contribute to the cultivation and development of organizational resilience in the current social environment [9,10]. In the majority of current studies, organizational resilience is considered to be an integrated function of the knowledge, skills, and abilities of individuals in an organization, including cognitive, affective, and behavioral dimensions [11,12]. As an important component of organizational resilience, individual adaptation to the environment can be strengthened by employees strengthening their own learning capabilities [13]. As an example, specified human resource management practices, which are designed to encourage staff to recognize crises and respond appropriately and efficiently to those crises, are suggested as one method to improve organizational resilience [14]. However, research on this dimension of organizational resilience primarily explores how intrinsic behaviors and practices affect organizational resilience from a narrow perspective, neglecting the involvement of other organizations and the connections between them [15]. As a result of this limited perspective, it may be difficult to pinpoint those factors that have a significant effect on the formation of organizational resilience [16]. In this regard, some scholars have also explored the impact of factors such as the degree of linkages among organizations and organizational collaboration patterns on organizational resilience [6,17,18]. Almost all existing research has been focused on developing macro-frameworks and qualitative descriptions [19]. Although some aspects of organizational resilience are mentioned, the relationship between organizations lacks quantitative and clearly defined descriptions, and the relationship between organizational resilience and organizational collaboration behaviors is poorly understood. Additionally, the majority of these studies are theoretical analyses that offer little support for specific practical applications [20,21]. In order to clarify the cultivation mechanism of organizational resilience and its development path, in-depth and systematic empirical tests should be conducted with actual engineering cases in order to extend research perspectives on the influencing factors and effects of organizational resilience in adversity situations.
It is expected that the experience gained in the construction process of the TGMH project will provide valuable guidance for other countries and regions in the fight against the COVID-19 pandemic. The organizational collaboration pattern involved in the construction of this project may serve as an inspiration for other similar emergency projects to enhance organizational resilience. The objectives of this study are summarized as follows: (1) identify the various participants and their relationships in the construction process of the TGMH project, and characterize how the organizations collaborate with each other during the construction process; (2) develop a multidimensional and comprehensive organizational resilience index system that would be compatible with the TGMH project on the basis of the existing research on organizational resilience; (3) analyze organizational resilience based on organizational collaboration patterns through the results of relevant complex network parameters and the multidimensional organizational resilience evaluation index system, and develop strategies for enhancing organizational resilience.
In order to achieve the above objectives, the rest of the paper is organized as follows. The Section 2 documents the existing literature on topics related to organizational resilience and complex networks in order to spot research gaps. The Section 3 introduces the paper’s framework and outlines which methods will be employed for analyzing organizational resilience. The Section 5 focuses on creating an organizational collaboration network model for the TGMH project and analyzing relevant network parameters. Based on the organizational resilience indicator system, Section 6 conducts an analysis of the factors influencing organizational resilience and presents a set of possible suggestions. In the Section 7, the findings of this study are summarized, and the contributions are discussed.

2. Literature Review

Regarded as the core of construction project management, organizations in construction projects are supposed to undertake a specific project task, the ability of which to function efficiently will have a significant impact on the project objectives, such as safety, quality and schedule [22]. Organization resilience is considered to be the ability to cope with and adapt to external changes throughout the project’s life cycle, playing a key role in ensuring the achievement of construction objectives in the event of emergency [23]. Hence, it is urgent to achieve a better framework for analyzing and assessing organizational resilience for construction projects faced with emergency situations. An extensive literature review was conducted to the determine research gaps in the relevant papers.

2.1. Research Status of Organizational Resilience

Organizational resilience, which originates from the complex system theories, describes the ability of organizations to avoid failure and losses, as well as to respond effectively after these have occurred [24]. It is a kind of multifaceted organizational capability that is embedded in external social relations and internal member relations, which are closely related to the types of relationships between organizations, relationship patterns, and the organization’s status [25,26]. Positive social relationships between organizations can contribute to the efficient exchange of resources and minimize negative losses due to miscommunication within the process so that the agreed benefits are realized [27,28]. Furthermore, informal relationships between organizations have been found to exist as well. For example, a positive experience of collaboration can result in high levels of trust, which in turn helps to facilitate the efficiency of resource allocation and risk-sharing [29,30].
Assessment of organizational resilience lays the foundation for further research on defining organizational goals and optimizing organizational resilience [31]. Therefore, scholars have proposed a wide range of effective methods to measure organizational resilience objectively and accurately, which can be divided into two main types, namely qualitative and quantitative [32]. Existing qualitative methods of measuring organizational resilience mainly developed certain indicators which can represent different dimensions of organizational resilience and conducted the analysis with different methods [23]. For instance, combined with a measurement model of “Relative global resilience” (ROR) a series of semi-structured interviews were conducted to explore the level of organizational resilience with fifteen organizational resilience indicators [33]. Based on the resilience analysis grid, the level of organizational resilience was measured from three dimensions, including cognitive, behavioral and contextual resilience [34]. Though these models and indicators can roughly provide a comprehensive and systematic estimation of organizational resilience, they are weak for explaining the underlying influencing factors of organizational resilience. As a consequence, quantitative methods are needed, which has led to a rich body of literature. There have been many attempts to create functional models to assess the level of organizational resilience in diverse systems. A belief function model was built to measure the changes of the preset organizational resilience indicators after supply chain risks occurred to measure organizational resilience level [35]. Based on that, another functional model considering both demand satisfaction and cost has been used to investigate the changes of relevant indicators under shock to measure organizational resilience [36]. In addition, graph-based research usually abstracts the units and connections in the network into nodes and edges and proposes a formula for measuring network resilience [37].
It can be seen that purely mathematical methods can provide quantitative analysis results of organizational resilience, but the limited conditions and computational procedures applied will make it a challenging process to perform in a variety of situations [38]. More importantly, these methods are also weak in analyzing how organizations collaborate in complex systems, which have been shown to be an important feature of complex systems [39]. The case of the TGMH project selected for this paper is a complex adaptive system where additional attributes can be generated through the interconnections between elements. Clearly, inter-organizational collaboration in the TGMH project may be an important aspect of organizational resilience. Therefore, the complex network approach is more applicable than these approaches to model the organizational network of the TGMH project. This method tends to address the linkages between all participating units and is superior for exploring the level of organizational resilience of projects at the organizational collaboration level, which will make an important theoretical contribution to the study of organizational resilience. Moreover, by combining network parameters and organizational resilience indicators, the scope of research on complex networks in the field of engineering projects is expanded.

2.2. Application of Complex Network

A complex network is a theoretical approach that combines integrity, randomness, complexity, and dynamics, which can reveal the overall functional and evolutionary characteristics of complex systems through connection behavior between the topology and nodes of the network [40]. Any complex system containing a large number of constituent units (or subsystems) can be considered a complex network when the constituent units are abstracted into nodes and the collaboration behaviors between the units are abstracted into edges [41]. In time and space, the analysis of network parameters, connection mechanisms, and orientations may reveal features of complex systems that are not instantly evident [42].
Related research has been extensively applied in the modeling and resilience evaluation of topological networks in ecological systems, safety systems, transportation networks, and social networks [43,44,45,46], mainly to establish a relationship between the network topology and resilience in the networks [47,48]. Network features, such as the average path length, clustering coefficient, and size of the largest connected component, were analyzed with the resilience characteristics in the supply chain network [49,50]. From the view of the social capital of stakeholders, a network made up of community stakeholders and the relationships among them was constructed to analyze community resilience, which can be evaluated from multiple dimensions, such as redundancy, robustness, and resourcefulness [51]. In the meantime, with the deepening of complex network applications, dynamic analysis of resilience can be conducted by adopting strategies, such as node-based random failure and targeted attacks [52,53].
Thus, abundant resilience evaluation models and indicators make it possible for complex network theory to be used in the organizational resilience research of the construction industry [12,54]. However, only a few studies have analyzed these features in the context of construction projects. Existing network-based research on the resilience of construction projects is often based on a certain type of unit in the project which is too limited to express the complexity of organizational collaboration behaviors. The diversity of organizations and corresponding relations in the construction project to the project has been neglected, which would result in an inadequate analysis of organizational resilience [55]. Meanwhile, existing theoretical research is dominant while discussions combined with the actual engineering cases only occupy a small part. Therefore, the practical significance of the hypothetical results remains to be verified.

3. Methodology

The logical framework of the paper is illustrated in Figure 1, including three core parts.
In the first part, existing literature with an emphasis on organizational resilience has been compiled to acquire preliminary indicators of organizational resilience. Then, a similar literature search process was conducted with the focus of the complex network parameters corresponding to the organizational resilience indicators. The focus group method is employed to screen the repetitive and fuzzy indicators. Consequently, rapidity, diversity, clustering, and assortativeness, along with their corresponding network metrics, are identified as the final organization resilience indicators in this step. The multi-dimensional evaluation system of organizational resilience has been determined in the part.
In the second part, the paper adopts the brainstorming method to resolve the principles of recording organizations and their collaboration behaviors firstly. News reports relevant to the construction of the TGMH project are collected through content analysis to obtain the coded organization list and quantified organization collaboration information in the following. Software NET-miner6.0 has then been utilized to establish the organizational collaboration network of the TGMH project, which not only realizes the visualization of organizational collaboration but also provides calculation results of related network parameters. Subsequently, the paper focuses on the analysis of global characteristic parameters and local characteristic parameters of the TGMH project organization collaboration model.
In the last step, the results of parameter analysis are analyzed with the multidimensional evaluation system of organizational resilience established to reveal the organizational resilience mechanism of the TGMH project. Then, the advantages and disadvantages of the network model and the multi-dimensional evaluation system of organizational resilience constructed in this paper are also discussed. Accordingly, measures on how to improve organizational resilience in similar construction projects under emergency situations have been proposed.

4. Developing the Organizational Resilience Indicator System

4.1. Steps of Collecting Indicators

In this paper, the process of determining the organizational resilience indicator system using the literature method is accomplished in three major steps.
In the first phase, we identified the literature search databases, including Web of Science, Springer, Elsevier SD, and Wiley, then determined the literature search criteria, where the search terms (organization and resilience) were set in the “Topic” box covering title, abstract, and keywords, and the publication time range was set from 2011 through 2021. As part of the initial screening process, a large number of irrelevant articles were excluded through the title and abstract screening for reduced review workload. A snowball search was then conducted to identify all the articles to be analyzed by collecting references from the articles first screened. Following the ranking of all organizational resilience indicators according to their frequency of occurrence, six indicators with a frequency of at least five times were identified, including rapidity, diversity, assortativeness, clustering, redundancy, and flexibility.
The second phase began with selecting the same literature search databases as the first phase; then, we selected “network analysis” and six indicators under the “subject” box and conducted six independent searches. All other search conditions and preliminary screening were the same as in the first step so that all articles using network analysis to measure organizational resilience indicators were identified. By analyzing the frequency of all organizational resilience indicators, complex network metrics with at least five occurrences were identified.
In the third phase, eight experts with extensive experience in construction projects and scholars with conducted extensive research in organizational resilience were invited to take part in a discussion in order to provide a more scientific and reliable indicator system. They are from Wuhan Urban Development Bureau, China Construction Bureau, China Construction Bureau, Wuhan Real Estate Group, Central South Design Institute, Wuhan University of Technology, Huazhong University of Science and Technology, and Wuhan University. Having identified the time and place of the discussion with the experts, the experts engaged in a free discussion on which indicators should be invoked as indicators of organizational resilience, which was recorded by the moderator. The significance of each indicator collected earlier has been discussed, as well as its interpretation in terms of organizational resilience. It was determined that some indicators had the same meaning for different reasons for assessing organizational resilience, and therefore several of these were recommended to be eliminated or combined. More than half of the experts identified redundancy and diversity, as well as flexibility and rapidity, as indicators that have similar meanings. After a vote, rapidity, diversity, clustering, and assortativeness were identified as critical indicators of organizational resilience. Table 1 will present statistics derived from the systematic literature review of organizational resilience indicators as well as pertinent complex network metrics Then, the interpretation of these indicators for organizational resilience indicators and the meaning of the corresponding complex network metrics will be discussed.

4.2. Interpretations of Organizational Resilience Indicator System

(1)
Network metrics for characterizing rapidity
The rapidity of organizational systems, comprising the entire network and its nodes, is an essential measure of factor transport efficiency. Due to the increased speed of transport, organizations will be able to recover from negative shocks more rapidly. The rapidity of a network can be determined by its average path length, and the rapidity of its nodes by their betweenness and closeness centrality. A path in a complex network is composed of edges between nodes and neighbors, and the number of edges from node a to node b is referred to as the “path length” [69]. The average path length of the network is defined as the average of the paths linking any two nodes in the network. A smaller value for the average path length would indicate a more compact and concentrated network, in which the nodes are more likely to incorporate and become rapidly connected. The concept of node betweenness centrality was introduced to describe the sum of the number of shortest paths going through a node for all pairs of nodes in a network [70]. “Node closeness centrality” is a concept developed later based on the “closeness” of each node, namely the distance between that node and the other nodes [71]. The degree of node betweenness centrality describes why a node occupies its current position in a network from the view of nodes receiving, delivering, processing, and even coordinating resource and information flows. The node closeness centrality value quantifies the node centrality in terms of its closeness to other nodes. The greater the value of this parameter, the simpler it is for the node to build direct or indirect linkages with other nodes.
(2)
Network metrics for characterizing diversity
Diversity refers to the ability of an organization’s interactive system to continue functioning after a partial failure caused by a shock or internal conflict. As diversity in the system increases, there are more pathways for elemental flow and sharing of external shock within the organizational system and thus a more resilient entity [40,72,73,74]. A measure of this characteristic is the average number of independent paths, which is defined as the sum of the number of independent paths between all node pairs in the network [69]. This metric determines how sensitive nodes are to the performance of shared links. When external shocks induce partial destruction of linked edges, yet there are still alternative paths providing connections between nodes, the aggregate network is more likely to remain connected as the value of this parameter rises. Consequently, the average number of independent paths within the network is used in this paper as a measure of the diversity of the second of the organizational resilience indicators, with the following analytical steps. Firstly, a node and its connected edges are removed from the network. In a second step, the difference between the average number of independent paths in the original and current networks is calculated. In a third step, the size of the difference among all nodes is compared to determine the contribution of each node to diversity.
(3)
Network metrics for characterizing clustering
Clustering refers to the degree of density of the organizational interaction system, including both global and local clustering. A network with a higher overall clustering of nodes tends to have stronger ties among organizations, more trust between them, and greater organizational resilience. However, the phenomenon of excessive node clustering may easily lead to localized grouping, structural closure, network stiffness, and therefore diminish organizational resilience. The node clustering coefficient measures the local grouping of nodes in a network, while the global network clustering coefficient measures the overall grouping of a complex network [75]. The clustering coefficient of a node is defined as the ratio of the actual number of edges between key neighbor nodes to the total number of possible edges, whereas the global clustering coefficient of a network is the average of the clustering coefficients of all nodes. The node clustering coefficient quantifies the degree of clustering among all nearby nodes of a node and represents the probability that any two neighboring nodes of a node also share contiguous edges. Obtaining a high value for this metric indicates that the node has a greater capacity for uniting or leading its neighbors. However, it differs from node closeness centrality in that it assesses a node’s closeness to its neighbors, as opposed to all other nodes [76]. According to the global clustering coefficient, the vast majority of complex networks in the real world are not completely random but involve some “clustering of objects and clustering of people”.
(4)
Network metrics for characterizing assortativeness
Assortativeness is an indicator for measuring whether similar organizations tend to associate with one another. The lower the assortativeness, the less likely organizations are to form ties across hierarchy, cultures, and economic background differences. Decreasing the assortativeness of organizations enhances the overall synergy of the organizational interaction system, and thereby increases the organization’s resilience [73,74,77]. Due to the fact that degrees are correlated in the degree distribution of a real-world complex network rather than being uncorrelated (unless it is a network that is completely random), degree correlation is an important statistical feature of a network, which can be also used to describe the tendency of nodes in a network to prefer to connect with nodes that have similar characteristics to themselves. Network visualization software NET-miner6.0 refers to the metric describing this property as “assortativeness metric”. In a degree correlated network, when the nodes with large degrees tend to connect the nodes with larger degrees in general, it is obvious that the degree distribution is positively correlated. As described above, the network is assortative and its assortativeness metric is more than zero. On the other hand, a degree negatively correlated network will have disassortativeness characteristics and an assortativeness value of zero.

5. Establishing the Organization Collaboration Network of the TGMH Project

5.1. Content Analysis for Identifying Organizations and Their Collaborations

From the news coverage generated during the TGMH project, the content analysis method was chosen to obtain the organization and collaboration information of the TGMH project. On the one hand, the project has received plenty of media coverage during its construction, resulting in a large number of articles about its construction due to the specific nature. On the other hand, the immediacy of news coverage in this primal exploratory research can provide valuable implications for objective and accurate insights into this research given the lack of previous efforts in exploring this project. In general, news coverage has been widely regarded as providing constructive, realistic, and credible information about current events [78]. Analysis of them can provide a comprehensive understanding of the overall situation and even lead to the discovery of the hidden story. Content analysis of news reports is one of the most systematic and objective methods for identifying relationships between covered objects or events in the surrounding environment, by which 100 papers were consulted to explore the influencing factors affecting safety in construction projects [79] and the media coverage of climate change at the national and regional levels in Russia during 2017–2018 was analyzed to identify the level of public demand for policy action [80]. Additional methods of research, such as questionnaires and interviews, have certain limitations in the context of this case. In terms of the questionnaire method, the diversity and large number of complex construction organizations that participated in the construction of TGMH project contributed to the difficulty of designing the questionnaire, which resulted in less credible responses from respondents. Such factors can have a negative effect on the validity of the research findings and conclusions. The interview methodology has several limitations, including the difficulty of interviewing a sufficient number of construction organizations and the potential omission of some less significant organizations, resulting in an inadequate and unrepresentative sample size [81]. As an additional concern, relying on personal recollections or assumptions for measuring is likely to cause the detachment from reality and bias that can occur through the interview method [82]. Accordingly, the content analysis method was implemented to obtain data related to the organization and its collaboration in order to obtain a realistic and systematic description of the organization’s activities. Three key steps are involved in the implementation process.
(1)
Selection of samples for analysis
The sample selected for analysis in this paper is derived from all the information on the construction of the project found on the official websites of all the key participants of the TGMH project, such as the third bureau of CSCEC, as well as authoritative media, such as People’s Daily, with a total of more than 900 relevant news texts. The names and links of each website are listed in Appendix A. The time frame for the release of this information began on 25 January 2020 (when construction began on the TGMH project) and ends on 15 October 2021.
(2)
Coding of organizations and their collaboration behaviors
As part of the text analysis process, text code books must be comprehensive but not complex, extensive but not general, and specific, but not excessively detailed [83]. Accordingly, the brainstorming method is utilized in order to address the topic of organizational classification criteria and principles of identifying organizational collaboration behaviors. Three steps are involved in brainstorming: first, the moderator proposes a central topic for discussion; then, each expert engages in a free discussion on the topic and documents the discussion; and finally, the experts’ discussions are summarized, and the required results are determined. A total of seven experts from various work sectors with direct relevance to the case participated in the process, including government agencies, such as the urban-rural development bureau of Wuhan; construction units, such as the third bureau of CSCEC (the main construction unit of the TGMH project); and design units, such as the Central China municipal engineering design research Institute (the main design unit of the TGMH project). Three steps were applied in the brainstorming process. Firstly, the moderator proposed the principal topic for discussion, followed by each expert starting a free discussion on the topic and documenting the discussion process, and finally, the results of the experts’ discussions were summarized. This discussion identified the functional characteristics of relevant organizations as the classification criteria, where each building organization category consists of the related building organizations. In addition, the frequency of collaboration between the organizations was recorded for statistical purposes. Following the development of the code book, the coders manually extracted, analyzed, and recorded the building organizations and their collaboration, and eventually achieved the organizational results shown in the table below, while the organization collaboration data are attached in the Appendix B.
This is an illustrative example of the content analysis approach in this study, an article published on 24 February 2020, in the Xinhua News Agency client titled “The “Chinese Power” Behind the construction of the TGMH project”. Firstly, the construction of the TGMH project was completed jointly by the third bureau of CSCEC and the eighth bureau of CSCEC, and the electrical circuits and some medical containers were installed by the eighth bureau of CSCEC as part of its construction. The statement above can highlight the two main construction units involved in the construction of the TGMH project and can also indicate the close relationship of collaboration between these two construction units.
(3)
Reliability test
To verify the reliability of the data collected and recorded, this paper randomly selected 15% of the study sample to verify the quality of the data. Each coder analyzed and recorded building organization information from these selected samples, and then compared their results with the original researchers’ codes. Test results showed that the inter-coder agreement was 89.2%, which was in compliance with the reliability test criteria.

5.2. The Visualization of Organization Collaboration Network Model

On the basis of the information collected through the content analysis method in the previous section, this paper imports data concerning organization nodes (listed in Figure 2) and their collaborations with each other into the software NET-miner6.0 to create the network of the TGMH project, as shown in Figure 3 below. The network consists of 44 organization nodes which refer to the different organizational units, including construction units, design units, and government agencies involved in this construction project.

5.3. Parameter Analysis and Results

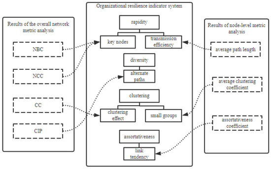
In order to gain a deeper understanding of the collaboration behaviors among various organizations, this section analyzes the metrics of the organizational network of the TGMH project at two levels—the overall network and individual nodes. From a macro-scale to a micro-scale, the linkage analysis offers a new insight into the collaboration behaviors between the various building organizations in the TGMH project, which, in turn, provides new insight into organizational resilience of the TGMH project. The complex network parameters involved and their relevance with the organizational resilience indicators are shown in Figure 4.

5.3.1. Results of the Overall Network Metrics Analysis

The average path length of the network was 1.851, which meant that the average distance between any node pair with a direct or indirect pointing relationship did not exceed 2, indicating that there was no more than one transit “bridge” node on average between two nodes with direct or indirect connections. The shorter average path length reflected the higher network transmission speed, lower node interoperability cost, and wider node reachability, which facilitated the establishment of complementary connections and collaboration behaviors among the participating units mainly for personnel mobility, technology diffusion, and information transfer.
An average clustering coefficient of 0.609 suggested that the overall clustering effect of the network is more obvious, with fewer edge nodes in the network and a tendency for most nodes to coalesce into small trust and cooperation groups. Additionally, a larger average clustering coefficient also meant that information and resources are spread more effectively, boosting network capacity and resilience.
The network’s assortativeness coefficient was −0.293, which demonstrated the degree of collaboration between nodes of similar degree in the network. Given to the network’s negative congruency measure, nodes preferred to collaborate with nodes with larger degree differences, indicating network heterogeneity. The TGMH project’s core construction organization nodes engaged with companies of comparable size and scope as well as marginalized groups that varied from themselves. These marginalized groups might benefit from direct connection with the main group.

5.3.2. Results of Node-Level Metric Analysis

(1)
Node centrality analysis
Closeness centrality values of all the nodes in this network were aggregated and ranked from largest to smallest, and the top ten nodes in terms of metric values are shown in the left half of Table 2. Node C1 represented the organization with the largest value of closeness centrality, which indicated that, when compared with the other organizations in this project, the third bureau of CSCEC maintained the strongest connection to all the others. In the diagram of the network topology, it was shown as being closer to other nodes than any other node, while in the actual collaboration system, it appeared to reflect its effort to establish direct links with other organizations. Considering that node closeness centrality combined all the path lengths associated with a node into a single metric measure and path lengths were negatively correlated with transmission speed, node C1 was generally expected to take the central position in resources input and output. The closeness centrality values of nodes G2, G4, G1, and A were only second to node C1, implying that the construction headquarters of the TGMH project urban-rural development bureau of Wuhan, WHPPC, and HCLA also significantly contributed to the integrated planning and allocation of resources. The network had a structural feature called “one core with many sub cores,”, which made it easier for key nodes to connect, reduced the pressure and workload of the most important organizations in response to external contingencies, and thus reduced the risk of the system collapsing. It implied the significance of good internal information transmission of the organizational collaboration system to maintain its own resilience. This structure lessened the risk of systemic collapse, reflecting the value of effective internal transmission of the organizational collaboration system to sustain its own resilience.
Results of the betweenness centrality values of each node are summarized and listed in Table 2 in descending order. As opposed to closeness centrality, which measured the speed of communication between two nodes, betweenness centrality measures the number of resources or information transmitted through each node. Results of metric calculations indicated that the third bureau of CSCEC only contacted efficiently with other organizations but also acted as a mediator, allowing various organizations to establish indirect links. A similar pattern was observed in the ranking results of closeness centrality values; betweenness centrality values of nodes G1, G4, and G2 also ranked in the top five, thus confirming that the two government departments and the hospital’s project leadership played a crucial role in resource control and integration. Moreover, the high betweenness centrality rating of node T reflected the efficiency of logistics and transportation businesses in timely distribution and circulation of goods.
(2)
Node clustering analysis
Table 2 presented the node clustering coefficients in order from the largest to the smallest values, with only the top ten nodes listed due to space limitations. The clustering coefficients of nodes (C7, C5, C8, and C6), ranging between 0.8182 and 0.8451, were significantly higher than those of the other nodes, suggesting that all the organizations with contacts to the four organizations were in more frequent contact. The network analysis revealed that these nodes are all construction units. The clustering coefficients of nodes P2, P3, P4, P6, P7, and P1 were relatively close, ranging between 0.762821 and 0.790441, indicating that multiple suppliers, such as lighting, electricians, and water supply and drainage engineers, were cooperating to complete the construction task quickly and efficiently. Based on the perspective of organizational resilience, the network tended to flatten network connections and the connection paths were heterogeneous and diversified, which enhanced the efficiency of information exchange and technical exchange and thus facilitated the completion of the TGMH project in such a short period.
(3)
Node diversity analysis
The ten nodes that resulted in the greatest values of network diversity after failure are listed from largest to smallest in Table 2. In general, construction organizations that had a significant impact on the project’s organizational resilience can be categorized into three groups, namely government departments, large construction units, and relevant associations. Among them, Wuhan Headquarters for Pandemic Prevention and Control (WHPCC) was the node that had the most impact on the diversity of the network. When it failed, the average number of independent paths in the network decreased from 46.4498 to 26.861. The dramatic loss of collaboration paths in the network was highly likely to contribute to network inefficiency and even functional paralysis. Beyond completing the primary construction work of the TGMH project, HFIC helped coordinate and organize activities for upstream and downstream enterprises in order to expedite materials transfers. Associations, such as the provincial federation of commerce and industry, utilized their functional advantages in the project construction process, soliciting and directing various construction organizations to participate in the project construction process, thereby resulting in a great influence on network diversity.

6. Discussion and Suggestions

The parametric analysis of the organization collaboration network presents an overall and precise description of the collaboration behaviors throughout the construction period, thereby providing a reliable research basis for the analysis and assessment of organizational resilience in the TGMH project. To investigate the influencing factors of organizational resilience, this section will discuss the relationship between the collaboration pattern and organization resilience indicators based on network analysis, the advantages of multidimensional organizational resilience indicator system and the organization collaboration model, as well as suggestions on enhancing organizational resilience for other construction projects faced with large public emergencies.

6.1. Organizational Resilience Analysis of the TGMH Project

Based on an analysis of the average path length and node centrality of the TGMH project, it can be observed that some key nodes play a substantial role in enhancing network rapidity properties. A previous study based on data from the National Quality Award-winning projects in the last decade concluded that when the average path of the collaborative network of the construction units in the project was shorter than about four organizational nodes, the project showed good connectivity characteristics, and the transmission path of the TGMH project required only two nodes, which meant that various construction resources could be integrated on a large scale through the transmission of fewer organizations [54]. In this regard, the construction headquarters of the TGMH project, associated government departments, such as the urban-rural development bureau of Wuhan, and construction units, such as the third bureau of CSCEC, played a significant role as intermediary units for all other participating units in the project to optimize resource distribution and transmission. Due to the fact that the majority of the participating units were temporarily deployed across the country during the initial development process, they lacked experience in cooperating with one another, and poor communication and coordination tended to result. By establishing a detailed construction program and schedule, the third bureau of CSCEC and other units were able to more efficiently integrate the project resources and enhance the efficiency of collaboration between various departments within a relatively short time period [64]. Researchers have further shown that an operational model in which key nodes coordinate resource allocation can increase project rapidity in cases of communication barriers among project participants [84,85]. However, this management model is not applicable to all types of construction projects. Critical nodes have played an important role in enhancing the rapidity of projects, but the importance of these nodes has been proven to diminish as project complexity increases [57]. As projects become more complex, it can become increasingly difficult for key nodes to allocate resources to multiple project organizations, which can result in wasted resources. In addition, complex organizational collaboration behaviors may result in a reduced speed of resource transfer and the efficiency of resource allocation in a project.
Second, combined with the results from the analysis of network diversity, it can be found that the nodes with a high impact on rapidity often overlap with those that have a high impact on diversity, and only very few nodes demonstrate a clear preference for either rapidity or diversity. The nodes with a high impact on diversity, for example, government departments and construction units, are not only highly centralized, but they also have a significant influence on the diversity of networks after they fail. A similar phenomenon has been observed in the transportation network, which showed that the length of intercity passenger paths and the number of branching paths are both frequently adversely affected during a disaster or crisis, resulting in a severe decline in network capacity [46]. Thus, this type of node is crucial to organizational resilience, both as a bridge for communication between other nodes and as a necessary node for maintaining diverse connections among nodes [26]. Thus, increasing the capacity of key nodes in the network to efficiently carry out the “bridge” functions is an important component of increasing organizational resilience of the TGMH project. However, due to the extreme concentration of resources and the tremendous information load, the performance of these nodes in a construction project can largely contribute to overall project performance. The failure of such units has a superimposed influence on the organizational resilience of the project [23]. Consequently, in a sense, this category of nodes may constitute the most significant source of project risk.
Additionally, the results of the overall clustering coefficients and the node clustering coefficients for the network of the TGMH project show that the project network exhibits a distinct small world characteristic, namely a shorter average path length and a larger clustering coefficient. As a result, the higher clustering coefficients primarily represent the difference between the TGMH project network and a random network, which implies that the probability of neighboring nodes being connected is considerably higher than that of non-neighboring nodes in the TGMH project network [50]. This type of network may be attributed to the presence of “shortcuts” between node connection, in other words, long edges created during random reconnection [86]. As noted in previous analyses, one of the distinctive features of the TGMH project is that nodes exhibiting similar business attributes and functions tend to connect with each other and form cliques [87]. This feature explains why “shortcut” connections exist among the participants of the TGMH project. A similar phenomenon was observed in collaborative networks of project organizations utilizing BIM technology in Hong Kong in the form of the “similarity effect” [88]. The reason for this phenomenon may be explained by the fact that project owners typically establish partnerships with consultants and prime contractors who share a similar organizational ownership styles and have experience with BIM. In contrast to the above statement, the cause for “shortcuts” can be explained by the reason that those project organizations seek to partner with organizations with prior experience in collaboration to reduce the level of collaboration uncertainty [27]. As a consequence, clustering is a long-term trend that results from participants seeking the most cost-effective and convenient geographical location for collaboration in the project [49]. As a result, projects with “clustering characteristics” facilitate the efficient integration of resources, increasing organizational resilience of the project. Additionally, structural rigidity of the project may arise due to excessive path dependence among nodes, creating a “screen door” to other nodes, thereby affecting the ability of the whole system to decentralize development, adaptation, and innovation. Furthermore, it was found that with the same node failure strategy, the failure rate of a node in a small group network with a high local clustering rate increased faster than that in a network without local collaboration behaviors [60].
Results of the assortativeness calculations suggest that the form of connectivity in the TGMH project is reflected in the tendency of participants to connect to nodes with different degree values [50]. As an example, the degree value of construction headquarters of the TGMH project is larger, while the degree value of the Central China municipal engineering design research institute is lower, indicating the existence of collaboration behaviors among nodes of different degrees in the network of the TGMH project, breaking the tendency of local grouping. A possible explanation for this phenomenon lies in the simultaneous, multi-site construction mode of the TGMH project. The various organizations of the TGMH project worked simultaneously on multiple parts of the construction site in order to maximize construction efficiency, which has enabled a greater level of collaboration among the types of organizations engaged in the project [89]. Findings from urban networks in which various pathways are built between large cities and small and medium-sized cities in order to promote connectivity between them and achieve a radial effect that promotes economic development and accessibility substantiate this explanation [63]. Such disassortative connection can be beneficial to network dynamics through complementary exchanges throughout the organization, greatly improving its resilience [46]. Furthermore, a study of the sandpile cascade model, the diffusion model of distress propagation (financial contagion), finds that disassortative networks have better reactions time and, therefore, are more resilient to the process of distress propagation [90]. By contrast, assortative networks tend to have multiple links between nodes of similar size, resulting in close links and ultimately closed structures, which significantly reduce communication [58]. As assortative networks are more prone to epidemic/failure, transmission targeted immunization programs will increase their resilience to systemic risks [62].

6.2. Improvement and Limitations

To investigate the factors influencing the organizational resilience of the TGMH project, a multidimensional organizational resilience assessment framework has been developed. It not only enriches the related studies of organizational resilience indicators, but also extends the measurement of organizational resilience by complex networks.
First, this paper proposes a comprehensive organizational resilience indicator system consisting of rapidity, diversity, clustering, and assortativeness, which are used to provide a static analysis of the organizational resilience of the project in regard to both the overall structure and the local structure of the network. Indicator diversity is used to describe the characteristics of its constituent nodes, in order to see how well the network responds to disruptions (such as node failures). This study provides a more comprehensive perspective when compared to an analysis solely in terms of both static and dynamic aspects [47]. Additionally, this study provides a more comprehensive overview of the types of entities that are associated with the construction of the TGMH project than the previous study, which concentrated on relationships between contractors and overlooked other types of stakeholders [55]. Furthermore, this paper expands the range of complex network metrics applicable to organizational resilience by examining the organizational resilience of the TGMH project from a holistic and a local perspective using seven parameters, such as network mean path, node centrality, and clustering coefficient. Instead, only four factors, such as network density, network size was used as a proxy to measure community resilience, resulting in a certain amount of incompleteness in the study [51].
Moreover, some limitations exist in this study. An initial point to mention is that this study focused on the analysis of organizational network construction and organizational resilience assessment of the TGMH project in a single time section, without further consideration of its evolution or specific characteristics, due to the lack of a comprehensive analysis of the dynamic mechanism. The evolutionary characteristics and mechanisms of organizational resilience of construction projects based on multiple time sections may be incorporated in the future into the research framework in order to provide more systematic information about these details. Another limitation of this study is linked to the extraction of edge data used to obtain the network model. This paper simplifies the extraction process to cope with the type of collaboration relationships between organizations, i.e., it ignores the differences in edge types, which should be combined with analysis of organizational collaboration behaviors in future studies. Thirdly, despite the fact that this study found synchronization between rapidity and diversity when considering node disruption simulation, little is known regarding the relationships between rapidity, diversity, clustering, and assortativeness. A negative impact on organizational resilience may result from antagonistic relationships between specified attributes. Conversely, if the characteristics are mutually reinforcing, they may contribute to the increased resilience of the organization. Therefore, future research might consider the relationship between these attributes.

6.3. Suggestions for Enhancing Organizational Resilience

In response to emergency situations, poor organizational collaboration patterns might collapse quickly, while effective organizational collaboration patterns can effectively resist shock and achieve the construction goal. The influencing factors of organizational resilience can be summarized from the analysis of organization collaboration network of the TGMH project, which can provide useful suggestions on enhancing organizational resilience for other construction projects in emergency situations.
Firstly, overly concentrated or dispersed resources are not conducive to the advance of organizational resilience. As a consequence of the different levels of resource availability, each participating unit illustrates a different path during the project construction process. Core units, which are the main coordinators, play a critical role in enhancing integration of resources through the distribution of power and the building of a unified emergency command system. Nevertheless, this model tends to cause closed structures and leads to a single thread of communication between nodes of each unit. Consequently, it is necessary to establish a management mechanism that facilitates the shift from a hierarchical to a network-based system and establish a flat network development mechanism that is combined with complementary functions and cooperation.
Secondly, strengthening the functional integration of the network can contribute to a quicker exchange of information, thereby enhancing the organizational resilience of projects. Communication difficulties often arise in cases of information asymmetry because participants have not created a solid foundation for cooperation. A clear division of responsibilities between the respective units in a cooperative relationship drives focus on innovative inter-organizational communication and efficiency, enabling communication between nodes with low degrees and other nodes, increasing the self-adaptability of the network.
Thirdly, the rapidity of the network as well as multiple independent pathways are prerequisites for protecting the project against external interference. A collaborative and synergistic management platform specifically designed for each unit could be developed to integrate the relationships between them, provide multiple and diverse opportunities for collaboration between them, and enhance organizational resilience of the TGMH project.

7. Implications and General Conclusions

The outbreak of the COVID-19 epidemic at the start of 2020 posed a great threat to Wuhan’s public health security system, resulting in a major challenge to Wuhan’s medical supply and treatment capacity of sentinel hospitals. The TGMH project was completed in a short period of time in order to provide high-quality medical care to more than 5000 patients as well as save valuable time. Its construction experience has also prompted various construction practitioners to investigate collaboration patterns among the various organizations and their impact on organizational resilience. However, this study identifies two research questions that require further study. Firstly, what are the most appropriate indicators for evaluating organizational resilience? Secondly, what are the implications of organization collaboration behaviors on the organizational resilience of the TGMH project? To address these questions, first, this paper identifies preliminary indicators for judging organizational resilience and their corresponding complex network indicators through two rounds of literature collection. Focus group discussions with seven experts were then conducted to screen out duplicate indicators and determine the ultimate organizational resilience indicators. Secondly, a content analysis approach was applied to analyze the news coverage in the TGMH project in order to obtain data of nodes and edges needed for the network model. Utilizing these quantified data, this study relies on the network visualization tool, NET-miner6.0, to construct the network model and conduct relevant parametric analyses. Combining the results of the parametric analysis, this paper analyzed the reasons affecting the level of organizational resilience of the project and made corresponding suggestions on how to improve organizational resilience for similar construction projects. After these steps, some research conclusions are drawn in this paper, which are listed in the following:
Firstly, the organizational collaboration network of the TGMH project is composed of a central unit and multiple operational centers, with the main construction unit—the third bureau of CSCEC—responsible for work planning and resource coordination, and other government units and social service providers providing assistance. Such a centralized management model can significantly improve the efficiency of task allocation and resource scheduling in a project with tight time constraints and harsh working environment. Despite this, it should be noted that such a project management model is not necessarily suitable for all types of projects, especially those that are extremely complex.
Secondly, the process of identifying the dominant nodes in a project can be beneficial for analyzing the critical influence factors of organizational resilience. A systemic crisis can be caused when key units, such as WHPCC, which is the core organizational node of the TGMH project, fail to respond to the crisis, resulting in serious disruptions to resource transmission and the network’s resilience. The goal of project managers should therefore be to minimize the possibility of paralyzing dominant nodes. A stronger emergency response system and risk prevention mechanism will also be necessary to deal with such nodes’ risk resistance.
Thirdly, the organizational structure of the TGMH project possesses clear small-world characteristics, where each organization will have a tendency to form connections with one another based on previous cooperation experience or their own business attributes. Similar nodes will tend to form a small group, which to some extent improves the project’s organizational resilience.
Lastly, the phenomenon of single linkage paths between nodes and the grouping of nodes of similar size makes assortative networks more vulnerable to structural shocks following external shocks or disturbances. In addition, the presence of numerous and diverse heterogeneous connections can activate the dynamics of complementary network functions and directed cooperative action by reducing the path inertia between the core organizational nodes and the general nodes, which improves the overall efficiency of the network, thereby enhancing organizational resilience.
There is a theoretical contribution as well as managerial implications in this paper. In terms of the theoretical contribution, considering the fact that organizational resilience theory is typically used in business management and organizational management in general, this study extends the theory of organizational resilience to the context of construction project management, thereby enriching the management experience of construction projects in emergencies. Moreover, the paper proposes four organizational resilience assessment indicators of rapidity, diversity, clustering, and assortativeness, which has greatly enriched the dimensions of assessing organizational resilience. As for managerial implication, the study offers corresponding organizational resilience enhancement strategies in four different aspects, namely rapidity, diversity, clustering, and assortativeness. These scientific and practical management suggestions may provide valuable insights for the future analyses of other projects of similar backgrounds.

Author Contributions

Conceptualization, L.Y. and J.Z.; methodology, L.Y. and J.Z.; software, J.Z.; validation, L.Y. and J.Z.; formal analysis, J.Z.; investigation, L.Y. and J.Z.; resources, L.Y. and J.Z.; data curation, L.Y. and J.Z.; writing—original draft preparation, J.Z.; writing—review and editing, L.Y. and J.Z.; visualization, L.Y. and J.Z.; supervision, L.Y.; project administration, L.Y.; funding acquisition, L.Y. All authors have read and agreed to the published version of the manuscript.

Funding

This research was funded by the National Science Foundation of China, grant number 71702136.

Institutional Review Board Statement

Not applicable.

Informed Consent Statement

Not applicable.

Data Availability Statement

All the data used in this study are presented in Appendix A and Appendix B.

Conflicts of Interest

The authors declare no conflict of interest.

Appendix A

Table A1. The URL of online news websites and official websites.
Table A1. The URL of online news websites and official websites.
The Names of Online News Websites and Official WebsitesURL
China newshttps://www.chinanews.com.cn/
Xinhua nethttp://xinhuanet.com/
People’s Dailyhttp://paper.people.com.cn/
China State Constructionhttps://www.cscec.com.cn/
State-owned Assets Supervision and Administration Commission of the State Councilhttp://www.sasac.gov.cn/

Appendix B

Table A2. The frequency of collaboration behaviors between construction units.
Table A2. The frequency of collaboration behaviors between construction units.
G1G2G3G4G5C1C2C3C4C5C6C7C8D1D2S1S2P1P2P3P4P5
G101446965332212763300000
G2120341137643322993300000
G35801053231221542200000
G471220062343212530000000
G56730040111102325500000
C10000008543323002200000
C20000060322112002252345
C30000050000000001100000
C40000030000000001100000
C50000030000000000000000
C60000050000000000000000
C70000040000000000000000
C80000180000000000000000
D10000180000000000000000
D20000060000000200000000
S12500000000000000200000
S22400000000000002000000
P10001000000000000003235
P20000000000000000050234
P30000000000000000032023
P40000000000000000044203
P50001000000000000053420
P60000000000000000046334
P70001000000000000045534
P80001000000000000034332
P90000000000000000043433
P100000000000000000054422
N11221100010000000043322
N21221151010000002234233
N32231261000100002234332
A1222270000000002200000
B12300210000000000000000
B22200610000000000021212
I10010820000000200000000
I20010010100000000000000
I30010010100000000000000
I40010000100000000000000
I50000000000000000000000
I60000000000000000000000
I70000000000000000000000
I80000000000000000000000
W10001000000000000000000
T0010010000000000056464
SO0021310222211210054544
G10000011340021211111232
G20000323454533222222345
G30000232460033333323213
G40000623550011111111112
G50000012343500000000000
C10000221340000000000000
C23234312220000000000000
C30000011230000000000000
C40000012210000000000000
C50000011110000000000000
C60000011220000000000000
C70000011210000000000000
C80000032320000000000000
D10000000000000000000000
D20000000000000000000000
S10000000000000000000000
S20000000000000000000000
P12222222220000000000100
P23312332340000000000000
P34222122220000000000000
P45223233340000000000032
P53232322220000000000231
P60232343550000000000031
P73043222220000000000031
P83403444550000000000021
P92120033330000000000222
P102343033330000000000023
N13343002530011111111011
N24452010230011111111011
N34541033040022222222222
A0002021200022222222010
B10003000000200000000000
B21212000002000000000000
I10000000000000000000200
I20000000000020121211200
I30000000000011011112200
I40000000000022102111100
I50000000000011110111000
I60000000000011111000000
I70000000000001121100000
I80000000000000000000100
W10000012230000000000000
T4531222340000000000002
SO5231321110000000000000

References

  1. Yuki, K.; Fujiogi, M.; Koutsogiannaki, S. COVID-19 Pathophysiology: A Review. Clin. Immunol. 2020, 215, 108427. [Google Scholar] [CrossRef] [PubMed]
  2. Cai, Y.; Huang, T.; Liu, X.; Xu, G. The Effects of “Fangcang, Huoshenshan, and Leishenshan” Hospitals and Environmental Factors on the Mortality of COVID-19. PeerJ 2020, 8, e9578. [Google Scholar] [CrossRef] [PubMed]
  3. Chen, L.-K.; Yuan, R.-P.; Ji, X.-J.; Lu, X.-Y.; Xiao, J.; Tao, J.-B.; Kang, X.; Li, X.; He, Z.-H.; Quan, S.; et al. Modular Composite Building in Urgent Emergency Engineering Projects: A Case Study of Accelerated Design and Construction of Wuhan Thunder God Mountain/Leishenshan Hospital to COVID-19 Pandemic. Autom. Constr. 2021, 124, 103555. [Google Scholar] [CrossRef] [PubMed]
  4. Fang, D.; Pan, S.; Li, Z.; Yuan, T.; Jiang, B.; Gan, D.; Sheng, B.; Han, J.; Wang, T.; Liu, Z. Large-Scale Public Venues as Medical Emergency Sites in Disasters: Lessons from COVID-19 and the Use of Fangcang Shelter Hospitals in Wuhan, China. BMJ Glob. Health 2020, 5, e002815. [Google Scholar] [CrossRef]
  5. Yang, J.; Cheng, Q. The impact of organisational resilience on construction project success: Evidence from large-scale construction in China. J. Civ. Eng. Manag. 2020, 26, 775–788. [Google Scholar] [CrossRef]
  6. Teng-Calleja, M.; Hechanova, M.R.M.; Sabile, P.R.; Villasanta, A.P.V.P. Building Organization and Employee Resilience in Disaster Contexts. Int. J. Work. Health Manag. 2020, 13, 393–411. [Google Scholar] [CrossRef]
  7. Modica, M.; Reggiani, A. Spatial Economic Resilience: Overview and Perspectives. Netw. Spat. Econ. 2015, 15, 211–233. [Google Scholar] [CrossRef]
  8. Vakilzadeh, K.; Haase, A. The Building Blocks of Organizational Resilience: A Review of the Empirical Literature. Contin. Resil. Rev. 2021, 3, 1–21. [Google Scholar] [CrossRef]
  9. Liu, Y.; Chen, R.; Zhou, F.; Zhang, S.; Wang, J. Analysis of the Influencing Factors of Organizational Resilience in the ISM Framework: An Exploratory Study Based on Multiple Cases. Sustainability 2021, 13, 13492. [Google Scholar] [CrossRef]
  10. Velu, S.R.; Al Mamun, A.; Kanesan, T.; Hayat, N.; Gopinathan, S. Effect of Information System Artifacts on Organizational Resilience: A Study among Malaysian SMEs. Sustainability 2019, 11, 3177. [Google Scholar] [CrossRef]
  11. Limnios, E.M.; Mazzarol, T.; Ghadouani, A.; Schilizzi, S. The Resilience Architecture Framework: Four Organizational Archetypes. Eur. Manag. J. 2014, 32, 104–116. [Google Scholar] [CrossRef]
  12. Annarelli, A.; Battistella, C.; Nonino, F. A Framework to Evaluate the Effects of Organizational Resilience on Service Quality. Sustainability 2020, 12, 958. [Google Scholar] [CrossRef]
  13. Manuti, A.; Giancaspro, M. People Make the Difference: An Explorative Study on the Relationship between Organizational Practices, Employees’ Resources, and Organizational Behavior Enhancing the Psychology of Sustainability and Sustainable Development. Sustainability 2019, 11, 1499. [Google Scholar] [CrossRef]
  14. Mitsakis, F.V. Human Resource Development (HRD) Resilience: A New ‘Success Element’ of Organizational Resilience? Hum. Resour. Dev. Int. 2019, 23, 321–328. [Google Scholar] [CrossRef]
  15. Liang, F.; Cao, L. Linking Employee Resilience with Organizational Resilience: The Roles of Coping Mechanism and Managerial Resilience. Psychol. Res. Behav. Manag. 2021, 14, 1063–1075. [Google Scholar] [CrossRef]
  16. Channa, N.A.; Shah, S.M.M.; Ghumro, N.H. Uncovering the Link between Strategic Human Resource Management and Crisis Management: Mediating Role of Organizational Resilience. Ann. Contemp. Dev. Manag. HR 2019, 1, 15–27. [Google Scholar] [CrossRef]
  17. Rabenu, E.; Tziner, A. Employee Resilience: A Faceted Analytical Approach. Ind. Organ. Psychol. 2016, 9, 480–485. [Google Scholar] [CrossRef]
  18. Santoro, G.; Messeni-Petruzzelli, A.; Del Giudice, M. Searching for Resilience: The Impact of Employee-Level and Entrepreneur-Level Resilience on Firm Performance in Small Family Firms. Small Bus. Econ. 2021, 57, 455–471. [Google Scholar] [CrossRef]
  19. Mayar, K.; Carmichael, D.G.; Shen, X. Resilience and Systems—A Review. Sustainability 2022, 14, 8327. [Google Scholar] [CrossRef]
  20. Lv, W.-D.; Tian, D.; Wei, Y.; Xi, R.-X. Innovation Resilience: A New Approach for Managing Uncertainties Concerned with Sustainable Innovation. Sustainability 2018, 10, 3641. [Google Scholar] [CrossRef]
  21. Shahpari Sani, D.; Heidari, M.T.; Tahmasebi Mogaddam, H.; Nadizadeh Shorabeh, S.; Yousefvand, S.; Karmpour, A.; Jokar Arsanjani, J. An Assessment of Social Resilience against Natural Hazards through Multi-Criteria Decision Making in Geographical Setting: A Case Study of Sarpol-e Zahab, Iran. Sustainability 2022, 14, 8304. [Google Scholar] [CrossRef]
  22. Anantatmula, V.S.; Rad, P.F. Role of Organizational Project Management Maturity Factors on Project Success. Eng. Manag. J. 2018, 30, 165–178. [Google Scholar] [CrossRef]
  23. Francis, R.A.; Bekera, B.B. A Metric and Frameworks for Resilience Analysis of Engineered and Infrastructure Systems. Reliab. Eng. Syst. Saf. 2014, 121, 90–103. [Google Scholar] [CrossRef]
  24. Khan, T.Z.A.; Farooq, W.; Rasheed, H. Organizational Resilience: A Dynamic Capability of Complex Systems. J. Manag. Res. 2019, 6, 1–26. [Google Scholar] [CrossRef]
  25. Chen, R.; Xie, Y.; Liu, Y. Defining, Conceptualizing, and Measuring Organizational Resilience: A Multiple Case Study. Sustainability 2021, 13, 2517. [Google Scholar] [CrossRef]
  26. Trach, R.; Lendo-Siwicka, M. Centrality of a Communication Network of Construction Project Participants and Implications for Improved Project Communication. Civ. Eng. Environ. Syst. 2021, 38, 145–160. [Google Scholar] [CrossRef]
  27. Kim, K.; Andrew, S.A.; Jung, K. Building Resilient Organizations: Organizational Resilience as a Network Outcome. Int. J. Public Adm. 2021, 44, 1319–1328. [Google Scholar] [CrossRef]
  28. Afandy, D.; Gunawan, A.; Stoffers, J.; Kornarius, Y.P.; Caroline, A. Improving Knowledge-Sharing Intentions: A Study in Indonesian Service Industries. Sustainability 2022, 14, 8305. [Google Scholar] [CrossRef]
  29. Jain, V.; Kumar, S.; Soni, U.; Chandra, C. Supply Chain Resilience: Model Development and Empirical Analysis. Int. J. Prod. Res. 2017, 55, 6779–6800. [Google Scholar] [CrossRef]
  30. Lisdiono, P.; Said, J.; Yusoff, H.; Hermawan, A.A. Examining Leadership Capabilities, Risk Management Practices, and Organizational Resilience: The Case of State-Owned Enterprises in Indonesia. Sustainability 2022, 14, 6268. [Google Scholar] [CrossRef]
  31. Lee, A.V.; Vargo, J.; Seville, E. Developing a Tool to Measure and Compare Organizations’ Resilience. Nat. Hazards Rev. 2013, 14, 29–41. [Google Scholar] [CrossRef]
  32. Filippini, R.; Filippini, R.; Silva, A.; Silva, A. A Modeling Framework for the Resilience Analysis of Networked Systems-of-Systems Based on Functional Dependencies. Reliab. Eng. Syst. Saf. 2014, 125, 82–91. [Google Scholar] [CrossRef]
  33. Braes, B.; Brooks, D. Organisational Resilience: A Propositional Study to Understand and Identify the Essential Concepts. In Proceedings of the 3rd Australian Security and Intelligence Conference, Perth, Australia, 30 November 2010. [Google Scholar] [CrossRef]
  34. Ma, Z.; Xiao, L.; Yin, J. Toward a Dynamic Model of Organizational Resilience. Nankai Bus. Rev. Int. 2018, 9, 246–263. [Google Scholar] [CrossRef]
  35. Chen, L.; Miller-Hooks, E. Resilience: An Indicator of Recovery Capability in Intermodal Freight Transport. Transp. Sci. 2012, 46, 109–123. [Google Scholar] [CrossRef]
  36. Dixit, V.; Seshadrinath, N.; Tiwari, M.K. Performance Measures Based Optimization of Supply Chain Network Resilience: A NSGA-II+ Co-Kriging Approach. Comput. Ind. Eng. 2016, 93, 205–214. [Google Scholar] [CrossRef]
  37. Jung, K. Sources of Organizational Resilience for Sustainable Communities: An Institutional Collective Action Perspective. Sustainability 2017, 9, 1141. [Google Scholar] [CrossRef]
  38. Reyna-Castillo, M.; Santiago, A.; Martínez, S.I.; Rocha, J.A.C. Social Sustainability and Resilience in Supply Chains of Latin America on COVID-19 Times: Classification Using Evolutionary Fuzzy Knowledge. Mathematics 2022, 10, 2371. [Google Scholar] [CrossRef]
  39. Ho, S.C.; Szeto, W.Y. A Hybrid Large Neighborhood Search for the Static Multi-Vehicle Bike-Repositioning Problem. Transp. Res. Part B Methodol. 2017, 95, 340–363. [Google Scholar] [CrossRef]
  40. Boccaletti, S.; Latora, V.; Moreno, Y.; Chavez, M.; Hwang, D.-U. Complex Networks: Structure and Dynamics. Phys. Rep. 2006, 424, 175–308. [Google Scholar] [CrossRef]
  41. Barabási, A.-L. Scale-Free Networks: A Decade and Beyond. Science 2009, 325, 412–413. [Google Scholar] [CrossRef]
  42. Zhang, D.; Zhang, D.; Yu, C.; Yu, C.; Desai, J.; Lau, H.Y.K.; Srivathsan, S. A Time-Space Network Flow Approach to Dynamic Repositioning in Bicycle Sharing Systems. Transp. Res. Part B-Methodol. 2017, 103, 188–207. [Google Scholar] [CrossRef]
  43. Kim, D.H.; Eisenberg, D.A.; Chun, Y.H.; Park, J. Network Topology and Resilience Analysis of South Korean Power Grid. Phys. A-Stat. Mech. Its Appl. 2017, 465, 13–24. [Google Scholar] [CrossRef]
  44. Liébana-Presa, C.; Andina-Díaz, E.; Reguera-García, M.-M.; Fulgueiras-Carril, I.; Bermejo-Martínez, D.; Fernández-Martínez, E. Social Network Analysis and Resilience in University Students: An Approach from Cohesiveness. Int. J. Environ. Res. Public Health 2018, 15, 2119. [Google Scholar] [CrossRef]
  45. Nardo, A.D.; Natale, M.D.; Giudicianni, C.; Greco, R.; Santonastaso, G.F. Complex Network and Fractal Theory for the Assessment of Water Distribution Network Resilience to Pipe Failures. Water Sci. Technol. Water Supply 2018, 18, 767–777. [Google Scholar] [CrossRef]
  46. Ruiz-Martin, C.; Wainer, G.; Lopez-Paredes, A. Exploration of Network Theory to Evaluate Organizational Resilience. Int. J. Math. Eng. Manag. Sci. 2022, 7, 28–48. [Google Scholar] [CrossRef]
  47. Dolfing, A.G.; Leuven, J.R.F.W.; Dermody, B.J. The Effects of Network Topology, Climate Variability and Shocks on the Evolution and Resilience of a Food Trade Network. PLoS ONE 2019, 14, e0213378. [Google Scholar] [CrossRef]
  48. Domenico, M.D.; Domenico, M.D.; Arenas, A. Modeling Structure and Resilience of the Dark Network. Phys. Rev. E 2017, 95, 022313. [Google Scholar] [CrossRef]
  49. Azadegan, A.; Dooley, K.J. A Typology of Supply Network Resilience Strategies: Complex Collaborations in a Complex World. J. Supply Chain. Manag. 2020, 57, 17–26. [Google Scholar] [CrossRef]
  50. Bellamy, M.A.; Basole, R.C. Network Analysis of Supply Chain Systems: A Systematic Review and Future Research. Syst. Eng. 2013, 16, 235–249. [Google Scholar] [CrossRef]
  51. Cui, P.; Li, D.; Li, D. A SNA-Based Methodology for Measuring the Community Resilience from the Perspective of Social Capitals: Take Nanjing, China as an Example. Sustain. Cities Soc. 2020, 53, 101880. [Google Scholar] [CrossRef]
  52. Kumar, S.A.; Tasnim, M.; Basnyat, Z.S.; Karimi, F.; Khalilpour, K. Resilience Analysis of Australian Electricity and Gas Transmission Networks. Sustainability 2022, 14, 3273. [Google Scholar] [CrossRef]
  53. Li, B.; Ofori-Boateng, D.; Gel, Y.R.; Zhang, J. A Hybrid Approach for Transmission Grid Resilience Assessment Using Reliability Metrics and Power System Local Network Topology. Sustain. Resilient Infrastruct. 2021, 6, 26–41. [Google Scholar] [CrossRef]
  54. Tang, Y.; Wang, G.; Li, H.; Cao, D. Dynamics of Collaborative Networks between Contractors and Subcontractors in the Construction Industry: Evidence from National Quality Award Projects in China. J. Constr. Eng. Manag. 2018, 144, 05018009. [Google Scholar] [CrossRef]
  55. Sapeciay, Z.; Wilkinson, S.; Costello, S.B. Building Organisational Resilience for the Construction Industry: New Zealand Practitioners’ Perspective. Int. J. Disaster Resil. Built Environ. 2017, 8, 98–108. [Google Scholar] [CrossRef]
  56. Tang, L.; Jing, K.; He, J.; Stanley, H.E. Complex Interdependent Supply Chain Networks: Cascading Failure and Robustness. Phys. A-Stat. Mech. Its Appl. 2016, 443, 58–69. [Google Scholar] [CrossRef]
  57. Li, Y.; Lu, Y.; Kwak, Y.H.; Le, Y.; He, Q. Social Network Analysis and Organizational Control in Complex Projects: Construction of EXPO 2010 in China. Eng. Proj. Organ. J. 2011, 1, 223–237. [Google Scholar] [CrossRef]
  58. Zerjav, V. Design Boundary Dynamics in Infrastructure Projects: Issues of Resource Allocation, Path Dependency and Problem-Solving. Int. J. Proj. Manag. 2015, 33, 1768–1779. [Google Scholar] [CrossRef]
  59. Wang, J. Resilience of Self-Organised and Top-Down Planned Cities—A Case Study on London and Beijing Street Networks. PLoS ONE 2015, 10, e0141736. [Google Scholar] [CrossRef]
  60. Nair, A.; Vidal, J.M. Supply Network Topology and Robustness against Disruptions—An Investigation Using Multi-Agent Model. Int. J. Prod. Res. 2011, 49, 1391–1404. [Google Scholar] [CrossRef]
  61. Meng, F.; Fu, G.; Farmani, R.; Sweetapple, C.; Butler, D. Topological Attributes of Network Resilience: A Study in Water Distribution Systems. Water Res. 2018, 143, 376–386. [Google Scholar] [CrossRef] [PubMed]
  62. Zhou, D.; Stanley, H.E.; D’Agostino, G.; Scala, A. Assortativity Decreases the Robustness of Interdependent Networks. Phys. Rev. E 2012, 86, 066103. [Google Scholar] [CrossRef] [PubMed]
  63. Wei, S.; Pan, J. Resilience of Urban Network Structure in China: The Perspective of Disruption. ISPRS Int. J. Geo-Inf. 2021, 10, 796. [Google Scholar] [CrossRef]
  64. Ye, G.; Jin, Z.; Xia, B.; Skitmore, M. Analyzing Causes for Reworks in Construction Projects in China. J. Manag. Eng. 2015, 31, 04014097. [Google Scholar] [CrossRef]
  65. Testa, A.C.; Furtado, M.N.; Alipour, A. Resilience of Coastal Transportation Networks Faced with Extreme Climatic Events. Transp. Res. Rec. 2015, 2532, 29–36. [Google Scholar] [CrossRef]
  66. Gao, L.; Wang, M.; Liu, A.; Gong, H. Comprehensive Evaluation of Urban Road Network Resilience Facing Earthquakes. Math. Probl. Eng. 2021, 2021, 6659114. [Google Scholar] [CrossRef]
  67. Mu, X.; Fang, C.; Yang, Z.; Guo, X. Impact of the COVID-19 Epidemic on Population Mobility Networks in the Beijing–Tianjin–Hebei Urban Agglomeration from a Resilience Perspective. Land 2022, 11, 675. [Google Scholar] [CrossRef]
  68. Aziz, T.; Lin, Z.; Waseem, M.; Liu, S. Review on Optimization Methodologies in Transmission Network Reconfiguration of Power Systems for Grid Resilience. Int. Trans. Electr. Energy Syst. 2021, 31, e12704. [Google Scholar] [CrossRef]
  69. Newman, M.E.J. The Structure and Function of Complex Networks. SIAM Rev. 2003, 45, 167–256. [Google Scholar] [CrossRef]
  70. Sabidussi, G. The Centrality of a Graph. Psychometrika 1966, 31, 581–603. [Google Scholar] [CrossRef]
  71. Freeman, L.C. Centrality in Social Networks Conceptual Clarification. Soc. Netw. 1978, 1, 215–239. [Google Scholar] [CrossRef]
  72. Dorogovtsev, S.N.; Mendes, J.F.F. Evolution of Networks. Adv. Phys. 2002, 51, 1079–1187. [Google Scholar] [CrossRef]
  73. Krapivsky, P.L.; Redner, S. Organization of Growing Random Networks. Phys. Rev. E 2001, 63, 066123. [Google Scholar] [CrossRef]
  74. Latora, V.; Marchiori, M. Efficient Behavior of Small-World Networks. Phys. Rev. Lett. 2001, 87, 198701. [Google Scholar] [CrossRef]
  75. Molloy, M.; Reed, B. The Size of the Giant Component of a Random Graph with a Given Degree Sequence. Comb. Probab. Comput. 1998, 7, 295–305. [Google Scholar] [CrossRef]
  76. Sen, P.; Manna, S.S. Clustering Properties of a Generalized Critical Euclidean Network. Phys. Rev. E 2003, 68, 026104. [Google Scholar] [CrossRef]
  77. Guo, Q.; Zhou, T.; Liu, J.-G.; Liu, J.-G.; Liu, J.; Bai, W.-J.; Wang, B.-H.; Zhao, M.; Zhao, M.; Zhao, M. Growing Scale-Free Small-World Networks with Tunable Assortative Coefficient. Phys. A-Stat. Mech. Its Appl. 2006, 371, 814–822. [Google Scholar] [CrossRef][Green Version]
  78. Scherman, A.; Etchegaray, N.; Pavez, I.; Grassau, D. The Influence of Media Coverage on the Negative Perception of Migrants in Chile. Int. J. Environ. Res. Public Health 2022, 19, 8219. [Google Scholar] [CrossRef]
  79. Martínez-Rojas, M.; Antolín, R.M.; Salguero-Caparrós, F.; Rubio-Romero, J.C. Management of Construction Safety and Health Plans Based on Automated Content Analysis. Autom. Constr. 2020, 120, 103362. [Google Scholar] [CrossRef]
  80. Yagodin, D. Policy Implications of Climate Change Denial: Content Analysis of Russian National and Regional News Media. Int. Polit. Sci. Rev. 2021, 42, 64–77. [Google Scholar] [CrossRef]
  81. Somsopon, W.; Kim, S.M.; Nitivattananon, V.; Kusakabe, K.; Nguyen, T.P.L. Issues and Needs of Elderly in Community Facilities and Services: A Case Study of Urban Housing Projects in Bangkok, Thailand. Sustainability 2022, 14, 8388. [Google Scholar] [CrossRef]
  82. Jaskulska, S.; Jankowiak, B.; Marciniak, M.; Klichowski, M. Assessment of Physical Well-Being and Leisure Time of Polish Students during the COVID-19 Outbreak. Int. J. Environ. Res. Public Health 2022, 19, 8358. [Google Scholar] [CrossRef] [PubMed]
  83. DeCuir-Gunby, J.T.; Marshall, P.L.; McCulloch, A.W. Developing and Using a Codebook for the Analysis of Interview Data: An Example from a Professional Development Research Project. Field Methods 2011, 23, 136–155. [Google Scholar] [CrossRef]
  84. Huynh, D.V.; Duong, L.H.; Truong, T.T.K.; Nguyen, N.T. Destination Responses to COVID-19 Waves: Is “Green Zone” Initiative a Holy Grail for Tourism Recovery? Sustainability 2022, 14, 3421. [Google Scholar] [CrossRef]
  85. Al Nahyan, M.T.; Sohal, A.; Hawas, Y.; Fildes, B. Communication, Coordination, Decision-Making and Knowledge-Sharing: A Case Study in Construction Management. J. Knowl. Manag. 2019, 23, 1764–1781. [Google Scholar] [CrossRef]
  86. Klemm, K.; Eguíluz, V.M. Highly Clustered Scale-Free Networks. Phys. Rev. E 2002, 65, 036123. [Google Scholar] [CrossRef]
  87. Waerder, R.; Thimmel, S.; Englert, B.; Helmig, B. The Role of Nonprofit–Private Collaboration for Nonprofits’ Organizational Resilience. Voluntas 2021. [Google Scholar] [CrossRef]
  88. Li, X.; Li, H.; Cao, D.; Tang, Y.; Luo, X.; Wang, G. Modeling Dynamics of Project-Based Collaborative Networks for BIM Implementation in the Construction Industry: Empirical Study in Hong Kong. J. Constr. Eng. Manag. 2019, 145, 05019013. [Google Scholar] [CrossRef]
  89. Shi, J.; Wang, X.; Wang, C.; Liu, H.; Miao, Y.; Ci, F. Evaluation and Influencing Factors of Network Resilience in Guangdong-Hong Kong-Macao Greater Bay Area: A Structural Perspective. Sustainability 2022, 14, 8005. [Google Scholar] [CrossRef]
  90. D’Agostino, G.; Scala, A.; Zlatić, V.; Caldarelli, G. Robustness and Assortativity for Diffusion-like Processes in Scale-Free Networks. Eur. Lett. 2012, 97, 68006. [Google Scholar] [CrossRef]
Figure 1. The research framework of the paper.
Figure 1. The research framework of the paper.
Sustainability 14 10064 g001
Figure 2. The list of organizational nodes in the TGMH project.
Figure 2. The list of organizational nodes in the TGMH project.
Sustainability 14 10064 g002
Figure 3. Organizational network of the TGMH project.
Figure 3. Organizational network of the TGMH project.
Sustainability 14 10064 g003
Figure 4. The framework of parameter analysis results.
Figure 4. The framework of parameter analysis results.
Sustainability 14 10064 g004
Table 1. Organizational resilience indicators and corresponding complex network metrics.
Table 1. Organizational resilience indicators and corresponding complex network metrics.
ReferencesOrganizational Resilience Indicators and the Corresponding Complex Network Metrics
RapidityDiversityClusteringAssortativeness
Average Path LengthNode Betweenness CentralityNode Closeness CentralityThe Average Number of Independent Paths in the NetworkThe Average Clustering CoefficientNode Clustering CoefficientAssortative Coefficient
[56]
[54]
[57]
[58]
[43]
[44]
[45]
[46]
[47]
[48]
[49]
[50]
[51]
[27]
[59]
[48]
[60]
[55]
[61]
[50]
[62]
[23]
[63]
[64]
[65]
[26]
[66]
[36]
[67]
[17]
[68]
Total number1213139151216
Table 2. Complex network parameter values of top 10 nodes.
Table 2. Complex network parameter values of top 10 nodes.
NodeNCCNodeNBCNodeCCNodeCIP
C10.8269C1184.3061C70.8451G217.7880
G20.8113G1169.7562C50.8185N313.9068
G40.7962G4147.6441C80.8183C112.8050
G10.7818G2142.2037C60.8182G112.0630
A0.7818T137.2932P20.7908A10.7571
N20.7543W1109.8292P30.7905N28.8520
G30.7413A101.6013P40.7835G37.3131
SO0.7166G594.0778P60.7835N16.1660
N30.6615P967.0030I70.7633G45.6511
G50.6417I866.4834P70.7485G55.2344
Note: NBC = node betweenness centrality, NCC = node closeness centrality, CC = node clustering coefficient, CIP = the change in average number of independent paths after node failures.
Publisher’s Note: MDPI stays neutral with regard to jurisdictional claims in published maps and institutional affiliations.

Share and Cite

MDPI and ACS Style

Zhou, J.; Yang, L. Network-Based Research on Organizational Resilience in Wuhan Thunder God Mountain Hospital Project during the COVID-19 Pandemic. Sustainability 2022, 14, 10064. https://doi.org/10.3390/su141610064

AMA Style

Zhou J, Yang L. Network-Based Research on Organizational Resilience in Wuhan Thunder God Mountain Hospital Project during the COVID-19 Pandemic. Sustainability. 2022; 14(16):10064. https://doi.org/10.3390/su141610064

Chicago/Turabian Style

Zhou, Junuo, and Lin Yang. 2022. "Network-Based Research on Organizational Resilience in Wuhan Thunder God Mountain Hospital Project during the COVID-19 Pandemic" Sustainability 14, no. 16: 10064. https://doi.org/10.3390/su141610064

APA Style

Zhou, J., & Yang, L. (2022). Network-Based Research on Organizational Resilience in Wuhan Thunder God Mountain Hospital Project during the COVID-19 Pandemic. Sustainability, 14(16), 10064. https://doi.org/10.3390/su141610064

Note that from the first issue of 2016, this journal uses article numbers instead of page numbers. See further details here.

Article Metrics

Back to TopTop