A Model of Motivational and Technological Factors Influencing Massive Open Online Courses’ Continuous Intention to Use
Abstract
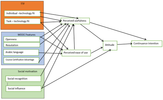
1. Introduction
2. Literature Review
2.1. Theoretical Foundation
2.2. Hypotheses
2.3. Perceived Ease of Use
2.4. Perceived Usefulness
2.5. Individual–Technology Fit
2.6. TTF
2.7. Openness (Cast Advantage)
2.8. Reputation
2.9. Social Recognition
2.10. Social Influence
2.11. Arab Language Support
2.12. MOOCs’ Accreditation
3. Methodology
3.1. Data Collection
3.2. Measurement and Scales
3.3. Data Analysis Method
3.4. Data Analysis
3.4.1. Demographic Characteristics
3.4.2. Validity and Reliability
3.5. Path Analysis
3.6. Mediating Effects
4. Discussion
4.1. Relationship between TTF and TAM
4.2. MOOCs’ Features
4.3. Social Factors
4.4. Context Factors
4.5. Indirect Effect
5. Implications
5.1. Theoretical Contribution
5.2. Practical Contribution
5.3. Limitations and Future Research
6. Conclusions
Author Contributions
Funding
Institutional Review Board Statement
Informed Consent Statement
Data Availability Statement
Acknowledgments
Conflicts of Interest
References
- De Langen, F.; van den Bosch, H. Massive Open Online Courses: Disruptive innovations or disturbing inventions? Open Learn. 2013, 28, 216–226. [Google Scholar] [CrossRef]
- Al-Imarah, A.A.; Shields, R.; Kamm, R. Is quality assurance compatible with technological innovation? Case studies of massive open online courses (MOOCs) in United Kingdom higher education. Qual. High. Educ. 2020, 27, 4–19. [Google Scholar] [CrossRef]
- Clarke, T. The advance of the MOOCs (massive open online courses): The impending globalisation of business education? Educ. Train. 2013, 55, 403–413. [Google Scholar] [CrossRef]
- Youssef, M.; Mohammed, S.; Hamada, E.K.; Wafaa, B.F. A predictive approach based on efficient feature selection and learning algorithms’ competition: Case of learners’ dropout in MOOCs. Educ. Inf. Technol. 2019, 24, 3591–3618. [Google Scholar] [CrossRef]
- Guo, X.; Chen, S.; Zhang, X.; Ju, X.; Wang, X. Exploring Patients’ Intentions for Continuous Usage of mHealth Services: Elaboration-Likelihood Perspective Study. JMIR mHealth uHealth 2020, 8, e17258. [Google Scholar] [CrossRef]
- Dai, H.M.; Teoa, I.; Rappaa, N.A. Understanding Continuance Intention among MOOC Participants: The Role of Habit and MOOC Performance. Comput. Hum. 2020, 19, 106455. [Google Scholar] [CrossRef]
- Zhou, M. Chinese university students’ acceptance of MOOCs: A self-determination perspective. Comput. Educ. 2016, 92–93, 194–203. [Google Scholar] [CrossRef]
- Daneji, A.A.; Ayub, A.F.M.; Khambari, M.N. The effects of perceived usefulness, confirmation and satisfaction on continuance intention in using massive open online course (MOOC). Knowl. Manag. E-Learn. Int. J. 2019, 11, 201–214. [Google Scholar] [CrossRef]
- Khan, I.U.; Hameed, Z.; Yu, Y.; Islam, T.; Sheikh, Z.; Khan, S.U. Predicting the acceptance of MOOCs in a developing country: Application of task-technology fit model, social motivation, and self-determination theory. Telemat. Inform. 2018, 35, 964–978. [Google Scholar] [CrossRef]
- Lung-Guang, N. Decision-making determinants of students participating in MOOCs: Merging the theory of planned behavior and self-regulated learning model. Comput. Educ. 2019, 134, 50–62. [Google Scholar] [CrossRef]
- Aldahmani, S.; Al-Shami, S.A.; Adil, H.; Sidek, S. A review paper on moocs development stages, types, and opportunities and challenges. Syst. Rev. Pharm. 2020, 11, 172–179. [Google Scholar]
- Fidalgo, P.; Thormann, J.; Kulyk, O.; Lencastre, J.A. Students’ perceptions on distance education: A multinational study. Int. J. Educ. Technol. High. Educ. 2020, 17, 18. [Google Scholar] [CrossRef]
- Annabi, C.A.; Muller, M. Learning from the Adoption of MOOCs in Two International Branch Campuses in the UAE. J. Stud. Int. Educ. 2016, 20, 260–281. [Google Scholar] [CrossRef]
- Van Heghe, J. GCC Massive Open Online Course (MOOC) Market—Growth, Trends, COVID-19 Impact, and Forecasts (2022–2027); Research and Markets: Dublin, Ireland, 2022. [Google Scholar]
- Jeljeli, R.; Farhi, F.; Setoutah, S.; Laghouag, A.A. Microsoft teams’ acceptance for the e-learning purposes during COVID-19 outbreak: A case study of UAE. Int. J. Data Netw. Sci. 2022, 6, 629–640. [Google Scholar] [CrossRef]
- Leo, S.; Alsharari, N.M.; Abbas, J.; Alshurideh, M.T. From Offline to Online Learning: A Qualitative Study of Challenges and Opportunities as a Response to the COVID-19 Pandemic in the UAE Higher Education Context. In Studies in Systems, Decision and Control; Alshurideh, M., Hassanien, A.E., Masa’deh, R., Eds.; Springer: Cham, Switzerland, 2021; Volume 334, pp. 203–217. [Google Scholar]
- Wu, B.; Chen, X. Continuance intention to use MOOCs: Integrating the technology acceptance model (TAM) and task technology fit (TTF) model. Comput. Hum. Behav. 2017, 67, 221–232. [Google Scholar] [CrossRef]
- Kumar, J.A.; Al-Samarraie, H. MOOCs in the Malaysian higher education institutions: The instructors’ perspectives. Ref. Libr. 2018, 59, 163–177. [Google Scholar] [CrossRef]
- Henderikx, M.A.; Kreijns, K.; Kalz, M. Refining success and dropout in massive open online courses based on the intention–behavior gap. Distance Educ. 2017, 38, 353–368. [Google Scholar] [CrossRef]
- Liao, C.; Palvia, P.; Chen, J.-L. Information technology adoption behavior life cycle: Toward a Technology Continuance Theory (TCT). Int. J. Inf. Manag. 2009, 29, 309–320. [Google Scholar] [CrossRef]
- Zheng, Y. Using Mobile Donation to Promote International Fundraising: A Situational Technology Acceptance Model. Int. J. Strat. Commun. 2020, 14, 73–88. [Google Scholar] [CrossRef]
- Davis, F.D. Perceived usefulness, perceived ease of use, and user acceptance of information technology. MIS Q. 1989, 13, 319–340. [Google Scholar] [CrossRef]
- Sun, H.; Zhang, P. The role of moderating factors in user technology acceptance. Int. J. Human-Computer Stud. 2006, 64, 53–78. [Google Scholar] [CrossRef]
- Al-Aulamie, A. Enhanced Technology Acceptance Model to Explain and Predict Learners’ Behavioural Intentions in Learning Management Systems; University of Bedfordshire: Bedfordshire, UK, 2013. [Google Scholar]
- Sharma, S.K. Integrating cognitive antecedents into TAM to explain mobile banking behavioral intention: A SEM-neural network modeling. Inf. Syst. Front. 2019, 21, 815–827. [Google Scholar] [CrossRef]
- Fuller, R.M.; Dennis, A.R. Does Fit Matter? The Impact of Task-Technology Fit and Appropriation on Team Performance in Repeated Tasks. Inf. Syst. Res. 2009, 20, 2–17. [Google Scholar] [CrossRef]
- Zhou, T.; Lu, Y.; Wang, B. Integrating TTF and UTAUT to explain mobile banking user adoption. Comput. Hum. Behav. 2010, 26, 760–767. [Google Scholar] [CrossRef]
- Tripathi, S.; Jigeesh, N. Task-technology fit (TTF) model to evaluate adoption of cloud computing: A multi-case study. Int. J. Appl. Eng. Res. 2015, 10, 9185–9200. [Google Scholar]
- Yen, D.C.; Wu, C.-S.; Cheng, F.-F.; Huang, Y.-W. Determinants of users’ intention to adopt wireless technology: An empirical study by integrating TTF with TAM. Comput. Hum. Behav. 2010, 26, 906–915. [Google Scholar] [CrossRef]
- Tripathi, S.; Nasina, J. Adoption of Cloud Computing in Business: A Multi-Case Approach to Evaluate the Fit-Viability Model (FVM) 2017. J. Enterp. Inf. Manag. 2017, 12, 39–64. [Google Scholar]
- Joo, Y.J.; So, H.J.; Kim, N.H. Examination of relationships among students’ self-determination, technology acceptance, satisfaction, and continuance intention to use K-MOOCs. Comput. Educ. 2018, 122, 260–272. [Google Scholar] [CrossRef]
- Ma, L.; Lee, C.S. Drivers and barriers to MOOC adoption: Perspectives from adopters and non-adopters. Online Inf. Rev. 2020, 44, 671–684. [Google Scholar] [CrossRef]
- Salloum, S.A.; Alhamad, A.Q.M.; Al-Emran, M.; Monem, A.A.; Shaalan, K. Exploring Students’ Acceptance of E-Learning Through the Development of a Comprehensive Technology Acceptance Model. IEEE Access 2019, 7, 128445–128462. [Google Scholar] [CrossRef]
- Al-Rahmi, W.M.; Yahaya, N.; Alamri, M.M.; Alyoussef, I.Y.; Al-Rahmi, A.M.; Bin Kamin, Y. Integrating innovation diffusion theory with technology acceptance model: Supporting students’ attitude towards using a massive open online courses (MOOCs) systems. Interact. Learn. Environ. 2019, 29, 1380–1392. [Google Scholar] [CrossRef]
- Arpaci, I.; Al-Emran, M.; Al-Sharafi, M.A. The impact of knowledge management practices on the acceptance of Massive Open Online Courses (MOOCs) by engineering students: A cross-cultural comparison. Telemat. Inform. 2020, 54, 101468. [Google Scholar] [CrossRef]
- Alraimi, K.M.; Zo, H.; Ciganek, A.P. Understanding the MOOCs continuance: The role of openness and reputation. Comput. Educ. 2015, 80, 28–38. [Google Scholar] [CrossRef]
- Teo, T.; Zhou, M. Explaining the intention to use technology among university students: A structural equation modeling approach. J. Comput. High. Educ. 2014, 26, 124–142. [Google Scholar] [CrossRef]
- Ma, L.; Lee, C.S. Investigating the adoption of MOOCs: A technology-user-environment perspective. J. Comput. Assist. Learn. 2018, 35, 89–98. [Google Scholar] [CrossRef]
- Goodhue, D.L.; Klein, B.D.; March, S.T. User evaluations of IS as surrogates for objective performance. Inf. Manag. 2000, 38, 87–101. [Google Scholar] [CrossRef]
- Dillenberger, D.N.; Novotny, P.; Zhang, Q.; Jayachandran, P.; Gupta, H.; Hans, S.; Verma, D.; Chakraborty, S.; Thomas, J.J.; Walli, M.M.; et al. Blockchain analytics and artificial intelligence. IBM J. Res. Dev. 2019, 63, 5:1–5:14. [Google Scholar] [CrossRef]
- Olivia, J.; Anstey, T.; Goudge, J.; Gómez-Olivé, F.X.; Gri, F. Social Science & Medicine Mobile phone use among patients and health workers to enhance primary healthcare: A qualitative study in rural South Africa. Soc. Sci. Med. 2018, 198, 139–147. [Google Scholar]
- Wan, L.; Xie, S.; Shu, A. Toward an Understanding of University Students’ Continued Intention to Use MOOCs: When UTAUT Model Meets TTF Model. SAGE Open 2020, 10, 2158244020941858. [Google Scholar] [CrossRef]
- Khurana, R.; Routray, S.; Payal, R.; Gupta, R. Investigation of the Impact of Quality, Openness and Reputation of Massive Open Online Courses MOOCs on an Individual’s Satisfaction and Performance. Theor. Econ. Lett. 2019, 9, 1167–1182. [Google Scholar] [CrossRef]
- Mohapatra, S.; Mohanty, R. Adopting MOOCs for afforable quality education. Educ. Inf. Technol. 2017, 22, 2027–2053. [Google Scholar] [CrossRef]
- Shrader, S.; Wu, M.; Owens, D.; Ana, K. Massive open online courses (MOOCS): Participant activity, demographics, and satisfaction. J. Asynchron. Learn. Netw. 2016, 20, 199–216. [Google Scholar] [CrossRef]
- Adham, R.S.; Lundqvist, K.O. MOOCS As a Method of Distance Education in the Arab World—A Review Paper. Eur. J. Open Distance E-Learn. 2015, 18, 123–138. [Google Scholar] [CrossRef]
- Pérez-Nicolás, R.L.; Alario-Hoyos, C.; Estévez-Ayres, I.; Moreno-Marcos, P.M.; Muñoz-Merino, P.J.; Delgado Kloos, C. Evaluation of an Algorithm for Automatic Grading of Forum Messages in MOOC Discussion Forums. Sustainability 2021, 13, 9364. [Google Scholar] [CrossRef]
- Shahijan, M.K.; Rezaei, S.; Amin, M. International students’ course satisfaction and continuance behavioral intention in higher education setting: An empirical assessment in Malaysia. Asia Pac. Educ. Rev. 2016, 17, 41–62. [Google Scholar] [CrossRef]
- Bourke, A. A Model of the Determinants of International Trade in Higher Education. Serv. Ind. J. 2000, 20, 110–138. [Google Scholar] [CrossRef]
- Xu, B.; Yang, D. Motivation Classification and Grade Prediction for MOOCs Learners. Comput. Intell. Neurosci. 2016, 2016, 4. [Google Scholar] [CrossRef][Green Version]
- Ifinedo, P. Applying uses and gratifications theory and social influence processes to understand students’ pervasive adoption of social networking sites: Perspectives from the Americas. Int. J. Inf. Manag. 2016, 36, 192–206. [Google Scholar] [CrossRef]
- Hsu, C.-L.; Lu, H.-P. Why do people play on-line games? An extended TAM with social influences and flow experience. Inf. Manag. 2004, 41, 853–868. [Google Scholar] [CrossRef]
- Hernandez, B.; Montaner, T.; Sese, F.J.; Urquizu, P. The role of social motivations in e-learning: How do they affect usage and success of ICT interactive tools? Comput. Hum. Behav. 2011, 27, 2224–2232. [Google Scholar] [CrossRef]
- Chen, N.-H. Extending a TAM–TTF model with perceptions toward telematics adoption. Asia Pac. J. Mark. Logist. 2019, 31, 37–54. [Google Scholar] [CrossRef]
- Class Central. Languages. 2017. Available online: https://www.class-central.com/languages (accessed on 6 October 2017).
- Joseph, A.; Nath, B. Integration of Massive Open Online Education (MOOC) system with in-classroom interaction and assessment and accreditation: An extensive report from a pilot study. In Proceedings of the International Conference on E-Learning, E-Business, Enterprise Information Systems, and e-Goverment (IEEE), Dubai, Unated Arab Emirates, 19–20 January 2013. [Google Scholar]
- Read, T. Towards a new model for inclusive education based on virtual social inclusion and mobile openness. World J. Educ. Technol. Curr. Issues 2020, 12, 14–22. [Google Scholar] [CrossRef]
- Liu, L. An Empirical Analysis of Chinese College Learners’ Obstacles to MOOC Learning in an English Context. Engl. Lang. Teach. 2017, 10, 136–150. [Google Scholar]
- Ali Hakami, N. An Investigation of the Motivational Factors Influencing Learners’ Intentions to Continue Using Arabic MOOCs. Ph.D. Thesis, University of Southampton, Southampton, UK, 2018. [Google Scholar]
- Ghislandi, P. The fun they had’ or about the quality of MOOC. J. E-Learn. Knowl. Soc. 2016, 12, 3. [Google Scholar]
- Daniel, S.J.; Vazquez-Cano, E.; Gisbert, M. The Future of MOOCs: Adaptive Learning or Business Model? RUSC. Univ. Knowl. Soc. J. 2014, 12, 64–73. [Google Scholar] [CrossRef]
- Aldahdouh, A.A.; Osório, A.J. Planning to Design Mooc? Think First! Online J. Distance Educ. e-Learn. 2016, 4, 47–57. [Google Scholar] [CrossRef]
- Bralić, A.; Divjak, B. Integrating MOOCs in traditionally taught courses: Achieving learning outcomes with blended learning. Int. J. Educ. Technol. High. Educ. 2018, 15, 2. [Google Scholar] [CrossRef]
- Hansen, J.D.; Reich, J. Democratizing education? Examining access and usage patterns in massive open online courses. Science 2015, 350, 1245–1248. [Google Scholar] [CrossRef]
- Almuhanna, M. Participants’ Perceptions of MOOCs in Saudi Arabia; The University of Sheffield: Sheffiled, UK, 2018. [Google Scholar]
- Vanduhe, V.Z.; Nat, M.; Hasan, H.F. Continuance Intentions to Use Gamification for Training in Higher Education: Integrating the Technology Acceptance Model (TAM), Social Motivation, and Task Technology Fit (TTF). IEEE Access 2020, 8, 21473–21484. [Google Scholar] [CrossRef]
- James, T.L.; Tech, V.; Wallace, L.; Deane, J.K. Using Organismic Integration Theory to Explore the Associations Between Users’ Exercise Motivations and Fitness Technology Feature Set Use. MIS Q. Inf. Syst. 2019, 43, 287–312. [Google Scholar] [CrossRef]
- Arpaci, I.; Basol, G. The impact of preservice teachers’ cognitive and technological perceptions on their continuous intention to use flipped classroom. Educ. Inf. Technol. 2020, 25, 3503–3514. [Google Scholar] [CrossRef]
- Hair, J.F.; Black, W.C.; Babin, B.J.; Anderson, R.E. Multivariate Data Analysis, 7th ed.; Pearson: New Jersey, NY, USA, 2010. [Google Scholar]
- Hair, J.F., Jr.; Hult, G.T.M.; Ringle, C.; Sarstedt, M. A Primer on Partial Least Squares Structural Equation Modeling (PLS-SEM); Sage Publications: Thousand Oaks, CA, USA, 2016. [Google Scholar]
- Kline, E.; Wilson, C.; Ereshefsky, S.; Tsuji, T.; Schiffman, J.; Pitts, S.; Reeves, G. Convergent and discriminant validity of attenuated psychosis screening tools. Schizophr. Res. 2012, 134, 49–53. [Google Scholar] [CrossRef] [PubMed]
- Hair, J.F., Jr.; Hult, G.T.M.; Ringle, C.M.; Sarstedt, M. A Primer on Partial Least Squares Structural Equation Modeling (PLS-SEM); Sage Publications: Thousand Oaks, CA, USA, 2014. [Google Scholar]
- Han, M.; Wu, J.; Wang, Y.; Hong, M. A Model and Empirical Study on the User’s Continuance Intention in Online China Brand Communities Based on Customer-Perceived Benefits. J. Open Innov. Technol. Mark. Complex. 2018, 4, 46. [Google Scholar] [CrossRef]
- Al-Shami, S.A.; Sedik, S.; Rashid, N.; Hussin, H. An empirical analysis of MOOC adoption from the perspective of institutional theory. J. Adv. Res. Dyn. Control Syst. 2018, 10, 332–342. [Google Scholar]
- Bhattacherjee, A.; Lin, C.-P. A unified model of IT continuance: Three complementary perspectives and crossover effects. Eur. J. Inf. Syst. 2015, 24, 364–373. [Google Scholar] [CrossRef]
- Fianu, E.; Blewett, C.; Ampong, G.O.A.; Ofori, K.S. Factors Affecting MOOC Usage by Students in Selected Ghanaian Universities. Educ. Sci. 2018, 8, 70. [Google Scholar] [CrossRef]
- Nabavi, A.; Taghavi-Fard, M.T.; Hanafizadeh, P.; Taghva, M.R. Information Technology Continuance Intention: A Systematic Literature Review. Int. J. E-Bus. Res. 2016, 12, 58–95. [Google Scholar] [CrossRef]
- Aparicio, M.; Oliveira, T.; Bacao, F.; Painho, M. Gamification: A key determinant of massive open online course (MOOC) success. Inf. Manag. 2019, 56, 39–54. [Google Scholar] [CrossRef]
- Anand Shankar Raja, M.; Kallarakal, T.K. COVID-19 and students perception about MOOCs’ a case of Indian higher educational institutions. Interact. Technol. Smart Educ. 2020, 18, 450–474. [Google Scholar] [CrossRef]
- Plangsorn, B.; Na-Songkhla, J.; Luetkehans, L.M. Undergraduate Students’ opinions with regard to ubiquitous MOOC for enhancing cross—Cultural competence. Educ. Technol. Curr. Issues 2016, 8, 210–217. [Google Scholar] [CrossRef][Green Version]

| Gender | N | % |
|---|---|---|
| Female | 58 | 18.5 |
| Male | 257 | 81.5 |
| Total | 315 | 100 |
| School | ||
| School of Business and Quality Management | 141 | 45 |
| School of Health and Environment Studies | 74 | 23 |
| School of E-education | 100 | 32 |
| Total | 315 | 100 |
| Experience | ||
| Less than 1 year | 85 | 27 |
| 1–2 years | 141 | 45 |
| 2–3 years | 89 | 28 |
| Total | 315 | 100 |
| Type of MOOCs | ||
| xMOOCs | 87 | 28 |
| cMOOCs | 49 | 15 |
| Both | 179 | 57 |
| Total | 315 | 100 |
| Construct | Mean | SD | CA | CR | AVE |
|---|---|---|---|---|---|
| ALS | 4.603 | 1.825 | 0.676 | 0.822 | 0.607 |
| ATU | 4.935 | 1.736 | 0.778 | 0.858 | 0.604 |
| CCA | 4.689 | 1.79 | 0.753 | 0.835 | 0.504 |
| CIUU | 4.904 | 1.749 | 0.806 | 0.865 | 0.562 |
| ITF | 4.713 | 1.7704 | 0.895 | 0.922 | 0.704 |
| OP | 4.825 | 1.758 | 0.785 | 0.874 | 0.699 |
| PEU | 4.874 | 1.699 | 0.887 | 0.917 | 0.689 |
| PR | 4.653 | 1.784 | 0.888 | 0.918 | 0.691 |
| SI | 4.535 | 1.7915 | 0.894 | 0.926 | 0.758 |
| SR | 4.943 | 1.722 | 0.746 | 0.854 | 0.661 |
| TTF | 4.748 | 1.71 | 0.845 | 0.906 | 0.762 |
| UUL | 5.039 | 1.6915 | 0.908 | 0.929 | 0.686 |
| ALS | ATU | CCA | CIUU | ITF | OP | PEU | PR | SI | SR | TTF | UUL | |
|---|---|---|---|---|---|---|---|---|---|---|---|---|
| ALS | 0.779 | |||||||||||
| ATU | 0.347 | 0.777 | ||||||||||
| CCA | 0.387 | 0.577 | 0.71 | |||||||||
| CIUU | 0.401 | 0.673 | 0.628 | 0.75 | ||||||||
| ITF | 0.251 | 0.417 | 0.256 | 0.403 | 0.839 | |||||||
| OP | 0.391 | 0.472 | 0.413 | 0.425 | 0.406 | 0.836 | ||||||
| PEU | 0.365 | 0.534 | 0.372 | 0.536 | 0.487 | 0.47 | 0.83 | |||||
| PR | 0.233 | 0.394 | 0.237 | 0.325 | 0.435 | 0.338 | 0.298 | 0.831 | ||||
| SI | 0.353 | 0.584 | 0.385 | 0.456 | 0.492 | 0.388 | 0.414 | 0.502 | 0.871 | |||
| SR | 0.43 | 0.331 | 0.304 | 0.354 | 0.458 | 0.494 | 0.461 | 0.202 | 0.274 | 0.813 | ||
| TTF | 0.336 | 0.489 | 0.34 | 0.416 | 0.712 | 0.412 | 0.482 | 0.461 | 0.518 | 0.48 | 0.873 | |
| UUL | 0.343 | 0.644 | 0.444 | 0.583 | 0.621 | 0.555 | 0.711 | 0.473 | 0.604 | 0.516 | 0.636 | 0.828 |
| ALS | ATU | CCA | CIUU | ITF | OP | PEU | PR | SI | SR | TTF | UUL | |
|---|---|---|---|---|---|---|---|---|---|---|---|---|
| MOOCs are provided in the Arabic language | 0.836 | 0.246 | 0.299 | 0.269 | 0.227 | 0.338 | 0.349 | 0.228 | 0.252 | 0.302 | 0.289 | 0.27 |
| Many internet sources of information are in Arabic. | 0.791 | 0.336 | 0.408 | 0.321 | 0.188 | 0.367 | 0.262 | 0.178 | 0.356 | 0.441 | 0.278 | 0.28 |
| Access to the verity of information in the Arabic language. | 0.705 | 0.231 | 0.191 | 0.364 | 0.167 | 0.195 | 0.231 | 0.128 | 0.218 | 0.265 | 0.213 | 0.254 |
| MOOCs, in my opinion, are a good idea. | 0.292 | 0.775 | 0.412 | 0.502 | 0.279 | 0.318 | 0.384 | 0.317 | 0.511 | 0.19 | 0.366 | 0.412 |
| MOOCs, in my opinion, are beneficial. | 0.342 | 0.824 | 0.517 | 0.524 | 0.346 | 0.407 | 0.441 | 0.221 | 0.436 | 0.322 | 0.435 | 0.523 |
| In MOOCs, I actively participate in a variety of sorts of debates and reviews. | 0.219 | 0.675 | 0.473 | 0.535 | 0.259 | 0.314 | 0.396 | 0.426 | 0.402 | 0.255 | 0.289 | 0.506 |
| I am satisfied with using MOOCs. | 0.224 | 0.826 | 0.387 | 0.526 | 0.405 | 0.419 | 0.433 | 0.263 | 0.465 | 0.256 | 0.424 | 0.553 |
| MOOCs offer us a flexible schedule to finish our course. | 0.198 | 0.394 | 0.685 | 0.449 | 0.163 | 0.33 | 0.263 | 0.163 | 0.254 | 0.125 | 0.201 | 0.299 |
| I can easily transform MOOCs’ credit. | 0.406 | 0.447 | 0.753 | 0.455 | 0.187 | 0.288 | 0.285 | 0.112 | 0.288 | 0.2 | 0.276 | 0.336 |
| MOOCs’ programmes are certified and accredited in my university. | 0.283 | 0.426 | 0.758 | 0.441 | 0.207 | 0.28 | 0.303 | 0.059 | 0.222 | 0.233 | 0.292 | 0.32 |
| MOOCs are beneficial for professional development, which is essential for job placement. | 0.228 | 0.455 | 0.747 | 0.487 | 0.167 | 0.291 | 0.278 | 0.283 | 0.331 | 0.236 | 0.239 | 0.377 |
| MOOCs provided us a statement of accomplishment when we finished our study. | 0.268 | 0.298 | 0.595 | 0.394 | 0.199 | 0.294 | 0.17 | 0.239 | 0.275 | 0.321 | 0.188 | 0.214 |
| In the future, I plan to continue using MOOCs. | 0.325 | 0.547 | 0.425 | 0.741 | 0.316 | 0.323 | 0.42 | 0.224 | 0.255 | 0.272 | 0.358 | 0.424 |
| I will insist on using MOOCs to study the courses I registered. | 0.361 | 0.401 | 0.455 | 0.75 | 0.279 | 0.315 | 0.327 | 0.205 | 0.312 | 0.317 | 0.326 | 0.395 |
| Rather than adopting any other method, I intend to continue using the MOOCs system. | 0.334 | 0.487 | 0.493 | 0.719 | 0.298 | 0.293 | 0.408 | 0.198 | 0.28 | 0.282 | 0.336 | 0.417 |
| In the future, I plan to use the MOOCs system regularly. | 0.268 | 0.58 | 0.544 | 0.812 | 0.371 | 0.402 | 0.484 | 0.242 | 0.44 | 0.309 | 0.343 | 0.53 |
| I would recommend the use of MOOCs to others. | 0.23 | 0.479 | 0.428 | 0.724 | 0.228 | 0.243 | 0.345 | 0.354 | 0.41 | 0.143 | 0.189 | 0.401 |
| I am capable of completing MOOCs courses on my own and consciously. | 0.216 | 0.334 | 0.173 | 0.33 | 0.856 | 0.354 | 0.401 | 0.357 | 0.39 | 0.345 | 0.551 | 0.488 |
| MOOCs’ features are sufficient to complete my study. | 0.207 | 0.282 | 0.248 | 0.305 | 0.84 | 0.354 | 0.363 | 0.346 | 0.34 | 0.388 | 0.549 | 0.495 |
| MOOCs’ system fits well with the way to enhance my learning. | 0.215 | 0.42 | 0.247 | 0.355 | 0.821 | 0.321 | 0.428 | 0.352 | 0.464 | 0.352 | 0.652 | 0.573 |
| I strive to obtain accolades for great MOOC performance. | 0.214 | 0.379 | 0.219 | 0.368 | 0.853 | 0.364 | 0.473 | 0.386 | 0.41 | 0.442 | 0.598 | 0.544 |
| MOOCs’ system fits well with the way I like to strengthen my learning skills. | 0.201 | 0.319 | 0.181 | 0.325 | 0.825 | 0.307 | 0.364 | 0.384 | 0.453 | 0.391 | 0.629 | 0.495 |
| I am free to enrol in any course with no prerequisites. | 0.264 | 0.327 | 0.308 | 0.323 | 0.307 | 0.826 | 0.395 | 0.331 | 0.297 | 0.38 | 0.337 | 0.442 |
| I have permission to access and use the course materials and resources. | 0.32 | 0.436 | 0.418 | 0.382 | 0.334 | 0.826 | 0.371 | 0.202 | 0.348 | 0.437 | 0.38 | 0.449 |
| I will be able to apply the course materials to my work. | 0.39 | 0.418 | 0.314 | 0.36 | 0.374 | 0.856 | 0.411 | 0.312 | 0.329 | 0.423 | 0.32 | 0.499 |
| It is easy to learn how to use MOOCs. | 0.289 | 0.406 | 0.286 | 0.412 | 0.376 | 0.369 | 0.814 | 0.284 | 0.313 | 0.346 | 0.37 | 0.596 |
| It is easy to master the use of MOOCs. | 0.36 | 0.446 | 0.304 | 0.459 | 0.407 | 0.422 | 0.834 | 0.215 | 0.393 | 0.43 | 0.381 | 0.605 |
| I felt free to ask questions throughout this course. | 0.3 | 0.469 | 0.348 | 0.461 | 0.416 | 0.378 | 0.85 | 0.267 | 0.336 | 0.401 | 0.425 | 0.599 |
| The instructor responded to my questions in a timely manner. | 0.262 | 0.469 | 0.292 | 0.44 | 0.473 | 0.363 | 0.816 | 0.269 | 0.36 | 0.367 | 0.471 | 0.554 |
| Using MOOCs leads to easy access to resources from anywhere and at any time. | 0.302 | 0.423 | 0.311 | 0.45 | 0.346 | 0.415 | 0.834 | 0.203 | 0.313 | 0.367 | 0.349 | 0.597 |
| The MOOC platform has a good reputation and offers courses that I am interested in. | 0.191 | 0.336 | 0.22 | 0.225 | 0.35 | 0.327 | 0.224 | 0.828 | 0.413 | 0.186 | 0.382 | 0.38 |
| MOOCs’ partners in our university have a good reputation. | 0.177 | 0.332 | 0.203 | 0.307 | 0.351 | 0.218 | 0.226 | 0.839 | 0.374 | 0.114 | 0.356 | 0.382 |
| It is easy to interact with professors and lecturers through MOOCs. | 0.184 | 0.276 | 0.147 | 0.241 | 0.33 | 0.25 | 0.251 | 0.833 | 0.382 | 0.128 | 0.346 | 0.367 |
| MOOCs’ courses have high standards in voice and image. | 0.196 | 0.362 | 0.201 | 0.272 | 0.418 | 0.339 | 0.281 | 0.809 | 0.48 | 0.206 | 0.438 | 0.436 |
| MOOCs platform offers courses of excellent quality. | 0.217 | 0.322 | 0.211 | 0.304 | 0.35 | 0.263 | 0.251 | 0.845 | 0.427 | 0.196 | 0.384 | 0.392 |
| The opinions of other participants concerning MOOCs motivate me to use them. | 0.271 | 0.455 | 0.29 | 0.352 | 0.401 | 0.322 | 0.323 | 0.415 | 0.838 | 0.175 | 0.374 | 0.501 |
| The opinions of other participants about MOOCs have an impact on my capacity to use them. | 0.28 | 0.511 | 0.348 | 0.392 | 0.442 | 0.349 | 0.385 | 0.429 | 0.858 | 0.273 | 0.437 | 0.534 |
| MOOC credentials must be verified by colleges. | 0.359 | 0.47 | 0.316 | 0.389 | 0.443 | 0.301 | 0.372 | 0.47 | 0.887 | 0.267 | 0.486 | 0.511 |
| The belief of other participants toward MOOCs influences my decision to use them. | 0.318 | 0.587 | 0.381 | 0.448 | 0.428 | 0.374 | 0.362 | 0.437 | 0.899 | 0.236 | 0.499 | 0.555 |
| It is imperative for employers to adopt MOOCs as on-the-job training. | 0.301 | 0.226 | 0.204 | 0.256 | 0.384 | 0.406 | 0.37 | 0.156 | 0.215 | 0.836 | 0.363 | 0.418 |
| It is important for MOOCs’ quality to be appreciated and accepted by others. | 0.393 | 0.262 | 0.289 | 0.224 | 0.392 | 0.388 | 0.365 | 0.193 | 0.21 | 0.775 | 0.383 | 0.346 |
| It i essential that MOOC credentials are verified by colleges. | 0.364 | 0.314 | 0.256 | 0.363 | 0.35 | 0.41 | 0.389 | 0.151 | 0.24 | 0.827 | 0.423 | 0.476 |
| MOOCs are appropriate for my educational needs. | 0.267 | 0.369 | 0.234 | 0.296 | 0.597 | 0.316 | 0.368 | 0.393 | 0.35 | 0.391 | 0.848 | 0.46 |
| Using MOOCs fits with my educational practice. | 0.341 | 0.471 | 0.37 | 0.397 | 0.656 | 0.434 | 0.441 | 0.393 | 0.47 | 0.446 | 0.906 | 0.563 |
| It i easy to figure out which tool to utilise in MOOCs. | 0.269 | 0.431 | 0.276 | 0.384 | 0.61 | 0.325 | 0.444 | 0.421 | 0.515 | 0.418 | 0.864 | 0.622 |
| MOOCs are ideal for assisting me in completing online courses. | 0.328 | 0.552 | 0.394 | 0.485 | 0.477 | 0.447 | 0.63 | 0.345 | 0.493 | 0.437 | 0.555 | 0.832 |
| MOOCs make it easy to convert learning content into specific learning objects (knowledge and/or skill). | 0.262 | 0.549 | 0.352 | 0.495 | 0.529 | 0.442 | 0.583 | 0.388 | 0.503 | 0.397 | 0.542 | 0.873 |
| Learning in MOOCs is easier than learning in face-to-face classes. | 0.304 | 0.57 | 0.42 | 0.513 | 0.545 | 0.51 | 0.637 | 0.413 | 0.551 | 0.437 | 0.52 | 0.838 |
| Using MOOCs would enable me to accomplish tasks more effectively. | 0.214 | 0.521 | 0.35 | 0.504 | 0.525 | 0.447 | 0.578 | 0.46 | 0.519 | 0.389 | 0.496 | 0.812 |
| Using MOOCs would enhance my effectiveness in learning. | 0.31 | 0.471 | 0.343 | 0.448 | 0.492 | 0.462 | 0.543 | 0.35 | 0.497 | 0.467 | 0.531 | 0.809 |
| I would recommend this course to friends/colleagues. | 0.288 | 0.533 | 0.343 | 0.448 | 0.519 | 0.451 | 0.557 | 0.392 | 0.435 | 0.44 | 0.518 | 0.805 |
| Path | Path Coefficient | S.E | t-Value | p-Value |
|---|---|---|---|---|
| PEU→UUL | 0.381 | 0.053 | 7.195 | 0.000 |
| PEU→ATU | 0.163 | 0.067 | 2.422 | 0.015 |
| UUL→ATU | 0.340 | 0.075 | 4.553 | 0.000 |
| UUL→CIUU | 0.256 | 0.075 | 3.422 | 0.001 |
| ATU→CIUU | 0.508 | 0.067 | 7.622 | 0.000 |
| ITF→UUL | 0.091 | 0.094 | 1.613 | 0.067 |
| ITF→PEU | 0.232 | 0.065 | 3.589 | 0.000 |
| TTF→UUL | 0.128 | 0.059 | 2.171 | 0.030 |
| TTF→PEU | 0.162 | 0.069 | 2.350 | 0.019 |
| OP→UUL | −0.084 | 0.087 | 1.421 | 0.072 |
| OP→PEU | 0.248 | 0.061 | 4.088 | 0.000 |
| PR→UUL | 0.089 | 0.039 | 2.276 | 0.023 |
| SR→UUL | 0.108 | 0.045 | 2.399 | 0.016 |
| SI→UUL | 0.205 | 0.050 | 4.067 | 0.000 |
| SI→ATU | 0.311 | 0.052 | 5.947 | 0.000 |
| ALS→PEU | 0.155 | 0.053 | 2.933 | 0.003 |
| ALS→UUL | −0.083 | 0.037 | 1.753 | 0.066 |
| CCA→UUL | 0.083 | 0.039 | 2.160 | 0.031 |
| Path | Path Coefficient | 2.50% | 97.50% | t-Statistics | p-Values | Decision |
|---|---|---|---|---|---|---|
| PEU→UUL→ATU | 0.386 | 0.288 | 0.49 | 7.45 | 0.000 | Accepted |
| UUL→ATU→CIUU | 0.330 | 0.236 | 0.432 | 6.545 | 0.000 | Accepted |
| ITF→PEU→UUL | 0.252 | 0.162 | 0.340 | 5.548 | 0.000 | Accepted |
| TTF→PEU→UUL | 0.254 | 0.182 | 0.338 | 6.374 | 0.001 | Accepted |
| OP→PEU→UUL | 0.231 | 0.242 | 0.421 | 4.98 | 0.002 | Accepted |
| SI→UUL→ATU | 0.278 | 0.203 | 0.36 | 6.931 | 0.000 | Accepted |
| ALS→PEU→UUL | 0.221 | 0.245 | 0.446 | 3.91 | 0.004 | Accepted |
Publisher’s Note: MDPI stays neutral with regard to jurisdictional claims in published maps and institutional affiliations. |
© 2022 by the authors. Licensee MDPI, Basel, Switzerland. This article is an open access article distributed under the terms and conditions of the Creative Commons Attribution (CC BY) license (https://creativecommons.org/licenses/by/4.0/).
Share and Cite
Al-shami, S.A.; Aldahmani, S.; Kamalrudin, M.; Al-Kumaim, N.H.; Al Mamun, A.; Al-shami, M.; Jaber, M.M. A Model of Motivational and Technological Factors Influencing Massive Open Online Courses’ Continuous Intention to Use. Sustainability 2022, 14, 9279. https://doi.org/10.3390/su14159279
Al-shami SA, Aldahmani S, Kamalrudin M, Al-Kumaim NH, Al Mamun A, Al-shami M, Jaber MM. A Model of Motivational and Technological Factors Influencing Massive Open Online Courses’ Continuous Intention to Use. Sustainability. 2022; 14(15):9279. https://doi.org/10.3390/su14159279
Chicago/Turabian StyleAl-shami, Samer Ali, Salem Aldahmani, Massila Kamalrudin, Nabil Hasan Al-Kumaim, Abdullah Al Mamun, Mohammed Al-shami, and Mustafa Musa Jaber. 2022. "A Model of Motivational and Technological Factors Influencing Massive Open Online Courses’ Continuous Intention to Use" Sustainability 14, no. 15: 9279. https://doi.org/10.3390/su14159279
APA StyleAl-shami, S. A., Aldahmani, S., Kamalrudin, M., Al-Kumaim, N. H., Al Mamun, A., Al-shami, M., & Jaber, M. M. (2022). A Model of Motivational and Technological Factors Influencing Massive Open Online Courses’ Continuous Intention to Use. Sustainability, 14(15), 9279. https://doi.org/10.3390/su14159279

