Educational Systematized Design Thinking Platform—Case of Study: Bus Stop
Abstract
:1. Introduction
- Designing a systematized methodology that allows users not only to generate solutions, but also to identify problems and challenges in a community remotely.
- Designing and implementing the ESDT platform.
- Applying the ESD methodology through the ESDT platform to a group of architecture students to respond to a real design problem in their community.
- Validating the reliability of the use of the developed ESDT platform in a distance education model.
2. Background and Related Works
2.1. Design Thinking Methodology
2.2. Kano’s Model
- Obligatory attributes (M)—These are those that, if not satisfied, will produce dissatisfaction to the client.
- One-dimensional attributes (O)—These are those in which the satisfaction of the client is proportional to the level of compliance with them.
- Attractive attributes (A)—Product elements that have the greatest influence on how satisfied the customer is.
- Indifferent attributes (I)—These are those that do not increase customer satisfaction.
- Reverse attributes (R)—Elements that result in dissatisfaction when fulfilled and satisfaction when not fulfilled.
- Questionable attributes (Q).—These indicate that the question is misspelled or has been answered illogically.
- How does it feel if the attribute is present in the product?
- How does it feel if the attribute is NOT present in the product?
2.3. Agile Method: SCRUM
2.4. Existing DT Platforms
3. Materials and Methods
3.1. Participant Recruitment
3.2. Study Design
3.3. Tools
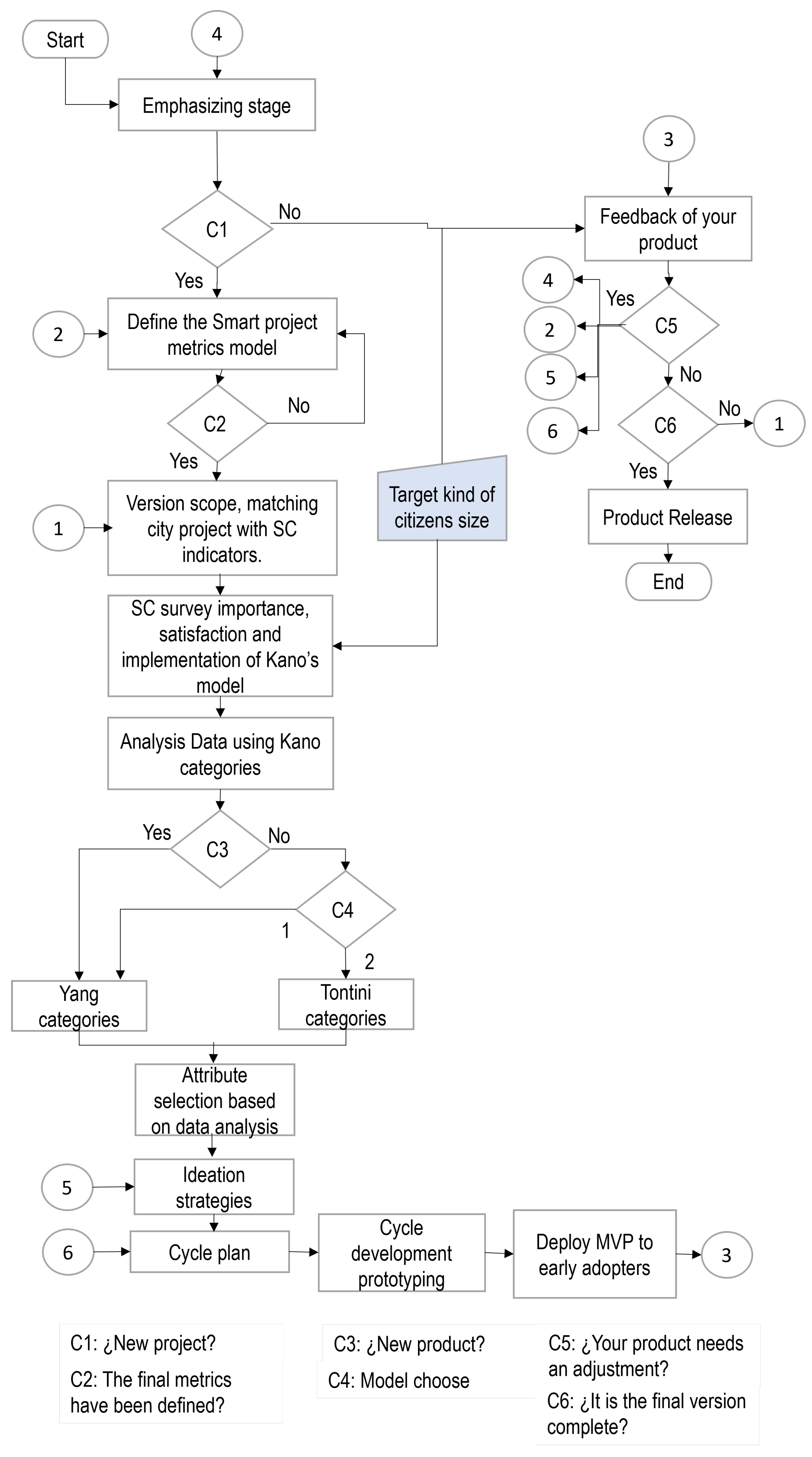
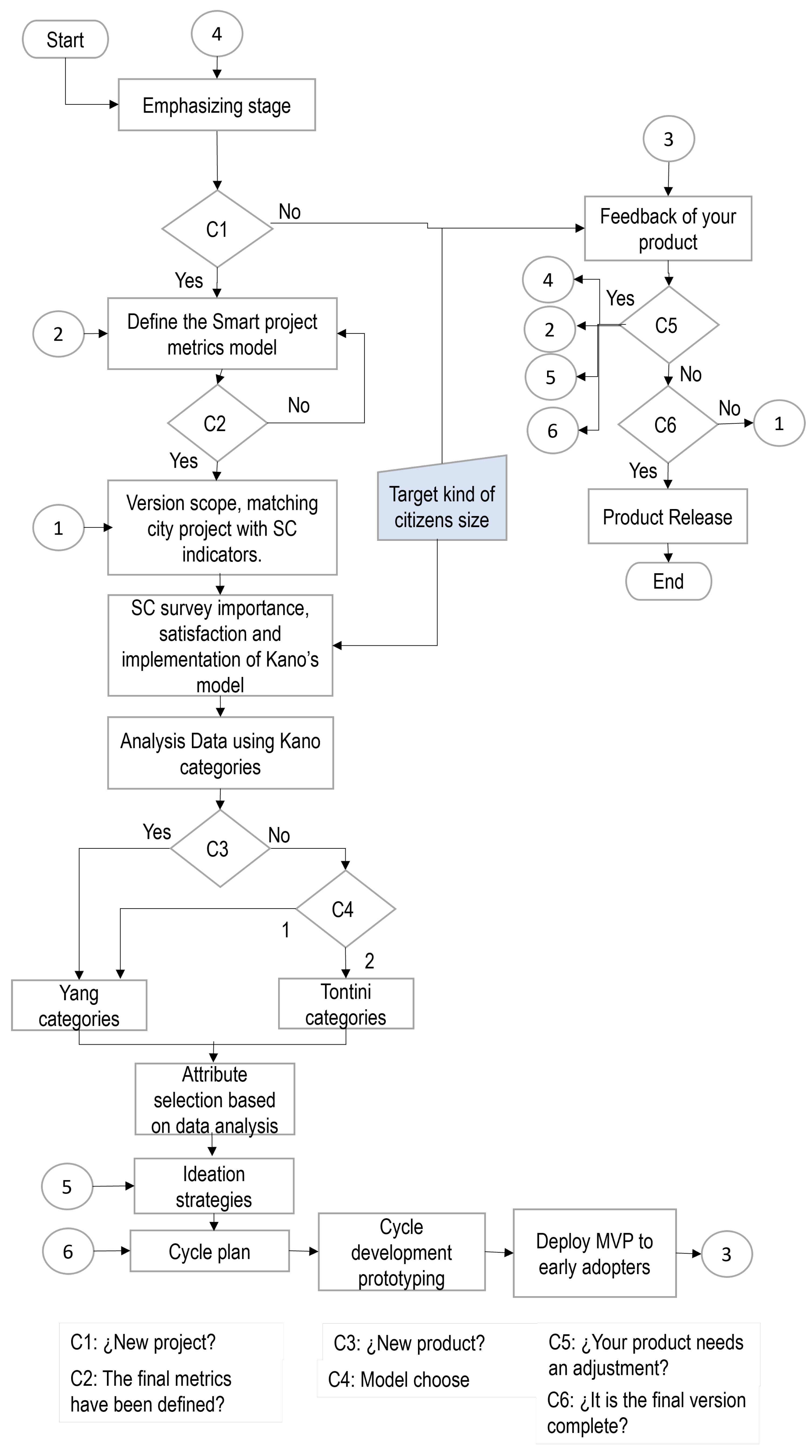
4. Educational Systematized Design Thinking Methodology
- Empathize. In this stage, there is an understanding of the needs of a target market, and the product owner (design thinker) has to create strategies to mix between potential customers and listen to, identify, and know their needs regarding the product or service they want to offer. The proposal in this action follows four tasks to make this process simple and easy to follow; they are listed below.
- E1: Interview with potential users—In this task, the product owner is responsible for conducting interviews with potential users to collect the attributes that users seek regarding their needs for the search for products or services offered. The product or service can be a new or existing one.
- E2: Attribute derivation—The product owner and the scrum master analyze the information obtained from the interviews to obtain a first list of attributes L1 requested by potential users.
- E3: Attributes classification—With the list of attributes obtained, L1, engineers, sales agents, accountants, supervisors, product owners, marketing people, and those involved in the project meet to determine the final attributes list L1. They can also add some unmentioned important attributes. From this meeting, there will be a final list of attributes that the product or service will have throughout the development.
- E4: Final attribute list—The final attribute list, L1, is presented to the whole team to ensure there will be no changes.
- Define. The list, L1, containing the final attributes is used as the input for the generation of the survey posed by the Kano model (see Section 2.2).The survey is generated online and sent to the target market, then is collected and analyzed to categorize the attributes to characterize them by the degree of importance in the process.
- Ideate. The results of categorizing of the attributes (could be M, O, A, I, R, Q) according to the Kano model will be presented to designers. In this stage, it is desirable to generate countless ideas to create multiple possibilities of solutions to problems raised, so it is important to include the developers, scrum master, and the product owner to boost the creative potential of the people working in a work team. Several techniques and tools that promote creative thinking (see [18]) in order to generate ideas, such as:
- the art of asking;
- forced relations;
- the five whys;
- a creative meeting;
- SCAMPER (Substitute, Combine, Adapt, Modify/Magnify, Eliminate, and Rearrange/Reverse);
- storytelling; and
- brainstorm.
- Prototype. The design and development team will produce a scaled-down number of iterations (sprints) of the product in this stage. It is an experimental phase in which the development team will obtain a Minimum Viable Product (MVP) to test. In this stage, our proposal involves prototyping based on the SCRUM agile methodology. All steps are explained in the previous section, this methodology allows the development of a functional version of the product in a short time, in which each iteration will have one or more functional requirements. The development team decides at the beginning of the stage how many sprints are required before the product can be released and implemented according to the number of attributes, functionalities, and features.
- Test. Designers evaluate the product to discard possible process failures and refine the prototype if necessary. The evaluation of the prototype is based on the type of product; if it is a new product, the validation must be completed using the refined model of Yang categorization [19]. Instead, if it is a known product with new features, the product owner will decide between two available models, Yang or Tontini categories [20]. This stage is divided into three steps.
- T1: Deploy early adopters. In this step, the product or service is released to early adopters in order to obtain feedback on its use and functionality, among other attributes.
- T2: Feedback. The feedback obtained from early adopters is stored and used to perform an analysis of the result and experiences of the product or service.
- T3: Percentage of acceptance. The percentage of endorsement of a product is defined by the market size, expected adoption speed, the existence of substitute products, competition, marketing, and adaptability. According to these metrics, the proposal will provide a percentage of acceptance, which will indicate whether the product is ready to be released or at what stage of DT it has to be returned to ensure greater acceptance.
5. Educational Systematized Design Thinking Platform
- E1. Interviews of potential users, for this activity, an interview is conducted to know the opinion of the project to potential users. These interviews can be performed personally or virtually according to the project, scope, objectives, and participants’ decisions.
- E2. Attribute derivation, an analysis of the results obtained from the interviews is carried out to obtain a first list of possible attributes.
- E3. Attribute classification, in a meeting between project participants, the relevant attributes are decided. They also can add or remove convenient attributes.
- E4. Final attribute list, the list of attributes that will be worked on throughout the project’s development, is reviewed.
| Algorithm 1 Kano’s Model Categorization. |
|
- Product backlog. This step is responsible for defining requirements according to priorities, the scope and objective of the project are stated.
- Sprint planning. The output of this step is a list with attributes ordered from highest to lowest priority. A cycle plan is defined.
- Sprint backlog. The personal staff defines a set of activities to be carried out in the implementation of the prototype. The iteration can contain all the attributes mentioned in the previous step or just a set of them. The iteration can last a maximum of four weeks; each person in the development team has responsibilities and duties to fulfill.
- Cycle-development prototype. This is an iterative process where the Scrum Master meets with the development team for about 15 minutes daily to eliminate obstacles and prevent delays. The development team participates in describingthe activities that has to be ’done’ and ’doing’.
- Iteration review. The development team presents the deliverables to determine if changes are required or if the objective was met. Feedback is received in this step. At the end of the prototyping stage, the result is an MVP.
- Minor or equal to 10%: the project should return to the emphasize stage.
- Between 20% and 39%: the project should continue to Define stage and rephrase the procedure.
- Between 40% and 50%: it is recommended to return to the ideation stage to find new solutions based on some of the ideation strategies.
- Between 51% and 69%: it is proposed to return to the prototype stage and make only adjustments to the current version.
- At least 70%: the percentage was left with a wide range of acceptances by developers, and the product owner decides whether to release the project or the version.
| Algorithm 2 ESDT Methodology. |
|
6. Application of the Educational Systematized Design Thinking Methodology to the Case of Study: Bus Stop
- Empathize. In a class session, students have explained what this stage consists of and what kinds of tools could be used to complete it depending on the importance of achieving empathy with users to know the real opinions and needs of the target population. Figure 5 describes all students’ processes during the empathizing stage. (a) The empathize stage comprises four main activities, E1 is the interview, E2 is the Derivation of attributes, E3 is the attributes classification, and E4 is the final list of attributes. (b) E1: Presents the description of the required characteristics according to potential clients or possible interested parties, considering the profession, age, gender, and product description. The interviews were conducted with people who currently use public transport. The interviews were conducted via Zoom with students and teachers of the Universidad del Valle de México. For the participants’ safety and due to the context of the pandemic, we performed 15 interviews. (c) Once each activity is completed, a screen such as this is presented with the activity marked as complete. (d) E2 is where each student enters all the attributes they want to work on in their projects. In this case, 12 attributes were defined: AT1) comfortable infrastructure; AT2) roof to cover you from the sun; AT3) roof to cover you from the rain; AT4) stopgap bus for ascent/descent; AT5) structure design that allows road visibility; AT6) spacious seats; AT7) ergonomic seat form; AT8) assistance device; AT9) trash container; AT10) luminary; AT11) seats with backrest, and AT12) necessary amount of seats. (e) E3: Once all the attributes have been entered, the user selects the main ones with which you want to test the model. In this case, all attributes were selected as final attributes. (f) Once selected, press the arrow to pass them as final. (g) E: Presents the entire list of attributes with which it will work to make its evaluation. (h) Finally, once all the activities have been completed, they are marked as final, and the empathizing stage is completed.At the end of the empathize stage, the Define stage begins; the platform indicates the beginning and end of each of the stages.
- Define. Once the final attributes contained in the L1’ are defined as a result of the previous stage, they serve as the input for the generation of the survey based on Kano’s model (see Figure 6). (a) In this project, a total of 12 attributes were selected. Once it is verified that all the attributes are found, the user clicks the button “Generate survey”. (b) The platform will automatically convert the questions into the Kano format, which divides each attribute’s ATi into two categories: (1) How would the user feel if the product/service had the attribute ATi? and (2) How would the user feel if the product/service did NOT have the ATi attribute? A total of 24 questions were generated in this proposal. (c) Once the quiz is ready, it will be deployed on the ESDT platform. Some of the questions are very long, so the platform presents a brief description of each one, and if the student hovers over the mouse, the user can see the complete question. At this time, the user on the ESDT platform can make a profile selection. In this profile button, each user decides which market segment the survey is aimed at. This segment includes a range of people’s ages, professions, genders, and other characteristics that the user may wish to specify. The survey is sent online to people who meet the defined profile and are registered on the platform, and a link is also provided to users so they can share the survey with external tools. Students conducted surveys of 46 public transport users who make daily use of this type of equipment. Users were asked about 12 different possible attributes that students thought could be important for the project development. (d) Between the previous screen and the current screen described in this point, there is a marker that indicates the progress of the surveys and finalizes when the platform reaches a defined number of responses. Finally, the platform categorizes the results (see Table 2).Once these results are presented, the ESDT platform allows the user to generate a report with the results in a .pdf file. This report includes the results from applying Kano’s model in two ways: a table, similar to Table 3, that considers the satisfaction index (SI) and dissatisfaction index (DI), and a Figure 7 that depicts the SI vs. DI in the so-called SI/DI plot (see [9]).From Figure 7, it can be noted that AT12 (necessary amount of seats) can be seen as one attribute, the fulfillment of which causes a high rate of user satisfaction; while AT3 (Roof to cover you from the rain) can be most adequately seen as the attribute whose non-fulfillment causes a high rate of user dissatisfaction. In addition, attributes AT1, AT4, AT5, AT6, AT7, AT8, AT9, AT10, and AT11 are close to each other above the middle part of the satisfaction index, while AT2 cannot cause satisfaction in the user; on the contrary, it can cause dissatisfaction.Now, according to the report, the students chose the attributes they will considers as an input for the next stage. After a team meeting, the students decided to choose the following attributes.
- One attractive attribute:
- -
- AT12. Necessary amount of seats.
- Four one-dimensional attributes ordered by score as:
- -
- AT3. Roof to cover you from the rain;
- -
- AT4. Stopgap bus for ascend/descent;
- -
- AT5. Structure design that allows road visibility; and
- -
- AT11. Seats with backrest.
- Ideate. Once the list of attributes and characteristics has been completed, students begin this ideation stage in the platform; several strategies, such as brainstorming and six thinking hats, are described. Each of these strategies contains a set of steps that students can follow (see Figure 8).Figure 9 presents the result of the ideate stage. The students developed sketches, diagrams, and schemes where attributes were implemented within the design of the bus stop. The course professor participated as a guide through this stage, supporting technical and functional suggestions to achieve a better product. At the end of this stage, the students delivered the plans and graphic elements necessary to explain the result in detail.
- Prototype. Once finished with the ideation process and the plans of the proposal, the platform allows us to keep track of the final attributes delivered in a prototype, presenting the final attributes to work (See Figure 10). (a) It presents the final attributes and allows the students to select them, to decide how many springs they want to perform using the SCRUM methodology. (b) All the attributes are selected in this case since they will be worked on in one iteration. (c) During the spring construction, the requirements (attributes) and the tasks associated with each of them are requested. (d) The platform keeps the tasks on the track that the prototype already carried out, those that are being worked on, and those that have been completed by a defined date classified as To do, Doing and Done activities.In the prototype result of this stage, the students generated a digital model and a scale model of it, in which all the attributes of a three-dimensional form could be observed, having the possibility of transporting and exposing the prototype to the public (Figure 11).
- Test. Finally, the testing stage allows the validation of the final acceptance of the prototype and gives an acceptable percentage. It is recommended to be released if it is greater than 70 percent. Figure 12a shows an acceptance of 80 percent and (b) presents the final classification of the worked attributes in this project.At this stage, students once again conducted surveys among public transport users, this time showing their images and the scale model in order to find out the opinions of and possible acceptance of the prototype by the public. These surveys yielded positive results from users (see Figure 11).
7. Discussion
8. Conclusions
Author Contributions
Funding
Institutional Review Board Statement
Informed Consent Statement
Data Availability Statement
Acknowledgments
Conflicts of Interest
Abbreviations
| DT | Design Thinking |
| ESDT | Educational Systematized Design Thinking |
| SCRUM | Systematic Customer Resolution Unraveling Meeting |
| SCAMPER | Substitute, Combine, Adapt, Modify, Put to another use, Eliminate and Reverse. |
| MVP | Minimum Viable Product |
| SI | Satisfaction Index |
| DI | Dissatisfaction Index |
References
- Basheti, I.A.; Nassar, E.I.; Halalsah, I. The Impact of the Coronavirus Pandemic on the Learning Process among Students: A Comparison between Jordan and Turkey. Educ. Sci. 2022, 12, 365. [Google Scholar] [CrossRef]
- The New Product Development Game. Available online: https://hbr.org/1986/01/the-new-new-product-development-game (accessed on 30 May 2022).
- Extreme Programming. Available online: http://www.extremeprogramming.org/donwells.html (accessed on 30 May 2022).
- ¿Por qué utilizar la metodología Kanban? Available online: https://kanbantool.com/es/metodologia-kanban (accessed on 30 May 2022).
- Mural. Available online: https://mural.co (accessed on 30 May 2022).
- Reynolds, C. Batterii. 2012. Available online: https://batterii.com/ (accessed on 30 May 2022).
- Ceballos, G.R.; Larios, V.M. A model to promote citizen driven government in a smart city: Use case at GDL smart city. In Proceedings of the 2016 IEEE International Smart Cities Conference (ISC2), Trento, Italy, 12–15 September 2016; pp. 1–6. [Google Scholar]
- Ullah, F.; Sepasgozar, S.M.E.; Shirowzhan, S.; Davis, S. Modelling users’ perception of the online real estate platforms in a digitally disruptive environment: An integrated KANO-SISQual approach. Telemat. Inform. 2021, 63, 101660. [Google Scholar] [CrossRef]
- Madzík, P.; Budaj, P.; Mikuláš, D.; Zimon, D. Application of the Kano Model for a Better Understanding of Customer Requirements in Higher Education—A Pilot Study. Adm. Sci. 2019, 9, 11. [Google Scholar] [CrossRef] [Green Version]
- Nuseibah, A.; Reimann, C.; Zadnepryanets, M.; Wolff, C.; Olaso, J.R.O. Minimum Viable Product Creation through Adaptive Project Management—An Extended Approach for the Management of Innovation Projects: The Ecochallenge Case. In Proceedings of the 9th International Conference on Intelligence Data Adquisicion and Advanced Computing Systems: Technology and Applications (IDAACS), Bucharest, Romania, 21–23 September 2017. [Google Scholar]
- Razzouk, R.; Shute, V. What is design thinking and why is it important? Rev. Educ. Res. 2012, 82, 330–348. [Google Scholar] [CrossRef] [Green Version]
- Tunga, Y.; Yildirim, S. Revisiting Design Thinking: A review of Definitions and Implications. J. Ege Educ. Technol. 2017, 1, 92–102. [Google Scholar]
- Lindberg, T.; Gumienny, R.; Jobst, B.; Meinel, C. Is There a Need for a Design Thinking Process? In Proceedings of the Design Thinking Research Symposium 8 (Design 2010), Sydney, Australia, 19–20 October 2010. [Google Scholar]
- Mote, S.; Kulkarni, V.; Narkhede, B.E. Kano Model application in new service development and Customer satisfaction. IOSR J. Bus. Manag. 2016, 18, 10–14. [Google Scholar] [CrossRef]
- Google. Google Keeps, 2016. Julio 2019. Google Inc. Available online: https://www.google.com/keep/ (accessed on 30 May 2022).
- IdeaFlip. Available online: https://ideaflip.com/ (accessed on 30 May 2022).
- Concept Inbox. Available online: www.conceptinbox.com (accessed on 30 May 2022).
- Técnicas de Creatividad. Available online: https://acortar.link/gi704y (accessed on 30 May 2022).
- Yang, C.-C. The refined Kano’s model and its application. Total Qual. Manag. Bus. Excell. 2005, 16, 1127–1137. [Google Scholar] [CrossRef]
- Tontini, G. Integrating the Kano Model and QFD for Designing New Products. Total Qual. Manag. Bus. Excell. 2007, 18, 599–612. [Google Scholar] [CrossRef]
- Ceballos, G.R. La viabilidad de un proyecto de Smart City como estrategia mercadológica. Caso: CUCEA. Red Int. Investig. Compet. 2018, 10, 629–646. [Google Scholar]
- MongoBD. Julio 2019. By Mongo Inc. Available online: https://www.mongodb.com/nosql-explained?lang=es-es (accessed on 30 May 2022).
- Flask. PalletsProjects. Recupered Julio 2019. Available online: https://palletsprojects.com/p/flask/ (accessed on 30 May 2022).
- United Nations International Childfren’s Emergency Fund (UNICEF). Brainstorming. Free-Flowing Creativity for Problem-Solving. 2005. Available online: https://www.unicef.org/knowledge-exchange/files/Brainstorming_production.pdf (accessed on 30 May 2022).
- de Bono, E. Six Thinking Hats; Penguin Books: London, UK, 2000. [Google Scholar]
- Ministerio de Ciencia, Tecnología y Telecomunicaciones. Métodos SCAMPER. Cómo Generar Ideas. 2019. Available online: http://biblioteca.udgvirtual.udg.mx/jspui/handle/123456789/3172 (accessed on 30 May 2022).
- Leoste, J.; Jõgi, L.; Õun, T.; Pastor, L.; San Martín López, J.; Grauberg, I. Perceptions about the Future of Integrating Emerging Technologies into Higher Education—The Case of Robotics with Artificial Intelligence. Computers 2021, 10, 110. [Google Scholar] [CrossRef]












| Customer | Dysfunctional (Negative Question) | |||||
|---|---|---|---|---|---|---|
| Requirements | Like | Must be | Neutral | Acceptable | Dislike | |
| Like | Q | A | A | A | O | |
| Functional | Must be | R | I | I | I | M |
| (Positive | Neutral | R | I | I | I | M |
| Question) | Acceptable | R | I | I | I | M |
| Dislike | R | R | R | R | Q | |
| ID | Quality Attribute | Category in Kano’s Model |
|---|---|---|
| AT1 | Comfortable infrastructure | Indifferent |
| AT2 | Roof to cover you from the sun | Reversible |
| AT3 | Roof to cover you from the rain | One-dimensional |
| AT4 | Stopgap bus for ascent/descent | One-dimensional |
| AT5 | Structure design that allows road visibility | One-dimensional |
| AT6 | Spacious seats | One-dimensional |
| AT7 | Ergonomic seat form | Indifferent |
| AT8 | Assistance device | One-dimensional |
| AT9 | Trash container | One-dimensional |
| AT10 | Luminary | One-dimensional |
| AT11 | Seats with backrest | One-dimensional |
| AT12 | Necessary amount of seats | Attractive |
| AT1 | AT2 | AT3 | AT4 | AT5 | AT6 | AT7 | AT8 | AT9 | AT10 | AT11 | AT12 | |
|---|---|---|---|---|---|---|---|---|---|---|---|---|
| A | 9 | 0 | 3 | 11 | 9 | 12 | 10 | 13 | 9 | 8 | 13 | 23 |
| M | 7 | 1 | 14 | 7 | 10 | 3 | 2 | 8 | 7 | 8 | 6 | 3 |
| R | 1 | 44 | 0 | 0 | 0 | 0 | 0 | 0 | 1 | 0 | 1 | 0 |
| O | 13 | 0 | 26 | 19 | 19 | 20 | 17 | 22 | 18 | 21 | 17 | 12 |
| Q | 3 | 0 | 1 | 0 | 0 | 0 | 0 | 0 | 0 | 0 | 0 | 0 |
| I | 13 | 1 | 2 | 9 | 8 | 11 | 17 | 3 | 11 | 9 | 9 | 8 |
| DI | 0.47 | 0.50 | 0.89 | 0.57 | 0.63 | 0.50 | 0.41 | 0.65 | 0.56 | 0.63 | 0.51 | 0.33 |
| SI | 0.52 | 0 | 0.64 | 0.65 | 0.61 | 0.70 | 0.59 | 0.76 | 0.60 | 0.63 | 0.67 | 0.76 |
Publisher’s Note: MDPI stays neutral with regard to jurisdictional claims in published maps and institutional affiliations. |
© 2022 by the authors. Licensee MDPI, Basel, Switzerland. This article is an open access article distributed under the terms and conditions of the Creative Commons Attribution (CC BY) license (https://creativecommons.org/licenses/by/4.0/).
Share and Cite
Luque-Vega, L.F.; Carlos-Mancilla, M.A.; Lopez-Neri, E.; Orozco-Sierra, J.C.; Carrasco-Navarro, R. Educational Systematized Design Thinking Platform—Case of Study: Bus Stop. Sustainability 2022, 14, 8958. https://doi.org/10.3390/su14158958
Luque-Vega LF, Carlos-Mancilla MA, Lopez-Neri E, Orozco-Sierra JC, Carrasco-Navarro R. Educational Systematized Design Thinking Platform—Case of Study: Bus Stop. Sustainability. 2022; 14(15):8958. https://doi.org/10.3390/su14158958
Chicago/Turabian StyleLuque-Vega, Luis F., Miriam A. Carlos-Mancilla, Emmanuel Lopez-Neri, Juan C. Orozco-Sierra, and Rocío Carrasco-Navarro. 2022. "Educational Systematized Design Thinking Platform—Case of Study: Bus Stop" Sustainability 14, no. 15: 8958. https://doi.org/10.3390/su14158958
APA StyleLuque-Vega, L. F., Carlos-Mancilla, M. A., Lopez-Neri, E., Orozco-Sierra, J. C., & Carrasco-Navarro, R. (2022). Educational Systematized Design Thinking Platform—Case of Study: Bus Stop. Sustainability, 14(15), 8958. https://doi.org/10.3390/su14158958

