Abstract
With the current transitioning and increasing complexity of power systems owing to the continuous integration of distributed generators (DGs) and Flexible AC Transmission Systems (FACTS), power system quality and security studies have extended to incorporate the impacts of these technologies. This paper presents a review of the operation and reliability impacts of FACTS technologies in improving power quality and security in modern Cyber-Physical Power Systems (CPPS). While introducing DG to the power system helps to decentralize the network for easy accessibility and enhances clean energy system, it creates new challenges such as harmonics, voltage instability, and frequency distortion. These challenges can be tackled with FACTS devices which are flexible and dynamic smart electronic controllers used to stabilize power system parameters to improve power quality and reliability. This paper examines the current state-of-the-art optimization techniques and artificial intelligence and/or computational techniques for optimal placement and operation of FACTS devices. This review highlights the generational advancement of FACTS technologies and the different objectives of optimal placement and operation of these devices. Moreover, the concept of CPPS is discussed with the potential utilization of distribution-FACTS (D-FACTS) devices for network security. Furthermore, a bibliometric analysis was carried out to show research trend of FACTS utilization. The result presents future trajectories for power utility industries and researchers interested in power system optimization and the application of FACTS technologies in smart power system networks. Some of the significant findings leads to proposed demand-side management for placement of DGs and FACTS technologies as a more strategic optimal system sizing to minimize cost. It was also concluded that future design of FACTS/D-FACTS devices must consider and appreciate interactions with the automated systems of CPPS to enhance effective integration. To this end, design modification of the operational configuration of these devices with sensors for real-time synchronized control and interaction with other CPPS technologies is an area that requires more research attention in the future.
1. Introduction
Power System Quality and Reliability
Quality and reliable electricity is paramount to both the supply authority and the consumers [1]. The continual demand for electricity as the world’s population continues to grow keeps the power system constantly transitioning into more complex interconnected networks. This increasing complexity is due to power system quality and reliability problems requiring advanced technologies to improve existing traditional networks. Power system challenges are vast in dimension, ranging from generation problems, such as access to energy sources, generator capacity, and ageing, to transmission problems such as, voltage losses, reactive power imbalances, and harmonics, and distribution problems, such as voltage surge, components faults, line sag, etc.
A quality power system is the delivery of power to the end-user as demanded. The consistent and uninterrupted supply of power defines its reliability [2,3]. Reliability concepts can be divided into system accuracy and system security [4]. According to Sinishaw et al. [4], system accuracy is the ability of the power system to deliver power to the end-user constantly as demanded within the system operating constraints. In contrast, system security is concerned with the ability of the system to withstand abrupt disturbance and respond quickly and adequately to dynamic changes in the network. The complex and interconnected nature of the power system involves many components operated within predetermined constraints, some of which limit the effective generation, transmission and distribution of power. However, the network system must be operated with the understanding and effective allowance for these constraints for efficient delivery of quality power. Furthermore, even when the system is operated within the acceptable limits, further consideration must be put in place for unforeseen circumstances, such as transient faults and natural causes of interruptions. Power system is perpetually open to changes that will enhance the quality and reliability of the systems to cope with their limitations and sudden disruptions. These perpetual required changes to the power system involve adjustment of exiting components, parameter modifications, and introduction of new technologies. Therefore, researchers and power system engineers are constantly proposing new ways of operating the system or new technologies to improve security. The challenge is that even the new technologies create new operating boundaries and introduce new disturbances in the system. For instance, the introduction of renewable energy sources (RES) as distributed generators (DGs) to decentralized power system networks and provide more environmentally friendly and sustainable energy comes with some degree of uncertainty owing to intermittency and uncontrolled characteristics [5,6,7]. Moreover, components ageing and failure contribute to power system reliability issues [8,9]. Power system components failure rate can be improved by proper planning (generator capacity, transmission, and distribution expansion planning), timely maintenance, and replacement of worn-out equipment [10,11,12,13]. Other power quality problems, such as voltage instability, reactive power imbalances, harmonics, and a host of others, can be attributed to the ageing of existing power system components and RES penetration as DGs. To tackle most of these power system challenges, several researchers and power system engineers have suggested that the FACTS technologies be integrated into the power system network, especially considering the cost of replacing existing old infrastructures [14,15,16,17]. The optimal location of DGs and FACTS devices in the power system network is of high economic importance. Therefore, several authors have proposed several optimization approaches for optimal placement of FACTS devices [1,18,19,20,21,22]. A survey of impact assessment and optimization approaches for optimal placement of FACTS and DG were presented in [23,24,25]. Most previous reviews in this area available in open literature considered impact assessment of FACTS devices for power system quality enhancement and optimization techniques used for optimal placement of FACTS and DGs in traditional centralized power system transmission networks. This paper presents an updated assessment review of the reliability impacts of FACTS technologies considering its operations in a cyber-physical power system (CPPS). CPPS involves the use of automated technologies, such as computer-aided technologies, information and communication technology (ICT), and technologies such as the internet of things (IOT) and the internet of energy (IOE). The remainder of this paper is such that Section 2 presents an overview of FACTS technologies, Section 3 details a survey of optimization approaches used for placement of FACTS devices with objectives of improving power system reliability, Section 4 presents impacts of FACTS in a deregulated CPPS and future outlook, Section 5 examine research trends and prospects, and Section 6 concludes the review with an outline of important findings and recommendation for future work.
2. Overview of FACTS Technologies
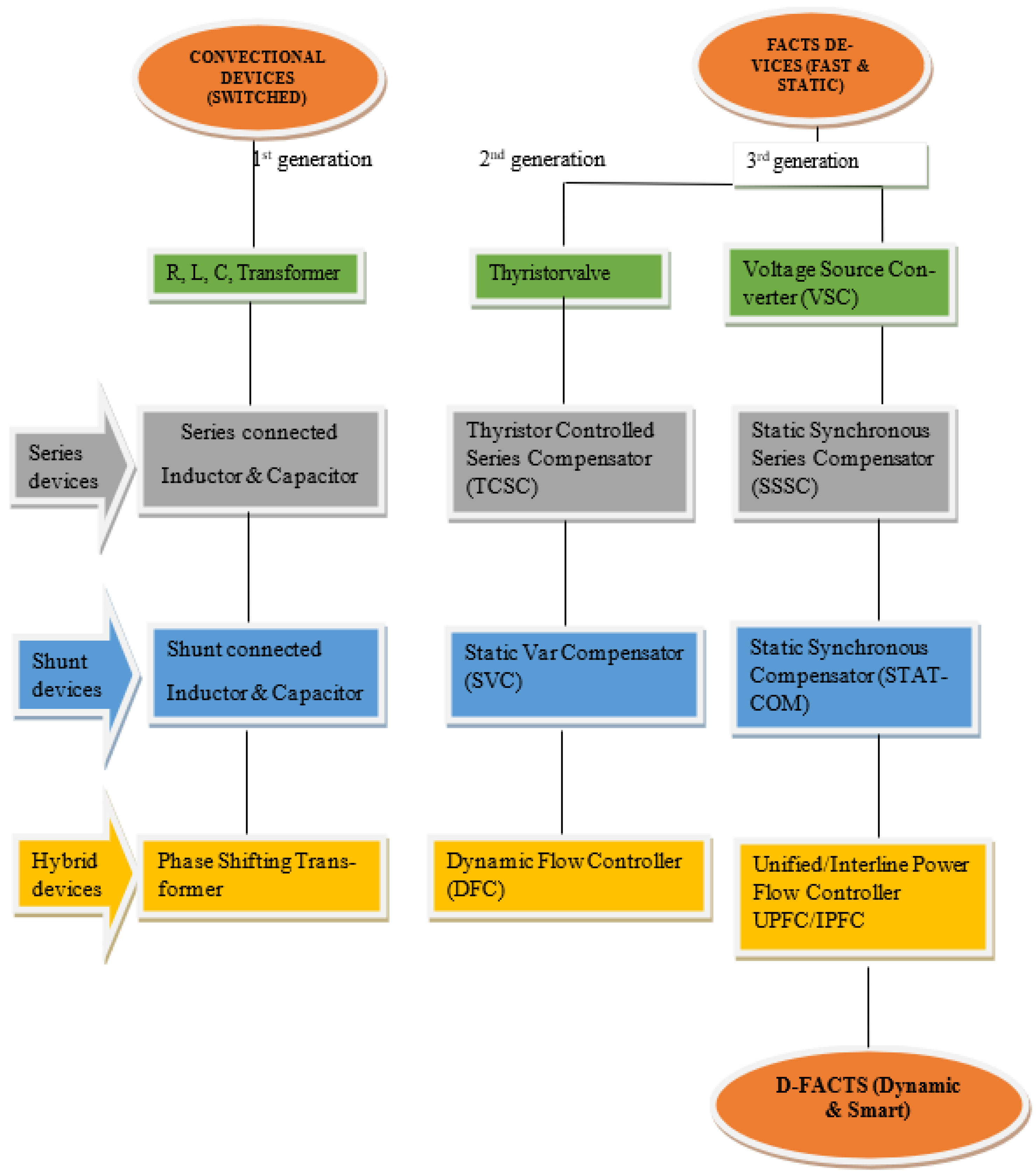
The advancements in power electronics have shown considerable improvement in satisfying the need for voltage stability and power quality improvement by introducing FACTS technology [26]. The main functions of these devices are reactive power compensation, voltage control, and power flow control to enhance better power quality in modern power systems [27]. The first generation of FACTS devices were mechanically controlled capacitors, inductors, and phase-shifting transformers with mechanical on-load tap changers [26]. The second generation was developed such that thyristor valves replace the mechanical switches. This gave a significant improvement in the speed of the devices. The third generation was designed using voltage source converter (VSC) based devices [26]. These devices provide multiple and total control of the power system parameters [28]. To further extend the application of FACTS devices to a distribution network, there are custom power (CP) devices similar to FACTS devices, except that they are used only in distribution networks. An example is the distributed synchronous static compensators D-STATCOM [24]. The modification of FACTS to CP to be used in distributed networks can be considered as the foundation for the fourth generation of FACTS technologies. This advancement expands the application of FACTS controllers from being used only in transmission networks to deregulated CPPS networks.
2.1. Benefits of FACTS Technology in Power System
FACTS devices are used in power systems for economic and technical benefits. Most existing power systems are old and operate under full capacity due, amongst other things, to infrastructure or components worn-out. Building a new power grid or replacing existing components will be an expensive venture; FACTS devices are, therefore, used to optimize the system performance capacity at a lower cost. Furthermore, in a deregulated power system network and competitive market, FACTS devices can be used to maximize consumers’ social welfare and utility’s profit in the face of imbalance cost due to RES uncertainty [18,19]. Moreover, when optimally placed, FACTS devices can reduce congestion, curtailment and price volatility [29,30].
Research has shown that FACTS technologies can be used to tackle many power system quality and reliability challenges such as: optimizing line power transfer capacity and loadability [31,32,33]; limiting short circuit currents [34]; enhancing power system transient stability state and system security [22,35,36]; compensate reactive power and load for optimal performance [37]; reducing sub-synchronous resonance and enhancing system damping [38,39]; and improving voltage stability and general power system quality [40,41].
2.2. Classification of FACTS Controllers
According to Rath et al. [29], FACTS controllers can be divided into four categories according to how they are connected: shunt controllers, series controllers, series-series controllers, and series-shunt controllers.
2.2.1. Series Controllers
Series Controllers inject voltage in series with the line. They are used to reduce the transfer reactance of a power line and hence increase transmission line capacity and improve system stability. Examples of series controllers are Thyristor Controlled Series Compensator (TCSC) and Static Synchronous Series Compensator (SSSC) [42]. Figure 1 shows the structure and form of TCSC designed with two-directional thyristors.
Figure 1.
Schematic diagram of TCSC.
While the TCSC can be modelled as a series impedance, the SSSC is a series voltage source [42]. Figure 2 shows the Schematic diagram of SSSC designed based on solid-state voltage source converter and series connected to a transmission line through a transformer.
Figure 2.
Schematic diagram of SSSC [43].
2.2.2. Shunt Controllers
Shunt controllers are mainly used in high voltage systems to improve voltage profiles by supplying reactive power as they inject current into the system at the point of connection. The shunt controller only provides or absorbs variable reactive power when the injected current is in the 900 phase with the line voltage. Any other phase relationship will also control real power as well. Static Var Compensator (SVC) and Static Synchronous Compensator (STATCOM) are such controllers [44].
The SVC is designed with Thyristor Switched Capacitor (TSC) and Thyristor Controlled Reactor (TCR) or Thyristor Switched Reactor (TSR), as shown in Figure 3. The TSR is used to absorb reactive power, while the TSC is used to supply reactive power [45].
Figure 3.
Static Var Compensator.
STATCOM is an advanced SVC designed with a VSC which has a Gate turn off thyristor and d.c capacitor linked with a transformer connected to a transmission line, as shown in Figure 4. The conversion of dc input voltage into ac outputs to compensate for the real and reactive power of the system is performed by STATCOM [45].
Figure 4.
Schematic diagram of STATCOM [43].
2.2.3. Combined Series-Series Controllers
This is a combination of separate series controllers, which are coordinately controlled, in more than one transmission line system. It could also be a unified controller, in which series controllers provide independent series reactive compensation for each line and also transfer real power among the lines through the power link. Interline Power Flow Controller (IPFC) [44].
IPFC has two series converters connected to two different transmission lines, as shown in Figure 5. It provides a very good power flow control for more than one transmission line, with each of the two SSSC giving series power addition for its own transmission line. The two converters are joined through a DC capacitor and attached to the AC network through transformers directly connected. By this, it not only provides reactive power addition, but also any of the converters can be manipulated to inject real power to the dc joint from its own Transmission line.
Figure 5.
Schematic diagram of IPFC.
2.2.4. Combined Series-Shunt Controllers
These controllers have combined shunt and series controllers, which have sophisticated control. A real power exchange can occur through their shared DC link when the shunt and series controllers are jointly used. The Unified power flow controller (UPFC) is a series-shunt controller. It is considered one of the most versatile and powerful FACTS devices in the power system today [46]. It is primarily used for flexible control of powers for better voltage stability. It allows concurrent or independent control of these parameters with transfer from one control scheme to another in real-time. Figure 6 depicts the schematic diagram of UPFC.
Figure 6.
Schematic diagram of UPFC [47].
UPFC, as shown in Figure 6, is designed using STATCOM and SSSC linked together with a d.c. The converters are connected to the line with transformers. The unique combination of this device allows for flexibility of operation when connected to a power system network.
The dynamic flow controller (DFC) is a hybrid device combining a Phase Shifting Transformer (PST) and switched series compensator, such as TSC and TSR, as shown in Figure 7.
Figure 7.
Schematic diagram of DFC [42].
2.2.5. The Merit of the Voltage Source Converter Based FACTS over Thyristor Controlled Devices
- They consist of voltage source converters designed with an insulated-gate bipolar transistor or integrated gate-commutated thyristor, making them capable of controlling their output voltage;
- With the voltage source converters, there is no risk of shunt or series resonant with the inductive line impedance that may initiate sub-synchronous oscillation;
- They can control their output voltage over the whole VA rating independent of the AC system parameters;
- They exchange controllable real power with AC system.
Figure 8 depicts an overview of major FACTS devices classified according to their connection and different generations.
Figure 8.
Overview of major FACTS devices.
2.2.6. Distribution-FACTS Controllers
D-FACTS technologies are advanced FACTS controllers mainly deployed in distribution networks. Due to the increasing introduction of DGs to the power grid, D-FACTS are becoming more promising than convectional FACTS devices, gaining more recent traction in power grid deployment [48]. D-FACTS devices are smaller and, hence, less complex and cheaper than traditional FACTS devices [49]. Beyond the merit of flexibility and cost-effectiveness, D-FACTS controllers are suitable for easy configuration with the sensing and communication system of the modern smart grid for advanced functionality. Therefore, D-FACTS devices are considered an alternative solution to the limitations of traditional FACTS devices.
The similarity of D-FACTS devices to other convection FACTS devices extends beyond functionality to technical configuration; hence, most D-FACTS devices assumed the name of the specific FACTS controller with a similar configuration. D- STATCOM, for instance, is designed to perform a similar function as STATCOM; therefore, the operational configuration and connection in the power grid are the same. Moreover, D-SSSC is the distribution version of the SSSC controller. Both are connected in series along power lines and provide dynamic control for power quality and security improvement.
Pinheiro et al. [48] demonstrates an application of series VSC in distribution network for effective power flow under variable load disturbances. The study results show VSC as active tool for independent control and transfer of real and reactive powers between distribution feeders. On the other hand, the biggest challenge of using series converter in an electrical power system is its ability to make smart decisions or otherwise be removed and protected in case of a short circuit or power outage [48]. An efficient coordination of voltage and reactive power in an automated distribution system using distribution SVC (D-SVC) alongside DGs was presented by Shaheen et al. [50]. This integrated configuration not only achieved optimum distribution system operation and control, but also minimized losses and reduce emissions [51]. D-FACTS can also be utilized to regulate the oscillatory stability of induction motors or synchronous generator [52].
3. A Survey on Optimization Methods
The optimal location, operation and control of FACTS controllers have been the focus of research in the area of FACTS installation and utilization in power systems. Due to the complexity of the power system network, successful installation and utilization of FACTS controllers are conducted, subject to certain constraints. Therefore, most optimal utilizations of FACTS devices are executed as constraint optimization with multi-objectives commonly geared towards general enhancement of power system quality, reliability, and security. Several optimization solution techniques have been utilized to solve the constraint-multi-objectives problem of FACTS placement, operation and control in the power system network. These optimization techniques are classified in Figure 9 as convectional mathematical methods and artificial intelligence techniques. The artificial intelligent techniques could be metaheuristic approach or hybrid metaheuristic approach.
Figure 9.
Classification of Optimization solution techniques.
Convectional mathematical optimization methods, such as Newton–Raphson, linear programming, non-linear programming, dynamic programming, eigen-value analysis, Lagrangian relaxation, sequential quadratic programming, index and sensitive methods, residue-based method, and many others, provide good convergence characteristic and strong accuracy performance but are usually drawback by limited global optima solution due to dependence on randomly selected initially values. Other drawbacks of these methods include long computational time and limitation in handling large non-linear multi-objective or multi-constraint optimization problems. These drawbacks can be minimized by modification of some of the existing methods. Bone et al. [53], for instance, presented a steady state model of FACTs devices using unaltered power-flow routines and concludes that the methods converges rapidly.
Heuristic and Metaheuristic techniques are dynamic nature-inspired algorithms that are capable of solving large and complex optimization problems and mostly have the potential of obtaining global optima solutions. These algorithms are based on the concept of evolution, animal intelligence, plant intelligence, and sometimes chemical and physical theories. Some of the commonly used Heuristic and Metaheuristic techniques are Particle Swarm Optimization (PSO), Genetic Algorithm (GA), Bacterial Foraging Algorithm (BFA), Grey Wolf Optimizer (GWO), Fuzzy logic (FL), Ant Colony Optimization (ACO), Artificial Bee Colony (ABC), Bat Algorithm (BA), Firefly Optimization Algorithm (FOA), Cuckoo Search (CS), etc. Despite their superior fast computational advantage and ability to handle more complex optimization problem, metaheuristic methods have different drawbacks; hence, a continuous and sustained search by researchers for a better algorithm for optimal placement and sizing of FACTS devices [54]. The drawbacks of some of metaheuristic approach include undefined convergence by ACO; low convergence rate; parameter adjustment, as in the case of BA; and many more for each individual algorithm [54].
The hybrid methods, which are either a combination of a convectional mathematical method with a metaheuristic method or a combination of two or more different metaheuristic methods, provide better performance in determining the optimal location, sizing and control of FACTS devices. This is because the dimensions of the optimization problems can be shared by each algorithm and the limitations of one can be complimented by the strength of another [55].
3.1. Optimal Sizing and Location/Placement of FACTS Controllers
To achieve the maximum benefits of FACTS utilization in a power system network, its location in the network is of paramount importance. Therefore, researchers have deployed different optimization techniques to determine the best possible location to place FACTS in a power system network to achieve an optimal solution. Yuvaraj et al. [56] used the Harmony Search algorithm (HSA) to size and locate D-STATCOM in a radial distribution system to minimize the system’s total power losses. Taher and Amooshahi [57,58] employed hybrid immune algorithms such as immune particle swarm optimization (IPSO) and immune genetic algorithm (IGA) to optimally place UPFC to reduce the production cost of generators and installation cost of UPFC. At the same time, maximizing active and reactive power for system loadability, congestion management, and optimal power flow.
Similarly, in another study, Taher and Afsari [59] used an immune algorithm to determine the best size and location of D-STATCOM to minimize the system cost while improving the current and voltage profile of the system. Packiasudha et al. [60] used a cumulative gravitational search algorithm to optimally search for the best location of FACTS device in a deregulated network with the objective of system loss minimization. The evolution algorithm was proposed by Alamelu et al. [61] for sizing and siting of UPFC in a power system network to minimize total system cost and enhance loadability. Inkollu and Kota [62] presented a hybrid method of particle swarm optimization (PSO) and gravitational search algorithm (GSA) for optimal setting of UPFC and IPFC to enhance voltage stability.
In recent years, due to high renewable energy penetration, the placement of FACTS devices with distributed energy has gain more consideration [63]. A model for optimal placement of FACTS controllers to curtail wind power cost in a highly wind power penetrated market environment was presented by Zhang et al. [64]. The stochastic mixed integer program bi-level model was also used to identify the investment decisions on series FACTS using a derived shift factor structure within a market environment under high wind power penetration. Furthermore, the proposed shift factor formulation is considered to outperform similar Bϴ formulation in area of computational speed as a result of its minimized model size but its limited application to DC power flow is a major setback in optimal power flow analysis. The co-optimization model was alternatively reformulated for transmission expansion planning with TCSC location by [65], wherein two mixed integer liner programs were proposed for better solution of the multi-optimization problem. An improved squirrel search algorithm was used to determine the optimal location of Generalized Unified Power Flow Controller (GUPFC) and IPFC integrated with wind farm and fuel cell [66]. The model was inspired by natural motion of flying squirrel from one tree to another using gliding positions. It was considered efficient for optimal location of the FACTS devices with objectives of enhancing voltage profile, reduce the operational cost and power losses of the system. Frolov et al. [67] implore sequence of quadratic programming to determine optimal location of FACTS devices for the control and management of uncertainty of renewable energy integration in a large transmission power system. The proposed multiple scenario-aware model shows strong efficiency. The associated uncertainty of wind power penetration in a deregulated network is considered with dynamic line rating by optimal allocation of SVCs and TCSCs using a probabilistic method in [68]. It was observed that the maximum loadability limit of dynamic line rating was better enhance with SVC than with TCSC or without any FACTS devices at all.
3.2. Optimal Operation and Control of FACTS Controllers
The optimal sizing and location of the FACTS devices are very important, especially for economic reasons [55]. The optimal operation and control of these devices for the technical enhancement of the entire power system is also very important [69]. Therefore, the optimal operation and control of FACTS devices to improve power system quality, reliability, and security have also been a further focus of research. Yavari et al. [70] utilized the combination of sliding mode control and instantaneous active and reactive power theories to design a non-linear controller for unified power quality conditioner (UPQC) that proved to be more effective in compensating current and voltage distortion than the conventional proportional-integral controller. Acharjee [71] presented a model with parameter setting of UPFC considering losses of both converters, losses of coupling transformers, and transmission losses in UPFC using a self-adaptive differential evolutionary algorithm. The use of UPFC improved power flow and minimized line losses simultaneously. Varma et al. [72] demonstrated the application of photovoltaic solar-based FACTs devices for stabilizing critical induction motor the first of its kind in Canada. Such stabilization of induction motors helps to minimize disturbance in a power system. It was observed the new PV-STATCOM is about 50 times less expensive than a normal STATCOM of similar sized.
The management of the power loop in the power system network is crucial to avoid losses and make the protection layer easy to set up [73,74]. Li et al. [75] proposed a sensitivity-based coordination model for the optimal setting of multiple UPFCs to determine the controllable range of active power settings to avoid active power loop flows.
The impact of high penetration of distributed renewable energy sources (DREs) in power systems requires sustained controllability. FACTS controllers can be utilized to curtail the high penetration of DREs [76,77]. Substation reconfiguration with voltage source converter of the UPFC to accommodate DREs for enhancing AC optimal power flow using sparse tableau formulation was considered in [76]. The impact and merits of UPFC to wind power integration in unit commitment is discussed in [77], where different dispatch strategies were considered. Elattar et al. [78] and Shaheen [79] formulated models for optimal power flow in hybrid AC-multiterminal DC grid with the integration of VSC for minimizing fuel cost, total environmental emission, and power losses. Similar objectives were also presented in [80,81].
Furthermore, flexibility and dynamic control provided by FACTS controllers in fault handling can be seen in the amplitude-based directional relaying scheme during single-pole tripping utilizing UPFC as detailed in [82]. A transient control scheme of the UPFC is designed to mitigate generator tripping of power systems by controlling the time derivative of Lyapunov function to be negative towards asymptotic stability [83]. The impact of this is that the system’s attraction region is reshaped to align with the state point at fault clearing time for security.
Table 1 and Table 2 highlights a summary survey of some literature focused on optimal placement and operation of FACTS and D-FACTS controller used in the power system network.
Table 1.
Summary of optimal placement and operation of some FACTS/D-FACTS in power system network.
Table 2.
Summary of optimal placement and operation of some D-FACTS in power system network.
4. Cyber-Physical Power System and the Future Outlook of FACTS Integration
Yaacoub et al. [118] describe cyber-physical system (CPS) as interconnected systems with the ability to monitor and manipulate real objects and processes. The CPS and the IoT concepts are closely related except that the CPS deals with the interaction between physical networking and computational processes. It was further stated by Yaacoub et al. [118] that the integration of CPS and IoT birthed a new comprehensive concept, the internet of cyber-physical things (IoCPT). From these concepts, the idea of IOE and CPPS is derived. Hence, CPPS is a modern day smart grid power system with a network of traditional power system components, DGs, and computed aided automated devices, such as sensing and communicating technology [119]. “The strong interactions between systems in a CPPS introduce new challenges in maintaining high supply security, as new factors can affect the overall security of the power system. Such factors include cybersecurity, the behavior and constraints of neighboring energy systems, and the dynamics of interactions between the various systems” [120].
Most energy distribution utilities currently control their network with a supervisory control and data acquisition (SCADA) system. It is a centralized system that monitors and controls the distribution network’s behavior utilizing available data from the network system parameters. The current utilization of the SCADA in the distribution network limits response time, which can be improved upon by emerging advanced distribution system automation (DSA) [121]. Some of the new DSA devices employ sensing and intelligent system to provide fault prediction and enhance system protection. Figure 10 illustrates the integration of a cyber-system to a physical power grid.
Figure 10.
Integration of a cyber-system to physical power grid [122].
The transition of power from the long exiting traditional network to CPPS involves a paradigm shift from the old model of a network structure of generation-transmission-distribution-utilization to a new approach of skipping transmission network by bringing generators to distribution centers [3]. This modernization of the traditional power system to a decentralized and sophisticated CPPS is accompanied by the increasing introduction of small DGs, RES, and different smart, automated devices [122]. These new technologies introduced associated power system reliability challenges that required modifications to the system operations, such as real-time power balance and control of bi-directional power flow. Apart from its convectional application to enhance voltage profile and maintain power system steady-state by dynamic control, D-FACTS technologies are finding new applications in the current CPPS environment. One such application is the controlling of “parallel flow” or “loop flow” [29]. Loop flow yields an involuntary cut down in transmission capacity that may belong to some other utility and hence foreclose beneficial transaction through that line [29]. Moreover, FACTS and D-FACTS have been considered to address economic and cyber-security threat of power system network concurrently as demonstrated by Liu et al. [123] using a newly develop interior-point solver for AC optimal power models. In the vine, Parastvand et al. [124] presented a novel topological perspective of location of FACTS devices considering the cyber-security of associated data exchange being critical for the controllability of wide area power system networks.
Padhy [125] proposed the modification of FACTS with an adaptive time delay compensation scheme that requires the signal modal information, such as frequency, amplitude, and damping. With this information, the latency can be compensated by predicting future trajectories of oscillatory response. According to Bibhu, this scheme can serve as a Wide-Area damping controller designed to address the issue of sampled-data control. Furthermore, D-FACTS has been considered for deployment in a CPPS for coordinated protection against false data injection cyberattacks (FDI) in a moving target defense (MTD) strategy [126,127,128]. The proposed defense strategy by Zhang et al. [126] works by actively perturbing the branch parameters needed to make up the false data injection attacks and thwart any further attack with optimally deployed D-FACTS device at each branch. The strategy protects the state estimation from being independently modified. The protection of state estimation against cyberattacks is very important, considering “its fundamental function of the energy management system, which calculates the optimal estimate of system’s state variables with explicit model and sensor measurement collected by SCADA system” [126]. To further the effectiveness of MTD strategy, Liu and Wu [127] presented an expanded MTD-based AC optimal power flow model. The reactance of D-FACTS lines is considered as decision variables to find a trade-off between MTD effectiveness and the system losses. Then, a new algorithm for optimal placement of the D-FACTS devices was developed and utilized to maximize the composite matrix rank of the MTD strategy in detecting false data injection attacks. On the other hand, Li et al. [128] investigated the feasibility and limitation of using D-FACTS devices as a proactive false data detection strategy. The investigation was conducted considering three types of FDI attacks; single-bus FDI, uncoordinated multiple-bus FDI, and coordinated multiple-bus FDI attacks. It was concluded that the strategy is capable of detecting all three types of FDI attacks on buses or super-buses with degrees large than 1, if the D-FACTS controllers are placed to at appropriate branches but the strategy failed to detect FDI attacks targeted on buses or super-buses with degrees equaling 1. Figure 11a,b depicts a conceptual and sectional view of modern CCPS.

Figure 11.
(a) schematic representation of a Cyber-Physical Power System showing the integration of convectional power system with FACTS technology and cyber system to prevent cyber-attack and enhance over all power system security. (b) Showing the different element of a Cyber-Physical Power System [120,122].
5. Research Trends and Future Prospect
Research output and trends in CPPS and integration of FACTS/D-FACTS were investigated with the VOSviewer software version 1.6.17 applied to data extracted from Scopus. The collection of data from Scopus was due to it being one of the largest databases with a focus on scientific research. It has searched indentation with some other science database. The data extraction was performed by searching the keywords “Flexible AC transmission system (FACTS)” OR “Distributed flexible AC transmission system (D-FACTS)” OR “Cyber-physical power system” in Scopus search space. The search was limited to only the engineering study area, a ten-year period of 2011–2021, considering only published journal articles and conference proceedings. This resulted in a total number of 1118 publications, but to further filter the available literature to specifics and sizeable number for easy analysis, a criterion was set to consider publication with five occurrences of keywords; 62 meet the threshold. Table 3 shows the details of the search output. The initial keywords generated further keywords co-occurring at least five times in the selected publications. The number of co-occurrence and times these words are linked are used to categorize the keywords into four clusters of relativity which by extension can be used to determine focus areas in the publications. Figure 12a represent a network visualization map that shows the links of the keywords, while Figure 12b represent a density visualization of the keywords for further clarity.
Table 3.
Summary of search output of keywords in relation to CPPS and FACTS/D-FACTS.
Figure 12.
(a) Network visualization map and (b) density visualization map.
Furthermore, Figure 13a–e depicts overlay visualization of the keywords in the focus areas, which can be utilized to determine research trends within the period under consideration. From 2014 to 2015, the focus of research in the area of CPPS and FACTS/D-FACTS was on the network overlay of keywords with purple color in Figure 13a. The keywords network overlay with green color were the dominant focus of research between 2015 and 2018. From 2017 to 2019, the research focus shifted gradually towards the network overlay of keywords with yellow color. The purple color keywords are listed as cluster 2 in Table 3. Also, in Figure 13b, “power systems” is highlighted as a reference keyword to show the strongest links that determine the focus area of cluster 2. The strongest links of this cluster points to the integration of D-FACTS in power system for optimal power flow, power control, and power system stability. Similarly, “D-FACTS” was highlighted in Figure 13c, and the links show its application in the power system during the period (2014–2019) and, hence, the direction of future application. Figure 13d,e highlighted “electric power system control” and “cyber-physical power system”, respectively; the outputs show a closely related network overlay of similar keywords the formed cluster 1, 3, and 4 of Table 3. These clusters are mainly green and yellow colors. The link between Figure 13d,e points towards the transition of research focus from convection electric power system control to electric power control in a cyber-physical power system. The network overlays of Figure 13c–e show that “electric power system control” (Figure 13d) is the common dominant factor between “D-FACTS” (Figure 13c) and “cyber-physical power system” (Figure 13e). However, there is a very weak link between “D-FACTS” and “cyber-physical power system”. This weak link shows a research gap to be explored in the future.


Figure 13.
(a) Overlay visualization showing research trend; (b) overlay visualization with “power systems” as reference keyword; (c) overlay visualization with “D-FACTS” as reference keyword; (d) overlay visualization with “electric power system control” as reference keyword; and (e) overlay visualization with “cyber-physical power system” as reference keyword.
6. Conclusions
This study presents a review of optimal placement and operation of FACTS/D-FACTS in a CPPS. The review covers a brief overview of the generational transition of FACTS devices to their placement and operation in power systems. Furthermore, the concept of CPPS was highlighted, and the relevance of its integration with D-FACTS technology was brought to light. A bibliometric analysis was carried out using VOSviewer software and data extracted from the Scopus database on research output considering FACTS/D-FACTS and CPPS. The important findings of this review, as well as the recommendations for future work, are summarized below:
- It is predicted that going into the future, say 2050, a very large amount of energy will be generated by RES, while there will be a drastic reduction in fossil fuel power generation [129]. This implies that there will be more DGs penetration in power systems, bringing generation closer to distribution centers; hence, D-FACTS will be more required than convectional FACTS devices. This is also considering the minimized advantage of D-FACTS devices over FACTS devices;
- CPPS of the future will be built with automated systems to include sensors, smart meters and communication systems to enable attributes, such as self-control, self-optimizing, and self-healing to guarantee autonomous power systems. Therefore, the future design of FACTS/D-FACTS devices must consider and appreciate interactions with the automated systems of CPPS to enhance effective integration. To this end, design modification of the operational configuration of FACTS/D-FACTS with sensors for real-time synchronized control and interaction with other CPPS technologies is an area that requires more research attention in the future;
- Cyberattack has been identified as the common most feared challenge of future CPPS as it has the potential of causing a total system breakdown and a worldwide blackout. Therefore, the new trend of research toward the use of D-FACTS in an MTD strategy against FDI must be expanded to improve power system security;
- In future, the advancement of optimal control capacity of FACT/D-FACT devices can be explored using cloud computing technology of the CPPS to store adequate data necessary to train the controllers with artificial intelligence required for dynamic control and protection of the system;
- Research and discussion about FACTS/D-FACTS have been extensive and stretch over a long time, but the main focus remained on their optimal location and operation. Extensive research on the actual cost of installing and operating FACTS/D-FACTS devices is limited in the literature. This area requires more detailed research to determine the exact economic implication of the use of FACTS/D-FACTS technologies. This has the potential to enhance proper power system planning in the future;
- Moreover, the real implementation or utilization of the FACTS/D-FACTS device is still very limited in several regions around the world. Countries that have them installed have only very few in their power grid. This low usage, especially in regions like Africa, is yet to be investigated. Few studies point towards limited production of these devices globally, but extensive research to ascertain the root cause leave room for further research;
- Since CPPS is consumer-centered, it will be interesting for demand-side management to be considered along with optimal placement and operation of DGs and D-FACTS devices in such a deregulated system. This will possibly enhance consumers’ participation in microgrid planning and decision-making regarding power system infrastructure, especially considering economic implications.
Author Contributions
Conceptualization, E.J.O., N.N. and P.N.B.; methodology E.J.O., N.N. and P.N.B.; software E.J.O., N.N. and P.N.B.; validation, E.J.O., N.N. and P.N.B.; formal analysis, E.J.O., N.N. and P.N.B.; investigation, E.J.O., N.N. and P.N.B.; resources, E.J.O., N.N. and P.N.B.; data curation E.J.O., N.N. and P.N.B.; writing—original draft preparation, E.J.O.; writing—review and editing, E.J.O., N.N. and P.N.B.; visualization, E.J.O., N.N. and P.N.B.; supervision, N.N. and P.N.B.; funding acquisition, N.N. and P.N.B. All authors have read and agreed to the published version of the manuscript.
Funding
This research received no external funding.
Institutional Review Board Statement
Not applicable.
Informed Consent Statement
Not applicable.
Data Availability Statement
Not applicable.
Conflicts of Interest
The authors declare no conflict of interest.
Nomenclature
| CP | Custom power |
| CPPS | Cyber-physical power system |
| DG | Distributed generator |
| DSA | Distribution system automation |
| D-SSSC | Distributed Static Synchronous Series Compensator |
| D-STATCOM | Distributed synchronous static compensators |
| D-FACTS | Distributed Flexible ac transmission system |
| FACTS | Flexible ac transmission system |
| GUPFC | Generalized Unified Power Flow Controller |
| ICT | Information and communication technology |
| IOT | Internet of things |
| IOE | Internet of energy |
| IoCPT | Internet of cyber-physical things |
| IPFC | Interline Power Flow Controller |
| PMU | Phasor Measurement Unit |
| PSS | Power System Stabilizer |
| PST | Phase Shifting Transformer |
| RES | Renewable energy sources |
| SCADA | Supervisory control and data acquisition |
| SSSC | Static Synchronous Series Compensator |
| SVC | Static Var Compensator |
| STATCOM | Synchronous static compensators |
| TCSC | Thyristor Controlled Series Compensator |
| TCR | Thyristor Controlled Reactor |
| TSC | Thyristor Switched Capacitor |
| TSR | Thyristor Switched Reactor |
| VSC | Voltage source converter |
| UPFC | The Unified power flow controller |
References
- Ghiasi, M. Technical and economic evaluation of power quality performance using FACTS devices considering renewable micro-grids. Renew. Energy Focus 2019, 29, 49–62. [Google Scholar] [CrossRef]
- Harker Steele, A.J.; Burnett, J.W.; Bergstrom, J.C. The impact of variable renewable energy resources on power system reliability. Energy Policy 2021, 151, 111947. [Google Scholar] [CrossRef]
- Aljohani, T.M.; Beshir, M.J. Distribution System Reliability Analysis for Smart Grid Applications. Smart Grid Renew. Energy 2017, 8, 240–251. [Google Scholar] [CrossRef]
- Sinishaw, G.Y.; Bantyirga, B.; Abebe, K. Analysis of smart grid technology application for power distribution system reliability enhancement: A case study on Bahir Dar power distribution. Sci. Afr. 2021, 12, e00840. [Google Scholar] [CrossRef]
- Akhtar, I.; Kirmani, S. Reliability assessment of power systems considering renewable energy sources. Mater. Today Proc. 2021, 46, 10593–10596. [Google Scholar] [CrossRef]
- Prajapati, V.K.; Mahajan, V. Reliability assessment and congestion management of power system with energy storage system and uncertain renewable resources. Energy 2021, 215, 119134. [Google Scholar] [CrossRef]
- Xu, T.; Gao, W.; Qian, F.; Li, Y. The implementation limitation of variable renewable energies and its impacts on the public power grid. Energy 2021, 239, 121992. [Google Scholar] [CrossRef]
- Leite, A.M.; Araújo, L.F. Reliability evaluation of generating systems considering aging processes. Electr. Power Syst. Res. 2022, 202, 107589. [Google Scholar] [CrossRef]
- Kim, H.; Singh, C. Reliability modeling and simulation in power systems with aging characteristics. IEEE Trans. Power Syst. 2010, 25, 21–28. [Google Scholar] [CrossRef]
- Gbadamosi, S.L.; Nwulu, N.I. A comparative analysis of generation and transmission expansion planning models for power loss minimization. Sustain. Energy Grids Netw. 2021, 26, 100456. [Google Scholar] [CrossRef]
- Tohidi, Y.; Aminifar, F.; Fotuhi-Firuzabad, M. Generation expansion and retirement planning based on the stochastic programming. Electr. Power Syst. Res. 2013, 104, 138–145. [Google Scholar] [CrossRef]
- Alvarez-Alvarado, M.S.; Jayaweera, D. Aging reliability model for generation adequacy. In Proceedings of the 2018 IEEE International Conference on Probabilistic Methods Applied to Power Systems (PMAPS), Boise, ID, USA, 24–28 June 2018. [Google Scholar] [CrossRef]
- Alvarez-Alvarado, M.S.; Jayaweera, D. Bathtub curve as a Markovian process to describe the reliability of repairable components. IET Gener. Transm. Distrib. 2018, 12, 5683–5689. [Google Scholar] [CrossRef]
- Ewaoche, O.J.; Nwulu, N. Design and Simulation of UPFC and IPFC for Voltage Stability Uder a Single Line Contingency: A Comparative Study. In Proceedings of the International Conference on Industrial Engineering and Operations Management, Washington DC, USA, 27–29 September 2018; IEOM Society International: Washington DC, USA, 2018. [Google Scholar]
- Ewaoche, O.J.; Nwulu, N. Modelling and Simulation of Interline Power Flow Controller for Improved Transmission System Security. In Proceedings of the International Conference on Computational Techniques, Electronics and Mechanical Systems (CTEMS), Belgaum, India, 21–22 December 2018; IEEE: Belgaum, India, 2018; pp. 250–255. [Google Scholar] [CrossRef]
- Ewaoche, O.J.; Nwulu, N. Fault Clearance and Transmission System Stability Enhancement using Unified Power Flow Controller. In Proceedings of the International Conference on Computational Techniques, Electronics and Mechanical Systems (CTEMS), Belgaum, India, 21–22 December 2018; IEEE: Belgaum, India, 2018; pp. 86–91. [Google Scholar] [CrossRef]
- Wong, M.-C.; Lam, C.-S.; Wang, L.; Choi, W.-H. Smarter Solutions Based on Power Electronics; Elsevier Ltd.: Amsterdam, The Netherlands, 2019; ISBN 9780081025925. [Google Scholar]
- Dawn, S.; Tiwari, P.K.; Goswami, A.K. An approach for long term economic operations of competitive power market by optimal combined scheduling of wind turbines and FACTS controllers. Energy 2019, 181, 709–723. [Google Scholar] [CrossRef]
- Yu, Z.; Lusan, D. Optimal placement of FACTs devices in deregulated systems considering line losses. Int. J. Electr. Power Energy Syst. 2004, 26, 813–819. [Google Scholar] [CrossRef]
- Aghaei, J.; Gitizadeh, M.; Kaji, M. Placement and operation strategy of FACTS devices using optimal continuous power flow. Sci. Iran. 2012, 19, 1683–1690. [Google Scholar] [CrossRef][Green Version]
- AL Ahmad, A.; Sirjani, R. Optimal placement and sizing of multi-type FACTS devices in power systems using metaheuristic optimisation techniques: An updated review. Ain Shams Eng. J. 2019, 11, 611–628. [Google Scholar] [CrossRef]
- Khan, I.; Mallick, M.A.; Rafi, M.; Mirza, M.S. Optimal placement of FACTS controller scheme for enhancement of power system security in Indian scenario. J. Electr. Syst. Inf. Technol. 2015, 2, 161–171. [Google Scholar] [CrossRef]
- Singh, B.; Mukherjee, V.; Tiwari, P. A survey on impact assessment of DG and FACTS controllers in power systems. Renew. Sustain. Energy Rev. 2015, 42, 846–882. [Google Scholar] [CrossRef]
- Sirjani, R.; Rezaee Jordehi, A. Optimal placement and sizing of distribution static compensator (D-STATCOM) in electric distribution networks: A review. Renew. Sustain. Energy Rev. 2017, 77, 688–694. [Google Scholar] [CrossRef]
- Gandoman, F.H.; Ahmadi, A.; Sharaf, A.M.; Siano, P.; Pou, J.; Hredzak, B.; Agelidis, V.G. Review of FACTS technologies and applications for power quality in smart grids with renewable energy systems. Renew. Sustain. Energy Rev. 2018, 82, 502–514. [Google Scholar] [CrossRef]
- Seifi, A.; Gholami, S.; Shabanpour, A. Power Flow Study and Comparison of FACTS: Series (SSSC), Shunt (STATCOM), and Shunt-Series (UPFC). Pacific. J. Sci. Technol. 2010, 11, 129–137. [Google Scholar]
- Acha, E.; Fuerte-Esquivel, C.R.; Ambriz-Perez, H.; Cesar, A.-C. FACTS Modelling and Simulation in Power Networks; John Wiley & Sons Ltd.: Chichester, UK, 2004; Volume 148, ISBN 0470852712. [Google Scholar]
- Hingorani, N.G.; Gyugyi, L. Understanding FACTS: Concepts and Technology of Flexible AC Transmission Systems; IEEE Press: Piscataway, NJ, USA; Wiley: New York, NY, USA, 2000; Volume 148, ISBN 0780334272. [Google Scholar]
- Rath, S.; Sahu, B.P.; Dash, P. Power system operation and control using FACT Devices. Int. J. Eng. Res. Technol. 2012, 1. [Google Scholar] [CrossRef]
- Samimi, A.; Naderi, P. A New Method for Optimal Placement of TCSC Based on Sensitivity Analysis for Congestion Management. Smart Grid Renew. Energy 2012, 3, 10–16. [Google Scholar] [CrossRef]
- Singh, S.; Pujan Jaiswal, S. Enhancement of ATC of micro grid by optimal placement of TCSC. Mater. Today Proc. 2019, 34, 787–792. [Google Scholar] [CrossRef]
- Ersavas, C.; Karatepe, E. Optimum allocation of FACTS devices under load uncertainty based on penalty functions with genetic algorithm. Electr. Eng. 2017, 99, 73–84. [Google Scholar] [CrossRef]
- Sharma, A.; Jain, S.K. Gravitational search assisted algorithm for TCSC placement for congestion control in deregulated power system. Electr. Power Syst. Res. 2019, 174, 105874. [Google Scholar] [CrossRef]
- Mahdad, B.; Srairi, K. Application of a combined superconducting fault current limiter and STATCOM to enhancement of power system transient stability. Phys. C Supercond. Its Appl. 2013, 495, 160–168. [Google Scholar] [CrossRef]
- Tarafdar Hagh, M.; Alipour, M.; Teimourzadeh, S. Application of HGSO to security based optimal placement and parameter setting of UPFC. Energy Convers. Manag. 2014, 86, 873–885. [Google Scholar] [CrossRef]
- Kang, T.; Yao, J.; Duong, T.; Yang, S.; Zhu, X. A hybrid approach for power system security enhancement via optimal installation of flexible ac transmission system (FACTS) devices. Energies 2017, 10, 1305. [Google Scholar] [CrossRef]
- Sode-Yome, A.; Mithulananthan, N.; Lee, K.Y. Reactive Power Loss Sensitivity Approach in Placing FACTS Devices and UPFC; IFAC: New York, NY, USA, 2012; Volume 8. [Google Scholar]
- Lund, A.A.; Keerio, M.U.; Koondhar, M.A.; Jamali, M.I.; Tunio, A.Q. Investigation of advanced control for unified power flow controller (UPFC) to improve the performance of power system. J. Appl. Emerg. Sci. 2021, 11, 67. [Google Scholar] [CrossRef]
- Magaji, N.; Mustafa, M.W. Optimal location and signal selection of UPFC device for damping oscillation. Int. J. Electr. Power Energy Syst. 2011, 33, 1031–1042. [Google Scholar] [CrossRef]
- Singh, B.; Agrawal, G. Enhancement of voltage profile by incorporation of SVC in power system networks by using optimal load flow method in MATLAB/Simulink environments. Energy Rep. 2018, 4, 418–434. [Google Scholar] [CrossRef]
- Bakir, H.; Kulaksiz, A.A. Modelling and voltage control of the solar-wind hybrid micro-grid with optimized STATCOM using GA and BFA. Eng. Sci. Technol. Int. J. 2020, 23, 576–584. [Google Scholar] [CrossRef]
- Zhang, X.-P.; Rehtanz, C.; Bikash, P. Flexible AC Transmission Systems: Modelling and Control; Springer: Berlin/Heidelberg, Germany; New York, NY, USA; Dordrecht, The Netherlands; London, UK, 2012; Volume 148, ISBN 9783642282409. [Google Scholar]
- Das, D. Dynamic Control of Grid Power Flow Using Controllable Network Transformers; Georgia Institute of Technology: Atlanta, GA, USA, 2012. [Google Scholar]
- Krishna, S.B.C.V.; Sankar, K.S.; Haranath, P.V. Power System Operation and Control Using Fact Devices. In Proceedings of the 17th International Conference on Electricity Distribution, Barcelona, Spain, 12–15 May 2003; pp. 12–15. [Google Scholar]
- Sarkar, M. Load Flow Studies With UPFC Power Injection Model; National Institute of Technology Rourkela: Odisha, India, 2013. [Google Scholar]
- Gouda, P.K.; Sahoo, A.K.; Hota, P.K. Modeling and simulation of UPFC using PSCAD/EMTDC. Int. J. Phys. Sci. 2012, 7, 5965–5980. [Google Scholar] [CrossRef]
- Farrag, M.E.E.A. Investigation of Advanced Control for the Unified Power Flow Controller (UPFC); University of Northumbria at Newcastle: Newcastle upon Tyne, UK, 2002. [Google Scholar]
- Pinheiro, G.G.; Henrique, C.; Guimar, B.P.B.; Gonzatti, R.B.; Pereira, R.R.; Cesar, W.; Ana, S.; Lambert-torres, G.; Santana-filho, J. Power Flow Control Using Series Voltage Source Converters in Distribution Grids. Energies 2022, 15, 3337. [Google Scholar] [CrossRef]
- Hamidi, A.; Golshannavaz, S.; Nazarpour, D. D-FACTS cooperation in renewable integrated microgrids: A linear multi-objective approach. IEEE Trans. Sustain. Energy 2017, 10, 355–363. [Google Scholar] [CrossRef]
- Shaheen, A.M.; Elsayed, A.M.; Ginidi, A.R.; Elattar, E.E.; El-Sehiemy, R.A. Effective Automation of Distribution Systems with Joint Integration of DGs/ SVCs Considering Reconfiguration Capability by Jellyfish Search Algorithm. Curr. Opin. Obstet. Gynecol. 2021, 9, 92053–92069. [Google Scholar] [CrossRef]
- Shaheen, A.M.; Elsayed, A.M.; El-Sehiemy, R.A.; Ginidi, A.R.; Elattar, E. Optimal management of static volt-ampere-reactive devices and distributed generations with reconfiguration capability in active distribution networks. Int. Trans. Electr. Energy Syst. 2021, 31, e13126. [Google Scholar] [CrossRef]
- Relic, F.; Maric, P.; Glavas, H.; Petrovic, I. Influence of FACTS device implementation on performance of distribution network with integrated renewable energy sources. Energies 2020, 13, 5516. [Google Scholar] [CrossRef]
- Bone, G.; Pantos, M.; Mihalic, R. Newtonian steady state modeling of FACTS devices using unaltered power-flow routines. IEEE Trans. Power Syst. 2019, 34, 1216–1226. [Google Scholar] [CrossRef]
- Mutegi, M.A.; Nnamdi, N.I. Optimal Placement of FACTS Devices Using Filter Feeding Allogenic Engineering Algorithm. Technol. Econ. Smart Grids Sustain. Energy 2022, 7, 2. [Google Scholar] [CrossRef]
- Ismail, B.; Abdul Wahab, N.I.; Othman, M.L.; Radzi, M.A.M.; Naidu Vijyakumar, K.; Mat Naain, M.N. A Comprehensive Review on Optimal Location and Sizing of Reactive Power Compensation Using Hybrid-Based Approaches for Power Loss Reduction, Voltage Stability Improvement, Voltage Profile Enhancement and Loadability Enhancement. IEEE Access 2020, 8, 222733–222765. [Google Scholar] [CrossRef]
- Yuvaraj, T.; Devabalaji, K.R.; Ravi, K. Optimal Placement and Sizing of DSTATCOM Using Harmony Search Algorithm; Elsevier: Amsterdam, The Netherlands, 2015; Volume 79, ISBN 1876-6102. [Google Scholar]
- Taher, S.A.; Amooshahi, M.K. New approach for optimal UPFC placement using hybrid immune algorithm in electric power systems. Int. J. Electr. Power Energy Syst. 2012, 43, 899–909. [Google Scholar] [CrossRef]
- Taher, S.A.; Karim Amooshahi, M. Optimal placement of UPFC in power systems using immune algorithm. Simul. Model. Pract. Theory 2011, 19, 1399–1412. [Google Scholar] [CrossRef]
- Taher, S.A.; Afsari, S.A. Optimal location and sizing of DSTATCOM in distribution systems by immune algorithm. Int. J. Electr. Power Energy Syst. 2014, 60, 34–44. [Google Scholar] [CrossRef]
- Packiasudha, M.; Suja, S.; Jerome, J. A new Cumulative Gravitational Search algorithm for optimal placement of FACT device to minimize system loss in the deregulated electrical power environment. Int. J. Electr. Power Energy Syst. 2017, 84, 34–46. [Google Scholar] [CrossRef]
- Alamelu, S.; Baskar, S.; Babulal, C.K.; Jeyadevi, S. Optimal siting and sizing of UPFC using evolutionary algorithms. Int. J. Electr. Power Energy Syst. 2015, 69, 222–231. [Google Scholar] [CrossRef]
- Inkollu, S.R.; Kota, V.R. Optimal setting of FACTS devices for voltage stability improvement using PSO adaptive GSA hybrid algorithm. Eng. Sci. Technol. an Int. J. 2016, 19, 1166–1176. [Google Scholar] [CrossRef]
- Baziar, A.; Bo, R.; Ghotbabadi, M.D.; Veisi, M.; Ur Rehman, W. Evolutionary Algorithm-Based Adaptive Robust Optimization for AC Security Constrained Unit Commitment Considering Renewable Energy Sources and Shunt FACTS Devices. IEEE Access 2021, 9, 123575–123587. [Google Scholar] [CrossRef]
- Zhang, X.; Shi, D.; Wang, Z.; Zeng, B.; Wang, X.; Tomsovic, K.; Jin, Y. Optimal allocation of series FACTS devices under high penetration of wind power within a market environment. IEEE Trans. Power Syst. 2018, 33, 6206–6217. [Google Scholar] [CrossRef]
- Ziaee, O.; Alizadeh-Mousavi, O.; Choobineh, F.F. Co-Optimization of Transmission Expansion Planning and TCSC Placement Considering the Correlation Between Wind and Demand Scenarios. IEEE Trans. Power Syst. 2018, 33, 206–215. [Google Scholar] [CrossRef]
- Han, Y.; Lv, G.; Mokaramian, E. A review modeling of optimal location and sizing integrated M–FACTS with wind farm and fuel cell. J. Clean. Prod. 2020, 268, 121726. [Google Scholar] [CrossRef]
- Frolov, V.; Thakurta, P.G.; Backhaus, S.; Bialek, J.; Chertkov, M. Operations- and uncertainty-aware installation of FACTS devices in a large transmission system. IEEE Trans. Control Netw. Syst. 2019, 6, 961–970. [Google Scholar] [CrossRef]
- El-Azab, M.; Omran, W.A.; Mekhamer, S.F.; Talaat, H.E.A. Allocation of FACTS devices using a probabilistic multi-objective approach incorporating various sources of uncertainty and dynamic line rating. IEEE Access 2020, 8, 167647–167664. [Google Scholar] [CrossRef]
- Barrios-Martínez, E.; Ángeles-Camacho, C. Technical comparison of FACTS controllers in parallel connection. J. Appl. Res. Technol. 2017, 15, 36–44. [Google Scholar] [CrossRef]
- Yavari, M.; Edjtahed, S.H.; Taher, S.A. A non-linear controller design for UPQC in distribution systems. Alex. Eng. J. 2018, 57, 3387–3404. [Google Scholar] [CrossRef]
- Acharjee, P. Optimal power flow with UPFC using security constrained self-adaptive differential evolutionary algorithm for restructured power system. Int. J. Electr. Power Energy Syst. 2016, 76, 69–81. [Google Scholar] [CrossRef]
- Varma, R.K.; Siavashi, E.M.; Mohan, S.; Vanderheide, T. First in Canada, night and day field demonstration of a new photovoltaic solar-based flexible AC transmission system (FACTS) Device PV-STATCOM for stabilizing critical induction motor. IEEE Access 2019, 7, 149479–149492. [Google Scholar] [CrossRef]
- Miller, J.M.; Balmat, B.M.; Morris, K.N.; Malinowski, J.H.; Pasternack, B.M.; Eilts, L.E. Operating parallel with parallel flows. IEEE Trans. Power Syst. 1991, 6, 1024–1034. [Google Scholar] [CrossRef]
- Yang, Y.; Guo, Z. Parallel flow problem in electromagnetic loop networks. In Proceedings of the International Conference on Electrical Machines and Systems (ICEMS), Jeju, Korea, 7–10 October 2018; Volume 21, pp. 887–892. [Google Scholar]
- Li, S.; Wang, T.; Zhang, H.; Wang, L.; Jiang, Y.; Xue, J. Sensitivity-based coordination to controllable ranges of UPFCs to avoid active power loop flows. Int. J. Electr. Power Energy Syst. 2020, 114, 105383. [Google Scholar] [CrossRef]
- Park, B.; DeMarco, C.L. Advanced modeling of DERs and UPFC devices with Sparse Tableau Formulation for ACOPF. Electr. Power Syst. Res. 2019, 174, 105870. [Google Scholar] [CrossRef]
- Li, J.; Liu, F.; Li, Z.; Mei, S.; He, G. Impacts and benefits of UPFC to wind power integration in unit commitment. Renew. Energy 2018, 116, 570–583. [Google Scholar] [CrossRef]
- Elattar, E.E.; Shaheen, A.M.; Elsayed, A.M.; El-Sehiemy, R.A. Optimal power flow with emerged technologies of voltage source converter stations in meshed power systems. IEEE Access 2020, 8, 166963–166979. [Google Scholar] [CrossRef]
- Shaheen, A.M.; Elsayed, A.M.; El-Sehiemy, R.A. Optimal Economic-Environmental Operation for AC-MTDC Grids by Improved Crow Search Algorithm. IEEE Syst. J. 2022, 16, 1270–1277. [Google Scholar] [CrossRef]
- Elsayed, A.M.; Shaheen, A.M.; Alharthi, M.M.; Ghoneim, S.S.M.; El-Sehiemy, R.A. Adequate operation of hybrid AC/MT-HVDC power systems using an improved multi- objective marine predators optimizer. IEEE Access 2021, 9, 51065–51087. [Google Scholar] [CrossRef]
- Alharthi, M.; Ghoneim, S.; Elsayed, A.; El-Sehiemy, R.; Shaheen, A.; Ginidi, A. A Multi-Objective Marine Predator Optimizer for Optimal Techno-Economic Operation of AC/DC Grids. Stud. Inform. Control 2021, 30, 89–99. [Google Scholar] [CrossRef]
- Akter, S.; Biswal, S.; Rathore, N.S.; Das, P.; Abdelaziz, A.Y. Amplitude based directional relaying scheme for UPFC compensated line during single pole tripping. Electr. Power Syst. Res. 2020, 184, 106290. [Google Scholar] [CrossRef]
- Sun, J.; Chai, Y.; Hu, Y.; Zheng, H.; Ling, R.; Zhang, K. UPFCs control design for avoiding generator trip of electric power grid with barrier function. Int. J. Electr. Power Energy Syst. 2015, 68, 150–158. [Google Scholar] [CrossRef]
- Dawn, S.; Tiwari, P.K. Improvement of economic profit by optimal allocation of TCSC & UPFC with wind power generators in double auction competitive power market. Int. J. Electr. Power Energy Syst. 2016, 80, 190–201. [Google Scholar] [CrossRef]
- Balamurugan, K.; Muralisachithanandam, R.; Dharmalingam, V. Performance comparison of evolutionary programming and differential evolution approaches for social welfare maximization by placement of multi type FACTS devices in pool electricity market. Int. J. Electr. Power Energy Syst. 2015, 67, 517–528. [Google Scholar] [CrossRef]
- Mahdad, B.; Srairi, K. Adaptive differential search algorithm for optimal location of distributed generation in the presence of SVC for power loss reduction in distribution system. Eng. Sci. Technol. Int. J. 2016, 19, 1266–1282. [Google Scholar] [CrossRef]
- Xu, X.; Xu, Z.; Lyu, X.; Li, J. Optimal SVC placement for Maximizing Photovoltaic Hosting Capacity in Distribution Network. IFAC-PapersOnLine 2018, 51, 356–361. [Google Scholar] [CrossRef]
- Jamnani, J.G.; Pandya, M. Coordination of SVC and TCSC for management of power flow by particle swarm optimization. Energy Procedia 2019, 156, 321–326. [Google Scholar] [CrossRef]
- La Cerva, M.L.; Di Liberto, M.; Gurreri, L.; Tamburini, A.; Cipollina, A.; Micale, G.; Ciofalo, M. Coupling CFD with a one-dimensional model to predict the performance of reverse electrodialysis stacks. J. Memb. Sci. 2017, 541, 595–610. [Google Scholar] [CrossRef]
- Song, J.; Jung, S.; Lee, J.; Shin, J.; Jang, G. Dynamic performance testing and implementation for static var compensator controller via hardware-in-the-loop simulation under large-scale power system with real-time simulators. Simul. Model. Pract. Theory 2021, 106, 102191. [Google Scholar] [CrossRef]
- Kamarposhti, M.A.; Shokouhandeh, H.; Colak, I.; Band, S.S.; Eguchi, K. Optimal Location of FACTS Devices in Order to Simultaneously Improving Transmission Losses and Stability Margin Using Artificial Bee Colony Algorithm. IEEE Access 2021, 9, 125920–125929. [Google Scholar] [CrossRef]
- Tiwari, V.K.; Gupta, A.R. Effectiveness of STATCOM under different fault conditions near the wind farm. In Proceedings of the 2020 First IEEE International Conference on Measurement, Instrumentation, Control and Automation (ICMICA), Kurukshetra, India, 24–26 June 2020. [Google Scholar] [CrossRef]
- Sreedharan, S.; Joseph, T.; Joseph, S.; Chandran, C.V.; Vishnu, J.; Das, V. Power system loading margin enhancement by optimal STATCOM integration—A case study. Comput. Electr. Eng. 2020, 81, 106521. [Google Scholar] [CrossRef]
- Ismail, B.; Wahab, N.I.A.; Othman, M.L.; Radzi, M.A.M.; Vijayakumar, K.N.; Naain, M.M. Analytical Approaches on Optimal Placement of STATCOM under Contingency Occasions. In Proceedings of the 2020 2nd International Conference on Smart Power & Internet Energy Systems (SPIES), Bangkok, Thailand, 15–18 September 2020; pp. 7–12. [Google Scholar] [CrossRef]
- Meikandasivam, S.; Nema, R.K.; Jain, S.K. Fine power flow control by split TCSC. Int. J. Electr. Power Energy Syst. 2013, 45, 519–529. [Google Scholar] [CrossRef]
- Raj, S.; Bhattacharyya, B. Optimal placement of TCSC and SVC for reactive power planning using Whale optimization algorithm. Swarm Evol. Comput. 2018, 40, 131–143. [Google Scholar] [CrossRef]
- Agrawal, R.; Bharadwaj, S.K.; Kothari, D.P. Population based evolutionary optimization techniques for optimal allocation and sizing of Thyristor Controlled Series Capacitor. J. Electr. Syst. Inf. Technol. 2018, 5, 484–501. [Google Scholar] [CrossRef]
- Eladany, M.M.; Eldesouky, A.A.; Sallam, A.A. Power System Transient Stability: An Algorithm for Assessment and Enhancement Based on Catastrophe Theory and FACTS Devices. IEEE Access 2018, 6, 26424–26437. [Google Scholar] [CrossRef]
- Jyothsna, T.R.; Vaisakh, K. Design and performance evaluation of SSSC supplementary modulation controller in power systems using SPEF method. Int. J. Electr. Power Energy Syst. 2012, 35, 158–170. [Google Scholar] [CrossRef]
- Galvani, S.; Mohammadi-Ivatloo, B.; Nazari-Heris, M.; Rezaeian-Marjani, S. Optimal allocation of static synchronous series compensator (SSSC) in wind-integrated power system considering predictability. Electr. Power Syst. Res. 2021, 191, 106871. [Google Scholar] [CrossRef]
- Sahu, P.R.; Hota, P.K.; Panda, S. Power system stability enhancement by fractional order multi input SSSC based controller employing whale optimization algorithm. J. Electr. Syst. Inf. Technol. 2018, 5, 326–336. [Google Scholar] [CrossRef]
- Shen, X.; Luo, H.; Gao, W.; Feng, Y.; Feng, N. Evaluation of optimal UPFC allocation for improving transmission capacity. Glob. Energy Interconnect. 2020, 3, 217–226. [Google Scholar] [CrossRef]
- Alhejji, A.; Ebeed Hussein, M.; Kamel, S.; Alyami, S. Optimal Power Flow Solution with an Embedded Center-Node Unified Power Flow Controller Using an Adaptive Grasshopper Optimization Algorithm. IEEE Access 2020, 8, 119020–119037. [Google Scholar] [CrossRef]
- Mishra, A.; Gundavarapu, V.N.K. Contingency management of power system with Interline Power Flow Controller using Real Power Performance Index and Line Stability Index. Ain Shams Eng. J. 2016, 7, 209–222. [Google Scholar] [CrossRef]
- Mishra, A.; Venkata Nagesh Kumar, G. Congestion management of deregulated power systems by optimal setting of Interline Power Flow Controller using Gravitational Search algorithm. J. Electr. Syst. Inf. Technol. 2017, 4, 198–212. [Google Scholar] [CrossRef]
- Amarendra, A.; Ravi Srinivas, L.; Srinivasa Rao, R. Identification of the best location and size of IPFC to optimize the cost and to improve the power system security using Firefly optimization algorithm. Mater. Today Proc. 2020, in press. [Google Scholar] [CrossRef]
- Gupta, A.R. Effect of optimal allocation of multiple DG and D-STATCOM in radial distribution system for minimizing losses and THD. In Proceedings of the 2017 7th International Symposium on Embedded Computing and System Design (ISED), Durgapur, India, 18–20 December 2017; pp. 1–5. [Google Scholar] [CrossRef]
- Gupta, A.R.; Jain, A.; Kumar, A. Optimal D-STATCOM placement in radial distribution system based on power loss index approach. In Proceedings of the 2015 International Conference on Energy, Power and Environment: Towards Sustainable Growth (ICEPE), Shillong, India, 12–13 June 2015; pp. 1–5. [Google Scholar] [CrossRef]
- Tagore, A.K.; Gupta, A.R. Impact of DG and D-STATCOM allocation in radial distribution system for reducing harmonics. In Proceedings of the 2017 8th International Conference on Computing, Communication and Networking Technologies (ICCCNT), Delhi, India, 3–5 July 2017. [Google Scholar] [CrossRef]
- Kondreddi, S.; Atma Ram, G. Allocation of UPQC in Overloaded Mesh Distribution System with Battery Charging Load. In Proceedings of the 2020 First IEEE International Conference on Measurement, Instrumentation, Control and Automation (ICMICA), Kurukshetra, India, 24–26 June 2020. [Google Scholar] [CrossRef]
- Saicharan, K.; Gupta, A.R. Effective placement of UPQC and DG in radial distribution system. In Proceedings of the 2020 First IEEE International Conference on Measurement, Instrumentation, Control and Automation (ICMICA), Kurukshetra, India, 24–26 June 2020; pp. 3–8. [Google Scholar] [CrossRef]
- Amini, M.A.; Jalilian, A. Optimal sizing and location of open-UPQC in distribution networks considering load growth. Int. J. Electr. Power Energy Syst. 2021, 130, 106893. [Google Scholar] [CrossRef]
- Iqbal, F.; Khan, M.T.; Siddiqui, A.S. Optimal placement of DG and DSTATCOM for loss reduction and voltage profile improvement. Alex. Eng. J. 2018, 57, 755–765. [Google Scholar] [CrossRef]
- Sannigrahi, S.; Acharjee, P. Maximization of system benefits with the optimal placement of DG and DSTATCOM considering load variations. Procedia Comput. Sci. 2018, 143, 694–701. [Google Scholar] [CrossRef]
- Thangaraj, Y.; Kuppan, R. Multi-objective simultaneous placement of DG and DSTATCOM using novel lightning search algorithm. J. Appl. Res. Technol. 2017, 15, 477–491. [Google Scholar] [CrossRef]
- Devi, S.; Geethanjali, M. Optimal location and sizing of Distribution Static Synchronous Series Compensator using Particle Swarm Optimization. Int. J. Electr. Power Energy Syst. 2014, 62, 646–653. [Google Scholar] [CrossRef]
- Wang, L.; Kerrouche, K.D.E.; Mezouar, A.; Van Den Bossche, A.; Draou, A.; Boumediene, L. Feasibility study of wind farm grid-connected project in Algeria under grid fault conditions using D-facts devices. Appl. Sci. 2018, 8, 2250. [Google Scholar] [CrossRef]
- Yaacoub, J.P.A.; Salman, O.; Noura, H.N.; Kaaniche, N.; Chehab, A.; Malli, M. Cyber-physical systems security: Limitations, issues and future trends. Microprocess. Microsyst. 2020, 77, 103201. [Google Scholar] [CrossRef]
- Farhangi, H. The path of the smart grid. IEEE Power Energy Mag. 2010, 8, 18–28. [Google Scholar] [CrossRef]
- Vikhram, R.; Madurai, R.; Pugazhendhi, R.; Premkumar, M.; Mihet-popa, L.; Zhao, J.; Terzija, V. A specialized review on outlook of future Cyber-Physical Power System (CPPS) testbeds for securing electric power grid. Int. J. Electr. Power Energy Syst. 2022, 136, 107720. [Google Scholar] [CrossRef]
- Muttaqi, K.M.; Aghaei, J.; Ganapathy, V.; Nezhad, A.E. Technical challenges for electric power industries with implementation of distribution system automation in smart grids. Renew. Sustain. Energy Rev. 2015, 46, 129–142. [Google Scholar] [CrossRef]
- Pong, P.W.T.; Annaswamy, A.M.; Kroposki, B.; Zhang, Y.; Rajagopal, R.; Zussman, G.; Poor, H.V. Cyber-enabled grids: Shaping future energy systems. Adv. Appl. Energy 2021, 1, 100003. [Google Scholar] [CrossRef]
- Liu, B.; Yang, Q.; Zhang, H.; Wu, H. An Interior-Point Solver for AC Optimal Power Flow Considering Variable Impedance-Based FACTS Devices. IEEE Access 2021, 9, 154460–154470. [Google Scholar] [CrossRef]
- Parastvand, H.; Bass, O.; Masoum, M.A.S.; Chapman, A.; Lachowicz, S. Cyber-Security Constrained Placement of FACTS Devices in Power Networks from a Novel Topological Perspective. IEEE Access 2020, 8, 108201–108215. [Google Scholar] [CrossRef]
- Padhy, B.P. Adaptive latency compensator considering packet drop and packet disorder for wide area damping control design. Int. J. Electr. Power Energy Syst. 2019, 106, 477–487. [Google Scholar] [CrossRef]
- Zhang, Z.; Deng, R.; Cheng, P.; Chow, M.Y. Strategic Protection against FDI Attacks with Moving Target Defense in Power Grids. IEEE Trans. Control Netw. Syst. 2021, 9, 245–256. [Google Scholar] [CrossRef]
- Liu, B.; Wu, H. Optimal D-FACTS Placement in Moving Target Defense against False Data Injection Attacks. IEEE Trans. Smart Grid 2020, 11, 4345–4357. [Google Scholar] [CrossRef]
- Li, B.; Xiao, G.; Lu, R.; Deng, R.; Bao, H. On Feasibility and Limitations of Detecting False Data Injection Attacks on Power Grid State Estimation Using D-FACTS Devices. IEEE Trans. Ind. Inform. 2020, 16, 854–864. [Google Scholar] [CrossRef]
- Panda, D.K.; Das, S. Smart grid architecture model for control, optimization and data analytics of future power networks with more renewable energy. J. Clean. Prod. 2021, 301, 126877. [Google Scholar] [CrossRef]
Publisher’s Note: MDPI stays neutral with regard to jurisdictional claims in published maps and institutional affiliations. |
© 2022 by the authors. Licensee MDPI, Basel, Switzerland. This article is an open access article distributed under the terms and conditions of the Creative Commons Attribution (CC BY) license (https://creativecommons.org/licenses/by/4.0/).















