Dynamic Monitoring of Desertification in Ningdong Based on Landsat Images and Machine Learning
Abstract
:1. Introduction
2. Methods
2.1. Study Area
2.2. Data Collection
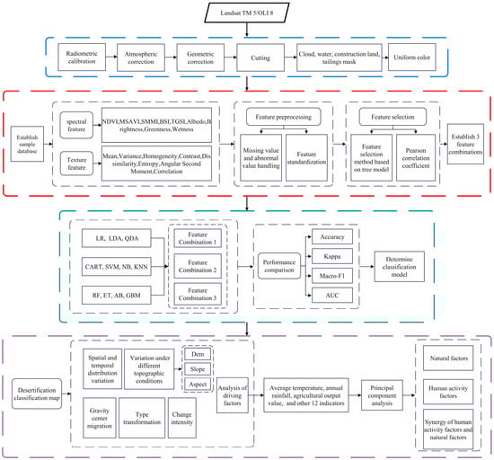
2.2.1. Imaging Data and Preprocessing
2.2.2. Topographic Data
2.2.3. Desertification Driving Force Analysis Data
2.3. Data Analysis
2.3.1. Desertification Classification System and Sample Selection
2.3.2. Desertification Classification Indicators
2.3.3. Feature Preprocessing
- Missing values and abnormal value management
- Feature standardizationDifferent dimensions of features can reduce the convergence rate of the algorithm model and affect the accuracy of algorithm analysis; therefore, data standardization is necessary. The Max–Min normalization method was used to linearly map the feature values to 0–1 to eliminate the influence of the dimensional difference on the accuracy of model:
2.3.4. Feature Combinations
- Tree model feature selection methodFirst, noise interference was added to the out-of-bag data. The importance of each feature variable was then obtained by calculating the degree of decline in the Gini index or the residual sum of squares caused by each feature variable in each decision tree [61,62]. Finally, all feature variables were ranked according to their value of importance; the features were selected by a given threshold.
- Pearson correlation coefficientThe Pearson correlation coefficient shown in Equation (2) is used to measure the degree of linear correlation between two variables. The range of the Pearson correlation coefficient is between −1 and +1. Positive values show a positive correlation while negative values show a negative correlation [63]. The greater the Pearson correlation coefficient, the stronger the correlation between two variables. A strong correlation can reduce the data application efficiency and rate of model operation:
2.3.5. Intelligent Algorithms
- Multinomial Logistic Regression (MLR)
- 2.
- Linear Discriminant Analysis (LDA)
- 3.
- Quadratic Discriminant Analysis (QDA)
- 4.
- Classification and Regression Tree (CART)
- 5.
- Support Vector Machines (SVM)
- 6.
- Naive Bayes classifier (NB)
- 7.
- K-Nearest Neighbor (KNN)
- 8.
- Random Forests (RF)
- 9.
- Extremely Randomized Trees (ERT)
- 10.
- AdaBoost (AB)
- 11.
- Gradient Boosting Machine (GBM)
2.3.6. Performance Index
- Accuracy
- 2.
- Kappa
- 3.
- Macro-F1
- 4.
- AUC
2.3.7. Gravity Center Migration Model
2.3.8. Desertification Dynamic Change Intensity Index
2.3.9. Dimidiate Pixel Model
2.3.10. PCA
3. Results
3.1. Comparison of Desertification Monitoring Models
3.2. Spatial and Temporal Distribution of Desertification
3.3. Desertification Variations under Different Topographic Conditions
3.3.1. Desertification Variations at Different Elevations
3.3.2. Desertification Variations at Different Slopes
3.3.3. Desertification Variations at Different Aspects
3.4. Type Transformation of Desertification
3.5. Gravity Center Migration of Desertification
3.6. Desertification Change Intensity
3.7. Analysis of Desertification Driving Factors
3.7.1. Human Activity Factors
3.7.2. Natural Factors
3.7.3. Synergy of Human Activities and Natural Factors
4. Discussion
4.1. Practicability of Different Machine Learning Algorithms in Desertification Monitoring
4.2. Driving Mechanism of Desertification in Ningdong
4.3. Recommendations for Desertification Control
- (1)
- The ecological protection and engineering of mining areas should be carried out in depth, and the restoration and management of abandoned industrial and mining land should be strengthened. An artificial wind break and sand fixation forest shouldbe established at the boundary of the mining area to prevent the desertification land from spreading to the surrounding areas. Protecting the existing vegetation and cultivating new vegetation for wind prevention and sand fixation should be focused on. On the premise of improving soil texture, increasing the content of organic matter in desertification land, improving the fertility of desertification land, and enhancing the environmental carrying capacity of mining areas should be considered.
- (2)
- Mineral enterprises should reasonably arrange the mining, production, and business activities of mineral resources and control the intensity of mineral exploitation. They should also further optimize the resource mining technology to minimize the negative impact of mining activities on the ecological environment.
- (3)
- A monitoring and early warning program for desertification in mining areas should be built. A supervision and monitoring system is formed by means of administrative supervision, remote sensing monitoring, etc., combined with technologies such as big data and cloud platforms. At the same time, reasonable early warning programs should be set up to prevent desertification from aggravating.
- (4)
- The government should establish a sound legal guarantee system to ensure the smooth implementation of ecological projects in the form of legislation. Law enforcement departments should improve the legal monitoring system, strengthen law enforcement, and severely crack down on activities such as deforestation, reclamation, and illegal exploitation. Law popularization departments should strengthen legal publicity and enhance public legal awareness to prevent land desertification caused by human factors.
4.4. Shortcomings and Prospects of Research
- (1)
- This study only used the spectral and textural information generated by satellite images to establish a dataset, without considering the impact of soil, meteorology, and other factors. In future research, multisource data can be used to improve the performance of desertification monitoring of machine learning models.
- (2)
- For long-term desertification monitoring, the machine learning model established only by the training samples of single-phase images is prone to overfitting when predicting and segmenting images in other years. Although this study selected training samples for each year, due to the lack of field survey data, it is easy to produce subjective misjudgment and affect the accuracy of the model only relying on Google Earth images and UAV images. In future research, it is worth looking forward to developing new methods to accurately discriminate wrong pixels in sample data.
- (3)
- When discussing the factors driving the desertification process in Ningdong, we only discussed the corresponding relationship between the desertification status and each factor in the time dimension, and lacked the mapping verification in the space dimension. In future research, it is necessary to use buffer zone analysis and other technologies to discuss the driving causes of desertification in different areas of the mining area.
- (4)
- In this paper, ENVI, QGIS, Python, and other tools were used in the whole monitoring process. The workflow was scattered and the time complexity was high, which was not conducive to large-scale desertification monitoring. In future research, it is of great significance for desertification control to establish a comprehensive remote sensing monitoring platform with a unified process and simple operation to realize large-scale, long-time sequence, high-frequency, and high-precision desertification monitoring.
5. Conclusions
- (1)
- Among the 11 algorithms, RF, SVM, GBM, and AB had good performances in desertification monitoring, with reliable and stable accuracy. RF was especially effective, and performed best in this study.
- (2)
- The results showed that in 2003–2017, the area of desertification land first increased rapidly, and then decreased slowly. In 2017–2021, the desertification situation deteriorated and a large number of nondesertified land turned into mild desertification land.
- (3)
- The driving analysis results showed that human economic activities, dominated by coal mining, played a major role in driving desertification in mining areas, and natural driving forces such as rainfall played a secondary role.
Author Contributions
Funding
Institutional Review Board Statement
Informed Consent Statement
Data Availability Statement
Acknowledgments
Conflicts of Interest
References
- Yan, C.Z.; Wang, T.; Han, Z.W.; Qie, Y.F. Surveying Sandy Deserts and Desertified Lands in North-western China by Remote Sensing. Int. J. Remote Sens. 2007, 28, 3603–3618. [Google Scholar] [CrossRef]
- Tu, Z.F.; Li, M.X.; Sun, T. The status and trend analysis of desertification and sandification. Forest Resour. Manag. 2016, 1, 13. [Google Scholar] [CrossRef]
- Chen, A.; Yang, X.; Xu, B.; Jin, Y.; Guo, J.; Xing, X.; Yang, D.; Wang, P.; Zhu, L. Monitoring the Spatiotemporal Dynamics of Aeolian Desertification Using Google Earth Engine. Remote Sens. 2021, 13, 1730. [Google Scholar] [CrossRef]
- Wang, Y.J. Research progress and prospect on ecological disturbance monitoring in mining area. Acta Geod. Cartogr. Sin. 2017, 46, 1705–1716. [Google Scholar] [CrossRef]
- Li, S.; Zheng, Y.; Luo, P.; Wang, X.; Li, H.; Lin, P. Desertification in Western Hainan Island, China (1959 to 2003). Land Degrad. Dev. 2007, 18, 473–485. [Google Scholar] [CrossRef]
- Zha, Y.; Gao, J.Q.; Ni, S.X.; Jiang, J.J.; Liu, Y.S. Application of Remote Sensing Technology on Desertification Dynamics: A Case Study in YuLin City, ShanXi Province. J. Desert Res. 1997, 13, 68–72. Available online: https://kns.cnki.net/kcms/detail/detail.aspx?dbcode=CJFD&dbname=CJFD9697&filename=ZGSS703.011&uniplatform=NZKPT&v=SAD4MTMWY4lQv_odtyw-NiDHpQca4cFbgmtGL444tMkwAesVOYG7_nzTFyzBsF_f (accessed on 13 February 2022).
- Xia, G.-S.; Wang, Z.; Xiong, C.; Zhang, L. Accurate Annotation of Remote Sensing Images via Active Spectral Clustering with Little Expert Knowledge. Remote Sens. 2015, 7, 15014–15045. [Google Scholar] [CrossRef] [Green Version]
- Zeng, Y.N.; Xiang, N.P.; Feng, Z.D.; Xu, H. Albedo–NDVI Space and Remote Sensing Synthesis Index Models for Desertification Monitoring. Sci. Geol. Sin. 2006, 26, 75–81. [Google Scholar]
- Ding, H.; Xingming, H. Spatiotemporal Change and Drivers Analysis of Desertification in the Arid Region of Northwest China Based on Geographic Detector. Environ. Chall. 2021, 4, 100082. [Google Scholar] [CrossRef]
- Guo, B.; Wei, C.; Yu, Y.; Liu, Y.; Li, J.; Meng, C.; Cai, Y. The Dominant Influencing Factors of Desertification Changes in the Source Region of Yellow River: Climate Change or Human Activity? Sci. Total Environ. 2022, 813, 152512. [Google Scholar] [CrossRef]
- Wen, Y.; Guo, B.; Zang, W.; Ge, D.; Luo, W.; Zhao, H. Desertification Detection Model in Naiman Banner Based on the Albedo-Modified Soil Adjusted Vegetation Index Feature Space Using the Landsat8 OLI Images. Geomat. Nat. Hazards Risk 2020, 11, 544–558. [Google Scholar] [CrossRef]
- Zheng, Y.; Han, J.; Huang, Y.; Fassnacht, S.R.; Xie, S.; Lv, E.; Chen, M. Vegetation Response to Climate Conditions Based on NDVI Simulations Using Stepwise Cluster Analysis for the Three-River Headwaters Region of China. Ecol. Indic. 2018, 92, 18–29. [Google Scholar] [CrossRef]
- Xu, D.; You, X.; Xia, C. Assessing the Spatial-Temporal Pattern and Evolution of Areas Sensitive to Land Desertification in North China. Ecol. Indic. 2019, 97, 150–158. [Google Scholar] [CrossRef]
- Sharma, L.K.; Raj, A.; Somawat, K. Spatio-Temporal Assessment of Environmentally Sensitive Areas (ESA) in The Thar Desert India, to Combat Desertification under UNCCD Framework. J. Arid. Environ. 2021, 194, 104609. [Google Scholar] [CrossRef]
- Abuzaid, A.S.; Abdelatif, A.D. Assessment of Desertification Using Modified MEDALUS Model in the North Nile Delta, Egypt. Geoderma 2022, 405, 115400. [Google Scholar] [CrossRef]
- Afzali, S.F.; Khanamani, A.; Maskooni, E.K.; Berndtsson, R. Quantitative Assessment of Environmental Sensitivity to Desertification Using the Modified MEDALUS Model in a Semiarid Area. Sustainability 2021, 13, 7817. [Google Scholar] [CrossRef]
- Cuo, L.; Zhang, Y.; Wu, Y.; Hou, M. Desertification Affecting the Tibetan Plateau between 1971–2015: Viewed from a Climate Perspective. Land Degrad. Dev. 2020, 31, 1956–1968. [Google Scholar] [CrossRef]
- Egidi, G.; Cividino, S.; Paris, E.; Palma, A.; Salvati, L.; Cudlin, P. Assessing the Impact of Multiple Drivers of Land Sensitivity to Desertification in a Mediterranean Country. Environ. Impact Assess. Rev. 2021, 89, 106594. [Google Scholar] [CrossRef]
- Hua, Y.C.; Li, Z.Y.; Gao, Z.H. Extraction of sand information using object-oriented segmentation combined with the decomposition of mixed pixels. Arid. Zone Res. 2020, 37, 1346–1352. [Google Scholar] [CrossRef]
- Bullock, E.L.; Woodcock, C.E.; Olofsson, P. Monitoring tropical forest degradation using spectral unmixing and Landsat time series analysis. Remote Sens. Environ. Interdiscip. J. 2020, 238, 110968. [Google Scholar] [CrossRef]
- Pu, J.; Zhao, X.; Dong, P.; Wang, Q.; Yue, Q. Extracting Information on Rocky Desertification from Satellite Images: A Comparative Study. Remote Sens. 2021, 13, 13. [Google Scholar] [CrossRef]
- Xiao, X.W.; Shen, X.Y.; Ke, C.Q.; Zhou, X.H. Comparison of machine learning algorithms based on Sentinel-1A data to detect icebergs. Acta Geod. Cartogr. 2020, 49, 509–521. [Google Scholar] [CrossRef]
- Wu, Q.; Lane, C.R.; Li, X.; Zhao, K.; Zhou, Y.; Clinton, N.; DeVries, B.; Golden, H.E.; Lang, M.W. Integrating LiDAR Data and Multi-Temporal Aerial Imagery to Map Wetland Inundation Dynamics Using Google Earth Engine. Remote Sens. Environ. 2019, 228, 1–13. [Google Scholar] [CrossRef] [PubMed] [Green Version]
- Duan, H.; Wang, T.; Xue, X.; Yan, C. Dynamic Monitoring of Aeolian Desertification Based on Multiple Indicators in Horqin Sandy Land, China. Sci. Total Environ. 2019, 650, 2374–2388. [Google Scholar] [CrossRef] [PubMed]
- Fan, Z.; Li, S.; Fang, H. Explicitly Identifying the Desertification Change in CMREC Area Based on Multisource Remote Data. Remote Sens. 2020, 12, 3170. [Google Scholar] [CrossRef]
- Meng, X.; Gao, X.; Li, S.; Li, S.; Lei, J. Monitoring Desertification in Mongolia Based on Landsat Images and Google Earth Engine from 1990 to 2020. Ecol. Indic. 2021, 129, 107908. [Google Scholar] [CrossRef]
- Zhan, Q.; Zhao, W.; Yang, M.; Xiong, D. A Long-Term Record (1995–2019) of the Dynamics of Land Desertification in the Middle Reaches of Yarlung Zangbo River Basin Derived from Landsat Data. Geogr. Sustain. 2021, 2, 12–21. [Google Scholar] [CrossRef]
- Li, J.; Li, Z.; Dong, S.; Wei, M.; Zhou, J. Spatial and Temporal Changes in Vegetation and Desertification (1982–2018) and Their Responses to Climate Change in the Ulan Buh Desert, Northwest China. Theor. Appl. Climatol. 2021, 143, 1643–1654. [Google Scholar] [CrossRef]
- Lu, L.L.; Jie, Y.W.; Huang, X.J.; Zhang, X.X.; Li, R.Y. Desertification Information Extraction Method Research based on the CART Decision Tree Classification. Remote Sens. Technol. Appl. 2017, 32, 499–506. [Google Scholar] [CrossRef]
- Gou, F.; Liang, W.; Sun, S.; Jin, Z.; Zhang, W.; Yan, J. Analysis of the Desertification Dynamics of Sandy Lands in Northern China over the Period 2000–2017. Geocarto Int. 2021, 36, 1938–1959. [Google Scholar] [CrossRef]
- Zhou, H.; Fu, L.; Sharma, R.P.; Lei, Y.; Guo, J. A Hybrid Approach of Combining Random Forest with Texture Analysis and VDVI for Desert Vegetation Mapping Based on UAV RGB Data. Remote Sens. 2021, 13, 1891. [Google Scholar] [CrossRef]
- Yu, W.; Cui, J.; Gao, Y.; Zhu, M.; Shao, L.; Shen, Y.; Zhang, X.; Guo, C.; Zhang, H. Evolution of Desertification Types on the North Shore of Qinghai Lake. Comput. Mater. Contin. 2022, 71, 3635–3646. [Google Scholar] [CrossRef]
- Zheng, W.D. Analysis of Dynamic Changes of Vegetation Coverage and Driving Factors in Lingwu City, Ningxia. Master’s Thesis, Inner Mongolia Agricultural University, Hohhot, China, 2020. [Google Scholar]
- Ke, H.L.; Xu, Y.L.; Zhang, J.H.; Qiao, G.; Chen, Q.H.; Yang, M.; He, F. Quality evaluation of soil based on the ecological reconstruction in Ningdong coal base. Geol. Bull. China 2018, 37, 2208–2214. [Google Scholar]
- Dwyer, J.L.; Roy, D.P.; Sauer, B.; Jenkerson, C.B.; Zhang, H.K.; Lymburner, L. Analysis Ready Data: Enabling Analysis of the Landsat Archive. Remote Sens. 2018, 10, 1363. [Google Scholar] [CrossRef]
- Xu, S.Q. A Study on Information Extraction of Water Body with the Modified Nomalized Difference Water Index (MNDWI). Natl. Remote Sens. Bull. 2005, 589–595. [Google Scholar]
- Bhaga, T.D.; Dube, T.; Shekede, M.D.; Shoko, C. Impacts of Climate Variability and Drought on Surface Water Resources in Sub-Saharan Africa Using Remote Sensing: A Review. Remote Sens. 2020, 12, 4184. [Google Scholar] [CrossRef]
- Wu, Z.J.; Zhao, S.H. A Study of Enhanced Index-based Built-up Index Based on Landsat TM Imagery. Remote Sens. Nat. Resour. 2012, 24, 50–55. [Google Scholar] [CrossRef]
- Qiu, S.; Zhu, Z.; He, B. Fmask 4.0: Improved Cloud and Cloud Shadow Detection in Landsats 4–8 and Sentinel-2 Imagery. Remote Sens. Environ. 2019, 231, 111205. [Google Scholar] [CrossRef]
- Zhu, Z.; Woodcock, C.E. Automated Cloud, Cloud Shadow, and Snow Detection in Multitemporal Landsat Data: An Algorithm Designed Specifically for Monitoring Land Cover Change. Remote Sens. Environ. 2014, 152, 217–234. [Google Scholar] [CrossRef]
- Wei, W.; Guo, Z.; Shi, P.; Zhou, L.; Wang, X.; Li, Z.; Pang, S.; Xie, B. Spatiotemporal Changes of Land Desertification Sensitivity in Northwest China from 2000 to 2017. J. Geogr. Sci. 2021, 31, 46–68. [Google Scholar] [CrossRef]
- Han, J.; Wang, J.; Chen, L.; Xiang, J.; Ling, Z.; Li, Q.; Wang, E. Driving Factors of Desertification in Qaidam Basin, China: An 18-Year Analysis Using the Geographic Detector Model. Ecol. Indic. 2021, 124, 107404. [Google Scholar] [CrossRef]
- Zhu, Z.D.; Liu, L. The concept of desertification and the differentiation its development. J. Desert Res. 1984, 4, 6–12. [Google Scholar]
- Gao, S.W.; Wang, B.F.; Zhu, L.Y.; Wang, J.H.; Zhang, Y.G. Monitoring and evaluation indicator system on sandy desertification of China. Sci. Silvae Sin. 1998, 34, 3–12. [Google Scholar] [CrossRef]
- Zhou, Z.H. Machine Learning; Tsinghua University Press: Beijing, China, 2016; pp. 25–26. ISBN 978-7-302-42328-7. [Google Scholar]
- Chen, A.; Yang, X.; Guo, J.; Xing, X.; Yang, D.; Xu, B. Synthesized Remote Sensing-Based Desertification Index Reveals Ecological Restoration and Its Driving Forces in the Northern Sand-Prevention Belt of China. Ecol. Indic. 2021, 131, 108230. [Google Scholar] [CrossRef]
- Xiao, J.; Shen, Y.; Tateishi, R.; Bayaer, W. Development of Topsoil Grain Size Index for Monitoring Desertification in Arid Land Using Remote Sensing. Int. J. Remote Sens. 2006, 27, 2411–2422. [Google Scholar] [CrossRef]
- Rasmussen, K.; Fog, B.; Madsen, J.E. Desertification in Reverse? Observations from Northern Burkina Faso. Glob. Environ. Chang. 2001, 11, 271–282. [Google Scholar] [CrossRef]
- Yu, X.; Zhuo, Y.; Liu, H.; Wang, Q.; Wen, L.; Li, Z.; Liang, C.; Wang, L. Degree of Desertification Based on Normalized Landscape Index of Sandy Lands in Inner Mongolia, China. Glob. Ecol. Conserv. 2020, 23, e01132. [Google Scholar] [CrossRef]
- Akbari, M.; Shalamzari, M.J.; Memarian, H.; Gholami, A. Monitoring Desertification Processes Using Ecological Indicators and Providing Management Programs in Arid Regions of Iran. Ecol. Indic. 2020, 111, 106011. [Google Scholar] [CrossRef]
- Mao, L.J.; Li, M.S. Sentinel active and passive data to map land cover in a national park from GEE platform. Geom. Inf. Sci. Wuhan Univ. 2021. [Google Scholar] [CrossRef]
- Ma, Z.Y. Quantitative Method for Extracting of Desertification Information Based on TM Image. Master’s Thesis, Lanzhou University, Lanzhou, China, 2013. [Google Scholar]
- Crist, E.P.; Cicone, R.C. Comparisons of the Dimensionality and Features of Simulated Landsat-4 MSS and TM Data. Remote Sens. Environ. 1984, 14, 235–246. [Google Scholar] [CrossRef]
- Baig, M.H.A.; Zhang, L.; Shuai, T.; Tong, Q. Derivation of a Tasselled Cap Transformation Based on Landsat 8 At-Satellite Reflectance. Remote Sens. Lett. 2014, 5, 423–431. [Google Scholar] [CrossRef]
- Bo, H.; Ma, F.L.; Jiao, L.C. Research on computation of GLCM. ACTA Electron. Sin. 2006, 34, 155–158. [Google Scholar] [CrossRef]
- Iqbal, N.; Mumtaz, R.; Shafi, U.; Zaidi, S.M.H. Gray Level Co-Occurrence Matrix (GLCM) Texture Based Crop Classification Using Low Altitude Remote Sensing Platforms. PeerJ Comput. Sci. 2021, 7, e536. [Google Scholar] [CrossRef] [PubMed]
- Benco, M.; Hudec, R.; Kamencay, P.; Zachariasova, M.; Matuska, S. An Advanced Approach to Extraction of Colour Texture Features Based on GLCM. Int. J. Adv. Robot. Syst. 2014, 11, 104. [Google Scholar] [CrossRef]
- Zhang, Y.H.; Ding, W.; He, J.; Hua, Z.J. Risk analysis of hazard-pregnant environment in Brahmaputra based on XGBoost. J. Yangtze River Sci. Res. Inst. 2020. [Google Scholar] [CrossRef]
- Jin, Y.J. Imputation Adjustment Method for Missing Data. J. Appl. Stat. Manag. 2001, 20, 47–53. [Google Scholar] [CrossRef]
- Deng, J.X.; Shan, L.B.; He, D.Q.; Tang, R. Processing method of missing data and its developing tendency. Stat. Decis. 2019, 35, 28–34. [Google Scholar] [CrossRef]
- Belgiu, M.; Drăguţ, L. Random Forest in Remote Sensing: A Review of Applications and Future Directions. ISPRS J. Photogramm. Remote Sens. 2016, 114, 24–31. [Google Scholar] [CrossRef]
- Genuer, R.; Poggi, J.-M.; Tuleau-Malot, C. Variable Selection Using Random Forests. Pattern Recognit. Lett. 2010, 31, 2225–2236. [Google Scholar] [CrossRef] [Green Version]
- Chen, P.; Li, F.; Wu, C. Research on Intrusion Detection Method Based on Pearson Correlation Coefficient Feature Selection Algorithm. J. Phys. Conf. Ser. 2021, 1757, 012054. [Google Scholar] [CrossRef]
- Nafouanti, M.B.; Li, J.; Mustapha, N.A.; Uwamungu, P.; AL-Alimi, D. Prediction on the Fluoride Contamination in Groundwater at the Datong Basin, Northern China: Comparison of Random Forest, Logistic Regression and Artificial Neural Network. Appl. Geochem. 2021, 132, 105054. [Google Scholar] [CrossRef]
- Moon, S.-H.; Kim, Y.-H. An Improved Forecast of Precipitation Type Using Correlation-Based Feature Selection and Multinomial Logistic Regression. Atmos. Res. 2020, 240, 104928. [Google Scholar] [CrossRef]
- Izenman, A.J. Linear Discriminant Analysis. In Modern Multivariate Statistical Techniques; Springer: New York, NY, USA, 2013; pp. 237–280. [Google Scholar] [CrossRef]
- Tharwat, A. Linear vs. Quadratic Discriminant Analysis Classifier: A Tutorial. Int. J. Appl. Pattern Recognit. 2016, 3, 145–180. [Google Scholar] [CrossRef]
- Muller, R.; Möckel, M. Logistic Regression and CART in the Analysis of Multimarker Studies. Clin. Chim. Acta 2008, 394, 1–6. [Google Scholar] [CrossRef] [PubMed]
- Noble, W.S. What Is a Support Vector Machine? Nat. Biotechnol. 2006, 24, 1565–1567. [Google Scholar] [CrossRef]
- Soria, D.; Garibaldia, J.M.; Ambrogi, F.; Biganzoli, E.M.; Ellis, I.O. A ‘Non-Parametric’ Version of the Naive Bayes Classifier. Knowl. Based Syst. 2011, 24, 775–784. [Google Scholar] [CrossRef] [Green Version]
- Garg, R.; Kumar, A.; Prateek, M.; Pandey, K.; Kumar, S. Land Cover Classification of Spaceborne Multifrequency SAR and Optical Multispectral Data Using Machine Learning. Adv. Space Res. 2022, 69, 1726–1742. [Google Scholar] [CrossRef]
- Breiman, L. Random Forests. Mach. Learn. 2001, 45, 5–32. [Google Scholar] [CrossRef] [Green Version]
- Geurts, P.; Ernst, D.; Wehenkel, L. Extremely Randomized Trees. Mach. Learn. 2006, 63, 3–42. [Google Scholar] [CrossRef] [Green Version]
- Yoav, F.; Schapire, R.E. A Decision-Theoretic Generalization of On-Line Learning and an Application to Boosting. J. Comput. Syst. Sci. 1997, 55, 119–139. [Google Scholar] [CrossRef] [Green Version]
- Friedman, J.H. Greedy Function Approximation: A Gradient Boosting Machine. Ann. Stat. 2001, 29, 1189–1232. [Google Scholar] [CrossRef]
- Cekik, R.; Uysal, A.K. A Novel Filter Feature Selection Method Using Rough Set for Short Text Data. Expert Syst. Appl. 2020, 160, 113691. [Google Scholar] [CrossRef]
- Agarwal, S.; Graepel, T.; Herbrich, R.; Har-Peled, S.; Roth, D.; Jordan, M.I. Generalization Bounds for the Area Under the ROC Curve. J. Mach. Learn. Res. 2005, 6, 2005. [Google Scholar] [CrossRef]
- Wang, Y.Y.; Chen, S.C. A Survey of Evaluation and Design for AUC Based Classifier. Pattern Recognit. Artif. Intell. 2011, 24, 64–71. [Google Scholar] [CrossRef]
- Li, J.H.; Chen, Y.; Yang, G.J.; Zhou, L.H. The aeolian desertification process and driving mechanism of Minqin Oasis from 1975 to 2018. J. Desert Res. 2021, 41, 44–55. [Google Scholar] [CrossRef]
- Lin, H.; Jianjun, T.; Jianping, Y.; Chunhai, X.; Jiaxing, P.; Debin, L.; Zuolin, Y.; Wenyu, Z. Regional eco-efficiency evaluation and spatial pattern analysis of the Yangtze River Economic Zone. J. Geogr. Sci. 2020, 30, 1117–1139. [Google Scholar] [CrossRef]
- Na, R.; Du, H.; Na, L.; Shan, Y.; He, H.S.; Wu, Z.; Zong, S.; Yang, Y.; Huang, L. Spatiotemporal Changes in the Aeolian Desertification of Hulunbuir Grassland and Its Driving Factors in China during 1980–2015. Catena 2019, 182, 104123. [Google Scholar] [CrossRef]
- Xu, D.Y.; Kang, X.W.; Liu, Z.L.; Zhuang, D.F.; Pan, J.J. Assessment of the relative role of climate change and human activities in desertification: A review. J. Geogr. Sci. 2011, 21, 926–936. [Google Scholar] [CrossRef]
- Leprieur, C.; Verstraete, M.M.; Pinty, B. Evaluation of the Performance of Various Vegetation Indices to Retrieve Vegetation Cover from AVHRR Data. Remote Sens. Rev. 1994, 10, 265–284. [Google Scholar] [CrossRef]
- Zribi, M.; Le Hégarat-Mascle, S.; Taconet, O.; Ciarletti, V.; Vidal-Madjar, D.; Boussema, M.R. Derivation of Wild Vegetation Cover Density in Semi-Arid Regions: ERS2/SAR Evaluation. Int. J. Remote Sens. 2003, 24, 1335–1352. [Google Scholar] [CrossRef]
- Tong, S.; Zhang, J.; Ha, S.; Lai, Q.; Ma, Q. Dynamics of Fractional Vegetation Coverage and Its Relationship with Climate and Human Activities in Inner Mongolia, China. Remote Sens. 2016, 8, 776. [Google Scholar] [CrossRef] [Green Version]
- Li, M.M.; Wu, B.F.; Yan, C.Z.; Zhou, W.F. Estimation of vegetation fraction in the upper basin of Miyun reservoir by remote sensing. Resour. Sci. 2004, 26, 153–159. [Google Scholar] [CrossRef]
- He, H.; Tian, C.; Jin, G.; Han, K. Principal Component Analysis and Fisher Discriminant Analysis of Environmental and Ecological Quality, and the Impacts of Coal Mining in an Environmentally Sensitive Area. Environ. Monit. Assess. 2020, 192, 207. [Google Scholar] [CrossRef] [PubMed]
- Zhang, Q.; Cheng, J.; Liang, S. Deriving High-Quality Surface Emissivity Spectra from Atmospheric Infrared Sounder Data Using Cumulative Distribution Function Matching and Principal Component Analysis Regression. Remote Sens. Environ. 2018, 211, 388–399. [Google Scholar] [CrossRef]
- Ayyadevara, V.K. Gradient Boosting Machine. In Pro Machine Learning Algorithms; Apress: Berkeley, CA, USA, 2018; pp. 117–134. [Google Scholar] [CrossRef]
- Saritas, M.M.; Yasar, A. Performance Analysis of ANN and Naive Bayes Classification Algorithm for Data Classification. Int. J. Intell. Syst. Appl. Eng. 2019, 7, 88–91. [Google Scholar] [CrossRef] [Green Version]
- Liu, Y.; Lei, S.G.; Chen, X.Y.; Chen, M.; Yang, Y.M.; Li, X.H.; Zhang, X.Y.; Long, L.L.; Bian, Z.F. Temporal variation and driving factors of vegetation coverage in Shendong central mining area based on the perspective of guided restoration. J. China Coal Soc. 2021, 46, 3319–3331. [Google Scholar] [CrossRef]
- Liu, S.; Li, W.; Qiao, W.; Wang, Q.; Hu, Y.; Wang, Z. Effect of Natural Conditions and Mining Activities on Vegetation Variations in Arid and Semiarid Mining Regions. Ecol. Indic. 2019, 103, 331–345. [Google Scholar] [CrossRef]
- Fan, M.Z.; Li, S.B. Spatio-temporal pattern change of desertification and its driving factors analysisin China-Mongolia-Russia economic corridor. Acta Ecol. Sin. 2020, 40, 4252–4263. [Google Scholar] [CrossRef]
- Qian, C.; Qiang, H.; Wang, F.; Li, M. Optimization of Rocky Desertification Classification Model Based on Vegetation Type and Seasonal Characteristic. Remote Sens. 2021, 13, 2935. [Google Scholar] [CrossRef]
- Guo, G.; Wang, H.; Bell, D.; Bi, Y.; Greer, K. KNN Model-Based Approach in Classification. In Proceedings of the Move to Meaningful Internet Systems 2003: CoopIS, DOA, and ODBASE, Catania, Italy, 3–7 November 2003; Springer: Berlin/Heidelberg, Germany, 2003; pp. 986–996. [Google Scholar]
- Guo, Z.; Wei, W.; Shi, P.; Zhou, L.; Wang, X.; Li, Z.; Pang, S.; Xie, B. Spatiotemporal Changes of Land Desertification Sensitivity in the Arid Region of Northwest China. Dili XuebaoActa Geogr. Sin. 2020, 75, 1948–1965. [Google Scholar] [CrossRef]
- Yang, S.P.; Zhao, G.P.; Sun, Y.C.; Ma, L.W.; Su, Z.S.; Mu, J.H. Diagnosis Analysis on Extremely Drought Events in Ningxia during 2004–2005. J. Desert Res. 2006, 26, 948–952. [Google Scholar]
- Ningxia Water Resources Bulletin. 2005. Available online: http://slt.nx.gov.cn/xxgk_281/fdzdgknr/gbxx/szygb/202105/t20210507_2826056.html (accessed on 27 April 2022).



















| Desertification Type | Vegetation Coverage (%) | Vegetation Characteristics | Image Characteristics |
|---|---|---|---|
| Severe desertification | ≤10 | Desertification land occurs in a large area and vegetation disappears regionally. | ![]() |
| Moderate desertification | 10–30 | Desertification land is clearly visible with degraded plants and sand vegetation. | ![]() |
| Light desertification | 50–70 | Vegetation begins to decline; original vegetation growth has been affected; growth is not strong; sparse sand appears. | ![]() |
| Nondesertification | ≥70 | Vegetation grows normally without notable degradation. Negligible desertification. | ![]() |
| Characteristic Index | Computational Formula |
|---|---|
| NDVI | |
| MSAVI | |
| SMMI | |
| BSI | |
| TGSI | |
| Albedo | |
| Brightness | |
| Greenness | |
| Wetness | |
| Mean | |
| Variance | |
| Homogeneity | |
| Contrast | |
| Dissimilarity | |
| Entropy | |
| Angular Second Moment | |
| Correlation |
| Feature Combination | Feature Variables |
|---|---|
| Combination 1 | MSAVI, BSI, Brightness, Mean, TGSI, Wetness |
| Combination 2 | NDVI, MSAVI, Albedo, SMMI, BSI, TGSI, Brightness, Greenness, Wetness, Mean |
| Combination 3 | NDVI, MSAVI, Albedo, SMMI, BSI, TGSI, Brightness, Greenness, Wetness, Contrast, Correlation, Dis-similarity, Entropy, Homogeneity, Mean, Second Moment Variance |
| Change Intensity | Type before Change | Type after Change |
|---|---|---|
| Significant improvement | Severe | Non |
| Moderate improvement | Severe | Light |
| Moderate | Non | |
| Light improvement | Severe | Moderate |
| Moderate | Light | |
| Light | Non | |
| Light degradation | Non | Light |
| Light | Moderate | |
| Moderate | Severe | |
| Moderate degradation | Non | Moderate |
| Light | Severe | |
| Severe degradation | Non | Severe |
| Grade | Interval | |
|---|---|---|
| Elevation | Level 1 | 1175–1275 m |
| Level 2 | 1275–1375 m | |
| Level 3 | 1375–1475 m | |
| Level 4 | 1475–1575 m | |
| Level 5 | 1575–1675 m | |
| Level 6 | 1675–1775 m | |
| Aspect | Flat | −1 |
| North | 0–22.5°, 337.5–360° | |
| Northeast | 22.5–67.5° | |
| East | 67.5–112.5° | |
| Southeast | 112.5–157.5° | |
| South | 157.5–202.5° | |
| Southwest | 202.5–247.5° | |
| West | 247.5–292.5° | |
| Northwest | 292.5–337.5° | |
| Slope | Flat | 0–5° |
| Gentle | 5–10° | |
| Rolling | 10–15° | |
| Moderately steep | 15–25° | |
| Steep | 25–35° | |
| Very steep | 35° |
| 2003–2005 | 2005–2007 | 2007–2010 | 2010–2014 | 2014–2017 | 2017–2021 | |
|---|---|---|---|---|---|---|
| Severe–Moderate | 17.33 | 230.95 | 33.24 | 77.95 | 13.71 | 13.65 |
| Severe–Light | 5.51 | 165.58 | 35.74 | 46.45 | 29.83 | 29.44 |
| Severe–Non | 0.08 | 103.64 | 31.53 | 22.41 | 36.58 | 7.42 |
| Moderate–Severe | 160.73 | 38.74 | 54.63 | 29.26 | 38.54 | 43.49 |
| Moderate–Light | 56.47 | 391.51 | 311.96 | 220.45 | 194.81 | 157.75 |
| Moderate–Non | 3.30 | 234.89 | 60.38 | 50.44 | 188.98 | 23.92 |
| Light–Severe | 214.98 | 17.62 | 25.64 | 33.38 | 28.11 | 128.72 |
| Light–Moderate | 394.97 | 128.13 | 158.87 | 177.86 | 175.29 | 189.21 |
| Light–Non | 20.65 | 603.54 | 282.31 | 201.36 | 661.14 | 96.05 |
| Non–Severe | 174.57 | 4.14 | 28.96 | 11.51 | 6.44 | 59.95 |
| Non–Moderate | 468.45 | 3.82 | 95.87 | 41.98 | 35.46 | 303.46 |
| Non–Light | 910.93 | 46.45 | 349.01 | 288.25 | 144.38 | 475.17 |
| Total deterioration area | 2324.63 | 238.89 | 712.98 | 582.24 | 428.22 | 1200.00 |
| Total reversal area | 103.33 | 1730.11 | 755.16 | 619.04 | 1125.05 | 328.24 |
| Total | 2427.97 | 1969.00 | 1468.14 | 1201.29 | 1553.27 | 1528.24 |
| Severe Desertification | Moderate Desertification | Light Desertification | Nondesertification | |
|---|---|---|---|---|
| 2003–2005 | 6.66 | 2.60 | 10.31 | 6.83 |
| 2005–2007 | 22.11 | 9.23 | 10.20 | 10.23 |
| 2007–2010 | 3.85 | 1.18 | 11.79 | 7.21 |
| 2010–2014 | 17.82 | 10.92 | 11.66 | 7.33 |
| 2014–2017 | 11.52 | 10.43 | 17.96 | 14.60 |
| 2017–2021 | 3.53 | 2.73 | 2.50 | 9.33 |
| Indexes | First Principal Component | Second Principal Component | Third Principal Component |
|---|---|---|---|
| Annual rainfall (mm) | 0.106 | 0.137 | 0.982 |
| Annual average temperature (°C) | 0.523 | −0.343 | −0.021 |
| Number of mining enterprises | −0.513 | 0.733 | −0.104 |
| Coal industry personnel | −0.582 | 0.711 | −0.043 |
| Annual coal production (10,000 tons) | 0.581 | 0.782 | −0.088 |
| Total output value of coal industry (10,000 yuan) | 0.730 | 0.607 | 0.079 |
| Total output value of agricultural (10,000 yuan) | 0.977 | 0.031 | 0.023 |
| Total output of animal husbandry (10,000 yuan) | 0.955 | −0.027 | −0.053 |
| Stock of main livestock (10,000) | 0.926 | −0.080 | −0.189 |
| Traffic freight volume (10,000 tons) | 0.795 | 0.411 | −0.032 |
| Industrial wastewater discharge (10,000 tons) | 0.941 | −0.160 | 0.138 |
| Output of industrial solid waste (10,000 tons) | 0.956 | −0.052 | −0.082 |
| Characteristic value | 6.913 | 2.365 | 1.057 |
| Variance contribution rate (%) | 57.61 | 19.71 | 8.81 |
| Cumulative variance contribution rate (%) | 57.61 | 77.32 | 86.13 |
Publisher’s Note: MDPI stays neutral with regard to jurisdictional claims in published maps and institutional affiliations. |
© 2022 by the authors. Licensee MDPI, Basel, Switzerland. This article is an open access article distributed under the terms and conditions of the Creative Commons Attribution (CC BY) license (https://creativecommons.org/licenses/by/4.0/).
Share and Cite
Li, P.; Chen, P.; Shen, J.; Deng, W.; Kang, X.; Wang, G.; Zhou, S. Dynamic Monitoring of Desertification in Ningdong Based on Landsat Images and Machine Learning. Sustainability 2022, 14, 7470. https://doi.org/10.3390/su14127470
Li P, Chen P, Shen J, Deng W, Kang X, Wang G, Zhou S. Dynamic Monitoring of Desertification in Ningdong Based on Landsat Images and Machine Learning. Sustainability. 2022; 14(12):7470. https://doi.org/10.3390/su14127470
Chicago/Turabian StyleLi, Peixian, Peng Chen, Jiaqi Shen, Weinan Deng, Xinliang Kang, Guorui Wang, and Shoubao Zhou. 2022. "Dynamic Monitoring of Desertification in Ningdong Based on Landsat Images and Machine Learning" Sustainability 14, no. 12: 7470. https://doi.org/10.3390/su14127470
APA StyleLi, P., Chen, P., Shen, J., Deng, W., Kang, X., Wang, G., & Zhou, S. (2022). Dynamic Monitoring of Desertification in Ningdong Based on Landsat Images and Machine Learning. Sustainability, 14(12), 7470. https://doi.org/10.3390/su14127470





