Next Article in Journal
How Collectivism Affects Organic Food Purchase Intention and Behavior: A Study with Norwegian and Portuguese Young Consumers
Next Article in Special Issue
Statistical Assessment on Student Engagement in Asynchronous Online Learning Using the k-Means Clustering Algorithm
Previous Article in Journal
Is Environmental Sustainability Also “Economically Efficient”? The Case of the “SOStain” Certification for Sicilian Sparkling Wines
Previous Article in Special Issue
Improving Professional Skills of Pre-Service Teachers Using Online Training: Applying Work-Integrated Learning Approaches through a Quasi-Experimental Study
 
 
Font Type:
Arial Georgia Verdana
Font Size:
Aa Aa Aa
Line Spacing:
Column Width:
Background:
Article

Usage Intention of e-Learning Systems in Ghanaian Tertiary Institutions: A Case Study of the University for Development Studies

by
Isaac Elijah Dramani
1,2,3,*,
Zhiwei Tang
1,2,* and
Cephas Paa Kwasi Coffie
1,2
1
School of Management and Economics, University of Electronic Science and Technology of China, Chengdu 610054, China
2
Center for West Africa Studies, University of Electronic Science and Technology of China, Chengdu 610054, China
3
University Relations, University for Development Studies, Central Administration, Tamale P.O. Box TL 1350, Ghana
*
Authors to whom correspondence should be addressed.
Sustainability 2022, 14(12), 7360; https://doi.org/10.3390/su14127360
Submission received: 13 April 2022 / Revised: 18 May 2022 / Accepted: 28 May 2022 / Published: 16 June 2022

Abstract

The onset of COVID-19 has triggered the mass diffusion of information technology-backed services globally. In Ghana, Universities adopted various e-learning platforms in order to sustain teaching and learning. While this is positive, not much is known about the continuous usage intention of lecturers in these Universities. Therefore, we explored this phenomenon using survey data from teaching staff at the University for Development Studies. Our results using the partial least square structural equation model suggest that facilitating factors, attitude, perceived trust, and perceived usefulness positively influence the continuous usage intention of lecturers. This can shed light on the contribution of COVID-19 as an external facilitating factor to the mass uptake of e-learning systems. Furthermore, this study confirms existing theories on the continuous usage of ICT-powered systems. Consequently, universities should have well-formulated strategic plans in order to ensure the continual usage of these systems post-COVID-19.

1. Introduction

The advent of Information and Communication Technology (ICT) has transformed businesses globally [1,2]. The same phenomenon has allowed academic institutions to design and implement several smart systems, including e-learning, to support teaching and learning [3,4]. E-learning is the use of virtual devices for teaching, research, and learning [5,6]. E-learning overcomes traditional on-site challenges [4]. The advantages of this system of learning include quick delivery of lectures [7], unlimited access to lesson content [8], updated content [9], and reduced cost, and it has proven to be a good tool in reducing the spread of COVID-19 amongst students and faculty members [10,11,12]. Consequently, both developed and developing countries are employing this technology to deliver and support learning [13]. While e-learning is popular in developed countries [14], developing economies have made significant attempts to overcome the challenges of e-learning implementation [15]. Nevertheless, power outages and the cost of internet usage continue to inhibit the success of e-learning in most developing countries [15,16]. Thus, many are pessimistic about the continual use of e-learning systems in such settings [17]. For instance, the COVID-19 pandemic boosted e-learning diffusion in Ghana [16]. This raises questions as to the continuous usage intention of lecturers during and after COVID-19.
The mass diffusion and continuous usage of any system powered by ICT justifies the investment [18,19]. However, the decision of users to continually use a system can be influenced by several internal and external factors [20]. For example, the COVID-19 pandemic necessitated the use of e-learning platforms. Similarly, institutional policies and resources propel e-learning system usage [14]. Nevertheless, end users are equally significant in this equation, and the requirements of end users cannot be ignored. Although e-learning is projected to resolve several challenges with the traditional system of teaching and learning [15], the uptake of e-learning was relatively low in Ghana until the onset of the COVID-19. Thus, we assume that unless this issue is addressed, there is a likelihood of users reverting to the old system when the COVID-19 pandemic subsides. An empirical research gap has thus been created as to whether e-learning is an emergency system in times of disaster, or will be able to supplement the current system of teaching and learning across the country.
E-learning research has a rich literature globally [13,16,18]. In Ghana, studies in this regard have explored both the prospects and challenges of e-learning in tertiary institutions [15,16]. While these studies have made significant contributions, studies on the continuous usage intention of these systems are scanty [15,17]. This creates a research gap that requires immediate inquisition in order to further the progress of e-learning in the country. Here, we explored faculty e-learning continuous usage intention at the University for Development Studies (UDS). Specifically, we developed and validated a theoretical model to predict the usage intention of virtual learning in Ghanaian tertiary institutions. Hence, we solicited answers to the following question: Do perceived usefulness, self-efficacy, attitude, perceived ease of use, social influence, and perceived trust influence users’ intention to continually use e-learning in tertiary institutions? The UDS was selected as a case study because it introduced an e-learning platform in response to learning challenges of COVID-19 pandemic. Consequently, it provides the best setting to evaluate the continuous usage intention of users.
The present study employed the partial least squares structural equation model to estimate the survey responses of 372 respondents in multiple regression equations. The results suggest that facilitating factors, attitude, perceived trust, and perceived usefulness positively influence the continuous usage intention of lecturers. This study confirms existing theories on the continuous usage of ICT-powered systems, and is different from existing studies in Ghana focusing solely on challenges and prospects with minimal focus on the post-adoption behavior of users. Therefore, the study outcome is significant to policymakers, educational institutions, and researchers, as it extends the literature on the existing predictors of usage intention to incorporate facilitating factors such as COVID-19 into the equation.

ICT in UDS and e-Learning

The UDS used the face-to-face approach to learning until the closure of schools due to the outbreak of the COVID-19 pandemic. One of its cutting-edge competitive strategies is a strong innovative drive through the use of ICT. The Directorate of ICT (DICT) of the University embarked on the development, deployment, and maintenance of many smart systems that led to the paperless operations of the University. Currently, UDS operates a paperless system that enables staff to perform their duties anytime and anywhere over the internet. Figure 1 presents a pictorial view of the consequences of the COVID-19 pandemic and the need for e-learning implementation. Every new technology must pass through three stages, namely; adoption, use, and continuous use, in order to succeed.
All of the operations of the University continued online during the COVID-19 pandemic, as contact-free operations could mitigate transmission of the disease among staff and students. The DICT deployed a Learning Management System (LMS) to allow university business to continue. This system comprises an e-Learning Platform and Video Conferencing System. The e-learning system provides the features of real-time sharing of videos, audios, presentation slides, screens, and a multi-user whiteboard for interactivity. Principal components of the system include modules for course management, live lecture management, offline lecture management, student attendance management, assignment management, instant notification management, and examination management. Lecturers using the UDS e-learning platform engage students in live sessions as pertains to the traditional mode of teaching. Lecturers and students are able to access the platform by visiting the URL https://elearning.uds.edu.gh, accessed on 23 March 2022, through any standard web browser (see Figure 2). The DICT implemented a video conferencing system with the use of Zoom, and later developed its own fully-owned video conferencing system, accessible at https://conference.uds.edu.gh, accessed on 23 March 2022. This system is used by the management of the University for meetings and other important related activities needed for the smooth discharge of teaching and learning.
Figure 3 depicts the e-service model of UDS electronic service delivery to all the stakeholders of the University, from application for admission, to the registration of fresh students, through to examinations and graduation. Students apply for their admissions through the website of the university. Qualified students access their admission letters online with mobile SMS alerts. After payment of school fees, they are given access to register for courses online through the student information management system, which is incorporated into the University for Development Studies Smart Office Management System (UDS-SOMS). Results are viewed on the student’s portal after the close of every trimester with their log-in credentials. Graduating students pay for graduation fees and other services rendered through the online systems of the University.

2. Literature Review

Many theories have been developed and extended in discussing the acceptance, usage, and continuance of information systems. Key among these are the TAM [21], the Unified Theory of Acceptance and Use of Technology (UTAUT) [22], the Expectation Confirmation Model of IS [23], theory of planned behavior [18,24], the electronic government adoption model [19], and the theory of self-efficacy [25]. Although prior researchers have combined factors of different theories in research within the field of e-government, e-commerce, e-banking, etc., little research has been carried out in the field of e-Learning. In this study, we integrated several of the factors that are most imperative [26] in predicting the continued use of e-learning in the University for Development Studies. TAM was introduced by Davis [27], adapted from the theory of reason action in [28] and extended in [29] for studies in the implementation and usage of technologies such as e-learning. It posits that users’ actual use of a system can be well understood by their intention to use (ITU), where the ITU is affected by Actual Use (ATU) as well as the external factors, direct and indirect effects of Perceived Usefulness (PU) and Perceived Ease of Use (PEOU) which are system design characteristics. These two constructs have a direct effect on the ATU; however, PEOU shows a direct impact on PU. Similar to any other technology, the success of electronic learning deepens with the long-term viability and intention of users with respect to continuous use [30,31,32]. Continuous Use Intention is one of the most important post-adoption behaviors, a critical indicator that shows user loyalty, and is key to the implementation and use of electronic platforms [23]. A deeper understanding of the factors that contribute to the continuance intention of virtual learning in the Ghanaian context and within tertiary institutions is needed. Factors from the existing models and theories are integrated and used in this study. Considering the aforementioned studies, the current research establishes a model to ascertain the variables that might influence lecturers’ use intention regarding e-learning in tertiary institutions in Ghana. Seven critical constructs, namely, (a) Perceived Usefulness (PU), (b) Self-Efficacy (SE), (c) Attitude (ATT), (d) Perceived Ease of Use (PEOU), (e) Social Influence (SI), (f) Perceived Trust (PT), and (g) Facilitating conditions (FC) are used in this paper. These constructs were adopted from information systems theories and from the e-learning literature [32,33].

2.1. Research Hypotheses

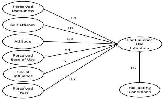
We developed our research model through thorough consideration of technology acceptance, usage and continuance of use theories as well as from post-adoption constructs in the IS literature. Figure 4 depicts the theoretical framework of the present study.

2.1.1. Perceived Usefulness

This is one of the primary drivers of technology acceptance in the TAM model of Davis. TAM was first introduced by Davis as a theoretical extension of the theory of reason action [28]. It is defined as “the degree to which a person believes that using a particular system would enhance his/her job performance” [21,34]. It has been found to have a positive impact on Continuance Use Intention when integrating proposed technologies [14,35,36], and suggests that lecturers continuously use web-based systems of learning because of the usefulness of the system. Users will tend to use a new technology if they believe that the use of that system helps them to maximize benefits [23]. Faculty members therefore need to see virtual platforms as a useful tool that can improve their efficiency and enable them to better communicate with their students, administrators, and colleagues virtually, especially during the COVID-19 pandemic and its preventive protocols. In view of the above, we formulate our hypotheses as follows.
Hypothesis 1 (H1).
Perceived Usefulness has a significant positive influence on continuous use intention with respect to e-learning in the University for Development Studies.

2.1.2. Self-Efficacy (SE)

Self-efficacy refers to an individual’s belief and perception that he or she can complete or perform a specific task [25]. Efficacious people quickly take advantage of opportunities and devise ways to circumvent institutional constraints or change them by joint action, while inefficacious people are less apt in exploiting the enabling opportunities provided by social systems and are easily discouraged by institutional impediments [25]. The ability of lecturers to browse the internet with smartphones, tablets, laptops, and other computers or even engage in simple troubleshooting, shows how efficacious they are. A person’s behavioral intentions, as well as their actual behavior, are determined by the role of self-efficacy. Self-efficacy has been used in electronic service research, including in the e-learning literature [37]. Other studies have revealed that self-efficacy has a significant relationship with continuance intention with respect to use e-learning [2,4,37]. Similarly, we posit in this study that lecturers with high self-efficacy are more likely to continuously use the University’s e-learning platforms, while the opposite should be the outcome with respect to low self-efficacy. As such, we propose the following hypothesis:
Hypothesis 2 (H2).
Self-Efficacy has a significant influence on continuous use intention with respect to e-learning in the University for Development Studies.

2.1.3. Attitude (ATT)

Attitude refers to “the degree of a person’s positive or negative feelings about performing a certain behavior” [21,38]. Behavioral intention indicates how much effort an individual would commit to performing a behavior. The Theory of Reasoned Action (TRA) indicates that the likelihood of a person’s behavioural intention being achieved depends to a great extent on his or her attitude about that behaviour [28,29,39]. ATT has been considered as one of several factors that influence usage intention by many researchers in IS research [40,41,42]. In exploring the determinants of e-learning CUI, Lin [43] revealed that ATT is one of the main factors in users’ intention to continue using e-learning, irrespective of their level of e-learning experience. These revelations lead to the next hypothesis of our study.
Hypothesis 3 (H3).
Attitude has a positive influence on continuous use intention with respect to e-learning in the University for Development Studies.

2.1.4. Perceived Ease of Use (PEOU)

Perceived ease of use is defined as “the degree to which a person believes that using a particular system would be free of physical and mental effort” [21]. Users of e-learning portals expect using the system to be free of effort and stress. They expect to have little or no assistance in using the e-learning systems. Minimization of upload and download time could affect ease of use. Several researchers have asserted that PEOU is one of the most important constructs that affect the CUI of e-learning [4,13,42,43], leading to our fourth hypothesis.
Hypothesis 4 (H4).
Perceived Ease of Use has a positive influence on continuous use intention with respect to e-learning in the University for Development Studies.

2.1.5. Social Influence (SI)

Social Influence is defined as “the degree to which an individual perceives that other important others believe he or she should use the new system” [22]. Social influence has been used by Ibrahim [44] in a study on the factors affecting adoption of ICT by administrators of the University for Development Studies Tamale as a determinant of behavioural intention. Although the relationship was not significant, in the e-learning and IS literature other researchers have revealed a positive significant relationship between Social Influence and CUI [2,3,22,45]. People such as lecturers, colleagues, parents, and other close relatives may influence faculty members’ behaviour with respect to the use of e-learning systems, especially in the wake of the COVID-19 pandemic.
Hypothesis 5 (H5).
Social Influence has a positive influence on continuous use intention with respect to e-learning in the University for Development Studies.

2.1.6. Perceived Trust

Trust is the belief that another person is honest when he or she engages in efforts to fulfill commitments without taking undue advantage of opportunities over them. Trust is very important in decision-making with respect to internet applications [46]. It influences the specifications of security policies, for example, which persons are authorized to perform actions, as well as which techniques are needed to manage and implement the security of applications [46,47]. Trust is crucial in the continuous use intention of virtual systems, as users fear that their information could be misused. It is important that users believe that the e-learning system is reliable, safe, and secured; that users have confidence in the service providers and system administrators concerning their information is very important in their use and continuous use intention of the system. Mutual trust between stakeholders plays an important role in usage intention [48]. Trust shows a strong predictive relationship with intention to use [49] the IS of web-based applications in the case of online banking. Molina et al. [50] revealed a positive relationship between trust and continuous use intention with respect to e-learning. It can be postulated that higher trust in the e-learning systems is related to higher usage intention.
Hypothesis 6 (H6).
Perceived Trust has a positive influence on continuous use intention with respect to e-learning in the University for Development Studies.

2.1.7. Facilitating Conditions

Facilitating Conditions are one of the constructs in the UTAUT model [51], and represent “the degree to which an individual believes that an organizational and technical infrastructure exists to support the use of the system” [22]. Facilitating conditions are factors available in the e-learning environment that make possible the use of the system by lecturers. The provision of internet services by the University, along with other online resources, has made it possible for users to smoothly use the University’s e-learning services. In e-learning research, facilitating conditions are a predictor of behavioural intention [52,53]. El-Masri and Tarhini [54] indicated that “facilitating conditions increase e-learning adoption in developed countries which is not the case in developing countries”. Therefore, a need exists to consider the facilitating conditions in a developing country such as Ghana in order to confirm or deny these assertions. Based on the above, the final hypothesis is presented.
Hypothesis 7 (H7).
Facilitating Conditions have a positive influence on continuous use intention with respect to e-learning in the University for Development Studies.

3. Research Methodology

3.1. Research Design

This research employed quantitative methods with cross-sectional data, namely, primary data from lecturers at UDS. This approach was chosen because the study could not currently be supported by longitudinal data, as the introduction of the e-learning system at the university is barely a year old. Again, the present study employs primary data because this provides the best first-hand evidence on the situation at UDS. The data on perceived usefulness, perceived ease of use, attitude, self-efficacy, social influence, facilitating factors, and continuous usage intention were collected in 2021. Table 1 provides details of the data and sources. These data helped us to assess the determinants of continuous e-learning usage at the university.

3.2. Sampling and Data Collection

Considering that UDS has over 2000 staff, including teaching and non-teaching staff, we limited the population to include only those teaching staff who were active users of the e-learning platform. The study targeted only these group because the non-teaching staff had minimal or no interaction with the e-learning platform. Furthermore, the study adopted simple random sampling in order to provide respondents an equal opportunity to participate in the study. As per the one-third (1/3) sampling rule of representation, a total of 372 respondents were included in the study as our sample. Accordingly, this number had satisfactory representation from all ranks (Professor, Associate Professor, Senior Lecturer, Lecturer, and Assistant Lecturer). The distribution of the sample indicates that most of the teaching staff at UDS are male. Table 2 presents a breakdown of the study population, sample size, and sample distribution.
The questionnaire was designed in three parts to test the theoretical model. The first part contained demographic questions about the respondents related to their gender, hometown, age, and the designation of their lecturers. The second part contained questions on the participants’ internet usage, frequency of internet usage, daily internet usage in hours, and the place where they used the internet, while the final part had questions measuring the different constructs. Up to 36 items were used to measure the seven constructs of the theoretical framework. A 5-point Likert scale was adopted for the questionnaire responses in order to quantify the constructs of the research model. The Likert scale was made up of five answer options, from “strongly disagree” (mapped to number 1) to “strongly agree” (mapped to number 5). Although all the respondents were users of the e-learning system at UDS and could either use a smartphone, laptop, tablet, or a device connected to the internet, the questionnaire was subjected to two separate tests in order to ensure clarity and avoid ambiguity. The first draft of the questionnaire was hand-delivered to twenty members of the teaching staff of UDS randomly in order to solicit their response. After a few modifications were made to improve clarity, the improved draft was delivered online to fifteen members of the UDS teaching staff who were originally not part of the first test sample. Their responses generated an improved survey instrument, therefore, the final instrument was administered through emails. Although there were challenges that made the entire data collection process last longer than expected, the follow-up emails and phone calls helped to retrieve all of the survey responses.

3.3. Measurement

The online survey questionnaire was designed based on the research model using Google forms. The questionnaire items for the variables were adapted from the IS literature. We adapted the scale items for Perceived Ease of Use and the measurement items for Self-Efficacy from [23,55], while the items for Social Influence and Facilitating Conditions were from [22], the measurement scale for Trust was from [22,55], and the scale items for Continuous Use Intention were adapted from Bhattacherjee and Premkumar [22]. Kindly see Appendix A for detailed questions related to these constructs.

3.4. Data Analysis

Unlike the traditional regression models, which handle fewer equations at a time, the structural equation model is capable of estimating multiple regressions at the same time. Therefore, considering our study model, the structural equation model was preferred. Consequently, to estimate the different relationships in our model, we followed the structural matrix of the model form as follows:
[ y 1 y p ] = ( 0 β 1 p β p 1 0 ) [ y 1 y p ] + ( δ 11 δ 1 q δ p 1 δ p q ) [ x 1 x q ] + [ ε 1 ε p ]
The matrix equation in Equation (1) is reformulated as
Y = B Y + Γ X + ε
where p symbolizes the regression equations to be assessed concurrently, the p by p B square matrix encompasses the parameter coefficients of the regressors of the Y variables on the other Y variables (with the 0 diagonal values denoting that a variable cannot influence itself), and the p by q   Γ matrix contains the coefficients of the Ys on Xs, where ε is a p by 1 vector consisting of residual terms.

4. Results

4.1. Instrument Reliability and Validty Tests

The results of the reliability test of constructs are presented in Table 3. The internal consistency reliability and convergent reliability of the study instrument were first tested with the Cronbach’s alpha, rho_A, and composite reliability tests. As per the Cronbach’s alpha values (more than 0.700) reported for all the constructs, the research instrument meets the internal consistency criteria. Accordingly, the rho_A value confirms the internal consistency of the instrument. Furthermore, Composite Reliability (CR) was used to measuring the internal consistency by taking into consideration the outer loadings of the indicators. CR values above 0.7 can be regarded as statistically satisfactory [56,57]. All of the constructs achieved values above the recommended benchmarks [57], signifying the reliability of the data; we can therefore conclude that all of the constructs have met the standard of reliability.
Next, it is necessary to undertake a factor analysis in order to understand the ability of the various factors to support the various constructs. Table 4 provides a summary of the outputs of the cross-factor loadings. Accordingly, the cross-loadings and average variance extracted per construct was determined in order to eliminate factors or constructs that failed to meet the required criteria. Loading values equal to or greater than 0.7 [58] are seen as being statistically significant, indicating adequate convergent validity. Therefore, eight factors were eliminated from the instrument because they had loadings below 0.600. In addition, the AVE values, which were equal to or greater than 0.5 [59,60], showed satisfactory convergent validity.

4.2. Discriminant Validity and Multicollinearity Tests

Discriminant validity was tested using the Fornell and Larcker criterion, which shows the level to which measures of the constructs are or are not a reflection of other constructs [55,59]. Discriminant validity shows that the constructs that are not supposed to be correlated are unrelated. The square root of the AVE of the latent constructs, shown in Table 5, are the diagonals, and the highest values in the columns or rows depict the discriminant validity [55,59]. All of the constructs exhibited satisfactory discriminant validity, with the square roots of AVEs for the antecedent constructs all greater than the figures of the constructs in the same rows and columns [55,59]. This shows that our measurement model is valid and reliable.
Finally, per Table 4, the variance inflation test for multicollinearity shows that there are no issues of multicollinearity within the variables. The values reported in Table 6 are the variance inflation factor for the inner model, which measures the constructs and not the various factors. This is supported by the fact that all the VIF values are below 10 and the tolerance levels for the variables are below 1.0.

4.3. Factor Analysis and Hypothesis Testing

The study identified and adopted a total of seven constructs for the usability factor analysis, namely, Perceived Usefulness (PU), Self-Efficacy (SE), Attitude (ATT), Perceived Ease of Use (PEOU), Social Influence (SI), Perceived Trust (PT), Facilitating Conditions (FC), and Continuous Use Intention (CUI). In all, there are seven exogenous constructs loaded with 36 research items and one endogenous construct loaded with six research items. Figure 5 illustrates the structural model along with its path coefficients, and Table 7 presents a summary of the results. The predictive accuracy of the structural model was determined by evaluating the coefficient of determination (R2) value.
The structural model reveals the R2 of 0.518 for the endogenous construct, CUI. This means that the seven exogenous constructs (PU, SE, ATT, PEOU, SI, PT, and FC) moderately explain 51.8% of the variance in Continuous Use Intention, which equates to moderate predictive power. PU influences CUI amongst the lecturers at the University, as supported by the coefficient of 0.114 and the p-value of 0.040 b, which indicate that the unit change or a percentage change in the perceived usefulness of the e-learning system would promote CUI by 0.114%. SE has no statistically significant relationship with CUI at the University. This is inconsistent with what the literature suggests. AT is positively associated with CUI, as supported by a coefficient of 0.233 and a p-value of 0.000 a, proving that a unit increase in AT would improve CUI among the lecturers by 0.233%. However, PEOU and SI both show a statistically insignificant relationship with CUI at the university. While this is inconsistent with the literature, it suggests that the lecturers have a different criterion when it comes to using information systems or technology. Contrariwise, PT shows a statistically significant relationship with CUI, indicating that the sustainable usage of the e-learning system at the university among the lecturers is influenced by PT. This is supported by a coefficient of 0.199 and p-value of 0.000 a. Finally, FC proves to be the strongest construct, and is positively associated with CUI amongst the University lecturers, supported by a coefficient of 0.26 and a p-value of 0.000 a.
Finally, in order to estimate the ability of the model to perform better than a zero model, we employed the Standardized Root Mean Square Residual (SRMR) and the Bentler–Bonett Normed Fit Index (NFI) to substantiate the model’s predictive power. Table 8 presents a summary of the results. As per the results, the value of 0.7, which is below the threshold of 0.8, shows that the model is a good fit. Furthermore, the NFI test shows a good model fit, with value over 0.9.

5. Discussion

This study integrated constructs from different theoretical perspectives. The objective was to reveal the constructs that influence continuous use intention with respect to e-learning in tertiary institutions in Ghana in the wake of the COVID-19 pandemic, with UDS as the case study. Seven constructs were identified for the theoretical model, namely, PU, SE, AT, PEOU, SI, PT, and FC, identified from TAM, ECM, UTAUT, and the IS literature, to predict continuous use intention (CUI).
Exploratory factor analysis and confirmatory factor analysis revealed that all of the constructs satisfied discriminant validity and convergent validity. Our study shows that perceived usefulness, attitude, perceived trust, and facilitating conditions are significant variables affecting continuous use intention with respect to e-learning in the wake of the COVID-19 pandemic. The reasons for this are that users of the system perceive it to be useful to them, and their attitude towards its use is positive. They trust the system with the privacy and safety of their data. Finally, they have the necessary knowledge and skills regarding the equipment or the technology needed to facilitate its use. On the other hand, three of the constructs, SE, PEOU, and SI, did not have a significant impact on continuous use intention, the reasons for which are explained below.
Contrary to our projections, self-efficacy did not have a significant impact on continuous use intention with respect to e-learning. One of the reasons for this is that most students and instructors are already conversant with the use of smart systems in the university and do not consider efficacy issues to be important to their e-learning usage. This is evident from the fact that students share information on social media platforms and use the management information system for registration in courses and access to results online. Other research on e-learning revealed that computer self-efficacy does not have a significant influence on learning outcomes [2,61]. Furthermore, self-efficacy may be a moderating factor with respect to functionality constructs such as perceived usefulness and perceived ease of use [62,63], positively influencing performance without influencing behavioral constructs.
Perceived ease of use showed an insignificant relationship with continuous use intention according to the results of our proposed theoretical model, which contradicts the technology acceptance model and several other researchers’ findings [54,56]. The reasons for this are that perceived ease of use is seen to be more crucial for IS acceptance research than continuous use intention [23]. Another interesting study that aligns with our findings is Wang et al. [4], which asserts that the perception of the use of a system is relevant only at the early stages of introducing the system [22]. This is evident from the fact that students and tutors have been introduced to the systems in the present study from their inception.
Furthermore, the findings of the present study include that social influence did not significantly influence continuous use intention with respect to e-learning in UDS. These findings are consistent with [32], and affirm the observations of Venkatesh et al. [22], who found that social influence only influences the behavioral intention of IT users in the early stages of adoption. However, it was observed that no matter what the outcome of social influence on this study, it is important to make the e-learning system useful in order to convince more students to continue its use [64].
Knowing and understanding the factors that positively impact the continuous use intentions of lecturers provides University management with a better perspective to meet the future needs of users [65]. It is therefore important to improve on the factors that influences the continued use of the system. The usability features of the e-learning system should be improved in order to make the system easier to use [66]. This will cause the lecturers maintain a positive attitude toward continued use of the virtual learning system. As the lecturers have developed a high level of trust in the e-learning platform, service providers need to organize additional capacity building training for them in order to increase their continuous use. As a result, the facilitation conditions will be met in terms of both technical facilitating conditions and organizational facilitating conditions, [67] allowing the university to increase the desire of the lecturers to continue using the smart learning system.

6. Limitations of This Study

This study has limitations which should be taken notice of. First, we studied lecturers’ continuous use intention in the university due to their accessibility and the fact that they were conversant with the system. Students are equally users of the system, and should be considered in future research. The constructs considered in predicting continuous use intention only explained 51.8% of the variance, which means that other variables, such as possible learning outcomes by lecturers and students, could influence the decision to continue using the system. Future studies could consider other variables that might contribute to the continued use of virtual learning systems.

7. Conclusions

The objective of this study was to reveal the continuous use intention of students and instructors of the e-learning system of the University for Development Studies in the wake of the COVID-19 pandemic. The constructs from the literature adapted for this study to predict Continuous Use Intention were Perceived Usefulness, Self-Efficacy, Attitude, Perceived Ease of Use, Social Influence, Perceived Trust, and Facilitating Conditions.
The data revealed that all of the respondents used e-learning for teaching and learning, especially during the COVID-19 pandemic. The proposed theoretical model effectively explained the continuous use intention (R2 = 0.518) of students and lecturers with respect to the University’s e-learning application. Factor analysis showed that four out of the seven proposed hypotheses exerted a significant positive effect on continuous use intention. Perceived usefulness, attitude, perceived trust, and facilitating conditions showed a strong positive effect on continuous use intention, signifying the relevance of e-learning portals’ usefulness, the attitude of users, their trust in the application, and the facilitating conditions. This study suggests that in order to convince students and lecturers to be willing to continue with e-learning, the feelings they have in terms of their attitude, trust in the system, its usefulness, and the facilitating conditions are all vital. This means that system designers and managers of such systems, as well as lecturers, need to consider these critical factors in order to improve the systems and increase awareness of their use by the university community. On the other hand, self-efficacy, perceived ease of use, and social influence, despite their wide use by IS researchers in various studies, did not exhibit a significant impact on continuous use intention in this study. The results of this study suggest that experienced users and tutors should be given a mentoring role in the use of systems in the University in order to promote continued use of e-learning among students and other faculty members. Collaboration between the Directorate of ICT, lecturers, and the Students Representative Council (SRC) is a crucial element in achieving success, as has always been the case in every innovation in teaching and learning in the University. Furthermore, it is important to note that virtual training of lecturers and students, while considering the important usability factors, will go a long way in promoting the continued use of the e-learning system at the University, especially in the wake of the COVID-19 pandemic.

Author Contributions

Author I.E.D. contributed to the conceptualization, formal analysis and original draft of the paper. Author Z.T. provided visualization, supervision, review and editing of the research work as well as funding acquisition. Author C.P.K.C. contributed to data analysis and to the review of the study. All authors have read and agreed to the published version of the manuscript.

Funding

This research received no external funding.

Conflicts of Interest

The authors declare no conflict of interest.

Appendix A

Appendix A.1. Perceived Usefulness (PU)

PU1
Using e-learning platforms enables me to accomplish tasks more quickly.
PU2
The results of using e-learning websites are apparent to me.
PU3
Using e-learning websites/software can cut traveling expenses.
PU4
Using e-learning platforms can lower traveling and queuing time.
PU5
Using e-learning platforms enables me to contact students anytime, not limited to regular class hours.

Appendix A.2. Self-Efficacy (CSE)

CSE1
I feel confident working on a computer/mobile phone although there was no one around to tell me what to do.
CSE2
I feel confident in troubleshooting computer/mobile phone problems.
CSE3
I feel confident using software/mobile Apps that I have never used before.
CSE4
I am confident that I can use the e-learning platforms regularly.

Appendix A.3. Attitude (AT)

AT1
Using the e-learning system is a good idea to me.
AT2
Using e-learning is a wise idea.
AT3
I like the idea of using the e-learning systems.
AT4
Using the e-learning systems would be pleasant.

Appendix A.4. Perceived Ease of Use (PEOU)

PEOU1
I can easily log in to e-learning websites.
PEOU2
Getting the information that I want from e-learning platforms is easy.
PEOU3
It is easy for me to present lessons and assignments through the e-learning system of the university.
PEOU4
The organization and structure of e-learning websites are easy to follow.

Appendix A.5. Social Influence (SI)

SI1
I need to integrate the use of the e-learning to become an effective lecturer.
SI2
My colleagues have encouraged me to use e-learning platforms of the university.
SI3
University management has encouraged me to use e-learning as a means of teaching and learning.
SI4
Government and the ministry of education policies have encouraged me to e-learning for teaching and learning especially in the wake of COVID-19 pandemic.
SI5
Heads of departments and other supervisors have encouraged me to use e-learning platforms for teaching and learning.

Appendix A.6. Perceived Trust

PT1
I believe I can trust the e-service systems of the institution.
PT2
I believe that the e-learning system is reliable.
PT3
I believe that the e-learning systems provide good service.
PT4
I trust that my data is safe with the use of the e-learning platforms of the university.

Appendix A.7. Facilitating Conditions (FC)

FC1
I have the necessary resources to use the e-learning facilities
FC2
I have the necessary knowledge to use e-learning facilities
FC3
I have enough internet experience to use e-learning platforms.
FC4
The university has provided me with internet data to take part in the e-learning process.

Appendix A.8. Continuance Use Intention (CUI)

CI1
In the future, I would regularly use the e-learning platforms of the university as I do now.
CI2
In the future, I will consider e-learning to be my first choice of sharing knowledge.
CI3
In the future, I intend to increase my use of e-learning platforms.
CI4
I will like to continue using the e-learning platforms for knowledge and other services from the university.
CI5
I intend to use e-learning platforms to participate in the process teaching and learning in the university.
CI6
I will strongly recommend others to use the e-learning platforms of the university.

References

  1. Asongu, S.A.; Odhiambo, N.M. Enhancing ICT for quality education in sub-Saharan Africa. Educ. Inf. Technol. 2019, 24, 2823–2839. [Google Scholar] [CrossRef]
  2. Hayashi, A.; Chen, C.; Ryan, T.; Wu, J. The Role of Social Presence and Moderating Role of Computer Self Efficacy in Predicting the Continuance Usage of E-Learning Systems. J. Inf. Syst. Educ. 2004, 15, 139–154. [Google Scholar]
  3. Smith, J.A.; Sivo, S.A. Predicting continued use of online teacher professional development and the influence of social presence and sociability. Br. J. Educ. Technol. 2012, 43, 871–882. [Google Scholar] [CrossRef]
  4. Wang, L.Y.K.; Lew, S.L.; Lau, S.H.; Leow, M.C. Usability factors predicting continuance of intention to use cloud e-learning application. Heliyon 2019, 5, e01788. [Google Scholar] [CrossRef] [PubMed]
  5. Almahamid, S.; Rub, F.A. Factors that determine continuance intention to use e-learning system: An empirical investigation. Int. Conf. Telecommun. Technol. Appl. Proc. CSIT 2011, 5, 242–246. [Google Scholar]
  6. Ozkan, S.; Koseler, R. Multi-dimensional students’ evaluation of e-learning systems in the higher education context: An empirical investigation. Comput. Educ. 2009, 53, 1285–1296. [Google Scholar] [CrossRef]
  7. Jiang, C. Design of an E-Learning Resource Allocation Model from the Perspective of Educational Equity. Int. J. Emerg. Technol. Learn. 2022, 17, 50–67. [Google Scholar]
  8. Alshehri, A.; Rutter, M.; Smith, S. Assessing the relative importance of an e-learning system’s usability design characteristics based on students’ preferences. Eur. J. Educ. Res. 2019, 8, 839–855. [Google Scholar] [CrossRef]
  9. Sunil, G. 9 Benefits of eLearning for Students-eLearning Industry; Elearning Industry: New Delhi, India, 2017. [Google Scholar]
  10. Trivedi, A.; Karajagikar, V.; Sakhare, H.; Pandey, S.; Ghode, R. Online Examination Portal. Int. J. Adv. Res. Sci. Commun. Technol. 2022, 2. [Google Scholar] [CrossRef]
  11. Salmani, N.; Bagheri, I.; Dadgari, A. Iranian nursing students experiences regarding the status of e-learning during COVID-19 pandemic. PLoS ONE 2022, 17, e0263388. [Google Scholar] [CrossRef]
  12. Alshehri, A.H.; Alahmari, S.A. Faculty e-Learning Adoption During the COVID-19 Pandemic: A Case Study of Shaqra University. Int. J. Adv. Comput. Sci. Appl. 2021, 12, 10. [Google Scholar] [CrossRef]
  13. Bhuasiri, W.; Xaymoungkhoun, O.; Zo, H.; Rho, J.J.; Ciganek, A.P. Critical success factors for e-learning in developing countries: A comparative analysis between ICT experts and faculty. Comput. Educ. 2012, 58, 843–855. [Google Scholar] [CrossRef]
  14. Al-Hattami, A.A. E-assessment of students’ performance during the E-teaching and learning. Int. J. Adv. Sci. Technol. 2020, 29, 1537–1547. [Google Scholar]
  15. Mensah, E.A.; Blankson, I.A.; Loglo, F.S.; Freeman, E. Emergency Remote Teaching and Learning (ERTL) During COVID-19: The Ghana Communication Technology University Experience. In Handbook of Research on Inequities in Online Education During Global Crises; IGI Global: Hershey, PA, USA, 2021; pp. 321–339. [Google Scholar]
  16. Aboagye, E. Transitioning from face-to-face to online instruction in the COVID-19 era: Challenges of tutors at colleges of education in Ghana. Soc. Educ. Res. 2021, 9–19. [Google Scholar] [CrossRef]
  17. Adarkwah, M.A. ‘I’m not against online teaching, but what about us?’: ICT in Ghana post COVID-19. Educ. Inf. Technol. 2021, 26, 1665–1685. [Google Scholar] [CrossRef]
  18. Rizzo, T.L.; Columna, L. Theory of planned behavior. In Routledge Handbook of Adapted Physical Education; Routledge: London, UK, 2020. [Google Scholar]
  19. Shareef, M.A.; Kumar, V.; Kumar, U.; Dwivedi, Y.K. E-Government Adoption Model (GAM): Differing service maturity levels. Gov. Inf. Q. 2011, 28, 17–35. [Google Scholar] [CrossRef]
  20. Almaiah, M.A.; Al-Khasawneh, A.; Althunibat, A. Exploring the critical challenges and factors influencing the E-learning system usage during COVID-19 pandemic. Educ. Inf. Technol. 2020, 25, 5261–5280. [Google Scholar] [CrossRef]
  21. Davis, F.D. Perceived usefulness, perceived ease of use, and user acceptance of information technology. MIS Q. Manag. Inf. Syst. 1989, 13, 319–340. [Google Scholar] [CrossRef]
  22. Venkatesh, V.; Thong, J.Y.L.; Xu, X. Consumer acceptance and use of information technology: Extending the unified theory of acceptance and use of technology. MIS Q. Manag. Inf. Syst. 2012, 36, 157–178. [Google Scholar] [CrossRef]
  23. Bhattacherjee, A. Understanding Information Systems Continuance: An Expectation-Confirmation Model. MIS Q. 2001, 25, 351. [Google Scholar] [CrossRef]
  24. Ajzen, I. The theory of planned behavior. Organ. Behav. Hum. Decis. Process. 1991, 50, 179–211. [Google Scholar] [CrossRef]
  25. Bandura, A. Self-efficacy: Toward a unifying theory of behavioral change. Psychol. Rev. 1977, 84, 191. [Google Scholar] [CrossRef] [PubMed]
  26. Recker, J.; Rosemann, M. Integration of models for understanding continuance of process modeling techniques. In Association for Information Systems-13th Americas Conference on Information Systems, AMCIS 2007: Reaching New Heights; Curran Associates Inc.: New York, NY, USA, 2007. [Google Scholar]
  27. Davis, F.D.; Bagozzi, R.P.; Warshaw, P.R. User Acceptance of Computer Technology: A Comparison of Two Theoretical Models. Manag. Sci. 1989, 35, 982–1003. [Google Scholar] [CrossRef]
  28. Fishbein, M.; Ajzen, I. Strategies of Change: Active Participation. In Belief, Attitude, Intention, and Behavior: An Introduction to Theory and Research; Addison Wesley: San Francisco, CA, USA, 1975; pp. 411–450. [Google Scholar]
  29. Rossmann, C. Theory of Reasoned Action-Theory of Planned Behavior; Nomos Verlagsgesellschaft mbH & Co. KG.: Baden, Germany, 2021. [Google Scholar]
  30. Li, Y.; Shang, H. Service quality, perceived value, and citizens’ continuous-use intention regarding e-government: Empirical evidence from China. Inf. Manag. 2019, 57, 103197. [Google Scholar] [CrossRef]
  31. Rahmat, M.K.; Au, W.K. Visual Art Education Teachers’ Continuance Intention to Integrate ICT: A Model Development. Procedia-Soc. Behav. Sci. 2013, 90, 356–364. [Google Scholar] [CrossRef][Green Version]
  32. Terzis, V.; Economides, A.A. The acceptance and use of computer-based assessment. Comput. Educ. 2011, 56, 1032–1044. [Google Scholar] [CrossRef]
  33. Abu-Al-Aish, A.; Love, S. Factors influencing students’ acceptance of m-learning: An investigation in higher education. Int. Rev. Res. Open Distance Learn. 2013, 14, 82–107. [Google Scholar] [CrossRef]
  34. Gu, W.; Bao, P.; Hao, W.; Kim, J. Empirical examination of intention to continue to use smart home services. Sustain. 2019, 11, 5213. [Google Scholar] [CrossRef]
  35. Ho, C. Continuance Intention Of E-Learning Platform: Toward an Integrated Model. Int. J. Electron. Bus. Manag. 2010, 8, 206. [Google Scholar]
  36. Lee, M.C. Explaining and predicting users’ continuance intention toward e-learning: An extension of the expectation-confirmation model. Comput. Educ. 2010, 8, 206. [Google Scholar]
  37. Chang, C.C.; Liang, C.; Shu, K.M.; Chiu, Y.C. Alteration of influencing factors of e-learning continued intention for different degrees of online participation. Int. Rev. Res. Open Distance Learn. 2015, 16, 33–61. [Google Scholar] [CrossRef]
  38. Chen, S.-C.; Huei-Huang, C.; Lin, M.-T.; Yu-Bei, C. A conceptual model to understand the effects of perception on the continuance intention in Facebook. Aust. J. Bus. Manag. Res. 2011, 1, 29. [Google Scholar]
  39. Yzer, M. Theory of Reasoned Action and Theory of Planned Behavior. In The International Encyclopedia of Media Effects; Wiley Online Library: Hoboken, NJ, USA, 2017. [Google Scholar] [CrossRef]
  40. Hussein, Z. Leading to Intention: The Role of Attitude in Relation to Technology Acceptance Model in E-Learning. Procedia Comput. Sci. 2017, 105, 159–164. [Google Scholar]
  41. Rodríguez-Ardura, I.; Meseguer-Artola, A. E-learning continuance: The impact of interactivity and the mediating role of imagery, presence and flow. Inf. Manag. 2016, 53, 504–516. [Google Scholar]
  42. Wu, B.; Chen, X. Continuance intention to use MOOCs: Integrating the technology acceptance model (TAM) and task technology fit (TTF) model. Comput. Human Behav. 2017, 67, 221–232. [Google Scholar]
  43. Lin, K.M. E-Learning continuance intention: Moderating effects of user e-learning experience. Comput. Educ. 2011, 56, 515–526. [Google Scholar]
  44. Ibrahim, A. Factors Affecting the Adoption of ICT by Administrators in the University for Development Studies Tamale: Empirical Evidence from the UTAUT Model. Int. J. Sustain. Manag. Inf. Technol. 2018, 4, 1–9. [Google Scholar]
  45. Chang, C.C. Exploring the determinants of e-learning systems continuance intention in academic libraries. Libr. Manag. 2013, 34, 40–55. [Google Scholar]
  46. Grandison, T.; Sloman, M. A survey of trust in internet applications. IEEE Commun. Surv. Tutor. 2009, 3, 2–16. [Google Scholar]
  47. Corritore, C.L.; Kracher, B.; Wiedenbeck, S. On-line trust: Concepts, evolving themes, a model. Int. J. Hum. Comput. Stud. 2003, 58, 737–758. [Google Scholar]
  48. Zahid, H.; Din, B.H. Determinants of intention to adopt e-government services in Pakistan: An imperative for sustainable development. Resources 2019, 8, 128. [Google Scholar]
  49. Vatanasombut, B.; Igbaria, M.; Stylianou, A.C.; Rodgers, W. Information systems continuance intention of web-based applications customers: The case of online banking. Inf. Manag. 2008, 45, 419–428. [Google Scholar]
  50. Molina, C.M.; Moreno, R.R.; Rey, M. Moreno Previous beliefs and continuance intention. Int. Entrep. Manag. J. 2013, 9, 199–216. [Google Scholar]
  51. Venkatesh, V.; Thong, J.Y.L.; Chan, F.K.Y.; Hu, P.J.H.; Brown, S.A. Extending the two-stage information systems continuance model: Incorporating UTAUT predictors and the role of context. Inf. Syst. J. 2011, 21, 527–555. [Google Scholar]
  52. Moh’d, R.; Masa’deh, T.; Tarhini, A.; Mohammed, A.B.; Maqableh, M. Modeling Factors Affecting Student’s Usage Behaviour of E-Learning Systems in Lebanon. Int. J. Bus. Manag. 2016, 11, 299. [Google Scholar]
  53. Raman, A.; Don, Y. Preservice teachers’ acceptance of learning management software: An application of the UTAUT2 model. Int. Educ. Stud. 2013, 6, 157. [Google Scholar]
  54. El-Masri, M.; Tarhini, A. Factors affecting the adoption of e-learning systems in Qatar and USA: Extending the Unified Theory of Acceptance and Use of Technology 2 (UTAUT2). Educ. Technol. Res. Dev. 2017, 65, 743–763. [Google Scholar]
  55. Suh, B.; Han, I. The impact of customer trust and perception of security control on the acceptance of electronic commerce. Int. J. Electron. Commer. 2003, 7, 135–161. [Google Scholar]
  56. Briz-Ponce, L.; García-Peñalvo, F.J. An Empirical Assessment of a Technology Acceptance Model for Apps in Medical Education. J. Med. Syst. 2015, 39, 1–5. [Google Scholar]
  57. Tehseen, S.; Qureshi, Z.H.; Johara, F.; Ramayah, T. Assessing dimensions of entrepreneurial competencies: A type ii (reflective-formative) measurement approach using pls-sem. J. Sustain. Sci. Manag. 2020, 15, 108–145. [Google Scholar]
  58. Hair, J.F.; Ringle, C.M.; Sarstedt, M. Partial Least Squares Structural Equation Modeling: Rigorous Applications, Better Results and Higher Acceptance. Long Range Plan. 2013, 46, 1–12. [Google Scholar]
  59. Fornell, C.; Larcker, D.F. Evaluating Structural Equation Models with Unobservable Variables and Measurement Error. J. Mark. Res. 1981, 18, 39–50. [Google Scholar]
  60. Hair, J.; Black, W.; Babin, B.; Anderson, R.; Tatham, R. Pearson New Edition. Multivariate Data Analysis, 7th ed.; Pearson Education Limited Harlow: Essex, UK, 2014. [Google Scholar]
  61. Shin, D.H.; Biocca, F.; Choo, H. Exploring the user experience of three-dimensional virtual learning environments. Behav. Inf. Technol. 2013, 32, 203–214. [Google Scholar]
  62. Chien, T. Computer self-efficacy and factors influencing e-learning effectiveness. Eur. J. Train. Dev. 2012, 36, 670–686. [Google Scholar]
  63. Saade, R.; Kira, D. Computer Anxiety in E-Learning: The Effect of Computer Self-Efficacy. In Proceedings of the 2009 InSITE Conference, Madrid, Spain, 20–21 April 2009. [Google Scholar]
  64. Maqableh, M.; Masa’deh, R.M.T.; Mohammed, A.B. The Acceptance and Use of Computer Based Assessment in Higher Education. J. Softw. Eng. Appl. 2015, 8, 557. [Google Scholar]
  65. Susanto, A.; Chang, Y.; Ha, Y. Determinants of continuance intention to use the smartphone banking services: An extension to the expectation-confirmation model. Ind. Manag. Data Syst. 2016, 116, 508–525. [Google Scholar]
  66. Iriani, S.S.; Andjarwati, A.L. Analysis of perceived usefulness, perceived ease of use, and perceived risk toward online shopping in the era of COVID-19 pandemic. Syst. Rev. Pharm. 2020, 11, 997–999. [Google Scholar]
  67. Emhmed, S.; Al-Sanjary, O.I.; Jaharadak, A.A.; Aldulaimi, S.H.; Hazimalkawaz, M. Technical and Organizational Facilitating Conditions-The Antecedent Factors and Impact on the Intention to Use ERP System in Libyan Universities. In Proceedings of the 2021 IEEE 17th International Colloquium on Signal Processing and Its Applications, CSPA 2021, Langkawi Island, Kedah, 5–6 March 2021. [Google Scholar]
Figure 1. Impact of the COVID-19 pandemic on education. (Source: authors).
Figure 1. Impact of the COVID-19 pandemic on education. (Source: authors).
Sustainability 14 07360 g001
Figure 2. e-Learning platform of UDS (URL: https://elearning.uds.edu.gh, accessed on 23 March 2022).
Figure 2. e-Learning platform of UDS (URL: https://elearning.uds.edu.gh, accessed on 23 March 2022).
Sustainability 14 07360 g002
Figure 3. The e-service model of UDS (Source: authors).
Figure 3. The e-service model of UDS (Source: authors).
Sustainability 14 07360 g003
Figure 4. Research Model.
Figure 4. Research Model.
Sustainability 14 07360 g004
Figure 5. SmartPLS output of the model.
Figure 5. SmartPLS output of the model.
Sustainability 14 07360 g005
Table 1. Data sources and description.
Table 1. Data sources and description.
DataDescriptionSources
Perceived UsefulnessDegree of work enhancement through system diffusionField Survey 2021
Self-efficacyThe belief that a task can be performed through system diffusion
AttitudeDegree of positive or negative feelings towards the use of a system
Perceived Ease of UseDegree of ease attached to the use of a system
Social InfluenceDegree of influence through the actions of others
Perceived TrustThe level of honesty with the use of a system
Continuance Use IntentionDecision of users to continue using a system
Facilitating conditionsFactors that support the diffusion and use of a system
Source: Author.
Table 2. Breakdown of study population and sample size.
Table 2. Breakdown of study population and sample size.
RankPopulationSample SizeSample Distribution
MaleFemale
Professor13 40
Associate Professor37>1/370
Senior Lecturer126 6913
Lecturer306 11732
Assistant Lecturer191 10228
Total673(372)29973
Source: Human Resources UDS.
Table 3. Construct reliability and validity.
Table 3. Construct reliability and validity.
ConstructsCronbach’s Alpharho_AComposite Reliability
AT0.8570.8590.903
CUI0.8550.8670.896
FC0.8170.8190.891
PEOU0.8420.8520.894
PT0.8250.8270.884
PU0.7240.7500.827
SE0.8040.8080.871
SI1.0001.0001.000
Table 4. Cross-factor loadings and average factor loading (AVE).
Table 4. Cross-factor loadings and average factor loading (AVE).
FactorsATCUIFCPEOUPTPUSESI
AT10.8190.5590.4830.6280.5290.5530.5870.327
AT20.8170.5340.4400.5270.5200.4890.4420.375
AT30.8790.5430.4750.6060.5780.5270.5680.318
AT40.8300.4720.4730.6230.5210.5170.6000.334
CUI20.3820.7080.4070.3250.4000.3980.2840.164
CUI30.5090.8150.5180.4570.4520.3990.4180.261
CUI40.4630.8180.4880.4360.4220.4010.3680.341
CUI50.5220.8240.5040.4990.4840.4660.4420.262
CUI60.6190.7740.5440.6080.6590.4910.5360.332
FC10.5240.5610.8390.5610.5820.4670.4920.286
FC20.4860.5190.8480.4870.4370.4100.4730.320
FC30.4300.4780.8140.4290.4360.3940.4280.248
PEOU10.5300.4130.4410.7730.4460.4730.5000.249
PEOU20.6420.5380.5090.8660.5760.4800.5610.337
PEOU30.5990.5210.5600.8640.5790.4790.5680.412
PEOU40.5690.4660.4840.7880.5660.4570.5370.362
PT10.5630.5290.4400.5600.7760.4520.4410.371
PT20.4440.4640.4300.4400.8030.4390.4260.205
PT30.5390.5180.4970.5250.8610.4650.4650.285
PT40.5280.5040.5520.6080.8000.5020.5150.351
PU10.5180.4610.4570.5140.5350.7740.5350.221
PU20.3460.3760.3520.3360.3780.7190.3870.091
PU50.5360.4790.4080.5140.4940.7550.5120.169
SE10.4980.4440.3900.4610.4230.5370.7740.145
SE20.4300.3410.4200.4490.3500.4320.7670.218
SE30.5140.4120.4860.5540.4540.4890.8280.238
SE40.6130.4630.4560.6060.5540.5340.8010.246
SI50.4090.3310.3570.4190.3880.2410.2790.979
AVE0.7000.6330.7310.790.6570.5460.6291.000
Note: CU1, FC4, PU3, PU4, SI1, SI2, SI3, and SI4 were eliminated because they had loadings lower than 7.00.
Table 5. Fornell–Larcker Criterion.
Table 5. Fornell–Larcker Criterion.
ConstructsATCUIFCPEOUPTPUSESI
AT0.837
CUI0.6400.796
FC0.5640.6170.855
PEOU0.7120.6000.5790.824
PT0.6430.6230.5700.6630.810
PU0.6100.5470.5000.5690.5780.739
SE0.6540.5280.5450.6570.5700.6240.793
SI0.4100.3450.3450.4190.3890.2210.2791.000
Table 6. VIF results.
Table 6. VIF results.
ConstructsVIF
CUI
AT2.682
FC1.794
PEOU2.723
PT2.249
PU2.008
SE2.297
SI1.303
Table 7. Path coefficients.
Table 7. Path coefficients.
HypothesesRelationshipCoefficient (β)p-ValueSignificantAdj R2
H1PU→CUI0.1140.040 bYes0.518
H2SE→CUI−0.0160.775No
H3AT→CUI0.2330.000 aYes
H4PEOU→CUI0.0840.186No
H5SI→CUI0.0250.563No
H6PT→CUI0.1990.000 aYes
H7FC→CUI0.2670.000 aYes
Note: a and b represent statistically significant levels at 1% and 5%, respectively.
Table 8. Model Fit Tests.
Table 8. Model Fit Tests.
Saturated ModelEstimated Model
SRMR0.0700.070
d_ULS2.1132.113
d_G0.6390.639
Chi-Square1412.5401412.540
NFI0.9010.904
Publisher’s Note: MDPI stays neutral with regard to jurisdictional claims in published maps and institutional affiliations.

Share and Cite

MDPI and ACS Style

Dramani, I.E.; Tang, Z.; Coffie, C.P.K. Usage Intention of e-Learning Systems in Ghanaian Tertiary Institutions: A Case Study of the University for Development Studies. Sustainability 2022, 14, 7360. https://doi.org/10.3390/su14127360

AMA Style

Dramani IE, Tang Z, Coffie CPK. Usage Intention of e-Learning Systems in Ghanaian Tertiary Institutions: A Case Study of the University for Development Studies. Sustainability. 2022; 14(12):7360. https://doi.org/10.3390/su14127360

Chicago/Turabian Style

Dramani, Isaac Elijah, Zhiwei Tang, and Cephas Paa Kwasi Coffie. 2022. "Usage Intention of e-Learning Systems in Ghanaian Tertiary Institutions: A Case Study of the University for Development Studies" Sustainability 14, no. 12: 7360. https://doi.org/10.3390/su14127360

APA Style

Dramani, I. E., Tang, Z., & Coffie, C. P. K. (2022). Usage Intention of e-Learning Systems in Ghanaian Tertiary Institutions: A Case Study of the University for Development Studies. Sustainability, 14(12), 7360. https://doi.org/10.3390/su14127360

Note that from the first issue of 2016, this journal uses article numbers instead of page numbers. See further details here.

Article Metrics

Back to TopTop