Abstract
The current paper aims to analyze the Hungarian–Slovakian cross-border area (Szigetköz, Csallóköz) and unearth the region’s latent economic development potential. The study area with its unique natural environment has recently aroused the interest of many fields. Szigetköz is a fresh spot in the agglomeration of two large cities: Győr and Mosonmagyaróvár. What could be the economic bases and social factors that can awaken the area from its sleeping rose dream? Along with this issue, we explore socio-economic development opportunities. The exploratory research is based on content analysis of strategic documents and in-depth interviews with the settlement’s mayors. The results show that, although the overwhelming majority of settlements have a more moderate population loss and an abundance of economic opportunities relative to other Hungarian settlements, there are several gaps and negative processes that operate beneath the surface.
Keywords:
rural; development; cross-border; border study; tourism; Szigetköz; Hungary; Central-Eastern Europe 1. Introduction
The 1990s saw a strong surge in the number of cross-border regions all over Europe [1,2]. Recently, it has been observed that one in three European citizens live in border regions, and, for this reason, research on this topic is nowadays receiving more and more attention [3,4,5,6].
In the region, Hungary, notwithstanding its territory, is characterized by a remarkable diversity of borders and neighbors in Europe [7]. Hungary neighbors seven different countries and, in some way, can be understood as a borderlands society par excellence due to ethnic Hungarian communities that transcend state borders. Since 1989, functional cross-border urban networks have re-emerged, and massive cross-border agglomeration processes can be observed between Hungary and Slovakia [8]. The longest of Hungary’s international borders is the Hungarian–Slovakian border, which stretches from the east to the west. Its national boundaries are the Danube and the Ipoly rivers [9].
A recent exploratory study examines this cross-border area the Szigetköz and Csallóköz (Žitný Ostrov in Slovak). This natural unity dates back thousands of years, but the geographically unified landscape has been divided by a border for more than 100 years. On the Hungarian side, Szigetköz is a region with unique natural characteristics and wetlands situated in the northwestern corner of Hungary, an area where the Danube and its branches have shaped the living conditions of the population for centuries. The presence of water as a vital source of life is also reflected in the natural geography of Szigetköz, creating distinctive and diverse natural formations and habitat features. Over the various historical epochs, the life chances of the population were conditioned by the presence of water as a source of abundant food and usable energy. Beginning with the mid-19th century, large-scale water management and nature transformation projects were launched across the country, with the Danube region constituting a major area of intervention. In the area of Szigetköz, the diversion and damming of water could no longer guarantee the local population the predictable annual cycles that hitherto conditioned the rhythm of agricultural work and the opportunities for food production. The last intervention took place in 1992 with the construction of variant ‘C’ of the Gabčikovo-Nagymaros Barrage System, effecting a drastic modification in the influx of water to the Szigetköz [10,11,12].
In addition to the remaking of nature, it is worth highlighting the significant political and administrative changes that relegated Szigetköz to the position of a peripheral cross-border region and separated it from its northern ‘big brother’, the Csallóköz on the Slovakian side. This change entered into force with the 1920 Treaty of Trianon that designated the Danube channel line as the domestic border section between Hungary and Czechoslovakia [13].
Hence, Szigetköz is a region that bears the marks of various superimposed natural and social ‘damages’ accumulating beneath the surface over the centuries, with effects stretching into the present day. The questionable professionalism of human activities transforming the landscape and the issue of a constrained border position disrupting the coherent socio-economic linkages with the neighboring Csallóköz are negative trends whose mitigation requires professional and prudent intervention and strategic planning. What are the strategic development priorities that would enable the transformation of this region—wedged between three large cities or economic hubs but marked with century-old ‘burdens’—into a region whose social and economic fabric operates in harmony with the unique natural ecosystem?
The present research aims to unearth and investigate this natural geographical entity, burdened by historical difficulties and decades of political disputes, taking these problems into account. The research question is: how can a natural geographical entity burdened by historical difficulties and decades of political disputes embark on a path of development through cooperation? Unless our research results are exploited, latent regional economic opportunities are likely to remain untapped, and their under-exploitation could deteriorate the employment opportunities, material and cultural well-being of the local population and intensify outmigration trends. The benefits of prospective water level regulation would be considerably weaker in the absence of the assessment of the economic needs, which provides the basis for mapping municipalities’ demands and satisfying the needs of residents. The chances of extending the positive effects of water level regulation from the natural environment to the local population are strongly conditioned by local economic development and the exploitation of potential economic opportunities. The aim of the current paper is therefore to analyze the Hungarian-Slovakian cross-border area and unearth the region’s latent economic development potential.
The remainder of this paper is structured as follows: the second part of the study is a literature review that interprets the concept and determinants of cross-border studies and cooperation. Section 3 presents the study area and the research methodology, and Section 4 presents the results of the strategic documents and the in-depth interviews. Section 5 provides the discussion, and Section 6 presents the conclusion, with several research suggestions.
2. Literature Review
2.1. Cross Border Regions and Cooperations in Europe
Increasing attention has been paid to cross-border regions (Figure 1) and cross-border cooperation (CBC-s) all over Europe due to its influence on social cohesion, the growth potential for border areas and national member states, and (labor) mobility of workers and knowledge exchange, and it is one of the main drivers for overall harmonious EU development [14].
Figure 1.
The evolution of Interreg A for both internal and external border regions from 1989 to 2020. Source: European Court of Auditors [15], p. 13.
The CBC is also defined as institutionalized cooperation between regional and local authorities in the border area of neighboring countries that aims to manage issues that transcend the confines of individual communities, issues that include social affairs, economic development, minority rights, cross-border employment, trade, the environment and so forth. Transboundary cooperation also involves attempts to exploit borderlands situations, using borders as a resource for economic and cultural exchange as well as for building political coalitions for regional development purposes [2,16,17,18]. The most important challenges are: poor accessibility, especially in relation to information and communication technologies connectivity and transport infrastructure, declining local industries, inappropriate business environment, lack of networks among local and regional administrations, low levels of research and innovation, environmental pollution, risk prevention and negative attitudes towards neighboring country citizens [15].
The impact of borders on economic activity in a region varies from positive values to negative ones, despite globalization, accelerated European integration, and the process of political and territorial restructuring on the continent [19]. Borders can, in turn, have a positive impact on a region’s economic activity. As achieved in the European Union, the reduction in the borders as a barrier effect has led to a reduction in non-homogeneities and areas placed on two sides; in addition, it resulted in a limitation of discontinuities in the flows of goods, services, and information [20].
The regional policy of the European Union has focused from the beginning on the support of subnational territorial units, including strengthening their cross-border cooperation. By the mid-2000s, it came to fruition after the long preparatory work of the Committee of the Regions. The regulation EC 1082/2006 of the European Parliament and Council introduced the concept of European grouping of territorial cooperation, the so-called EGTC, to the community law, and then later, the regulation EC 1302/2013 was introduced, which supplemented and corrected the previous regulations [21]. The aim of the EGTC is the ability of the municipalities, regions and states to create cross-border, transnational or interregional cooperation with legal entities of another member state of the European Union or of a third country. EGTCs are legal personalities according to the regulations, thus making municipalities and regions eligible to absorb resources from the European Union through these organizations. Thus, EGTCs not only have their own budgets and organizations, but they also have their constructing authorizations and can control movable and unmovable assets too [22].
2.2. Cross-Border Cooperations on the Hungarian–Slovak Border Section
In Central and Eastern Europe, countries had exceptionally closed borders until the 1990s; therefore, such cooperation was nearly impenetrable and ruled out. With the opening of the borders, the chance of cooperation and also effectively operating EU-schemata, as well as current legal norms and financial support, became available. By the end of the 1990s, with the prospect of joining the EU, more and more systems of cross-border cooperation came about; meaning that cohesion and regional policy of the European Union and the importance across EU internal and external borders increased after the eastern enlargements of 2004 and 2007 [23]. This also means the gradual bringing together of people on both sides to encounter and know each other [24]. Despite this, the border areas in Central and Eastern Europe are often underdeveloped, and all contribute to the steady but slower-than-expected de-bordering of the area [25].
Among the international borders of Hungary, the longest border is the Hungarian–Slovakian border, which is 680.9 km long [9]. Regarding the development level of these border areas, Mezei [26] stated that these are of different stages. The most developed borderland area is that around Bratislava, which is a part of a region of European significance, that of the Vienna–Bratislava–Győr triangle, which is becoming a real agglomeration area. The border here ensures more favorable possibilities for those seeking them and divides the tumult of blocks of flats and the residential areas of family houses. Slovakian citizens who want to get rid of the crowdedness of the expensive flats in Bratislava can find more convenience in the cheaper housing of Hungarian villages, which also means a new lifestyle for them. They benefit from the differences in living standards and settlement structure that are due to the existence of the border [26].
In this studied area (Csallóköz and Szigetköz), the Arrabona EGTC by four cities (Győr, Mosonmagyaróvár from Hungary and Dunajská Streda, Šamorín, from Slovakia) was founded in 2001 [27]. This EGTC currently has almost 30 member municipalities from both sides of the border, but mainly from the region Szigetköz and Csallóköz. The Arrabona EGTC is emphatically building on the cooperation of the respective municipalities without any country self-governance from either side of the border. Since the introduction of the foundation, the number of member municipalities has been increasing. The tasks of the Arrabona EGTC include writing and tendering for tenders that promote cooperation by managing projects won by the member settlements, e.g., enlargement of the railway track in the industrial area of Győr’s industrial park, many LEADER projects in the area, and the new EGTC office since 2018 in Dunajská Streda. This new office is clearly with the objective of having and building intensive relationships with cross-border municipalities [28].
2.3. Researches about the Hungarian–Slovakian Cross-Border Cooperations
Regarding the Hungarian–Slovakian cross-border cooperation studies, Hakszer [29] provided an assessment of Hungarian–Slovakian Cross-border Cooperation Programs between 2007 and 2013, and then Ocskay and Hardi [30] examined the causes of the failure of a spectacular number of winning project proposals targeting the valorization of cultural heritage along the Hungarian–Slovak border to trigger stronger cohesion in the border region and the means to improve their inefficiency. Additionally, for the 30-year anniversary of the cross-border cooperation, Benczi and Ocskay [31] give a panorama of the history of cross-border cooperation in Hungary, as the fundamental change of the conditions for cooperation following the collapse of the communist bloc.
3. Materials and Methods
3.1. Introduction of the Study Area
The Danube enters the Carpathian basin at Devin (Slovakia) and creates a special inner delta of the Žitný Ostrov (Slovakia) and Szigetköz (Hungary) regions [32]. The natural unity of Szigetköz and Csallóköz dates back thousands of years, but for more than 100 years, the geographically unified landscape has been divided by a national border [33].
This cross-border area is two adjacent landscapes, also known as the ‘twin islands’ of the Danube, having been separated by a national border for over a century. The 1920 Trianon Peace Treaty designated the channel line in the main Danube Basin, which evolved in conformity with the Upper Danube management plan in Hungary between 1886 and 1896, as the state border between Hungary and Czechoslovakia [33], thus creating a fully artificial border section. Hence, the two regions form a coherent unit of the Little Plain from a natural geographic, floristic and socio-geographic aspect. This cross-border region has a total population of 235,000 inhabitants, 68,000 on the Slovakian side and 167,000 on the Hungarian side [34,35]. Figure 2 shows the structural composition of the municipalities in the Szigetköz–Csallóköz cross-border area.
Figure 2.
Structural composition of municipalities in the Szigetköz and Csallóköz area in terms of population. Source: Own compilation based on the Hungarian and Slovakian Statistical Office [34,35].
Naturally, the largest settlement in this area is the Hungarian county seat of Győr, making up seventy-three percent of the population. The smallest settlement is Vének with 207 permanent residents. On the Slovakian site, the center of the region is Dunajská Streda, which is home to one-third of the population of the study area. The economically important town of Šamorín and the settlement of Gabčíkovo, with a population of 5300 inhabitants, is an important port on the Danube. Interestingly, 86% of the total population of Szigetköz is concentrated in the two major cities of Győr and Mosonmagyaróvár and only 14% reside in rural settlements [36]. In terms of local population numbers, Szigetköz shows a declining and aging population; however, this trend is offset by important population inflows [37].
In the years after, the agglomeration resulted in dynamic economic growth [38] and triggered a significant rise in the housing stock of Lower Szigetköz within the catchment area of Győr. In the agglomeration zone of Győr, the rate of housing stock expansion significantly outpaced the national average by thirteen percent. Dunaszeg, Dunaszentpál, Győrladamér, Győrújfalu, Győrzámoly, Kisbajcs and Vámosszabadi have seen a spectacular increase in their housing stock by above twenty percent [39].
Szigetköz is situated between the Danube (Old Danube, Great Danube) and the Moson-Danube in the central part of the Little Hungarian Plain [33]. It extends to an area of 375 km2 and can be divided into two parts in terms of the slope conditions of Upper and Lower Szigetköz [40,41]. Currently, it is categorized as a developed area relative to the average economic development of the country and the Western Transdanubia region and shows a dynamic upward trend. Industrial firms in the region are concentrated in two cities: Mosonmagyaróvár and Győr. The dominance of the mechanical engineering industry is a defining feature of both Győr and Mosonmagyaróvár, and the food industry is a key economic sector. The presence of complex innovation, incubator and productivity-enhancing services of business centers and industrial parks characterizes the area. Settlements with industrial parks or that are connected to motorways have a higher number of enterprises than other settlements [42]. These disparities can be compensated by introducing economic development measures in lagging municipalities to ameliorate their competitive position. Micro and small enterprises are less capital-intensive and have weak employment potential. Micro and small enterprises are hampered in their development by the lack of working capital and competition on the Győr sales market, where small-scale producers have a weak competitive position. In addition to the absorption capacity of the industrial park in Győr, the backwash effect of Austria has contributed to the shortage of skilled labor in the region. The proportion of jobseekers in the working-age population is low, and unemployment is not a cause for concern. Instead, the tendency is a labor shortage, particularly of skilled workers. This was the case for Antalík [43], who examined the external environmental factors affecting the operation of enterprises in Slovak–Hungarian border regions. The cross-border labor force was investigated by Egedy [44], who concludes that commuting to Slovakia is spatially highly concentrated in the inter-island municipalities of Rajka, Mosonmagyaróvár, Győr, Bezenye, Dunakiliti and Hegyeshalom.
In rural areas, tourism has an outstanding role within the services sector as a source of local employment and business potential, enhancing the region’s population-retention capacity. Szigetköz, owing to its unique natural resources (water and river networks, thermal water resources, etc.), offers ideal conditions for eco-tourism, water tourism, cycling, equestrian, hunting, and religious tourism. These alternative forms, such as rural and eco-tourism, preserve the environment and cultural heritage as well as respect the local community [45]. Nonetheless, micro and small enterprises still struggle to stay afloat. Tourism is thus a priority sector in the Szigetköz economy, capable of exploiting the unique natural assets as well as the ethnographic, cultural, historical, and architectural heritage of the region. With its rich and unrivaled natural, cultural and historical assets, Szigetköz forms a distinct cultural region whose uniqueness is defined by the interaction and synergies between human activity and the waterborne natural environment [30].
In this study we investigated in total 29 settlements, 25 from the Hungarian border region: Ásványráró, Darnózseli, Dunakiliti, Dunaremete, Dunaszeg, Dunaszentpál, Du-nasziget, Feketeerdő, Győr, Győrladamér, Győrújfalu, Győrzámoly, Halászi, Hédervár, Kimle, Kisbajcs, Kis-bodak, Lipót, Máriakálnok, Mecsér, Mosonmagyaróvár, Nagybajcs, Püski, Vámosszabadi and Vének, and 4 settlements from the Slovakian border region: Čiližská Radvaň, Šamorín, Dunajská Streda and Gabčíkovo (Figure 3).
Figure 3.
The location of the case study area. Source: Edited by the authors.
3.2. Data and Methods
The method used in the present research was twofold. The research was undertaken in the area of economic development potential, and the related results are overviewed relying on strategic documents. The content analysis of the strategic documents comprised a review of the national, county and other policy papers (Appendix A).
Then, the primary research focused on in-depth interviews. To gain a better understanding of the local Hungarian situation, we conducted semi-structured, personal, in-depth interviews with the mayors of the municipalities in the Szigetköz and Csallóköz areas. The interviews were conducted using the methodology of Babbie [46] and Kvale [47]. Data collection took place between March and April 2021. Out of the 29 municipalities included in the study, 22 settlement majors agreed to participate in the in-depth interviews, representing a 75% response rate. The in-depth interview questions allowed us to zoom in on the economic situation, gaps and negative processes that operate beneath the surface. The results of the in-depth interviews were processed through content analysis based on Holsti [48,49] and Bos and Tarnai [50]. Both the strategy documents and the in-depth interviews were analyzed using the MAXQDA all-in-one content analysis software [51] based on Kuckartz and Radiker [52].
4. Results
According to the methodology, the results section is divided into the following subsections: the content analysis of regional strategic documents and the in-depth interviews.
4.1. Content Analysis of Regional Strategic Documents
According to our findings, whereas the national strategic papers do not mention Szigetköz apart from one reference in the context of the Győr catchment area within Győr-Moson-Sopron County and the environmental policy strategy that highlights its central role in water management, the county strategy papers deal extensively with the situation of Szigetköz and the neighboring Csallóköz. They outline the strategic directions and development opportunities in line with the county-level strategic objectives and development directions: development of creative human resources, promotion of the diffusion of innovation, improved accessibility of the county and its settlements, environmental renewal, promotion of culture, amelioration of the quality of life, strengthening the internal cohesion of the county and development of cross-border cooperation. The main goal of these types of cooperation is usually connected to individual needs and expectations of cross-border partners [53]. The county documents put special emphasis on potential development opportunities in the two urban centers (Győr and Mosonmagyaróvár) and the two adjoining districts. Table 1 presents a summary of recent development proposals for the study area for 2021, outlining the main economic, social, and engineering development directions, with an emphasis on strengthening cooperation. Our in-depth interviews have also highlighted the above development priorities; hence, the objectives defined based on the document seek to address genuine deficiencies.
Table 1.
Development opportunities of Győr-Moson-Sopron County in light of the Regional Development Concept.
Other strategic documents draw attention to the importance of water management in the Csallóköz–Szigetköz region, the necessity for the involvement of various interest groups and the harmonization of viewpoints in the planning of river basin management [55,56,57]. The region is also a special area for nature conservation and the protection of birds which confirms the relevance of these objectives. Several regional social groups (e.g., Leader Group, Szigetköz Tourism Association) emphasized the necessity of the promotion of networking and sustainability, the elaboration of an integrated regional development strategy and supporting the catching-up of Szigetköz as a touristic destination [58].
4.2. The Results of the In-Depth Interviews
Based on the answers of mayor respondents, some commonalities and general trends were identified. The mayors were univocal about the uniqueness of their natural environment and their exceptional economic situation in a Hungarian comparison. Residents feel the positive labor market effects of the proximity of Győr and Bratislava, and the availability of a developed road and railway network and the income and employment generating effect of the tourism sector should not be understated either. None of the settlements showed a downward trend in their population, and the agglomeration of larger cities (Győr, Mosonmagyaróvár and Bratislava) received a massive influx of new residents. The municipal leaders were univocal about the need to develop tourism and related infrastructure as the settlements of Szigetköz are significantly lagging in this respect. The comprehensive and innovative development of Szigetköz and the promotion of territorial cooperation were equally emphasized. In general, the settlements of Szigetköz are weakly connected to Győr, the county seat, which indicates an absence of the necessary infrastructural developments. Mosonmagyaróvár and Lipót in the Szigetköz area (which lies at the intersection of urban areas) have identified themselves as central settlements besides Győr, influencing, to some extent, the socio-economic forces shaping their environs. Increased daily commuter traffic is identified as a major problem in the agglomeration zones of Szigetköz which neither the technical infrastructure nor the settlement structure is adapted to receive. In the meantime, it puts additional pressure on the environment, raising the level of noise and air pollution in the affected settlements.
In the case of cross-border cooperation, while it involves almost all of the Szigetköz municipalities to some extent, the intensity of economic interactions is more differentiated. Larger settlements are more likely to develop significant economic cooperation, whose main catalysts are Győr on the Hungarian side and Dunajská Streda on the Slovakian side. Almost every municipality emphasized the latent opportunities or ‘inefficient’ utilization of their touristic potential. More attention should be paid to the organization of ecotourism, showcasing both aquatic and natural heritage and its integration with regional cultural assets and their complex management.
The results of our analyses have confirmed the favorable socio-economic environment of the settlements of Szigetköz. In the overwhelming majority of settlements located in the major agglomeration zones, this is manifest in positive labor market indicators, more moderate population loss, and an abundance of economic opportunities relative to other Hungarian settlements. Despite these positive trends, our analyses have demonstrated the existence of various latent gaps and negative processes that operate beneath the surface.
4.3. Development Priorities Based on In-Depth Interviews
Based on the information obtained from our in-depth interviews, we were able to formulate concrete strategic objectives for the revitalization of the Szigetköz economy, boosting the competitiveness and innovation capacity of bottom-up local economic organizations. Over the last two or three decades, small- and medium-sized enterprises that exploit local resources have been at the forefront of territorial interventions. SMEs account for over 60% of added value and around two-thirds of employment in the European Union. SMEs are the focus of research due to their employment potential and contribution to innovation, which are also key economic development objectives in Szigetköz. Regional specifics should also be taken into account in the case of Szigetköz, as each area has different local economic development needs, and the most efficient use of endogenous resources should be prioritized in the framework of strategies that aim to mobilize the resources of local actors whose success depends on the cumulated and mutually reinforcing effects of the activities of local actors, creating various synergies [59].
We aimed to formulate development priorities in harmony with the local economic development strategies and organize the perspectives of local actors around common goals to maximize the mutually reinforcing effects of the necessary interventions:
- Infrastructure development:
- Road-technical infrastructure: the necessity of upgrading a major part of the road network in the Szigetköz area, extending the road network, and improving its permeability in the case of settlements in the Győr agglomeration. Technical infrastructure forms the basis of all economic development; its condition pre-determines future development priorities.
- Transport infrastructure: the need for the optimization of various transport modes and networks, increasing the volume of public transport, and coordinating public transport systems with due attention to the fragile natural environment of Szigetköz and sustainability criteria. This would ease road traffic congestion in the conurbation, reduce noise and air pollution in the agglomeration and raise the mobility of residents. The main transport routes should be identified to which the region’s settlements could be connected primarily via feeder services.
- Tourism infrastructure: development of eco, cultural and sports tourism infrastructure, integration of the entire Szigetköz area into national and international tourism networks. To raise the quality of local tourism, regional actors should target the coordinated and complex management of diverse but co-existing modes of tourism.
- Regional networking and synergies: the emergence of regional cooperation and synergies between territorial actors is a key prerequisite for creating a successful regional socio-economic model. Szigetköz, as a territorial unit tightly surrounded by natural boundaries and demonstrating some degree of internal cohesion and regional identity, could provide suitable conditions for the formation of a socio-economic micro-region. Territorial cooperation should primarily target residents, social and administrative institutions, and business units (SMEs) and generate PPP structures that could provide a future basis for territorial governance with a high degree of internal cohesion. It appears that all the social and natural ‘criteria’ are available in Szigetköz, which, through successful regional economic development, could ‘elevate’ it to the position of an internally cohesive micro-region within the spatial structure of Hungary. In the area of cooperation, establishing bottom-up social associations and economic cooperatives would strengthen regional identity as the main instrument of local interest representation.
- The creation of a unique ‘Szigetköz brand’similar to the Slovakian “Kukkonia-our golden garden-brand” [60] in Csallóköz: this would be major progress in the destination policy of Szigetköz as it would communicate a unified touristic image, serving as a brand or a trademark for the promotion and protection of Szigetköz both nationally and internationally.
- A better integration of the cultural and natural values of Szigetköz. The representation of Szigetköz as a unique tourist destination relies on the complex management of its man-made and natural heritage. This would also provide the basis for local economic development, given the role of tourism as the main income-generating economic activity of the settlements of Szigetköz, whose long-term profitability and the development and operation of relevant infrastructure constitute a key priority development objective. The complex management of Szigetköz tourism is in line with the strategic objectives of Tourism 2.0 under the EU’s 2021–2027 programming period.
- Strengthening cross-border economic relations through the development of a socio-economic network between the settlements of Szigetköz and Csallóköz.
Table 2 presents a SWOT analysis of the area.
Table 2.
SWOT analysis of Szigetköz.
In this respect, stakeholders can be split into two groups—two distinct target groups representing different approaches. The social groups targeted by this research include, on the one hand, members of the local population, primarily those who make their living from tourism and village/rural hospitality, and, on the other hand, visiting tourists and guests. Local stakeholders are also composed of several ‘sub-groups’. Municipalities, as the representatives of the population and institutions charged with the implementation of necessary investments, play a key role in the realization of strategic objectives. Municipalities would contribute to creating the required synergies through active participation. Local and Szigetköz TDMs should be assigned an important role as managers of tourism development alongside municipalities. In addition to ‘public institutions’, regional entrepreneurs should also be prominent stakeholders as the main pillars of local economies, with many of them specializing in the catering and accommodation sectors in the case of Szigetköz settlements. The local business sector represents, to some extent, the main source of funding and financial strength of settlements. They define the qualitative standards of local tourism and have to address the majority of qualitative expectations. In addition to regional stakeholders, the local population must also be taken into account as potential ‘victims’ or ‘beneficiaries’ of the respective development projects and socio-economic interventions. PPP schemes, spreading costs and risks between the public and private sectors, provide an excellent model for this type of territorial cooperation. The potential participants of PPP projects are public institutions with a public service mission: the capital investor, the funding body, the contracting entity, the operating company and the service user [59].
The so-called arriving tourists representing the ‘other’ side can/should also be categorized into several sub-groups according to their demands. In the case of Szigetköz, the most important type of tourists are sports, eco, and hiking tourists-detecting and satisfying their needs should therefore be a priority for local economic stakeholders. A significant part of the development interventions outlined in the strategic objectives targets the needs of this group as the main beneficiaries and users of the high-quality dense cycle paths, boat harbors and campsites. The proposed start-up solutions would also serve their interests, enabling faster and easier access to services and leisure activities that they are seeking locally and instantly. This smart solution would also shorten and simplify the various procedures for service providers, allowing them to raise their prices and scale efficiency and thus their overall revenue-generating capacity. Based on the results of our in-depth interviews conducted with settlements, we propose targeting audiences with an interest in culture in addition to the aforementioned tourists and the integration of the two ‘varieties’ to represent the entire Szigetköz tourist area as a single destination. Table 3 presents a group breakdown of the targeted regional stakeholders in the area.
Table 3.
Group breakdown of the targeted regional stakeholders.
5. Discussion
The question of the border role of rivers is addressed in a large body of scientific literature. The perennial dilemma is whether a river plays a connecting or separating role between two natural areas. If we consider the Danube as such a natural/geographical boundary in the Szigetköz, it is true that the people living on both sides of the river have been organically linked to it over the centuries, and it has been of great importance for the production of daily food through agriculture and fishing and has also been a key determinant of the links between the two areas (e.g., transport, water crossings, bridges, etc.). It should be stressed, however, that the area under study (Szigetköz–Csallóköz) was part of the Kingdom of Hungary until the peace treaty at the end of the First World War so that the development policy of the time (taking into account the interests of the several counties sharing the area) could treat the region as a single territory, which operated according to the rules of Hungarian state administration until 1920.
After a hundred years, the vitality of the Danube, like the positive effects of water level control, extended beyond the natural environment to the local population. In other words, technical investments have led to positive developments not only in nature conservation and water management but also in other areas of the economy, such as tourism, but this research also highlights a number of gaps and negative processes operating below the surface. Figure 4 summarizes these relevant problems in the form of the problem tree under study.
Figure 4.
The problem tree of the investigated settlements. Source: Edited by the authors.
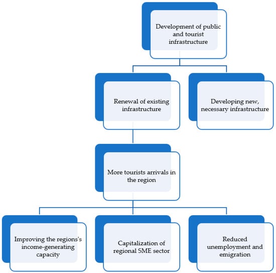
Based on the problems identified, the study has also made it possible to define the main objectives to be taken into account in this specific cross-border area, namely: the development of public and tourist infrastructure. On the one hand, the creation of new infrastructure and, on the other, the renovation of existing infrastructure that will attract more tourists and investors to the area, thus creating jobs and improving economic performance (Figure 5).
Figure 5.
System of objectives of the settlements of Szigetköz. Source: Edited by the authors.
6. Conclusions
6.1. Conclusion of the Paper
As Novotny [61], Ocskay et al. [8] and Scott [62] stated, the COVID-19 pandemic has exposed, yet again, the vulnerability of cross-border cooperation to border biopolitics with national governments acting in isolation, openly ignoring the concerns of border communities and borderlands commuters and flouting Schengen Area principles of open borders. Considering this, the contribution of cross-border cooperation with a greater sense of solidarity deserves increased attention. More cross-border cooperation combined with greater welfare effects would be one as yet underutilized strategy to address this crisis.
The purpose of this exploratory research was to map the latent resources of the cross-border region of Szigetköz and Csallóköz. This region is particularly rich in unique natural treasures. It also outlines the economic development opportunities whose potential exploitation would enable the region’s settlements to preserve or ameliorate their favorable socio-economic position, positive labor market indicators, and modest demographic decline. As a large share of the region’s settlements is located in the agglomeration zone of larger cities, the effects of urbanization and the residential economy (increased traffic, diversification of services) are increasingly felt, posing significant challenges for municipal leaders. Although the settlements have achieved the majority of the objectives fixed under the 2014–2020 EU programming period—mostly in the form of the renovation of institutions and public spaces—a key objective of the 2021–2027 cycle is to strengthen regional tourism and related services as the main pillars of local economic development.
The situation of the area was fundamentally influenced by the planning and start of construction of the joint hydropower plant (Gabcikovo-Nagymaros dam), which was planned in the 1980s and became a symbolic event in the process of regime change in Hungary, and contrary to the original plans, the river was diverted by a unilateral Slovak decision and construction, depriving the branch systems on the Hungarian side of regular water supply. The case has been the subject of numerous international court hearings, and today, there is considerable cooperation between the two sides at a professional level. The water experts are currently planning the construction of water structures, two on the Hungarian side and two on the Slovakian side, which would restore water levels in the old branch systems. This riverbed rehabilitation and water management investments can only be achieved through joint Hungarian-Slovak cooperation. All the factors mentioned above show that the geography of the two countries is forcing their decision-makers and experts to work together and that the time may have come to put aside the frictions of 30 years ago and start developing the region as a prosperous area with outstanding tourist potential. Cross-border cooperation is essential for this, and this cooperation must be embodied not only in professional water issues but also in tourism, economic development and transport development.
The examination of this cross-border region should serve as a model for entities around the world to take the next step as an entity burdened by historical difficulties and decades of political disputes to embark on a path of development through cooperation. In our opinion, the Szigetköz–Csallóköz area could thus serve as a model area for areas where the river serves as a border between two countries, but it could also be a useful learning point for territorial units where the river is not a state border but an internal dividing line, such as the Rhine along the German–French border, the Oder along the German–Polish border, or the development strategies for the Ulm–Neu–Ulm urban complex, with particular reference to the role of the Danube as a separating and connecting river between the German State of Baden-Württemberg and Bavaria.
6.2. Suggestions for Future Research
6.2.1. Suggestion for Researchers
The authors Kurowska-Pysz and Szczepańska-Woszczyna [63] intend to devote further research to these issues, analyzing the possibilities of deepening cross-border relationships and expanding the areas of common interest in cross-border relationships. The data from the present study were analyzed during the COVID-19 pandemic, so it will be the task of future studies to examine cross-border areas, e.g., Szigetköz and Csallóköz. It would be especially worthwhile to assess how a cross-border area has been affected by the economic crisis caused by the pandemic. In particular, which cross-border corporations were the winners of the economic crisis? Second, it is also worth examining what crisis management measures have been taken and how these measures have affected the cooperation observed in the current situation.
6.2.2. Suggestions for Policy Making
As a policy recommendation, we urge further cooperation among municipalities, e.g., Arrabona EGTC [27], and public and private sector partners to build together sustainable border regions of tomorrow. We expect that this study can act as a guide to implications for future perspectives that could be helpful for policymakers who aspire to leap into the 21st century.
Author Contributions
Conceptualization, D.F.; methodology, P.K.K.; formal analysis, P.K.K.; investigation, P.K.K. and M.D.; resources, M.D.; data curation, M.D.; writing—original draft preparation, D.F, M.D. and P.K.K.; writing—review and editing, P.K.K.; visualization, M.D.; supervision, D.F. All authors have read and agreed to the published version of the manuscript.
Funding
This research was funded by the KEHOP-1.1.0-15-2021-00013 research program titled ’Insula Magna–Complex Water Management and Sustainable Development Program’ at the Széchenyi István University in Hungary.
Institutional Review Board Statement
Not applicable.
Informed Consent Statement
Not applicable.
Data Availability Statement
Not applicable.
Conflicts of Interest
The authors declare no conflict of interest.
Appendix A
List of the strategic documents:
- National Development 2030. National Development and Spatial Development Concept [Nemzeti Fejlesztés 2030. Országos Fejlesztési és Területfejlesztési Koncepció] [64]
- Hungarian Rural Development Program 2014–2020. [Magyar Vidékfejlesztési Program 2014–2020.] [65]
- National Environmental Program 2015–2020. Policy strategy [Nemzeti Környezetvédelmi Program 2015–2020. Szakpolitikai stratégia] (Földművelésügyi Minisztérium, 2015) [66]
- Győr-Moson-Sopron County Integrated Territorial Program 2014–2020. [Győr-Moson-Sopron Megyei Integrált Területi Program 2014–2020.] [55]
- Győr-Moson-Sopron County Regional Development Programme 2021–2027. [Győr-Moson-Sopron Megye Területfejlesztési Program 2021–2027.] [54]
- Győr-Moson-Sopron: a dynamic, innovative and homely county. Győr-Moson-Sopron County Spatial Development Programme [Győr-Moson-Sopron a dinamikus, innovatív és otthonos megye. Győr-Moson-Sopron megyei területfejlesztési program] [67]
- Domestic implementation of the Water Framework Directive, River Basin Management Plan [A Víz Keretirányelv hazai megvalósítása, Vízgyűjtő-gazdálkodási terv] (Vízügyi és Környezetvédelmi Központi Igazgatóság, Észak-dunántúli Környezetvédelmi és Vízügyi Igazgatóság, 2010.) [68]
- Major water management issues 1-1 Szigetköz river basin management planning sub-unit [Vízgazdálkodási stratégia (2020). Jelentős vízgazdálkodási kérdések 1-1 Szigetköz vízgyűjtő-gazdálkodási tervezési alegység] [69]
- Szigetköz-Moson-Sík LEADER Association Local Development Strategy 2014–2020. [Szigetköz-Mosoni-Sík LEADER Egyesület Helyi Fejlesztési Stratégiája 2014–2020.] [58]
- The local tourism organisation, “TDM” strategy 2013-2020 of the Szigetköz Tourism Association [A Szigetköz Turizmusért Egyesület helyi turisztikai szervezeti, „TDM’ stratégiája 2013–2020.] [70]
- Maintenance plan for the HUFH30004 Szigetköz High Nature Conservation Area (Fertő-Hanság National Park Directorate, 2014). [A HUFH30004 Szigetköz kiemelt jelentőségű természetmegőrzési terület fenntartási terve] (Fertő-Hanság Nemzeti Park Igazgatóság, 2014) [71].
References
- Hajdú, Z. A határon átnyúló együttműködés potenciális lehetőségei Magyarország EU-csatlakozása után [Potential cross-border cooperation opportunities in post-EU accession Hungary]. In A Régiók Szerepe a Bővülő Európai Unióban; Horváth, G., Ed.; MTA Regionális Kutatások Központja: Pécs, Hungary, 2000; pp. 163–173. [Google Scholar]
- Perkmann, M. Cross-border regions in Europe: Significance and drivers of regional cross-border co-operation. Eur. Urban Reg. Stud. 2003, 10, 153–171. [Google Scholar] [CrossRef] [Green Version]
- Martín, G. Border Space as a Vehicle for Territorial Cooperation in the New Programming Period 2014–2020, OTALEX-C; Direccíon General de Transportes, Ordenación del Territorio e Urbanismo, Consejeria de Fomento, Vivienda, Ordenación del Territorio y Turismo, Junta de Extyremadura: Badajoz, Spain, 2013. [Google Scholar]
- Baptista, T.; Cabezas, J.; Fernández, L.; Pinto-Gomes, C. IDE-OTALEX C. The First Crossborder SDI between Portugal and Spain: Background and Development. J. Earth Sci. Eng. 2013, 3, 393–400. [Google Scholar]
- Castanho, R.A.; Cabezas, J.; Pozo, L. Territorial Planinng and Development Tools in Transboundary Areas. Study Case of the OTALEX-C Space. In Proceedings of the International Conference Urban E-Planning: Recent Developments, Emerging Issues and Future Challenges, Lisbon, Portugal, 31 March–1 April 2016; Institute of Geography and Spatial Planning, University of Lisbon: Lisbon, Portugal, 2016. [Google Scholar]
- European Commission. The Cross-Border Cooperation in the EU. 2020. Available online: https://ec.europa.eu/regional_policy/en/policy/cooperation/european-territorial/survey-2020/ (accessed on 14 March 2022).
- Rácz, S. Main characteristics of Hungarian-Croatian political relations and Cross-Border Co-operations. Geogr. Pannonica 2017, 21, 54–67. [Google Scholar] [CrossRef] [Green Version]
- Ocskay, G.; Jaschitz, M.; Scott, J. Borderland formation processes: Cross-border urban functional cooperation along the Slovak–Hungarian border. In Border Cities and Territorial Development; Routledge: London, UK, 2021; pp. 171–189. [Google Scholar]
- Nagy, I. Environmental problems in the seven Hungarian border regions. In Co-Operation, Environment and Sustanability in Border Regions; Ganster, P., Ed.; State University Press, Institute for Regional Studies of California: San Diego, CA, USA, 2001; pp. 203–222. [Google Scholar]
- Galambos, J. An international environmental conflict on the Danube: The Gabcikovo-Nagymaros dams. In Environment and Democratic Transition; Springer: Dordrecht, The Netherlands, 1993; pp. 176–226. [Google Scholar] [CrossRef]
- Guti, G. Ecological impacts of the Gabčikovo River Barrage System on fish in the Szigetköz floodplain in Hungary. Int. Ver. Theor. Angew. Limnol. Verh. 1998, 26, 2251–2254. [Google Scholar] [CrossRef]
- Reynolds, D.A.J. Let the River Flow: Fighting a Dam in Communist Hungary. Hung. Cult. Stud. 2020, 13, 111–130. [Google Scholar] [CrossRef]
- Hardi, T.; Kupi, M.; Ocskay, G.; Szemerédi, E. Examining Cross-Border Cultural Tourism as an Indicator of Territorial Integration across the Slovak–Hungarian Border. Sustainability 2021, 13, 7225. [Google Scholar] [CrossRef]
- European Commission. Border Region Data Collection. 2016. Available online: https://ec.europa.eu/regional_policy/sources/docgener/studies/pdf/border_data_collect_en.pdf (accessed on 14 March 2022).
- European Court of Auditors. Interreg Cooperation. The Potential of the European Union’s Cross-Border Regions Has Not Yet Been Fully Unlocked. 2021, p. 13. Available online: https://www.eca.europa.eu/Lists/ECADocuments/SR21_14/SR_cross-border_EN.pdf (accessed on 28 April 2022).
- Popescu, G. The Conflicting Logics of Cross-Border Reterritorialization: Geopolitics of Euroregions in Eastern Europe. Political Geogr. 2008, 27, 418–438. [Google Scholar] [CrossRef]
- Scott, J.W. Bordering, border politics and cross-border cooperation in Europe. In Neighbourhood Policy and the Construction of the European External Borders; Celata, F., Coletti, R., Eds.; GeoJournal Library Series; Springer: Cham, Switzerland, 2015; Volume 115. [Google Scholar] [CrossRef]
- Nagy, I. Cross-Border Cooperation on the External Borders of the EU and the Impact of the Received EU CBC Funds on AP Vojvodina/Serbia. Belgeo 2|2020. Available online: http://journals.openedition.org/belgeo/38732 (accessed on 14 March 2022).
- European Commission. Boosting Growth and Cohesion in EU Border Regions, Brussels, 20.9.2017. Available online: https://ec.europa.eu/regional_policy/en/information/publications/communications/2017/boostinggrowth-and-cohesion-in-eu-border-regions (accessed on 14 March 2022).
- Chirodea, F. The issue of border regions in the context of deepening the European integration process. In Europe in a Changing World: Opportunities and Challenges; Chirodea, F., Toca, C.V., Soproni, L., Stoica, A., Czimre, K., Eds.; Oradea University Press: Oradea, Romania, 2021; Available online: https://nbn-resolving.org/urn:nbn:de:0168-ssoar-76830-1 (accessed on 14 March 2022).
- European Commission. Assessment of the Application of EGTC Regulation. 2018. Available online: https://ec.europa.eu/regional_policy/sources/docgener/studies/pdf/assess_egtc_applic_en.pdf (accessed on 29 April 2022).
- What Is the EGTC? Available online: https://portal.cor.europa.eu/egtc/about/Pages/egtc.aspx (accessed on 29 April 2022).
- Soós, E.; Fejes, Z.; Kántás, B. Hungarian experiences of cross-border cooperation. Fundamentum 2008, 12, 123–157. Available online: http://publicatio.bibl.u-szeged.hu/20810/1/Cross-bordercooperation.pdf (accessed on 12 March 2022).
- Scott, J.W. European politics of borders, border symbolism and cross-border cooperation. In A Companion to Border Studies; Wilson, T.M., Donnan, H., Eds.; Blackwell Companions to Anthropology, 19; Wiley-Blackwell Publishing Ltd.: Hoboken, NJ, USA, 2012; pp. 83–99. [Google Scholar]
- Scott, J.W. Rebordering Central and Eastern Europe: Cohesion Policy, cross-border cooperation and ‘differential Europeanisation’. In The Routledge Handbook to Regional Development in Central and Eastern Europe; Lux, G., Horváth, G., Eds.; Routledge: London, UK, 2017; pp. 175–187. [Google Scholar]
- Mezei, I. Changes in Cooperation Along the Hungarian and Slovakian Border—Discussion Papers, (Special), 60–70. 2009. Available online: http://webdoc.sub.gwdg.de/ebook/mon/2010/ppn%20622880632.pdf#page=60 (accessed on 22 April 2022).
- Arrabona, E.G.T.C. Available online: https://arrabona.eu/en/ (accessed on 22 April 2022).
- Fekete, D. Cross-border City Governance in the Danube Region—A Hungarian Case Study. Donauraum 2022, 62, 1. [Google Scholar] [CrossRef]
- Hakszer, R. „A 2007–2013-as Magyarország–Szlovákia Határon Átnyúló Együttműködési Program regionális aspektusai, megvalósításának tapasztalatai”. [Hungary-Slovakia Cross-border Co-operation Programme 2007–2013—Regional aspects and implementation experience]. Tér Társadalom 2017, 31, 107–123. [Google Scholar] [CrossRef]
- Ocskay, G.; Hardi, T. Határon átnyúló kultúrgazdaság integrált fejlesztése a magyar szlovák határon. [Integrated development of cultural economy at the Hungarian-Slovak border]. Földrajzi Közlemények 2021, 145, 154–169. [Google Scholar] [CrossRef]
- Benczi, M.; Ocskay, G. The evolution of cross-border cooperation in Hungary. Észak-Magy. Strat. Füzetek 2021, 18, 54–67. [Google Scholar] [CrossRef]
- Ádám, S.; Malatinszky, Á. How Many Real Islands Have Existed along a Mid-Danube Section during the Past 250 Years? Sustainability 2022, 14, 1829. [Google Scholar] [CrossRef]
- Göcsei, I. A Szigetköz természetföldrajza. [The natural geography of Szigetköz]. In Földrajzi Tanulmányok; Akadémiai Kiadó: Budapest, Hungary, 1979; Volume 16. [Google Scholar]
- Hungarian Statistic Office. Magyarország Állandó Lakossága 2021 január 1-jén. [Permanent Population of Hungary on 1 January 2021]. 2021. Available online: https://www.nyilvantarto.hu (accessed on 12 May 2021).
- Slovak Statistic Office. Trnavský Kraj—Characteristic of the Region. 2021. Available online: https://slovak.statistics.sk/wps/wcm/connect/obsah-en/static-content/temy/regionalna-statistika/trnava/charakteristika-kraja/ff6448fd-9fc1-42fa-8df2-74a0f04c6632 (accessed on 12 May 2021).
- Hungarian Statistic Office. 2020. 596. Available online: https://nyilvantarto.hu/letoltes/statisztikak/kozerdeku_lakossag_2020.xlsx (accessed on 13 July 2021).
- Hungarian Statistic Office. Magyarország Településhálózata I. Agglomerációk, Településeggyüttesek [Hungarian Settlement 587 Network I. Agglomerations, Clusters of Settlements]. 2014. Available online: https://www.ksh.hu/docs/hun/xftp/idoszaki/mo_telepuleshalozata/agglomeracio.pdf (accessed on 10 May 2021).
- Kristóf, A. The impact of suburbanization on social differentiation in Hungary: A case study of the Miskolc agglomeration. Geogr. Pannonica 2018, 22, 176–188. [Google Scholar] [CrossRef]
- Jóna, L.; Henézi, D.S.; Döbrentei, B.; Gaál, B. A Szigetköz közlekedési kihívásai [Transport challenges of Szigetköz]. In XI. Nemzetközi Közlekedéstudományi Konferencia: „Közlekedés a Járvány Után: Folytatás Vagy Újrakezdés” [Transport after the Epidemic: Continuation or a New Beginning]; Horváth, B., Horváth, G., Eds.; Széchenyi István Egyetem: Győr, Hungary, 2021; pp. 210–221. Available online: http://hdl.handle.net/11155/2454 (accessed on 13 December 2021).
- Pécsi, M. A Kárpát-Balkán térség geomorfológiai térképéről (1:1,000,000) [Geomorphological map of the Carpatho-Balkan region]. MTA X. Osztályának Közleményei 1975, 8, 83–104. Available online: http://epa.oszk.hu/03200/03224/00015/pdf/EPA03224_geonomia_banyaszat_1975_01-02_083-104 (accessed on 10 March 2022).
- Szabó, M. Vizes Élőhelyek Tájökológiai Jellemvonásai a Szigetköz Példáján. [Landscape Ecological Features of Wetlands through the Example of Szigetköz]. Ph.D. Thesis, Hungarian Scientific Academy, Budapest, Hungary, 2005. Available online: http://real-d.mtak.hu/268/2/Szabo_Maria_tezisek.pdf (accessed on 22 December 2021).
- Đukičin, S.; Milanković, J.; Đorđević, J. Contemporary business trends and industrial transformation in Slovenia on the examples of Maribor and Celje. Geogr. Pannonica 2011, 15, 81–89. [Google Scholar] [CrossRef] [Green Version]
- Antalík, I. A vállalkozói versenyképességet alakító szlovák-magyar határ menti térségben mutatkozó jelenségek [Factors shaping entrepreneurial competitiveness in the Slovakian-Hungarian cross-border area]. In Proceedings of the SJE Nemzetközi Tudományos Konferenciája „Érték, Minőség és Versenyképesség—A 21. Század Kihívásai“, Komárom, Hungary, 12–13 September 2017. [Google Scholar]
- Egedy, T. A külföldre ingázás statisztikai, demográfiai és területi jellemzői Magyarországon [The statistical, demographic and regional characteristics of foreign commuting in Hungary]. Területi Stat. 2017, 57, 385–405. [Google Scholar] [CrossRef]
- Opačić, V.T.; Banda, A. Alternative forms of tourism in mountain tourism destination: A case study of Bjelašnica (Bosnia and Herzegovina). Geogr. Pannonica 2018, 22, 40–53. [Google Scholar] [CrossRef] [Green Version]
- Babbie, E. The Basics of Social Research, 15th ed.; Cengage Learning: Boston, MA, USA, 2020. [Google Scholar]
- Kvale, S. Doing Interviews; Sage Publications Ltd.: Los Angeles, CA, USA, 2007. [Google Scholar] [CrossRef]
- Holsti, O.R. Content analysis. In The Handbook of Social Psychology, 2nd ed.; Lindzey, G., Aronson, E., Eds.; Addison-Wesley: Austin, TX, USA, 1968; Volume II, pp. 596–692. [Google Scholar]
- Holsti, O.R. Content Analysis for the Social Sciences and Humanities; Addison-Wesley: Austin, TX, USA, 1969. [Google Scholar]
- Bos, W.; Tarnai, C. Content analysis in empirical social research. Int. J. Educ. Res. 1999, 31, 659–671. [Google Scholar] [CrossRef]
- Available online: https://www.maxqda.com/ (accessed on 15 April 2021).
- Kuckartz, U.; Rädiker, S. Fokussierte Interviewanalyse mit MAXQDA—Schritt für Schritt; Springer: Wiesbaden, Germany, 2020; pp. 55–74. [Google Scholar] [CrossRef]
- Kurowska-Pysz, J.; Castanho, R.A.; Loures, L. Sustainable Planning of Cross-Border Cooperation: A Strategy for Alliances in Border Cities. Sustainability 2018, 10, 1416. [Google Scholar] [CrossRef] [Green Version]
- Győr-Moson-Sopron Megye Területfejlesztési Program 2021–2027, pp. 258–269 [Regional Development Concept of Győr-Moson-Sopron County 2021–2027]. 2021. Available online: https://www.gymsmo.hu/data/files/2021/teruletfejlesztes_anyagok/GYMSM_2021_HF_4.0_20210524.pdf (accessed on 13 July 2021).
- Győr-Moson-Sopron Megyei Integrált Területi Program 2014–2020 [Integrated Territorial Development Programme of Győr-Moson-Sopron County 2014–2020]. Available online: https://www.gymsmo.hu/data/files/teruletfejlesztes/teruletfejlesztesi_program_2015/itp_3_1_gyms_2015_08.pdf (accessed on 15 April 2021).
- Fekete, D. Győri fejlesztések a Modern Városok Program Keretében [Developments of Győr under the Modern Cities Programme]. Területi Stat. 2018, 58, 638–658. [Google Scholar] [CrossRef]
- Fekete, D. A new planning instrument for urban development in Hungary: The modern cities program. Reg. Sci. Policy Pract. 2021. early view. [Google Scholar] [CrossRef]
- Szigetköz-Mosoni-Sík LEADER Egyesület Helyi Fejlesztési Stratégiája 2014–2020 [Szigetköz-Moson-Sík LEADER Association Local Development Strategy 2014–2020]. Available online: https://www.gymsmo.hu/data/files/teruletfejlesztes/2014_2020_tajekoztato_anyagok/2016_04_15_hfs_szigetkoz_mosoni_sik_leader_egyesulet_2014_2020.pdf (accessed on 17 March 2021).
- Bajmócy, Z. Bevezetés a Helyi Gazdaságfejlesztésbe [Introduction Into Local Economic Development]; JATEPress: Szeged, Hungary, 2011; p. 216. Available online: https://eco.u-szeged.hu/download.php?docID=40090 (accessed on 13 December 2021).
- Available online: https://kukkonia.sk/ (accessed on 17 March 2021).
- Novotný, L. Effects of ‘Covidfencing’ on cross-border commuting: A case of Czech-German borderland. Eur. Plan. Stud. 2022, 30, 590–607. [Google Scholar] [CrossRef]
- Thoughts on Cross-Border Cooperation, Spatial Justice and Place-Based Development; Scott, J.W. (Ed.) Cross-Border Review; European Institute of Cross-Border Studies—Central European Service for Cross-border Initiatives (CESCI): Budapest, Hungary, 2021; pp. 91–106. ISSN 20646704. [Google Scholar]
- Kurowska-Pysz, J.; Szczepańska-Woszczyna, K. The Analysis of the Determinants of Sustainable Cross-Border Cooperation and Recommendations on Its Harmonization. Sustainability 2017, 9, 2226. [Google Scholar] [CrossRef] [Green Version]
- Nemzeti Fejlesztés 2030. Országos Fejlesztési és Területfejlesztési Koncepció [National Development 2030. National Development and Spatial Development Concept]. Magy. Közlöny 2014, 1, 10–293. [Google Scholar]
- Magyar Vidékfejlesztési Program 2014–2020 [Hungarian Rural Development Program 2014–2020]. 1.0. Available online: https://www.palyazat.gov.hu/node/56582# (accessed on 15 April 2021).
- Földművelésügyi Minisztérium. Nemzeti Környezetvédelmi Program 2015–2020. Szakpolitikai stratégia [National Environmental Program 2015–2020. Policy Strategy]. Magy. Közlöny 2015, 83, 7690–7887. [Google Scholar]
- Universitas-Győr Nonprofit Kft. Győr-Moson-Sopron a Dinamikus, Innovatív és Otthonos Megye. Győr-Moson-Sopron Megyei Területfejlesztési Program. [Győr-Moson-Sopron: A Dynamic, Innovative and Homely County. Győr-Moson-Sopron County Spatial Development Programme]. 2014. Available online: https://www.gymsmo.hu/data/files/teruletfejlesztes/teruletfejlesztesi_program_2014/gyms_megyei_tf_prg_2014_09.pdf (accessed on 15 April 2021).
- Vízügyi és Környezetvédelmi Központi Igazgatóság, Észak-Dunántúli Környezetvédelmi és Vízügyi Igazgatóság. A Víz Keretirányelv Hazai Megvalósítása, Vízgyűjtő-Gazdálkodási Terv [Domestic Implementation of the Water Framework Directive, River Basin Management Plan]. 2010. Available online: http://www2.vizeink.hu/files3/1_6_Altal_er.pdf (accessed on 15 April 2021).
- Vízgazdálkodási Stratégia. Jelentős Vízgazdálkodási Kérdések 1-1 Szigetköz Vízgyűjtő-Gazdálkodási Tervezési Alegység [Major Water Management Issues 1-1 Szigetköz River Basin Management Planning Sub-Unit]. 2020. Available online: http://vizeink.hu/wp-content/uploads/2020/04/1_1_Szigetkoz_JVK_2020_04_22.pdf (accessed on 17 March 2021).
- A Szigetköz Turizmusért Egyesület Helyi Turisztikai Szervezeti, „TDM” Stratégiája 2013–2020. [The Local Tourism Organisation, “TDM” Strategy 2013–2020 of the Szigetköz Tourism Association]. Available online: http://mosonmagyarovar.hu/websites/www.mosonmagyarovar.hu/files/Hivatalos_Ugyek/Dokumentumtar/A_Szigetkoz_Turizmusert_Egyesulet_TDM_strategiaja.pdf (accessed on 15 April 2021).
- Fertő-Hanság Nemzeti Park Igazgatóság 2014. A HUFH30004 Szigetköz Kiemelt Jelentőségű Természetmegőrzési Terület Fenntartási Terve [Fertő-Hanság National Park Directorate (2014). Maintenance Plan for the HUFH30004 Szigetköz High Nature Conservation Area]. Available online: https://www.ferto-hansag.hu/upload/document/283/hufh30004-fenntartasi-terv_2014_web_9q14.pdf (accessed on 16 April 2021).
Publisher’s Note: MDPI stays neutral with regard to jurisdictional claims in published maps and institutional affiliations. |
© 2022 by the authors. Licensee MDPI, Basel, Switzerland. This article is an open access article distributed under the terms and conditions of the Creative Commons Attribution (CC BY) license (https://creativecommons.org/licenses/by/4.0/).




