Next Article in Journal
Innovation from Spatial Spillovers of FDI and the Threshold Effect of Urbanization: Evidence from Chinese Cities
Next Article in Special Issue
Interrogating Structural Bias in Language Technology: Focusing on the Case of Voice Chatbots in South Korea
Previous Article in Journal
Research on a Framework for Sustainable Campus Eco-Architecture Selection: Taking a Taiwan High School as an Example
Previous Article in Special Issue
Research on Art Teaching Practice Supported by Virtual Reality (VR) Technology in the Primary Schools
 
 
Font Type:
Arial Georgia Verdana
Font Size:
Aa Aa Aa
Line Spacing:
Column Width:
Background:
Article

Extending the UTAUT Model of Gamified English Vocabulary Applications by Adding New Personality Constructs

Faculty of Foreign Studies, Beijing Language and Culture University, Beijing 100083, China
*
Author to whom correspondence should be addressed.
Sustainability 2022, 14(10), 6259; https://doi.org/10.3390/su14106259
Submission received: 8 April 2022 / Revised: 8 May 2022 / Accepted: 18 May 2022 / Published: 20 May 2022
(This article belongs to the Special Issue Language Education in the Age of AI and Emerging Technologies)

Abstract

:
Learning vocabulary through mobile applications has gained momentum in recent years. However, little is known about what elements motivate or demotivate learners to use the applications. This research thus aims at finding out factors that may influence users’ intention to use certain gamified English vocabulary apps and their actual use of the applications based on the unified theory of acceptance and use of technology (UTAUT). This study complements the missing link through structural equation modeling based on the data collected from a large-scale online questionnaire survey. The results show that performance expectancy (PE), facilitating conditions (FC), and attitudes towards behavior (ATB) are positively correlated with behavioral intention (BI) while effort expectancy (EE), social influence (SI), and openness (OP) are negatively correlated with BI. However, no significant correlation was found between emotional stability (ES), positive competition (PC), and perseverance of effort (POE) and BI as predicted. In addition, behavioral intention (BI) and actual use (AU) are strongly correlated. However, unlike some of the previous studies, the result of this study does not present a significant relationship between FC and actual use (AU). Future research may include participants with diversified cultural backgrounds and extend the constructs further to psychology.

1. Introduction

Learning vocabulary through mobile applications has gained momentum in recent years. The use of smart mobile devices was getting increasingly widespread as the mobile Internet develops at a rapid pace [1], and numerous English vocabulary learning applications were developed to help learners expand their English vocabulary through mobile learning [2]. English vocabulary learning apps were generally incorporated with gamification to assist users in acquiring and recollecting new vocabulary. Time constraints, rewards, feedback, characters, and challenges were all universal game components in vocabulary learning applications, allowing the process to be enjoyable and game-like [3].
Vocabulary learning apps with gamified features could improve learning outcomes [4]. Gamified vocabulary learning apps greatly enhanced the English vocabulary learning outcomes of lower achievers [5]. University EFL learners who learned words via the mobile-assisted gamification learning method outperformed those who did not, and they also fostered enjoyment and motivation [6]. Games in vocabulary learning apps motivated non-English majors to learn vocabulary and helped them form learning habits [4]. A quasi-experiment comparing the impact of game-based vocabulary learning apps with traditional paper-based vocabulary list learning found that game-based vocabulary learning apps were beneficial to students in terms of vocabulary achievement, motivation, and self-confidence [7].
However, little is known about what elements motivate or demotivate learners to use the applications. This research thus aims at finding out factors that may influence users’ intention to use certain gamified English vocabulary apps and their actual use of the applications based on the unified theory of acceptance and use of technology (UTAUT).

2. Literature Review

2.1. Gamified English Vocabulary APPs

It is of great necessity to firstly define gamification in English vocabulary applications. As Yang et al. put forward, gamification was referred to as transforming non-game contexts, e.g., language acquisition, into games [8]. More specifically, gamification was defined by a wide consensus as to the adoption of game features and mechanics in non-game settings [9]. In other words, the gamified contexts in vocabulary learning not only included all kinds of games presented through various multimedia inputs such as text, image, audio, and video [3] but also key game components. Users could experience vocabulary learning through digital games or video games [6,10]. There could also exist universal game components in vocabulary learning applications such as time constraints, rewards, feedback, characters, and challenges [3]. For instance, many Chinese learners preferred learning new English words via an app called BaiCiZhan. In one of the quiz modes, users could choose the correct picture according to the given word and gain scores.
Many studies applied gamified vocabulary apps to testify to their usefulness as the gamified English vocabulary apps developed rapidly. One of the important reasons was that in comparison to other English skills, English vocabulary learning required a considerable amount of information to be learned and recalled, and featured “memory fragmentation and easy to forget” [1]. In this regard, some studies proved effective in improving English vocabulary learning outcomes, enjoyment, and motivation using gamified vocabulary apps [6]. It was also worth mentioning that when gamified vocabulary applications were employed, elements such as self-regulated learning and psychological processes could have a significant impact on English vocabulary learning [2,11].
Insufficient studies have ever investigated what may result in the use of gamified vocabulary applications. Despite the investigation into the effectiveness of gamified vocabulary applications, few studies have probed into the factors that could influence users’ behavior in the use of those apps. Although gamification had beneficial impacts, the results were also highly reliant on individuals who utilized it, and the context where gamification was used [12]. This study thus adopted the UTAUT model to explore learners’ acceptance and use of gamified English vocabulary apps.

2.2. UTAUT in Gamified English Vocabulary Learning

Venkatesh, Morris, and Davis proposed the unified theory of acceptance and use of technology (UTAUT) in 2003, which was an integration of eight technology acceptance models [13]. The synthesized eight theories and models included the Technology Acceptance Model (TAM), the Theory of Reasoned Action (TRA), the Motivational Model (MM), the Model of PC Utilization (MPCU), Innovation Diffusion Theory (IDT), the Theory of Planned Behavior (TPB), a combined Theory of Planned Behavior/Technology Acceptance Model (C-TPB-TAM), and Social Cognitive Theory (SCT) [14]. Venkatesh et al. also found that UTAUT outperformed every single individual model with an adjusted R2 of 69%.
Few researches of gamified vocabulary apps utilized UTAUT. The UTAUT was mainly implemented in organizational settings [15] and was only introduced to mobile-assisted language learning (MALL) in recent years, not to mention its use in gamified vocabulary learning. There were several attempts to study MALL utilizing the UTAUT [13,16,17,18,19,20]. The findings offered implications for the adoption of the UTAUT as an appropriate model for investigating MALL acceptance [21], which was empirically confirmed as having greater explanatory power over other single technology acceptance models [22]. Since learning with gamified vocabulary apps belonged to MALL, the UTAUT model may be used to examine the acceptance and use of gamified vocabulary apps as well.
Although the UTAUT model had fixed constructs, researchers could also extend it by including new ones. Performance expectancy (PE), effort expectancy (EE), social influence (SI), and facilitating conditions (FC) were the four main determinants of users’ intention to utilize technology and actual use in the UTAUT [23]. Moreover, gender, age, experience, and voluntariness of use were taken into account to moderate users’ individual differences in their technology acceptance. Most studies extended the original UTAUT by including other relevant factors according to specific research purposes and targets, e.g., student-centric learning [16], teacher feedback and compatibility [20], and management learning [23]. This research extended the UTAUT initially proposed by Venkatesh et al. by including attitudes towards behavior (ATB), openness (OP), emotional stability (ES), positive competition (PC), and perseverance of effort (POE). The reason why the authors included some of the personality factors was that personalities could influence users’ intention and the actual behavior in using a certain system (e.g., people with a high level of openness were willing to try out new things and experiences, and they could be likely to have strong intention to use a gamified vocabulary application).
Figure 1 presents the original model. Performance expectancy, effort expectancy, and social influence affect behavior intention, while behavior intention and facilitating conditions have a direct impact on use behavior. Gender, age, experience, and voluntariness of use are four moderators with gender moderating PE, EE, and SI, and experience moderating EE, SI, and FC. Age moderates all of the four core exogenous constructs while voluntariness of use only moderates EE.
As shown in Figure 2, the research model in this study demonstrates the implementation of gamified English vocabulary apps and the hypothesized relationships. The hypotheses and variables of this framework were presented below.

2.2.1. Performance Expectancy

According to Venkatesh et al., performance expectancy indicated the degree to which an individual felt that employing an information system would assist him or her in achieving gains in work productivity [24]. In the context of mobile-assisted language learning, performance expectancy was of great significance in affecting learners’ behavioral intention of using certain mobile systems [16,18,20,21]. Accordingly, the following hypothesis was formulated:
Hypothesis 1 (H1).
PE is positively related to BI in using gamified English vocabulary apps.

2.2.2. Effort Expectancy

Effort expectancy in UTAUT referred to the expected degree of ease using a particular system, which was derived from Technology Acceptance Model (TAM) [25]. In many studies of mobile-assisted language learning (MALL), EE correlated with BI [23,26,27]. However, some studies found contradictory results with EE neither influencing BI nor being a significant predictor of BI [28,29]. Therefore, it was meaningful to examine whether EE could determine BI in gamified English vocabulary apps. The hypothesis was proposed:
Hypothesis 2 (H2).
EE is positively correlated with BI in the implementation of gamified vocabulary apps.

2.2.3. Social Influence

Social influence was defined as the degree that an individual was influenced to use a system by his or her important others [15]. Although plenty of empirical studies confirmed the significant correlation between SI and BI [23,26,29,30], some cases revealed that the two variables were not necessarily related to each other [27]. This research thus planned to further investigate this pair of relationship in gamified vocabulary applications. The next hypothesis was:
Hypothesis 3 (H3).
SI is positively related to BI in gamified English vocabulary apps.

2.2.4. Facilitating Conditions

The definition of facilitating conditions was the degree to which a person felt that organizational and technological infrastructure existed to facilitate system utilization [25]. Some researchers found FC not correlated with BI in MALL [28,29] while others offered the opposite outcome [23]. In addition, FC also had an impact on AU [31,32]. Thus, the following hypotheses were proposed:
Hypothesis 4a (H4a).
FC is positively related to AU in gamified vocabulary apps.
Hypothesis 4b (H4b).
FC is positively related to BI in gamified vocabulary apps.

2.2.5. Behavioral Intention

Behavioral intention was operationally defined in this article as users’ intention and motivation to utilize a certain gamified vocabulary application. Behavioral intention was positively related to use behavior in theory [13]. Moreover, this correlation was also confirmed in numerous empirical studies on MALL and online learning [31,32]. In this light, this study hypothesized that:
Hypothesis 5 (H5).
BI is positively related to AU in gamified English vocabulary apps.

2.2.6. Attitudes towards Behavior

ATB was an important construct in UTAUT. Although not included in the UTAUT, the attitudes construct was found to be an essential and appropriate element in information technology and information system (IT/IS) [16] as well as in education [13]. It was proved that ATB affected BI [26,28], and some studies even revealed that ATB was the only factor influencing BI [31]. Besides, ATB was also related to PE [31], SI [26,31], EE [26], and FC [13]. In this light, it was necessary to study the relationship between ATB and the other five mentioned elements in the gamified vocabulary learning context. The hypotheses were put forward as:
Hypothesis 6 (H6).
PE is positively related to ATB.
Hypothesis 7 (H7).
EE is positively related to ATB.
Hypothesis 8 (H8).
SI is positively related to ATB.
Hypothesis 9 (H9).
FC is positively related to ATB.
Hypothesis 10 (H10).
ATB is positively related to BI.

2.2.7. Openness

Openness was one of the Big Five Personality Traits which connected to intellectual curiosity [33]. People who possessed the openness personality trait were eager to try new things and experiences. Accordingly, those with openness may be willing and intended to use technology to facilitate their study in the context of technology-assisted language learning. More specifically, it is possible that openness can be a predictor of the intention to use gamified vocabulary apps.
Openness could predict users’ intentions. Marinescu & Nicolae found that students demonstrated their openness to adopting computer-assisted language learning in a formal context [34]. In addition, openness exerted an indirect positive influence on teachers’ behavioral intention to use tablet PC in their teaching activities [35]. Moreover, openness could also indirectly affect students’ opinions and intentions to have LMOOCs (online language courses) [36].
Nevertheless, not all studies revealed the positive influence of openness on users’ intentions. In the healthcare area, personal traits such as openness were not relevant predictors for the perceived usefulness of a health device which could be predicted by behavioral intention [37]. Besides, Chamorro-Premuzic & Furnham found contradictory results in their research with openness negatively correlated with one of the learning measures [38]. Such a finding has offered us a perspective that openness may not always be a positive predictor.
Given the fact that more empirical studies confirmed a positive correlation than a negative one between openness and behavioral intention, we hypothesized that:
Hypothesis 11 (H11).
Openness is positively related to BI.

2.2.8. Emotional Stability

Emotional stability, as an important personal quality, referred to an individual’s proclivity to be emotionally adaptable [39]. To some degree, emotional stability had a great impact on the prediction of behavior [40]. Emotionally stable individuals could be expected to be calm, undisturbed, and to complain little about their personal problems and concerns, making high emotional stability a good personality feature [41].
However, few studies explored the relationship between emotional stability and the intention to use new technology. Due to the merit of emotional stability, we assumed that it probably had a positive impact on using gamified English vocabulary apps. Thus, the hypothesis was:
Hypothesis 12 (H12).
ES is positively related to BI in using gamified vocabulary apps.

2.2.9. Positive Competition

Game-based learning was usually integrated with competition [42]. Students may benefit from competition-based learning in enhancing their engagement, learning performance, creativity, as well as their learning motivation [42,43]. On the contrary, some researchers also pointed out that increased anxiety, poor work performance, loss of interpersonal ties, and erosion of learning responsibility were all negative outcomes of competition [44]. In some cases, particularly when external incentives were offered to students, competition in learning might reduce students’ sense of control, resulting in low intrinsic motivation [43].
In this research, we paid attention to the positive aspect of competition in gamified learning. In this light, we defined positive competition as a type of competition that brought people constant intrinsic motivation, rendering them focus on their own goals and performance rather than generating too many negative feelings which may lead to unsatisfying outcomes. As a result, this study assumed that PC positively influenced users’ intention in using gamified vocabulary apps. The hypothesis was:
Hypothesis 13 (H13).
PC is positively related to BI in gamified vocabulary apps.

2.2.10. Perseverance of Effort

Perseverance of effort (POE), or just perseverance, was considered a beneficial personality for an individual. It was defined as one’s inclination to work hard even in the face of adversity [45]. In other words, people with a high level of perseverance were predicted to be more likely to achieve their long-term goals.
Perseverance might be a predictor of the intention of using gamified vocabulary apps. Regardless of the fact that perseverance was more frequently addressed as an outcome than as a predictor, psychologists in the first half of the twentieth century were particularly interested in the study of perseverance as a predictor, particularly as a stable individual difference [46]. In the gamified vocabulary learning setting, POE was possible to influence users’ intention and behavior in learning vocabulary through mobile apps since vocabulary learning could be a long-time process that also requires people’s patience and determination. Thus, this study assumed that:
Hypothesis 14 (H14).
POE is positively related to BI in gamified vocabulary learning.

3. Research Methods

3.1. Participants

The participants in this study were undergraduates, postgraduates, and doctoral students who learned English as a foreign language and used at least one gamified vocabulary learning app before. The authors recruited participants both online and offline through an online social media platform and at a university. The participants could obtain an adequate amount of money after finishing the questionnaire. A total of 1072 students participated in this survey. After being notified of the potential use of the data, 1070 of the participants agreed to have their data used in this study. Female participants (N = 839) outnumbered their male counterparts (N = 231, SD = 0.412). The sample was of racial variety. The Chinese participants came from more than 26 universities in China and other countries (e.g., the UK, the USA, and Australia), while the foreign participants included those who were studying in China (they came from Japan, South Korea, Burma, Iceland, Pakistan, Bangladeshi, and Samoa) when the data were collected (Table 1). In addition, more than half of the participants (54.7%) were between the ages of 21 and 30, accounting for the largest proportion. Although both liberal arts students and science and engineering students participated in this survey, there were significantly more liberal arts students than students in the other major (82.9%).

3.2. Research Instruments

In order to examine the proposed hypotheses, the participants answered questionnaires via an online survey platform named Questionnaire Star. The questionnaire was divided into four sections: consent to the questionnaire answer, demographic information, multiple-choice questions pertaining to the research, and an open-ended question of individual opinions concerning the hypotheses. There was a total of 43 questions, with 35 of them being hypotheses-relevant. Except for ES which had five items, each of the 10 constructs had three items. Because there was no research on applying UTAUT to gamified vocabulary learning applications, this study made multiple modifications and alterations to the questions regarding UTAUT on MALL, language learning, other types of learning, and other fields.
Different scales were adopted to measure the 11 latent variables. The author replaced the research target in each item with gamified English vocabulary apps when adapting pertinent sources. The three items of the factor PE and FC were based on Venkatesh et al. [24]; the factor EE was adapted from Chang & Hsu [47]; SI and BI were adapted from Kallaya et al. [48]; PC was adapted from Xie [49]; POE was adapted from Alamer [50]; ES was revised based on Cattell & Mead [51]; ATB and AU were adapted from Thomas et al. [52] and Kim et al. [53] respectively; the factor of openness was self-designed since very few related questions were found (See Supplementary Materials). In some scales with more than three items for a construct, the authors selected the items that were not close in meaning. For instance, there were 6 items of POE in the original scale [50], but the item “even when I can do something more fun, I give language learning tasks my best effort” had similar meanings compared to the item “I am committed to the investment of my best effort in language learning tasks”. Thus, the authors only selected one of them to be adapted in this research.

3.3. Research Procedures

3.3.1. The Design of the Questionnaire

All survey questions, except for the demographic questions and an open-ended question, utilized a 5-point Likert scale with 1 point for strongly disagree, 2 for disagree, 3 for neutral, 4 for agree, and 5 for strongly agree. Before posting the questionnaire, the author invited an expert in the field of computer-assisted language learning to examine its reasonableness and preciseness. Then, the online questionnaire was released after some corrections and adjustments via Questionnaire Star, a Chinese online survey platform. The system of Questionnaire Star also allowed the author to provide the participants with proper rewards after they finished the survey.

3.3.2. The Distribution and Data Collection of the Questionnaire

There were mainly three stages for distributing the questionnaire. Since the author designed the questionnaire through an online platform, the questionnaire was initially posted to the author’s circle on WeChat (a Chinese social networking software) and other available chat groups where university students gathered. Next, some participants and teachers voluntarily re-posted the questionnaire to those who were suitable for this study. Meanwhile, the author dispensed the printed version of the QR code of the questionnaire to students in a university’s library and its cafeteria. They were informed primarily that their private information would not be leaked out, and they could finish the questionnaire on a voluntary basis.
The data collection lasted for 10 days, from 6 January to 15. Figure 3 presents the whole research process. Due to the design of the online survey platform, the author was able to collect the data through the backstage management system, which could be then imported to Excel, SPSS, and Amos.

4. Results

This study followed a two-step procedure in analyzing the results [54]. The overall structural model fit is approximately equal to the average of each measurement model fit. Assessing the measurement model is to examine relationships between latent variables and their measures (items) while evaluating the structural model is to investigate relationships between latent variables. The proposed measurement model was initially assessed its fit by examining the reliability, validity, composite reliability (C.R.), and average variance extracted (AVE). After every measurement model fit met the requirements, the goodness of the overall model fit was assessed and new paths were added to improve the overall model. Next, the structural model was evaluated by examining R2 and path coefficients. SPSS 23 and Amos 26 were implemented in the whole analysis procedure.

4.1. Measurement Model Assessment

Construct reliability was examined using Cronbach’s α in SPSS. The overall Cronbach’s alpha shown in Table 2 is 0.933. Table 3 presents the Cronbach’s alpha for each of the 11 constructs, which almost meets the acceptable standard of greater than 0.70, indicating good reliability of the questionnaire [55]. However, it is worth noting that the item SI1 for the construct of social influence was removed in order to meet the criteria of the reliability test, and the Cronbach’s alpha of the variable was improved from 0.597 to 0.615.
Construct validity was assessed via confirmatory factor analysis (CFA). The collected data were firstly entered SPSS to do the KMO and Bartlett’s test. As shown in Table 2, the sample size is adequate for factor analysis (KMO = 0.933 > 0.7, and p < 0.001). Then, the measurement scales were evaluated utilizing two criteria [55,56]: the composite reliability (C.R.) of each construct should be higher than 0.6; the average variance extracted (AVE) should above 0.36. Table 3 shows specific results of each item and construct with the data of C.R. and AVE meeting the thresholds.
The proposed model was tested to examine its goodness of fit in representing the data [54]. The following indices were assessed: the chi-square/degree of freedom, the goodness-of-fit index (GFI), the normed fit index (NFI), the comparative fit index (CFI), Tucker Lewis index (TLI), the root mean square residual (RMSEA). To achieve a satisfactory level of the model fit, we used the modification indices function (MI) in Amos to make adjustments by establishing new relationships between variables as suggested by the MI. Table 4 presents the results of the modified model and recommended values: Chi/DF = 2.985, GFI = 0.922, NFI = 0.935, CFI = 0.955, TLI = 0.949, and RMSEA = 0.043. The results met all the six criteria, suggesting a satisfactory model fit. Table 5 shows covariances between the exogenous variables for which the relationships were newly established based on MI. Two variables in each of the nine pairs of adjusted relationships are related to each other.

4.2. Structural Model Assessment

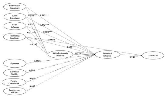
The second step of the model measurement includes testing the proposed hypotheses. The 15 hypotheses are tested using structural equation modeling (SEM) in Amos. Table 6 shows the model coefficients of determination, and Table 7 and Figure 4 present path coefficients and the significance of correlations of the 15 relationships in detail.

4.2.1. Coefficients of Determination

Table 6 shows squared multiple correlations (R2 values) of the three dependent variables. The R2 values represent the amount of variance explained by the independent variables [54]. The results indicate that the structural model equation can reveal 60.6% of the variance in users’ attitudes towards using gamified vocabulary apps, 69.1% of the variance in learners’ desire to use gamified English vocabulary apps, and 55.3% of the variance in users’ actual usage of the applications.
Table 6. Coefficients of Determination of the Dependent Variables.
Table 6. Coefficients of Determination of the Dependent Variables.
ConstructResult
ATB0.606Moderate
BI0.691Moderate
U0.553Moderate
Table 7. Path analysis.
Table 7. Path analysis.
The HypothesisPathPath Coefficient/βCorrelation
H1: PE is positively related to BIBI←PE0.560 ***Positive
H2: EE is positively correlated with BIBI←EE−0.443 ***Negative
H3: SI is positively related to BIBI←SI−0.182 ***Negative
H4a: FC is positively related to AUAU←FC−0.030No
H4b: FC is positively related to BIBI←FC0.637 ***Positive
H5: BI is positively related to AUAU←BI0.948 ***Positive
H6: PE is positively related to ATBATB←PE0.628 ***Positive
H7: EE is positively related to ATBATB←EE0.224 *Positive
H8: SI is positively related to ATBATB←SI0.212 ***Positive
H9: FC is positively related to ATBATB←FC−0.107No
H10: ATB is positively related to BIBI←ATB0.378 ***Positive
H11: OP is positively related to BIBI←OP−0.061 *Negative
H12: ES is positively related to BIBI←ES0.008No
H13: PC is positively related to BIBI←PC0.026No
H14: POE is positively related to BIBI←POE0.035No
Note. * p < 0.05, *** p < 0.001.

4.2.2. Correlations between ATB and Other Constructs

Hypotheses 6–9 investigate the correlation between the extended construct ATB and the other four constructs in the original UTAUT model, i.e., PE, EE, SI, and FC. The results indicate that except for FC, PE (β = 0.628, p < 0.001), EE (β = 0.224, p < 0.05), and SI (β = 0.212, p < 0.001) are all positively related to ATB. Therefore, hypotheses 6–8 are supported accordingly.

4.2.3. Correlations between BI and Other Constructs

Hypotheses 1–3, Hypothesis 4b, and Hypotheses 10–14 explore the relationship between BI and the other nine variables. According to Table 7, BI has a positive correlation with PE (β = 0.560, p < 0.001), FC (β = 0.637, p < 0.001), and ATB (β = 0.378, p < 0.001). In contrast to the prediction in H2, H3, and H11, the three hypotheses concerning the correlation between BI and EE (β = −0.443, p < 0.001), SI (β = −0.182, p < 0.001), and OP (β = −0.061, p < 0.05) are negatively correlated. Moreover, no significant correlation is found between BI and ES, PC, and POE. Therefore, only Hypotheses 1, 4b, and 10 are supported, although the correlation between OP and BI is smaller than the rest relationships.

4.2.4. Correlations between AU and Other Constructs

Hypotheses 4a and 5 address the relationship between AU and the rest two constructs of FC and BI. A positive relationship between AU and BI (β = 0.948, p < 0.001) is found, supporting Hypothesis 5. In contrast to the prediction, Hypothesis 4a, which concerns the effect of facilitating conditions on actual use, is not supported by the data.
Figure 4. Structural Model Assessment. * p < 0.05, *** p < 0.001.
Figure 4. Structural Model Assessment. * p < 0.05, *** p < 0.001.
Sustainability 14 06259 g004

4.3. Moderation Analysis

Table 8 demonstrates the results of moderation analysis in this model. According to the table, the relationship between performance expectancy and actual use is moderated by ATB and BI (95% CI [0.129, 0.312]); the relationship between effort expectancy and actual use is moderated by ATB and BI (95% CI [0.010, 0.159]); the relationship between social influence and actual use is also moderated by ATB and BI (95% CI [0.038, 0.129]). However, ATB and BI do not moderate the relationship between facilitating conditions and actual use. Besides, BI does not moderate the relationship between emotional stability and actual use, positive competitiveness and actual use, and perseverance of effort and actual use.

5. Discussion

The study aimed to explore factors that could influence the intended use and actual use of gamified English vocabulary applications based on the extended UTAUT model. Although numerous studies explored the role of vocabulary learning applications in enhancing learners’ vocabulary learning and acquisition, few studies intended to investigate elements in these applications that could influence users’ acceptance of the technology. Knowing what factors influence users’ intention and behavior in using gamified English vocabulary apps can assist application developers to improve the vocabulary software and thus promote the usage of those apps. To complement this missing link in the literature, this study innovatively employed the UTAUT model with extended personality constructs to examine the proposed relationships.
The newly introduced latent variables have supplemented the relevant literature. Attitudes towards behavior were implemented in previous studies which adopted the UTAUT model (e.g., Embi, Altalhi) [26,31]. This research also included it as a factor to sustain the original model and had new findings. Openness, emotional stability, positive competition, and perseverance of effort were predicted to exert a positive influence on behavioral intention given that they played a vital role in learning new things and knowledge; however, some of the findings contradicted the hypotheses. Specific details and discussions are as follows.

5.1. Performance Expectancy (PE) and Behavioral Intention (BI)

According to the results, PE was positively correlated with BI. This finding is aligned with most previous articles (e.g., Bere, Ho et al.) [16,18]. App users with higher PE are more likely to use gamified vocabulary apps than those with a lower level of PE. PE is strongly connected to how students perceived the system and content quality of mobile learning, determining user contentment with it [23]. This can be applied to gamified vocabulary learning for it is a specific area of mobile learning. Therefore, it is of great significance for gamified vocabulary application developers to take PE into consideration.

5.2. Effort Expectancy (EE) and Behavioral Intention (BI)

One of the unexpected results belongs to the negative correlation between EE and BI. Some previous studies confirmed the insignificant relationship between the two variables [28,29]. However, only a few revealed a negative relationship [57]. One possible explanation for such an outcome may be the large-scale of participants in this study (1070). Previous studies generally included participants of less than a thousand (e.g., Embi, Hoang et al.) [26,28]. Thus, the result may be different when a large number of people get involved in the study. Another probable interpretation is that people may hope to invest a little more effort into exploring new and innovative contents of different gamified vocabulary apps because some apps are similar and require little time and effort to be familiar with, and those apps may be less attractive.

5.3. Social Influence (SI) and Behavioral Intention (BI)

Unlike prior studies which revealed non-correlation or positive correlation between SI and BI [27,58], this study proved that SI was negatively related to BI. After reviewing answers to the open-ended question in the survey, we assume that peer pressure might be a possible reason for deterring people from intending to use gamified vocabulary apps. Some participants pointed out that the game elements such as competition and the clock-in system after finishing per-day tasks increased their anxiety, and they were less willing to use the apps once they were directly or indirectly recommended about an app. Therefore, social influence does not work as a positive factor in behavioral intention in this study. However, due to the various findings on the relationship between the two constructs, more research with a similar participant scale is expected.

5.4. Facilitating Conditions (FC) between Behavioral Intention (BI) and Actual Use (AU)

FC was testified to have the strongest positive impact on BI while having no significant influence on AU. Mekhzoum [23] indicated that a high level of FC was connected to a high level of intention. However, the same correlation was not found between FC and the actual use of gamified vocabulary apps. It is probably because as technology develops, numerous vocabulary learning applications available online can be downloaded and utilized easily for users, weakening the effect of facilitating conditions in actual use. Besides, the other factors play a more important role than FC in influencing people’s use of gamified vocabulary apps.

5.5. Attitudes towards Behavior (ATB), Emotional Stability (ES), and Behavioral Intention (BI)

Brought into correspondence with previous studies (e.g., Altalhi, Embi, Hoang et al.) [26,28,31], this study proved that ATB was positively related to BI. Attitudes reflect individuals’ intentions. When people have positive attitudes towards a gamified vocabulary app, they are likely to attempt to use it. Thus, ATB is an important factor for BI.
Emotional stability was not a decisive factor in behavioral intention based on the findings. Even though emotional stability had a great impact on the prediction of behavior [40] and could be influential in learning, it affected little on people’s intention to use gamified vocabulary apps in this research. The other factors, such as performance expectancy, were more closely related to intention than ES.

5.6. Openness (OP) and Behavioral Intention (BI)

OP was negatively related to BI in this research. A possible reason for openness being negatively correlated with behavioral intention may be that in this study, most participants thought they possessed the quality of openness (O1: 44% chose the answer of agree and strongly agree; O2: 80%; O3: 82%), but since all of them had used certain gamified vocabulary apps before participating this study, many of them decided not to use the apps anymore which could be reflected by the data (BI1: 49% chose strongly disagree, disagree and uncertain; BI2: 50%; BI3: 55%). Moreover, since people with openness are eager to try new things [33], those who have found gamified vocabulary apps not very helpful may reach out to other effective solutions for vocabulary learning.

5.7. Positive Competition (PC) and Behavioral Intention (BI)

PC did not have an impact on BI according to the data analysis. Although this study tried to emphasize the positive aspect of competition, some participants still recognized it as a source of anxiety. They would change their mind about using vocabulary applications with game elements when seeing others competing with them through different channels, e.g., posting what has been learned on social platforms to gain virtual medals of the vocabulary learning app. By contrast, some people enjoy positive competition which may increase their intention in using gamified vocabulary apps. Accordingly, the relationship between PC and BI cannot be identified. However, the relationship should be validated by more relevant studies.

5.8. Perseverance of Effort (POE) and Behavioral Intention (BI)

POE had no significant influence on BI in this study. There are two possible reasons. On one hand, POE may not be decisive on intention as a single factor. Duckworth et al. highlighted in their analysis of the two elements of perseverance and passion that neither component was consistently more predictive of outcomes than the other, and in most circumstances, the two combined were more predictive than either alone [46]. The combination of perseverance of effort and passion is known as grit. Previous research emphasized perseverance while ignoring the critical role of passion, resulting in contradictory evidence [59]. Further research on the topic of gamified vocabulary apps, thus, may investigate both perseverance and passion for behavioral intention.
On the other hand, perseverance may not be an indispensable quality for people to use gamified vocabulary apps. Learning vocabulary through gamified vocabulary apps is not suitable for everyone. As indicated by answers to the open-ended question in the survey, some people would abandon using vocabulary apps and tried out other ways if they found this learning method did not contribute to their practical use of vocabulary or distracted them from original learning goals. Therefore, perseverance can be a more crucial factor in the vocabulary learning process rather than in selecting vocabulary learning approaches.

5.9. Behavioral Intention (BI) and Actual Use (AU)

The findings of the strong correlation between BI and AU verified our hypothesis. Many UTAUT articles failed to incorporate and operationalize use behavior, which was unjustified given that students may have independently utilized mobile-assisted language learning tools before participating in the survey [13]. Our findings supported this viewpoint where all participants had a prior learning experience with gamified vocabulary applications, and the relationship between BI and AU was strongly positive. In this regard, future researchers should measure the variable of actual use or use behavior in their surveys.

6. Conclusions

6.1. Major Findings

This study, which adopts the UTAUT model with four newly added constructs, investigates factors influencing the behavioral intention and actual use of gamified English vocabulary applications. The results show that performance expectancy (PE), facilitating conditions (FC), and attitudes towards behavior (ATB) are positively correlated with behavioral intention (BI) while effort expectancy (EE), social influence (SI), and openness (OP) are negatively correlated with BI. However, no significant correlation was found between emotional stability (ES), positive competition (PC), and perseverance of effort (POE) and BI as predicted. In addition, behavioral intention (BI) and actual use (AU) are strongly correlated. However, unlike some of the previous studies, the result of this study does not present a significant relationship between FC and actual use (AU).

6.2. Contributions and Limitations

The major contribution of this study is that it connects the missing link of the literature in acceptance of the technology-enhanced English vocabulary learning by probing into factors influencing the intention and actual use of gamified English vocabulary applications based on the UTAUT. The uncovered findings not only enrich the theoretical meaning in the utilization of UTAUT in vocabulary apps but also provide practical implications for English vocabulary application developers.
There are mainly three limitations in this study. First of all, although this study includes participants from different countries, most of them (over 90%) are Chinese, so the results can not be generalized because of possible cultural differences and various perceptions and attitudes toward learning English. In addition, only a limited number of personality traits are testified, and there might be other personalities or psychological constructs that may affect behavior intention in using gamified vocabulary apps. Lastly, it should be acknowledged that the data are based on participants’ self-reports rather than the collection of behavioral information about their actual use of such apps. Such self-reporting involves an amount of uncertainty. In this light, future researchers within the area may include participants worldwide and extend the constructs further to psychology [60].

Supplementary Materials

The following supporting information can be downloaded at: https://www.mdpi.com/article/10.3390/su14106259/s1, Supplementary Materials S1: Questionnaire; Supplementary Materials S2: Assessment of normality.

Author Contributions

Conceptualization, K.Z. and Z.Y.; software, K.Z.; methodology, K.Z.; formal analysis, K.Z. and Z.Y.; validation, K.Z. and Z.Y.; project administration, Z.Y.; funding acquisition, Z.Y.; investigation, K.Z. and Z.Y.; resources, K.Z.; data curation, K.Z.; writing—original draft preparation, K.Z.; writing—review and editing, Z.Y.; supervision, Z.Y. All authors have read and agreed to the published version of the manuscript.

Funding

This work is supported by 2019 MOOC of Beijing Language and Culture University (MOOC201902) (Important) “Introduction to Linguistics”; “Introduction to Linguistics” of online and offline mixed courses in Beijing Language and Culture University in 2020; Special fund of Beijing Co-construction Project-Research and reform of the “Undergraduate Teaching Reform and Innovation Project” of Beijing higher education in 2020-innovative “multilingual +” excellent talent training system (202010032003); The research project of Graduate Students of Beijing Language and Culture University “Xi Jinping: The Governance of China” (SJTS202108).

Institutional Review Board Statement

Not applicable.

Informed Consent Statement

Not applicable.

Data Availability Statement

Not applicable.

Acknowledgments

We would like to extend our sincere gratitude to anonymous reviewers and people who helped this study, especially those who voluntarily participated in the questionnaire survey.

Conflicts of Interest

The authors declare no conflict of interest.

References

  1. Chen, T.; Peng, L.; Yang, J.; Cong, G. Analysis of User Needs on Downloading Behavior of English Vocabulary APPs Based on Data Mining for Online Comments. Mathematics 2021, 9, 1341. [Google Scholar] [CrossRef]
  2. Chen, C.-M.; Chen, L.-C.; Yang, S.-M. An English Vocabulary Learning App with Self-Regulated Learning Mechanism to Improve Learning Performance and Motivation. Comput. Assist. Lang. Learn. 2019, 32, 237–260. [Google Scholar] [CrossRef]
  3. Wang, F.L.; Zhang, R.; Zou, D.; Au, O.T.S.; Xie, H.; Wong, L.P. A Review of Vocabulary Learning Applications: From the Aspects of Cognitive Approaches, Multimedia Input, Learning Materials and Game Elements. Knowl. Manag. E-Learn. Int. J. 2021, 13, 250–272. [Google Scholar]
  4. Fu, Y.; Zhang, L.; Zhao, S.; Chen, Y. Perceptions of Non-English Major College Students on Learning English Vocabulary with Gamified Apps. Int. J. Emerg. Technol. Learn. 2021, 16, 268–276. [Google Scholar] [CrossRef]
  5. Waluyo, B.; Bucol, J.L. The Impact of Gamified Vocabulary Learning Using Quizlet on Low-Proficiency Students. Comput. Assist. Lang. Learn. Electron. J. 2021, 22, 164–185. [Google Scholar]
  6. Fithriani, R. The Utilization of Mobile-Assisted Gamification for Vocabulary Learning: Its Efficacy and Perceived Benefits. Comput. Assist. Lang. Learn. Electron. J. 2021, 22, 146–163. [Google Scholar]
  7. Li, R. Does Game-Based Vocabulary Learning APP Influence Chinese EFL Learners’ Vocabulary Achievement, Motivation, and Self-Confidence? SAGE Open. 2021, 11, 21582440211003092. [Google Scholar] [CrossRef]
  8. Yang, F.-C.O.; Wu, W.-C.V.; Wu, Y.-J.A. Using a Game-Based Mobile App to Enhance Vocabulary Acquisition for English Language Learners. Int. J. Distance Educ. Technol. 2020, 18, 24. [Google Scholar] [CrossRef]
  9. Seaborn, K.; Fels, D.I. Gamification in Theory and Action: A Survey. Int. J. Hum. Comput. Stud. 2015, 74, 14–31. [Google Scholar] [CrossRef]
  10. Tamtama, G.I.W.; Suryanto, P.; Suyoto, S. Design of English Vocabulary Mobile Apps Using Gamification: An Indonesian Case Study for Kindergarten. Int. J. Eng. Pedagog. 2020, 10, 150–162. [Google Scholar] [CrossRef] [Green Version]
  11. Dindar, M.; Ren, L.; Järvenoja, H. An Experimental Study on the Effects of Gamified Cooperation and Competition on English Vocabulary Learning. Br. J. Educ. Technol. 2021, 52, 142–159. [Google Scholar] [CrossRef]
  12. Hamari, J.; Koivisto, J.; Sarsa, H. Does Gamification Work?—A Literature Review of Empirical Studies on Gamification. In Proceedings of the 2014 47th Hawaii International Conference on System Sciences (HICSS), Waikoloa, HI, USA, 6–9 January 2014; Sprague, R.H., Ed.; IEEE: New York, NY, USA, 2014; pp. 3025–3034. [Google Scholar] [CrossRef]
  13. Garcia, A.; Vidal, E. Mobile-Learning Experience as Support for Improving the Capabilities of the English Area for Engineering Students. In Proceedings of the 2019 International Conference on Virtual Reality and Visualization (ICVRV), Hong Kong, China, 18–19 November 2019; Wang, D., Cadavid, A.N., Liu, Y., Xu, M., Eds.; IEEE: New York, NY, USA, 2019; pp. 202–204. [Google Scholar] [CrossRef]
  14. Williams, M.D.; Rana, N.P.; Dwivedi, Y.K. The Unified Theory of Acceptance and Use of Technology (UTAUT): A Literature Review. J. Enterp. Inf. Manag. 2015, 28, 443–488. [Google Scholar] [CrossRef] [Green Version]
  15. Dwivedi, Y.K.; Rana, N.P.; Tamilmani, K.; Raman, R. A Meta-Analysis Based Modified Unified Theory of Acceptance and Use of Technology (Meta-UTAUT): A Review of Emerging Literature. Curr. Opin. Psychol. 2020, 36, 13–18. [Google Scholar] [CrossRef] [PubMed]
  16. Bere, A. Exploring Determinants for Mobile Learning User Acceptance and Use: An Application of UTAUT. In Proceedings of the 2014 11th International Conference on Information Technology: New Generations, Las Vegas, NV, USA, 7–9 April 2014; IEEE: Las Vegas, NV, USA, 2014; pp. 84–90. [Google Scholar] [CrossRef]
  17. Duman, G.; Orhon, G.; Gedik, N. Research Trends in Mobile Assisted Language Learning from 2000 to 2012. ReCALL 2015, 27, 197–216. [Google Scholar] [CrossRef]
  18. Ho, C.T.B.; Chou, Y.T.; O’Neill, P. Technology Adoption of Mobile Learning: A Study of Podcasting. Int. J. Mob. Commun. 2010, 8, 468. [Google Scholar] [CrossRef]
  19. Ho, C.-T.B.; Chou, Y.-T.T. The Critical Factors for Applying Podcast in Mobile Language Learning. In Proceedings of the 2009 International Conference on Information Management and Engineering, Kuala Lumpur, Malaysia, 3–5 April 2009; IEEE: Kuala Lumpur, Malaysia, 2009; pp. 411–415. [Google Scholar] [CrossRef]
  20. Morchid, N. The Determinants of Use and Acceptance of Mobile Assisted Language Learning: The Case of EFL Students in Morocco. Arab World Engl. J. 2019, 5, 76–97. [Google Scholar] [CrossRef] [Green Version]
  21. Hoi, V.N. Understanding Higher Education Learners’ Acceptance and Use of Mobile Devices for Language Learning: A Rasch-Based Path Modeling Approach. Comput. Educ. 2020, 146, 103761. [Google Scholar] [CrossRef]
  22. Luo, Y. An Investigation of University Students’ Perceptions and Acceptance of Mobile Technology Use in Learning English as a Second Language in China-Web of Science Core Collection. Available online: https://www.webofscience.com/wos/woscc/full-record/WOS:000553304902115 (accessed on 28 December 2021).
  23. Mekhzoumi, O.; Hamzah, M.H.; Krishnasamy, H.N. Determinants of Mobile Applications Acceptance for English Language Learning in Universiti Utara Malaysia. J. Adv. Res. Des. 2018, 51, 1–13. [Google Scholar]
  24. Venkatesh, V.; Morris, M.G.; Davis, G.B.; Davis, F.D. User Acceptance of Information Technology: Toward a Unified View. MIS Q. 2003, 27, 425–478. [Google Scholar] [CrossRef] [Green Version]
  25. Chang, A. UTAUT and UTAUT 2: A Review and Agenda for Future Research. Winners 2012, 13, 10–114. [Google Scholar] [CrossRef]
  26. Embi, M.A. Factors Influencing Polytechnic English as Second Language (ESL) Learners’ Attitude and Intention for Using Mobile Learning. Asian ESP J. 2018, 14, 195–208. [Google Scholar]
  27. Esfandiari, R.; Sokhanvar, F. Modified Unified Theory of Acceptance and Use of Technology in Investigating Iranian Language Learners’ Attitudes toward Mobile Assisted Language Learning (MALL). Interdiscip. J. Virtual Learn. Med Sci. 2016, 6, 93–105. [Google Scholar] [CrossRef] [Green Version]
  28. Hoang, Q.; Pham, T.; Dang, Q.; Nguyen, T. Factors Influencing Vietnamese Teenagers’ Intention to Use Mobile Devices for English Language Learning. In Advances in Social Science, Education and Humanities Research, Proceedings of the 18th International Conference of the Asia Association of Computer-Assisted Language Learning (AsiaCALL-2-2021), Ho Chi Minh City, Vietnam, 26–27 November 2021; Atlantis Press: Paris, France, 2021; pp. 230–245. [Google Scholar]
  29. Wu, X.; Lai, I.; Fang, S. Factors Affecting Macau Undergraduate Students’ Acceptance of Hospitality English App: Applicability of UTAUT Model. Int. J. Innov. Learn. 2021, 29, 250–266. [Google Scholar] [CrossRef]
  30. Kaur, D.J.; Saraswat, N.; Alvi, I. Exploring the Effects of Blended Learning Using WhatsApp on Language Learners’ Lexical Competence. Rupkatha J. Interdiscip. Stud. Humanit. 2021, 13, 1–7. [Google Scholar] [CrossRef]
  31. Altalhi, M. Toward a Model for Acceptance of MOOCs in Higher Education: The Modified UTAUT Model for Saudi Arabia. Educ. Inf. Technol. 2021, 26, 1589–1605. [Google Scholar] [CrossRef]
  32. Hu, S.; Laxman, K.; Lee, K. Exploring Factors Affecting Academics’ Adoption of Emerging Mobile Technologies-an Extended UTAUT Perspective. Educ. Inf. Technol. 2020, 25, 4615–4635. [Google Scholar] [CrossRef]
  33. Kang, H.; Kusuma, G.P. The Effectiveness of Personality-Based Gamification Model for Foreign Vocabulary Online Learning. Adv. Sci. Technol. Eng. Syst. J. 2020, 5, 261–271. [Google Scholar] [CrossRef] [Green Version]
  34. Marinescu, R.; Nicolae, M. Moocs. Challenges and Opportunities for Romanian Universities. In Let’s Build the Future through Learning Innovation! Roceanu, I., Ed.; “Carol I” National Defence University Publishing House: Bucharest, Romania, 2014; Volume IV, pp. 70–77. [Google Scholar]
  35. Camadan, F.; Reisoglu, I.; Ursavas, Ö.F.; Mcilroy, D. How Teachers’ Personality Affect on Their Behavioral Intention to Use Tablet PC. IJILT 2018, 35, 12–28. [Google Scholar] [CrossRef]
  36. Hsu, L. What Makes Good LMOOCs for EFL Learners? Learners’ Personal Characteristics and Information System Success Model. Comput. Assist. Lang. Learn. 2021, 1–25. [Google Scholar] [CrossRef]
  37. Prayoga, T.; Abraham, J. Behavioral Intention to Use IoT Health Device: The Role of Perceived Usefulness, Facilitated Appropriation, Big Five Personality Traits, and Cultural Value Orientations. Int. J. Electr. Comput. Eng. 2016, 6, 1751. [Google Scholar] [CrossRef] [Green Version]
  38. Chamorro-Premuzic, T.; Furnham, A. Mainly Openness: The Relationship between the Big Five Personality Traits and Learning Approaches. Learn. Individ. Differ. 2009, 19, 524–529. [Google Scholar] [CrossRef]
  39. Nunes, A.; Limpo, T.; Castro, S.L. Effects of Age, Gender, and Personality on Individuals’ Behavioral Intention to Use Health Applications. In Proceedings of the 4th International Conference on Information and Communication Technologies for Ageing Well and E-Health, Funchal, Portugal, 22–23 March 2018; Scite Press: Setúbal, Portugal, 2018. [Google Scholar]
  40. Pourfeiz, J. Exploring the Relationship between Global Personality Traits and Attitudes toward Foreign Language Learning. In Proceedings of the 5th World Conference on Learning, Teaching and Educational Leadership, Prague, Portugal, 29–30 October 2014; Hursen, C., Ed.; Elsevier Science Bv: Amsterdam, The Netherlands, 2015; Volume 186, pp. 467–473. [Google Scholar] [CrossRef] [Green Version]
  41. Hills, P.; Argyle, M. Emotional Stability as a Major Dimension of Happiness. Personal. Individ. Differ. 2001, 31, 1357–1364. [Google Scholar] [CrossRef]
  42. Chen, S.Y.; Chang, Y.-M. The Impacts of Real Competition and Virtual Competition in Digital Game-Based Learning. Comput. Hum. Behav. 2020, 104, 106171. [Google Scholar] [CrossRef]
  43. Vandercruysse, S.; Vandewaetere, M.; Cornillie, F.; Clarebout, G. Competition and Students’ Perceptions in a Game-Based Language Learning Environment. Educ. Technol. Res. Dev. 2013, 61, 927–950. [Google Scholar] [CrossRef]
  44. Armstrong, J.S.; Kohn, A. No Contest: The Case against Competition. J. Mark. 1988, 52, 131. [Google Scholar] [CrossRef]
  45. Credé, M.; Tynan, M.C.; Harms, P.D. Much Ado about Grit: A Meta-Analytic Synthesis of the Grit Literature. J. Personal. Soc. Psychol. 2017, 113, 492–511. [Google Scholar] [CrossRef]
  46. Duckworth, A.L.; Quinn, P.D. Development and Validation of the Short Grit Scale (Grit–S). J. Personal. Assess. 2009, 91, 166–174. [Google Scholar] [CrossRef]
  47. Chang, I.-C.; Hsu, H.-M. Predicting Medical Staff Intention to Use an Online Reporting System with Modified Unified Theory of Acceptance and Use of Technology. Telemed. E Health 2012, 18, 67–73. [Google Scholar] [CrossRef]
  48. Kallaya, J.; Prasong, P.; Kittima, M. An Acceptance of Mobile Learning for Higher Education Students in Thailand. In Proceedings of the Sixth International Conference on eLearning for Knowledge-Based Society, Bangkok, Thailand, 17–18 December 2009. [Google Scholar]
  49. Xie, X.F.; Yu, Y.Y.; Chen, X.; Chen, X.P. Measurement of Cooperative and Competitive Personality Disposition. Acta Psychol. Sin. 2006, 38, 116–125. [Google Scholar]
  50. Alamer, A. Grit and Language Learning: Construct Validation of L2-Grit Scale and Its Relation to Later Vocabulary Knowledge. Educ. Psychol. 2021, 41, 544–562. [Google Scholar] [CrossRef]
  51. Cattell, H.E.; Mead, A.D. The Sixteen Personality Factor Questionnaire (16PF); SAGE Publications Ltd.: London, UK, 2008; pp. 135–159. [Google Scholar]
  52. Thomas, T.; Singh, L.; Gaffar, K. The Utility of the UTAUT Model in Explaining Mobile Learning Adoption in Higher Education in Guyana. Int. J. Educ. Dev. Using ICT 2013, 9, 71–85. [Google Scholar]
  53. Kim, B.G.; Park, S.C.; Lee, K.J. A Structural Equation Modeling of the Internet Acceptance in Korea. Electron. Commer. Res. Appl. 2007, 6, 425–432. [Google Scholar] [CrossRef]
  54. Wu, B.; Chen, X. Continuance Intention to Use MOOCs: Integrating the Technology Acceptance Model (TAM) and Task Technology Fit (TTF) Model. Comput. Hum. Behav. 2017, 67, 221–232. [Google Scholar] [CrossRef]
  55. Zhang, Z.; Zheng, L. Consumer Community Cognition, Brand Loyalty, and Behaviour Intentions within Online Publishing Communities: An Empirical Study of Epubit in China. Learn. Publ. 2021, 34, 116–127. [Google Scholar] [CrossRef]
  56. Yin, N. The Influencing Outcomes of Job Engagement: An Interpretation from the Social Exchange Theory. Int. J. Prod. Perform. Manag. 2018, 67, 873–889. [Google Scholar] [CrossRef]
  57. Gomes, C.M.R.; Farias, J.S. The Influence of Performance Expectancy and Effort Expectancy on the Use of a Purchasing Application in Brazil. Contab. Gestão E Gov. 2017, 20, 72–90. [Google Scholar] [CrossRef]
  58. Kaur, A.H.; Gopinathan, S.; Raman, M. Work-in-Progress-Role of Innovative Teaching Strategies in Enhancing STEM Education in Malaysia. In Proceedings of the 2020 6th International Conference of the Immersive Learning Research Network (ilrn 2020), San Luis Obispo, CA, USA, 21–25 June 2020; Economou, D., Klippel, A., Dodds, H., PenaRios, A., Lee, M.J.W., Beck, D., Pirker, J., Dengel, A., Peres, T.M., Richter, J., Eds.; IEEE: New York, NY, USA, 2020; pp. 359–362. [Google Scholar]
  59. Jachimowicz, J.M.; Wihler, A.; Bailey, E.R.; Galinsky, A.D. Why Grit Requires Perseverance and Passion to Positively Predict Performance. Proc. Natl. Acad. Sci. USA 2018, 115, 9980–9985. [Google Scholar] [CrossRef] [Green Version]
  60. Yu, Z. Extending the Learning Technology Acceptance Model of WeChat by Adding New Psychological Constructs. J. Educ. Comput. Res. 2020, 58, 1121–1143. [Google Scholar] [CrossRef]
Figure 1. The UTAUT model.
Figure 1. The UTAUT model.
Sustainability 14 06259 g001
Figure 2. The proposed UTAUT model with new constructs.
Figure 2. The proposed UTAUT model with new constructs.
Sustainability 14 06259 g002
Figure 3. The research procedure.
Figure 3. The research procedure.
Sustainability 14 06259 g003
Table 1. Demographic information of the participants.
Table 1. Demographic information of the participants.
ItemsTypeFrequency (N = 1070)Percent
GenderFemale83978.4
Male23121.6
Age≤2046443.4
21–3058554.7
31–40181.7
≥4030.3
NationalityChina105798.8
Others131.2
Current education levelUndergraduate76671.6
Postgraduate student27025.2
Doctoral student or above343.2
MajorLiberal arts88782.9
Science and engineering18317.1
Table 2. KMO and Bartlett’s Test.
Table 2. KMO and Bartlett’s Test.
Kaiser-Meyer-Olkin Measure of Sampling AdequacyBartlett’s Test of Sphericity
Approx. Chi-SquaredfSig.
0.93321,958.1505610.000
Table 3. Reliability and Convergent Validity.
Table 3. Reliability and Convergent Validity.
ConstructItemFactor LoadingC.R.AVECronbach’s α
Attitudes towards behaviorATB10.8930.8950.7410.898
ATB20.912
ATB30.771
Performance expectancyPE30.7830.8420.6400.844
PE20.809
PE10.808
Effort expectancyEE30.7760.7470.5010.783
EE20.768
EE10.558
Social influenceSI30.6440.6000.4000.615
SI20.618
Facilitating conditionsFC30.6390.6930.4300.732
FC20.631
FC10.696
Actual useU10.8750.8810.7120.888
U20.855
U30.799
Emotional stabilityES10.7710.8260.4910.834
ES20.816
ES30.671
ES40.612
ES50.610
Positive competitionPC10.8440.9020.7540.899
PC20.935
PC30.823
Perseverance of effortPOE10.7330.8480.6510.844
POE20.886
POE30.795
Behavioral intentionBI30.8620.9170.7870.909
BI20.873
BI10.926
OpennessO10.3580.7330.5030.649
O20.831
O30.831
Table 4. Model Fit Summary.
Table 4. Model Fit Summary.
Model Fit IndicesResults ValueRecommended Value
Chi-square/degree of freedom2.985≤3
Goodness-of-fit index (GFI)0.922≥0.9
Normed fit index (NFI)0.935≥0.9
Comparative fit index (CFI)0.955≥0.9
Tucker Lewis Index (TLI)0.949≥0.9
Root mean square residual (RMSEA)0.043≤0.05
Table 5. Estimates of Covariances among Exogenous Variables.
Table 5. Estimates of Covariances among Exogenous Variables.
Adjusted RelationshipsEstimateS.E.CRp
PE<-->SI0.220.01514.266***
POE<-->O0.2030.01910.719***
PC<-->ES0.1770.0237.675***
ES<-->POE0.2050.0229.463***
PC<-->POE0.2640.02510.703***
PC<-->O0.2180.02110.531***
ES<-->O0.140.0187.817***
SI<-->FC0.2020.01513.596***
EE<-->FC0.2220.01613.675***
Note. *** The covariance between the two exogenous variables is significantly different from zero at the 0.001 level (two-tailed).
Table 8. Standardized bootstrap mediating effects.
Table 8. Standardized bootstrap mediating effects.
PathSEEstimateBias-Corrected 95% CIPercentile 95% CI
LowerUpperLowerUpper
PE→BI→AUH1→H50.0750.5310.3940.6890.3940.688
PE→ATB→BI→AUH6→H10→H50.0460.2250.1290.3120.1300.313
EE→BI→AUH2→H50.118−0.42−0.688−0.221−0.698−0.223
EE→ATB→BI→AUH7→H10→H50.0370.0800.0100.1590.0020.152
SI→BI→AUH3→H50.061−0.173−0.305−0.062−0.303−0.061
SI→ATB→BI→AUH8→H10→H50.0230.0760.0380.1290.0310.120
FC→BI→AUH4b→H50.1360.6040.3770.9100.3790.916
FC→ATB→BI→AUH9→H10→H50.040−0.038−0.1160.045−0.1120.051
OP→BI→AUH11→H50.024−0.058−0.104−0.011−0.105−0.011
ES→BI→AUH12→H50.0230.008−0.0350.054−0.0350.053
PC→BI→AUH13→H50.0230.025−0.0210.069−0.0200.070
POE→BI→AUH14→H50.0260.033−0.0180.085−0.0180.085
Publisher’s Note: MDPI stays neutral with regard to jurisdictional claims in published maps and institutional affiliations.

Share and Cite

MDPI and ACS Style

Zhang, K.; Yu, Z. Extending the UTAUT Model of Gamified English Vocabulary Applications by Adding New Personality Constructs. Sustainability 2022, 14, 6259. https://doi.org/10.3390/su14106259

AMA Style

Zhang K, Yu Z. Extending the UTAUT Model of Gamified English Vocabulary Applications by Adding New Personality Constructs. Sustainability. 2022; 14(10):6259. https://doi.org/10.3390/su14106259

Chicago/Turabian Style

Zhang, Kexin, and Zhonggen Yu. 2022. "Extending the UTAUT Model of Gamified English Vocabulary Applications by Adding New Personality Constructs" Sustainability 14, no. 10: 6259. https://doi.org/10.3390/su14106259

APA Style

Zhang, K., & Yu, Z. (2022). Extending the UTAUT Model of Gamified English Vocabulary Applications by Adding New Personality Constructs. Sustainability, 14(10), 6259. https://doi.org/10.3390/su14106259

Note that from the first issue of 2016, this journal uses article numbers instead of page numbers. See further details here.

Article Metrics

Back to TopTop