A School-Based Multilevel Intervention to Increase Physical Activity of Adolescents in Pakistan: From a Social-Ecological Perspective
Abstract
:1. Introduction
2. Research Method
2.1. Study Design
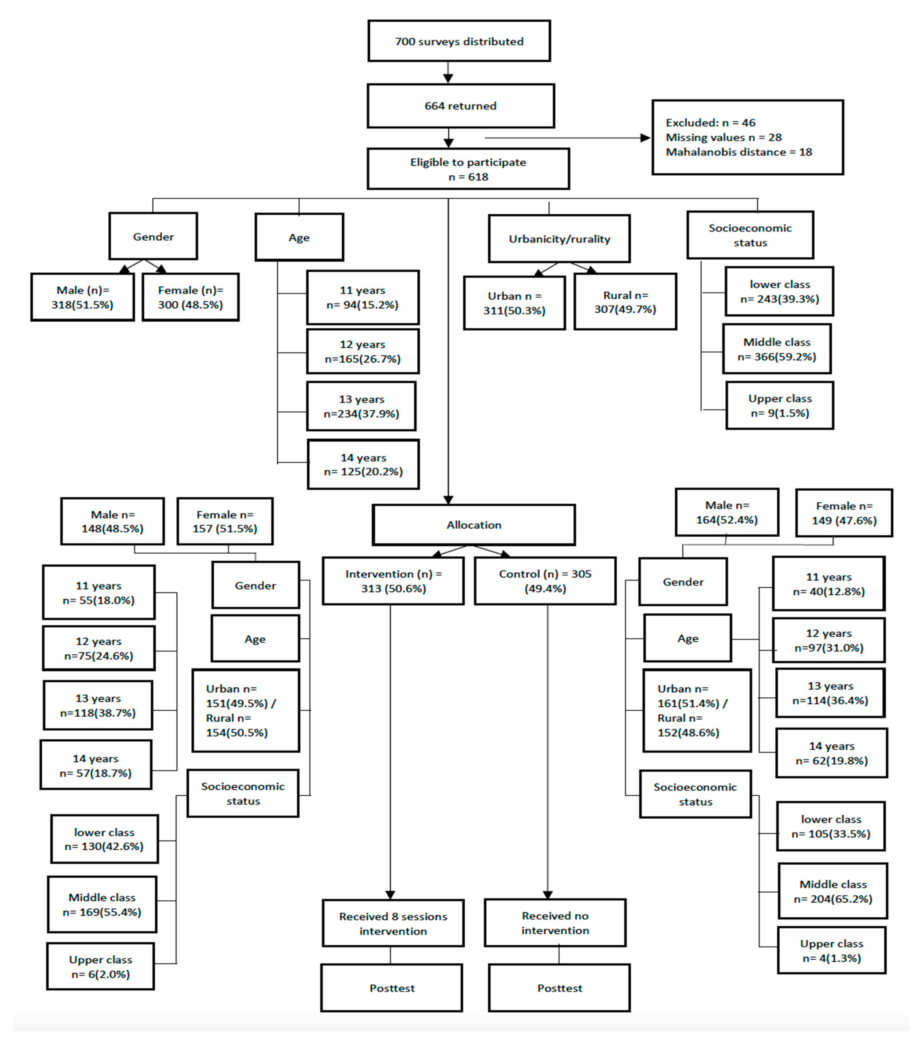
2.2. Participants
2.3. Instruments for the Study
2.3.1. Social-Ecological Factors
2.3.2. Physical Activity
2.4. Intervention
2.5. Analysis
3. Results
| Demographics | Control (n = 313) | Intervention (n = 305) | t/χ2 | p < 0.05 |
|---|---|---|---|---|
| Boys (n (%)) | 164 (52.40) | 148 (48.52) | 0.926 | 0.336 |
| Age (years) (Mean (SD)) | 12.63 (0.94) | 12.58 (0.99) | 0.672 | 0.502 |
| Age (years) (n (%)) | ||||
| 11 | 40 (12.78) | 55 (18.03%) | 5.359 | 0.147 |
| 12 | 97 (30.99) | 75 (24.59%) | ||
| 13 | 114 (36.42) | 118 (38.69%) | ||
| 14 | 62 (19.81) | 57 (18.69%) | ||
| Geographic area (n (%)) | ||||
| Rural | 152 (48.56) | 154 (50.49%) | 0.230 | 0.631 |
| SES (n (%)) | ||||
| Lower | 105 (33.55) | 130 (42.62) | 6.241 | 0.044 |
| Middle | 204 (65.18) | 169 (55.41) | ||
| Upper | 4 (1.28) | 6 (1.97) | ||
| BMI (Mean (SD)) | 17.00 (2.28) | 17.10 (2.37) | −0.518 | 0.605 |
4. Discussion
4.1. Intervention Effects on Physical Activity
4.2. Intervention Effects on Individual Level Factors
4.3. Intervention Effects on Interpersonal Factors
4.4. Intervention Effects on Organizational Factors
4.5. Implications
4.6. Limitations and Future Directions
5. Conclusions
Author Contributions
Funding
Institutional Review Board Statement
Informed Consent Statement
Data Availability Statement
Conflicts of Interest
Appendix A. The Intervention Components and Content
| Sessions | Intervention Factors | Aims | Activity | Form of Intervention | Material Provided | Mode of Delivery |
| Session 1 | Strengthen the concept of PA Exercise attitude Exercise motivation | Providing introduction to PA and its benefits. Changing attitude towards doing PA by | In group session in PE theory class, the researcher gave a presentation on PA benefits for health and wellbeing by using colored postcards/leaflets, making them ready to participate in activities. Practicing PA in practical class of PE, and during lunch breaks. | Informational approach Behavior change-based approach | Colored leaflets on PA health benefits PowerPoint presentation A group rules sheet Consequences of doing PA Diary sheets for home assignment | Face to face in class Home assignments for doing activity Group activities in the ground |
| Session 2 | Exercise motivation Exercise self-efficacy | Motivating them to do more and more PA enhancing their ability to do PA | The session started with revision of previous session. The explanation on increasing self-efficacy and motivation for PA were given by boosting students for participation in PA, and increasing their ability to do PA. PA was practiced by the students in PE practical class and during the breaks. Students were encouraged to participate more and more in activity and stop sitting and remain inactive. | Information-based approach Behavior change-based approach | PowerPoint presentation Colored leaflets Positive climate for increasing PA Assignment sheet | Face to face in class Home assignments for doing activity Practicing PA in class and playgrounds |
| Session 3 | Teachers and peers support | Encouraging students to participate in PA and reducing inactivity by making students play with their peers in pairs and in groups supervise and guide their activities. | The session started with revision of previous session. In this session, the teacher led activities were performed in the classes and in the playground Teachers motivated students to practice more and more PA and sit less. Praise the students’ PA. They explained strengthening PA is good for health. Teachers explained them on how to perform effective PA and guided the way to achieve PA goals. Students were instructed to do PA with one another, appreciate others’ PA, cooperate in doing PA, and share their experiences with one another. | Information-based approach Behavior change-based approach Discussion Explanation Sharing PA experience Cooperation in doing PA | PowerPoint presentation Colored leaflets Instructions on how to perform PA Positive group climate for doing PA | Face to face in class Teacher-led group activities in PE practical class and playground Making students pairs and groups for peer activities |
| Session 4 | Family support | Giving awareness to family to encourage their child for doing PA, and to play with them in their free time. | The session started with revision of the previous session. Ask students, “Do parents encourage students to do physical activities in their free time at school”? or the siblings play with them? Posters were presented with family doing PA with their children Students were asked to do PA with their parents and siblings in their free time. Students were given home assignments on their diaries to instruct their siblings and parents to play with them and do PA with them. The home assignments also included instructions on encouraging children to participate in PA and provide them support for PA verbally and physically by playing with them. | Behavior change-based approach Encouraging PA Cooperating in doing PA | Colored leaflets Assignment sheet | Face to face in class Home assignments for doing activity with their family (parents and siblings) |
| Session 5 | School PA equipment and facilities | Providing low-cost PA equipment to students for practicing PA | The session started with revision of previous session. then PA equipment was discussed and explained to students Introduce the PA facilities available at school Recall the specific location based on the pictures of school PA equipment. PA opportunities were provided to students in PE practical class. Instructions were given on how to use them, and activities were performed within the class and the playgrounds. Questions and answers related to PA, school equipment, and facilities. | Information-based approach Behavior change-based approach | Colored prints or leaflets on different PA activities with the provided material Demonstration of PA behavior | Face to face in class Activities in class and in the playgrounds |
| Session 6 | PA safety | To introduce safety rules for PA and doing PA in a safe environment. | Review what has been learned before. Explain and make sure that PA is being performed safely inside the school. Teach safety rules to students. | Information-based approach | PowerPoint presentation Colored leaflets | Face to face in class |
| Session 7 | PA policy and culture | To teach school PA policy to students and explain if there is PA culture in the school. | The session started by reviewing the last session Discuss PA policy and what the school is implementing PA policy rules were posted in the schools Introduce “promoting PA, 2027 Plan” Ten minutes”, “Exercise for one hour every day”. | Information-based approach Behavior change-based approach | PowerPoint presentation Colored leaflets Banners | Face to face in the class Perform PA according to PA policy in the school |
| Session 8 | Call on students to participate in PA | To revise all activities held in previous sessions. | The session started with revision of previous session. This was the concluding session in which all the sessions were revised briefly, and the activities were performed with low-cost PA equipment within class and outside the classes in the grounds during breaks. It was followed by doing activities by students and exchange and share experiences. Discuss with students and ask about their experiences. | Behavior change-based approach | Colored prints Banners Discussion | Face to face in class In practical class and in the grounds |
References
- Kayani, S.; Wang, J.; Biasutti, M.; Zagalaz Sánchez, M.L.; Kiyani, T.; Kayani, S. Mechanism between Physical Activity and Academic Anxiety: Evidence from Pakistan. Sustainability 2020, 12, 3595. [Google Scholar] [CrossRef]
- Kayani, S.; Wang, J.; Kayani, S.; Kiyani, T.; Qiao, Z.; Zou, X.; Imran, M. Self-system mediates the effect of physical activity on students’ anxiety: A study from Canada. Asia Pac. Educ. Res. 2020, 30, 443–457. [Google Scholar] [CrossRef]
- Kayani, S.; Kiyani, T.; Kayani, S.; Morris, T.; Biasutti, M.; Wang, J. Physical Activity and Anxiety of Chinese University Students: Mediation of Self-System. Int. J. Environ. Res. Public Health 2021, 18, 4468. [Google Scholar] [CrossRef] [PubMed]
- Memon, A.R. Physical activity to prevent non-communicable diseases: Current status and national-level policy in Pakistan. J. Pak. Med. Assoc. 2020, 70, 387–389. [Google Scholar] [PubMed]
- Guthold, R.; Stevens, G.A.; Riley, L.M.; Bull, F.C. Global trends in insufficient physical activity among adolescents: A pooled analysis of 298 population-based surveys with 1.6 million participants. Lancet Child Adolesc. Health 2020, 4, 23–35. [Google Scholar] [CrossRef]
- Anderson, E.; Durstine, J.L. Physical activity, exercise, and chronic diseases: A brief review. Sports Med. Health Sci. 2019, 1, 3–10. [Google Scholar] [CrossRef]
- Sommer, A.; Twig, G. The impact of childhood and adolescent obesity on cardiovascular risk in adulthood: A systematic review. Curr. Diabetes Rep. 2018, 18, 91. [Google Scholar] [CrossRef]
- World Health Organization. WHO Guidelines on Physical Activity and Sedentary Behaviour: Web Annex: Evidence Profiles; WHO: Geneva, Switzerland, 2020.
- Demetriou, Y.; Bachner, J. A school-based intervention based on self-determination theory to promote girls’ physical activity: Study protocol of the CReActivity cluster randomised controlled trial. BMC Public Health 2019, 19, 519. [Google Scholar] [CrossRef]
- Sallis, J.F.; Prochaska, J.J.; Taylor, W.C. A review of correlates of physical activity of children and adolescents. Med. Sci. Sports Exerc. 2000, 32, 963–975. [Google Scholar] [CrossRef]
- May, T.; Dudley, A.; Charles, J.; Kennedy, K.; Mantilla, A.; McGillivray, J.; Wheeler, K.; Elston, H.; Rinehart, N.J. Barriers and facilitators of sport and physical activity for Aboriginal and Torres Strait Islander children and adolescents: A mixed studies systematic review. BMC Public Health 2020, 20, 601. [Google Scholar] [CrossRef]
- Glanz, K.; Rimer, B.K.; Viswanath, K. Health Behavior: Theory, Research and Practice; John Wiley & Sons: Hoboken, NJ, USA, 2015. [Google Scholar]
- McLeroy, K.R.; Bibeau, D.; Steckler, A.; Glanz, K. An ecological perspective on health promotion programs. Health Educ. Q. 1988, 15, 351–377. [Google Scholar] [CrossRef] [PubMed]
- Sallis, J.F.; Owen, N.; Fisher, E. Ecological models of health behavior. Health Behav. Theory Res. Pract. 2015, 5, 43–64. [Google Scholar]
- Si, Q.; Wang, L.; Zhu, M.; Jin, Q.; Lao, Y.; Yang, T. Effectiveness and Sustained Impact of Intervention on Promoting Adolescent’s in-school Extracurricular Physical Activity: Based on the Social Ecological Model. J. TUS 2017, 32, 5. [Google Scholar]
- Kiyani, T.; Kayani, S.; Kayani, S.; Batool, I.; Qi, S.; Biasutti, M. Individual, Interpersonal and Organizational Factors Affecting Physical Activity of School Adolescents in Pakistan. Int. J. Environ. Res. Public Health 2021, 18, 7011. [Google Scholar] [CrossRef] [PubMed]
- Li, P.; Wang, Y.; Zhang, B.; Han, Y. Pathways of cognitive and affective attitude influencing leisure-time physical activity: Based on an integrated model. Int. J. Sport Exerc. Psychol. 2021, 1–14. [Google Scholar] [CrossRef]
- Liu, Q.; Huang, S.; Qu, X.; Yin, A. The status of health promotion lifestyle and its related factors in Shandong Province, China. BMC Public Health 2021, 21, 1146. [Google Scholar] [CrossRef]
- Huffman, L.E.; Wilson, D.K.; Van Horn, M.L.; Pate, R.R. Associations between parenting factors, motivation, and physical activity in overweight African American adolescents. Ann. Behav. Med. 2018, 52, 93–105. [Google Scholar] [CrossRef]
- Derakhshanrad, S.A.; Piven, E.; Ghoochani, B.Z. A cross-sectional study to investigate motivation for physical activity in a sample of Iranian community-dwelling older adults. Health Promot. Perspect. 2020, 10, 135. [Google Scholar] [CrossRef] [Green Version]
- Courtney, J.B.; Li, K.; Nelson, T.L.; Nuss, K.J.; Haynie, D.L.; Iannotti, R.J.; Simons-Morton, B.G. Autonomous motivation and action planning are longitudinally associated with physical activity during adolescence and early adulthood. Psychol. Sport Exerc. 2021, 56, 101974. [Google Scholar] [CrossRef]
- Zhang, X.; Jee, S.; Fu, J.; Wang, B.; Zhu, L.; Tu, Y.; Cheng, L.; Liu, G.; Li, R.; Moore, J.B. Psychosocial characteristics, perceived neighborhood environment and physical activity among Chinese adolescents. J. Phys. Act. Health 2021, 18, 1120–1125. [Google Scholar] [CrossRef]
- Liangruenrom, N.; Craike, M.; Biddle, S.J.; Suttikasem, K.; Pedisic, Z. Correlates of physical activity and sedentary behaviour in the Thai population: A systematic review. BMC Public Health 2019, 19, 414. [Google Scholar] [CrossRef] [PubMed]
- Haidar, A.; Ranjit, N.; Archer, N.; Hoelscher, D.M. Parental and peer social support is associated with healthier physical activity behaviors in adolescents: A cross-sectional analysis of Texas School Physical Activity and Nutrition (TX SPAN) data. BMC Public Health 2019, 19, 640. [Google Scholar] [CrossRef] [PubMed]
- Hu, D.; Zhou, S.; Crowley-McHattan, Z.J.; Liu, Z. Factors that influence participation in physical activity in school-aged children and adolescents: A systematic review from the social ecological model perspective. Int. J. Environ. Res. Public Health 2021, 18, 3147. [Google Scholar] [CrossRef] [PubMed]
- Martínez-Andrés, M.; Bartolomé-Gutiérrez, R.; Rodríguez-Martín, B.; Pardo-Guijarro, M.J.; Garrido-Miguel, M.; Martínez-Vizcaíno, V. Barriers and facilitators to leisure physical activity in children: A qualitative approach using the socio-ecological model. Int. J. Environ. Res. Public Health 2020, 17, 3033. [Google Scholar] [CrossRef]
- Monteiro, D.; Rodrigues, F.; Lopes, V.P. Social support provided by the best friend and vigorous-intensity physical activity in the relationship between perceived benefits and global self-worth of adolescents. Rev. Psicodidáctica 2021, 26, 70–77. [Google Scholar] [CrossRef]
- Bakalár, P.; Kopčáková, J.; Madarasová Gecková, A. Association between potential parental and peers’ correlates and physical activity recommendations compliance among 13–16 years old adolescents. Acta Gymnica 2019, 49, 16–24. [Google Scholar] [CrossRef] [Green Version]
- Kalajas-Tilga, H.; Koka, A.; Hein, V.; Tilga, H.; Raudsepp, L. Motivational processes in physical education and objectively measured physical activity among adolescents. J. Sport Health Sci. 2020, 9, 462–471. [Google Scholar] [CrossRef]
- Zhang, R.-Q.; Si, Q. A review on intervention of physical activities in adolescents. Zhejiang Sport Sci. 2019, 41, 2. [Google Scholar]
- Nyberg, G.; Ekblom, Ö.; Kjellenberg, K.; Wang, R.; Larsson, H.; Thedin Jakobsson, B.; Helgadóttir, B. Associations between the School Environment and Physical Activity Pattern during School Time in Swedish Adolescents. Int. J. Environ. Res. Public Health 2021, 18, 10239. [Google Scholar] [CrossRef]
- Sandu, P.; Chereches, R.M.; Baba, C.O.; Revnic, R.N.; Mocean, F. Environmental influences on physical activity–Romanian youths’ perspectives. Child. Youth Serv. Rev. 2018, 95, 71–79. [Google Scholar] [CrossRef]
- Mitchell, C.A.; Clark, A.F.; Gilliland, J.A. Built environment influences of children’s physical activity: Examining differences by neighbourhood size and sex. Int. J. Environ. Res. Public Health 2016, 13, 130. [Google Scholar] [CrossRef] [PubMed]
- Huang, X.; Lu, G.; Yin, J.; Tan, W. Non-linear associations between the built environment and the physical activity of children. Transp. Res. Part D Transp. Environ. 2021, 98, 102968. [Google Scholar] [CrossRef]
- Morton, K.; Atkin, A.; Corder, K.; Suhrcke, M.; Van Sluijs, E. The school environment and adolescent physical activity and sedentary behaviour: A mixed-studies systematic review. Obes. Rev. 2016, 17, 142–158. [Google Scholar] [CrossRef] [Green Version]
- Xiao, H.; Jingmin, L.; Kaixiang, W. The Influence of School Curricular, Environmental and Traffic Intervention on the Physical Activity Level of Student Groups Based on Socio-Ecological Model; EasyChair: Manchester, UK, 2019; pp. 2314–2516. [Google Scholar]
- Kliziene, I.; Cibulskas, G.; Ambrase, N.; Cizauskas, G. Effects of a 8-Month Exercise Intervention Programme on Physical Activity and Physical Fitness for First Grade Students. Eur. J. Contemp. Educ. 2018, 7, 717–727. [Google Scholar]
- de Neco Souza, F.A.; Bezerra, T.A.; Bandeira, P.F.R.; Cabral, L.G.A.; de Nova Morais, J.F.V.; de Lucena Martins, C.M.; Carvalho, F.O. Effects of a randomized controlled study on the behaviors of overweight schoolchildren. Rev. Bras. Ativ. Fís. Saúde 2021, 26, 1–8. [Google Scholar] [CrossRef]
- Imtiaz, A.; ulHaq, Z.; Afaq, S.; Khan, M.N.; Gillani, B. Prevalence and patterns of physical activity among school aged adolescents in Pakistan: A systematic review and meta-analysis. Int. J. Adolesc. Youth 2020, 25, 1036–1057. [Google Scholar] [CrossRef]
- Guo, Y.-F.; Liao, M.-Q.; Cai, W.-L.; Yu, X.-X.; Li, S.-N.; Ke, X.-Y.; Tan, S.-X.; Luo, Z.-Y.; Cui, Y.-F.; Wang, Q. Physical activity, screen exposure and sleep among students during the pandemic of COVID-19. Sci. Rep. 2021, 11, 8529. [Google Scholar] [CrossRef]
- Van Sluijs, E.M.; Ekelund, U.; Crochemore-Silva, I.; Guthold, R.; Ha, A.; Lubans, D.; Oyeyemi, A.L.; Ding, D.; Katzmarzyk, P.T. Physical activity behaviours in adolescence: Current evidence and opportunities for intervention. Lancet 2021, 398, 429–442. [Google Scholar] [CrossRef]
- Boonekamp, G.M.; Jansen, E.; O’Sullivan, T.; Dierx, J.A.; Lindström, B.; Pérez-Wilson, P.; Álvarez-Dardet Díaz, C. The need for adolescents’ agency in salutogenic approaches shaping physical activity in schools. Health Promot. Int. 2022, 37, daab073. [Google Scholar] [CrossRef]
- Sicilia, A.; Sáenz-Alvarez, P.; González-Cutre, D.; Ferriz, R. Exercise motivation and social physique anxiety in adolescents. Psychol. Belg. 2014, 54, 111–129. [Google Scholar] [CrossRef] [Green Version]
- McAuley, E. Measuring exercise-related self-efficacy. In Advances in Sport and Exercise Psychology Measurement; Fitness Information Technology, Inc.: Morgantown, WV, USA, 1998. [Google Scholar]
- Li, K.; Iannotti, R.J.; Haynie, D.L.; Perlus, J.G.; Simons-Morton, B.G. Motivation and planning as mediators of the relation between social support and physical activity among US adolescents: A nationally representative study. Int. J. Behav. Nutr. Phys. Act. 2014, 11, 42. [Google Scholar] [CrossRef] [PubMed] [Green Version]
- Ryan, R.M.; Deci, E.L. Self-determination theory and the facilitation of intrinsic motivation, social development and well-being. Am. Psychol. 2000, 55, 68. [Google Scholar] [CrossRef] [PubMed]
- Ryan, R.M.; Connell, J.P. Perceived locus of causality and internalization: Examining reasons for acting in two domains. J. Personal. Soc. Psychol. 1989, 57, 749. [Google Scholar] [CrossRef]
- Ryan, G.J.; Dzewaltowski, D.A. Comparing the relationships between different types of self-efficacy and physical activity in youth. Health Educ. Behav. 2002, 29, 491–504. [Google Scholar] [CrossRef] [PubMed]
- Ajzen, I. The theory of planned behavior. Organ. Behav. Hum. Decis. Processes 1991, 50, 179–211. [Google Scholar] [CrossRef]
- Courneya, K.S.; Bobick, T.M. Integrating the theory of planned behavior with the processes and stages of change in the exercise domain. Psychol. Sport Exerc. 2000, 1, 41–56. [Google Scholar] [CrossRef]
- Wilson, P.M.; Rodgers, W.M.; Blanchard, C.M.; Gessell, J. The Relationship between Psychological Needs, Self-Determined Motivation, Exercise Attitudes and Physical Fitness 1. J. Appl. Soc. Psychol. 2003, 33, 2373–2392. [Google Scholar] [CrossRef]
- Sallis, J.F.; Taylor, W.C.; Dowda, M.; Freedson, P.S.; Pate, R.R. Correlates of vigorous physical activity for children in grades 1 through 12: Comparing parent-reported and objectively measured physical activity. Pediatric Exerc. Sci. 2002, 14, 30–44. [Google Scholar] [CrossRef] [Green Version]
- Dishman, R.K.; Hales, D.P.; Sallis, J.F.; Saunders, R.; Dunn, A.L.; Bedimo-Rung, A.L.; Ring, K.B. Validity of social-cognitive measures for physical activity in middle-school girls. J. Pediatric Psychol. 2010, 35, 72–88. [Google Scholar] [CrossRef] [Green Version]
- Eather, N.; Morgan, P.J.; Lubans, D.R. Social support from teachers mediates physical activity behavior change in children participating in the Fit-4-Fun intervention. Int. J. Behav. Nutr. Phys. Act. 2013, 10, 68. [Google Scholar] [CrossRef] [Green Version]
- Robertson-Wilson, J.; Lévesque, L.; Holden, R.R. Development of a questionnaire assessing school physical activity environment. Meas. Phys. Educ. Exerc. Sci. 2007, 11, 93–107. [Google Scholar] [CrossRef]
- WHO Pakistan—Global School-Based Student Health Survey 2009. Available online: https://extranet.who.int/ncdsmicrodata/index.php/catalog/203 (accessed on 13 June 2021).
- Xu, G.; Sun, N.; Li, L.; Qi, W.; Li, C.; Zhou, M.; Chen, Z.; Han, L. Physical behaviors of 12–15 year-old adolescents in 54 low-and middle-income countries: Results from the Global School-based Student Health Survey. J. Glob. Health 2020, 10, 010423. [Google Scholar] [CrossRef] [PubMed]
- Aguilar-Farias, N.; Martino-Fuentealba, P.; Carcamo-Oyarzun, J.; Cortinez-O’Ryan, A.; Cristi-Montero, C.; Von Oetinger, A.; Sadarangani, K.P. A regional vision of physical activity, sedentary behaviour and physical education in adolescents from Latin America and the Caribbean: Results from 26 countries. Int. J. Epidemiol. 2018, 47, 976–986. [Google Scholar] [CrossRef] [PubMed] [Green Version]
- Hynynen, S.; Van Stralen, M.; Sniehotta, F.; Araújo-Soares, V.; Hardeman, W.; Chinapaw, M.J.; Vasankari, T.; Hankonen, N. A systematic review of school-based interventions targeting physical activity and sedentary behaviour among older adolescents. Int. Rev. Sport Exerc. Psychol. 2016, 9, 22–44. [Google Scholar] [CrossRef] [PubMed] [Green Version]
- Cohen, K.E.; Morgan, P.J.; Plotnikoff, R.C.; Hulteen, R.M.; Lubans, D.R. Psychological, social and physical environmental mediators of the SCORES intervention on physical activity among children living in low-income communities. Psychol. Sport Exerc. 2017, 32, 1–11. [Google Scholar] [CrossRef]
- Stylianou, M.; Woodforde, J.; Duncombe, S.; Kolbe-Alexander, T.; Gomersall, S. School physical activity policies and associations with physical activity practices and behaviours: A systematic review of the literature. Health Place 2022, 73, 102705. [Google Scholar] [CrossRef] [PubMed]
- MacArthur, G.; Caldwell, D.M.; Redmore, J.; Watkins, S.H.; Kipping, R.; White, J.; Chittleborough, C.; Langford, R.; Er, V.; Lingam, R. Individual-, family- and school-level interventions targeting multiple risk behaviours in young people. Cochrane Database Syst. Rev. 2018, 10, CD009927. [Google Scholar] [CrossRef] [Green Version]
- Ishii, K.; Shibata, A.; Oka, K. Environmental, psychological, and social influences on physical activity among Japanese adults: Structural equation modeling analysis. Int. J. Behav. Nutr. Phys. Act. 2010, 7, 61. [Google Scholar] [CrossRef] [Green Version]
- Chomchoei, C.; Apidechkul, T.; Wongnuch, P.; Tamornpark, R.; Upala, P.; Nongkhai, M.P.N. Perceived factors influencing the initiation of methamphetamine use among Akha and Lahu youths: A qualitative approach. BMC Public Health 2019, 19, 847. [Google Scholar] [CrossRef]

| Time | PA Level | Control n = 313 | Intervention n = 305 | Chi-Square | p-Value |
|---|---|---|---|---|---|
| Baseline | Low (n (%)) | 10 (3.2) | 13 (4.3) | 0.942 | 0.624 |
| Moderately Low (n (%)) | 203 (64.9) | 188 (61.6) | |||
| Moderately High (n (%)) | 100 (31.9) | 104 (34.1) | |||
| High (n (%)) | 0 | 0 | |||
| Post-test | Low (n (%)) | 9 (2.9) | 0 | 288.79 | 0.000 |
| Moderately Low (n (%)) | 200 (63.9) | 7(2.3) | |||
| Moderately High (n (%)) | 103 (32.9) | 270 (88.5) | |||
| High (n (%)) | 1 | 28 (9.2) |
| PA Level | Measurement Stage | Control Group (n = 313) M (SD) | Intervention Group (n = 305) M (SD) | Treatment x Interaction F | p | Effect Size ηp2 |
|---|---|---|---|---|---|---|
| Mean score | Pre-test | 11.35 (0.135) | 12.01 (0.136) | 416.23 | 0.0001 | 0.403 |
| Post-test | 11.40 (0.123) | 16.30 (0.125) |
| Psychological Determinants | Time | Control Group (n = 313) M (SD) | Intervention Group (n = 305) M (SD) | Treatment x Interaction F | p | Effect Size ηp2 |
|---|---|---|---|---|---|---|
| Individual factors | ||||||
| Self-efficacy | Pre-test | 2.859 (0.669) | 2.802 (0.769) | 16.491 | 0.000 | 0.064 |
| Post-test | 2.922 (0.593) | 3.073 (0.812) | ||||
| Motivation | Pre-test | 2.845 (0.745) | 2.879 (0.712) | 38.751 | 0.000 | 0.059 |
| Post-test | 2.843 (0.747) | 3.113 (0.745) | ||||
| Attitude | Pre-test | 2.738 (0.587) | 2.806 (0.597) | 42.862 | 0.000 | 0.065 |
| Post-test | 2.740 (0.592) | 2.990 (0.610) | ||||
| Interpersonal personal factors | ||||||
| Family social support | Pre-test | 3.17 (0.792) | 3.36 (0.808) | 37.916 | 0.000 | 0.058 |
| Post-test | 3.16 (0.809) | 3.66 (0.520) | ||||
| Friend social support | Pre-test | 3.02 (1.193) | 3.10 (1.196) | 62.943 | 0.000 | 0.093 |
| Post-test | 3.00 (1.188) | 3.63 (0.548) | ||||
| Teacher social support | Pre-test | 3.01 (1.194) | 3.11 (1.200) | 105.719 | 0.000 | 0.146 |
| Post-test | 2.99 (1.193) | 3.54 (0.716) | ||||
| Organizational and environmental factors | ||||||
| Equipment | Pre-test | 2.677 (0.867) | 2.673 (0.863) | 2.690 | 0.101 | 0.004 |
| Post-test | 2.637 (0.853) | 2.686 (0.947) | ||||
| Facility | Pre-test | 2.730 (0.739) | 2.636 (0.771) | 17.210 | 0.000 | 0.027 |
| Post-test | 2.731 (0.739) | 2.777 (0.862) | ||||
| Safety | Pre-test | 2.755 (0.727) | 2.724 (0.870) | 6.970 | 0.009 | 0.011 |
| Post-test | 2.755 (0.727) | 2.828 (0.831) | ||||
| Culture | Pre-test | 2.947 (0.655) | 3.100 (0.835) | 8.128 | 0.005 | 0.013 |
| Post-test | 2.942 (0.652) | 3.006 (0.756) | ||||
| Policy | Pre-test | 2.929 (0.755) | 3.015 (0.666) | 17.948 | 0.000 | 0.028 |
| Post-test | 2.911 (0.741) | 3.057 (0.658) | ||||
Publisher’s Note: MDPI stays neutral with regard to jurisdictional claims in published maps and institutional affiliations. |
© 2022 by the authors. Licensee MDPI, Basel, Switzerland. This article is an open access article distributed under the terms and conditions of the Creative Commons Attribution (CC BY) license (https://creativecommons.org/licenses/by/4.0/).
Share and Cite
Kiyani, T.; Kayani, S.; Kayani, S.; Qi, S.; Biasutti, M. A School-Based Multilevel Intervention to Increase Physical Activity of Adolescents in Pakistan: From a Social-Ecological Perspective. Sustainability 2022, 14, 6024. https://doi.org/10.3390/su14106024
Kiyani T, Kayani S, Kayani S, Qi S, Biasutti M. A School-Based Multilevel Intervention to Increase Physical Activity of Adolescents in Pakistan: From a Social-Ecological Perspective. Sustainability. 2022; 14(10):6024. https://doi.org/10.3390/su14106024
Chicago/Turabian StyleKiyani, Tayyaba, Sumaira Kayani, Saima Kayani, Si Qi, and Michele Biasutti. 2022. "A School-Based Multilevel Intervention to Increase Physical Activity of Adolescents in Pakistan: From a Social-Ecological Perspective" Sustainability 14, no. 10: 6024. https://doi.org/10.3390/su14106024
APA StyleKiyani, T., Kayani, S., Kayani, S., Qi, S., & Biasutti, M. (2022). A School-Based Multilevel Intervention to Increase Physical Activity of Adolescents in Pakistan: From a Social-Ecological Perspective. Sustainability, 14(10), 6024. https://doi.org/10.3390/su14106024

