Next Article in Journal
Comprehensive Measurement, Spatiotemporal Evolution, and Spatial Correlation Analysis of High-Quality Development in the Manufacturing Industry
Next Article in Special Issue
Evaluation of Priority Control District Metered Area for Water Distribution Networks Using Water Quality-Related Big Data
Previous Article in Journal
Revealing Consumer Behavior toward Green Consumption
Previous Article in Special Issue
Development of Leakage Detection Model and Its Application for Water Distribution Networks Using RNN-LSTM
 
 
Font Type:
Arial Georgia Verdana
Font Size:
Aa Aa Aa
Line Spacing:
Column Width:
Background:
Article

Strategy to Enhance Emergency Interconnected Operation of Water Distribution System

1
Department of Civil Engineering, Seoul National University of Science and Technology, Gongneung-ro 232, Nowon-gu, Seoul 01811, Korea
2
Research Center for Civil Engineering Future Talent, Seoul National University of Science and Technology, Gongneung-ro 232, Nowon-gu, Seoul 01811, Korea
3
School of Civil, Environmental and Architectural Engineering, Korea University, Anam-ro 145, Seongbuk-gu, Seoul 02841, Korea
4
Department of Civil and Environmental Engineering, Hannam University, Hannam-ro 70, Daedeok-gu, Daejeon 34430, Korea
*
Author to whom correspondence should be addressed.
Sustainability 2022, 14(10), 5804; https://doi.org/10.3390/su14105804
Submission received: 7 April 2022 / Revised: 7 May 2022 / Accepted: 9 May 2022 / Published: 11 May 2022

Abstract

This study identified the causes of insufficient emergency interconnected operation (EIO) performance, such as pressure-related problems and connection problems caused by elevation differences between blocks, the characteristics and locations of emergency interconnection pipes (EIPs), and pumps. Then, it tested four strategies to improve the EIO performance, including increasing the EIP diameter or installing additional EIPs, pressure reducing valves (PRVs), or pumps. The advanced pressure-driven analysis model was applied to quantify the EIO performance improvement achieved using these strategies. Further, these strategies were tested in a real water distribution system. To solve the low-pressure problem, the EIP diameter was increased and an additional pump was installed; the former did not significantly improve, whereas the latter improved supply by 20–30%. To solve the high-pressure problem, PRVs were installed to maintain the EIO performance effectively. To solve connection problems, new EIPs were installed. Although this improved the supply performance, the installation of pumps was recommended to overcome elevation differences. The proposed strategies should contribute to the allocation of facilities such as EIPs, pumps, and PRVs for realizing effective EIO.

1. Introduction

A water distribution system (WDS) is designed to supply and distribute water to each user with sufficient pressure and water quality. The WDS performance must be maintained, considering that water is essential to sustain human life. However, in recent years, various disruptions have degraded the WDS performance and caused abnormal conditions. Recovery from such abnormal conditions typically involves isolating a failed block, thereby necessitating a water service interruption. Depending on the size and location of the isolated block, the amount and duration of water shortage will differ. Therefore, proper mitigation strategies should be established beforehand to minimize the degree and duration of water shortage under abnormal conditions and to secure sustainability of WDS.
The strategies can be divided into two categories: predisaster mitigation and postdisaster mitigation [1]. Predisaster mitigation measures include the renewal of aged pipes to reduce the breakage probability [2,3], dual lining of pipes to enhance system redundancy [4,5], and installation of additional water storage for backup [6,7]. These strategies focus on long-term disaster preparedness by reducing failure probability or creating redundancy. In contrast, postdisaster mitigation measures are focused on emergency response with continuous service under abnormal conditions and rapid recovery from failure; they include the identification of failure [8,9], effective isolation of the failure region [10,11], adaptive operation [12], and emergency interconnected operation (EIO) [13,14,15].
A WDS consists of various components, such as pipes, valves, pumps, and tanks, resulting in multiple combinations of possible failure scenarios [16]. Among various scenarios, reservoir-related failures cause the most damage to the system, especially when the system has a single reservoir. Reservoir failure generally has a long recovery time and causes large-scale damage that needs to be reduced by converting the water system in case of an emergency [17]. Even if the reservoir itself does not fail but a pipe connected to the reservoir breaks, the entire system may experience water shortage unless it has access to alternative water sources [14].
EIO is an efficient approach to respond to reservoir failure. EIO is a strategy that secures the maximum possible water supply to the failed block by opening an emergency interconnection pipe (EIP) that is connected to an adjacent block. Thus, when performing the EIO, water will be supplied to the failed block from the adjacent reservoir. Studies have highlighted the necessity of designing an EIO strategy to secure the reliability of the WDS [18]. Government organizations have also described EIO as an alternative for mitigating water shortages. For example, the Korea Ministry of Environment [19] states that it is desirable to improve the stability of water source facilities to be linked and operated in case of emergency through multi-systemization and pluralization. Further, diversification of water sources should be considered by connecting nearby water sources to prepare for climate change events, such as drought or flood. Moreover, the United States Environmental Protection Agency (USEPA) highlighted the use of EIPs and valves between two blocks for realizing EIO to minimize water shortage under abnormal conditions [20].
Only a few studies have directly focused on EIO. For example, Baek et al. [21] investigated emergency water supply plans, and Han et al. [22] proposed an emergency water supply plan and analyzed the amount of supply through hydraulic analysis. Oak et al. [13] and Jun et al. [14] calculated the fuzzy-function-based supply capacity standard index in the case of EIO, selected variable combinations according to consumers’ perception, and calculated their satisfaction. Gim et al. [23] focused on improving the EIO performance using a pressure-driven analysis (PDA) model. Jayaram and Srinivasan [24] and Cunha et al. [25] tried to minimize system failure in the WDS design phase. Bross and Krause [26] focused on the type of emergency water supply source. Kim et al. [27] explored the equity of points of distribution locations of bottled water. Bross and Krause [26] and Bross et al. [28] also highlighted the political support for emergency water supply plans. Emergency water supply plans have mainly been devised for a pipe breakage scenarios or fire flow condition, especially for WDS design problems [8,9,16,29]. Even though many studies have focused on emergencies for various purposes, detailed analyses and solutions regarding insufficient EIO performance have not yet been reported.
Before performing EIO, the significance of abnormal conditions and water supply performance must be considered. When performing EIO, water is supplied from an adjacent block through the EIP, and the hydraulics of the block changes [14]. Such changes in the hydraulics may induce several problems which will eventually reduce the performance of EIO. For example, the block receiving water from the adjacent block may suffer from insufficient pressure, and the block supplying water may also suffer insufficient pressure with increasing head loss and depletion of the adjacent reservoir. Therefore, before performing EIO, its temporal and spatial appropriateness must be investigated through a proper hydraulic analysis model to determine whether water can be sufficiently supplied to the target block for an appropriate time, and if appropriate EIO performance cannot be achieved then strategies to enhance the performance should be also investigated to guarantee serviceability of WDS under abnormal condition.
As mentioned, when performing EIO, not all plans can effectively reduce the impact. This study analyzed the effect of EIO and investigated options to improve the EIO performance. Therefore, first, the reasons for insufficient EIO are identified and categorized, and strategies are suggested and explored to improve the EIO performance. The systemized process is proposed, and examples of decision-making are provided. All demonstrations were performed on a real WDS in A-City, South Korea. To quantify the EIO performance, a hydraulic analysis model called advanced pressure-driven analysis (A-PDA) that can consider changes in the reservoir head in response to supply changes was used.
The rest of this paper is organized as follows. Section 2 discusses the methodology used for the analysis. Section 3 discusses strategies to improve the EIO performance. Section 4 describes the case study. Section 5 presents the results. Finally, Section 6 presents the conclusions of this study.

2. Materials and Methods

This section introduces the key methodologies. First, different types of hydraulic analysis are discussed and A-PDA, which is used for all simulations in this study, is introduced and compared with other hydraulic analyses. Then, possible methods to identify scenarios that require EIO initiation are discussed as not all abnormal conditions require EIO. Only pipe breakage scenarios are considered in this study, and the pipes that require EIO once they fail are defined as high-importance pipes (HIPs). Next, a metric for evaluating the EIO performance is discussed. Finally, possible challenges that can reduce the EIO performance are examined and corresponding solutions are presented.

2.1. Hydraulic Analysis

Hydraulic analysis for WDS can generally be classified into two categories: demand-driven analysis (DDA) and PDA. DDA assumes that all demand at all demand nodes is satisfied regardless of the pressure condition of the node. From this assumption, the continuity equation and energy equation are applied to estimate the pressure at each node by calculating the associated head loss following determined flows in the pipes. DDA works well under normal operating conditions with sufficient pressure at nodes above the minimum required head, but provides unrealistic results (e.g., negative pressure) for abnormal conditions (i.e., computed pressure at nodes is below the minimum required pressure). In contrast, PDA considers the head–orifice relationship (HOR) and computes the available demand for a given node pressure. If the node pressure is below the minimum service pressure, then the demand is adjusted following HOR. Therefore, unlike DDA, PDA can provide a better estimation during abnormal conditions. However, both hydraulic analyses assume an infinite reservoir; therefore, additional treatment should be performed to account for changes in the water level of the linked reservoir with additional water supply during EIO. Here, an infinite reservoir implies that a reservoir can theoretically supply unlimited amount of water regardless of its capacity (size).
To overcome this issue, Lee et al. [30] proposed an alternative hydraulic analysis model called A-PDA. A-PDA is identical to PDA in terms of pressure calculations; however, it does not use an infinite reservoir. In other words, A-PDA limits the water supply of the reservoir based on its capacity, and therefore, the head of the reservoir will respond to the difference between the supply to the reservoir (i.e., inflow from water treatment plant) and supply from the reservoir (i.e., total demand of service area including additional supply during EIO). Specifically, if the supply to the reservoir is less than the supply from the reservoir, then the head of the reservoir will decrease, and vice versa. The A-PDA has been applied in multiple studies [13,14]. Table 1 summarizes the characteristics obtained using the hydraulic analysis models.
As this study focuses on EIO and additional supply from a specific reservoir will influence the reservoir operation, A-PDA was used for all hydraulic analyses in this study. The A-PDA model was first introduced by Lee et al. [30], and the uWater software, which was used for this study, was developed based on the model by UNU Inc. (https://unu-inc.com/uwater (accessed on 25 March 2022)). The EPANET source code was modified to account for a limited reservoir. A major change was made to the reservoir by adding a level-storage relation, average inflow, and inflow pattern. As a result, water level (or head) of the reservoir will continuously change responding to preplanned inflow to the reservoir and actual supply to the service area, and it has a continuous in-flow as planned by the water utility (typically equal to the daily demand of the service area).

2.2. Identification of High-Importance Pipes (HIPs)

Usually, the damage caused by pipe breakage is smaller than that caused by the failure of water intake plants, water treatment plants, and reservoirs; however, not all pipes suffer the same damage [17]. When a WDS component fails, the isolation valves are closed to isolate it and to perform maintenance; this necessitates a service interruption. Note that the smallest area that can be isolated by the valves is defined as a segment [18]. The service interruption occurs owing to not only the location of the isolation valves but also isolation-induced insufficient pressure. Typically, the former is defined as the intended isolation and the latter as unintended isolation [31].
An HIP is a pipe that cannot supply as per the sufficient demand even during EIO. It is similar to the concept of criticality by [32,33], as both account for damage caused by a pipe failure; they differ in that HIP as defined in the present study additionally considers EIO. To determine HIPs, the segment must be identified to estimate the expected damage. This study uses the segment finding algorithm proposed by Jun et al. [34]. Based on the segment analysis, HIPs were identified through two steps. First, the initial selection was performed by calculating the total damage of the isolation event following each pipe failure. If the isolation has water service interruption above 10% of the total demand of the system, then the pipe causing the isolation is considered as a potential HIP. Second, EIO was performed, and the damage was reevaluated to finalize the HIP selection. If the damage caused by the pipe failure can be effectively reduced by EIO, then the pipe is not selected as an HIP as it has a countermeasure.

2.3. Water Supply Performance Indicator

To determine whether to perform EIO, it is necessary to evaluate whether an appropriate amount of water can be supplied to the isolated block in an appropriate range by the EIO. For this, a performance indicator is needed to evaluate the performance of the EIO. Usually, the performance of the WDS is expressed by the reliability, which can be measured in various ways. According to Gheisi et al. [35], WDS reliability measures are categorized into three groups: analytic, systemic-holistic, and heuristic approaches. The analytic approach typically emphasizes connectivity, which can be quantified by hydraulic analysis (availability) [12,29,36] or by graph theory [37,38]. The systemic-holistic approach is somehow similar to the hydraulic analysis of the analytic approach; it views the performance from the system level and ability to continue service. The heuristic approach can be further categorized into three groups: (1) entropy-based technique [39,40], (2) power/energy-based technique [24,41,42], and (3) hybrid surrogate reliability measure [43]. In this study, reliability was defined as available supply rate (ASR) which is the ratio between the requested (or required) demand and delivered (or supplied) demand from a modeling standpoint [18]. The ASR for each time step was used to evaluate the effectiveness of EIO against HIP failure (Equation (1)).
A S R t = Q A v l , i , t Q R e q , i , t × 100
where A S R t is the available supply rate at time t (%), and Q A v l , i , t and Q R e q , i , t are the available and required demand of the ith node at time t (in flow units), respectively. A S R t of all time steps were averaged to obtain the ASR for comparison purposes.

2.4. Possible Risks of EIO

When performing EIO, temporal and spatial problems may arise owing to the characteristics between blocks and/or between reservoirs. The EIO performance mainly degrades because of connection and pressure-related (both low and high pressure) problems [23].
As mentioned, EIO can be performed by opening existing EIPs between two adjacent blocks. However, not all blocks have EIPs or are located in an appropriate location, resulting in the connection problem. Therefore, it is necessary to investigate the supply performance for each EIP to check the effectiveness of EIO. If the EIP cannot ensure the supply performance or no EIP exists to perform EIO, then an alternative EIP should be installed.
Regarding the pressure-related problems, the low-pressure problem may occur due to two main causes. First, the EIP that connects two adjacent blocks is open during EIO, hence the head loss increases as the flow through the pipe increases, which eventually reduces the pressure. Another is when water is supplied from a lower elevation block to a higher elevation block. Note that a high-pressure problem occurs in the opposite case, in which water is supplied from a higher elevation block to a lower elevation block.

3. Strategies to Improve EIO Performance

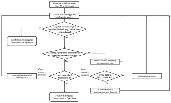
As mentioned earlier, there are a few cases that EIO does not guarantee sufficient supply performance. Therefore, appropriate strategies must be established to enhance the EIO performance. In a spatial sense, the appropriateness of the EIO is determined by whether it can provide suitable pressure. In a WDS, the pressure is influenced by the pumps, PRVs, and pipes, and it changes depending on the location and characteristics of these components. To improve the EIO performance, especially in the HIP failure scenario, the following strategies are proposed (see Figure 1) and the performance was tested using A-PDA: install additional EIPs, PRVs, or pumps or increase the EIP diameter. Table 2 summarizes a few design suggestions for each strategy; nonetheless, the design criteria of the water utility must be followed as different utilities and countries have their own design guidelines.

3.1. Install Additional EIP

Installing an additional EIP is the only way to solve the problem of the absence of a connection between two blocks. Additional EIPs should be installed at places where the elevation between the two blocks is similar and the distance between them is not too large (considering cost and energy effectiveness). If an EIP is installed at an inappropriate location, the supply performance may be degraded; therefore, a hydraulic analysis must be conducted to determine an appropriate location. The diameter of the additional EIP should be set similar to the diameter of the pipes adjacent to its inlet and outlet, and the pipe length should be set as the actual distance between the inlet and the outlet. Even if a connection is secured by adding an EIP, pressure problems may occur owing to elevation differences between the two blocks and the EIP specifications; therefore, another hydraulic analysis should be conducted to check the pressure during EIO.

3.2. Install Additional PRVs

In a WDS, high pressure causes problems such as leakage and pipe breakage, especially at loosened joints or in aged pipes. When performing EIO, if water is supplied from a high-elevation block to a low-elevation block, problems such as pipe breakage may occur. In this case, PRVs should be added to regulate the appropriate pressure in the affected block. The final pressure should be set to be similar to the pressure under normal operating conditions.

3.3. Increase EIP Diameter

When performing EIO, the entire demand of the isolation block is supplied through EIPs, resulting in excessive head loss. Further, if the EIP diameter is small or the EIP is not installed at an appropriate location, the problem of low pressure can occur. Because the head loss is inversely proportional to the pipe diameter (with power of about 5), the supply performance can be secured by increasing the pipe diameter. At the same time, the EIP diameter should not be made larger than the pipe diameter in the downstream block (block receiving water) to avoid minor loss (i.e., sudden contraction).

3.4. Install Additional Pump

One of the reasons for the low pressure is the elevation difference, that is, water is supplied from a low-elevation block to a high-elevation segment. In this case, increasing the diameter may not have a significant impact. In this case, the supply performance should be improved by adding a pump. The pump should be installed at a suitable location near the inlet or outlet of the EIP not to affect normal operating conditions (including water-hammer effect). However, when the maximum pressure is set to the discharge pressure (pressure at the downstream of pump), the problem of high pressure may occur; in this case, the discharge pressure should be set appropriately such that the block receiving water does not suffer from the water-hammer or excessive pressure.

4. Case Study

4.1. Study Network

The aforementioned methodologies have been demonstrated with the real WDS which is a partial area of approximately 56.28 km2 in A-city in South Korea (Figure 2). The target WDS consists of 3 reservoirs, 1491 nodes, 1937 pipes, 8 pumps, and 8 PRVs. Each reservoir supplies one drainage block (i.e., Blocks 1, 2, and 3, as shown in Figure 2), and water is supplied to approximately 290,000 consumers. The blocks are divided and connected by 10 EIPs. Block 1 is connected to Block 2 with three and six EIPs at the top and bottom, respectively, and Block 2 is connected to Block 3 by one EIP at the top.
Under abnormal conditions, water can be supplied during EIO through these 10 EIPs located between the blocks. Table 3 shows the specifications of the reservoirs in the study network which are also used as inputs for the A-PDA model. As the elevation of Res1 is higher than that of the others, eight PRVs are installed to prevent pipe breakage owing to high pressure. Blocks 2 and 3 have relatively low elevation and mostly consist of flat terrain.

4.2. HIP Identification

The HIP was selected to identify critical segments where the EIO must be improved. For this purpose, a segment analysis was conducted on the operation status of A-City before EIO. The WDS was set up with the actual operating conditions of A-City, and all EIPs were not operated (i.e., they were kept closed). Figure 3 shows the HIP segments that generate large-scale damage (10% or more of the total demand of A-City).
Before EIO, segment S(843) had the highest water demand of 33,083.6 m3/d (17.66% of the total demand of A-city). It is isolated by two HIPs (MP-07 and MP-08), and three EIPs are connected to its upper part. During EIO, hydraulic analysis results indicate that these pipes can supply approximately 9575.6 m3/d of water to this segment (i.e., 28.9% of S(843) demand).
Segment S(790) has the second-highest demand of 22,448.4 m3/d (11.98% of the total demand of A-city). It is isolated by two pipes (MP-31 and MP-32), and six EIPs supply water from Block 1 to S(790). During EIO, 22,163 m3/d of water can be supplied (i.e., 98.7% of S(790) demand) as Block 1 is located at a higher elevation than S(790). Therefore, two pipes (MP-31 and MP-32) isolating this segment are not selected as HIPs; however, the segment has been considered as it has challenges of high-pressure.
Segment S(219) has a demand of 19,973.4 m3/d (10.66% of the total demand of A-City). It is isolated by two HIPs (MP-15-2 and HJ-81), and it is connected through six EIPs to the lower parts of Blocks 1 and 2. During EIO, 10,028.8 m3/d of water can be supplied (i.e., 50.2% of S(219) demand).
Segment S(419), a part of segment S(843), is located at the top of Block 1 and has a demand of 18,800 m3/d (10.04% of the total demand of A-City). It is isolated by three HIPs (MP-03, MP-04, and MP-05), but it does not have any EIPs at appropriate locations. Therefore, if the HIPs fail and EIO is needed, water cannot be supplied to this segment.

4.3. Scenario Descriptions

From the HIP selection, four critical segments were identified. Each segment had different key problems and therefore required different solutions. Table 4 lists the strategies to improve EIO performance in each segment. As this study adopts A-PDA (limited reservoir condition), the head of the reservoir used for EIO will be decreased during EIO. If the reservoir used for EIO is unavailable to receive additional inflow to match increased supply due to EIO, then the reservoir will eventually be depleted (i.e., water level of the reservoir reaches zero). As the reservoir cannot operate adequately once it depletes (ASR of the blocks receiving water from the reservoir being zero), the simulation duration is set to the time until depletion of the reservoir used for EIO. Note that time of depletion was found by performing a long enough time until the water level of the reservoir reached zero for the first time.

4.3.1. Scenario 1: Increase EIP Diameter

Scenario 1 considers segments S(843) and S(219) that have low pressure. To solve this problem, the EIP diameter was increased by 200 mm. Segment S(843) has three EIPs with similar characteristics and performance; therefore, the diameters of all three EIPs was increased. In contrast, segment S(219) has six EIPs with different locations and characteristics; therefore, the diameter of one EIP responsible for supplying 46.3% of total demand was increased.

4.3.2. Scenario 2: Install Additional Pump

Scenario 2 also considers segments S(843) and S(219) that suffer from low pressure; in this case, an additional pump was installed. Specifically, in segment S(843), the additional pump was installed at the inlet of a pipe that is responsible for 46.7% of the total supply, and the discharge pressure was assumed to be a maximum of 70 m following the maximum pipe pressure criteria announced by the Korean Ministry of Environment (KDS-57-65-00). Note that the end nodes of S(843) (upper right red rectangular area in Figure 3) have a higher elevation than Res2, and therefore, the discharge pressure of the pumps is set to a maximum value. Further, in segment S(219), the additional pump was installed at the outlet of an EIP that is responsible for 46.3% of the total supply (same as Scenario 1), and the discharge pressure was assumed to be a maximum of 60 m. Unlike in the case of S(843), a lower discharge pressure has been set as only nodes in the middle area (lower red rectangular in Figure 3) have a higher elevation than Res2, whereas the remaining nodes had a slightly lower elevation than that of Res2.

4.3.3. Scenario 3: Install Additional PRV

In general, EIO causes low-pressure problems; however, it may cause high-pressure problems when water is supplied from high-elevation blocks to low-elevation blocks. Scenario 3 considers segment S(790) that has a high-pressure problem. In this segment, the service interruption was 11.98% when it was isolated; however, EIO can reduce the impact by 98.7%. This segment received water from Block 1 that has a higher elevation, and its pressure was more than 50 m while that of the dead-ends was as high as 60 m. The maximum pressure suggested was 70 m. However, the pipe diameter and wall thickness were generally smaller in downstream of the WDS, and as a result, the probability of breakage owing to high pressure increased. To solve this problem, the pressure was controlled by installing a PRV at the EIP outlet. The pressure of the PRV was set to 30 m; this was similar to the pressure under normal operating conditions.

4.3.4. Scenario 4: Install Additional EIP

If no EIP is connected to a segment that suffers unintended isolation, EIO cannot be initiated, and the damage caused by isolation cannot be mitigated. Scenario 4 considers segment S(419) that experiences water service interruption of 10.04% but does not have any EIP. Therefore, an EIP was installed at an appropriate location to secure an additional water supply route. This EIP was assumed to have a diameter and length of 200 mm and 135 m, respectively, considering actual distance between the two points on the map and the diameter of connected pipes.

5. Results

5.1. Scenario 1: Increase EIP Diameter

For segment S(843), after increasing the EIP diameter, 10,633.20 m3/d of water, that is, an additional 1114.07 m3/d, could be supplied. Figure 4a shows the ASR distribution at each node. Despite increasing the EIP diameter, the isolation of S(843) still caused large damage, likely owing to the elevation difference between the blocks rather than the pressure reduction due to the head loss through the EIP. Therefore, in segment S(843), the pressure should be secured by adding a pump near the EIP instead of increasing the EIP diameter.
For segment S(219), after increasing the EIP diameter, only an additional 94.65 m3/d of water (total: 10,840.57 m3/d) could be supplied. As in the case of S(843), the insignificant improvement was mainly attributed to the elevation difference.

5.2. Scenario 2: Install Additional Pump

In segments S(843) and S(219), after installing an additional pump, an additional 6826.06 and 6587.74 m3/d of water could be supplied, and the ASRs increased to 49.41% and 86.78% (see Figure 4c,d), respectively. In particular, a comparison of Figure 4a,c and of Figure 4b,d showed that the ASR increased near the EIP and at the point with low elevation. Therefore, installing an additional pump was more effective than increasing the EIP diameter for both segments.

5.3. Scenario 3: Install Additional PRV

The main EIP supplying water to segment S(790) is MP-20-1 (D400, 314.40 m); it connects Blocks 1 and 2. Table 5 shows the pressure change at the representative nodes before and after the EIO and without and with the PRV. The nodes were located at the inlet and outlet of the EIP and at the end of the segment. Node 5107 in Block 1 had high elevation, whereas node 5108 in Block 2 had low elevation. Node 5108 had 24.85 m pressure under normal conditions, and this increased to 50.90 m during EIO as it received water from a high-elevation block. Node 1559 was located at the end of segment S(790), and its water pressure should increase as its elevation was approximately 20 m lower than that of node 5108. In fact, the water pressure at node 1559 was 70.28 m owing to EIO.
Figure 5a,b show the pressure distribution during EIO without and with the PRV. The pressure at most nodes reduced sufficiently to 30–50 m, and the pressure at the end of segment S(790) was reduced to 48.89 m. Further, the minimum service pressure of 15 m was secured, and therefore, 100% of the demand could be supplied (ASR remained unchanged).

5.4. Scenario 4: Install Additional EIP

An additional EIP was installed at an area with a short distance and small elevation difference between the inlet and the outlet of the EIP, as shown in Figure 6. Hydraulic analysis results indicated that 6086.60 m3/d of water (i.e., 32.38% of S(419) demand) could be supplied during EIO.
As shown in Figure 7, many nodes still experienced low ASR. Even after the installation of additional EIPs, the elevation differences between blocks remained. For example, the elevation of the node at the inlet and outlet of the additional EIP was 38.3 m and 49.6 m, respectively. Further, the outlet was at the lowest elevation in segment S(419). This suggests that even if EIO is possible by adding an EIP, a pressure shortage problem will occur. To further secure the supply performance, an additional pump should be installed at an appropriate location.

5.5. Discussion

Table 6 summarizes the A-PDA results for all scenarios. Further, the results are compared to the PDA results to illustrate the difference between the two analyses. As shown, results from the PDA model generally have higher ASR and additional supply as it assumes unlimited reservoir. The more important point is that this is only for a designated simulation duration defined in Table 4, and the PDA model will keep showing higher ASR after the simulation duration.
Detailed analysis results are included in the supplementary documents (Figures S1–S7). As shown in Figures S1–S6, the A-PDA model showed the depletion of the reservoir used for EIO once the reservoir reaches its maximum supply capacity. In general, the reservoir is designed to fully support its service area, with a reasonable amount of extra storage for emergency. This is mainly due to budgetary constraints. In most cases, if the reservoir is used for EIO, it may deplete as shown in Figure S7. Note that all other scenarios have an identical trend to Figure S7. These cases cannot be captured by the PDA model, and with the results shown in Table 6, this will overestimate the supply capacity of the reservoir used for EIO and the difference will be increased as simulation duration gets longer. Therefore, setting the EIO strategy with the PDA model may cause unexpected system interruption.
The EIO strategy should be formulated by considering the potential risk associated with segment isolation. We have considered a few examples of potential risks and corresponding EIO strategies corresponding to the scenarios considered in this study. To the best of our knowledge, no good approach is available to determine the EIO strategy. A few benefits of the suggested approach with the A-PDA model are as follows. First, HIP identification will provide valuable information to streamline the important pipes that need to be closely monitored. Second, the application of the A-PDA model will help in decision-making including (1) realistic estimation of service level and (2) estimated duration of EIO service. The service level estimation can help to compare the performance among different EIO strategies and guide WDS upgrades to enhance system resilience (e.g., dual lining, decentralized system, etc.). Regarding the duration of EIO service, it will provide a guideline to set maintenance and other backup strategy initiations (e.g., bottled water distribution and water truck). Lastly, the suggested approach with the A-PDA model can provide a good starting point for setting the EIO strategy.

6. Conclusions

This study identified the causes of insufficient EIO performance, such as pressure-related problems and connection problems that were caused by elevation differences between blocks, specifications and locations of EIPs, and pumps. Further, it tested strategies to improve the EIO performance to mitigate the damage as much as possible, including increasing the EIP diameter or installing an additional pump to solve low-pressure problems, installing an additional PRV to solve high-pressure problems, and installing an additional EIP to solve connection problems.
Analyses were conducted for the WDS in A-City, South Korea. Four scenarios were considered: (1) increase EIP diameter, (2) install an additional pump, (3) install an additional PRV, and (4) install an additional EIP. Scenarios 1 and 2 focused on segments S(843) and S(219) that had low pressure during EIO. Increasing the EIP diameter did not result in a significant improvement, mainly owing to the elevation difference with the block supplying water to the segment. Installing an additional pump could improve the supply by 20–30% compared to that before installation. Scenario 3 focused on segment S(790) that had high pressure during EIO. Before installing a PRV, the pressure at the end of segment S(790) was 70.28 m. After installing the PRV, the pressure reduced to 48.89 m; further, the pressure throughout the segment remained between 30 and 50 m. Scenario 4 focused on segment S(419) that lacked an EIP to perform EIO. Installing an EIP helped to improve the supply performance; however, the elevation difference remained, and therefore, the ASR was not significantly improved.
The proposed strategies should contribute to the allocation of facilities such as EIPs, pumps, and PRVs for realizing effective EIO. However, as each strategy improves the supply performance differently, a proper, fully calibrated hydraulic model should be used to investigate the appropriateness and cost-effectiveness of each alternative. In addition, some strategies may have a synergistic effect when applied together, making it necessary to review a combination of strategies during the design stage. Lastly, this study did not consider the cost for each EIO strategy. To obtain realistic results, the costs associated with each decision should be taken into account.
In the future, the improvement in supply performance with a combination of strategies must be analyzed to determine appropriate EIO plans that satisfy supply and usability requirements in case of an emergency. In addition, optimization techniques can be utilized to determine detail sizing or designing specifics of each EIO strategies.

Supplementary Materials

The following supporting information can be downloaded at: https://www.mdpi.com/article/10.3390/su14105804/s1, Figure S1: PDA and A-PDA comparison for Scenario 1–S(843); Figure S2: PDA and A-PDA comparison for Scenario 1–S(219); Figure S3: PDA and A-PDA comparison for Scenario 2–S(843); Figure S4: PDA and A-PDA comparison for Scenario 2–S(219); Figure S5: PDA and A-PDA comparison for Scenario 3–S(790); Figure S6: PDA and A-PDA comparison for Scenario 4–S(419); Figure S7: Reservoir 2 water level for Scenario 1–S(843).

Author Contributions

Conceptualization, H.J. and A.G.; methodology, H.J.; software, A.G.; validation, H.J., D.J. and S.L.; formal analysis, A.G.; investigation, S.L.; resources, D.J.; data curation, A.G.; writing—original draft preparation, H.J.; writing—review and editing, D.J. and S.L.; visualization, S.L.; supervision, S.L.; project administration, H.J.; funding acquisition, H.J. All authors have read and agreed to the published version of the manuscript.

Funding

This work was supported by Korea Environment Industry and Technology Institute (KEITI) through Intelligent Management Program for Urban Water Resources Project, funded by Korea Ministry of Environment (MOE) (2019002950002).

Data Availability Statement

The data presented in this study are available on request from the corresponding author. The data are not publicly available due to security issues.

Conflicts of Interest

The authors declare no conflict of interest.

References

  1. Brown, E.; Ternieden, C.; Metchis, K.; Beller-Simms, N.; Fillmore, L.; Ozekin, K. Emergency response or long-term resilience? Extreme events challenge water utilities and their communities. J. Am. Water Works Assoc. 2013, 105, 38–40. [Google Scholar] [CrossRef]
  2. de Sousa Pereira, L.; Morais, D.C.; Figueira, J.R. Using criticality categories to evaluate water distribution networks and improve maintenance management. Sustain. Cities Soc. 2020, 61, 102308. [Google Scholar] [CrossRef]
  3. Cavazzini, G.; Pavesi, G.; Ardizzon, G. Optimal assets management of a water distribution network for leakage minimization based on an innovative index. Sustain. Cities Soc. 2020, 54, 101890. [Google Scholar] [CrossRef]
  4. Rasoulkhani, K.; Mostafavi, A.; Cole, J.; Sharvelle, S. Resilience-based infrastructure planning and asset management: Study of dual and singular water distribution infrastructure performance using a simulation approach. Sustain. Cities Soc. 2019, 48, 101577. [Google Scholar] [CrossRef]
  5. Kang, D.; Lansey, K. Dual water distribution network design under triple-bottom-line objectives. J. Water Res. Plann. 2011, 138, 162–175. [Google Scholar] [CrossRef]
  6. Farmani, R.; Walters, G.A.; Savic, D.A. Trade-off between total cost and reliability for Anytown water distribution network. J. Water Res. Plann. 2005, 131, 161–171. [Google Scholar] [CrossRef]
  7. Stokes, C.S.; Maier, H.R.; Simpson, A.R. Effect of storage tank size on the minimization of water distribution system cost and greenhouse gas emissions while considering time-dependent emissions factors. J. Water Res. Plann. 2015, 142, 04015052. [Google Scholar] [CrossRef]
  8. Romano, M.; Kapelan, Z.; Savić, D.A. Automated detection of pipe bursts and other events in water distribution systems. J. Water Res. Plann. 2014, 140, 457–467. [Google Scholar] [CrossRef]
  9. Kang, D.; Lansey, K. Novel approach to detecting pipe bursts in water distribution networks. J. Water Res. Plann. 2014, 140, 121–127. [Google Scholar] [CrossRef]
  10. Giustolisi, O. Water distribution network reliability assessment and isolation valve system. J. Water Resour. Plan. Manag. 2019, 146, 04019064. [Google Scholar] [CrossRef]
  11. Meng, F.; Sweetapple, C.; Fu, G. Placement of Isolation Valves for Resilience Management of Water Distribution Systems. In Proceedings of the WDSA/CCWI Joint Conference, Kingston, ON, Canada, 23–25 July 2018. [Google Scholar]
  12. Zhuang, B.; Lansey, K.; Kang, D. Resilience/availability analysis of municipal water distribution system incorporating adaptive pump operation. J. Hydraul. Eng. 2012, 139, 527–537. [Google Scholar] [CrossRef]
  13. Oak, S.; You, K.; Noh, H.; Jun, H. A development of supply performance indicator in a water distribution system using fuzzy sets and a PDA model. J. Korean Soc. Hazard Mitig. 2018, 18, 289–297. [Google Scholar] [CrossRef][Green Version]
  14. Jun, H.; Gim, A.; Oak, S.; Jung, D. Development of a fuzzy-function-based performance indicator for water distribution system’s emergency condition. Water 2020, 12, 2296. [Google Scholar] [CrossRef]
  15. Kim, S.; Gim, A.; Ha, J.; Jun, H. Determination of proper water supply rate for emergency interconnection plan. J. Korean Soc. Hazard Mitig. 2020, 20, 159–166. [Google Scholar] [CrossRef]
  16. Tsegaye, S.; Gallagher, K.C.; Missimer, T.M. Coping with future change: Optimal design of flexible water distribution systems. Sustain. Cities Soc. 2020, 61, 102306. [Google Scholar] [CrossRef]
  17. Lee, S.; Oak, S.; Jung, D.; Jun, H. Development of failure cause–impact–duration (CID) plots for water supply and distribution system management. Water 2019, 11, 1719. [Google Scholar] [CrossRef]
  18. Walski, T.M. Practical aspects of providing reliability in water distribution systems. Reliab. Eng. Syst. Saf. 1993, 42, 13–19. [Google Scholar] [CrossRef]
  19. Korea Ministry of Environment. Design Standard for Water Distribution System; Las Vegas Valley Water District: Las Vegas, NV, USA, 2010.
  20. USEPA. Planning for an Emergency Drinking Water Supply (EPA 600/R-11/054); USEPA: Washington, DC, USA, 2011.
  21. Baek, C.-W.; Jun, H.-D.; Kim, J.-H.; Yoo, D.-G.; Lee, K.-C. Evaluation of emergency water supply plan for block system of water network using WaterGEMS. J. Korean Soc. Hazard Mitig. 2008, 8, 15–20. [Google Scholar]
  22. Han, W.; Jung, K.; Kim, J. Hydraulic adequacy of connection pipes in water supply systems for contingencies. J. Korean Soc. Water Wastewater 2013, 27, 679–687. [Google Scholar] [CrossRef]
  23. Gim, A.; Kim, S.; Choi, S.; Jun, H. Improvement methods for supply performance in emergency interconnection plans. J. Korean Soc. Hazard Mitig. 2021, 21, 115–123. [Google Scholar] [CrossRef]
  24. Jayaram, N.; Srinivasan, K. Performance-based optimal design and rehabilitation of water distribution networks using life cycle costing. Water Resour. Res. 2008, 44, 239. [Google Scholar] [CrossRef]
  25. Cunha, M.; Marques, J.; Creaco, E.; Savić, D. A dynamic adaptive approach for water distribution network design. J. Water Res. Plann. 2019, 145, 04019026. [Google Scholar] [CrossRef]
  26. Bross, L.; Krause, S. Will there be enough water? A system dynamics model to investigate the effective use of limited resources for emergency water supply. Systems 2021, 9, 2. [Google Scholar] [CrossRef]
  27. Kim, J.; Kweon, S.J.; Hwang, S.W. Spatial equality and equity for effective emergency water distribution system: Points of distribution. J. Water Res. Plann. 2021, 147, 04020111. [Google Scholar] [CrossRef]
  28. Bross, L.; Krause, S.; Wannewitz, M.; Stock, E.; Sandholz, S.; Wienand, I. Insecure security: Emergency water supply and minimum standards in countries with a high supply reliability. Water 2019, 11, 732. [Google Scholar] [CrossRef]
  29. Cullinane, M.J.; Lansey, K.E.; Mays, L.W. Optimization-availability-based design of water-distribution networks. J. Hydraul. Eng. 1992, 118, 420–441. [Google Scholar] [CrossRef]
  30. Lee, H.M.; Jun, H.; Baek, S.C.; Kim, J.H. Development and application of advanced-pressure driven analysis model considering limited reservoir. J. Korean Soc. Hazard Mitig. 2018, 18, 271–280. [Google Scholar] [CrossRef]
  31. Creaco, E.; Franchini, M.; Alvisi, S. Optimal placement of isolation valves in water distribution systems based on valve cost and weighted average demand shortfall. Water Resour. Manag. 2010, 24, 4317–4338. [Google Scholar] [CrossRef]
  32. Piratla, K.R.; Ariaratnam, S.T. Criticality analysis of water distribution pipelines. J. Pipeline Syst. Eng. Pract. 2011, 2, 91–101. [Google Scholar] [CrossRef]
  33. Lee, S.; Shin, S.; Judi, D.R.; McPherson, T.; Burian, S.J. Criticality analysis of a water distribution system considering both economic consequences and hydraulic loss using modern portfolio theory. Water 2019, 11, 1222. [Google Scholar] [CrossRef]
  34. Jun, H.; Loganathan, G.; Deb, A.; Grayman, W.; Snyder, J. Valve distribution and impact analysis in water distribution systems. J. Environ. Eng. 2007, 133, 790–799. [Google Scholar] [CrossRef]
  35. Gheisi, A.; Forsyth, M.; Naser, G. Water distribution systems reliability: A review of research literature. J. Water Res. Plann. 2016, 142, 04016047. [Google Scholar] [CrossRef]
  36. Wagner, J.M.; Shamir, U.; Marks, D.H. Water distribution reliability: Analytical methods. J. Water Res. Plann. 1988, 114, 253–275. [Google Scholar] [CrossRef]
  37. Yazdani, A.; Jeffrey, P. A complex network approach to robustness and vulnerability of spatially organized water distribution networks. arXiv 2010, arXiv:1008.1770. [Google Scholar]
  38. Yazdani, A.; Jeffrey, P. Applying network theory to quantify the redundancy and structural robustness of water distribution systems. J. Water Res. Plann. 2011, 138, 153–161. [Google Scholar] [CrossRef]
  39. Tanyimboh, T.T.; Templeman, A.B. A quantified assessment of the relationship between the reliability and entropy of water distribution systems. Eng. Optimiz. 2000, 33, 179–199. [Google Scholar] [CrossRef]
  40. Liu, H.; Savić, D.; Kapelan, Z.; Zhao, M.; Yuan, Y.; Zhao, H. A diameter-sensitive flow entropy method for reliability consideration in water distribution system design. Water Resour. Res. 2014, 50, 5597–5610. [Google Scholar] [CrossRef]
  41. Todini, E. Looped water distribution networks design using a resilience index based heuristic approach. Urban Water 2000, 2, 115–122. [Google Scholar] [CrossRef]
  42. Prasad, T.D.; Park, N.-S. Multiobjective genetic algorithms for design of water distribution networks. J. Water Res. Plann. 2004, 130, 73–82. [Google Scholar] [CrossRef]
  43. Raad, D.; Sinske, A.; Van Vuuren, J. Comparison of four reliability surrogate measures for water distribution systems design. Water Resour. Res. 2010, 46, W05524. [Google Scholar] [CrossRef]
Figure 1. Strategies to improve supply performance.
Figure 1. Strategies to improve supply performance.
Sustainability 14 05804 g001
Figure 2. Layout of target network in A-City.
Figure 2. Layout of target network in A-City.
Sustainability 14 05804 g002
Figure 3. HIPs before EIO.
Figure 3. HIPs before EIO.
Sustainability 14 05804 g003
Figure 4. Available supply rates to improve EIO.
Figure 4. Available supply rates to improve EIO.
Sustainability 14 05804 g004
Figure 5. Pressure after installing PRV.
Figure 5. Pressure after installing PRV.
Sustainability 14 05804 g005
Figure 6. Installation location of additional EIP.
Figure 6. Installation location of additional EIP.
Sustainability 14 05804 g006
Figure 7. Mapping of additional EIP—segment S(419).
Figure 7. Mapping of additional EIP—segment S(419).
Sustainability 14 05804 g007
Table 1. Different characteristics of each hydraulic analysis model.
Table 1. Different characteristics of each hydraulic analysis model.
CharacteristicDDAPDAA-PDA
Available DemandDemandPressure
Dependent
Pressure and Storage
Dependent
Considers Pressure
Requirements
NoYesYes
Type of ReservoirUnlimitedUnlimitedLimited
Applicable to Pressure-
Deficient Scenario
NoYesYes
Applicable to Storage-
Deficient Scenario
NoNoYes
Table 2. EIO design suggestions for possible risks.
Table 2. EIO design suggestions for possible risks.
Possible RiskType of StrategyDeterminationsDesign Considerations
No EIP existInstall Additional EIPLocation
Diameter
Length
Similar elevation between the two blocks
Close distance between two blocks
High-pressure problemInstall Additional PRVLocation
Diameter
Pressure similar to normal operation
Do not exceed maximum pressure
Low-pressure problemIncrease EIP DiameterDiameter of pipeSatisfy minimum service pressure
Similar EIP diameter to the downstream pipe
Install additional pumpPump power
Location
Satisfy both minimum and maximum pressure at the downstream block
Table 3. Properties of reservoirs in A-City (inputs for A-PDA model).
Table 3. Properties of reservoirs in A-City (inputs for A-PDA model).
ReservoirElevation (m)Maximum Water Level (m)Initial Water Level (m)Area (m2)Daily Supply from Reservoir (m3/day)Planned Inflow to Reservoir (m3/day)
Res1134.7537043.574,47274,472
Res279.7534608.455,00355,003
Res385.74.52.86503.957,84357,843
Table 4. Strategies to improve EIO performance.
Table 4. Strategies to improve EIO performance.
ScenarioStrategySegments
Considered
Reservoir Used for EIOSimulation
Duration (h)
1Increase EIP diameterS(843), S(219)Res2, Res237, 39
2Install additional pumpS(843), S(219)Res2, Res222, 21
3Install additional PRVS(790)Res122
4Install additional EIPS(419)Res267
Table 5. Summary of node pressure at selected locations.
Table 5. Summary of node pressure at selected locations.
NodeElevation (m)Pressure (m)
No EIOEIO without PRVEIO with PRV
5107 (start node of EIP)64.9059.5539.7841.61
5108 (end node of EIP)52.1124.8550.9030.00
1559 (end node of segment 790)30.4744.3670.2848.89
Table 6. Summary of results.
Table 6. Summary of results.
ScenarioAverage ASR (%)Additional Supply (m3/d)
A-PDAPDAA-PDAPDA
1S(843)87.2287.631114.071209.40
S(219)93.5095.1294.65102.45
2S(843)89.0590.526826.066859.87
S(219)96.2096.636587.746609.41
3S(790)98.9698.970.000.11
4S(419)90.7391.076086.606138.33
Publisher’s Note: MDPI stays neutral with regard to jurisdictional claims in published maps and institutional affiliations.

Share and Cite

MDPI and ACS Style

Jun, H.; Gim, A.; Jung, D.; Lee, S. Strategy to Enhance Emergency Interconnected Operation of Water Distribution System. Sustainability 2022, 14, 5804. https://doi.org/10.3390/su14105804

AMA Style

Jun H, Gim A, Jung D, Lee S. Strategy to Enhance Emergency Interconnected Operation of Water Distribution System. Sustainability. 2022; 14(10):5804. https://doi.org/10.3390/su14105804

Chicago/Turabian Style

Jun, Hwandon, Arin Gim, Donghwi Jung, and Seungyub Lee. 2022. "Strategy to Enhance Emergency Interconnected Operation of Water Distribution System" Sustainability 14, no. 10: 5804. https://doi.org/10.3390/su14105804

APA Style

Jun, H., Gim, A., Jung, D., & Lee, S. (2022). Strategy to Enhance Emergency Interconnected Operation of Water Distribution System. Sustainability, 14(10), 5804. https://doi.org/10.3390/su14105804

Note that from the first issue of 2016, this journal uses article numbers instead of page numbers. See further details here.

Article Metrics

Back to TopTop