Expediting the Cost Estimation Process for Aged-Housing Renovation Projects Using a Probabilistic Deep Learning Approach
Abstract
:1. Introduction
1.1. Research Background
1.2. Research Process
2. Preliminary Investigation
2.1. Schematic Estimation
2.2. Relationship between Design Elements and Work Items
2.3. Deep Learning-Based Estimation
2.4. Discussion from Preliminary Investigation
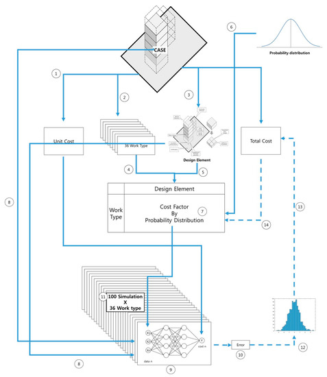
3. Deep Learning-Based Apartment Renovation Cost Estimation System
3.1. System Concept
3.1.1. Case Treatment Process
3.1.2. Case Linking Process
3.1.3. Simulation Process
3.1.4. Cost Prediction Process
3.2. Design Element–Work Item Matrix
3.3. Deep-Learning and Monte Carlo Simulation
3.4. Deep Learning Coding
4. System Validation
4.1. Accuracy Comparison with Manual-Based Estimation
4.2. Time Requireed for Automation Estimation
- (1)
- No. of potential values for five design element options = 5 × 1013
- (2)
- No. of all design elements = (5 × 1013)43
- (3)
- No. of all project cases = ((5 × 1013)43)15
- (4)
- No. of all cases = 6.8 × 108835
4.3. Reliability of Cost Prediction
5. Conclusions
- (1)
- Although various estimation methods in conjunction with design elements are widely used in the industry, a limited approach is employed for renovation projects due to the lack of information. In this study, design elements are interlinked with work-sorted items so that project stakeholders can change the design variables to estimate the total cost.
- (2)
- There is a limited number of estimation methods that include cost influence factors because they are mainly operated based on “after-the-fact” data generated in the construction stage. In this study, a new method is developed by predicting the design information that may develop during the construction stage, and estimating the project cost.
- (3)
- In the existing DL study, numerous “black box” problems are created by conducting research without data classification. To minimize this, a new method is proposed that analyzes the data in a prospective manner and that links only the relevant data to the DL input.
- (4)
- In an apartment renovation project, the project cost is estimated without considering its characteristics. This study presents a practical tool to incorporate project characteristics with design alternatives to accurately calculate renovation cost in the planning stage.
- (5)
- Based on the existing manual method, the estimation is applied to provide a more rapid and accurate result. The method introduced in this study substantially reduces the time required for theoretical and practical estimation work.
- (1)
- The scope of this study is limited to apartment renovation projects. Compared to other buildings, apartments have a regular shape, and thus their design elements are easily extracted. In the case of future research using other buildings, it is necessary to analyze and research design elements that are common between such buildings and which significantly affect their construction cost.
- (2)
- This study attempted to determine the relationship between design elements, construction work items, and quantity information simultaneously by applying a simulation-based DL approach. Regarding DL, new techniques are continuously being developed. If more advanced techniques are used in the future, the accuracy and calculation speed are expected to be greatly improved.
- (3)
- To alleviate the uncertainty in the calculation of construction cost in this study, the distribution of construction cost by design element–work type was determined with the help of experts. It is believed that the accuracy will be further improved if the case is reset after a sufficient accumulation of data.
- (4)
- The system’s results can also be made more reliable when the outlier data are statistically analyzed and detected from the dataset automatically.
Author Contributions
Funding
Informed Consent Statement
Conflicts of Interest
References
- Kim, J.; Cha, H. Development of estimation system for housing remodeling cost through influence analysis by design elements. Korean J. Constr. Eng. Manag. 2018, 19, 65–78. [Google Scholar]
- Whiteman, W.E.; Irvvig, H.G. Disturbance Scheduling Technique for Managing Renovation Work. J. Constr. Eng. Manag. 1988, 114, 191–213. [Google Scholar] [CrossRef]
- Daoud, O.E.K. The Architect/Engineer’s Role in Rehabilitation Work. J. Constr. Eng. Manag. 1997, 123, 1–5. [Google Scholar] [CrossRef]
- Su, X.; Andoh, A.r.; Cai, H.; Pan, J.; Kandil, A.; Said, H.M. GIS-based dynamic construction site material layout evaluation for building renovation projects. Autom. Constr. 2012, 27, 40–49. [Google Scholar] [CrossRef]
- Akinosho, T.; Oyedele, L.; Bilal, M.; Ajayi, A.; Degado, M.; Davila, M.; Akinade, O.; Ahmed, A. Deep learning in the construction industry: A review of present status and future innovations. J. Build. Eng. 2020, 32, 101827. [Google Scholar] [CrossRef]
- Kim, G.H.; An, S.H.; Kang, K.I. Comparison of construction cost estimating models based on regression analysis, neural networks, and case-based reasoning. Build. Environ. 2004, 39, 1235–1242. [Google Scholar] [CrossRef]
- Karaca, I.; Gransberg, D.D.; Jeong, H.D. Improving the Accuracy of Early Cost Estimates on Transportation Infrastructure Projects. J. Manag. Eng. 2020, 36, 04020063. [Google Scholar] [CrossRef]
- Bortolini, R.; Forcada, N. A probabilistic performance evaluation for buildings and constructed assets. Build. Res. Inf. 2020, 48, 838–855. [Google Scholar] [CrossRef]
- Riquelme, P.; Serpell, A. Adding qualitative context factors to analogy estimation of construction projects. Procedia Soc. Behav. Sci. 2013, 74, 190–202. [Google Scholar] [CrossRef] [Green Version]
- Ji, S.; Park, M.; Lee, H. Data preprocessing-based parametric cost model for building projects: Case studies of Korean construction projects. ASCE J. Constr. Engr. Manag. 2010, 136, 844–853. [Google Scholar] [CrossRef]
- Payam, B.; Touran, A. An overview of budget contingency calculation methods in construction industry. Procedia Eng. 2014, 85, 52–60. [Google Scholar]
- Khamooshi, H.; Cioffi, D.F. Uncertainty in task duration and cost estimates: Fusion of probabilistic forecasts and deterministic scheduling. ASCE J. Constr. Engr. Manag. 2013, 139, 488–497. [Google Scholar] [CrossRef]
- BCIS. Elemental Standard Form of Cost Analysis–Principles, Instructions, Elements and Definitions, 4th ed.; RICS Building Cost Information Service: London, UK, 2012. [Google Scholar]
- BCA. Code of Practice on Buildability; Building and Construction Authority: Singapore, 2017. [Google Scholar]
- Wang, X.; Xia, N.; Zhang, Z.; Wu, C.; Liu, B. Human Safety Risks and Their Interactions in China’s Subways: Stakeholder Perspectives. J. Manag. Eng. 2017, 33, 05017004. [Google Scholar] [CrossRef]
- Choi, J.; Kim, H.; Kim, I. Open BIM-based quantity take-off system for schematic estimation of building frame in early design stage. J. Comput. Des. Eng. 2015, 2, 16–25. [Google Scholar] [CrossRef] [Green Version]
- Rafiei, M.H.; Adeli, H. Novel machine-learning model for estimating construction costs considering economic variables and indexes. J. Constr. Eng. Manag. 2018, 144, 04018106. [Google Scholar] [CrossRef]
- Jafarzadeh, R.; Ingham, J.M.; Wilkinson, S.; González, V.; Aghakouchak, A.A. Application of artificial neural network methodology for predicting seismic retrofit construction costs. J. Constr. Eng. Manag. 2014, 140, 04013044. [Google Scholar] [CrossRef]
- Elmousalami, H.H. Artificial intelligence and parametric construction cost estimate modeling: State-of-the-art review. J. Constr. Eng. Manag. 2020, 146, 03119008. [Google Scholar] [CrossRef]
- Al-Tabtabai, H. A framework for developing an expert analysis and forecasting system for construction projects. Expert Syst. Appl. 1998, 14, 259–273. [Google Scholar] [CrossRef]
- Hegazy, T.; Ayed, A. Neural network model for parametric cost estimation of highway projects. J. Constr. Eng. Manag. 1998, 124, 210–218. [Google Scholar] [CrossRef]
- Günaydın, H.M.; Doğan, S.Z. A neural network approach for early cost estimation of structural systems of buildings. Int. J. Proj. Manag. 2004, 22, 595–602. [Google Scholar] [CrossRef] [Green Version]
- Hola, B.; Schabowicz, K. Estimation of earthworks execution time cost by means of artificial neural networks. Autom. Constr. 2010, 19, 570–579. [Google Scholar] [CrossRef]
- Gunduz, M.; Ugur, L.O.; Ozturk, E. Parametric cost estimation system for light rail transit and metro trackworks. Expert Syst. Appl. 2011, 38, 2873–2877. [Google Scholar] [CrossRef]
- Lhee, S.C.; Issa, R.R.; Flood, I. Prediction of financial contingency for asphalt resurfacing projects using artificial neural networks. J. Constr. Eng. Manag. 2012, 138, 22–30. [Google Scholar] [CrossRef]
- Kim, G.H.; Seo, D.S.; Kang, K.I. Hybrid models of neural networks and genetic algorithms for predicting preliminary cost estimates. J. Comput. Civ. Eng. 2005, 19, 208–211. [Google Scholar]
- Cheng, M.Y.; Tsai, H.C.; Hsieh, W.S. Web-based conceptual cost estimates for construction projects using Evolutionary Fuzzy Neural Inference Model. Autom. Constr. 2009, 18, 164–172. [Google Scholar] [CrossRef]
- Attalla, M.; Hegazy, T. Predicting cost deviation in reconstruction projects: Artificial neural networks versus regression. J. Constr. Eng. Manag. 2003, 129, 405–411. [Google Scholar] [CrossRef]
- Koo, C.; Hong, T.; Hyun, C.; Koo, K. A CBR-based hybrid model for predicting a construction duration and cost based on project characteristics in multi-family housing projects. Can. J. Civ. Eng. 2010, 37, 739–752. [Google Scholar] [CrossRef]
- Marzouk, M.M. Integrated Monte Carlo/ANN Model for Markup Estimating. In Proceedings of the Annual Conference of the Canadian Society for Civil Engineering, Montréal, QB, Canada, 5–8 June 2002. [Google Scholar]
- Son, H.; Kim, C.; Kim, C. Hybrid principal component analysis and support vector machine model for predicting the cost performance of commercial building projects using pre-project planning variables. Autom. Constr. 2012, 27, 60–66. [Google Scholar] [CrossRef]
- Lu, M.; AbouRizk, S.M.; Hermann, U.H. Sensitivity analysis of neural networks in spool fabrication productivity studies. J. Comput. Civ. Eng. 2001, 15, 299–308. [Google Scholar] [CrossRef]
- Kim, J.; Cha, H. Development of LD-MCS Hybrid expert system for automatic estimation of apartment remodeling. Korea Inst. Constr. Eng. Manag. 2020, 21, 113–124. [Google Scholar]
- Association for the Advancement of Cost Engineers (AACE). Cost Estimation Classification System, AACE 17R-97; AACE: Morgantown, WV, USA, 2020. [Google Scholar]
- Chen, Z.; Suen, C.Y. Measuring the complexity of rule-based expert systems. Expert Syst. Appl. 1994, 7, 467–481. [Google Scholar] [CrossRef]





| Project Characteristics/Design Element | Case Project | |||
|---|---|---|---|---|
| A | B | C | ||
| Quantity/Cost information | Q1. Location | Seoul | Seoul | Sung-Nam |
| Q2. No. of households | 120–138 | 1753–2015 | 770–877 | |
| Q3. Building area (m2) | 1037–1725 | 8294–14,883 | 5672–8722 | |
| Q4. Building-to-land ratio | 21.4–35.6 | 15.6–28 | 15.1–23.2 | |
| Q5. Total ground area | 11,490–18,787 | 97,362–153,987 | 64,734–95,683 | |
| Q6. Total underground area | 1094–7110 | 8018–93,453 | 7893–53,200 | |
| Q7. No. of floors | 15–18 | 15–18 | 18–20 | |
| Q8. No. of parking lot floors | 0–2 | 1–3 | 1–3 | |
| Q9. Unit cost (KRW/m2) | 1484 K | 1296 K | 2078 K | |
| Area | A1. No. of core expansion | 0 | 0 | 1 |
| A2. Degree of balcony expansion | 10 | 10 | 10 | |
| Parking lot | B1. Ground parking lot expansion | 0 | 0 | 0 |
| B2. Underground parking lot expansion | 2 | 2 | 2 | |
| B3. Elevator hall extension to underground | 2 | 3 | 3 | |
| Existing structural feature | C1. Structural safety rating | B | B | B |
| C2. Structure type | wall | wall | wall | |
| New structural feature | D1. Bearing wall demolition | 20 | 10 | 10 |
| D2. Piloti utilization | no | yes | no | |
| D3. Degree of seismic reinforcement | large | large | large | |
| Other features | E1. Foundation type | PHC pile | PHC pile | PHC pile |
| E2. Degree of interior renovation | high | high | high | |
| E3. Degree of exterior renovation | high | high | high | |
| E4. Degree of landscaping | high | high | high | |
| E5. Building facilities | high | high | high | |
| E6. Insulation work type | high | high | high | |
| E7. Pit layer change | change | change | change | |
| E8. Anti-noise improvement | high | high | medium | |
| E9. HVAC change | change | change | change | |
| Work Item | Project Information | Unit Cost (KRW/m2) | ||||
|---|---|---|---|---|---|---|
| Level 1 | Level 2 | Level 3 | Level 4 | Quantity Information | Design Element (Prob. Type, Range) | |
| Upper-ground | Renovation | Demolition | Interior | Q5 | E2 (3, 2.0~3.0) | 8.22 |
| Structure | Q3, Q7 | A1 (5, 0.8~1.2), B3 (6, 1.0~1.4), D1(1, 2.0~2.2), D2 (5, 1.3~1.7) | 8.22 | |||
| MEP | Q3, Q7 | E5 (6, 1.0~1.4) | 8.22 | |||
| Exterior | Q5, Q7 | E3 (8, 1.0~1.2) | 8.22 | |||
| Structural enforcement | Foundation | Q3 | C1 (4, 1.0~1.2) C2 (4, 1.0~1.2) | 10.49 | ||
| Structure | Q3, Q7 | C1 (6, 1.3~1.7) | 10.49 | |||
| Seismic | Q3, Q7 | D3 (4, 2.0~3.0) | 10.49 | |||
| Common | Mobilization | Indirect | Q3 | N/A | 13.35 | |
| Direct | Q3, Q7 | N/A | 13.35 | |||
| New construction | Structure | Q3, Q7 | A2 (3, 2.0~3.0), B1 (5, 0.8~1.2), B3 (1, 1.0~1.4) | 10.49 | ||
| Masonry | Q3, Q7 | E2 (8, 2.0~2.5) | 3.81 | |||
| Plaster | Q3, Q7 | A2 (9, 2.0~3.0), E2 (9, 2.0~3.0), E8 (9, 2.0~3.0) | 9.06 | |||
| Water proof | Q3, Q7 | E2 (5, 2.4~2.6) | 2.86 | |||
| Tile | Q3, Q7 | A2 (5, 2.4~2.6), E2 (5, 2.4~2.6) | 6.2 | |||
| Steel | Q3, Q7 | E2 (2, 2.5~3.0) | 12.87 | |||
| Stone | Q3, Q7 | E2 (2, 2.5~3.0) | 23.84 | |||
| Exterior | Q3, Q5, Q7 | E3 (6, 0.9~1.5), E6 (6, 0.9~1.5) | 6.68 | |||
| Window | Q3, Q7 | E2 (8, 2.0~2.5) | 36.24 | |||
| Paint | Q3, Q7 | E2 (8, 2.0~2.5) | 1.91 | |||
| Finishing | Q3, Q7 | E2 (8, 2.0~2.5) | 9.06 | |||
| Underground | Renovation | Demolition | Structure-related | Q6 | A1 (5, 0.9~1.1), B3 (6, 1.0~1.4) | 8.34 |
| MEP-related | Q6 | N/A | 8.34 | |||
| Structural enforcement | Structure type | Q3, Q7 | C1 (4, 1.0~12.0), C2 (4, 1.2~1.8) | 4.2 | ||
| Current condition | Q3, Q7 | C1 (4, 1.0~2.0) | 4.2 | |||
| Seismic | Q3, Q7 | D3 (4, 1.0~20) | 4.2 | |||
| Foundation | Q3, Q7 | E1 (3, 1.7~2.3) | 4.2 | |||
| Earthwork | Pile | Q3, Q7 | B2 (1, 1.5~2.0) | 43.39 | ||
| Shoring | Q3 | B2 (1, 1.5~2.0) | 32.42 | |||
| Common | Structural work | Q6 | B2 (3, 1.7~2.3), B3 (1, 0.9~1.4), E7 (5, 1.4~1.6) | 4.20 | ||
| Masonry | Q6 | N/A | 1.91 | |||
| Plasterer | Q6 | N/A | 4.77 | |||
| Paint | Q6 | N/A | 0.95 | |||
| Others | Common | Mechanical | Q5 | E9 (5, 1.4~1.7) | 52.45 | |
| Electric | Q5 | N/A | 55.79 | |||
| Landscape | Q5 | B1 (5, 0.9~1.1), E4 (5, 1.1~1.3) | 12.87 | |||
| MISC | Q5, Q6 | N/A | 20.50 | |||
| Work Item | MAPE (%) | |||
|---|---|---|---|---|
| Level 1 | Level 2 | Level 3 | Level 4 | |
| Upper Ground | Renovat’n | Demolit’n | Interior | 3.4 |
| Structure | 4.1 | |||
| MEP | 3.1 | |||
| Exterior | 3.8 | |||
| Strct. Enforcemt | Foundation | 3.1 | ||
| Structure | 3.4 | |||
| Seismic | 3.5 | |||
| Common | Mobilizt’n | Indirect | 2.6 | |
| Direct | 2.7 | |||
| New Construct’n | Structure | 2.6 | ||
| Masonry | 8.7 | |||
| Plaster | 24.8 | |||
| Waterproof | 1.6 | |||
| Tile | 10.9 | |||
| Steel | 2.6 | |||
| Stone | 2.6 | |||
| Exterior | 3.5 | |||
| Window | 2.5 | |||
| Paint | 3.0 | |||
| Finishing | 2.8 | |||
| Under Ground | Renovat’n | Demolit’n | Structure-related | 4.0 |
| MEP-related | 3.5 | |||
| Struct. Enforcemt | Structure Type | 3.5 | ||
| Current condition | 3.4 | |||
| Seismic | 3.4 | |||
| Foundation | 3.6 | |||
| Earthwork | Pile | 80.0 | ||
| Shoring | 3.1 | |||
| Common | Structural | 3.8 | ||
| Masonry | 5.3 | |||
| Plasterer | 5.1 | |||
| Paint | 41.4 | |||
| Others | Common | Mechanical | 4.7 | |
| Electrical | 7.3 | |||
| Landscape | 3.1 | |||
| MISC | 6.2 | |||
Publisher’s Note: MDPI stays neutral with regard to jurisdictional claims in published maps and institutional affiliations. |
© 2022 by the authors. Licensee MDPI, Basel, Switzerland. This article is an open access article distributed under the terms and conditions of the Creative Commons Attribution (CC BY) license (https://creativecommons.org/licenses/by/4.0/).
Share and Cite
Kim, J.; Cha, H.S. Expediting the Cost Estimation Process for Aged-Housing Renovation Projects Using a Probabilistic Deep Learning Approach. Sustainability 2022, 14, 564. https://doi.org/10.3390/su14010564
Kim J, Cha HS. Expediting the Cost Estimation Process for Aged-Housing Renovation Projects Using a Probabilistic Deep Learning Approach. Sustainability. 2022; 14(1):564. https://doi.org/10.3390/su14010564
Chicago/Turabian StyleKim, Jun, and Hee Sung Cha. 2022. "Expediting the Cost Estimation Process for Aged-Housing Renovation Projects Using a Probabilistic Deep Learning Approach" Sustainability 14, no. 1: 564. https://doi.org/10.3390/su14010564
APA StyleKim, J., & Cha, H. S. (2022). Expediting the Cost Estimation Process for Aged-Housing Renovation Projects Using a Probabilistic Deep Learning Approach. Sustainability, 14(1), 564. https://doi.org/10.3390/su14010564
